Acta Agronómica
0120-2812
Universidad Nacional de Colombia Sede Palmira
https://doi.org/10.15446/acag.v67n1.66572

Recibido: 25 de julio de 2017; Aceptado: 16 de septiembre de 2017

Organoleptic quality assessment of Theobroma cacao L. in cocoa farms in northern Huila, Colombia

Evaluación de la calidad organoléptica de Theobroma cacao L. en fincas cacaoteras en el norte de Huila, Colombia

L. Machado Cuellar, 1 C. Ordoñez Espinosa, 2 Y. Angel Sánchez, 1L. Guaca Cruz, 1 J. Suárez Salazar, 1 *

Faculty of Engineering. Agroecological Engineering Program. Universidad de la Amazonia. Florencia, Caquetá, Colombia. Universidad de la Amazonia Faculty of Engineering Agroecological Engineering Program Universidad de la Amazonia Florencia Caquetá Colombia
Centro de Formación Agroindustrial "La Angostura", SENA- Servicio Nacional de Aprendizaje. Campoalegre-Huila, Colombia. Centro de Formación Agroindustrial "La Angostura" SENA- Servicio Nacional de Aprendizaje Campoalegre Huila Colombia

Author for correspondence: juansuarez1@gmail.com

Abstract

Cocoa is a food product with sensory and organoleptic attributes that depends on postharvest processes such as fermentation. This process affects not only the sensory profile, but also chemical reactions and therefore, the quality of the product. Hence, the aim of this study is to carry out a chemical and sensory characterization of cocoa (Theobroma cacao L.) samples from different cocoa farms in the department of Huila, Colombia. Moreover, a bromatological analysis was performed, secondary metabolites (caffeine and theobromine) and total polyphenols were determined, as well as volatile fraction compounds using gas chromatography by solid phase microextraction in the headspace mode (HS-SPME); finally, the samples were classified (acceptable, unpleasant and contaminated) according to a tasting panel. In general, bromatological characteristics of cocoa samples showed acceptable levels, presence of special volatile compounds (linalool and linalool oxide) that affected sensory attributes (floral). Likewise, levels of caffeine and theobromine had adequate levels that resulted in bitter taste. A relationship was found between volatile fraction compounds and bromatological analysis variables, secondary metabolites and total polyphenols that affected the quality of the product.

Keywords:

bromatological analysis, secondary metabolites, polyphenols, volatile fraction compounds, sensory analysis, sensory attributes.

Resumen

El cacao es un alimento que posee atributos sensoriales y organolépticos que dependen de procesos de poscosecha como la fermentación. Este proceso además de afectar el perfil sensorial, incide sobre las reacciones químicas y por consiguiente, en la calidad del producto. Por lo anterior, el objetivo de este estudio es realizar una caracterización química y sensorial de muestras de cacao (Theobroma cacao L.) de diferentes fincas cacaoteras en el departamento del Huila, Colombia. Se realizó además un análisis bromatológico, se determinaron los metabolitos secundarios (cafeína y teobromina) y polifenoles totales, así como compuestos de la fracción volátil utilizando cromatografía de gases por microextracción en fase sólida en el modo headspace (HS-SPME); por último, se realizó una clasificación de las muestras (aceptable, desagradable y contaminada) resultado de un panel de catación. En general, se encontraron muestras de cacao con características bromatológicas en niveles aceptables, presencia de compuestos volátiles especiales (linalool y oxido de linalool) que incidieron en los atributos sensoriales (floral). Así mismo, niveles de cafeína y teobromina en un nivel adecuado que se tradujo en el sabor amargo. Se encontró una relación entre los compuestos de la fracción volátil y las variables del análisis bromatológico, metabolitos secundarios y polifenoles totales que incidieron en la calidad del producto.

Palabras claves:

análisis bromatológico, metabolitos secundarios, polifenoles, compuestos de fracción volátil, análisis sensorial, atributos sensoriales.

Introduction

In cocoa (Theobroma cacao L.) precursor compounds that generate flavor and aroma attributes are developed during fermentation, drying and roasting stages (Miguel, Reis, Efraim, Santos, Lima & Schwan, 2017). One of the most important processes carried out by the producer is fermentation, essential to eliminate the pulp that surrounds the beans. During this process a consortium of natural yeasts is generated, including lactic as well as acetic acid bacteria, responsible for the production of alcohol and acid which diffuses in the beans, leading to complex biochemical reactions within these (Menezes, Batista, Ramos, Silva, Efraim, Pinheiro & Schwan, 2016).

Nonetheless, the quality of the product depends on the chemical reactions that occur, and are characterized by organoleptic qualities described by basic, specific and acquired tastes; furthermore, aromas found in volatile components of cocoa liquor are also present (Liu, Liu, He, Song, Liu, Zhang & Su, 2017; Rivera, Mecias, Guzmán, Peña, Medina, Casanova, Nivela, 2012). Owing to its high organoleptic qualities, which are obtained through sensory tasting panels. However, sensory attributes resulting from fermentation processes are related to biochemical variables such as content of secondary metabolites (theobromine and caffeine), as well as other products as fat and total polyphenols (Waehrens, Zhang, Hedelund, Petersen & Byrne, 2016).

These attributes must be preferred by the consumers due to their flavor or aroma, in other words, characteristics that will allow obtaining an excellent bean quality that will please the consumer and will have good marketing (Muñoz, 2002).

On the other hand, to identify a high quality product, most research programs have quality controls based on instrumental analysis. One of these is the study of aromas through sample analysis by solid phase microextraction in the headspace mode (HS-SPME), coupled with gas chromatography and mass spectrometry (GC-MS); these are recognized as some of the most sensitive analytical techniques, extremely effective to separate and identify volatile compounds in cocoa (Waehrens et al., 2016). However, the HS-GC-MS method does not consider the human threshold for detected volatile compounds and, therefore, certain specific volatile compounds of importance are not considered by the analysis. Sensory evaluation focused on human perception adds unique measures to the volatile compounds set analysis, and helps obtain a more complete picture of the quality of the product (Muñoz, 2002). In this sense, in the department of Huila, cocoa production has been characterized by having excellent taste and aroma attributes, classified as fine aroma cocoa, and cocoa beans are turned into high quality products. Therefore, the aim of this study was to chemically and sensorially characterize cocoa (Theobroma cacao L.) samples from different cocoa farms in the department of Huila, Colombia.

Materials and methods

Study area

The cocoa beans were selected from mature pods from 18 cocoa farms in three municipalities in the northern region of the department of Huila (Colombia): Algeciras, Campoalegre and Rivera. Each of these zones has different climatic characteristics as follows: Algeciras (2° 31> 22.58" N and 75° 18' 57.42" W), with an altitude between 800 to 3000 m.a.s.l., an average temperature of 22 °C, and an average annual rainfall of 1,500 mm; Campoalegre (2° 41' 7.58'' N and 75° 19' 35.91' W), has an altitude between 525 and 1400 m.a.s.l., an average temperature of 27 °C, and an average annual rainfall of900 mm; and the municipality of Rivera (2° 46' 42.15" N and 75° 15' 34.93" W), has an altitude ranged from 500 to 1000 m.a.s.l., an average temperature of 27 °C, and an average annual rainfall of 2500 mm.

Bromatological analysis

The following variables were established in triplicate for each cocoa sample: moisture (using the AOAC 931.04 18th and gravimetric technique), fat (extracted by the Soxhlet method, AOAC 963.15), pH (using a potentiometer, AOAC 970.2118) and acidity (through titration).

Secondary metabolites and total polyphenols

For theobromine and caffeine quantification a high resolution liquid chromatograph (Thermo Fisher Scientific(tm) UltiMate(tm) 3000) equipped with a reverse phase column (Agilent ZORBAX Eclipse XDB 150 x 2.1 mm), and calibrated at 273 nm was used. As the mobile phase, methanol (A) with water (B) was used in a ratio of 40:60. The mobile phase flow was 0.7 mL. min-1. Identification of peaks was made by comparing theobromine and caffeine with HPLC standards. Moreover, for samples under optimal conditions and to allow polyphenols extraction, these were degreased by the Soxhler method with n-Hexane (AOAC 7.060/84) and analyzed with the Folin-Ciocalteu spectrophotometric method using gallic acid as reference material.

Volatile fraction compounds

To determine volatile fraction compounds, a gas chromatography by solid phase microextraction in headspace mode (HS-GC-MS) analysis of the methylated fraction was performed through gas chromatograph (GC 7890 Agilent Technologies) with a flame ionization detector (GC-FID). A capillary column AgilentHP-5 (5 % polydiphenyl, 95 % dimethylsiloxane), 30 m long and 320 μπι internal diameter and 0.25 μπι film thickness in SpIit 3:1 mode was used. Moreover, linalool, 2,3-butanediol, 2,5-dimethylpyrazine, 2-phenethylacetate, acetophenone, 2,3,5-trimethylpyrazine, ethylbenzoate, phenethyl alcohol, acetylpyrrole, tetramethylpyrazine, benzaldehyde, phenylacetaldehyde (Sigma-aldrich), and acetic acid (Merck) were used as reference standards. Concentration results are presented as relative area percentage.

Sensory analysis

To establish sensory properties 3 kg of dry cocoa beans were used, processed according to postharvest conditions (fermentation and drying) established by each producer. Each sample was labeled and sent to the Food Laboratory of CICTA (NTC ISO / IEC 17025: 2005) at Universidad Industrial de Santander, to establish a description of flavors: basic (acidity, bitterness, astringency, salty), specific (cocoa, floral, fruity and walnut) and acquired (green).

Then, a tasting panel established a sensory profile with the average evaluation scores based on a quantitative assessment scale according to their rating (0 = absent, 1-2 = low, 3-5 = medium, 6-8 = high, 9-10 = very high, strong). Likewise, from the conclusions established by the panel, the results of the sample quality were labeled as acceptable, unpleasant and contaminated.

Statistic analysis

For each of the chemical compounds identified and sensory attributes found in cocoa liquor, descriptive statistics analysis (means and frequencies of variables) and an analysis of variance were performed using a Tukey test (P < .05). For each data set (i. bromatological analysis, secondary metabolites and total polyphenols, ii. volatile fraction compounds, and iii. sensory attributes) a principal components analysis (PCA) was performed to determine similarity between the classifications established by a sensory panel, and also explores the relationship among variables of the same data set. Moreover, to explore the relationships between data sets a PCA was used; then the matrices were connected through a co-inertia analysis, which is used as a sorting technique that correlates the first ordering axes of two matrices; in addition, to establish the significance of co-inertia values a Monte Carlo test was performed. The combinations generated between matrices were: i. Bromatological analysis, secondary metabolites and total polyphenols, with sensory attributes. ii. Volatile fraction compounds with sensory attributes, and iii. Bromatological analysis, secondary metabolites and total polyphenols, with volatile fraction compounds. Finally, multivariate analyzes (PCA and co-inercia) were generated using the Ade4 package (Dray, Dufour & Chessel, 2007) and using the R software version 3.4.0 (R Development Core Team, 2017) through the statistical software InfoStat interface (Di Rienzo, Casanoves, Balzarini, Gonzalez, Tablada & Robledo, 2017).

Results

Bromatological analysis, secondary metabolites and total polyphenols

Statistical differences were found for pH and acidity (P < .05) among cocoa quality classifications, showing a negative correlation between these variables (r= -.95, P < .0001). Moreover, the moisture content showed a range of 5.77 ± 0.15 %, the fat content ranged between 52.9 ± 0.42 and theobromine values were close to 12 mg.g-1 (Table 1).

Table 1: Bromatological analysis, secondary metabolites and total polyphenols found in cocoa samples

E.E.: Experimental error

Volatile fraction compounds

Fourteen compounds were identified with their concentration as a percentage of the relative area (Table 2). The most representative volatile fraction compounds were acetic acid, tetramethylpyrazine and 2,3-butanediol.

Table 2: Volatile compounds present in the aromatic fraction of cocoa samples

E.E.: Experimental error

Sensory attributes

Principal components analysis (PCA) for sensory attributes explains 85.4 % of the total data variability. Axis 1 expresses the relationship between sensory attributes with the factor of acceptance and rejection of the sample (Figure 1, 2 and 3). Axis 2 contrasts a sensory attribute related to unpleasant classification (salty). The results show a high effect of the sensory attributes on the classification of the sample (p-value: .001, Figure 1).

PCA projection in the factorial plane F1/F2 of sensory attribute variables and the classification carried out by a tasting panel, fa) Senso ry attributes; fb) Classification sorting included in the sample within the factorial plane of a PCA.

Figure 1: PCA projection in the factorial plane F1/F2 of sensory attribute variables and the classification carried out by a tasting panel, fa) Senso ry attributes; fb) Classification sorting included in the sample within the factorial plane of a PCA.

PCA projection in the factorial plane F1/F2 of the bromatological analysis, secondary metabolites and total polyphenols variables and the clas sification carried out by a tasting panel, (a) Bromatological analysis, secondary metabolites and total polyphenols; (b) Classification sorting included in the sample within the factorial plane of a PCA.

Figure 2: PCA projection in the factorial plane F1/F2 of the bromatological analysis, secondary metabolites and total polyphenols variables and the clas sification carried out by a tasting panel, (a) Bromatological analysis, secondary metabolites and total polyphenols; (b) Classification sorting included in the sample within the factorial plane of a PCA.

PCA projection in the factorial plane F1/F2 of volatile fraction compound variables resulting from the HS-SPME GC-MS analysis. (a) Vol atile fraction compounds, fb) Classification sorting included in the sample within the factorial plane of a PCA.

Figure 3: PCA projection in the factorial plane F1/F2 of volatile fraction compound variables resulting from the HS-SPME GC-MS analysis. (a) Vol atile fraction compounds, fb) Classification sorting included in the sample within the factorial plane of a PCA.

Relationship among data sets

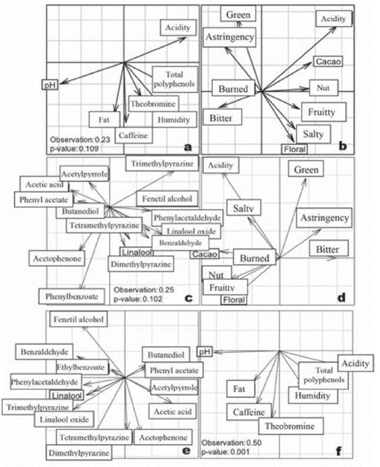
According to the co-inercia analysis only a significant covariance was found between volatile fraction compounds and variables of the bromatological analysis, secondary metabolites and total polyphenols (RV: 0.5, p-value: .001, Monte de Carlo test Figure 4 e and f).

Co-inercia analysis between i. bromatological analysis, secondary metabolites and total polyphenols, ii. volatile fraction compounds, and iii. sen sory attributes. a and b. Relationship between matrices of i and iii; c and d. Relationship between matrices ii and iii; e and f. Relationship between ma trices ii and i.

Figure 4: Co-inercia analysis between i. bromatological analysis, secondary metabolites and total polyphenols, ii. volatile fraction compounds, and iii. sen sory attributes. a and b. Relationship between matrices of i and iii; c and d. Relationship between matrices ii and iii; e and f. Relationship between ma trices ii and i.

Discussion

Bromatological analysis, secondary metabolites and total polyphenols

Moisture content of the samples analyzed showed values similar to those reported by To rres-Moreno, Torrescasana, Salas-Salvadó & Blanch (2015). Moreover, fat content showed similar values in ranges with previous report carried out by Caprioli, Fiorini, Maggi, Nicoletti, Ricciutelli, Toniolo & Sagratini (2016), in relation to different factors that can affect this concen tration.

Moreover, theobromine is a major compound that belongs to the methylxanthine group found in the cacao plant Theobroma cacao L., with phar macological effects, including nervous system stimulation properties and diuresis induction. In this case, theobromine contents were similar to those reported by Hu, Kim & Baik (2016) with values close to 12 mg.g-1 (Table 1) and much lower than those reported by Ramli, Yatim, Said & Heng, (2001) with values close to 26.64 mg.g-1 per sample.

Furthermore, polyphenols content in cocoa beans has received recent attention due to their antioxidant properties and their effective im pact of reactive oxygen species. However, loss of polyphenols content in cocoa is the result of phenolic compound oxidation, followed by poly merization and insoluble compounds formation of high molecular weight (Irina & Mohamed, 2012).

Volatile fraction compounds

Fourteen compounds with olfactory activity that contributes to aroma in cocoa were identified (Table 2). The most representative compounds of these were acetic acid, tetramethylpyrazine and 2,3-butanediol, similar to those reported in cocoa liquors in different countries (Liu et al., 2017).

Moreover, other compounds that were identi fied in samples analyzed were observed in lower amounts, but have been previously reported as characteristic for cocoa (Aprotosoaie, Luca & Miron, 2016).

Furthermore, high percentage of relative area found for acetic acid that was generated by mi crobial activity during the fermentation process of the beans must be highlighted, since the su crose of the pulp was hydrolyzed to glucose and fructose by the action of invertases from yeasts; this in turn generates an increase in acetic acid concentrations (Chetschik, Kneubuhl, Chatelain, Schluter, Bernath & Huhn, 2017).

Sensory attributes

Principal components analysis (PCA) results for sensory attributes explains more than 80 % of the total data variability. The first axis shows a relationship between sensory attributes with acceptance and rejection factors, and the second axis shows a relationship between sensory attributes and an unpleasant classification (Salty). By relating different sensory attributes with management practices, we found that pods collected in an immature state, generate a staining sensation in the mouth due to sugar content reduction. The green taste cataloged as a medium profile affects astringency level (Nazaruddin, Seng, Hassan & Said, 2006). Likewise, unfavorable sensorial attributes such as astringency, acidity and green were caused by incomplete processing practices (Vera, Vallejo, Párraga, Morales, Macias & Ramos, 2014) . Nonetheless, when drying process in beans is interrupted, chemical processes will be affected; this in turn influences the high values of acidity and bitterness found during the tasting process (Aprotosoaie, Luca & Miron, 2016). However, specific flavors were also found in lower proportion (cocoa, fruit, floral) that altogether cataloged the product as medium level.

Relationship among data sets

According to the co-inercia analysis only a significant covariance was found between volatile fraction compounds and bromatological analysis, secondary metabolites and total polyphenols variables (RV: .5, p-value: .001, Monte Carlo test) (Figure 4). In this sense, a relationship was found between pH and acetic acid content as a result of the fermentation process (Do Carmo Brito, Chisté, da Silva Pena, Gloria & Lopes, 2017). Likewise, a relationship between fat content and volatile compounds belonging to the functional group of terpenes (linalool and linalool oxide) were found, and were then characterized as floral (Afoakwa, Paterson, Fowler & Ryan, 2009). Concentration of less volatile compounds increased, in particular pyrazines, tri- and tetramethylpyrazine as well as furans (linalool oxide) suggesting structural and rheological effects as main chocolate flavor determinants (Afoakwa, Paterson, Fowler & Ryan, 2008). On the other hand, antioxidant activity found in cocoa samples was high, results that agree with other studies (Albertini, Schoubben, Guarnaccia, Pinelli, Della Vecchia, Ricci & Blasi, 2015) , due to presence of phenolic compounds, especially catechins and epicatechins. Finally, special sensory attributes (fruity and floral) were found, possibly attributed to the presence of esters, which have notes of fresh-fruity odor, while the floral odor impression can be attributed to linalool and its oxides (Aprotosoaie, Luca & Miron, 2016), giving importance to the cocoa samples analyzed.

Conclusions

Postharvest practices carried out in cocoa farms of the northern region of the department of Huila influenced the quality of the product. In this sense, cocoa samples classified as acceptable were found with sensory attributes such as walnut, floral and fruity specific tastes, which were related to adequate levels of caffeine and theobromine. Likewise, a relationship was found between bromatological characteristics and volatile fraction compounds, specifically for pH and acetic acid content; furthermore, there was a relationship between fat content and volatile compounds from functional group of terpenes (linalool and linalool); these compounds are related to sensory attributes such as floral taste (specific).

Acknowledgements

Acknowledgements

The authors wish to thank to the associations of cocoa producers in the municipalities of Algeciras, Campoalegre and Rivera for their valuable collaboration. Many thanks also to Centro de Formación Agroindustrial "La Angostura" - SENA, Regional Huila and the SENNOVA program -SENA for financing this study.

References

  1. Afoakwa, E. O., Paterson, A., Fowler, M., & Ryan, A. (2008) . Flavor formation and character in cocoa and chocolate: A critical review. Crit Rev Food Sci481-18. http://dx.doi.org/10.1080/10408390701719272 [URL] 🠔
  2. Afoakwa, E. O., Paterson, A., Fowler, M. & Ryan, A. (2009) . Matrix effects on flavour volatiles release in dark chocolates varying in particle size distribution and fat content using GC-mass spectrometry and GC-olfactometry. Food Chem113(1), 208-215. https://doi.org/10.1016/j.foodchem.2008.07.088 [URL] 🠔
  3. Albertini, B., Schoubben, A., Guarnaccia, D., Pinelli, F., Della Vecchia, M., Ricci, M. & Blasi, P. (2015). Effect of fermentation and drying on cocoa polyphenols. J Agr.Food Chem 63(45), 9948-9953. http://pubs.acs.org/doi/abs/10.1021/acs.jafc.5b01062 [URL] 🠔
  4. Aprotosoaie, A. C., Luca, S. V., & Miron, A. (2016). Flavor chemistry of cocoa and cocoa products- an overview. Compr Rev Food Sci F15(1), 73-91. https://doi.org/10.1111/1541-4337.12180 [URL] 🠔
  5. Caprioli, G., Fiorini, D., Maggi, F., Nicoletti, M., Ricciutelli, M., Toniolo, C. & Sagratini, G. (2016). Nutritional composition, bioactive compounds and volatile profile of cocoa beans from different regions of Cameroon. Int J Food Sci Nutr67(4), 422-430. http://dx.doi.org/10.3109/09637486.2016.1170769 [URL] 🠔
  6. Chetschik, I., Kneubuhl, M., Chatelain, K., Schluter, A., Bernath, K. & Huhn, T. (2017). Investigations on the aroma of cocoa pulp (Theobroma cacao L.) and its influence on the odor of fermented cocoa beans. JAgrFood Chem https://doi.org/10.1021/acs.jafc.6b05008 [URL] 🠔
  7. Di Rienzo, J. A., Casanoves, F., Balzarini, M. G., Gon zalez, L., Tablada, M., & Robledo, C. W. (2017). InfoStat versión 2017. Grupo InfoStat, FCA, Uni versidad Nacional de Córdoba, Argentina. http:// www.infostat.com.ar [URL] 🠔
  8. Do Carmo Brito, B. D. N., Chisté, R. C., da Silva Pena, R., Gloria, M. B. A. & Lopes, A. S. (2017). Bioactive amines and phenolic compounds in cocoa beans are affected by fermentation. Food Chem 228484-490. https://doi.org/10.1016/j.foodchem.2017.02.004 [URL] 🠔
  9. Dray, S., Dufour, A. & Chessel, D. (2007). The ade4 package-II: Two-table and K-table methods. R news7(2), 47-52. https://pbil.univ-lyon1.fr/ade4/article/rnews2/rnews2.pdf [URL] 🠔
  10. Ramli, N., Yatim, A. M., Said, M., & Heng, C. H. (2001). HPLC determination of methylxanthine and poly-phenols levels in cocoa and chocolate products. Malays JAnal Sci7(2), 377-386. http://www.ukm. my/mjas/v7_n2/14Nazaruddin.pdf [URL] 🠔
  11. R Development Core Team. (2017). R: A language and environment for statistical computing. R Founda tion for Statistical Computing, Vienna, Austria. https://www.R-project.org/ [URL] 🠔
  12. Rivera, R. D., Mecias, F. W., Guzmán, A. M., Peña, M. M., Medina, H. M., Casanova, L. N., Nivela, P. E. (2012). Efecto del tipo y tiempo de fermentación en la calidad física y química del cacao (Theobroma cacao L.) tipo nacional. Cienc Tecnol5(1),7-12. http://conectarural.org/sitio/sites/default/files/documentos/C2_calidad%20fisica%20quimica%20 cacao.pdf [URL] 🠔
  13. Torres-Moreno, M., Torrescasana, E., Salas-Salvadó, J., & Blanch, C. (2015). Nutritional composition and fatty acids profile in cocoa beans and chocolates with different geographical origin and processing conditions. Food chem166125-132. http://dx.doi. org/10.1016/j.foodchem.2014.05.141 [URL] 🠔
  14. Vera, J., Vallejo, C., Párraga, D., Morales, W., Macias, J., & Ramos, R. (2014). Atributos físicos-químicos y sensoriales de las almendras de quince clones de cacao nacional (Theobroma cacao L.) en el ecuador. Cienc Tecnol 7(2), 21-34. http://www.uteq.edu.ec/revistacyt/publico/archivos/C2_en%20construccion.pdf [URL] 🠔
  15. Waehrens, S. S., Zhang, S., Hedelund, P. I., Petersen, M. A., & Byrne, D. V. (2016). Application of the fast sensory method 'Rate-All-That-Applyin chocolate Quality Control compared with DHS-GC-MS. Int J Food Sci Tech51(8), 1877-1887. http://dx.doi.org/10.1111/ijfs.13161 [URL] 🠔
  16. Hu, S., Kim, B. Y., & Baik, M. Y. (2016). Physico-chemical properties and antioxidant capacity of raw, roasted and puffed cacao beans. Food chem 1941089-1094. http://dx.doi.org/10.1016/j.food-chem.2015.08.126 [URL] 🠔
  17. Irina, I., & Mohamed, G. (2012). Biological activities and effects of food processing on flavonoids as phenolic antioxidants. INTECH101-124. doi:10.5772/30690 [URL] 🠔
  18. Liu, M., Liu, J., He, C., Song, H., Liu, Y., Zhang, Y., & Su, X. (2017). Characterization and comparison of key aroma-active compounds of cocoa liquors from five different areas. Int J Food Prop1-42. http://dx.doi.org/10.1080/10942912.2016.1238929 [URL] 🠔
  19. Menezes, A. G. T., Batista, N. N., Ramos, C. L., e Silva, A. R. D. A., Efraim, P., Pinheiro, A. C. M., & Schwan, R. F. (2016). Investigation of chocolate produced from four different Brazilian varieties of cocoa (Theo-broma cacao L.) inoculated with Saccharomyces cerevisiaeFood Res Int81 , 83-90. http://dx.doi. org/10.1016/j.foodres.2015.12.036 [URL] 🠔
  20. Miguel, M. G. D. C. P., Reis, L. V. D. C., Efraim, P., Santos, C., Lima, N. & Schwan, R. F. (2017). Cocoa fer mentation: Microbial identification by MALDI-TOF MS, and sensory evaluation of produced chocolate. Food Sci Technol-LWT77362-369. http://dx.doi.org/10.1016/j.lwt.2016.11.076 [URL] 🠔
  21. Muñoz, A. M. (2002). Sensory evaluation in quality con trol: an over-view, new developments and future op portunities. Food Qual Prefer13, 329-339. http://dx.doi.org/10.1016/S0950-3293(02)00014-9 [URL] 🠔
  22. Nazaruddin, R., Seng, L., Hassan, O., & Said, M. (2006). Effect of pulp preconditioning on the content of polyphenols in cocoa beans (Theobroma cacao L.) during fermentation. Ind Crop Prod2487-94. https://doi.org/10.1016/j.indcrop.2006.03.013 [URL] 🠔