Acta Agronómica
0120-2812
Universidad Nacional de Colombia
https://doi.org/10.15446/acag.v70n2.88945

Recibido: 7 de julio de 2020; Aceptado: 4 de octubre de 2021

Phylogenetic relationship of coffee leaf rust in the central jungle of Peru

Relación filogenética de roya del café en la selva central de Perú

D. Gamarra Gamarra, 1 G. Torres Suarez, 1 C. Villar Quiñonez, 1 A. McTaggart, 2 E. Carrasco Lozano, 1

Universidad Nacional del Centro del Perú. Huancayo, Perú. d.gamarra@uncp.edu.pe; gtorres@uncp.edu.pe; ecarrasco@uncp.edu.pe; chamivillar@gmail.com Universidad Nacional del Centro del Perú Universidad Nacional del Centro del Perú Huancayo Peru
University of Queensland. Brisbane, Australia. a.mctaggart@uq.edu.au University of Queensland University of Queensland Brisbane Australia

Abstract

Coffee leaf rust is the main disease that causes significant losses in Coffea arabica. In Peru, this disease caused epidemics between 2008 and 2013 with production losses of 35 %. The objective was to identify H. vastatrix using a morphological and molecular approach based on a phylogenetic species concept. Coffee leaf samples with symptoms of chlorotic lesions with the presence of yellow uredospores at different severity stages of different cultivars were collected from 11 locations in the departments of Pasco and Junin during 2017-2018. DNA was purified as proposed by Cristancho and coworkers. The major subunit of ribosomal DNA was amplified with universal primers LR0R and LR5, and sequenced by Macrogen and deposited in GenBank. Sequences from the genera Achrotelium, Blastospora, Cystopsora, Hemileia, and Mikronegeria were included for phylogenetic analysis. The results showed that the rust was distributed in coffee growing regions of Pasco: Villa Rica (Catimor, Caturra, and Gran Colombia); Oxapampa (Yellow Caturra), and Junín: San Luis de Shuaro (Catimor), Chanchamayo (Catimor), San Ramón (Catimor), Vitoc (Caturra), Pichanaki (Caturra), Río Negro (Caturra), Pangoa (Yellow Caturra, Gran Colombia, Limani). It was also grouped into a single clade with isolated H. vastatrix from Mexico and Australia, suggesting that they come from a common ancestor. This is the first confirmed report using molecular barcoding of H. vastatrix in the central jungle of Peru.

Keywords:

Coffea arabica, DNA barcode, Hemileia vastatrix, Peru, phylogeny.

Resumen

La roya del café es la principal enfermedad que causa pérdidas significativas en Coffea arabica. En Perú esta enfermedad causó epidemias entre 2008 y 2013 con pérdidas de 35 % de la producción. El objetivo fue identificar H. vastatrix mediante un enfoque morfológico y molecular basado en un concepto de especie filogenética. Se recogieron muestras de hojas de café con síntomas de lesiones cloróticas con presencia de uredosporas amarillas en diferentes estados de severidad de diferentes cultivares en 11 localidades de los departamentos de Pasco y Junín durante el período 2017-2018. El ADN se purificó según lo propuesto por Cristancho y sus colaboradores. Se amplificó la subunidad mayor del ADN ribosomal con primers universales, LR0R y LR5, y fue secuenciada por Macrogen y depositadas en GenBank. Para el análisis filogenético se incluyeron secuencias de los géneros Achrotelium, Blastospora, Cystopsora, Hemileia y Mikronegeria. Los resultados mostraron que la roya se distribuyó en regiones cafetaleras de Pasco: Villa Rica (Catimor, Caturra y Gran Colombia), Oxapampa (Caturra Amarilla) y Junín: San Luis de Shuaro (Catimor), Chanchamayo (Catimor), San Ramón (Catimor), Vitoc (Caturra), Pichanaki (Caturra), Río Negro (Caturra), Pangoa (Caturra Amarilla, Gran Colombia, Limani). Asimismo, se agrupó en un solo clado con H. vastatrix aislados de México y Australia, lo cual sugiere que provienen de un ancestro común. Este es el primer informe confirmado que utiliza un código de barras molecular de H. vastatrix en la selva central del Perú.

Palabras claves:

Coffea arabica, DNA barcode, Hemileia vastatrix, Perú, filogenia.

Introduction

Over 2.25 billion cups of coffee are consumed daily (Ponte, 2002), and the production of coffee is an economically important industry for countries of South America such as Brazil, Colombia, and Peru (Hoffmann, 2014). Coffee leaf rust is the main disease that causes significant losses in susceptible varieties (McCook, 2006). This disease caused epidemics between 2008-2013 with average losses of 35 % in Colombia, Ecuador, El Salvador, Honduras, Mexico, Nicaragua, Panama, and Peru (Avelino et al., 2015) and 50 % losses in Brazil (Zambolim, 2016).

Coffee leaf rust is caused by Hemileia vastatrix (Berkeley & Broome, 1869) (Pucciniales, Pucciniomycotina), a biotrophic fungus that parasitizes leaves of Coffea, particularly C. arabica (Zuluaga & Céspedes, 2009). Currently, according to the Coffee Rust Research Center (CIFC) 50 physiological races of the fungus have been reported (Talhinhas et al., 2017). The greatest diversity of races is found on the Asian continent, mainly in India (Várzea & Marques, 2005), while in Latin America race II predominates (Cristancho et al., 2007; Cabral et al., 2016; Zambolim, 2016).

According to Schieber and Zentmyer (1984) race II was first reported from Peru in the province of Satipo, department of Junín, in 1979. Coffee production in Peru was most impacted by coffee leaf rust in 2013, with losses that reached 35 % of the production (Avelino et al., 2015). The National Coffee Board showed the cultivated area and production decreased between 2013 (429.000 ha and 252.800 tn) and 2014 (390.000 ha and 181.700 tn). The main departments affected by the disease were Junín (107.903.85 ha, 24 % of national production), San Martin (93.687 ha, 22 %), Cajamarca (73.098 ha, 17.2 %), Cusco (52.222 ha, 12.3 %), and Amazonas (42.744 ha, 10 %) (JNC, 2016).

Research on the identity of fungi was traditionally based on approaches based on cultivation and observation of morphological characteristics; however, as these characteristics are variable, this induces inaccurate identification. Currently, identity studies based on nucleic acids are accurate and may even reveal new species (Hibbett et al., 2016; Tedersoo et al., 2018). Multiple regions of the ribosomal RNA genes have been used for studies of fungal taxonomy and genetic diversity; these include the small subunit (SSU), large subunit (LSU), and internal transcribed spacer (ITS) region that separate the two ribosomal genes (Vilgalys & Hester, 1990; White et al., 1990; Asemaninejad et al., 2016). The ITS region is more variable and has multiple copies, so it is difficult to align due to differences in the length of the amplicons obtained (Eberhardt, 2012; Talhinhas et al., 2017), whereas the LSU region contains two variable regions in length and structure called D1 and D2, which are bordered by highly preserved sequences in most fungi. This arrangement facilitates the alignment of the LSU region for phylogenetic analysis (Hibbett et al., 2016). There are several reports for the phylogenetic classification of rust using the LSU molecular marker (Aime, 2006; Zuluaga et al., 2011; McTaggart et al., 2016).

We used a morphological and molecular approach based on a phylogenetic species concept to identify this rust fungus in the localities of Oxapampa (Pasco), Satipo, and Chanchamayo (Junín), and report its spread through coffee-growing areas. Knowledge of disease etiology and distribution of the pathogen is important for integrated management strategies, both of which rely on accurate identification of the causal agent.

Materials and methods

Sample collection

An average of 50 leaves from 10 coffee plants with typical symptoms of chlorotic lesions with presence of yellow uredospores at different stages of severity were collected from different cultivars in 11 locations in the departments of Pasco and Junin, during the period 2017 and 2018 (Table 1). The samples were transported in Ziploc bags to the Center for Plant Molecular Biology Research from Universidad Nacional del Centro del Perú. The collected leaves were observed with a stereomicroscope to eliminate contaminants and then the spores were collected in an eppendorf tube and stored at 4 °C for processing and later analysis. For morphological description, spores collected from all localities were observed with a Leica ICC50 W microscope. In addition, all specimens were registered in the Herbarium of Phytopathology of the Faculty of Agronomy of the Universidad Nacional del Centro del Perú.

Table 1: Geographical origin of Hemiteia vastatrix samples used for molecular analysis.

DNA extraction from H vastatrix

For the extraction of genomic DNA from H. vastatrix, the methodology proposed by Cristancho et al. (2007) was used. For this purpose, uredospores were deposited in new 1.5 mL eppendorf tubes. For cell lysis, 350 |iL of lysis buffer (50 mM EDTA pH 8.0; 3 % SDS; 50 mM tris HCl pH 7.5; 1- Mercaptoethanol), 25 |iL of Zymolase (10 mg/mL) were added and incubated at 65 °C for one hour. 10 |iL Proteinase K (0.5 mg/mL) was added, incubated at 37 °C for 30 min and centrifuged at 14.000 rpm for 10 min; the supernatant was transferred to a new 1.5 mL eppendorf tube. For purification, a volume of Phenol:Chloroform:Isoamyl alcohol (25:24:1), and 1 volume of Chloroform:Isoamyl alcohol (24:1), was used. After centrifugation at 12.000 rpm for 10 min, the supernatant was transferred to an eppendorf tube and 1 volume of Chloroform was added and centrifuged at 12.000 rpm for 15 min, the supernatant was transferred to a new eppendorf tube. For DNA precipitation, a volume of cold Isopropanol was added and incubated for 12 hours. Subsequently, it was centrifuged at maximum speed for 10 min, the DNA pellet was washed with 500 |iL of 75 % ethanol and resuspended in 50 |iL of TE buffer. Also, the DNA was extracted using a Geneiad® kit as recommended by the manufacturer. The DNA extractions were subjected to electrophoresis in 1 % agarose gel with 0.5 |iL of ethidium bromide (10 mg/mL) and displayed using photo documentation equipment (Image software Lab™ DocXR+Systems Biorad®). Finally, the purified DNA was quantified with a spectrophotometer NanoDrop (Thermo Scientific™).

PCR and sequencing

Universal primers LR0R (5’ ACCCGCTGAACTTAAGC 3’) and LR5 (5’ TCCTGAGGAAACTTCG 3’) were used to perform PCR, amplifying the larger rDNA subunit (28 S) containing the D1 and D2 domains (Vilgalys & Hester, 1990; Eberhardt, 2012). A reaction mixture was prepared with the following components: 0.4 |iM of each primer; 0.2 |iM of dNTPs; 2 |iM of MgCl2; 1X PCR Buffer; 0.05 U/|iL of Taq DNA polymerase (ThermoScientific™, USA) and 30 ng/|iL of genomic DNA from each rust sample. A C1000 Thermocycler (Biorad®) was used with the following program: the initial stage at 94 °C for 5 min; followed by 35 denaturation cycles at 94 °C for 60 s, alignment at 55 °C for 60 s and extension at 72 °C for 60 s; and the final stage of extension at 72 °C for 10 min. The amplified fragments were purified from 1.5 % agarose gels using the Wizard PCR Preps DNA Purification System (Promega®) as recommended by the manufacturer and sequenced by Macrogen by the Sanger method using the primers from PCR.

Phylogenetic analysis

Sequences were assembled with CLC Genomics Workbench 7.0 (Qiagen®), deposited in GenBank, and aligned with sequences of rust fungi from the Mikronegeriaceae, including genera such as Achrotelium, Blastospora, Cystopsora, Hemileia, and Mikronegeria, and taxon sampling to include families recovered by Aime (2006) and McTaggart et al. (2016). We used available sequences of H. vastatrix in GenBank to provide a phylogenetic species hypothesis for the samples collected in Peru (Table 2). We aligned sequences using Guidance2 (Sela et al., 2015) and searched for the most likely tree with IQTree v.1.7 beta (Nguyen et al., 2015) with a model test (command-m TEST), 10.000 ultrafast bootstraps (Hoang et al., 2018) and a probability ratio test with approximately 10.000 replicates (Guindon et al., 2010).

Table 2: Species of rust, host and GenBank numbers of taxa included in the analyses.

Results

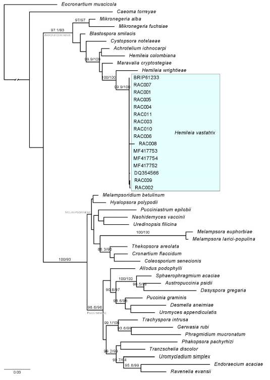
The urediniospores were prepared in slides with immersion oil and observed under the microscope. Rust occurred on the adaxial side of leaves, and symptoms of chlorotic spots were accompanied by suprastomatal uredinal pustules on the abaxial leaf surface. As infection progressed, small lesions coalesced and produced orange uredinia (Figure 1B). The adaxial leaf surface became necrotic followed by defoliation (Figure 1A). Urediniospores are structures of survival, dispersion, infection, and sexual reproduction (Carvalho et al., 2011). The urediniospores of all the samples observed, presented similar characteristics as irregularly shaped, reniform, echinulate on upper halves and ventrally smooth, 22-36 x 18-28 |im in diameter with the presence of lipidie bodies containing carotenoids (Figure 1C). Spores had similar dimensions to those reported by de Castro et al., (2009). The primers used, amplified fragments of approximately 950 bp, the DNA sequences were deposited in GenBank (Table 1). Peruvian rust specimens were identified as H. vastatrix. Our analyses supported that H. vastatrix has spread to the central rainforest into the coffee regions. The rust isolates of the following localities of the department of Pasco: Villa Rica (Catimor, Caturra, and Gran Colombia), Oxapampa (Caturra Amarilla), and the following localities of the department of Junín: San Luis de Shuaro (Catimor), Chanchamayo (Catimor), San Ramón (Catimor), Vitoc (Caturra), Pichanaki (Caturra), Río Negro (Caturra), Pangoa (Caturra Amarilla, Gran Colombia, Limani) these were grouped into a single clade that includes the isolates of H. vastatrix isolates from Mexico and Australia (Figure 3), suggesting that they come from a common ancestor (Aime, 2006; McTaggart et al., 2016). Coffee production in the central jungle of Peru is affected by factors such as climate, altitude, and the shading system, which can generate microclimates that form small thermal microhabitats that favor pests and diseases (Liebig et al., 2019).

A. Defoliated symptoms for rust on a coffee plant (Coffea arábica); B. Symptoms of H. vastatrix on the abaxial surface of the leaf; C. Urediniospores of H. vastatrix observed 100* magnification with a Leica ICC50 W microscope, scale = 10 |im. Fuente: Gamarra-Gamarra, D.

Figure 1: A. Defoliated symptoms for rust on a coffee plant (Coffea arábica); B. Symptoms of H. vastatrix on the abaxial surface of the leaf; C. Urediniospores of H. vastatrix observed 100* magnification with a Leica ICC50 W microscope, scale = 10 |im. Fuente: Gamarra-Gamarra, D.

Phylogram obtained from a maximum LikeLihood search in IQTree v.1.7 beta, with a TVM+F+I+G4 model of evolution selected in a model test (command -m TEST). aRLT values (> 90 %) and ultrafast bootstrap values (> 95 %) from 10,000 replicates above nodes.

Figure 3: Phylogram obtained from a maximum LikeLihood search in IQTree v.1.7 beta, with a TVM+F+I+G4 model of evolution selected in a model test (command -m TEST). aRLT values (> 90 %) and ultrafast bootstrap values (> 95 %) from 10,000 replicates above nodes.

Discussion

Peru exports coffee to 50 countries, the main ones being the United States, Germany, Belgium, etc. (JNC, 2019). However, since the first report of coffee leaf rust in Satipo-Peru, in 1979 (Schieber & Zentmyer, 1984), no importance has been given to the distribution of this pathogen. After the epidemic that was caused between 2012-2013 (Avelino et al., 2015), efforts were made to manage the disease. However, according to the report from the National Coffee Board in the last campaign, more than 50 ha have been abandoned due to the presence of pests and diseases. In the department of Junín, only 90.000 ha were harvested due to the high production costs and devastating effects of the coffee leaf rust, so farmers abandoned their fields (Figure 2) replacing them with other crops, such as cocoa, coca, and bananas (JNC, 2019).

Abandoned coffee production field in the province of Chanchamayo, department of Junin. Fuente: Gamarra-Gamarra, D.

Figure 2: Abandoned coffee production field in the province of Chanchamayo, department of Junin. Fuente: Gamarra-Gamarra, D.

The Catimor cultivar is the most cultivated crop in the central jungle of Peru because it was reported as resistant to race II leaf rust (Avelino et al., 2015). However, in the production fields, a disease incidence of 90 % was observed and a severity of 80 % in the leaves of Catimor (Silva-Acuña et al., 1999) suggesting that this cultivar is no longer tolerant to H. vastatrix. Nevertheless, further knowledge is needed to test whether reproduction has occurred in Peru to overcome disease tolerance.

Currently, the production of this crop is conditioned to the application of copper-based chemicals to counteract the disease. However, these products are easily leached out by heavy rainfall and are consequently contaminating the environment (Rivillas-Osorio et al., 2011). Moreover, the application of non-lethal fungicides could increase the mutation rate and generate genetic variation in the population of fungal pathogens. For example, Amaradasa and Everhart (2016) evaluated the effect of commercial fungicides with different modes of action on susceptible isolates of Sclerotinia sclerotiorum, observing high allelic mutation rates. According to McDonald and Linde (2002) the evolutionary potential of a species is determined by factors such as mutation rate, population size, genotype flow, reproduction system, and selection pressure. The generation of genetic diversity in H. vastatrix is feasible due to its high mutation capacity (Avelino et al., 2015) and for presenting sexual reproduction and asexual multiplication capacity. It seems that this last feature is a mechanism used by the pathogen to generate new genetic variants. For example, Carvalho et al. (2011) report that sexual reproduction, through a phenomenon called ‘cryptosexuality’, could explain the emergence of new physiological races, thus overcoming host resistance, as reported in Brazil (Gouveia et al., 2005) and Colombia (Cristancho et al., 2007). In addition, Cabral et al. (2016) reported that at the population level in H. vastatrix there is a low degree of differentiation; however, at the subpopulation level, there is a high degree of differentiation and this suggests a high rate of evolution of the pathogen which could partially explain the break of resistance to H. vastatrix of cultivars derived from the Hybrid of Timor and Icatu.

Our results on the phylogeny of H. vastatrix in the central jungle of Peru will allow predicting possible outbreaks from the dispersion of the pathogen to the different production areas. However, it is suggested that the genetic diversity of the pathogen should be determined in order to implement a genetic improvement program that adopts or develops new cultivars with genotypic characteristics of horizontal resistance as a control strategy for this pathogen.

Conclusions

Hemileia vastatrix is reported from coffee production areas in Peru. Rust was collected on cultivars of coffee that were previously considered tolerant to H. vastatrix. The coffee leaf rust was grouped into a single clade that includes the H. vastatrix isolates from Mexico and Australia, suggesting that they come from a common ancestor. This is the first confirmed report using a molecular barcode of H. vastatrix in the central jungle of Peru.

Acknowledgements

Acknowledgments

We thank the Vice-rectorate of Research of the Universidad Nacional del Centro del Perú, for funding the research (CANON Projects, resolution No. 1580-CU-2017). ARM was supported by the University of Queensland Development Fellowships (UQFEL1718905) and the Department of the Environment and Energy under the Australian Biological Resources Study (grant number RG18-43). The authors declare that they have no conflict of interests.

References

  1. Aime, M.C. (2006). Toward resolving family-level relationships in rust fungi (Uredinales). Mycoscience, 47(3), 112-122. https://doi.org/10.1007/s10267-006-0281-0 [URL] 🠔
  2. Amaradasa, B.S., & Everhart, S.E. (2016). Effects of sublethal fungicides on mutation rates and genomic variation in fungal plant pathogen, Sclerotinia sclerotiorum. PLoS ONE, 11(12), e0168079. https://doi.org/10.1371/journal.pone.0168079 [URL] 🠔
  3. Asemaninejad, A., Weerasuriya, N., Gloor, G.B., Lindo, Z., & Thorn, R.G. (2016). New primers for discovering fungal diversity using nuclear large ribosomal DNA. PLoS ONE , 11(7), e0159043. https://doi.org/10.1371/journal.pone.0159043 [URL] 🠔
  4. Avelino, J., Cristancho, M., Georgiou, S., Imbach, P., Aguilar, L., Bornemann, G., Laderach, P., Anzueto, F., Hruska, A.J., & Morales, C. (2015). The coffee rust crises in Colombia and Central America (2008-2013): impacts, plausible causes and proposed solutions. Food Security, 7(2), 303-321. https://doi.org/10.1007/s12571-015-0446-9 [URL] 🠔
  5. Berkeley, M.J., & Broome, C.E. (1869). Hemileia vastatrix. Gardeners’ Chronicle and Agricultural Gazette, 6,1157. https://www.biodiversitylibrary.org/item/103387#page/1/mode/1up [URL] 🠔
  6. Cabral, P.G.C., Maciel-Zambolim, E., Oliveira, S.A.S., Caixeta, E.T., & Zambolim, L. (2016). Genetic diversity and structure of Hemileia vastatrix populations on Coffea spp. Plant Pathology, 65(2),196-204. https://doi.org/10.1111/ppa.12411 [URL] 🠔
  7. Carvalho, C.R., Fernandes, R.C., Carvalho, G.M.A., Barreto, R.W., & Evans, H.C. (2011). Cryptosexuality and the genetic diversity paradox in coffee rust, Hemileia vastatrix. PLoS ONE , 6(11), e26387. https://doi.org/10.1371/journal.pone.0026387 [URL] 🠔
  8. Cristancho, A.M.A., Escobar, O.C., & Ocampo, J.D. (2007). Evolución de razas de Hemileia vastatrix en Colombia. Cenicafé, 58(4), 340-359. http://hdl.handle.net/10778/178 [URL] 🠔
  9. Eberhardt, U. (2012). Methods for DNA barcoding of fungi. In W. Kress, D. Erickson (Eds.) DNA Barcodes. Methods in Molecular Biology (Methods and Protocols) (pp. 183-205). Humana Press. https://doi.org/10.1007/978-1-61779-591-6_9 [URL] 🠔
  10. De Castro Fernandes, R., Evans, H.C., & Barreto, R.W. (2009). Confirmation of the occurrence of teliospores of Hemileia vastatrix in Brazil with observations on their mode of germination. Tropical Plant Pathology , 34(2),108-113. https://doi.org/10.1590/S1982-56762009000200005 [URL] 🠔
  11. Gouveia, M.M.C., Ribeiro, A., Várzea, V.M.P., & Rodrigues, C.J. (2005). Genetic diversity in Hemileia vastatrix based on RAPD markers. Mycologia, 97(2), 396-404. https://doi.org/10.1080/15572536.2006.11832815 [URL] 🠔
  12. Guindon, S., Dufayard, J.F., Lefort, V., Anisimova, M., Hordijk, W., & Gascuel, O. (2010). New algorithms and methods to estimate maximum-likelihood phylogenies: assessing the performance of PhyML 3.0. Systematic Biology, 59(3), 307-321. https://doi.org/10.1093/sysbio/syq010 [URL] 🠔
  13. Hibbett, D., Abarenkov, K., Kóljalg, U., Opik, M., Chai, B., Cole, J., Wang, Q., Crous, P., Robert, V.,.Geiser, D.M. (2016). Sequence-based classification and identification of fungi. Mycologia , 108(6), 1049-1068. https://www.tandfonline.com/doi/full/10.3852/16-130 [URL] 🠔
  14. Hoang, D.T., Chernomor, O., Von Haeseler, A., Minh, B.Q., & Vinh, L.S. (2018). UFBoot2: Improving the ultrafast bootstrap approximation. Molecular Biology and Evolution, 35(2), 518-522. https://doi.org/10.1093/molbev/msx281 [URL] 🠔
  15. Hoffmann, J. (2014) The world atlas of coffee: from beans to brewing coffees explored, explained and enjoyed. Firefly books. 🠔
  16. Junta Nacional del Café (JNC). (2019, November 25). Estadísticas. https://juntadelcafe.org.pe/estadisticas/ [URL] 🠔
  17. Junta Nacional del Café (JNC). (2019, March-April). Special coffee from Perú. Revista El Cafetalero, 17(62). https://juntadelcafe.org.pe/wp-content/uploads/2019/04/REV-62final.pdf [URL] 🠔
  18. Liebig, T., Ribeyre, F., Laderach, P., Poehling, H-M., van Asten, P., & Avelino, J. (2019). Interactive effects of altitude, microclimate and shading system on coffee leaf rust. Journal of Plant Interactions, 14(1), 407-415. https://doi.org/10.1080/17429145.2019.1643934 [URL] 🠔
  19. McCook, S. (2006). Global rust belt: Hemileia vastatrix and the ecological integration of world coffee production since 1850. Journal of Global History, 1(2), 177-195. https://www.cambridge.org/core/journals/journal-of-global-history/article/global-rust-belt-hemileia-vastatrix-and-the-ecological-integration-of-world-coffee-production-since-1850/F20E753BE062F107002E5D3F099D0AF5 [URL] 🠔
  20. McDonald, B.A., & Linde, C. (2002). Pathogen population genetics, evolutionary potential, and durable resistance. Annual Review of Phytopathology, 40, 349-379. https://doi.org/10.1146/annurev.phyto.40.120501.101443 [URL] 🠔
  21. McTaggart, A.R., Shivas, R.G., van der Nest, M.A., Roux, J., Wingfield, B.D., & Wingfield, M.J. (2016). Host jumps shaped the diversity of extant rust fungi (Pucciniales). New Phytologist, 209(3), 1149-1158. https://doi.org/10.1111/nph.13686 [URL] 🠔
  22. Nguyen, L.T., Schmidt, H.A., von Haeseler, A., & Minh, B.Q. (2015). IQ-TREE: A fast and effective stochastic algorithm for estimating maximum-likelihood phylogenies. Molecular Biology and Evolution , 32(1), 268-274. https://doi.org/10.1093/molbev/msu300 [URL] 🠔
  23. Ponte, S. (2002). The 'latte revolution’? Regulation, markets and consumption in the global coffee chain. World Development, 30(7), 1099-1122. https://doi.org/10.1016/S0305-750X(02)00032-3 [URL] 🠔
  24. Rivillas Osorio, C.A., Serna Giraldo, C.A., Cristancho Ardila, M.A., & Gaitán Bustamante, A.L. (2011). La roya del cafeto en Colombia: Impacto, manejo y costos del control. Cenicafé, Boletín Técnico No. 36. http://hdl.handle.net/10778/594 [URL] 🠔
  25. Schieber, E., & Zentmyer, G.A. (1984). Coffee rust in the western hemisphere. Plant Disease, 68(2), 89-93. https://www.apsnet.org/publications/plantdisease/backissues/Documents/1984Articles/PlantDisease68n02_89.PDF [URL] 🠔
  26. Silva-Acuña, R., Maffia, L.A., Zambolim, L., & Berger, R.D. (1999). Incidence-severity relationships in the pathosystem Coffea Arabica-Hemileia vastatrix. Plant Disease , 83(2), 186-188. https://doi.org/10.1094/PDIS.1999.83.2.186 [URL] 🠔
  27. Talhinhas, P., Batista, D., Diniz, I., Vieira, A., Silva, D.N., Loureiro, A., Tavares, S., Pereira, A.P., Azinheira, H.G., Guerra- Guimaraes, L., Várzea, V., & Silva, M.D.C. (2017). The coffee leaf rust pathogen Hemileia vastatrix: one and a half centuries around the tropics. Molecular Plant Pathology , 18(8), 1039-1051. https://doi.org/10.1111/mpp.12512 [URL] 🠔
  28. Tedersoo, L., Sánchez Ramírez, S., Kóljalg, U., Bahram, M., Doring, M., Schigel, D., May, T., Ryberg, M., & Abarenkov, K. (2018). High-level classification of the Fungi and a tool for evolutionary ecological analyses. Fungal Diversity, 90, 135-159. https://doi.org/10.1007/s13225-018-0401-0 [URL] 🠔
  29. Sela, I., Ashkenazy, H., Katoh, K., & Pupko, T. (2015). GUIDANCE2: accurate detection of unreliable alignment regions accounting for the uncertainty of multiple parameters. Nucleic Acids Research, 43(W1), W7-W14. https://doi.org/10.1093/nar/gkv318 [URL] 🠔
  30. Várzea, V.M.P., & Marques, D.V. (2005). Population variability of Hemileia vastatrix vs. coffee durable resistance. In L. Zambolim, E. Zambolim, & V.M.P. Várzea (Eds.), Durable Resistance to Coffee Leaf Rust (pp. 53-74). Suprema Gráfica e Editora Ltda. 🠔
  31. Vilgalys, R., & Hester, M. (1990). Rapid genetic identification and mapping of enzymatically amplified ribosomal DNA from several Cryptococcus species. Journal of Bacteriology, 172(8), 4238-4246. https://doi.org/10.1128/jb.172.8.4238-4246.1990 [URL] 🠔
  32. White, T.J., Bruns, T., Lee, S., & Taylor, J. (1990). Amplification and direct sequencing of fungal ribosomal RNA genes for phylogenetics. In M.A. Innis, D.H. Gelfand, J.J. Sninsky & T.J. White (Eds.), PCR Protocols: A guide to Methods and Applications (pp. 315-322). Academic Press. 🠔
  33. Zambolim, L. (2016). Current status and management of coffee leaf rust in Brazil. Tropical Plant Pathology , 41, 1-8. https://doi.org/10.1007/s40858-016-0065-9 [URL] 🠔
  34. Zuluaga, C.M., & Céspedes, P.B. (2009). Fundamentals of rust fungi (Fungi: Basidiomycota) and their phylogentic relationships. Acta Biológica Colombiana, 14(1), 41-56. http://www.scielo.org.co/scielo.php?script=sci_abstract&pid=S0120-548X2009000100003&lng=en&nrm=iso [URL] 🠔
  35. Zuluaga, C., Buriticá, P., & Marín, M. (2011). Filogenia de hongos roya (Uredinales) en la zona andina colombiana mediante el uso de secuencias del ADN ribosomal 28S. Revista de Biología Tropical, 59(2), 517-540. https://www.scielo.sa.cr/scielo.php?script=sci_arttext&pid=S0034-77442011000200001 [URL] 🠔