Acta Agronómica
0120-2812
Universidad Nacional de Colombia
https://doi.org/10.15446/acag.v71n1.99701

Recibido: 25 de noviembre de 2021; Aceptado: 27 de noviembre de 2022

Ecología humana a través de la teoría del comportamiento planeado y jerarquización de necesidades en cacaocultores

Human ecology through the theory of planned behavior and nierarchy of needs in cacao producers

L. Arias-Sánchez, 1V. Aguilar-Marín, 1 C. Guacaneme-Barrera, 1 M. Cerón-Muñoz, 1

Universidad de Antioquia. Medellín, Colombia. laura.ariass@udea.edu.co, vanessa.aguilar@udea.edu.co, carmen.guacaneme@udea.edu.co, mario.ceron@udea.edu.co Universidad de Antioquia Universidad de Antioquia Medellín Colombia

Resumen

En los sistemas productivos hay una estrecha relación entre los productores y la naturaleza. Esta situación ha sido estudiada dentro de la ecología humana, por lo que el objetivo de este trabajo fue analizar la percepción que tenían los cacaocultores de Caucasia y Necoclí (Antioquia, Colombia) sobre el vínculo del ser humano con la naturaleza. Se realizaron 74 visitas diagnósticas a productores y se analizó la información mediante ecuaciones estructurales, teniendo en cuenta las variables latentes: actitud, norma subjetiva, percepción de control, intención, comportamiento y satisfacción de necesidades inferiores y superiores. Los resultados indicaron que los productores consideran importante el cuidado de la naturaleza, el cual se encuentra influenciado en mayor parte por el entorno natural, y en menor medida por la familia y la comunidad. Además, consideraron tener las capacidades y conocimientos, pero no las herramientas para hacerlo, manifestaron tener la intención de desarrollar acciones, pero en menor medida expresaron que efectivamente estas acciones fueran implementadas. También consideraron que la mayoría de necesidades se satisfacen fácilmente al vivir en entornos naturales. Se obtuvieron dos modelos de ecuaciones estructurales: a) para el comportamiento planeado, en el cual se identificó que la actitud incide en la intención y en el comportamiento, y b) para las necesidades, en el que la satisfacción de necesidades inferiores facilita la satisfacción de necesidades superiores. En conclusión, el cuidado de la naturaleza es importante para los productores participantes y el entorno natural facilita la satisfacción de necesidades.

Palabras claves:

campesinos, conducta, etnobiología, necesidades básicas, percepción.

Abstract

In production systems there is a close relationship between producers and nature. This situation has been studied within human ecology, so the objective of this paper was to describe the perception of cocoa producers in the municipalities of Caucasia and Necoclí (Antioquia, Colombia), about the link between human beings and nature. 74 diagnostic visits to producers were made and the information was analyzed using structural equations models, considering the latent variables: attitude, subjective norm, perception of control, intention, behavior, and satisfaction of lower and higher needs. The results indicated that the producers consider the care of nature important, that there is an influence of the natural environment to carry out this practice, and that to a lesser extent they are influenced by the family and the community. They also considered having the skills and knowledge but not the tools to do so, they stated that they intended to develop actions, but to a lesser extent they expressed that these actions were effectively implemented. They also found that most needs are easily met by living in natural environments. Two structural equations models were obtained: a) for the planned behavior, where it was found that the attitude influences the intention and this one in the behavior, and b) for the needs, where the satisfaction of lower needs facilitates the satisfaction of higher needs. In conclusion, caring for nature is important for participating producers and the natural environment facilitates the satisfaction of needs.

Key words:

conduct, ethnobiology, basic needs, peasants, perception.

Introducción

La ecología humana estudia las relaciones entre los seres humanos y la naturaleza (Campbell, 1986; Aparicio y Insfrán, 2015), incluyendo factores ambientales e intercambios energéticos con otras especies vivas. Este concepto introduce el término de ecología cultural, que busca comprender el modo en que la cultura humana se adapta a los recursos naturales y a otros grupos humanos (Campbell, 1986), analizando el comportamiento (C) que estos asumen ante su entorno.

La teoría del comportamiento planeado (TCP), propuesta por Ajzen (1991), busca predecir una determinada conducta a partir de la intención (I) de realizarla, es decir que, a mayor I, mayor probabilidad de que el C se lleve a cabo. A su vez, reconoce factores internos y externos del individuo que facilitan, contextualizan y limitan la acción, tales como la motivación, la oportunidad, los recursos y la cooperación. La TCP tiene en cuenta la forma en que la actitud (A), la norma subjetiva o la influencia del entorno (N) y la percepción de control o capacidad de reacción (P) influyen en la I para realizar una acción (Ajzen, 1991; Regalado, Guerrero y Montalvo, 2017); estos planteamientos pueden ser aplicados a la relación de factores que conllevan el C humano hacia la naturaleza.

Para Regalado et al. (2017), la A se refiere a las preconcepciones y creencias que pueden guiar el C humano, que está condicionado por sus valores, experiencias, conocimiento previo y la relevancia que para el sujeto representa dicha acción. La N se refiere a la influencia que tiene el entorno para asumir un C ante una aceptación o rechazo social. Este factor también se encuentra directamente relacionado con las expectativas del individuo en cuanto a su sexo, rol, clase social, estilo de vida y ciclo de vida familiar. La P alude a los recursos y las capacidades que considera poseer el individuo para enfrentar las limitaciones externas e internas que le impiden realizar determinada práctica.

Las necesidades humanas fueron ampliamente estudiadas por Maslow (1943); 1975), quien estableció que están categorizadas y organizadas jerárquicamente, lo que implica que, al satisfacer ciertas necesidades, surgen otras, de manera que para sentirse motivado a cumplir las necesidades superiores, primero se deben satisfacer las necesidades inferiores.

En este sentido, las necesidades se dividen en deficitarias o inferiores (NI) y en necesidades de desarrollo o superiores (NS). Las primeras recogen las necesidades fisiológicas (F), de seguridad (S), de amor y pertenencia (M), de estima (E) y las cognitivas y estéticas (O). La segunda categoría integra la autorrealización (U), que requiere el apoyo externo para su satisfacción (Elizalde, Martí y Martínez, 2012; Maslow, 1943; 1975).

Las F se relacionan con la alimentación y el descanso; las S están conformadas por el proyecto de vida, prácticas de ahorro, estabilidad, manejo asertivo de imprevistos, salud y equilibrio emocional. Las M se refieren a la pertenencia a grupos, el contacto, la intimidad y las relaciones sociales. Las E se asocian con el amor propio, la autoestima, la reputación, el prestigio, el aprecio y el respeto de los demás. Las O se relacionan con el conocimiento, el saber, el comprender y el orden y organización de la vida cotidiana. Las U se refieren a las metas y aspiraciones propias de cada ser humano (Elizalde et al., 2012; Maslow, 1943; 1975).

Teniendo en cuenta lo anterior, se plantea el objetivo de este trabajo enfocado en evidenciar las relaciones de productores de cacao con la naturaleza, mediante la TCP y la influencia del entorno natural en la satisfacción de necesidades.

Materiales y métodos

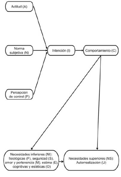
Las anteriores teorías fueron condensadas en el siguiente esquema (figura 1), donde la A, la N y la P influyen en la I de desarrollar un C adecuado con la naturaleza. A su vez, se plantea que el comportamiento incide en el alcance de las NI y las NS y que las NI permiten la satisfacción de las NS. Para la satisfacción de necesidades se requiere de un C previo, ya que una acción determina si una necesidad se satisface o no. En este sentido vivir en entornos naturales puede facilitar que esas necesidades se cubran.

Relación de Los habitantes rurales con La naturaleza (ecología humana), desde el comportamiento planeado (constructos de la parte superior: Ajzen, 1991) y la satisfacción de necesidades (constructos de la parte inferior: Maslow, 1943; 1975).

Figura 1: Relación de Los habitantes rurales con La naturaleza (ecología humana), desde el comportamiento planeado (constructos de la parte superior: Ajzen, 1991) y la satisfacción de necesidades (constructos de la parte inferior: Maslow, 1943; 1975).

El análisis de ecología humana se desarrolló con 36 productores de Caucasia y 38 productores de Necoclí en el departamento de Antioquia (Colombia), teniendo en cuenta sus percepciones frente a las variables descritas en la figura 1. Se realizaron visitas diagnósticas para la aplicación de encuestas que permitieron rastrear 27 variables, se le indicó al cacaocultor señalar su percepción en una escala visual de 1 a 10, donde el extremo izquierdo indicaba negación (nota 1) y el extremo derecho afirmación (nota 10). El instrumento fue validado aplicándose a ocho personas en una evaluación simulada que permitió identificar la claridad y pertinencia de cada ítem. La participación de los productores fue voluntaria y bajo consentimiento informado.

Posteriormente se desarrolló un análisis factorial confirmatorio que no otorgó los valores esperados, por lo que se realizó un análisis factorial exploratorio, utilizando la librería lavaan (Rosseel, 2012) del software R-project (R Core Team, 2021).

Resultados

La edad promedio de los participantes fue de 47 años (entre 18 y 81 años). Las personas mostraron interés por cuidar el ambiente, expresaron contar con las capacidades y conocimientos y consideraron ser impulsados por el entorno natural, pero no por la familia ni la comunidad. Igualmente, manifestaron tener la I, pero en menor medida ejercen un C colectivo. El cuidado del entorno natural fue importante para los cacaocultores (tabla 1), pues consideran que habitar en él les permite satisfacer la mayoría de las necesidades. (tabla 2).

Tabla 1: Variables para representar la teoría del comportamiento planeado en cuanto a la relación humano-naturaleza en cacaocultores de los municipios de Caucasia y Necoclí

Tabla 2: Variables para representar la satisfacción de necesidades al vivir en entornos naturales en cacaocultores de los municipios de Caucasia y Necoclí

La puntuación para la A fue alta, lo que indicó que existen preconcepciones de importancia del entorno natural, desde acciones propias y comunitarias para el cuidado ambiental y pensando en las generaciones futuras. En cuanto a la N, los participantes creyeron que vivir en entornos naturales los influenciaba para la conservación del ambiente, mientras que se obtuvieron puntuaciones muy bajas en la influencia que ejerce la familia y la comunidad en estas prácticas. En cuanto a la P, las puntuaciones se encontraron en un intermedio, y expresaron que los productores consideraron en menor medida tener herramientas, capacidades y conocimientos para evitar el daño ambiental, siendo los factores internos (capacidades y conocimientos) de mayor disposición para propiciar el cuidado del ambiente.

La I presentó resultados altos, lo cual demostró que hay I para utilizar los recursos ambientales que generen el menor impacto posible, y en menor proporción, concientizar y participar en actividades comunitarias para el cuidado. A pesar de poseer la I de desarrollar dichos comportamientos, el C tuvo una menor puntuación puesto que presentó un valor bajo en el desarrollo de labores colectivas para la preservación del ambiente natural, siendo más favorables los comportamientos individuales y la generación de conciencia con familiares y comunidad.

Los resultados de las necesidades mostraron que los productores, en su mayoría, creen que estas se satisfacen. Algunas necesidades presentaron puntuaciones más altas, ya que consideraron que vivir en entornos naturales facilita el descanso, la alimentación, la salud física y mental, el amor propio, el respeto, el aprecio por los otros y la planeación. Con puntuaciones más bajas se presentaron necesidades como el ahorro, el proyecto de vida y el manejo de situaciones inesperadas, la pertenencia a grupos, las relaciones satisfactorias y la obtención de nuevos conocimientos. Las NS mostraron puntuaciones inferiores a las NI en cuanto al cumplimiento de metas, aspiraciones y autorrealización.

Igualmente, se realizó un análisis factorial confirmatorio que obtuvo los indicadores de validación Comparative Fit Index (CFI), Root mean squared error of approximation (RMSEA) y significancia de chi cuadrado inadecuados (Zainudin, 2015), por lo que se llevó a cabo un análisis exploratorio para cada teoría por separado; para ello se dispuso un modelo para la TCP y otro para las necesidades. El modelo para la TCP estuvo conformado por tres variables latentes: A, I y C, sin tener en cuenta la N ni la P. La A y el C recogieron sus tres variables observables, mientras que la I, integró dos de ellas (figura 2). Las cargas factoriales se encontraron por encima de 0.48. Los estadísticos de ajuste para el modelo fueron 0.99 para CFI, valor que se encuentra dentro del rango ideal (Bentler, 1990) y 0.05 para RMSEA, cuyo valor sugiere un buen ajuste (Browne y Cudeck, 1992). El valor p fue no significativo (p>0.05), lo cual indica que el modelo es apropiado.

Modelo del análisis factorial exploratorio para la teoría del comportamiento planeado (actitud A, intención I y comportamiento C) en cacaocultores de los municipios de Caucasia y Necoclí.

Figura 2: Modelo del análisis factorial exploratorio para la teoría del comportamiento planeado (actitud A, intención I y comportamiento C) en cacaocultores de los municipios de Caucasia y Necoclí.

Modelo del análisis factorial exploratorio para la teoría de las necesidades (necesidades inferiores y superiores, NI y NS, respectivamente) en cacaocultores de los municipios de Caucasia y Necoclí.

Figura 3: Modelo del análisis factorial exploratorio para la teoría de las necesidades (necesidades inferiores y superiores, NI y NS, respectivamente) en cacaocultores de los municipios de Caucasia y Necoclí.

Los resultados del análisis factorial exploratorio de la TCP (figura 2) señalaron que la relación del humano con la naturaleza se da por la A, que conlleva la I y por último el C, y no son influyentes la N y la P.

El análisis para las necesidades arrojó un modelo de dos variables latentes, NI y NS, en el que no se incorporaron algunas variables observables de la variable NI (figura 3). Las cargas factoriales se encontraron por encima de 0.44. Los estadísticos de ajuste para el modelo fueron 0.97 para CFI, valor que se encuentra dentro del rango ideal (Bentler, 1990) y 0.07 para RMSEA, cuyo valor es una aproximación razonable (Browne y Cudeck, 1992). El valor p fue no significativo (p>0.05), lo que indica que el modelo es apropiado.

Discusión

Se pudo evidenciar que hay una influencia significativa de la naturaleza en la vida de los habitantes rurales, puesto que estos están en directa interacción con el ambiente natural y específicamente con la producción de cacao en Colombia, la cual “tiene gran importancia socioeconómica, ya que más de 25 000 familias campesinas dependen en forma directa de este cultivo” (Álvarez, Rojas y Suárez, 2015, p. 308). Esto se relaciona directamente con la ecología humana, en la que se evidencia la “compleja red de interacciones entre los seres humanos y sus prácticas culturales y sociales; la alimentación y la nutrición humana; la tecnología y producción familiar agroecológica y la ética del cuidado de ecosistemas en donde se insertan” (Aparicio y Insfrán, 2015, p. 12).

Reconociendo los antecedentes de las familias rurales y su acercamiento profundo con la naturaleza y el territorio, las identidades forjadas en estos lugares están “ligadas al trabajo y la relación con la tierra” (Castro, 2012, p. 6), lo que evidenció una apropiación por estos entornos a partir del arraigo a la tierra como factor característico, al ser su medio de sustento y supervivencia. A partir de este arraigo se identificaron expectativas de cuidado responsable y aprecio hacia sus recursos naturales; los comportamientos encontrados están ligados a los ideales basados en la responsabilidad y aquellos que buscan conscientemente proteger, cuidar, preservar y minimizar los impactos negativos y propender por el bienestar de los ecosistemas (Villota y Noguera, 2020).

Dentro de la transmisión de tradiciones y costumbres entre los miembros de las familias rurales pueden existir comportamientos nocivos al interior del territorio que no son considerados por ellos mismos como perjudiciales, sin embargo, se encuentran legitimados en su cotidianidad, tal como lo expresó Leff (2005), al afirmar que pueden coexistir códigos de la racionalidad económica, donde se quiere obtener el mayor provecho de la naturaleza desde la extracción, sin ser conscientes de sus límites. En este sentido, los productores en su A, es decir, la percepción que tienen sobre sus acciones, las reconocen como normales y no encuentran una razón fuerte para cambiar su A y su C, estando la P fundamentada en la costumbre.

Se esperaba que la N fuera un factor clave, ya que dentro de estos territorios existe una “prolongada presencia de generaciones [...], con importantes relaciones de parentesco asentadas en el lugar” (Castro, 2012, p. 6), y hay lazos entre vecinos y familiares que pueden influenciar el C de los sujetos en relación con los entornos naturales. Sin embargo, los resultados mostraron que la familia y la comunidad no ejercen una influencia fuerte en el sujeto que impulse el cuidado del ambiente.

La influencia de la naturaleza fue positiva en algunos aspectos, sin embargo, las bajas puntuaciones en el C permitieron evidenciar la posibilidad de que la vida en el campo fuera problemática ante el desconocimiento de la diversidad y de la relevancia de la conservación ecosistémica, aunque en su mayoría los productores estuvieron de acuerdo con la importancia del ambiente y su cuidado, para lo que es necesario que los procesos productivos se complementen con la conservación ambiental y la sostenibilidad. Como lo expresó uno de los participantes: (...) Aprender a convivir con la naturaleza es lo que me motiva a querer cada día más el campo, porque cuando cuidamos nuestra fauna, nuestra flora y medio ambiente, el campo se vuelve más amigo de nosotros y nos protege más, por eso les invito a que cuidemos nuestro campo, porque el campo es un motor de desarrollo en nuestra Colombia y el mundo.

Existe una influencia de A o de concepciones previas para desarrollar una I y posteriormente un C relacionados con unas adecuadas acciones con respecto a la naturaleza, mas no existe de manera significativa una N por parte de familiares y comunidad, ni tampoco la P con factores como las herramientas, conocimientos y capacidades. Esto demuestra, tal como lo expresa Regalado et al. (2017), que “los factores analizados impactan de distinta manera la intención” (p. 157), siendo la A el factor que tiene mayor impacto positivo en la intención para estos casos.

Lo que más influye en la I de participar con la comunidad en el cuidado y de concientizar a las personas acerca de la conservación de la naturaleza, es la A, y esta I, lleva directamente al desarrollo de un C adecuado materializado en acciones colectivas, utilización consciente y motivación de la comunidad y la familia en acciones adecuadas con el ambiente. Existe una relación importante entre las variables relacionadas con la convicción de la importancia del cuidado del ambiente para las futuras generaciones y las acciones de la comunidad para el cuidado. Esto se explica por la interrelación entre el pensamiento común de la preservación de los recursos naturales al considerarlos limitados y necesarios para las futuras generaciones. Esto implica que las comunidades desarrollen acciones que reduzcan el impacto en la naturaleza a partir de prácticas adecuadas, para este caso, dentro de los sistemas productivos. El manejo que se le dé a los recursos naturales cobra importancia para el futuro y para las futuras generaciones, tal como lo expresan León, Verzosi y Batista (2016), p. 3), es imprescindible mantener “la herencia de las futuras generaciones y la construcción de un modo de vida ecológico, sostenible y sustentable”.

Por otro lado, se reconoció que la naturaleza tiene efectos positivos en la salud física y mental y en las relaciones familiares y vecinales. Las condiciones de vida rurales se caracterizan por aspectos que propenden por una calidad de vida satisfactoria, mientras que otros no son satisfechos, pues generalmente no se cuenta con adecuados servicios públicos y existen dificultades de acceso al territorio, por descuido de las entidades estatales. Sin embargo, la percepción de satisfacción de la mayoría de necesidades fue alta, lo que es acorde con el enfoque tradicional que se tiene con la naturaleza, ya que sus recursos son utilizados para satisfacer las necesidades humanas (Leff, 2005).

Analizando cada uno de los factores naturales que influyen en los productores, se identificó que la mayoría tiene un importante papel, ya que la agricultura y la producción de cacao se constituyen como procesos intrínsecos en sus vidas diarias.

Teniendo en cuenta las condiciones dadas para los habitantes rurales, estos tuvieron la percepción de satisfacción de algunas de las NI. Las F estuvieron parcialmente en un estado de satisfacción porque el ambiente les provee de los recursos para su alcance, tal como lo expresó un participante: “el campo le da de comer a uno y la ciudad es comprado [sic]. Uno acá siembra, acá uno arranca, uno va allá y hay una fruta, mínimo, y si es de criar, un marrano, todo lo tiene en la finca, uno vive bien”.

Sin embargo, puede ocurrir que estas necesidades se encuentren insatisfechas por la falta de servicios públicos y condiciones de vivienda de calidad (Acosta, Botiva, Ramírez y Uribe, 2016), no obstante, los resultados mostraron que las necesidades de alimentación y sueño se satisfacen, mientras que las condiciones de vida, en general, tienen una puntuación más baja. Esto puede deberse a la correlación histórica entre población rural y niveles de pobreza monetaria más elevados (Acosta et al., 2016), a su vez, se puede deber a los múltiples problemas que históricamente han caracterizado a la ruralidad, como la pobreza, la no satisfacción de necesidades básicas en servicios básicos y la precariedad en la educación e infraestructura (Rojas, Muñoz y Albarracín, 2018).

Las S se encontraron en déficit, debido, posiblemente, a que los territorios rurales colombianos se han caracterizado por el abandono estatal y la precariedad laboral (Castro, 2012), por lo que es difícil que se piense en el ahorro, en la compra de bienes y en el futuro. En cuanto a la salud y el equilibrio emocional, se expresan dos participantes: “uno crece como quien dice, sin miedo en el sentido de que uno en el pueblo siempre tiene que poner cuidado, en el campo no, en el campo uno come”, “(...) para mí el campo es vida, es libertad, es salud física y mental”, lo que refleja tranquilidad emocional al vivir en entornos rurales.

En cuanto a las M y de E, se evidenció que se cubren con mayor facilidad, ya que lo rural comprende un tipo particular de relaciones con un componente personal predominante, una fuerte base en las relaciones vecinales, una prolongada presencia en el territorio y de parentesco entre una parte significativa de los habitantes (González, 2001, citado en Hidalgo, 2020).

Para el caso de las O, se encontró que no se cumplen expectativas cognitivas altas, puesto que hay difícil acceso a la educación y elevados índices de analfabetismo en estos territorios (Acosta et al., 2016); mientras que las expectativas estéticas se encontraron en un estado de alta satisfacción. Los habitantes rurales se han caracterizado por ser sujetos autónomos en sus territorios al encargarse de la producción agropecuaria, garantizando formas organizativas que facilitan esta práctica, y generalmente cuentan con mano de obra familiar o contratación de jornales, pues “el 48 % de los hogares se dedican a actividades de agricultura familiar” (Acosta et al., 2016, p. 13) y “(...) el proceso productivo se fundamenta en la utilización de mano de obra familiar, con una participación estimada de un 60 %” (Álvarez et al., 2015, p. 308).

Bajo este panorama del campo colombiano determinado por la falta de oportunidades y la insatisfacción de algunas necesidades inferiores, es factible plantear que la satisfacción de las U se encuentre muy limitada o sea escaza.

Tomando como base los resultados del análisis factorial exploratorio de la teoría de las necesidades humanas (figura 3), se interpreta que la naturaleza provee y facilita la satisfacción de NI, y la satisfacción de estas permite que las NS lleguen a un grado de cumplimiento.

De igual manera, se evidenció una relación importante entre las variables relacionadas con la obtención de nuevos conocimientos y el cumplimiento de metas y aspiraciones facilitadas por el entorno natural, ya que a mayor conocimiento, se pueden tener más aspiraciones y, a su vez, las metas y aspiraciones podrían estar relacionadas con la adquisición de conocimiento y la comprensión de diferentes saberes, siendo la educación un anhelo del individuo.

También se presentó una relación entre las variables de amor propio y respeto y aprecio por los otros facilitado por el entorno natural, lo cual está acorde con la premisa de Maslow (1943), que sostiene que es necesaria la satisfacción simultánea de necesidades. El respeto y aprecio de los demás en el individuo facilita que el sujeto potencialice su autoestima y amor propio, y a su vez, al poseer amor propio, es posible materializar relaciones de respeto y aprecio.

Conclusiones

Los cacaocultores poseen la intención de llevar a cabo acciones para el cuidado de la naturaleza; ello está influenciados en mayor medida por la actitud y en menor medida por la percepción de control y la norma subjetiva. Las necesidades inferiores presentan un alto puntaje, lo que indica satisfacción en relación con los recursos proporcionados por los entornos naturales. Por otra parte, las necesidades superiores alcanzan, en menor medida, la cúspide de la satisfacción cuando se tiene plena satisfacción de las necesidades inferiores.

Acknowledgements

Agradecimientos

Este trabajo fue apoyado por grupo GAMMA y el proyecto CEDAIT, en el componente “Implementación de Laboratorios Territoriales en las Subregiones del Bajo Cauca, Suroeste, Occidente y Urabá”, que estuvo liderado por la Universidad de Antioquia y la Universidad Católica de Oriente con recursos del Sistema Nacional de Regalías.

Referencias

  1. Acosta, O., Botiva, M., Ramírez, J. y Uribe, L. (2016). La protección social de la población rural en Colombia. Una propuesta desde la perspectiva de las familias y sus necesidades. Serie estudios y perspectivas, Oficina de la CEPAL en Bogotá (32). Naciones Unidas. https://www.cepal.org/es/publicaciones/39659-laproteccion-social-la-poblacion-rural-colombia-propuestala-perspectiva [URL] 🠔
  2. Ajzen, I. (1991). The theory of planned behavior. Organizational Behavior and Human Decision Processes, 50(2), 179-211. https://doi.org/10.1016/0749-5978(91)90020-T [URL] 🠔
  3. Álvarez, F., Rojas, J. y Suárez, J. (2015). Contribución de esquemas de fertilización orgánica y convencional al crecimiento y producción de Theobroma cacao L. bajo arreglo agroforestal en Rivera (Huila, Colombia). Corpoica. Ciencia y Tecnología Agropecuaria, 16(2), 307-314. https://doi.org/10.21930/rcta.vol16_num2_art:375 [URL] 🠔
  4. Aparicio, M. J. y Insfrán, A. (2015). Contribución a la revisión histórica de ecología humana y a su abordaje en Paraguay. http://sabeh.org.br/wp-content/uploads/2017/07/ARTIGO-1_1.pdf [URL] 🠔
  5. Bentler, P. (1990). Quantitative methods in psychology: Comparative fit indexes in structural models. Psychological Bulletin 107(2), Washington, 238-246. https://doi.org/10.1037/0033-2909.107.2.238 [URL] 🠔
  6. Browne, M. y Cudeck, R. (1992). Alternative ways of assessing model fit. Sociological Methods & Research, 21(2), 230-258. https://doi.org/10.1177/0049124192021002005 [URL] 🠔
  7. Campbell, B. (1986). Ecología humana. Biblioteca científica Salvat. https://www.iberlibro.com/buscar-libro/titulo/ecologiahumana/autor/bernard-campbell/libro/ [URL] 🠔
  8. Castro, A. (2012). Familias rurales y sus procesos de transformación: estudio de casos en un escenario de ruralidad en tensión. Psicoperspectivas. Individuo y Sociedad, 11(1). https://www.scielo.cl/pdf/psicop/v11n1/art09.pdf [URL] 🠔
  9. Elizalde, A., Martí, M. y Martínez, F. (2012). Una revisión crítica del debate sobre las necesidades humanas desde el enfoque centrado en la persona. Polis Revista Latinoamericana, 15. https://journals.openedition.org/polis/4887 [URL] 🠔
  10. Hidalgo, V. (2020). Desigualdades, ruralidad e interseccionalidad: análisis del contexto cubano 2008-2018. Cuba: Publicaciones Acuario, FLACSO. http://biblioteca.clacso.edu.ar/Cuba/flacsocu/20201103114047/9-Desigualdades-ruralidad.pdf [URL] 🠔
  11. Leff, E. (2005). La geopolítica de la biodiversidad y el desarrollo sustentable. Economización del mundo, racionalidad ambiental y reapropiación social de la naturaleza. Observatorio Social de América Latina, 6(17), 263-273. http://biblioteca.clacso.edu.ar/clacso/osal/20110313071126/37Leff.pdf [URL] 🠔
  12. León, C. M., Verzosi, C. V. y Batista, N. (2016). Pobreza, medio ambiente y proactividad del derecho. Revista Órbita Pedagógica, 3(2), 83-92. https://core.ac.uk/download/pdf/268044039.pdf [URL] 🠔
  13. Maslow, A. (1943). A theory of human motivation. Psychological Review, 50(4), 370-396. https://doi.org/10.1037/h0054346 [URL] 🠔
  14. Maslow, A. (1975). Motivation and personality. Londres: Harper & Row. 🠔
  15. R Core Team (2021). R: A language and environment for statistical computing. Vienna, Austria: R Foundation for Statistical Computing. http://www.r-project.org [URL] 🠔
  16. Regalado, O., Guerrero, C. y Montalvo, R. (2017). Una aplicación de la teoría del comportamiento planificado al segmento masculino latinoamericano de productos de cuidado personal. Revista EAN, 83, 141-163. https://doi.org/10.21158/01208160.n83.2017.1821 [URL] 🠔
  17. Rojas, S.F., Muñoz, T. y Albarracín, N. (2018). La ruralidad en Colombia. Bogotá: Ediciones Universidad Central. http://editorial.ucentral.edu.co/editorialuc/index.php/editorialuc/catalog/book/419 [URL] 🠔
  18. Rosseel, Y. (2012). Lavaan: An R Package for structural equation modeling. Journal of Statistical Software, 48(2), 1-36. http://www.jstatsoft.org/v48/i02/ [URL] 🠔
  19. Villota, D. A. y Noguera, A. P. (2020). La sustentabilidad como vía alterna al desarrollo en Latinoamérica. Potencias y debilidades. Comprensión desde el pensamiento ambiental estético-complejo. Gestión y Ambiente, 23(1), 138-149. https://doi.org/10.15446/ga.v23n1.77632 [URL] 🠔
  20. Zainudin, A. (2015). A Handbook on SEM. Kelantan: University Technology MARA Press. https://www.academia.edu/34981104/A_Handbook_on_SEM_Zainudin_Awang_Universiti_Sultan_Zainal_Abidin_VALIDATING_THE_MEASUREMENT_MODEL_CFA?auto=download [URL] 🠔