Acta Biológica Colombiana
0120-548X
Universidad Nacional de Colombia, Facultad de Ciencias, Departamento de Biología
https://doi.org/10.15446/abc.v23n1.61574

Recibido: 14 de diciembre de 2016; Revision Received: 3 de agosto de 2017; Aceptado: 7 de octubre de 2017

MODIFICACIÓN DE AMBIENTES LÓTICOS PARA LA EXTRACCIÓN DE CARBÓN A CIELO ABIERTO: EFECTOS SOBRE LA BIOTA Y RECOMENDACIONES

Modification of Lotic Environments for Open Pit Coal Extraction: Effects on Biota and Recommendations

C. ROA-FUENTES, 1 * M. PÉREZ-MAYORGA, 2

Investigador independiente. Tunja, Boyacá, Colombia. Investigador independiente Tunja Boyacá Colombia
Laboratório de Ictiología, Departamento de Zoologia e Botânica, Universidade Estadual Paulista "Júlio de Mesquita Filho" UNESP. Rua Cristóvão Colombo, 2265. São José do Rio Preto, São Paulo, Brasil Universidade Estadual Paulista Júlio de Mesquita Filho Departamento de Zoologia e Botânica Universidade Estadual Paulista "Júlio de Mesquita Filho" São Paulo Brazil

For correspondence. camilo.roa@gmail.com

RESUMEN

La minería a cielo abierto de carbón posibilitará una serie de modificaciones a diferentes ambientes lóticos en Colombia. En este artículo analizamos el caso de una mina de carbón a cielo abierto ubicada en el departamento de La Guajira, Colombia, centrándonos en el estado de conocimiento de la ictiofauna, los potenciales efectos de las modificaciones sobre las comunidades acuáticas y la efectividad de las medidas de restauración/compensación. Para valorar el estado del conocimiento de la ictiofauna, revisamos bibliografía pertinente y utilizamos el estimador de riqueza de especies ICE. Para identificar los potenciales efectos de las modificaciones sobre la biota acuática y la efectividad de las medidas de restauración/compensación realizamos una revisión bibliográfica. Encontramos que cerca del 42 % de las especies de peces de la cuenca del río Ranchería y del área de concesión minera aún son desconocidas. Además, estudios relacionados indican que las transformaciones afectarán de manera negativa las características físicas de los cauces y, en consecuencia, la estructura y función de la biota acuática. Aunque aconsejamos la no intervención de los cuerpos de agua, planteamos algunas recomendaciones bajo un escenario de intervención, como realizar investigación abordando diferentes facetas de la biodiversidad, publicación de los resultados en medios arbitrados, acceso público a los datos, entre otras. Concluimos que si prevalece el beneficio económico derivado de la explotación de carbón sobre la preservación de los ambientes acuáticos habrá una pérdida de funciones y servicios ecológicos indispensables para el ser humano y el equilibrio del ecosistema.

Palabras clave:

bosque seco tropical, ictiofauna, intervención de cauces, minería a cielo abierto, minería de carbón.

ABSTRACT

Open coal mining will cause a series of modifications to different lotic environments in Colombia. In this paper we analyzed the case of an open pit coal mine located in the Department of La Guajira, Colombia, focusing on the state of knowledge of the ichthyofauna, the potential effects of modifications on aquatic communities and the effectiveness of restoration/compensation measures. To assess the state of knowledge ofthe ichthyofauna, we reviewed relevant literature and used the ICE species richness estimator. To identify the potential effects of the modifications on aquatic biota and the effectiveness of the restoration/compensation measures, we carried out a literature review. We found that about 42 % of the fish species in the Ranchería river basin and the mining concession area are still unknown. Furthermore, related studies indicate that the modifications will negatively affect the physical characteristics of the channels and consequently, the structure and function of the aquatic biota. Although we advise the non-intervention of the lotic systems, we propose some recommendations under an intervention scenario, such as conducting research addressing different facets of biodiversity, publication of results in refereed journals, public access to data, among others. We concluded if the economic benefit derived from coal mining prevails over the aquatic environments preservation there will be a loss of functions and ecological services that are indispensable for the human well-being and the ecosystem balance.

Keywords:

channel intervention, coal mining, ichthyofauna, open-cut mining, tropical dry forest.

INTRODUCCIÓN

Durante décadas, la minería ha sido la base de la economía en muchos países de Latinoamérica (Saade, 2014). A pesar de sus beneficios económicos, esta actividad ha desencadenado una serie de pasivos socio-ambientales debido, a la falta de normativas ambientales, de monitoreos apropiados y a la escasa consulta y participación de la población civil (Saade, 2014). La minería posee un elevado potencial para alterar ambientes lóticos, como ríos y arroyos (USDA, 2007). En particular, emprendimientos mineros que extraen material del subsuelo, como el carbón, tienen el potencial de alterar las relaciones hidrológicas (p. e.j., detrimento de la conectividad lateral y longitudinal), desviar tramos extensos de ambientes lóticos (USDA, 2007) y de modificar la composición química del agua (USDA, 2007; Saade, 2014). Este tipo de alteraciones tienen a su vez efectos negativos sobre la diversidad biológica y la integridad ecológica de los ecosistemas dulceacuícolas (Arthington et al., 2010; Daniel et al., 2015), ocasionando pérdida de funciones y servicios ecológicos indispensables para la salud humana y su bienestar (p. e.j., provisión de agua potable, alimento y energía; Arthington et al., 2010).

En Colombia, la extracción de carbón a cielo abierto a gran escala inició en la década de 1980 (Gualdrón, 2011). Actualmente distintas compañías procesan grandes volúmenes de este mineral (Fierro, 2012), lo que significa un importante aporte para el desarrollo económico de la región Caribe y de Colombia en general (Gualdrón, 2011; Báez y Trujillo, 2014). Sin embargo, la actividad minera también ha originado una serie de impactos negativos a nivel social y ambiental, entre ellos conflictos por desplazamiento y reubicación de comunidades indígenas (Fierro, 2012; Saade, 2013) y potenciales impactos sobre el ciclo hidrológico a través de deforestación y modificación de cuerpos de agua (CENSAT, 2015).

ESTUDIO DE CASO

La mina de carbón a cielo abierto, considerada como una de las minas más grandes del mundo y la más grande de América Latina, se ubica en el norte de Colombia, en el departamento de La Guajira entre la Serranía de Perijá y las estribaciones de la Sierra Nevada de Santa Marta, municipios de Albania, Barrancas y Hato Nuevo (Báez y Trujillo, 2014; Fig. 1). Esta mina se extiende por cerca de 50 km a lo largo del valle del río Ranchería y cubre una superficie de 69364 ha (Gualdrón, 2011; Fig. 1). Actualmente se extraen cerca de 32 millones de toneladas de carbón al año (Cerrejón, 2017a).

Red hidrográfica del río Ranchería con destaque para el área aproximada de la concesión minera, departamento de La Guajira, Colombia.

Figura 1.: Red hidrográfica del río Ranchería con destaque para el área aproximada de la concesión minera, departamento de La Guajira, Colombia.

Planes de expansión y de modificación de los cuerpos de agua

Como parte de los planes de expansión de la mina se propuso modificar de manera permanente 26 km del cauce principal del río Ranchería (Cerrejón, 2011). Con la modificación de este tramo se buscaba acceder a las reservas de carbón ubicadas bajo el cauce del río Ranchería -aquellas localizadas dentro del área de concesión minera vigente- permitiendo elevar la producción anual de carbón hasta 55-60 millones de toneladas (Cerrejón, 2011). La operadora de la mina reconoció que, sumado a los efectos ambientales propios de la modificación del cauce, otras actividades relacionadas con la expansión (p. e.j., excavación de nuevos tajos) afectarían el acuífero aluvial del río por lo cual propuso la construcción de un reservatorio (Cerrejón, 2011). Con este se lograría controlar el flujo de agua para así contrarrestar la esperada disminución de los caudales del Ranchería en los períodos de menor pluviosidad y sus efectos colaterales sobre la población ribereña (Cerrejón, 2011). Sin embargo, a finales de 2012 la empresa operadora postergó el desvío del Ranchería debido a las condiciones, en ese entonces, del mercado internacional del carbón (Cerrejón, 2012a). Es decir, no se descarta la posibilidad del desvío del río cuando las condiciones del mercado internacional del carbón sean favorables.

Actualmente se busca aumentar la producción de carbón a 40 millones de toneladas por año (Cerrejón, 2012a; Cerrejón, 2012b). De acuerdo a la resolución 1386 de 18 de noviembre de 2014 expedida por la Autoridad Nacional de Licencias Ambientales (ANLA, 2014), para el sostenimiento de la producción actual de carbón (32 millones de toneladas/año) y el respectivo aumento (a 40 millones de toneladas/año) es necesario represar, rectificar, desviar y/o canalizar algunos ríos y arroyos que se ubican en el área de concesión minera. Específicamente, se proyecta el desvío de los arroyos Cerrejón (1.579 m) y Bruno (3.600 m); desvío y rectificación del arroyo Tabaco (1.005 m; intervención ya realizada); desviar el cauce del río Palomino (3.300 m) y construir una presa en la confluencia de este con el río Mapurito (Tabla 1; ANLA, 2014).

Tabla 1: Características de los cuerpos de agua que fueron o serían modificados en el área de concesión minera.

Continuo: cuerpos de agua con caudal durante todo el año; asociados a acuíferos críticos; y con tendencia a secarse con un periodo de retorno igual o mayor a dos años. Intermitente: cuerpos de agua que usualmente tienen caudal sólo en temporadas de lluvia; asociados a acuíferos importantes; y con tendencia a secarse con un periodo de retomo menor a dos años. b Intervención ya realizada. NS: dato no suministrado.

Fuente: ANLA (2014).

El debate sobre la modificación de los cuerpos de agua ha sido relativamente amplio; prevaleciendo especialmente argumentos relacionados con los impactos sobre la población humana a nivel local y regional (Idárraga et al., 2010; Saade, 2013; Tostón, 2013; pero ver CENSAT, 2015). Sin embargo, los potenciales impactos sobre la biota acuática y sobre los procesos y servicios ecosistémicos han pasado prácticamente inadvertidos. En nuestra opinión esto es preocupante toda vez que estos organismos, procesos y servicios son los directamente afectados durante y después de las intervenciones.

Este artículo gira en torno a cuatro preguntas: (i) ¿Cuál es el estado de conocimiento de la ictiofauna en el contexto regional? (ii) ¿Cuántas especies de peces faltarían por registrar en la cuenca del río Ranchería y en el área de concesión minera? (iii) ¿Cuáles son los potenciales efectos de las modificaciones de los cauces sobre las comunidades acuáticas?, y (iv) ¿Serán efectivas las medidas de restauración/compensación en los ambientes lóticos intervenidos?. Por último, planteamos algunas recomendaciones que podrían ser tenidas en cuenta antes y después de efectuar las intervenciones de los cauces, en el caso en que estas no se suspendan.

¿Cuál es el estado de conocimiento de la ictiofauna en el contexto regional?

Los cuerpos de agua que serían modificados se localizan en la cuenca hidrográfica del rio Ranchería, extremo norte de Colombia (Fig. 1). El río Ranchería nace en el páramo de Chirigua, flanco oriental de la Sierra Nevada de Santa Marta, a 3875 m s.n.m. (Corpoguajira, 2011). Luego de un recorrido aproximado de 248 km desemboca en el mar Caribe, en el norte de Riohacha, capital del departamento de La Guajira, Colombia (Corpoguajira, 2011). El aporte de aguas proviene casi exclusivamente de las escorrentías de la Sierra Nevada de Santa Marta, sin embargo, en la porción central y baja de la cuenca recibe el aporte de tributarios menores provenientes de la Serranía de Perijá (Corpoguajira, 2011).

En esta cuenca están representados diferentes tipos de formaciones vegetales que van desde páramo hasta mangle, pasando por bosque seco tropical y matorral espinoso subtropical (Corpoguajira, 2011). La mina se localiza en la porción central de la cuenca, donde la vegetación predominante corresponde a bosque seco tropical (Corpoguajira, 2011). Este tipo de formación vegetal es el más amenazado en Sur América y por lo tanto su conservación es crucial (Miles et al., 2006). En un contexto global, cerca del 97 % del área restante de este bioma está expuesta a por lo menos una fuente de amenaza, sea ésta de cambio climático, fragmentación del bosque, fuego y/o conversión para agricultura (Miles et al., 2006). Considerando las amenazas mencionadas y los altos valores de endemismo de las regiones hidrográficas del norte de Sur América (« 50 %; Albert et al., 2011; Jiménez-Segura et al., 2016), la cuenca del río Ranchería es prioritaria para conservación.

Después de Brasil, Colombia es el país con mayor número de especies de peces dulceacuícolas con cerca de 1500 (DoNascimiento et al., 2017), de las cuales, 290 se registran en la zona hidrográfica del Caribe colombiano, zona que incluye lfig a cuenca del río Ranchería (Jiménez-Segura et al., 2016). En esta cuenca se han reportado cerca de 50 especies de peces dulceacuícolas (Mojica et al., 2006; Jiménez-Segura et al., 2016), lo que constituye cerca del 3 % del total de especies registradas para Colombia. Sin embargo, el número de especies debe ser mayor debido a que gran parte del material examinado se ha colectado en el curso principal del río Ranchería (ver Fig. 2 en Mojica et al., 2006); es decir, los afluentes menores (e.g., arroyos), considerados ambientes muy diversos (Meyer et al., 2007), permanecen prácticamente inexplorados.

Existen otras aproximaciones, recientemente Olaciregui (2014) consolidó los estudios de evaluación de la ictiofauna entre 1982 y 2013. Con esto el número de especies nativas dulceacuícolas en la cuenca del Ranchería se elevó a 79, siendo fundamentales los muestreos realizados a partir de 2005 en los tributarios que nacen en la Serranía de Perijá (Olaciregui, 2014). Sin embargo, Olaciregui (2014) no indica si este material se depositó en alguna colección zoológica. Otros acercamientos se encuentran en la literatura gris o informal (i.e., estudios de impacto ambiental, monitoreo de fauna, planes de ordenamiento territorial). Por ejemplo, en la resolución 1386 de 18 de noviembre de 2014 se indica que la empresa operadora de la mina realizó un análisis de la ictiofauna de la cuenca del río Ranchería a partir del cual se reportan 13 órdenes, 33 familias, 73 géneros y 95 especies (ANLA, 2014). De manera similar, en el plan de ordenamiento de la cuenca del río Ranchería se reportan 11 órdenes, 40 familias y 90 especies de peces con base en información secundaria (Corpoguajira, 2011). Por lo tanto, es posible afirmar que la ictiofauna de la cuenca del río Ranchería ha sido poco estudiada y que datos elementales, como el número estimado de especies, son aún imprecisos.

¿Cuantas especies de peces faltarían por registrar en la cuenca del río ranchería y en el área de concesión minera?

Para responder esta pregunta utilizamos el estimador de riqueza de especies ICE -Incidence-based Coverage Estimator-(Lee y Chao, 1994) tomando como base los estudios contratados por la empresa operadora de la mina entre 1982 y 2013, recopilados por Olaciregui (2014). Aunque no sea la forma más adecuada para estimar el número de especies, utilizamos los muestreos como localidad por ser la información pública disponible para el área que sería intervenida. Recurrimos al estimador ICE porque utiliza datos de incidencia de especies y es adecuado para un número de muestras bajo (Lee y Chao, 1994). Para estimar el número de especies en la cuenca del río Ranchería consideramos todos los estudios contratados por la empresa operadora (n = 10; Olaciregui, 2014). Para estimar el número de especies en el área de concesión minera retiramos el estudio realizado en 1982 por incluir muestreos en toda la cuenca (n = 9; Olaciregui, 2014). Antes de realizar los cálculos, excluimos las sinonimias de la matriz de presencia/ausencia de especies (Anexo 1). Para los cálculos del ICE utilizamos el programa EstimateS 9.1.0 (Colwell, 2013).

Para la cuenca del río Ranchería, Olaciregui (2014) reporta 84 especies de peces, siendo 79 dulceacuícolas, cuatro marinas y una introducida (Anexo 1); sin embargo, el ICE estima 146 especies (Fig. 2). Para el área de concesión minera, Olaciregui (2014) reporta 67 especies de peces, siendo 64 dulceacuícolas, dos marinas y una introducida (Anexo 1); no obstante, el estimador indica 115 especies (Fig. 2). Estos resultados sugieren que aproximadamente el 42 % de las especies de peces dulceacuícolas de la cuenca hidrográfica del río Ranchería y del área de concesión minera aún no se han registrado. Estos resultados son coherentes con lo sugerido por Jiménez-Segura et al. (2016), es decir, que la información disponible sobre los peces dulceacuícolas de la cuenca hidrográfica del río Ranchería, y otras cuencas que drenan hacia el Caribe colombiano, es aún incipiente.

Curvas de rarefacción de Coleman, mostrando la riqueza de especies observada, y curvas del número estimado de especies según el ICE con 50 aleatorizaciones. Las curvas para la cuenca del río Ranchería simbolizadas por triángulo (); las curvas para el área de concesión minera simbolizadas por círculo (•). Para estimar el número de especies en la cuenca del río Ranchería consideramos todos los estudios contratados por la empresa operadora (n = 10); para estimar el número de especies en el área de concesión minera retiramos el estudio realizado en 1982 por incluir muestreos en toda la cuenca (n = 9; Olaciregui, 2014; Anexo 1).

Figura 2: Curvas de rarefacción de Coleman, mostrando la riqueza de especies observada, y curvas del número estimado de especies según el ICE con 50 aleatorizaciones. Las curvas para la cuenca del río Ranchería simbolizadas por triángulo (); las curvas para el área de concesión minera simbolizadas por círculo (•). Para estimar el número de especies en la cuenca del río Ranchería consideramos todos los estudios contratados por la empresa operadora (n = 10); para estimar el número de especies en el área de concesión minera retiramos el estudio realizado en 1982 por incluir muestreos en toda la cuenca (n = 9; Olaciregui, 2014; Anexo 1).

¿Cuáles son los potenciales efectos de las modificaciones de los cauces sobre las comunidades acuáticas?

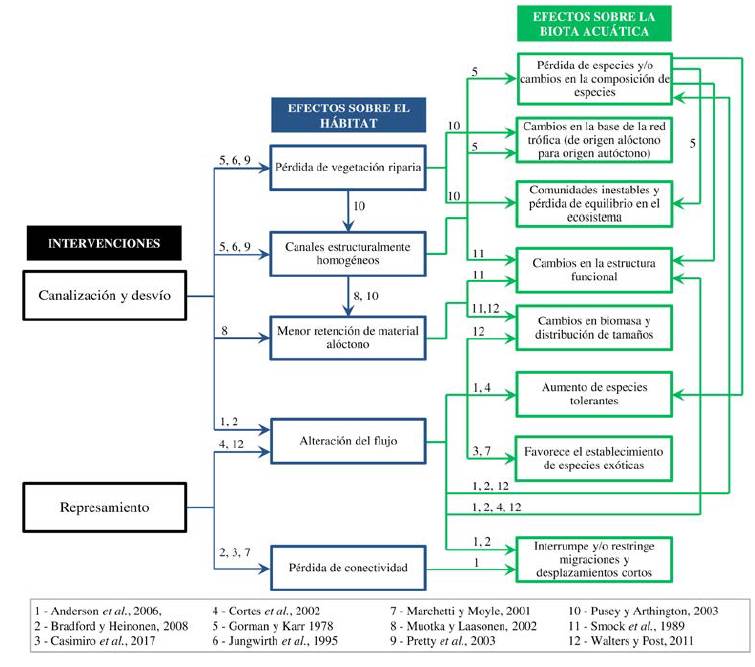
Aunque los organismos acuáticos exhiben algún grado de resiliencia al disturbio (Palmer et al., 1992) también son susceptibles a alteraciones del hábitat (Gorman y Karr, 1978; Pretty et al., 2003). Alteraciones como la canalización, desvío y represamiento de los cauces pueden afectar de diversas formas el hábitat de la biota acuática (Fig. 3). Características típicas de ambientes que han pasado por este tipo de intervenciones son: ausencia de meandros, fondos degradados y uniformes, menor variabilidad de meso-hábitats (p. e.j., pérdida de rápidos), substratos inestables, poca amortiguación de inundaciones y sequías e incremento en su severidad, ausencia de vegetación riparia, barrancos inclinados (Gorman y Karr 1978; Jungwirth et al., 1995; Pretty et al., 2003; Bradford y Heinonen, 2008; Jones et al., 2008), alteración o regulación del flujo (Cortes et al., 2002), baja retención de material alóctono (Muotka y Laasonen, 2002; Jones et al., 2008), (Fig. 3).

Representación de los posibles efectos de las intervenciones sobre el hábitat y la biota acuática. Los números indican la fuente de la información.

Figura 3: Representación de los posibles efectos de las intervenciones sobre el hábitat y la biota acuática. Los números indican la fuente de la información.

A su vez, estas alteraciones del hábitat tienen efectos negativos sobre la biota acuática (Fig. 3). Por ejemplo, los ambientes que sean canalizados al ser estructuralmente homogéneos presentarán una reducción en el número de especies, lo que puede llevar a una menor estabilidad temporal de las comunidades (i.e., pérdida de equilibrio en el ecosistema; Gorman y Karr, 1978) además de cambios en su estructura funcional (Smock et al., 1989). Así mismo, la alteración del flujo puede generar cambios en la composición de especies, biomasa, distribución de tamaños (Walters y Post, 2011) y estructura funcional de la biota acuática (Cortes et al., 2002; Anderson et al., 2006; Jones et al., 2008; Fig. 3). Otros posibles efectos son cambios en la base de la red trófica (de origen alóctono para origen autóctono; Pusey y Arthington, 2003), establecimiento de especies exóticas (Marchetti y Moyle, 2001; Casimiro et al., 2017) e interrupción/restricción de migraciones o de desplazamientos cortos (Anderson et al., 2006; Fig. 3).

Otro aspecto a resaltar, es que los efectos de las modificaciones no se deben dimensionar tan solo en una escala espacial local (i.e., trecho de río o arroyo intervenido). Cuando las alteraciones son en gran número y de diferentes tipos, tal como se proyecta en las áreas de extracción de carbón a cielo abierto (ANLA, 2014; ANLA, 2016), se pueden inducir cambios en escalas espaciales inicialmente no consideradas, como a nivel de cuenca hidrográfica o zonas de estuario, a través de efectos en cascada (Rowell et al., 2008). Por ejemplo, desvíos y represamientos en gran número pueden reducir las áreas de estuario y en consecuencia afectar a las especies que utilizan este ecosistema durante su etapa juvenil (Rowell et al., 2008).

Si bien el efecto de las modificaciones puede ser contexto-dependiente, estudios que utilizan como modelo diferentes grupos de organismos acuáticos, por ejemplo, peces, algas o insectos, llegan a conclusiones similares (Anderson et al., 2006; Bradford y Heinonen, 2008; Jones et al., 2008; Walters y Post, 2011; Daniel et al., 2015) sugiriendo entonces que el desvío, represamiento y canalización de los cauces producto de la actividad minera afectará negativamente a la biota de una forma relativamente predecible (Fig. 3). Gran parte del alto grado de incertidumbre en la predicción de estos impactos, se debe a la falta de estudios que busquen entender la relación entre el flujo de agua y el hábitat interno de los ríos con las poblaciones de organismos (Bradford y Heinonen, 2008), y esto se aplica especialmente para los ríos y arroyos del Neotrópico.

¿Serán efectivas las medidas de restauración/ compensación?

Una de las medidas más polémicas en torno a la intervención de los ríos y arroyos es el desvío de los cauces para permitir el avance de la frontera minera (ANLA, 2014; ANLA, 2016). Se afirma que el nuevo cauce tendría características similares al original de manera que continuaría prestando los mismos servicios ambientales (Cerrejón, 2017b; Cerrejón, 2017c). Para llegar a esto, se propone el establecimiento de estructuras y manejos que permitirían replicar la cadena trófica, la recuperación de los hábitats, que en definitiva significaría la preservación del ecosistema intervenido (Cerrejón, 2017b).

Este enfoque de restauración se basa en la premisa que la heterogeneidad/complejidad del hábitat promueve la recuperación de la biodiversidad (Palmer et al., 2010; Kristensen et al., 2011). Si bien aspectos hidrológicos, geomorfológicos y de heterogeneidad son fundamentales a la hora de recuperar y/o simular las condiciones iniciales de los sistemas acuáticos (Moerke y Lamberti, 2003), los resultados de acciones de restauración con este enfoque aún son inciertos y generalmente con aplicación limitada (Pretty et al., 2003; Palmer et al., 2010; Kristensen et al., 2011). Por ejemplo, la aplicación de técnicas para el incremento de la heterogeneidad del hábitat en ambientes lóticos, como construcción de rápidos y piscinas artificiales, reconfiguración del canal, deflectores de flujo, armazones de madera, no asegura cambios en la estructura de las comunidades acuáticas (Muotka y Laasonen, 2002; Moerke y Lamberti, 2003; Pretty et al., 2003; Harrison et al., 2004; Palmer et al., 2010). Esto sugiere que la implementación de estas técnicas, que son similares o idénticas a las que serán utilizadas en los nuevos canales (Cerrejón, 2017c), posiblemente no conducirán a la recuperación de la biodiversidad en los ambientes intervenidos.

A lo anterior se suma que el conocimiento en el área de la restauración ecológica de sistemas lóticos es aún incipiente (Muotka y Laasonen, 2002; Palmer et al., 2005; Anderson et al., 2006) y aún más en ambientes del Neotrópico. La débil o ausente respuesta de la biota acuática al incremento artificial de la heterogeneidad ambiental de los ambientes lóticos se debe a múltiples factores que influencian la biodiversidad de estos sistemas (Palmer et al., 2010). Factores como la calidad del agua, presencia de vegetación riparia, uso del suelo en la cuenca, disponibilidad de recurso alimentar, falta de conocimiento del pool regional de especies (i.e., conjunto de especies con potencial para colonizar un sitio determinado; Cornell y Harrison, 2014), o que las estructuras utilizadas con fines de restauración no imitan de manera efectiva la complejidad física de los canales naturales, entre otros, juegan un papel importante para el establecimiento/ restauración de las comunidades acuáticas (Muotka y Laasonen, 2002; Jones et al., 2008; Palmer et al., 2010).

RECOMENDACIONES

Dada la fragilidad del ecosistema que sería intervenido, el estado actual de conocimiento de la ictiofauna de la región y los posibles efectos adversos de las obras planeadas sobre los ambientes lóticos y la biota acuática, nuestra recomendación es que no se modifiquen los sistemas acuáticos localizados en áreas de explotación de carbón, específicamente en la cuenca del río Ranchería. Por el contrario, consideramos que la conservación de los ríos y arroyos debe ser una prioridad antes que su degradación o transformación (Palmer et al., 2005). Sin embargo, reconocemos que existen otros intereses, de índole económico, que pueden determinar la modificación permanente de estos sistemas acuáticos. Por lo tanto, considerando un escenario de intervención sugerimos algunas medidas que podrían ser tenidas en cuenta antes y después de las intervenciones.

Pre-intervenciones

El conocimiento de la ictiofauna, y de la biota acuática en general, es crucial para la toma de decisiones relacionadas con actividades que impacten negativamente a los ecosistemas acuáticos (Anderson et al., 2006; DoNascimiento et al., 2017; Moreno Rodríguez et al., 2017). De hecho, el primer paso para una exitosa restauración ecológica de ambientes lóticos es la caracterización previa de la relación biota-ambiente, incluyendo su variación temporal (Gorman y Karr, 1978; Bond y Lake, 2003). Paradójicamente, este tipo de información esencial es escasa (Bond y Lake, 2003; Moreno Rodríguez et al., 2017). Por lo tanto, previo a cualquier intervención de los cuerpos de agua es indispensable realizar estudios exhaustivos (i.e. que abarquen diferentes tipos de ambientes y todos los periodos climáticos) acerca de la biota acuática, tanto a nivel regional y local. Estos estudios permitirán determinar cuáles especies se localizan en el área y cuáles serían sus requerimientos ecológicos, información que ayudará a levantar hipótesis acerca de los efectos de las intervenciones sobre la biota y sobre las funciones y servicios suministrados por los ecosistemas, además de posibilitar la delimitación de áreas prioritarias para conservación.

Adicionalmente, estos estudios deben incluir diferentes dimensiones o facetas de la diversidad. Actualmente se sabe que aproximaciones que exploran una única faceta, como la taxonómica (i.e. inventarios de especies, índices basados exclusivamente en datos de incidencia y/o abundancia de las especies), son poco informativas para identificar funciones ecológicas o servicios ecosistémicos sensibles a la perturbación (Díaz y Cabido, 2001; Cadotte et al., 2011) y/o proyectar el éxito en la recuperación de los procesos ecosistémicos posterior a un proyecto de restauración (Muotka y Laasonen, 2002; Cadotte et al., 2011).

Pos-intervenciones

Es necesario el establecimiento de programas de monitoreo biológico in situ (Pretty et al., 2003; Anderson et al., 2006; Arthington et al., 2010). Este monitoreo debe ser a largo plazo (Pretty et al., 2003; Anderson et al., 2006; Arthington et al., 2010), por lo menos durante una década (Kondolf y Micheli, 1995), o inclusive por más tiempo una vez que los ríos y arroyos modificados por actividades mineras pueden seguir respondiendo a los disturbios de origen antrópico por un periodo mayor (USDA, 2007). A partir de esto surge un factor crítico: el sustento a largo plazo de los programas de monitoreo, pues estos están sujetos a la disponibilidad permanente de fondos (Alexander y Allan, 2007). Por lo tanto, las empresas deben disponer de fondos suficientes para el monitoreo biológico de los sitios intervenidos y del área de influencia.

Los datos de monitoreo deben ser publicados en revistas científicas o ser de fácil acceso para el público en general (p. e.j., mediante una plataforma virtual). De hecho, el acceso público a los datos constituye uno de los criterios de éxito en cualquier programa de restauración (Palmer et al., 2005). A partir de esta información, se podrán obtener herramientas prácticas, métodos y protocolos que relacionen de manera apropiada, por ejemplo, volúmenes de agua, patrones de flujo o heterogeneidad ambiental con biodiversidad y procesos ecológicos (Arthington et al., 2010), además de permitir el seguimiento a las acciones de restauración por parte de terceros. Del mismo modo, permitirán identificar estrategias que maximicen los beneficios de las intervenciones para la parte interesada, mientras se minimiza el impacto negativo sobre el ambiente (Anderson et al., 2006).

La construcción de estructuras que permitan el paso de los peces a través de las represas que se planean construir facilitaría la persistencia aguas arriba de aquellas especies susceptibles a la modificación de los patrones de flujo (Anderson et al., 2006). Por ejemplo, Agonostomus monticola (Mugilidae), localmente conocido como pez 'rayado' o 'lisa', presenta distribución en áreas de minería de carbón (Olaciregui, 2014) y debido a que es una especie con migración de tipo catádroma (i.e. migra de ambientes de agua dulce hacia los de agua salada para reproducirse; Riede, 2004) es susceptible a la construcción de represas, inclusive con posibilidad de extinciones locales aguas arriba de los represamientos (Anderson et al., 2006). Sin embargo, estos efectos negativos podrían ser mitigados con la construcción de escaleras o canales de paso lateral (Anderson et al., 2006). Este es solo un ejemplo de cómo medidas adecuadas podrían aliviar algunos efectos negativos de las intervenciones. La discusión de medidas específicas está fuera del objetivo de este artículo, sin embargo, es posible encontrar ejemplos en Jungwirth et al. (1995), Moerke y Lamberti (2003), Pretty et al. (2003), Harrison et al. (2004).

CONCLUSIONES

La literatura sugiere que las transformaciones de los ecosistemas acuáticos para la extracción de carbón afectarán de manera negativa las características físicas de los cauces y consecuentemente la estructura y función de la biota acuática. Por lo tanto, lo más prudente sería que las modificaciones propuestas no se lleven a cabo. Por otro lado, debido a la falta de información básica sobre la ictiofauna y la biota acuática en general (i.e., no se sabe con precisión cuáles especies ocurren en el área y se desconocen sus ciclos biológicos) y a que las especies no responden únicamente a la heterogeneidad del hábitat, no es posible dimensionar el grado de impacto que tendrán las modificaciones sobre los ecosistemas. Por esta razón, seguramente las acciones de restauración tal como se han propuesto no conducirán a la recuperación de la biodiversidad en los ambientes intervenidos. Algunas de las deficiencias señaladas (p. e.j., datos primarios y monitoreo insuficientes) se pueden corregir a través de mecanismos efectivos de comunicación y/o divulgación, ya que esta información quizás se encuentre en las bases de datos de las entidades de seguimiento ambiental, pero su acceso es difícil o restringido. Por último, en nuestra opinión, el beneficio económico derivado de la explotación de carbón a cielo abierto se puede considerar relativo frente al costo que representaría la restauración o pérdida de servicios ecosistémicos fundamentales para el ser humano y el equilibrio del ecosistema, tales como provisión de agua potable, fuente de alimento, retención y transformación de la materia y ciclaje de nutrientes.

Acknowledgements

AGRADECIMIENTOS

Agradecemos a los revisores anónimos, a Jaquelini O. Zeni y a Lilian Casatti por la lectura crítica y sugerencias al texto. Durante el desarrollo inicial del manuscrito CARF recibió auxilio del TWAS-CNPq Postgraduate Fellowship Program (190199/2011-3).

REFERENCIAS

  1. Albert J, Petri P, Reis R. Major biogeographic and phylogenetic patterns. In: Albert J, Reis R, editors. Historical biogeography of neotropical freshwater fishes. Berkeley: University of California Press; 2011. p. 21-56. 🠔
  2. Alexander GG, Allan JD. Ecological Success in Stream Restoration: Case Studies from the Midwestern United States. Environ Manage. 2007;40:245-255. Doi: 10.1007/s00267-006-0064-6 [DOI] 🠔
  3. ANLA. Resolución 1386 del 18 de noviembre de 2014. Autoridad Nacional de Licencias Ambientales. 2014. 168 p. 🠔
  4. ANLA. Resolución 0384 del 08 de abril de 2016. Autoridad Nacional de Licencias Ambientales. 2016. 153 p. 🠔
  5. Anderson EP, Freeman MC, Pringle CM. Ecological consequences of hydropower development in Central America: Impacts of small dams and water diversion on Neotropical stream fish assemblages. River Res Applic. 2006;22:397-411. Doi: 10.1002/rra.899 [DOI] 🠔
  6. Arthington AH, Naiman RJ, McClain ME, Nilsson C. Preserving the biodiversity and ecological services of rivers: new challenges and research opportunities. Freshwater Biol. 2010;55:1-16. Doi:10.1111/j.1365-2427.2009.02340.x [DOI] 🠔
  7. Báez L, Trujillo F, editores. Biodiversidad en Cerrejón. Carbones de Cerrejón. Bogotá: Fundación Omacha, Fondo para la Acción Ambiental y la Niñez; 2014. 352 p. 🠔
  8. Bond NR, Lake PS. Characterizing fish-habitat associations in streams as the first step in ecological restoration. Austral Ecol. 2003;28:611-621. Doi:10.1046/j.1442-9993.2003.t01-1-01317.x [DOI] 🠔
  9. Bradford MJ, Heinonen JS. Low flows, instream flow needs and fish ecology in small streams. Can Water Resour J. 2008;33:165-180. Doi:10.4296/CWRJ3302165 [DOI] 🠔
  10. Cadotte MW, Carscadden K, Mirotchnick N. Beyond species: functional diversity and the maintenance of ecological processes and services. J Appl Ecol. 2011;48:1079-1087. Doi:10.1111/j.1365-2664.2011.02048.x [DOI] 🠔
  11. Casimiro ACR, Garcia DAZ, Costa ADA, Britton JR, Orsi ML. Impoundments facilitate a biological invasion: Dispersal and establishment of non-native armoured catfish Loricariichthys platymetopon (Isbrückler & Nijssen, 1979) in a neotropical river. Limnologica. 2017;62:34-37. Doi:10.1016/j.limno.2016.11.001 [DOI] 🠔
  12. CENSAT. La desviación del arroyo Bruno: entre el desarrollo minero y la sequía. Bogotá: CENSAT Agua Viva; 2015.57 p. 🠔
  13. Cerrejón. Resumen del proyecto de expansión Iiwo'uyaa para Grupos de Interés. 2011. 70 p. 🠔
  14. Cerrejón. Cerrejón pospone estudios sobre la posible desviación del río Ranchería. 2012a Nov. Available in: Available in: http://www.cerrejon.com/site/sala-de-prensa/archivo-de-noticias/aplazamiento-p500.aspx . Cited: 31 Aug 2017. [URL] 🠔
  15. Cerrejón. La expansión a 40 millones de toneladas está en marcha (Editorial). Revista Mundo Cerrejón. 2012b;65:3. 🠔
  16. Cerrejón. Cerrejón: Nuestra empresa. 2017a. Available in: http://www.cerrejon.com/site/nuestra-empresa.aspx. Cited: 31 Aug 2017. [URL] 🠔
  17. Cerrejón. Descripción de las obras (tajo La Puente). 2017b. Available in: http://www.cerrejon.com/site/operacion-integrada/desarrollo-de-obras-en-el-tajo-la-puente/ descripcion-de-las-obras.aspx. Cited: 31 Aug 2017. [URL] 🠔
  18. Cerrejón. Conservación del arroyo Bruno. 2017c. Available in: Available in: http://www.cerrejon.com/site/operacion-integrada/ desarrollo-de-obras-en-el-tajo-la-puente/conservacion-del-arroyo-bruno.aspx . Cited: 31 Aug 2017. [URL] 🠔
  19. Colwell RK. Estimate S, 9.1.0 User's Guide. 2013 Jun. Available in: Available in: http://viceroy.colorado.edu/estimates/EstimateSPages/EstSUsersGuide/EstimateSUsersGuide.htm . Cited: 31 Aug 2017. [URL] 🠔
  20. Cornell HV, Harrison SP. What are species pools and when are they important? Annu Rev Ecol Evol Syst. 2014;45:45-67. Doi:10.1146/annurev-ecolsys-120213-091759 [DOI] 🠔
  21. Corpoguajira. Plan de Ordenamiento de la cuenca del río Ranchería. Guajira: Parques Nacionales Naturales de Colombia, Corpoguajira; 2011. 126 p. 🠔
  22. Cortes RMV, Ferreira MT, Oliveira SV, Oliveira D. Macroinvertebrate community structure in a regulated river segment with different flow conditions. River Res Appl. 2002;18:367-382. Doi:10.1002/rra.679 [DOI] 🠔
  23. Daniel WM, Infante DM, Hughes RM, Tsang YP, Esselman PC, Wieferich D, et al. Characterizing coal and mineral mines as a regional source of stress to stream fish assemblages. Ecol Indic. 2015;50:50-61. Doi:10.1016/j.ecolind.2014.10.018 [DOI] 🠔
  24. Díaz S, Cabido M. Vive la différence: plant functional diversity matters to ecosystem processes. TREE. 2001;16:646-655. Doi:10.1016/S0169-5347(01)02283-2 [DOI] 🠔
  25. DoNascimiento C, Herrera-Collazos EE, Herrera-R GA, Ortega-Lara A, Villa-Navarro FA, Usma JS, et al. Checklist of the freshwater fishes of Colombia: a Darwin Core alternative to the updating problem. ZooKeys. 2017;708:25-138. Doi: 10.3897/zookeys.708.13897 [DOI] 🠔
  26. Fierro J. Políticas mineras en Colombia. Instituto para una Sociedad y un Derecho Alternativos. Bogotá: ILSA; 2012. 259 p. 🠔
  27. Gorman OT, Karr JR. Habitat structure and stream fish communities. Ecology. 1978;59:507-515. 🠔
  28. Gualdrón R. Cerrejón: Hacia la rehabilitación de las tierras intervenidas por la minería a cielo abierto. Bogotá: Panamericana formas e impresos S. A.; 2011. 283 p. 🠔
  29. Harrison SSC, Pretty JL, Shepherd D, Hildrew AG, Smith C, Hey RD. The effect of instream rehabilitation structures on macroinvertebrates in lowland rivers. J Appl Ecol. 2004;41:1140-1154. Doi:10.1111/j.0021-8901.2004.00958.x [DOI] 🠔
  30. Idárraga A, Muñoz DA, Vélez H. Conflictos socio-ambientales por la extracción minera en Colombia: Casos de la inversión británica. Bogotá: CENSAT Agua Viva; 2010. 193 p. 🠔
  31. Jiménez-Segura LF., Galvis-Vergara G, Cala-Cala P, García-Alzate CA, López-Casas S, Ríos-Pulgarín MI, et al. Freshwater fish faunas, habitats and conservation challenges in the Caribbean river basins of northwestern South America. J Fish Biol. 2016;89:65-101. Doi:10.1111/jfb.13018 [DOI] 🠔
  32. Jones NE, Scrimgeour GJ, Tonn WM. Assessing the effectiveness of a constructed Arctic stream using multiple biological attributes. Environ Manage. 2008;42:1064-1076. Doi:10.1007/s00267-008-9218-z [DOI] 🠔
  33. Jungwirth M, Muhar S, Schmutz S. The effects of recreated instream and ecotone structures on the fish fauna of an epipotamal river. Hydrobiologia. 1995;303:195-206. Doi:10.1007/BF00034056 [DOI] 🠔
  34. Kondolf, GM, Micheli ER. Evaluating stream restoration projects. Environ Manage. 1995;19:1-15. Doi:10.1007/s00267-007-9010-5 [DOI] 🠔
  35. Kristensen EA, Baattrup-Pedersen A, Thodsen H. An evaluation of restoration practices in lowland streams: Has the physical integrity been re-created? Ecol Eng. 2011;37:1654-1660. Doi:10.1016j.ecoleng.2011.06.043 [DOI] 🠔
  36. Lee SM, Chao A. Estimating population size via sample coverage for closed capture-recapture models. Biometrics. 1994;50: 88-97. Doi:10.2307/2533199 [DOI] 🠔
  37. Marchetti, MP, Moyle PB. Effects of flow regime on fish assemblages in a regulated California stream. Ecol App. 2001;11:530-539. Doi: 10.1890/1051-0761(2001)011[0530:EOFROF]2.0.CO;2 [DOI] 🠔
  38. Meyer LM, Strayer DL, Wallace JB, Eggert SL, Helfman GS, Leonard NE. The contribution of headwater streams to biodiversity in river networks. J Am Water Resour Assoc. 2007;43:86-103. Doi:10.1111/j.1752-1688.2007.00008.x [DOI] 🠔
  39. Miles L, Newton AC, Defries RS, Ravilious C, May I, Blyth S, et al. Global overview of the conservation status of tropical dry forests. J Biogeogr. 2006;33:491-505. Doi:10.1111/j.1365-2699.2005.01424.x [DOI] 🠔
  40. Moerke AH, Lamberti GA. Responses in fish community structure to restoration of two Indiana streams. N Am J Fish Manage. 2003;23:748-759. Doi:10.1577/M02-012 [DOI] 🠔
  41. Mojica JI, Castellanos C, Sánchez-Duarte P, Díaz C. Peces de la Cuenca del río Ranchería, La Guajira, Colombia. Biota Colombiana. 2006;7:129-142. 🠔
  42. Moreno Rodriguez F, Caro Caro CI, Pinilla GA, Osorio DP. Estado actual del conocimiento sobre microalgas del perifiton y macroinvertebrados bentónicos en el departamento del Meta, Colombia. Acta biol. Colomb. 2017;22(3):274-306. Doi:10.15446/abc.v22n3.60619 [DOI] 🠔
  43. Muotka T, Laasonen P. Ecosystem recovery in restored headwater streams: the role of enhanced leaf retention. J Appl Ecol. 2002;39:145-156. Doi:10.1046/j.1365-2664.2002.00698.x [DOI] 🠔
  44. Nelson JS. Fishes of the world. New York: John Wiley & Sons, Inc; 2006. 624 p. 🠔
  45. Olaciregui M. Ictiología. In: Báez L, Trujillo F, editors. Biodiversidad en Cerrejón. Bogotá: Carbones de Cerrejón, Fundación Omacha, Fondo para la Acción Ambiental y la Niñez. 2014. P. 135-149. 🠔
  46. Palmer MA, Menninger HL, Bernhardt E. River restoration, habitat heterogeneity and biodiversity: a failure of theory or practice? Freshwater Biol. 2010;55:205-222. Doi:10.1111/j.1365-2427.2009.02372.x [DOI] 🠔
  47. Palmer MA, Bely AE, Berg KE. Response of invertebrates to lotic disturbance: a test of hyporheic refuge hypothesis. Oecol. 1992;89:182-194. Doi:10.1007/BF00317217 [DOI] 🠔
  48. Palmer MA, Bernhardt ES, Allan JD, Lake PS, Alexander G, Brooks S, et al. Standards for ecologically successful river restoration. J Appl Ecology. 2005;42:208-217. Doi:10.1111/j.1365-2664.2005.01004.x [DOI] 🠔
  49. Pretty JL., Harrison SSC, Shepherd DJ, Smith C, Hildrew AG, Hey RD. River rehabilitation and fish populations: assessing the benefit ofinstream structures. J App Ecol. 2003;40:251-265. Doi:10.1046/j.1365-2664.2003.00808.x [DOI] 🠔
  50. Pusey BJ, Arthington AH. Importance of the riparian zone to the conservation and management of freshwater fish: a review. Mar and Freshwater Res. 2003;54:1-16. Doi:10.1071/MF02041 [DOI] 🠔
  51. Reis RE, Kullander SO, Ferraris CJ, editors. Check list of the freshwater fishes of South and Central America. CLOFFSCA. 2003. Porto Alegre: EDIPUCRS; 2003. 729 p. 🠔
  52. Riede K. Global Register of Migratory Species-from Global to Regional Scales. Final Report of the R&D-Projekt 808 05 081. Bonn, Germany: Federal Agency for Nature Conservation; 2004. 330 p. 🠔
  53. Rowell K, Flessa KW, Dettman DL, Román MJ, Gerber LR, Findley LT. Diverting the Colorado River leads to a dramatic life history shift in an endangered marine fish. Biol Cons. 2008;141:1138-1148. Doi:10.1016j.biocon.2008.02.013 [DOI] 🠔
  54. Saade M. Desarrollo minero y conflictos socioambientales: Los casos de Colombia, México y Perú. Serie Macroeconomía del Desarrollo, No. 137. Santiago de Chile: Naciones Unidas, CEPAL; 2013. 58 p. 🠔
  55. Saade M. Buenas prácticas que favorezcan una minería sustentable: La problemática en torno a los pasivos ambientales mineros en Australia, el Canadá, Chile, Colombia, los Estados Unidos, México y el Perú. Serie Macroeconomía del Desarrollo, No. 157. Santiago de Chile: Naciones Unidas, CEPAL; 2014. 52 p. 🠔
  56. Smock L, Metzler G, Gladden J. Role of debris jams in the structure and function of low-gradient headwater streams. Ecology. 1989;70:764-775. 🠔
  57. Tostón MP. El Río Ranchería. Perdido en el Desierto. Bogotá: Indepaz ediciones; 2013. 136 p. 🠔
  58. USDA. Introduction: Ecological and physical considerations for stream projects In: USDA. Stream restoration design: National engineering handbook. Washington: Natural Resources Conservation Service; 2007. p. 1-31. 🠔
  59. Walters AW, Post DM. How low can you go? Impacts of a low-flow disturbance on aquatic insect communities. Ecol App. 2011;2:163-174. Doi:10.1890/09-2323.1 [DOI] 🠔
Sergi Sabater.
Roa-Fuentes CA, Pérez-Mayorga MA. Modificación de ambientes lóticos para la extracción de carbón a cielo abierto: efectos sobre la biota y recomendaciones. Acta biol. Colomb. 2018;23(1):17-29. DOI: http://dx.doi.org/10.15446/abc.v23n1.61574
Los autores declaran que no existen conflictos de intereses.

ANEXO 1

Matriz de composición de especies de peces de la cuenca del río Ranchería (1-10) y del área de concesión minera (2-10), datos extraídos de Olaciregui (2014). Las unidades de muestreo siguen el orden de Olaciregui (2014): 1- Integral 1982; 2- Ambiotec 1998; 3- Ambiotec 1999; 4- Ambiotec 2001; 5- Ambiotec 2002; 6- Araguatos 2002; 7- Araguatos 2003-2004; 8- FHGD 2005-2006; 9- J.D.B 2009-2010; 10-Omacha 2012-2013. La clasificación taxonómica sigue Reis et al. (2003); excepto Agonostomus monticola (Bancroft, 1834); Pomadasys crocro (Cuvier 1830) y Oreochromis mossambicus (Peters 1852) que siguen a Nelson (2006). (a) especies marinas, (b) especie introducida.