Acta Biológica Colombiana
0120-548X
Universidad Nacional de Colombia, Facultad de Ciencias, Departamento de Biología
https://doi.org/10.15446/abc.v24n2.68941

Recibido: 21 de noviembre de 2017; Revision Received: 29 de noviembre de 2018; Aceptado: 7 de marzo de 2019

PARÁMETROS ESTRUCTURALES DE DOS POBLACIONES DE Crassostrea rhizophorae (OSTREIDAE) EN BAHÍA CISPATÁ, CARIBE COLOMBIANO

Structural Parameters of Two Populations of Crassostrea rhizophorae (Ostreidae) in Bahía Cispatá, Colombian Caribbean

C. LÓPEZ-SÁNCHEZ, 1*J. MANCERA-PINEDA, 1

Departamento de Biología, Facultad de Ciencias Naturales, Laboratorio de ecología marina, Universidad Nacional de Colombia, Carrera 30 n°. 45-03, edificio 421, Bogotá, Colombia. Universidad Nacional de Colombia Departamento de Biología Facultad de Ciencias Naturales Universidad Nacional de Colombia Bogotá Colombia

For correspondence: clmlopezsa@unal.edu.co

Todo el contenido de esta revista, excepto dónde está identificado, está bajo una Licencia Creative Commons

RESUMEN

La ostra del mangle es una especie de gran importancia ecológica y comercial en muchos lugares del Caribe. En Bahía de Cispatá, Colombia, no obstante, representa el sustento económico de un importante grupo de pescadores se carece de planes de manejo que regulen su extracción. El objetivo del presente estudio fue el de establecer la estructura poblacional de Crassostrea rhizophorae en Bahía Cispatá, como insumo básico para la formulación futura de planes de manejo de la especie. Debido a las diferencias fenotípicas observadas entre los individuos de los lugares muestreados, se obtuvieron secuencias del gen COI, concluyendo que todos los individuos corresponden a la especie Crassostrea rhizophorae. Con base en las características morfológicas se diferenciaron dos poblaciones, de las que no se evidenció coexistencia en una misma estación de muestreo. A través del programa FiSAT se evaluaron los principales parámetros poblacionales, encontrando que los individuos de la población con concha delgada crecen a mayor velocidad alcanzando mayores tamaños que los individuos de la población de conchas más robustas y fuertes. No obstante, los individuos de concha delgada también presentaron una tasa de mortalidad más alta. Para las dos poblaciones la oferta alimentaria fue muy baja, lo cual pudo haber influido en la baja densidad poblacional encontrada durante 2015. Es necesario resaltar la importancia del recurso ostra en la zona y la ventaja que representa para los pescadores, los especímenes de concha más robusta, los cuales pueden ser mantenidos por más tiempo sin congelar que los de concha delgada.

Palabras clave:

Bivalvia, ciénagas, ecosistemas costeros, lagunas costeras, Mollusca, valor ambiental.

ABSTRACT

The mangrove oyster is a species of great ecological and commercial importance in many places in the Caribbean. In Bahía de Cispatá, Colombia, the oyster represents the economic support of an important group of fishermen lacks management plans for the extraction regulation. The objective of the present study was to establish the population structure of Crassostrea rhizophorae in Bahía Cispatá, as a basic input for the future formulation of management plans. Due to the morphological differences observed among the individuals of the sampled sites, sequences of the COI gene were obtained, concluding that all individuals correspond to the species Crassostrea rhizophorae. Based on the morphological differences, two populations were differentiated, which did not show coexistence in the same sampling station. Through the FiSAT program, the main population parameters were evaluated, finding that individuals of the population with thin shells grow at a faster rate, reaching greater sizes than individuals from the population of more robust and strong shells. However, individuals with thin shells also had higher mortality rates. For both populations, the food supply was very low, which may have influenced the low population density found during 2015. It is important to highlight the importance of this resource in the area and the advantage presented by the more robust oyster's specimens for fishermen since is that it allows them to have it to be stored for longer than the thin shell oyster.

Keywords:

Bivalvia, coastal ecosystems, coastal lagoons, environmental value, Mollusca, swamp.

INTRODUCCIÓN

Crassostrea rhizophorae (Guilding, 1828) conocida como la ostra de mangle debido a que en numerosas bahías y ciénagas se encuentra adherida a las raíces del mangle rojo (Rhizophora mangle), es una de las especies de moluscos bivalvos de mayor interés pesquero en el Caribe (Victoria et al., 2007), destacándose desde la antigüedad como alternativa y complemento de la dieta alimenticia (Mejía-Torres, 2008).

Mediante su mecanismo de alimentación, las ostras cumplen un importante papel en el funcionamiento ecosistémico, incrementado la transparencia de la columna de agua por disminución de seston, mediante filtración activa (Peterson y Heck, 1999; Riaño y De La Ossa, 1999). El flujo de energía lumínica y la calidad de material suspendido contribuyen en la estructuración y funcionamiento de ensamblajes de organismos planctónicos y bentónicos (Peterson y Heck, 1999; Rueskin et al., 2005).

Además de los beneficios a nivel ecosistémico, C. rhizophorae ofrece ventajas que hacen atractivo su cultivo, tales como: fácil manejo, requerimiento moderado de insumos, bajo costo en manejo y cría, generación de ingresos comunales, generación de información biológica y productiva, contribución para la conservación de manglares y zonas costeras frágiles, disminución de impactos sobre la pesca, mercadeo directo, ofrecimiento de productos de alta calidad, incremento de proteína y manejo de zonas costeras en estado de degradación (Riaño y De la Ossa, 1999).

Debido a la fuerte presión pesquera y al deterioro de los ecosistemas, en muchos lugares las poblaciones de ostra han venido disminuyendo, causando diversas repercusiones ecológicas y económicas (Viloria et al., 2012). Esto ha motivado el desarrollo de cultivos a diferente nivel y si bien existen en la región Caribe experiencias exitosas en países como Colombia, Cuba y Brasil (Riaño y De la Ossa, 1999), aún se requiere conocimiento específico que permita el cultivo masivo y sostenible de la especie.

Además de los factores endógenos, la estructura de las poblaciones de C. rhizophorae depende de factores exógenos característicos de las masas de agua en las que vive la especie, como salinidad, temperatura, pH, corrientes, fuentes de alimentación, así como de la presencia de depredadores y competidores (Lenz y Boehs, 2011). Con base en estudios de laboratorio bajo condiciones controladas, se ha establecido que la especie presenta amplia tolerancia a los cambios ambientales, siendo calificada como altamente eurioicas, principalmente resistente a rangos amplios de salinidad (Márquez y Jiménez, 2002). No obstante, las respuestas a las variaciones de las condiciones ambientales a nivel de crecimiento y desarrollo poblacional han sido poco estudiadas.

Profundizar en el conocimiento específico a nivel de respuesta a escala poblacional es fundamental para el manejo acuícola como pesquero, en especies de gran plasticidad como es el caso de C. rhizophorae, cuyos individuos pueden presentar amplia variación en parámetros de crecimiento entre poblaciones, como se evidencia en la variación de tamaños promedio de 80 mm y 149 mm para poblaciones en las costas de México y Ciénaga Grande de Santa Marta, Colombia, respectivamente (Castillo y García, 1986; Mancera y Mendo, 1996).

El objetivo del presente trabajo fue determinar la estructura poblacional de Crassostrea rhizophorae en Bahía Cispatá, considerando los principales parámetros poblacionales, y la incidencia de las variables abióticas sobre estas poblaciones, como base para el adecuado manejo de la especie en la Bahía de Cispatá.

MATERIALES Y MÉTODOS

La Bahía de Cispatá está localizada en el departamento de Córdoba entre los municipios de San Antero, San Bernardo del Viento y Lorica, entre los 9°20'- 9°25'N y 75°47'- 75°55' W, al suroccidente del Golfo de Morrosquillo en la Costa Caribe colombiana (Quirós y Arias, 2013). Esta Bahía hace parte del sistema lagunar deltaico del río Sinú, cuya evolución permitió la formación del estuario, y diversas lagunas interconectadas con el río y el mar. El estuario presenta una superficie aproximada de 130 Km2 (Ramírez et al., 2010) y está bordeado por 8571 ha de manglar representado por Avicennia germinans, Laguncularia racemosa, Conocarpus erectus y Rhizophora mangle. Esta cobertura corresponde a la segunda mayor cobertura de manglar en el Caribe colombiano; el sustrato del estuario está conformado por sedimentos finos y muy finos y algunos depósitos fósiles coralinos (Tavera Escobar et al., 2005) (Fig. 1).

Ubicación geográfica de la Bahía de Cispatá, Colombia (Tomado y modificado de LabSi-INVEMAR, 2007). Rojo, Mestizo; Azul, Humadera; Amarillo, Chorrillo; Negro, Caño Salado.

Fig. 1: Ubicación geográfica de la Bahía de Cispatá, Colombia (Tomado y modificado de LabSi-INVEMAR, 2007). Rojo, Mestizo; Azul, Humadera; Amarillo, Chorrillo; Negro, Caño Salado.

La dinámica hidrológica de la zona está regulada en buena medida por el clima (Ruiz-Ochoa et al., 2008). El régimen climático es unimodal con una temporada seca de diciembre a abril y otra lluviosa de abril a noviembre. Sin embargo, abril y diciembre se consideran meses de transición (Quirós y Arias, 2013). El clima es subhúmedo según la clasificación de Thornthwaite, con ligero o sin superávit de agua en la época seca. La precipitación anual promedio es de 1425 mm y la temperatura mensual oscila entre 26 y 29,1 °C (Invemar-Geo, 2015), con promedio anual de 28 °C (Rangel y Arellano, 2010)

El régimen climático muestra una temporada seca de diciembre a abril, un período de transición de mayo a agosto y una estación lluviosa de septiembre a noviembre (Quirós y Arias, 2013). Durante la estación seca la precipitación mensual no excede los 66 mm y la descarga de sedimentos fluviales es baja (3,1 kt día-1). Durante el resto del año la precipitación mensual excede los 150 mm y la descarga promedio de sedimentos es de 11,5 kt día-1. Durante la estación lluviosa la descarga de sedimento fluvial es de 12,0 kt día-1.

DISEÑO DEL MUESTREO

Los muestreos se llevaron a cabo durante 2015 y 2016 en cuatro estaciones de la Bahía de Cispatá: Ciénaga de Mestizo (9°25'42,1" N y 75°49'2,7" W), ubicada en la parte más externa de la bahía, en una zona relativamente protegida de la acción del oleaje; su fondo es lodoso y presenta una profundidad entre 1,5 y 2 m (Rodríguez et al., 2007). La Humadera (9°24'37,3" N y 75°47'35,7" W), ubicada a la entrada de la bahía, presenta fondo areno-arcilloso y una profundidad promedio de 1 m. Durante marea baja la mayor parte de las ostras presentes en las raíces de manglar quedan fuera del agua. Caño Salado (9°23'47,11" N y 75°48'18,85" W), con sedimento limoso-arcilloso, recibe agua directamente del río Sinú a través de Caño Grande (Olaya et al., 1991), como característica particular presenta gran cantidad de macroalgas. El Chorrillo (9°24'13,57" N y 75°48'20,78" W), con baja profundidad y al igual que en Humadera al momento de marea baja la mayor parte de las ostras queda fuera del agua.

Durante los meses de enero, febrero, abril, junio, julio, agosto, octubre, noviembre y diciembre de 2015, en cada estación, por muestreo se seleccionaron al azar tres raíces de mangle rojo (Rhizophora mangle), a las cuales se les realizó el conteo del número de individuos de C. rhizophorae adheridos a cada una. Utilizando un calibrador vernier se midió la longitud anteroposterior a 15 ejemplares de cada una de las raíces y finalmente fueron colectados nueve de cada una de éstas (contando con 27 individuos por cada estación para cada muestreo) para la caracterización del estadio de madurez, para lo cual el material fue fijado en solución Davidson para ser trabajado directamente en el laboratorio.

Cada raíz fue marcada utilizando abrazaderas plásticas con el fin de identificarla y no tenerla en cuenta en el siguiente muestreo. La información colectada fue organizada por mes de muestreo y estación para obtener datos como promedio de longitud anteroposterior y densidad de individuos. Adicionalmente se extrajeron individuos para identificación molecular, los cuales fueron fijados en etanol al 96 % y mantenidos bajo cadena de frío hasta su envío al laboratorio.

En cada estación se tomaron datos de salinidad y temperatura superficiales utilizando un salinómetro YSI EC300A, este procedimiento se llevó a cabo durante los meses de enero, febrero, abril, junio, agosto, octubre, noviembre y diciembre de 2015 en el caso de la salinidad y enero, abril y octubre del mismo año para la temperatura.

Para la cuantificación de larvas se filtraron 80 litros de agua por muestra utilizando una red de fitoplancton de 23 μm, colectando un total de dos muestras por estación, estas fueron fijadas con alcohol al 70 % en proporción 1:1. Además, utilizando filtros Whatman GF/C 47 mm se llevó a cabo la filtración de agua para lectura de clorofila, teniendo en cuenta que el volumen de agua filtrado debía ser registrado hasta el momento en el cual el filtro se colmatara (en promedio 300 ml de agua marina), registrando dicho dato en el empaque de aluminio de cada filtro.

Se instalaron tres recolectores de policarbonato de 28 x 17 cm para conteo de reclutas en cada estación, los cuales fueron dispuestos en dos momentos diferentes, el momento uno correspondió a la época de transición climática, haciendo la instalación en abril de 2015 y retiro en junio, julio y octubre de 2015; para el momento dos se incluyó la época seca, con instalación en octubre y retiro en noviembre, diciembre de 2015 y abril de 2016. Una vez realizado el levantamiento de cada uno se procedió con el conteo, medición y toma de fotografías de los individuos de C. rhizophorae adheridos a estos.

Análisis Molecular

La extracción de ADN se realizó usando el kit de Thermo Scientific GeneJet Genomic DNA Purification. Al finalizar el proceso de extracción, se hizo la cuantificación del ADN por el método de absorción de luz a 260 nm (Nanodrop), además se observaron bandas tenues de ADN en un gel de agarosa. La secuencia final (contig), fue comparada a través de la herramienta de clasificación BLASTN y la base de datos de nucleótidos del NCBI para identificar secuencias putativamente homólogas en esta base de datos, con estos resultados, se realizó la búsqueda de las secuencias de la región COI en las bases de datos, teniendo en cuenta las secuencias reportadas por Melo et al., (2010) y otras secuencias enviadas que fueron tomadas también de la base de datos de nucleótidos del NCBI y que presentaban un porcentaje superior a 95 % con las secuencias obtenidas para las muestras analizadas. Para el análisis filogenético de las secuencias, se usó el paquete MEGA versión 6.0, se realizó una matriz de distancias y para la construcción del árbol filogenético se utilizaron los métodos de Neighbor joining y máxima verosimilitud con 1000 réplicas de bootstrap.

Abundancia Larval

Los datos obtenidos del conteo de larvas se registraron en una matriz por población para posteriormente realizar un Análisis de Componentes Principales (ACP) con un a=0,05 para identificar la relación entre el número de Larvas L-1 salinidad, temperatura y clorofila. Para obtener el número de Larvas L-1 para cada muestreo se aplicó la siguiente fórmula:

Larvas L-1= (Larvas observadas * volumen muestra) / (Volumen alícuota * volumen filtrado)

Concentración de Clorofila

Para la determinación de Clorofila se siguió la metodología del Apha, (2005), la lectura se realizó en un espectrofotómetro Thermo Spectronic GENESYS 20 y se aplicó el método monocromático haciendo uso de la siguiente ecuación:

Chl a ((g/L)=((K)-(F)-(E665o-E665a)-v)/(V-z)

Donde:

E665o= A665o - A750o

E665a= A665a - A750a

K= Coeficiente de absorción de Chl-a (11,0)

F= Factor para igualar la reducción de absorbancia a la concentración inicial de clorofila (2.43)

R= Relación máxima de E665o:E665a en ausencia de feopigmentos (1,7)

v= Volumen del extracto en ml

V= Volumen de agua filtrada en L

Z= Longitud de paso de luz a través de la celda en cm

Reclutamiento

Los recolectores fueron retirados y puestos en bolsas herméticas con alcohol al 70 % para ser transportados al laboratorio de Biología y Ecología Marina en la Universidad Nacional de Colombia, Sede Bogotá en donde fueron revisados para ver el estado de los individuos adheridos, su tamaño y la presencia de adherencias diferentes a las ostras. Se hizo un conteo de los individuos de Crassostrea rhizophorae adheridos al colector y se registró su longitud anteroposterior (mm). El número total de días de inmersión de presenta en la Tabla 3.

Análisis Poblacional

A partir de los datos de longitud anteroposterior de los individuos fueron establecidos algunos parámetros de la población, utilizando FISAT (FAO_ICLARM Stock Assesment Tools). La tasa de crecimiento anual (K) y la longitud máxima en mm (LJ se estimaron utilizando el método de Shepherd, (1987), en tanto que la tasa instantánea de mortalidad total (Z) y tasa instantánea de mortalidad natural (M) se establecieron con el método de Ault y Ehrhardt, (1991), el cual se aplica a especies tropicales cuyos periodos de vida son cortos. Para el índice de rendimiento de crecimiento basado en la longitud (Φ') se usaron los valores de K y L∞ para cada población de acuerdo con la ecuación de Pauly y Munro, (1984).

RESULTADOS

Condiciones Fisicoquímicas: Clima, Salinidad, Temperatura

La precipitación histórica 2005 a 2015 de la zona de estudio fue obtenida de la estación del IDEAM - El limón, la más cercana a la bahía de Cispatá. El año 2015 presentó un valor anual de 826,03 mm, más alto que el del año 2014 (773 mm), no obstante, los valores observados en estos dos años son más bajos que los históricos para la zona, en donde se pueden observar 1205,2 mm en 2010. Los mayores valores para el año de estudio se presentaron de junio a septiembre, siendo este último el que registró la mayor precipitación (197 mm). La salinidad en las cuatro estaciones presentó valores fluctuantes a lo largo de los meses de muestreo, los mayores valores se observaron en la época seca, enero, en la estación Humadera (30,4) y en Chorrillo en abril (30,3). Las salinidades más bajas se presentaron en la época lluviosa, en Caño Salado, en octubre y noviembre (18,8 y 21,6 respectivamente). En esta misma estación se presentó el menor valor promedio anual (24,96 ± 3,65), mientras que en Humadera se obtuvo el mayor 26,74 ± 2,54. En general la variación de la temperatura entre estaciones, fue muy baja. En enero se observó en Mestizo la temperatura más baja (28,6 °C) y en octubre el mayor valor (32,4 °C) fue registrado en Caño Salado.

Análisis Molecular

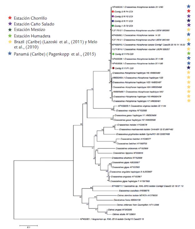
La extracción de ADN y amplificación del gen COI se logró exitosamente. Fueron identificadas secuencias putativamente homólogas a Crassostrea rhizophorae (Tabla 1), información con la cual se construyó una matriz de distancias y un árbol filogenético que mostró distancias cortas con especímenes de Crassostrea rhizophorae de Brasil y Panamá (Fig. 2), observándose una mayor proximidad con los especímenes de éste último, debido a la cercanía que presentan en el árbol filogenético las muestras tomadas en las cuatro estaciones de Bahía Cispatá con los códigos obtenidos para las muestras de C. rhizophorae de Pagenkopp et al., (2015) y Lazoski et al., (2011) cuyos resultados fueron obtenidos para Panamá y Brasil respectivamente.

Tabla 1: Resultados del BLASTN con la base nr/nt del NCBI de Crassostrea rhizophorae de Bahía Cispatá, Colombia. nr: base de datos de proteínas del NCBI (National Center for Biotechnology Information); nt; base de datos de nucleótidos del NCBI.

Árbol filogenético construido con los resultados del análisis molecular de los individuos de Crassostrea rhizophorae analizados.

Fig. 2: Árbol filogenético construido con los resultados del análisis molecular de los individuos de Crassostrea rhizophorae analizados.

Del análisis molecular se infiere, que las muestras de los seis individuos colectados en las cuatro estaciones de Bahía Cispatá se clasifican a nivel de especie como Crassostrea rhizophorae. Las diferencias en el grosor de la concha deben entonces corresponder a respuestas de la especie a factores ambientales. Por lo anterior, se decidió hacer una separación de estas en dos poblaciones diferentes dada las características de la concha, correspondiendo la "ostra blanda" a la Población 1 (relacionando las estaciones Mestizo, Chorrillo y Humadera) y la "ostra dura o de hueso" a la Población 2 (Caño Salado).

Densidad poblacional de larvas

La variación en la densidad de larvas a nivel de poblaciones tuvo un comportamiento diferente a lo largo del tiempo. En enero, época seca, se presentaron las mayores abundancias larvales con 35 ± 34 Larvas L-1 en la población 1 y 158 ± 38 Larvas L-1 para la población 2, siendo este el mayor valor de todos los conteos realizados. En abril, al final de la época seca, hubo un descenso (7 ± 5 Larvas L-1 en la población 1 y 11 ± 0 Larvas L-1 en la población 2), seguido de un pequeño incremento en octubre con 10 ± 15 Larvas L-1 para las dos poblaciones. Las abundancias Larvales obtenidas en las cuatro estaciones son presentadas en la (Tabla 2).

Tabla 2: Valores de Larvas L-1 y clorofila (pgL-1) para cada estación. Las altas desviaciones estándar obtenidas responden a las diferencias de Larvas L-1 observadas en las muestras de cada estación.

La concentración de clorofila en las cuatro estaciones fue muy baja durante todo el estudio (Tabla 2), con valores no detectables, referidos aquí como 0,00. Al relacionar el número de Larvas L-1 se observa una relación directa con la concentración de clorofila de la estación Mestizo en enero cuando presentó la concentración más alta de clorofila (0,64 ± 00 μg L-1) de todo el periodo de muestreo (Fig. 3).

Análisis de componentes principales de Crassostrea rhizophorae larvas L-1, salinidad, temperatura y valores de clorofila de cada estación para enero, abril y octubre de 2015 en la bahía de Cispatá, Colombia.

Fig. 3: Análisis de componentes principales de Crassostrea rhizophorae larvas L-1, salinidad, temperatura y valores de clorofila de cada estación para enero, abril y octubre de 2015 en la bahía de Cispatá, Colombia.

Estimación de reclutamiento

Cada estación presentó un comportamiento particular en el número de individuos por metro cuadrado a lo largo del tiempo de permanencia de los recolectores (Tabla 3). El análisis estadístico de los datos obtenidos indica que se presentan diferencias significativas entre las cuatro estaciones (p=0,031; α=0,05) en el número de individuos/m2.

Tabla 3: Número de reclutas (individuos m-2) para cada estación durante los dos momentos de inmersión de recolectores. Época de transición climática (Momento 1), colectores instalados en abril de 2015; Época seca (momento 2), colectores instalados en octubre de 2015.

A nivel de poblaciones se presentaron diferentes valores de reclutamiento, en la época de transición climática (abril -octubre) el menor se presentó a los 170 días en la población 2 con 315 individuos. Por el contrario, el mayor valor fue presentado por la población 1 en la época seca (octubre -abril de 2016) a los 88 días de inmersión, mientras que en la población 2 el resultado correspondió a uno de los más bajos de esa etapa. La diferencia en cuanto a los resultados de las dos poblaciones puede estar influenciada por el recolector de diciembre ubicado en la estación Humadera, que tuvo 252 individuos con longitud de 1 mm, influyendo así la cantidad de individuos en el resultado final de la población. Para esta misma población los datos correspondientes a los recolectores de Mestizo para diciembre 2015 y abril 2016 no se obtuvieron porque las raíces en las que se instalaron fueron cortadas y estos se perdieron.

En la población 2, los mayores valores se evidenciaron en los meses de junio de 2015 (704 Individuos/m2 con 64 días de inmersión durante la época de transición) y abril de 2016 a los 202 días de inmersión (693 Individuos/m2), mientras que en noviembre y diciembre se presentó el menor número de individuos por m2 (252) con 58 y 88 días de inmersión en la época seca. Pese a que a nivel de estaciones la diferencia de Individuos/m2 fue significativa, en el caso de las poblaciones esta no lo fue (p=0,196; α=0,05).

En los colectores no solo se encontraron adheridos individuos de C. rhizophorae, hubo presencia de algunos ejemplares del género Isognomon, así como balanos, esponjas y algunos mitílidos.

Relación reclutas - larvas

La relación observada entre larvas y reclutas fue inversa, las estaciones que presentaron bajo número de larvas tuvieron un alto reclutamiento (Humadera y Mestizo), por el contrario, Caño Salado, que presentó el mayor número de larvas L-1 reportó baja cantidad de reclutas.

A nivel de poblaciones, la población 1 presentó valores de larvas más bajos y reclutamientos superiores en comparación con la población 2, pero se observa el mismo comportamiento que a nivel de estaciones.

Parámetros poblacionales

Los valores de longitud máxima (L) obtenidos fueron 81 y 66 mm para las poblaciones 1 y 2 respectivamente. Puede verse una gran diferencia en cuanto a la tasa de crecimiento anual (K) de las poblaciones dos poblaciones, 0,7 (Población 1), 0,26 (Población 2).

El índice de rendimiento del crecimiento Φ' presentó el menor valor para la población 2 con 3,054 en tanto que la población 1 mostró 3,662 para este parámetro, en comparación con otros estudios estos corresponden a los valores más bajos. Al igual que los obtenidos para la tasa instantánea de mortalidad natural M, con 1,107 (población 1) y 0,613 (población 2). El mismo patrón se observa en la tasa instantánea de mortalidad total (Z), en donde la población 1 presentó un valor de 3 y la población 2 el más bajo con 1,12.

DISCUSIÓN

El género Crassotrea incluye especies muy importantes a nivel ecológico y comercial, que presentan plasticidad fenotípica (Amaral y Simone, 2014), lo cual dificulta su identificación requiriendo el empleo de herramientas más allá de los caracteres morfológicos para su acertada identificación taxonómica. Esta situación ha llevado a que 20 de las 42 especies de Crassostrea registradas en el portal WoRMS (World Register of Marine Species), no estén aceptadas actualmente dentro de este género, encontrándose aceptados en los géneros Saccostrea, Lopha, Striostrea, Ostrea, Magallana y Talanostrea. Las 22 restantes aceptadas en el género, pero en algunos casos con diferente especie. Todo lo cual muestra la relevancia de estudios específicos con técnicas contemporáneas de identificación molecular.

En el caso de Crassostrea rhizophorae la correcta identificación de individuos es necesaria, tanto para el desarrollo de proyectos ecológicos como comerciales (Lazoski et al., 2011). Como lo mencionan Galvaõ et al., (2013), morfológicamente las especies pueden ser influenciadas por las condiciones ambientales, dando lugar a confusiones en la clasificación taxonómica (Rodríguez y Lagos, 2007), siendo muy importante resolver los interrogantes mediante procedimientos moleculares.

La mayor similaridad genética encontrada entre los individuos de C. rhizophorae en Cispatá y los de Panamá, puede estar relacionada principalmente con el patrón de corrientes de la zona, porque el Golfo de Morrosquillo es influenciado por dos corrientes superficiales, la corriente Caribe cuyo desplazamiento es en sentido Este - Oeste y la contracorriente de Panamá que va en sentido Oeste -Este (Mejía - Torres, 2008). Esta última, de acuerdo con Bernal et al., (2006) forma un contraflujo semi-continuo a lo largo de la margen continental que va desde Panamá hasta Venezuela, lo cual podría ayudar al transporte de los estadios larvales de los individuos, contribuyendo así con su dispersión.

Como las diferencias fenotípicas observadas entre los individuos no se relacionan con divergencias a nivel genético (diferentes especies), se puede hablar de dos poblaciones diferentes de C. rhizophorae, resaltando que en las observaciones realizadas no se evidenciaron las dos poblaciones en la misma estación. Esto puede obedecer a características particulares de la zona de estudio, como es la presencia de macroalgas en la estación donde se observaron los individuos de la población 2, denominada "ostra de hueso" (Caño Salado), en donde, la fotosíntesis algal podría incrementar el pH y en consecuencia el depósito de carbonatos, esto sumado al sedimento característico de la estación Caño Salado y la descarga de agua directa del río Sinú, hacen de esta una estación particular con respecto a las otras tres. Según pescadores, quienes han vivido toda su vida en el área y toman su sustento del estuario, esta "ostra hueso" se encuentra en otras zonas de la bahía no muestreadas y el común denominador de su hábitat es la presencia permanente de macroalgas, las cuales pueden constituirse en fuente de alimento de diferentes especies, algunas de las cuales podrían ser depredadores de ostras como el pez Sphoeroides testudineus, la jaiba Callinectes sapidus, y el caracol copey (Melongena melongena), este último ataca los colectores y raíces que se encuentren en contacto directo con el fondo (Rodríguez et al., 2007). Por el contrario, en las estaciones Chorrillo, Humadera y Mestizo, no fue evidente la presencia de macroalgas y como se ha mencionado anteriormente los individuos colectados no fueron tan robustos ni su concha tan gruesa.

El bajo número de larvas L-1 pudo estar relacionado con la disponibilidad de alimento de la zona, coincidiendo con lo descrito por Mann, (1988), quien indica que la duración del periodo larval está determinado principalmente por la temperatura del agua y la disponibilidad de alimento, sin embargo, no es posible hablar de un comportamiento claro que responda a determinada variable ya que por factores logísticos solamente fue posible tomar muestras en tres meses diferentes con lo que no se logra evidenciar el comportamiento general de las larvas a lo largo del año o establecer un claro patrón de relación y posiblemente no coincidió la colecta de las muestras con el pico de reproducción para la especie.

En el año 2015, el aporte de aguas continentales fue afectado en gran parte del territorio colombiano por el evento NIÑO, generando un bajo aporte de los ríos a las lagunas costeras y al mar haciendo que los niveles de salinidad no disminuyeran de la forma en la cual lo harían normalmente (en ausencia de este evento) a lo largo del año, evidenciando la diferencia entre las dos poblaciones, de las cuales la más cercana a las descargas de aportes presentó los mayores valores de larvas (población 2).

Con respecto al reclutamiento, de acuerdo con Velasco y Barros, (2008), las épocas de máxima fijación de individuos de C. rhizophorae en Colombia se presentan entre abril y diciembre coincidiendo con la época de lluvias, lo cual puede verse reflejado en las estaciones Mestizo y Chorrillo, en las cuales se observó la mayor cantidad de individuos reclutados por estación en noviembre y para la estación Humadera en diciembre. De acuerdo con los resultados obtenidos de cantidad de larvas (larvas L-1) y reclutas (individuos/m-2) en los recolectores para las dos poblaciones, se puede inferir que el reclutamiento de individuos puede estar mediado por condiciones propias del sistema, como la dirección del viento y las corrientes (Rodríguez et al., 2007), las cuales tienen estrecha relación con las mareas.

En cuanto a los parámetros poblacionales, el valor de crecimiento máximo (L∞) de la primera población es cercano al reportado por Vakily, (1992) en Jamaica, a pesar de esto, los valores presentados por él correspondieron a individuos en cultivo suspendido, en el cual puede tenerse control de los depredadores y el fouling que afecta a los individuos, contrario a lo que sucede en el medio natural cuando no hay ningún control. Por otro lado, la población 2 presenta el segundo más bajo en comparación con el obtenido en Cuba por Angell, (1986). El índice de rendimiento del crecimiento Φ' obtenido fue muy bajo en comparación con otros estudios, al igual que los obtenidos para la tasa instantánea de mortalidad natural M, siendo el más alto el presentado por Mancera y Mendo, (1996). El mismo patrón se observa en la tasa instantánea de mortalidad total (Z) en comparación con el otro estudio realizado en Colombia. La distribución de los individuos en las raíces puede tener cierta incidencia en la población 1 ya que los valores medios obtenidos en comparación con otros trabajos puede estar relacionada con mayor estrés o con su desarrollo en raíces y no en bancos como sucede en la CGSM en donde Mancera y Mendo, (1996) citan una longitud alcanzada casi del doble en comparación con la máxima de ésta población. En esta población el crecimiento es más rápido y se logra una mayor longitud en comparación con la población 2 y se evidenció la madurez sexual a una talla menor, presentando un mayor desempeño.

La diferencia presentada por la población 2 con respecto a los parámetros poblacionales analizados con los demás estudios y en particular con la población 1, puede ser explicada en principio por el grosor de la concha, lo cual le puede dar mayor protección influyendo en una menor tasa de mortalidad, compensando así el bajo reclutamiento presentado a pesar de haber una mayor generación de larvas en comparación con la población 1, pero dicha característica de la concha al mismo tiempo limita su longitud máxima.

Desde el punto de vista pesquero, la ostra es una especie muy importante, ya que presta varios servicios a nivel ecosistémico, beneficia la vegetación acuática sumergida mediante procesos de filtración permitiendo un incremento en la penetración de la luz y reducción de los efectos de la eutrofización (Grabowski y Peterson, 2007), utiliza el carbono disponible en la columna de agua para la formación de sus conchas, actuando en cierta medida como sumideros de carbono reduciendo la concentración de gases tipo invernadero (Peterson y Lipcius, 2003). Por su tipo de crecimiento (racimos verticales) sirve de hábitat a muchas especies tanto de invertebrados como vertebrados y aunque pocas tienen un valor comercial o recreativo, son alimento de otras que si van a ser aprovechadas de esta manera (Peterson et al., 2003).

Por lo anterior, es muy importante tener en cuenta el tamaño de los individuos capturados y sus estadios de madurez, como se observó, esta clasificación hecha a simple vista no es muy efectiva y como los pescadores no tienen los recursos para poder realizar observaciones complementarias haciendo uso de equipos como un microscopio a menos que exista un proyecto financiador o se esté trabajando para una empresa dedicada al cultivo de las ostras, es importante reglamentar tamaños de captura con el fin de no sobre explotar la población y asegurar la producción de semilla. Así mismo es importante resaltar la importancia de evitar la tala de raíces para la extracción de individuos, pues la disminución de ostras puede tener importantes repercusiones negativas a nivel ecosistémico (Grabowski y Peterson, 2007). En la bahía de Chesapeake, USA, la población de ostras hacia finales de 1800 era tan grande que podría fi ltrar el volumen de agua de toda la bahía en 3,3 días, en tanto que la reducida población en la actualidad lo hace en 325 días. El incremento de hipoxia en el fondo de la columna de agua ha sido relacionado con la reducción poblacional de ostra (Newell, 1988).

CONCLUSIONES

A pesar de tratarse de la misma especie, las dos poblaciones de C. rhizophorae identificadas en Bahía Cispatá presentan características particulares, encontrándose una mayor resistencia por parte de la población 2 debido posiblemente a las características de su concha. La disponibilidad de alimento juega un papel importante en el desarrollo de los individuos de esta especie, es fundamental identificar y respetar tallas mínimas de captura para poder mantener la población y establecer temporadas de veda o definir varias zonas de captura a lo largo de la bahía con el fin de hacer colecta en unas zonas mientras las otras tienen un periodo de recuperación.

Acknowledgements

AGRADECIMIENTOS

Agradecemos a la Vicerrectoría de Investigación de la Universidad Nacional de Colombia por la financiación del proyecto "Evaluación del Impacto de Algunos Fenómenos Globales en Ecosistemas Marinos colombianos: Acidificación Oceánica, ENSO, Florecimientos Algales Nocivos, Alteración de Dinámicas Poblacionales", Código Hermes 28292; convocatoria del programa nacional de proyectos para el fortalecimiento de la investigación, la creación y la innovación en posgrados 2013-2015, modalidad 3. Al Centro Nacional de Secuenciación Genómica y a su director Juan Fernando Alzate por la colaboración en la secuenciación de las muestras. A John Dorado y Domingo Rodríguez por su colaboración en el desarrollo de la parte de campo.

REFERENCIAS

  1. Angell C. The biology and culture of tropical oyster. ICLARM Studies and Reviews. Manila, Philippines. International Center for Living Aquatic Resources Management Editorial, 1986, p. 42 🠔
  2. Apha. Standard methods for the examination of water and wastewater, 21st Ed. Washington, DC, New York: American Public Health Association. 2005. 1368 p. 🠔
  3. Ault JS, Ehrhardt NM. Correction to the Beverton and Holt Z-estimator for truncated catch length-frequency distributions. ICLARM Fishbyte. 1991;9(1):37-39. 🠔
  4. Bernal G, Poveda G, Roldán P, Andrade C. Patrones de variabilidad de las temperaturas superficiales del mar en la Costa Caribe Colombiana. Rev Acad Colomb Cienc. 2006;30(115):195-208. 🠔
  5. Castillo Z, García A. Taxonomía y anatomía comparada de las ostras en las costas de México. An Inst Cienc del Mar y Limnol Univ Nal Autón México. 1986;13(2):249-314. 🠔
  6. Grabowski J, Peterson Ch. Restoring oyster reefs to recover ecosystem services. En Cuddington K, Byers J, Wilson W, Hastings A, editors. Ecosystem Engineers - Plants to protists. Burlington. Massachusetts. Academic Press. 2007. p. 281-298. 🠔
  7. Invemar-Geo. Aportes sedimentarios del río Sinú y su relación con los procesos costeros del departamento de Córdoba: Santa Marta. Invemar; 2015. p. 85-87 🠔
  8. LABSI (Laboratorio Sistemas de Información) - INVEMAR (Instituto de Investigaciones Marinas y Costeras "Jose Benito Vives de Andreis"), [mapa de cobertura de la Zona Costera del Delta de Tinajones y sectores de muestreo]. Santa Marta, SIAM (Sistema de Información Ambiental Marino); 2007. 🠔
  9. Lazoski C, Gusmão J, Boudry P, Solé-Cava A, M. Phylogeny and phylogeography of Atlantic oyster species: evolutionary history, limited genetic connectivity and isolation by distance. Mar Ecol Prog Ser. 2011;426:197-212. Doi: https://doi.org/10.3354/meps09035 [URL] 🠔
  10. Lenz T, Boehs G. Ciclo reproductivo del ostión de manglar Crassostrea rhizophorae (Bivalvia: Ostreidae) en la Bahía de Camamú, Bahía, Brasil. Rev. Biol. Trop. 2011;59(1):137-149. Doi: https://doi:10.15517/rbt.v59i1.3184 [URL] 🠔
  11. Mancera E, Mendo J. Population dynamics of the oyster Crassostrea rhizophorae from the Ciénaga Grande de Santa Marta, Colombia. Fish Res. 1996;26(1-2):139-148. Doi: https://doi.org/10.1016/0165-7836(95)00401-7 [URL] 🠔
  12. Mann R, Field studies of bivalve and their recruitment to the benthos: a commentary. J. Shellfish Res. 1988;7(1):49-64. 🠔
  13. Márquez B., y Jiménez, M. 2002. Moluscos asociados a las raíces sumergidas del mangle rojo Rhizophora mangle, en el golfo de Santa Fe, Estado Sucre, Venezuela. Rev. Biol. Trop; 50(3):1101-1112. 🠔
  14. Mejía-Torres L. Variación espacio temporal de la larva de la ostra de mangle Crassostrea rhizophorae (Guilding, 1828), de abril a agosto de 2006, en la Bahía de Cispatá, Caribe colombiano. Santa Marta (tesis Biólogo Marino). Santa Marta: Departamento de Biología Marina, Facultad de Ciencias Naturales, Universidad de Bogotá Jorge Tadeo Lozano; 2008. 107.p. 🠔
  15. Melo A, Varela E, Beasley C, Schneider H, Sampaio I, Gaffney P, et al. Molecular identification, phylogeny and geographic distribution of Brazilian mangrove oysters (Crassostrea). Genet Mol Biol 2010;33(3):564-572. Doi: http://dx.doi.org/10.1590/S1415-47572010000300030 [URL] 🠔
  16. Newell R. Ecological changes in Chesapeake Bay: Are they the result of overharvesting the American oyster, Crassostrea virginica? En; Lynch M, Krome E, editor(es). Understanding the Estuary: Advances in Chesapeake Bay Research, Publication 129, Baltimore, MD: Chesapeake Research Consortium. 1988. p. 29-31. 🠔
  17. Olaya H, Centenaro D, Leguizamo I, F Pineda. Los bosques de mangle en el antiguo delta del río Sinú (Córdoba-Colombia). Universidad de Córdoba, ICFES, CVS. Colombia, Montería. Forestales FVE Ltda, p 30. 🠔
  18. Pagenkopp K, Holl-Spanik K, Torchin M, Strong E, Fleischer R, Ruiz G. Molecular phylogenetics reveals first record and invasion of Saccostrea species in the Caribbean. Mar Biol. 2015;162(5):957-968. Doi: http://doi.org/10.1007/s00227-015-2637-5 [URL] 🠔
  19. Pauly D, Munro JL. Once more on the comparison of growth in fish and invertebrates. ICLARM Fishbyte. 1984;2(1):21. 🠔
  20. Peterson C, Grabowski I, Powers S. Estimated enhancement of fish production resulting from restoring oyster reefhabitat: Quantitative valuation. Mar Ecol Prog Ser. 2003;264:249-264. Doi: http://doi.org/10.3354/meps264249 [URL] 🠔
  21. Peterson C, Lipcius R. Conceptual progress towards predicting quantitative ecosystem benefits of ecological restorations. Mar Ecol Prog Ser. 2003;264:297-307. Doi: http://doi.org/10.3354/meps264297 [URL] 🠔
  22. Peterson BJ, Heck. Jr. KL. The potential for suspension feeding bivalves to increase seagrass productivity. J Exp Mar Biol Ecol. 1999;240:37-52. Doi: https://doi.org/10.1016/S0022-0981(99)00040-4 [URL] 🠔
  23. Quirós J, Arias J. Taxocenosis de Moluscos y Crustáceos en raíces de Rhizophora mangle (Rhizophoraceae) en la Bahía de Cispatá, Córdoba, Colombia. Acta biol Colomb. 2013;18(2):239-340. 🠔
  24. Ramírez Correa J, Molina Grajales E, Escobar Bernal M. Anillos anuales y clima en Rhizophora mangle L. de la Bahía de Cispatá, Colombia. Rev Fac Nal Agr Medellín. 2010;63(2):5639-5650. 🠔
  25. Rangel-CH J, Arellano H. Clima. En: Rangel-Ch J, editor(es). Colombia Diversidad Biótica IX. Ciénagas de Córdoba: Biodiversidad, ecología y manejo ambiental. Instituto de Ciencias Naturales. Universidad Nacional de Colombia-CVS. Bogotá, D.C. 2010. p. 1-14. 🠔
  26. Riaño R, De la Ossa J. Guía para el manejo, cría y conservación de la Ostra Crassostrea rhizophorae (Guilding). Bogotá: Convenio Andrés Bello. 1999.p. 1-64. 🠔
  27. Rodríguez H, Lagos A. La ostra del Caribe Crassostrea rhizophorae como alternativa de maricultura. En: Victoria P, Sanabria Ochoa A, Lagos A, editores. La ostra del Caribe Crassostrea rhizophorae: una alternativa de maricultura. Colombia, Bogotá: Ramos López Editorial. 2007. p. 13-32. 🠔
  28. Rodríguez H, Lagos A, Arias L. Factores ambientales y biológicos para el cultivo de la ostra del Caribe o de mangle. En: Victoria P, Sanabria Ochoa A, Lagos A, editores. La ostra del Caribe Crassostrea rhizophorae: una alternativa de maricultura. Colombia. Bogotá: Ramos López Editorial. 2007. p. 41-64. 🠔
  29. Rueskin J, Lenihan H, Trimble A, Heiman K, Micheli F, Byers J, et al. Introduction of non-native oysters. Annu Rev Ecol Evol Syst. 2005;36:643-689. Doi: https://doi.org/10.1146/annurev.ecolsys.36.102003.152638 [URL] 🠔
  30. Ruiz-Ochoa M, Bernal G, Polanía J. Influencia del río Sinú y el mar Caribe en el sistema lagunar de Cispatá. Bol Invest Mar Cost. 2008; 37(1): 29-49. 🠔
  31. Shepherd JG. A weakly parametric method for estimating growth parameters from length composition data. In: Pauly D, Morgan, GR, editores. Length-based methods in fisheries research. ICLARM Conf Proc. 13. 1987. p. 113-119. 🠔
  32. Tavera Escobar H, Gil Torres W, Sánchez Páez H, Ulloa Delgado A. Plan de manejo de los manglares de la zona de uso sostenible del sector estuarino de la Bahía de Cispatá departamento de Córdoba Colombia. Colombia. Inter Solugráficas LTDA. 2005; 202 pp 🠔
  33. Vakily J. Determination and comparison of bivalve growth, with emphasis on Thailand and other tropical areas. ICLARM Tech Rep. 1992;36. 125 p. 🠔
  34. Velasco L, Barros J. Cultivo de bivalvos en Colombia: ¿utopía o apuesta de futuro?, En: Lovatelli A, Farías A, Uriarte I, editor(es). Estado actual del cultivo y manejo de moluscos bivalvos y su proyección futura: factores que afectan su sustentabilidad en América Latina. Taller Técnico Regional de la FAO. 20 - 24 de agosto de 2008, Puerto Montt, Chile. FAO Actas de Pesca y Acuicultura. No. 12. Roma, FAO. 2008;pp. 115-128. 🠔
  35. Victoria P, Sanabria Ochoa A, Lagos A, editor(es). La ostra del Caribe Crassostrea rhizophorae: una alternativa de maricultura. Colombia Bogotá: Ramos López Editorial 2007. p. 13-32. 🠔
  36. Viloria E, Acero A, Blanco J. El colapso de la pesquería de la mojarra rayada Eugerres plumieri (Pisces: Gerreidae) en la Ciénaga Grande de Santa Marta: ¿Causas pesqueras, ambientales o biológicas? Bol Invest Mar Cost. 2012;41(2):399-428. 🠔
José Bastida Zavala.
López-Sánchez CM, Mancera-Pineda JE. Parámetros estructurales de dos poblaciones de Crassostrea rhizophorae (Ostreidae) en Bahía Cispatá, caribe colombiano. Acta biol. Colomb. 2019;24(2):361-371. DOI: http://dx.doi.org/10.15446/abc.v24n2.68941