Avances en Enfermería
0121-4500
Universidad Nacional de Colombia
https://doi.org/10.15446/av.enferm.v41n1.105011

Recibido: 29 de septiembre de 2022; Aceptado: de abril de 2023

Clinical judgment performance of nurses in the application of the nursing process*

Desempeño del juicio clínico de enfermeros en la aplicación del proceso de enfermería

Desempenho do julgamento clínico de enfermeiros na aplicação do processo de enfermagem

J. de Oliveira Vargas Bitencourt, 1 A. Garcia Parker, 2 J. Baldissera Dors, 3 S. Leticia Agazzi, 4 D. Moraes Migliorança, 5 K. Lana Franzmann, 6 A. Leite Galvan, 7 J. Santos Araujo, 8

Universidade Federal da Fronteira Sul (Chapecó, Santa Catarina, Brazil).E-mail: julia.bitencourt@uffs.edu.br Universidade Federal da Fronteira Sul Universidade Federal da Fronteira Sul Chapecó Santa Catarina Brazil
Universidade Federal da Fronteira Sul (Chapecó, Santa Catarina, Brazil).E-mail: alexander.parker@uffs.edu.br Universidade Federal da Fronteira Sul Universidade Federal da Fronteira Sul Chapecó Santa Catarina Brazil
Universidade Federal da Fronteira Sul (Chapecó, Santa Catarina, Brazil).E-mail: ju.dors@hotmail.com Universidade Federal da Fronteira Sul Universidade Federal da Fronteira Sul Chapecó Santa Catarina Brazil
Universidade Federal da Fronteira Sul (Chapecó, Santa Catarina, Brazil).E-mail: sara.agazzi@estudante.uffs.edu.br Universidade Federal da Fronteira Sul Universidade Federal da Fronteira Sul Chapecó Santa Catarina Brazil
Universidade Federal da Fronteira Sul (Chapecó, Santa Catarina, Brazil).E-mail: migliorancadebora@gmail.com Universidade Federal da Fronteira Sul Universidade Federal da Fronteira Sul Chapecó Santa Catarina Brazil
Universidade Federal da Fronteira Sul (Chapecó, Santa Catarina, Brazil).E-mail: kimberly.lana@estudante.uffs.edu.br Universidade Federal da Fronteira Sul Universidade Federal da Fronteira Sul Chapecó Santa Catarina Brazil
Universidade Federal da Fronteira Sul (Chapecó, Santa Catarina, Brazil).E-mail: agatha.galvan@hotmail.com Universidade Federal da Fronteira Sul Universidade Federal da Fronteira Sul Chapecó Santa Catarina Brazil
Universidade Federal da Fronteira Sul (Chapecó, Santa Catarina, Brazil).E-mail: jeferson.araujo@uffs.edu.br Universidade Federal da Fronteira Sul Universidade Federal da Fronteira Sul Chapecó Santa Catarina Brazil

Abstract

Objective:

To verify the applicability of the Lasater Clinical Judgment Rubric (LcJr) instrument to rate nursing professionals’ performance regarding the development of clinical judgment in the application of the Nursing Process (Np).

Materials and methods: Descriptive survey using the LcJr instrument —consisting of four phases and eleven dimensions— to classify clinical judgment.

Results:

Thirty-four nurses from a public hospital in western Santa Catarina, Brazil, distributed in six sectors, participated in the study. Nurses were classified by performance levels in relation to the ability of clinical judgment in the application of the steps of the Np. It was observed that at the “beginner” level there is a higher prevalence of professionals related to the dimensions Search for information, Recognizing deviations from expected standards, and Technical skills, linked to the intensive care unit clinic. As for the “exemplary” level, none of the sectors scored on the analyzed dimensions. Moreover, it was found that a longer time of clinical experience and of systematic application of the steps of the Np fosters a better classification in almost all dimensions.

Conclusions:

Through this research, we verified the assertiveness of the use of the instrument to evaluate the clinical judgment of nurses regarding the application of the steps of the Np. Thus, the use of the LcJr is encouraged as a tool to evaluate the effectiveness of educational interventions performed to nurses and, consequently, stimulate clinical judgment.

Descritores:

Nursing Process, Education Continuing, Clinical Reasoning, Clinical Training, Nursing Education.

Resumen

Objetivo:

validar la aplicabilidad del instrumento Lasater Clinical Judgment Rubric (LcJr) para clasificar el desempeño de los profesionales en enfermería con relación al desarrollo del juicio clínico en la aplicación del proceso de enfermería (pe).

Materiales y método:

investigación descriptiva que adoptó el instrumento LcJr, compuesto de cuatro fases y once dimensiones, para clasificar el juicio clínico.

Resultados:

el estudio contó con la participación de 34 profesionales en enfermería de un hospital público del oeste del estado de Santa Catarina (Brasil), distribuidos en seis grupos. Los participantes fueron clasificados por niveles de desempeño en relación con la capacidad de juicio clínico en la aplicación de los pasos del pe. Se evidenció que en el nivel “principiante” existe una mayor prevalencia de profesionales relacionados con las dimensiones: Búsqueda de información, Reconocimiento de desviaciones de los estándares esperados y Habilidades técnicas, vinculadas principalmente a la práctica en unidad de cuidados intensivos. En cuanto al nivel “ejemplar”, ninguno de los sectores obtuvo puntajes en las dimensiones analizadas. Además, se identificó que un tiempo mayor tanto de experiencia clínica como de aplicación sistemática de los pasos de la pe conducen a una mejor clasificación en casi todas las dimensiones.

Conclusiones:

a través de esta investigación fue posible validar la idoneidad del uso del LcJr para evaluar el juicio clínico de los profesionales en enfermería en cuanto a la aplicación de las etapas del pe. Por ende, se recomienda el uso de esta herramienta para evaluar la efectividad de las intervenciones educativas con estos profesionales, estimulando con ello el juicio clínico.

Descriptores:

Proceso de Enfermería, Educación Continua, Razonamiento Clínico, Formación Clínica, Educación en Enfermería.

Resumo

Objetivo:

verificar a aplicabilidade do instrumento Lasater Clinical Judgment Rubric (LcJr) para classificar o desempenho dos profissionais de enfermagem quanto ao desenvolvimento do julgamento clínico na aplicação do processo de enfermagem (pe).

Materiais e método:

trata-se de uma pesquisa descritiva que adotou o instrumento LcJr que é fundamentado em quatro fases e onze dimensões, a fim de classificar o julgamento clínico.

Resultados:

participaram do estudo 34 profissionais de enfermagem de um hospital público do oeste de Santa Catarina, Brasil, distribuídos em seis setores, os quais foram classificados por níveis de desempenho com relação à habilidade de julgamento clínico na aplicação das etapas do pe. Foi evidenciado que no nível “iniciante” há uma maior prevalência de profissionais relacionados às dimensões Busca de informações, Reconhecimento de desvios dos padrões esperados e Habilidades técnicas, vinculadas principalmente à unidade de terapia intensiva clínica. Quanto ao nível “exemplar”, nenhum dos setores obteve pontuação nas dimensões analisadas. Ademais, verificou-se que o maior tempo de experiência clínica e o maior tempo de aplicação sistemática das etapas do pe repercutem em uma melhor classificação nos níveis, em quase todas as dimensões.

Conclusões:

a partir da pesquisa, verificou-se a assertividade quanto à utilização do instrumento LcJr para avaliar o julgamento clínico de enfermeiros com relação à aplicação das etapas do pe. Dessa forma, incentiva-se o uso dessa ferramenta para avaliar a efetividade de intervenções educativas realizadas com profissionais de enfermagem e assim estimular o julgamento clínico.

Descritores:

Processo de Enfermagem, Educação Continuada, Raciocínio Clínico, Treinamento Clínico, Educação em Enfermagem.

Introduction

In the application of the stages of the Nursing Process (Np), non-conformities regarding their implementation in the daily routine of health services are commonly discussed. This allows identifying problems in the correlation between the stages of Np and the consequent elaboration of the inherent clinical judgment, as well as gaps in the knowledge around the theories that support the nursing practice 1) (2. Consequently, Permanent Health Education (phe) services are requested in order to provide improvements that ensure the development of this practice 1, while systematic follow-up improves the accuracy of nurses in the identification of nursing diagnoses (ND), the selection of nursing results (Nr), and nursing interventions (NI) that are consistent with the real needs of patients 3.

Clinical judgment is structured through clinical reasoning, comprising the critical thinking process that will lead to the creation of alternatives and the selection of adequate options in the face of health situations. Therefore, clinical judgment is considered as the merge of abilities that reach the synthesis of knowledge and experience by nursing professionals, aiming to understand the importance of clinical findings for reflective decision-making 4.

Considering that the setting of this study is a hospital institution that implemented the pe in its care units, we propose an improvement model to evaluate the clinical judgment performance of nurses in the development of the steps of the Np, based on an instrument intended to guide this ability: the Lasater Clinical Judgment Rubric (LcJr), translated into Portuguese and validated in Brazil 5, which has been mostly used in the academic context 6) (10 for evaluating and improving the clinical judgment of nursing students. The reason for its selection is that said instrument allows evaluating the development of skills and attitudes and provides guidance on the need for setting new goals for professional qualification 11. In addition, there is still little initiative to use LcJr to assess the clinical judgment skills of nurses at work; although we have identified three research studies that discuss the use of the instrument among nursing professionals 12)-(14.

In a study conducted with 74 nurses, researchers proposed that professionals self-apply LcJr after a simulation, aiming to identify their perception regarding their own abilities. They concluded that more experienced nurses are more likely to develop an assertive self-assessment, which differs from less experienced and younger professionals, who are more likely to overestimate their skills 14. Another research work adopted LcJr associated with simulation to compare the performance of expert and novice nurses. The subjectivity intrinsic to the instrument, according to the researchers, did not favor the intended comparison 13. Finally, a third study discusses the importance of using this instrument to measure the clinical judgment ability of nurses in health services, noting the relevance of clinical improvement of professionals in this area, in an attempt to favor better clinical response in health services 12.

It is worth mentioning that the creation of instruments that assess the clinical performance of nurses is a recent and current practice, thus the choice of LcJr for this study is also explained by this gap, despite this instrument has been validated in the Brazilian context. A differential element of this research proposal is the association of LcJr with the application of the steps of the Np, which consists of a worldwide standardized methodology to support the clinical assessment that nurse practitioners perform in their daily life.

Based on the above, the leading question behind this research is the following: Is it possible to use the LcJr instrument to rate the performance of nurses in developing clinical judgment in the application of the Np? To this end, the objective of this work was to verify the applicability of the LcJr instrument to classify the performance of nurses regarding the development of clinical judgment in the application of Np in a hospital institution.

Materials and methods

Study design

Descriptive research that adopted the LcJr, an instrument that describes four phases of clinical judgment evaluation that are, in turn, subdivided into 11 dimensions 10, as shown in Figure 1.

LcJr phases, dimensions, and definition

Figure 1: LcJr phases, dimensions, and definition

Note: The authors point out that the definitions of the dimensions described in the figure are their own interpretation, based on the information contained in the LcJr instrument. Source: authors

According to Figure 1, the LcJr presents two to four dimensions for each of the evaluation phases of clinical judgment, totaling 11. Each dimension allows the attribution of a score, according to nurses’ behaviors observed by the evaluators, thus allowing a classification in 4 levels: beginner, developing, proficient, and exemplary. Every time a nurse is considered a beginner, he/she will obtain 1 point in that particular dimension. For those considered to be developing, proficient and exemplary, the scores are 2, 3 and 4, respectively. The minimum score is 11 points and the maximum 44 10.

Location

The study was conducted in four health care units at a public hospital in the western region of the state of Santa Catarina (Brazil), namely: oncology (including radiotherapy and chemotherapy services), neurology, medical clinic, and intensive care unit (IcU).

Data collection

The classification process of nurses occurred between February and March 2022, through five consecutive stages; each stage only occurred after the previous one had been finalized.

First stage

The previous contact with participating nurses and the scheduling of improvement activities was carried out by the nursing management of the institution, according to the official calendar for permanent education activities. From the definition of dates, times and the respective hospitalization units, the group of researchers proposed the activities to be deployed and defined the organization of the work teams, composed of four researchers in each shift for each unit.

Second stage

Patients’ records were previously analyzed after been granted access to institutional software from computers in each of the units contemplated. It is important to highlight that the hospital uses the nursing taxonomies NaNDa International (NaNDa-I), Nursing Outcomes Classification (NOc), and Nursing Intervention Classification (NIc) to describe in a standardized way the ND, Nr, and NI relevant to care, respectively. The information obtained made it possible to identify the prevalent ND, the Nr with the respective indicators selected, the operational magnitude of the indicators, and the proposed NI.

Third stage

Based on the information obtained in the previous stage, and always prior to the performance of the improvement activities, the group of researchers met to analyze and discuss the adequacies related to the ND, Nr and NI selected by the nurses in the application of the Np, according to the clinical characteristics of each patient. These meetings allowed to instrumentalize the teams for the development of the proposed activities, described in the next stage.

Fourth stage

Improvement activities were developed on an individual basis and involved all the nurses working in the participating units, distributed in day and night shifts. Inclusion criteria were: being a nurse, working in one of the selected units, and having practical clinical experience of at least one year. Professionals on leave of absence and on work break at the time of activities were excluded from the study. Nursing professionals working at the medical clinic unit were the first to be engaged (four nurses), followed by those from the neurology unit (seven), the oncology unit (six), the chemotherapy service (three), the radiotherapy service (two), and finally the IcU (twelve). Planned activities were performed on the days and times scheduled for each unit, adding up one nurse at a time, for an average of 60 minutes. The objectives of the study were presented to participants before starting each activity. Each nurse was granted access to the electronic medical records of a certain patient in the unit, where the process for conducting the improvement activity was explained, considering the interconnection between the stages of the Np and the clinical judgment present between them.

Afterwards, during the analysis of the first stage of the Np, the records of the health evolution and the reason for hospitalization of the chosen patient were examined. Then, the teaching researcher discussed with the nurse the ND selected, their related factors or risk factors, and their defining characteristics. On the third stage of the Np, results were analyzed with the respective indicators and the operational magnitude selected for each indicator, as well as the proposed interventions. Each stage of the Np sought to problematize the choices made by valuing the interconnection between stages, relating them to the diagnosis and the clinical conditions of the patient.

Fifth stage

After performing each improvement activity, in an estimated time of up to 18 hours, the group of researchers met to analyze the information obtained and classify the respective participants in each of the 11 dimensions of clinical judgment proposed by LcJr, validated for the Brazilian context and free of charge for applicability 7. The estimated mean time for the classification of each participant was 40 minutes. For data analysis, the time of clinical performance (years) and the time of systematic application of the Np stages (years) were considered as variables. Studies involving the use of LcJr for the classification of nurses regarding the development of clinical judgment have frequently presented data analyses based on the same variables used in this study 11-13, 15, 16.

Ethical aspects

All the ethical criteria established for research studies that include the participation of human beings were observed. This study was evaluated and approved by the Ethics and Research Committee of the Ethics Committee for Research Involving Human Beings at Universidade do Estado de Santa Catarina (cep/UDesc), under caae 11945519.6.3001.5564 and opinion 4,008,628, according to Resolution No. 466/2012 of the National Health Council of Brazil. All participants signed the informed consent form.

Results

Thirty-four nurses, aged 23 to 47, participated in the study (31 female and 3 male). These professionals were specialized in the critical adult, pediatric and neonatal IcU, oncology, obstetrics, health management, hospital infection control, or mental health area.

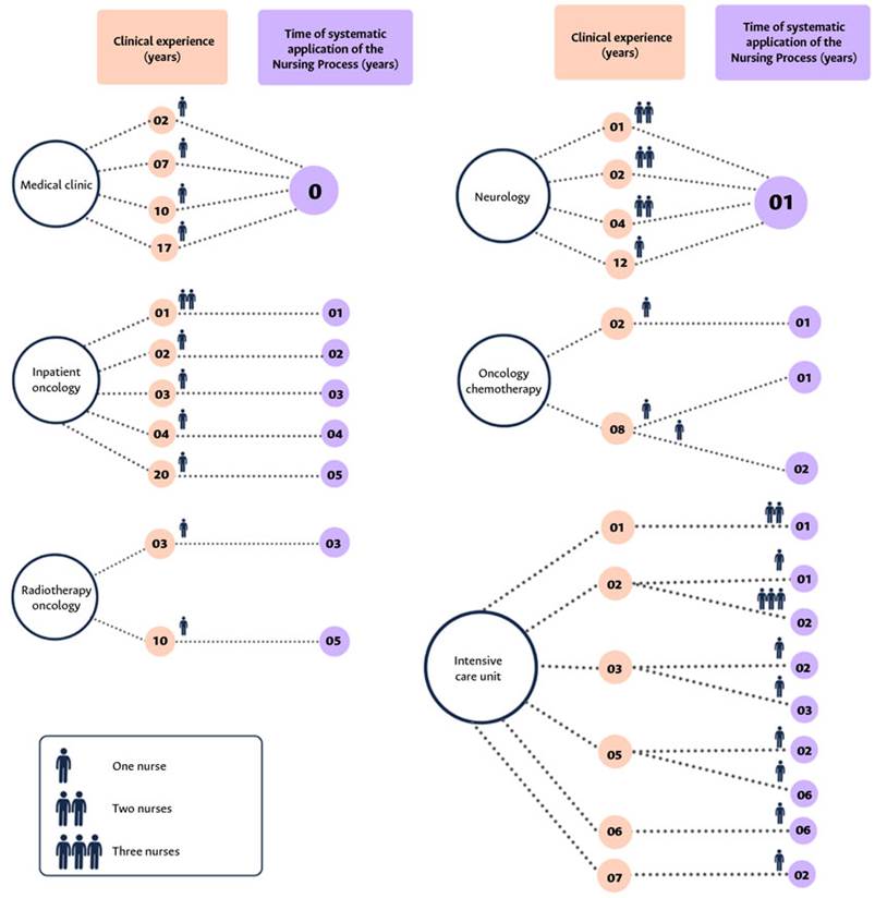
Figure 2 shows the results regarding two variables that imply nurses’ ability to clinically judge the application of the steps of the Np: the number of years of clinical experience and of systematic application of the Np steps in daily care.

Time of clinical performance and time of systematic application of NP steps (years)

Figure 2: Time of clinical performance and time of systematic application of NP steps (years)

Note: Each circle represents one of the sectors evaluated. In connection, the information contained in the light pink column represents the time of clinical experience in years, while the purple column designates the time of application of Np steps. The icon in black (person) represents the number of nursing professionals that is linked to each one of the sectors evaluated. Source: authors.

The Np in the studied service was structured six years prior to the execution of this study and its implementation presented distinctions from one unit to another. Thus, in the medical clinic, for example, nurses did not perform the Np justified by the small size of nursing staff and the complexity of the care provided to patients in this unit. In contrast, since the Brazilian Ministry of Health classified the neurology unit as a reference of care for stroke patients one year before the study, this health unit had ideal sizing parameters in terms of staff to respond to the reference obtained, so they systematically perform the Np. In the case of oncology units (radiotherapy, hospitalization, and chemotherapy), these have been developing Np for five years, while IcUs have been doing so for six years, being one of the pioneering units at the time of implantation. It is worth mentioning that the hospital institution where this research was conducted reports a significant nursing staff turnover, related to movements of these professionals within internal dependencies or by dismissal of the service.

Table 1 presents the total number of nurses classified into the levels: exemplary, proficient, developing, and beginner, regarding clinical judgment skills in applying Np steps.

Table 1: Total number of nurses rated at the exemplary, proficient, developing, and beginner levels in each unit on the dimensions evaluated from the Lasater Clinical Judgment Rubric (LcJr) instrument

Source: research data.

The organization of the LcJr was based on Tanner’s Clinical Judgment Model, embracing the abilities of recognition, interpretation, response, and reflection 4, 11. In recognition, participants scored better on focused observation and performed less well on information seeking and pattern deviation recognition. Data collection during the first stage of the Np marked the mentioned classifications, thus the records focused on patients’ health needs, but are insufficient in the composition of a list of clinical information for an accurate selection of ND and the detection of standard deviations.

In the focused observation, a larger clinical working time was determinant for the best classification in all units surveyed, thus, even for nurses at the medical clinic, a unit in which the application of the Np is not yet systematized in the care routine, the clinical experience ranked some of these professionals to perform better in this dimension.

The clinical judgment of nurses is influenced by the clinical and practical knowledge obtained from similar situations previously experienced 4. In a study conducted with skilled nurses with five years of clinical experience and beginner nurses, submitted to clinical simulation, it is observed that senior nursing professionals presented higher scores in the classification performed through the LcJr instrument, when compared to beginners 13. Reinforcing these findings, a Chinese study compared four classes of nursing students, where two of them were taught a strategy through simulation and the other two were engaged through the traditional method. The authors observed that the classes exposed to simulation, with more practical experiences, presented greater development for recognition, interpretation, response, and reflection of the LcJr instrument 8.

The observation skill was called by Horta, who evaluated the application of the Np in Brazil, as one of the basic nursing instruments, described as an action or effect of observing or to examine carefully and thoroughly health phenomena, characterizing it as the first step towards the execution of nursing care 17. Besides this, observation has been an element of debate for decades, highlighted as indispensable for nursing care, especially during data collection; adding that it is essential for the planning of interventions and for the evaluation of results 18. It is emphasized that the development of these abilities occurs through practice, with experience, even if during training the professional has been substantially exposed to this type of learning 18. This finding is evident in a study that evaluated clinical judgment through the LcJr instrument in students in their fourth to tenth semester at a nursing undergraduate program, where there were no statistically significant differences in the dimension focused observation among participants, who were at the level of under development for this dimension 6.

As for the lower performance regarding information seeking and recognition of standard deviations, the time of clinical action of the participants and the time of systematic application of the Np optimized the results. In that direction, it is problematized in the literature that the nursing record is of fundamental importance in care practice, since it helps in the delimitation of actions 19, besides providing higher quality of care provided and patient safety 20. In addition, it is common to observe non-conformities or a lack of registration of information 19, 21 due to the perception of professionals that registration is not a priority, often justifying this in a high demand of activities 21 and work overload 19.

Regarding interpretation, when evaluating the dimensions prioritization and making sense of the data, a nurse’s ability to delimit patients’ health phenomenon to establish ND was investigated. Participants were mostly classified as developing, since, to the extent that the facilitator helped them organize the clinical data, they were able to define the priority of care through the identification of ND. It is noteworthy that the classification of participants described in the focused observation dimension was similar to the dimensions that assess the ability to interpret. It is inferred that the ability to exercise focused observations empowers the professional in prioritizing and understanding clinical data.

In studies that discuss the ability to interpret the LcJr instrument, once again clinical experience was determinant in the expression of the best results in terms of classifications 4, 8, 10, 13. In one of these, the researchers showed that undergraduate nursing students had higher abilities in interpreting, when compared to non-graduating/intermediate students. In view of this, the authors proposed to relate this phenomenon to the fact that graduating students have greater acquisition of knowledge and clinical experiences, which helps in the selection of relevant data aiming at prioritizing interventions 10.

In the response, whose dimensions allow classifying calm and confident performance, clear communication, well-planned and flexible intervention, and being skillful, nurse’s ability to manage the steps of the Np was analyzed, allowing to develop the stage of Np planning when defining results and interventions. Including the selection of outcomes and their indicators from the NOc taxonomy, as well as the interventions and activities of the NIc taxonomy, it was found that participants who had a better classification on focused observation, prioritization and making sense of the data demonstrated a better response in the dimensions calm and confident performance, clear communication and well-planned intervention, and flexibility. However, regarding the being skillful response, they obtained a lower classification related to the application of the results and indicators of the NOc taxonomy.

Therefore, in the response that nurses produce in view of the clinical situation, the variables time of systematic application of the steps of the Np and time of clinical practice were determinant in the definition of classifications, since when a longer clinical experience time is related to a longer time of application of the Np, the proficient level systematically decayed, thus diminishing the classifications for developing or beginner, depending on the amount of years attributed to these variables, as in the case of neurology, oncology and IcU units.

As already addressed, clinical judgment is influenced by previous experience 4. In this sense, a research showed that students with greater exposure to practical experiences present greater development of clinical response 8, allowing us to infer that the participants of this study who presented a degree of proficiency for the clinical response have gained certain experience during their years of systematic application of the Np that has allowed them to judge clinically for the best selection of results and interventions, emphasizing the importance and complexity embedded in the stage of Np planning.

Regarding the lower performance identified in the technical skill dimension being skillful, this result is associated with the ineffective understanding of participants in the use of the NOc taxonomy. It is discussed that this difficulty can be explained by the lack of conceptual and operational definition of the indicators, which would help in the choice of the best score to be accurately attributed and with less subjectivity. In the meantime, scholars seek to propose conceptual and operational definitions to solve this problem 22. Moreover, it is conjecture that the use of NOc has been growing systematically in the application of the steps of the Np, not equivalent, however, to the

experience already developed by professionals in the definition of ND and NI.

Regarding the ability to reflect, an interest by participants was observed for improvement and evaluation/self-analysis, dimensions to be classified before reflection. This demonstration of interest and the exercise of reflection on their practices involving the Np —with emphasis on the relevance of the improvement proposal developed, which motivates them to request further improvements— allowed most of participating nurses to be classified as developing. As for those classified as proficient, a longer time of systematic application of the Np stages and of clinical practice were determinant.

It is evident that the application of the Np consists of a legal prerogative, as much as it is essential for the evolution of the patient. Methodologically, its stages help in the planning and implementation of care that meets their needs. In addition, nurses themselves point out and recognize the importance of developing the Np, even demonstrating weaknesses regarding the knowledge of standardized language systems and the theories that underpin it, evidencing gaps between practical and scientific knowledge 23.

Therefore, the continuous development of improvement activities is advocated through phe actions 23, so that professionals could fully understand the relevance of the application of the Np and the development of clinical judgment, imbricated to this practice, which results in a better clinical performance of the nurse, as the phe helps in the qualification of health professionals at work, thus allowing changes 24, 25.

Regarding the limitations of this study, we could mention the number of participants as one of the key issues. However, as the proposal was to identify the potential for using the instrument in the application of the steps of the Np in order to structure improvements, it can be stated that the objective was achieved.

Conclusion

The nurses of the hospital service mostly leveled themselves in beginners and developing in the recognition, interpretation, response, and reflection abilities of the LcJr instrument. Clinical experience was determinant for a better performance of nurses in the recognition focused on the clinical condition of patients, the interpretation of clinical health data and delimitation of the prioritization of nursing care, and the offer of a calm, confident response with well-planned intervention and flexibility, and a critical reflection on the performance obtained. On the other hand, the shorter time of systematic exposure to the application of Np steps was determinant in reducing the leveling of these nurses in some dimensions of the LcJr phases, such as the recording of inconsistent data in the first stage of the Np compromising the line of reasoning for identifying ND, as well as compromising their response in the technical ability to use the Nr and indicators of the NOc taxonomy.

The study allowed us to determine that in the Np of the hospital institution surveyed, the use of the LcJr instrument created a positive result, evidencing the dimensions of the instrument in which it is necessary to produce a directive and sensitive improvement in the qualification of the performance of the nurses of the service in the application of the steps of the Np.

The adoption of the LcJr is encouraged to evaluate the clinical judgment of nurses, as well as this judgment, inscribed in the application of the steps of the Np that consists of a differential of this research.

References

  1. (1) Carvalho, EC., Oliveira-Kumakura, ARS., Morais, SCRV. Clinical reasoning in nursing: Teaching strategies and assessment tools. Rev Bras Enferm. 2017;70(3):662-668. https://doi.org/10.1590/0034-7167-2016-0509 [URL] 🠔
  2. (2) Santana, RS., Fontes, FLL., Soares, JC., Figueiredo, JO., Silva, ALB., Espírito Santo, IM., et al. Aplicabilidade do processo de enfermagem na prática assistencial segundo a Teoria das Necessidades Humanas Básicas. Braz J Surg Clin. 2019;25(2):58-62.https://www.mastereditora.com.br/periodico/20190103_214738.pdf [URL] 🠔
  3. (3) Aguiar, LL., Eloia, SMC., Melo, GAA., Silva, RA., Guedes, MVC., Caetano, JÁ. Clinical judgment in nursing diagnoses of chronic kidney patients on hemodialysis. Enferm glob. 2020;(58):186-197. https://doi.org/10.6018/eglobal.373931 [URL] 🠔
  4. (4) Tanner ,CA. Thinking like a nurse: A research-based model of clinical judgment in nursing. J Nurs Educ. 2006;45(6):204-211. https://bit.ly/43O5va2 [URL] 🠔
  5. (5) Nunes, JGP., Lasater, K., Oliveira-Kumakura, ARS., Garbuio, DC., Braga, FTMM., Carvalho, EC. Adaptation of the lasater clinical judgment rubric to the Brazilian culture. J Nurs UFPE online. 2016;10(suppl. 6):4828-4836. https://periodicos.ufpe.br/revistas/revistaenfermagem/article/view/11262 [URL] 🠔
  6. (6) Canto, VB., Silva, TG., Santos, GA., Carvalho, EC., Morais, SCRV., Frazão, CMFQ. Clinical judgment performance of undergraduate Nursing students. Rev. Latino-Am. Enferm. 2021;29:e3452. https://doi.org/10.1590/1518-8345.4843.3452 [URL] 🠔
  7. (7) Morais, SCRV., Nunes, JGP., Lasater, K., Barros, ALBL., Carvalho, EC. Reliability and validity of Lasater Clinical Judgment Rubric - Brazilian Version. Acta Paul Enferm. 2018;31(3):265-271. https://doi.org/10.1590/1982-0194201800038 [URL] 🠔
  8. (8) Yang, F., Wang, Y., Yang, C., Zhou ,MH., Shu, J., Fu, B., Hu ,H. Improving clinical judgment by simulation: A randomized trial and validation of the Lasater clinical judgment rubric in Chinese. BMC Med Educ. 2019;19(20):1-6. https://doi.org/10.1186/s12909-019-1454-9 [URL] 🠔
  9. (9) Reid, CA., Ralph ,JL., El-Masri, M., Ziefle, K. High-fidelity simulation and clinical judgment of nursing students in a maternal-newborn course. West. J. Nurs. Res. 2020;42(10):829-837. https://doi.org/10.1177/0193945920907395 [URL] 🠔
  10. (10) Nunes, JGP., Amendoeira, JJP., Cruz, DALM., Lasater, K., Morais, SCRV., Carvalho, EC. Clinical judgment and diagnostic reasoning of nursing students in clinical simulation. Rev. Bras. Enferm. 2020;73(6):e20180878. https://doi.org/10.1590/0034-7167-2018-0878 [URL] 🠔
  11. (11) Lasater, K. Clinical judgment development: Using simulation to create an assessment rubric. J Nurs Educ. 2007;46(11):496-503. https://bit.ly/3LhjHkM [URL] 🠔
  12. (12) Miraglia, R., Asselin, ME. The Lasater Clinical Judgment Rubric as a framework to enhance clinical judgment in novice and experienced nurses. J Nurses Prof Dev. 2015;31(5):284-291. http://doi.org/10.1097/NND.0000000000000209 [URL] 🠔
  13. (13) Shinnick, MA., Woo, MA. Validation of time to task performance assessment method in simulation: A comparative design study. Nurse Educ Today. 2018;64:108-114. https://doi.org/10.1016/j.nedt.2018.02.011 [URL] 🠔
  14. (14) Fenske, CL., Harris, MA., Aebersold, ML., Hartman, LS. Perception versus reality: A comparative study of the clinical judgment skills of nurses during a simulated activity. J Contin Educ Nurs. 2013;44(9):399-405. https://doi.org/10.3928/00220124-20130701-67 [URL] 🠔
  15. (15) Almeida, FM., Azevedo, RCS., Reiners, AAO., Alexandre, RMS. The clinical judgment of nurses in fall risk assessment. Geriatr Gerontol Aging. 2018;12(4):189-195. http://doi.org/10.5327/Z2447-211520181800046 [URL] 🠔
  16. (16) Carvalho, LR. Julgamento clínico e autoeficácia de enfermeiros para o manejo da sepse: uso da simulação clínica. São Carlos: Universidade Federal de São Carlos; 2018. https://repositorio.ufscar.br/handle/ufscar/10994 [URL] 🠔
  17. (17) Horta, WA., Kamiyama, Y., Paula, NS. O ensino dos instrumentos básicos de enfermagem. Rev da Esc Enf USP . 1970;4(1-2):5-20. https://bit.ly/3KSOl2v [URL] 🠔
  18. (18) Brasil, VV. O que dizem os enfermeiros sobre observação. Rev. Latino-Am. Enferm. 1997;5(3):83-94. https://doi.org/10.1590/S0104-11691997000300012 [URL] 🠔
  19. (19) Rodríguez-Núñez, C., Iglesias-Rodríguez, A., Irigoien-Aguirre, J., García- Corres, M., Martín-Martínez ,M., Garrido-García ,R. Registros enfermeros, medidas de prevención e incidencia de úlceras por presión en una Unidad de Cuidados Intensivos. Enferm Intensiva. 2019;30(3):135-143. https://doi.org/10.1016/j.enfi.2018.06.004 [URL] 🠔
  20. (20) Chaboyer, W., Harbeck, E., Lee, BO., Grealish, L. Missed nursing care: An overview of reviews. Kaohsiung J Med Sci. 2021;37(2):82-91. https://doi.org/10.1002/kjm2.12308. [URL] 🠔
  21. (21) Zeleke, S., Kefale, D., Necho, W. Barriers to implementation of nursing process in South Gondar Zone Governmental hospitals, Ethiopia. Heliyon. 2021;7(3):e06341. https://doi.org/10.1016/j.heliyon.2021.e06341 [URL] 🠔
  22. (22) Afonso, BQ., Ferreira, NC., Butcher, RCGS. Definiciones conceptuales y operacionales de los indicadores del resultado Control de síntomas para pacientes con insuficiencia cardíaca en cuidados paliativos. Enferm Clin. 2020;30(6):386-397. https://doi.org/10.1016/j.enfcli.2020.01.001. [URL] 🠔
  23. (23) Moreira, LHD., Hong, MV., Silva, DA., Silva, RG. The important nursing diagnosis: Vision of nurses. Res. Soc. Dev. 2021;10(2):e24510212508. https://doi.org/10.33448/rsd-v10i2.12508 [URL] 🠔
  24. (24) Campos, KFC., Marques, RC., Ceccim ,RB., Silva, KL. Educação permanente em saúde e modelo assistencial: correlações no cotidiano do serviço na Atenção Primária a Saúde. Aps em Revista. 2019;1(2):132-140. https://doi.org/10.14295/aps.v1i2.28 [URL] 🠔
  25. (25) Kol, E., Ilaslan, E., Turkay, M. Training needs of clinical nurses at an university hospital in Turkey. Nurse Educ Pract. 2017;22(1):15-20. https://doi.org/10.1016/j.nepr.2016.11.004 [URL] 🠔
This article derived from the project “Desenvolvimento, validação e avaliação de tecnologias sustentadas pela implantação/implementação do processo de enfermagem,”presented at Universidade Federal da Fronteira Sul, Brazil.
Bitencourt JVOV; Parker AG; Dors JB; Agazzi SL; Migliorança DCM; Franzmann KL; Galvan ACL; Araujo JS. Clinical judgment performance of nurses in the application of the nursing process. Av. enferm. 2023;41(1):105011.
This study did not receive any financial support.
The authors declare that there is no conflict of interest