Avances en Enfermería
0121-4500
Universidad Nacional de Colombia
https://doi.org/10.15446/av.enferm.v38n1.81081

Melhoria da qualidade do cuidado à hipertensão gestacional em terapia intensiva*

Mejoramiento de la calidad del cuidado a la hipertensión gestacional en terapia intensiva

Improvement of the quality of care for gestational hypertension in intensive care

É. de Lima Vale, 1L. Cunha de Menezes, 2I. Newton Machado Bezerra, 3E. Souza Frutuoso, 4Z. André da Silva Gama, 5V. Barros Wanderley, 6G. Piuvezam, 7

Maternidade Escola Januário Cicco (Natal, Brasil). ORCID: http://orcid.org/0000-0003-4780-907X Correio eletrônico: valerico4@gmail.com Contribuição: concepção, delineamento, coleta, análise e interpretação dos dados, redação do artigo e revisão crítica. Maternidade Escola Januário Cicco Natal Brasil
Maternidade Escola Januário Cicco (Natal, Brasil). ORCID: http://orcid.org/0000-0002-8281-6892 Correio eletrônico: luizaclara@gmail.comContribuição: coleta, análise e interpretação dos dados, redação do artigo e revisão crítica. Maternidade Escola Januário Cicco Natal Brasil
Universidade Federal do Rio Grande do Norte (Natal, Brasil). ORCID: http://orcid.org/0000-0002-5860-6588 Correio eletrônico: isaac.ufrn30@gmail.com Contribuição: coleta, análise e interpretação dos dados, redação do artigo e revisão crítica. Universidade Federal do Rio Grande do Norte Universidade Federal do Rio Grande do Norte Natal Brazil
Universidade Federal do Rio Grande do Norte (Natal, Brasil). ORCID: http://orcid.org/0000-0003-4089-2237 Correio eletrônico: evertonfrutuoso1@yahoo.com Contribuição: coleta, análise e interpretação dos dados, redação do artigo e revisão crítica. Universidade Federal do Rio Grande do Norte Universidade Federal do Rio Grande do Norte Natal Brazil
Universidade Federal do Rio Grande do Norte (Natal, Brasil). ORCID: http://orcid.org/0000-0003-0818-9680 Correio eletrônico: zasgama@gmail.com Contribuição: análise, interpretação dos dados, redação do artigo e revisão crítica. Universidade Federal do Rio Grande do Norte Universidade Federal do Rio Grande do Norte Natal Brazil
Grau Técnico Natal e Parnamirim (Natal, Brasil). ORCID: http://orcid.org/0000-0002-0340-3003 Correio eletrônico: vivianniwanderley@hotmail.com Contribuição: análise, interpretação dos dados, redação do artigo e revisão crítica. Grau Técnico Natal e Parnamirim Natal Brasil
Universidade Federal do Rio Grande do Norte (Natal, Brasil). ORCID: http://orcid.org/0000-0002-2343-7251 Correio eletrônico: gpiuvezam@yahoo.com.br Contribuição: concepção, delineamento e análise dos dados da pesquisa, redação do artigo e revisão crítica. Universidade Federal do Rio Grande do Norte Universidade Federal do Rio Grande do Norte Natal Brazil

Resumo

Objetivo:

Avaliar o efeito de um ciclo de melhoria da qualidade na implementação de práticas baseadas em evidências no tratamento de mulheres com doenças hipertensivas gestacionais admitidas em Unidade de Terapia Intensiva Materna (UTIM).

Método:

Estudo quase-experimental, sem grupo de controle, realizado numa UTIM de um hospital universitário que seguiu as etapas de um ciclo de melhoria da qualidade. Avaliaram-se nove critérios de processo em todas as mulheres admitidas com diagnóstico de doenças hipertensivas gestacionais nos períodos anterior (n = 50) e posterior à intervenção (n = 50) em 2015. Estimou-se a conformidade com intervalo de confiança de 95 %, as não conformidades com gráficos de Pareto e a significância da melhoria com teste do valor Z unilateral (α = 5 %).

Resultados:

O nível de qualidade inicial foi alto em seis dos nove critérios (amplitude: 94-100 %), as práticas com menor adesão foram a "manutenção de sulfato de magnésio" (54 %), "solicitação de ultrassom fetal" (72 %) e "restrição hídrica intravenosa" (78 %). Houve melhoria absoluta em cinco dos nove critérios (amplitude: 2-16 %), que foi significativa para a solicitação de ultrassom fetal (melhoria absoluta: 16 %; p = 0,023) e para o total de critérios (4 %; p = 0,01).

Conclusão:

A intervenção de melhoria da qualidade proposta aumentou a adesão às recomendações baseadas em evidência para o tratamento de pacientes com doenças.

Descritores:

Qualidade da Assistência à Saúde, Melhoria de Qualidade, Hipertensão Induzida pela Gravidez, Unidades de Terapia Intensiva (fonte: DeCS, BIREME).

Resumen

Objetivo:

Evaluar el efecto de un ciclo de mejora de la calidad en la implementación de prácticas basadas en la evidencia en el tratamiento de mujeres con enfermedades gestacionales hipertensivas admitidas en la Unidad de Cuidados Intensivos Maternos (UCIM).

Método:

Estudio cuasiexperimen-tal, sin grupo de control, realizado en una UCIM de un hospital universitario que ha seguido los pasos de un ciclo de mejoramiento de la calidad. Se evaluaron nueve criterios de proceso en todas las mujeres admitidas con un diagnóstico de enfermedades gestacionales hipertensivas en los periodos anterior (n = 50) y posterior a la intervención (n = 50) en 2015. Se estimó el cumplimiento con el intervalo de confianza al 95 %, el porcentaje de no conformidad en los gráficos de Pareto y la significancia del mejoramiento con la prueba de valor Z unilateral (α = 5 %).

Resultados:

El nivel de calidad inicial fue alto en seis de los nueve criterios (amplitud: 94-100 %), las prácticas con menor adherencia fueron "mantenimiento de sulfato de magnesio" (54 %), "solicitud de ultrasonido fetal" (72 %) y "restricción de agua intravenosa" (78 %). Hubo una mejoría absoluta en cinco de los nueve criterios (amplitud: 2-16 %), que ha sido significativa para la solicitud de ultrasonido fetal (mejoría absoluta: 16 %; p = 0,023) y para el criterio total (4 %; p = 0,01).

Conclusión:

La intervención de mejoramiento de la calidad propuesta incrementó el cumplimiento de las recomendaciones basadas en la evidencia para el tratamiento de pacientes con hipertensión gestacional ingresados en una UCIM.

Descriptores:

Calidad de la Atención de Salud, Mejoramiento de la Calidad, Hipertensión Inducida en el Embarazo, Unidades de Cuidados Intensivos (fuente: DeCS, BIREME).

Abstract

Objective:

To assess the effect of a cycle of quality improvement on the implementation of evidence-based practices in the treatment of women with gestational hypertensive diseases admitted to the Maternal Intensive Care Unit (MICU).

Method:

Quasi-experimental study, without a control group, performed in a MICU of a university hospital which followed the steps of a cycle of quality improvement. Nine process criteria were assessed in all women admitted with a diagnosis of gestational hypertensive diseases in the periods before (n = 50) and after the intervention (n = 50) in 2015. The compliance was estimated with the confidence interval of 95 %, the non-conformities with Pareto charts and the significance of improvement with one-tailed Z-test (α = 5 %).

Results:

The initial quality level was high in six out of nine criteria (amplitude: 94-100 %), the practices with the lowest adherence were "magnesium sulfate maintenance" (54 %), "fetal ultrasound request" (72 %) and "intravenous fluid restriction" (78 %). There was absolute improvement in five out of nine criteria (amplitude: 2-16 %), which was significant for fetal ultrasound request (absolute improvement: 16 %; p = 0.023) and for the total criteria (4%; p = 0.01).

Conclusion:

The proposed intervention of quality improvement increased the adherence to evidence-based recommendations for the treatment of patients with gestation-al hypertension admitted to a MICU.

Descriptors:

Quality of Health Care, Quality Improvement, Hypertension, Pregnancy-Induced, Intensive Care Units (source: DeCS, BIREME).

Introdução

A mortalidade materna tem sido um problema de difícil solução no contexto dos serviços de saúde brasileiros. No ano 2000, no âmbito dos Objetivos de Desenvolvimento do Milênio traçados para os países-membros da Organização das Nações Unidas, o Brasil se comprometeu a reduzir em três quartos sua razão de mortalidade materna (RMM) para um valor máximo de 35 óbitos a cada 100.000 nascimentos, o que corresponderia a uma taxa de redução anual de 5,5 % 1. Entretanto, ao final de 2015, a RMM brasileira manteve-se em 65 óbitos a cada 100.000 nascimentos, bem acima da meta estabelecida, o que representou uma redução média anual de apenas 1 % 2 e ainda com uma tendência à estagnação nos últimos anos 3.

Segundo a Organização Mundial de Saúde, dentre as causas de mortalidade materna, o grupo de doenças hipertensivas gestacionais (hipertensão crônica, hipertensão gestacional, pré-eclâmpsia/ eclampsia e hipertensão crônica associada à pré-e-clâmpsia/eclampsia) é uma das mais relevantes, principalmente na América Latina e no Caribe 4. No Brasil, as doenças hipertensivas gestacionais (DHG) são responsáveis pela maioria das admissões em unidades de terapia intensiva maternas (UTIM) 5, chegando a corresponder a 87 % do total das internações 6 e a ser a principal causa isolada de morbidade 7 e mortalidade materna (13,8 mortes a cada 100.000 nascimentos) 1.

Após ampla produção científica sobre esse tema, várias sociedades internacionais de Ginecologia e Obstetrícia têm publicado diretrizes clínicas baseadas em evidências com a intenção de padronizar boas práticas de cuidado às DHG para diminuir a morbimortalidade materna 8,9, tendo diferentes níveis de aprofundamento e qualidade 10. No entanto, apesar dessas publicações, análises mostram que a maioria das pacientes que morrem por DHG ainda recebe assistência inadequada mesmo em países desenvolvidos 11. No Brasil, 92 % dos óbitos maternos ocorrem em ambiente hospitalar 7, o que denota a necessidade de melhorar a qualidade de atendimento prestado a essas pacientes quando da sua internação.

Os ciclos de melhoria são uma atividade de gestão da qualidade com potencial utilidade para melhorar a adesão a recomendações do tratamento de DHG. Suas etapas incluem: identificação e priorização da oportunidade de melhoria; análise de causas; construção de critérios para avaliação; elaboração do estudo sobre o nível de qualidade; análise e apresentação dos dados; elaboração e implementação de intervenções de melhoria; e reavaliação e registro da melhoria conseguida. O objetivo final dos ciclos de melhoria é entregar um produto ou serviço de saúde melhor que o inicialmente avaliado 12, no entanto sua efetividade depende de uma aplicação rigorosa da técnica e do uso de intervenções de melhoria da qualidade potencialmente efetivas 13.

Apesar desses antecedentes e de que a regulamentação sanitária brasileira exija a implantação de gerenciamento da qualidade como uma boa prática de funcionamento dos serviços de saúde 14, relatos de ciclos de melhoria ainda são raros na literatura científica brasileira e não encontramos nenhum estudo que abordasse sua aplicação a esse importante problema de saúde pública.

Portanto, considerando a elevada frequência das DHG como causa de internação e seu elevado impacto na RMM, este estudo teve como objetivo avaliar o efeito de um ciclo de melhoria da qualidade na implementação de práticas baseadas em evidências no tratamento de mulheres com DHG admitidas em UTIM.

Método

O estudo foi desenvolvido numa UTIM pertencente a um hospital universitário, localizado em Natal, Rio Grande do Norte, Brasil. A UTIM entrou em funcionamento em maio de 2010, com seis leitos destinados a atender mulheres com doenças ligadas ao ciclo gravídico puerperal. A média de admissões na UTIM ao longo dos anos foi de aproximadamente 500 pacientes/ano, dos quais 70 % com DHG.

O delineamento do estudo foi do tipo quase experimental antes e depois, para avaliar o efeito do ciclo de melhoria na taxa de cumprimento das recomendações internacionais para o manejo de pacientes admitidas com DHG 8,9. Foram seguidos rigorosamente os passos e ferramentas de um ciclo de melhoria da qualidade 15. As etapas do ciclo de melhoria são descritas a seguir.

Identificação e priorização da oportunidade de melhoria

Foi utilizada a técnica de grupo nominal 16, com a participação de representantes do corpo médico, da enfermagem e da fisioterapia que atuam na UTIM para a seleção e priorização das oportunidades de melhoria. O resultado final por consenso geral para ser submetido ao ciclo de melhoria foi a "padronização de condutas e procedimentos na hipertensão gestacional".

Análise do problema de qualidade

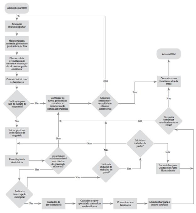
Após a escolha do tema, foi desenhado o mapa de fluxo de pacientes admitidas na UTIM com DHG (Figura 1).

Fluxograma do processo de atendimento das pacientes com doença hipertensiva gestacional

Figura 1: Fluxograma do processo de atendimento das pacientes com doença hipertensiva gestacional

Fonte: elaboração própria (2016).

Em seguida, procedeu-se à identificação dos passos críticos de atuação, das causas da atenção inadequada e à busca dos critérios de qualidade definidos na literatura. Como o serviço não monitorava nenhum desses critérios ou causas do problema na sua rotina, deu-se início à etapa seguinte: a sua construção e validação.

Construção de critérios para avaliar a qualidade

Os critérios de qualidade foram construídos baseados nas recomendações presentes nas revisões sistemáticas realizadas pelo American College of Obstetricians and Gynecologists 8 e pela International Society for the Study of Hypertension in Pregnancy 9, sendo utilizado como critério de escolha um grau de recomendação considerado "forte" e sua aplicabilidade na unidade. Os critérios de qualidade definidos foram submetidos a uma avaliação de face, de conteúdo e de validade de critério. Ao final, foram eleitos nove critérios, todos relativos ao processo assistencial, para a avaliação nas etapas pré e pós-intervenção (Quadro 1).

Quadro 1: Critérios de qualidade elegíveis para a avaliação na unidade de terapia intensiva materna, nos momentos pré-intervenção e pós-intervenção. Natal-RN, 2016

BRA: Bloqueador do Receptor da Angiotensina; IECA: Inibidor da Enzima Conversora da Angiotensina.

Fonte: elaboração própria (2016).

Etapa 1: Coleta de dados

Elaboração do estudo sobre o nível de qualidade

A definição dos critérios de qualidade permitiu a elaboração de um instrumento de coleta de dados para sua avaliação nos momentos pré e pós-intervenção. Tal instrumento consta de um questionário com dados da internação, dados sociodemográficos, tipo de parto, lista de exames solicitados pelo médico da uti, uso de medicações, dentre outros. Previamente ao início da pesquisa, foi realizado um estudo-piloto para ajustar o instrumento de coleta de dados baseado na revisão de prontuários.

A população do estudo foi composta por mulheres com diagnóstico de DHG, admitidas na UTIM da Maternidade Escola Januário Cicco da Universidade Federal do Rio Grande do Norte (UFRN), Brasil, em 2015. Para a avaliação inicial, foi realizada uma amostragem aleatória sistemática de 50 prontuários de mulheres admitidas de janeiro a abril de 2015 (N = 149). Por se tratar de um ciclo de melhorias, não é necessário um quantitativo grande de casos, contudo deve se garantir que estes sejam representativos e que possam traduzir as oportunidades de melhorias que a gestão busca identificar para poder intervir de forma pontual e eficiente 17.

Para a reavaliação, foram selecionadas todas as pacientes admitidas na UTIM de agosto a outubro de 2015 até atingir o quantitativo de 50 casos. O senso foi utilizado para averiguar a efetividade do ciclo de melhoria logo após sua realização e averiguar necessidades de adequação ao método.

Nas duas avaliações, quando não foi possível a localização do prontuário ou a realização da coleta dos dados necessários devido ao seu preenchimento parcial ou incompleto, foi selecionado outro imediatamente posterior na lista. Assim, o tamanho da amostra foi de 50 casos pré-intervenção e 50 casos pós-intervenção, isto é, um total de 100 mulheres com DHG.

Os dados foram coletados pelo pesquisador principal, médico coordenador da UTIM, e por dois auxiliares de pesquisa, treinados, do curso de medicina da UFRN.

Etapa 2: Realização do ciclo de melhorias

Elaboração e implementação da intervenção de melhoria

Foi realizada uma intervenção de melhoria da qualidade multifacetada que incluiu a elaboração participativa de uma lista de verificação das práticas baseadas em evidência, auditorias, feedbacks sobre a adesão ao instrumento, lembretes quanto à utilização do instrumento e apresentação dos dados da avaliação sobre a conformidade das práticas baseadas em evidência.

As recomendações selecionadas da revisão bibliográfica foram apresentadas e discutidas em reunião aberta a todos os setores relacionados ao atendimento das pacientes com DHG. A partir dessa reunião, foi criado, de forma participativa, o esboço de um checklist com os principais tópicos referentes ao diagnóstico e ao tratamento constante nas recomendações. Durante o período de uma semana, foram estimuladas e solicitadas contribuições de forma ativa a toda a equipe da UTIM e a todos os profissionais de outros setores para o desenvolvimento e adaptações necessárias dos tópicos apresentados. Uma nova reunião foi realizada com a equipe multidisciplinar da UTIM para a apresentação do esboço final e a validação do checklist que entrou em uso no dia 18 de maio de 2015.

O instrumento trouxe informações sobre o estado da gestante no momento da admissão, tais como: alterações de visão, pressão ou neurológicas; presença de edema pulmonar; convulsões; presença de cefaleia forte e persistente após o uso de medicação; idade gestacional; diagnósticos prováveis e indicação de tratamento. Esse instrumento foi assinado pelos(as) responsáveis, enfermeiro(a) ou médico(a).

O preenchimento total e correto das informações contidas no checklist servirá como orientação para os procedimentos e o tratamento que a paciente receberá durante sua internação. É primordial que todas as informações sejam preenchidas de modo a orientar os profissionais que seguiram com o atendimento. Vale ressaltar que esse instrumento é um guia e que, caso os profissionais não concordem com a indicação, poderão optar por realizar uma nova anamnese.

Após o início do seu uso, foram estimulados o preenchimento e a anexação do checklist no prontuário para todas as pacientes admitidas na UTIM com diagnóstico de DHG. Concomitantemente, os coordenadores das equipes de medicina e de enfermagem realizaram auditorias diárias nos prontuários das pacientes admitidas para checar a sua utilização. Nos casos em que não houve adesão da ferramenta ou violação das recomendações sem justificativa claramente explicitada, o profissional médico responsável era alertado imediatamente e solicitado o esclarecimento por mensagem eletrônica.

Análise e apresentação dos dados da avaliação pré e pós-intervenção

Os resultados das não conformidades nas duas avaliações foram analisados por meio de um gráfico de Pareto (Figura 2), cujo eixo abscissa contém as barras dos diferentes critérios avaliados, ordenados a partir do mais frequente para o menos frequente de não conformidade, sendo o eixo das ordenadas da esquerda o número absoluto de casos de não cumprimento e o da direita para as frequências relativas correspondentes calculadas como percentual em relação ao número total de casos de não conformidade na avaliação. As diferenças em conformidade antes e depois da intervenção foram testadas para a significância estatística e foi calculado o valor Z (uma cauda) para a hipótese alternativa de existência de melhoria, que é aceito quando a probabilidade da hipótese nula é p <0,05.

Gráfico de Pareto com a prevalência de não cumprimentos antes (a) e depois (b) da realização do ciclo de melhoria. Natal, 2016

Figura 2: Gráfico de Pareto com a prevalência de não cumprimentos antes (a) e depois (b) da realização do ciclo de melhoria. Natal, 2016

Fonte: elaboração própria (2016).

O presente trabalho foi aprovado pelo Comitê de Ética em Pesquisa do Hospital Universitário Onofre Lopes da UFRN, sob o Parecer 1.324.733.

Resultados

Quanto às características da amostra, os grupos pré e pós-intervenção apresentaram semelhanças nos aspectos relativos à procedência das mulheres, ao diagnóstico de DHG na admissão e à prevalência de patologias sistêmicas e obstétricas prévias. O principal tipo de parto observado em ambos os grupos foi a cesárea, e a quase totalidade das pacientes recebeu alta da UTIM, sendo que uma paciente do grupo pré-intervenção foi transferida para outro serviço. Os dados também mostraram que não houve diferenças em relação à idade, ao número de gestações, à idade gestacional na admissão na maternidade, ao tempo para admissão e ao tempo de permanência na UTIM (Tabela 1).

Tabela 1: Características das mulheres atendidas na unidade de terapia intensiva materna do hospital universitário, nos momentos pré e pós-inter-venção. Natal-RN, 2016

Teste Z unilateral com valor significativo de p <0,05.

Fonte: elaboração própria (2016).

A análise dos critérios no momento pré-intervenção mostrou que a taxa de cumprimento variou entre 54 % ("manutenção da infusão de sulfato de magnésio no pós-parto") a 100 % ("avaliação através de exames laboratoriais" e "prescrição adequada de anti-hipertensivos orais"). Quatro critérios ("uso de corticoide para pacientes com idade gestacional menor que 35 semanas", "não uso de inibidores da enzima conversora da angiotensina para o controle pressórico", "início adequado de sulfato de magnésio" e "uso de hidralazina para o controle de hipertensão grave") apresentaram uma taxa de cumprimento superior a 90 %. A "solicitação de ultrassom para a avaliação fetal" e a "restrição da hidratação intravenosa" tiveram taxa percentual superior a 70 % (Tabela 2).

Tabela 2: Percentual de cumprimento dos critérios e efeito observado pré-intervenção (P1) e pós-inter-venção (P2) do ciclo de melhoria. Natal, 2016

IC: Intervalo de Confiança; BRA: Bloqueador do Receptor da Angiotensina; IECA: Inibidor da Enzima Conversora da Angiotensina.

P1: percentual de cumprimento na pré-intervenção; P2: percentual de cumprimento na pós-intervenção. Teste Z unilateral com valor significativo de p < 0,05: *houve significância estatística (p < 0,05).

Fonte: elaboração própria (2016).

Após a realização do ciclo de melhoria, houve um aumento das taxas de cumprimento em seis dos nove critérios avaliados, com significância estatística na solicitação de ultrassom obstétrico (p = 0,02) e na taxa total de cumprimentos (p = 0,01). Na avaliação final, oito dos nove critérios apresentaram uma taxa de conformidade superior a 85 %, dois atingiram 100 % e apenas um manteve-se inferior a 70 %.

Em relação às oportunidades de melhorias, na fase pré-intervenção, foi observada uma não conformidade total de 12 % (55/450 oportunidades), sendo a distribuição absoluta e relativa apresentada no gráfico de Pareto (Figura 2). Esse gráfico mostrou que os critérios que deveriam ser priorizados eram a "manutenção do sulfato de magnésio -Critério 1", a "realização de ultrassom obstétrico - Critério 2" e a "necessidade de restrição hídrica durante a internação - Critério 3", que, somados, corresponderam a mais de 85 % do total de não cumprimentos.

Após a realização do ciclo de melhoria, pôde ser observada uma redução da frequência total de não cumprimentos de 12 % para 8 % (36/450 oportunidades), sendo que os critérios anteriores permaneceram como os mais prevalentes (80 % do total de não cumprimentos) apesar da redução do seu valor absoluto (Figura 2).

Discussão

Em relação às características da amostra, as pacientes admitidas na UTIM eram jovens com uma média de idade de 26 (P1) e 24,6 anos (P2); fizeram, em média, 6,3 consultas no pré-natal; em sua maioria eram provenientes de cidades do interior do Estado, e a principal via de parto foi a cesárea, resultado semelhante a outros estudos realizados em UTIM do Nordeste 5,7. Houve uma pequena variação na redução do tempo de internação após o ciclo de melhoria, P1 = 2,9 (± 2,5) dias e P2 = 2,4 (± 2,2) dias que, apesar de não atingir significância estatística (p = 0,14), mostrou-se menor que o encontrado na literatura 6.

Por outro lado, três critérios em conjunto concentravam a maioria dos não cumprimentos (87 %). O primeiro deles, "uso do sulfato de magnésio", é a principal intervenção para evitar e tratar a eclampsia em pacientes graves 18, entretanto ainda não há um consenso sobre o melhor momento de início, dose, duração ou término do seu uso 19; na nossa UTIM, foi adotada a recomendação de manutenção por, pelo menos, 24 horas no pós-parto. O uso por tempo menor que o recomendado se deu em parte à elevada taxa de reações adversas relacionadas ao uso do sulfato de magnésio 18 e à frequente presença de oligúria nas pacientes, o que constitui um fator de risco para a intoxicação grave 19. A intervenção realizada para adequar o tempo de manutenção foi a modificação do regime de sibai (4 gramas intravenoso bolus dose + 2 gramas/hora) para o de zuspan (4 gramas intravenoso bolus dose + 1 grama/hora intravenoso) e a redefinição dos critérios de suspensão que se baseavam inicialmente na presença de oligúria e/ou hipotensão para as alterações neurológicas (hiporreflexia patelar ou rebaixamento no nível de consciência). Apesar da alta frequência de suspensão, não houve relato de casos de convulsão.

O segundo critério do grupo mais problemático foi o "uso do ultrassom como forma de avaliação do bem-estar fetal", prática ainda controversa na literatura 20. Estudos mostram que seu uso em pacientes portadoras de pré-eclâmpsia grave está associado à redução na indução do trabalho de parto e à realização de cesáreas 21, e que a presença de alterações no Doppler estaria relacionada a uma maior mortalidade perinatal 22,23. Uma recente revisão sugere a incorporação dos resultados da avaliação ultrassonográfica fetal a outros achados de mau prognóstico materno para o desenvolvimento de um escore de desfecho neonatal 23.

Nosso serviço não dispõe de acesso em tempo integral à realização de ultrassonografia, o que prova velmente desencorajasse a solicitação do exame e pudesse ser um fator contribuinte para o alto percentual de cesáreas observado nesse grupo de pacientes. Contudo, foi estimulada, por meio do check-list, a solicitação do exame independentemente do momento de admissão, como forma de avaliação da real demanda do setor, o que aumentou significativamente o cumprimento desse critério [P1 = 72 % (± 10 %), P2 = 88 % (± 4 %); p = 0,02].

A oligúria é um achado comum em pacientes com pré-eclâmpsia grave 9 e a sua tentativa de tratamento com aumento da volemia pode predispor essas pacientes ao desenvolvimento de edema pulmonar 19. Além disso, a administração de fluidos com o objetivo de promover a expansão plasmática nas pacientes gestantes não se correlacionou com a melhora da perfusão placentária 24. Dessa forma, o terceiro critério que estava no grupo dos pouco conformes recomendava "restrição hídrica" nessas pacientes 9, ficando a expansão volêmica restrita aos casos de hipotensão relacionada à hipovolemia. Essa recomendação foi adotada em nosso serviço e pôde-se observar um aumento no seu cumprimento, entretanto sem significância estatística.

O ciclo de melhoria teve um efeito positivo para a adesão a práticas baseadas em evidências, pois observamos melhoria absoluta em 6 dos 9 critérios avaliados (critérios 1, 2, 3, 4, 5 e 7) (Tabela 2). É possível que o sucesso se deva à aplicação rigorosa das fases do ciclo de melhoria, que incluem o uso extenso da participação dos profissionais para definir parâmetros de qualidade e intervenções de melhoria 15.

Outra possível explicação foi o uso de uma intervenção multimodal, que inclui uma soma de intervenções potencialmente úteis para melhorar a qualidade 25. O uso de checklists, auditoria, feedback26-28 aos profissionais e lembretes tem sido intervenções com achados positivos em estudos prévios. É possível que seguir essa metodologia do ciclo de melhoria e o tipo de intervenção escolhida seja útil para melhorar esse problema em contextos semelhantes.

Apesar dos resultados positivos, obtidos por meio do ciclo de melhoria, o presente estudo apresentou algumas limitações. Houve uma mudança de estrutura de gestão da Maternidade Escola Januário Cicco que passou a ser administrada pela Empresa Brasileira de Serviços Hospitalares (Ebserh), o que levou à mudança do quadro de médicos e enfermeiros da UTIM e pôde ter impactado a efetividade do ciclo de melhoria. Ainda, devido a restrições de recursos humanos, as atividades da UTIM foram descontinuadas em outubro de 2015, só retornando em maio de 2016, o que limitou a quantidade de pacientes disponíveis para a avaliação do serviço na fase pós-intervenção.

Este trabalho limitou-se a avaliar a taxa de cumprimento das recomendações consideradas fortes, presentes nas revisões de literatura realizadas 8,9 e que podiam ser desenvolvidas no ambiente da utim; portanto, não fizeram parte do escopo as intervenções realizadas nos momentos prévios à admissão das pacientes na unidade ou após ela. Dessa forma, não foram avaliados cuidados e intervenções com elevado grau de evidência, que interferem de forma positiva no desenvolvimento da gestação e devem ser realizadas nos períodos pré-natal ou no puerpério tardio. De forma semelhante, não foram avaliados os impactos do cumprimento das recomendações nos desfechos de morbimortalidade materno-fetal.

Os resultados mostraram que o desenvolvimento de intervenções multimodal de caráter participativo apresentaram potencial de melhoria em um serviço de terapia intensiva materna. Essas intervenções apresentam custo financeiro baixo, propiciam melhora significativa na qualidade do serviço em pouco tempo e são facilmente incorporadas na rotina de gestão da qualidade da unidade. Novos estudos que avaliem a relação entre a maior adesão às recomendações propostas e o impacto na morbimortalidade materno-fetal podem tornar ainda mais significativo o desenvolvimento de ciclos de melhoria na área.

Conclusão

A realização de um ciclo de melhoria resultou em um aumento na taxa de cumprimento das recomendações baseadas em evidências e teve um efeito positivo na assistência multiprofissional às pacientes portadoras de dgh admitidas na UTIM.

Referências

  1. (1) Da Silva BGC, Lima NP, Da Silva SG, Antúnez SF, Seerig LM, Restrepo-Méndez MC et al. Mortalidade materna no Brasil no período de 2001 a 2012: tendência temporal e diferenças regionais. Rev Bras Epidemiol. 2016;19(3):484-93. Disponível em: DOI: http://doi.org/10.1590/1980-5497201600030002 🠔
  2. (2) Kassebaum NJ, Barber RM, Bhutta ZA, Dando-na L, Gething PW, Hay SI et al. Global, regional, and national levels of maternal mortality, 1990-2015: a systematic analysis for the Global Burden of Disease Study 2015. Lancet. 2016;388(10053):1775-812. Disponível em: DOI: https://doi.org/10.1016/S0140-6736(16)31470-2 [URL] 🠔
  3. (3) Rodrigues NCP, Monteiro DLM, De Almeida AS, Barros MBL, Pereira-Neto A, O'Dwyer G et al. Evolução temporal e espacial das taxas de mortalidade materna e neonatal no Brasil, 1997-2012. J Pediatr. 2016;92(6):567-73. Disponível em: DOI: http://doi.org/10.1016/jjped.2016.03.004 [URL] 🠔
  4. (4) Say L, Chou D, Gemmill A, Tunçalp Õ, Moller A-B, Daniels J et al. Global causes of maternal death: a WHO systematic analysis. Lancet Glob Heal. 2014;2(6):e323-33. Disponível em: DOI: https://doi.org/10.1016/S2214-109X(14)70227-X [URL] 🠔
  5. (5) Saintrain SV, De Oliveira JGR, Saintrain MVL, Bruno ZV, Borges JLN, Daher EF et al. Fatores associados à morte materna em unidade de terapia intensiva. Rev Bras Ter Intensive. 2016;28(4):397-404. Disponível em: https://bit.ly/30thEkE [URL] 🠔
  6. (6) De Amorim MMR, Katz L, Ávila MB, Araújo DE, Valença M, Albuquerque CJM et al. Perfil das admissões em uma unidade de terapia intensiva obstétrica de uma maternidade brasileira. Rev Bras Saude Mater Infant. 2006;6(Suppl 1):s55-s62. Disponível em: DOI: http://doi.org/10.1590/S1519-38292006000500008 [URL] 🠔
  7. (7) Oliveira LC, Da Costa AAR. Near miss materno em unidade de terapia intensiva: aspectos clínicos e epidemiológicos. Rev Bras Ter Intensive. 2015;27(3):220-7. Disponível em: DOI: http://doi.org/10.5935/0103-507X.20150033 [URL] 🠔
  8. (8) American College of Obstetricians and Gynecologists. Hypertension in pregnancy. Report of the American College of Obstetricians and Gynecologists' task force on hypertension in pregnancy. Obstet Gynecol. 2013;122(5):1122-31. Disponível em: DOI: http://doi.org/10.1097/01.AOG.0000437382.03963.88 [URL] 🠔
  9. (9) Magee LA, Pels A, Helewa M, Rey E, Von Dadelszen P et al. Hypertension Guideline Committee. Diagnosis, evaluation, and management of the hypertensive disorders of pregnancy: executive summary. J Obstet Gynaecol Can. 2014;36(7):575-6. Disponível em: DOI: https://doi.org/10.1016/S1701-2163(15)30588-0 [URL] 🠔
  10. (10) Bazzano AN, Green E, Madison A, Barton A, Gillispie V, Bazzano LAL. Assessment of the quality and content of national and international guidelines on hypertensive disorders of pregnancy using the AGREE II instrument. BMJ Open. 2016;6:e009189. Disponível em: DOI: http://doi.org/10.1136/bmjopen-2015-009189 [URL] 🠔
  11. (11) The Magpie Collaboration Group. Do women with pre-eclampsia, and their babies, benefit from magnesium sulphate? The Magpie Trial: a randomised placebo-controlled trial. The Lancet. 2002;359(9321):1877-90. Disponível em: DOI: https://doi.org/10.1016/S0140-6736(02)08778-0 [URL] 🠔
  12. (12) Liggins GC, Howie RN. A controlled trial of ante-partum glucocorticoid treatment for prevention of the respiratory distress syndrome in premature infants. Pediatrics. 1972;50(4):515-25. Disponível em: https://www.ncbi.nlm.nih.gov/pubmed/4561295 [URL] 🠔
  13. (13) Saucedo M, Deneux-Tharaux C, Bouvier-Colle M-H. Ten years of confidential inquiries into maternal deaths in France, 1998-2007. Obstet Gynecol. 2013;122(4):752-60. Disponível em: DOI: http://doi.org/10.1097/AOG.0b013e31829fc38c [URL] 🠔
  14. (14) Oliveira AMC, Ianni AMZ. Caminhos para a vigilância sanitária: o desafio da fiscalização nos serviços de saúde. Vigil Sanit Debate. 2018;6(3):4-11. Disponível em: https://bit.ly/38gWngz [URL] 🠔
  15. (15) Saturno PJ, Gascón JJ. Identificación y priorización de oportunidades de mejora. En: Saturno PJ. Manual del Máster en gestión de la calidad en los servicios de salud. Murcia: Universidad de Murcia; 2008. p. 1-27. 🠔
  16. (16) Urquhart-Secord R, Craig JC, Hemmelgarn B, Tam-Tham H, Manns B, Howell M et al. Patient and caregiver priorities for outcomes in hemodialysis: an international nominal group technique study. Am J Kidney Dis. 2016;68(3):444-54. Disponível em: DOI: http://doi.org/10.1053/j.ajkd.2016.02.037 [URL] 🠔
  17. (17) Saturno PJ. Métodos y herramientas para la realización de ciclos de mejora de la calidad en servicios de salud. Cuernavaca: Instituto Nacional de Salud Pública; 2015. 🠔
  18. (18) Shields LE, Wiesner S, Klein C, Pelletreau B, Hedriana HL. Early standardized treatment of critical blood pressure elevations is associated with a reduction in eclampsia and severe maternal morbidity. Am J Obstet Gynecol. 2017;216(4):415.e1-415.e5. Disponível em: DOI: http://doi.org/10.1016/j.ajog.2017.01.008 [URL] 🠔
  19. (19) Cummings GG, MacGregor T, Davey M, Lee H, Wong CA, Lo E et al. Leadership styles and outcome patterns for the nursing workforce and work environment: a systematic review. Int J Nurs Stud. 2010;47(3):363-85. Disponível em: DOI: http://doi.org/10.1016/jijnurstu.2009.08.006 [URL] 🠔
  20. (20) Pratt JJ, Niedle PS, Vogel JP, Oladapo OT, Bohren M, Tunçalp Ö et al. Alternative regimens of magnesium sulfate for treatment of preeclampsia and eclampsia: a systematic review of non-randomized studies. Acta Obstet Gynecol Scand. 2016;95(2):144-56. Disponível em: DOI: https://doi.org/10.1111/aogs.12807 [URL] 🠔
  21. (21) Leone M, Einav S. Severe preeclampsia: what's new in intensive care? Intensive Care Med. 2015;41(7):1343-6. Disponível em: DOI: http://doi.org/10.1007/s00134-015-3701-9 [URL] 🠔
  22. (22) Alfirevic Z, Stampalija T, Dowswell T. Fetal and umbilical Doppler ultrasound in high-risk pregnancies. Cochrane Database Syst Rev. 2017;6:1-137. Disponível em: DOI: http://doi.wiley.com/10.1002/14651858.CD007529.pub4 [URL] 🠔
  23. (23) Gruslin A, Lemyre B. Pre-eclampsia: fetal assessment and neonatal outcomes. Best Pract Res Clin Obstet Gynaecol. 2011;25(4):491-507. Disponível em: DOI: http://doi.org/10.1016/j.bpobgyn.2011.02.004 [URL] 🠔
  24. (24) Bhorat IE, Bagratee JS, Reddy T. Assessment of fetal myocardial performance in severe early onset pre-eclampsia (EO-PET) with and without intra-uterine growth restriction across deteriorating stages of placental vascular resistance and links to adverse outcomes. Eur J Obstet Gynecol Reprod Biol. 2017;210:325-33. Disponível em: DOI: https://doi.org/10.1016/j.ejogrb.2017.01.014 [URL] 🠔
  25. (25) Valim MD, Rocha ILS, Souza TPM, Da Cruz YA, Bezerra TB, Baggio E et al. Eficácia da estratégia multimodal para adesão à higiene das mãos: revisão integrativa. Rev Bras Enferm. 2019;72(2):552-65. Disponível em: DOI: http://doi.org/10.1590/0034-7167-2018-0584 [URL] 🠔
  26. (26) Bodí M, Oliva I, Martín MC, Sirgo G. Real-time random safety audits: a transforming tool adapted to new times. Med Intensiva. 2017;41(6):368-76. Disponível em: DOI: http://doi.org/10.1016/j.medine.2017.05.003 [URL] 🠔
  27. (27) Vratsistas-Curto A, McCluskey A, Schurr K. Use of audit, feedback and education increased guideline implementation in a multidisciplinary stroke unit. BMJ Open Qual. 2017;6(2):e000212. Disponível em: DOI: http://doi.org/10.1136/bmjoq-2017-000212 [URL] 🠔
  28. (28) Livorsi DJ, Goedken CC, Sauder M, Vander-Weg MW, Perencevich EN, Reisinger HS. Evaluation of barriers to audit-and-feedback programs that used direct observation of hand hygiene compliance. JAMA Netw Open. 2018;1(6):e183344. Disponível em: DOI: http://doi.org/10.1001/jamanetworkopen.2018.3344. [URL] 🠔
Este artigo é derivado da dissertação de mestrado "Gestão da qualidade em unidade de terapia intensiva materna" realizado na Universidade Federal do Rio Grande do Norte pelo autor principal deste texto.
Vale ÉL, Cunha de Menezes LC, Bezerra INM, Frutuoso ES, Silva Gama ZA, Wanderley VB, Piuvezam G. Melhoria da qualidade do cuidado à hipertensão gestacional em terapia intensiva. Av Enferm, 2020;38(1):55-65. DOI: https://doi.org/10.15446/av.enferm.v38n1.81081
A pesquisa recebeu o apoio financeiro da Pró-Rei-toria de Pesquisa da ufrn, por meio de bolsa de iniciação científica.