Avances en Enfermería
0121-4500
Universidad Nacional de Colombia
https://doi.org/10.15446/av.enferm.v39n3.86692

Recibido: 27 de abril de 2020; Aceptado: 31 de mayo de 2021

Enfermería en atención primaria: plan de decisiones y acciones basado en la transculturalidad*

Enfermagem na atenção primária: plano de decisão e ação com base na transculturalidade

Nursing in primary care: Decision-and-action plan based on transculturality

D. Betancurth-Loaiza, 1 A. Mejía Alarcón, 2 N. Sánchez Palacio, 3 L. Orozco-Castillo, 4 A. Giraldo-Osorio, 5

Universidad de Caldas (Manizales, Colombia). ORCID: https://orcid.org/0000-0001-7620-2336 Correo electrónico: diana.betancurth@ucaldas.edu.co Universidad de Caldas Universidad de Caldas Manizales Colombia
Universidad de Caldas (Manizales, Colombia). ORCID: https://orcid.org/0000-0003-3998-7431 Correo electrónico: adriana.241126050@ucaldas.edu.co Universidad de Caldas Universidad de Caldas Manizales Colombia
Universidad de Caldas (Manizales, Colombia). ORCID: https://orcid.org/0000-0002-3405-5144 Correo electrónico: natalia.sanchez@ucaldas.edu.co Universidad de Caldas Universidad de Caldas Manizales Colombia
Universidad de Caldas (Manizales, Colombia). ORCID: https://orcid.org/0000-0002-8686-6168 Correo electrónico: liliana.orozco@ucaldas.edu.co Universidad de Caldas Universidad de Caldas Manizales Colombia
Universidad de Caldas (Manizales, Colombia). ORCID: https://orcid.org/0000-0003-1330-2713 Correo electrónico: alexandra.giraldo@ucaldas.edu.co Universidad de Caldas Universidad de Caldas Manizales Colombia

Resumen

Objetivo:

Presentar un plan de decisiones y acciones de enfermería basado en un enfoque transcultural a través del Modelo del Sol Naciente propuesto por Madeleine Leininger.

Síntesis de contenido:

Investigación cualitativa tipo reporte de caso, en la que participó una familia residente del área rural del municipio de Villamaría (Caldas, Colombia) entre noviembre de 2017 y septiembre de 2018. Se realizaron entrevistas semiestructuradas sobre condiciones de cuidado individual-familiar, determinantes sociales y riesgo familiar, y se aplicaron instrumentos de valoración de la familia. La información se analizó mediante la técnica de Bardin, previa sistematización en el software ATLAS.ti. Se presenta un plan de decisiones y acciones de enfermería a la luz de una valoración coherente con la cultura, resultado de la conjunción de los sistemas populares y profesionales. Se valoraron siete factores a partir del Modelo del Sol Naciente (tecnológicos, religiosos, sociales, culturales, políticos, económicos y educativos) y se seleccionó el fenómeno "sobrecarga del cuidador familiar del adulto mayor".

Conclusiones:

La propuesta de abordaje otorga herramientas de análisis al profesional de enfermería para brindar cuidado según necesidades, valores, creencias y modos de vida de las personas.

Descriptores:

Visita Familiar, Informes de Casos, Enfermería Transcultural, Cuidadores, Población Rural (fuente: DeCS, BIREME).

Resumo

Objetivo:

Apresentar o plano de decisões e ações de enfermagem baseado em um enfoque transcultural por meio do Modelo do Sol Nascente de Madeleine Leininger.

Síntese do conteúdo:

Pesquisa qualitativa do tipo relato de caso, da qual participou uma família domiciliada na área rural do município de Villamaria, Caldas, Colômbia, entre novembro de 2017 e setembro de 2018. Realizaram-se entrevistas semiestruturadas sobre condições de cuidado individual-familiar, determinantes sociais e risco familiar, utilizaram-se também instrumentos de valoração da familia. A informação se analisou pela técnica de Bardin, com prévia sistematização no software ATLAS. ti. Apresenta-se um plano de decisões e ações de enfermagem à luz de uma valoração consistente com a cultura, resultado da conjunção dos sistemas populares e profissionais. Avaliaram-se sete fatores a partir do Modelo do Sol Nascente (tecnológicos, religiosos, sociais, culturais, políticos, econômicos, educativos) e se selecionou o fenômeno "sobrecarga do cuidador familiar do idoso".

Conclusões:

A proposta de abordagem outorga ao profissional de enfermagem ferramentas de análise para oferecer cuidado segundo necessidades, valores, crenças e modos de vida das pessoas.

Descritores:

Visita Domiciliar, Relatos de Casos, Enfermagem Transcultural, Cuidadores, População Rural (fonte: DeCS, BIREME).

Abstract

Objective:

To introduce a nursing decision-and-action plan based on a cross-cultural approach through the Rising Sun Model created by Madeleine Leininger.

Content synthesis:

Qualitative research under the case report method that involved the participation of a rural family from the municipality of Villamaría (Caldas, Colombia), from November 2017 to September 2018. Semi-structured interviews were conducted on individual-family care conditions, social determinants, and family risk. Family assessment instruments were also applied. The information was analyzed using the Bardin technique, after its systematization in ATLAS.ti software. A plan for nursing decisions and actions, resulting from the conjunction of popular and professional systems, is presented in the light of an assessment consistent with culture. Seven factors were evaluated based on the Rising Sun Model (technological, religious, social, cultural, political, economic, educational), selecting the phenomenon known as "overload of elderly family caregivers."

Conclusions:

The suggested approach gives nursing professionals analytical tools in order to provide care according to people's needs, values, beliefs, and lifestyles.

Descriptors:

House Calls, Case Reports, Transcultural Nursing, Caregivers, Rural Population (source: DeCS, BIREME).

Introducción

La Organización Mundial de la Salud (OMS) y la Organización Panamericana de la Salud (OPS) han instado a ampliar el rol del profesional de enfermería en Atención Primaria en Salud (APS) como respuesta a las crecientes necesidades de salud en la población 1. Por ello, la enfermería se viene asociando con la planificación, gestión y evaluación, así como al fomento de vínculos entre personas, familias y comunidades con el sistema de salud, bajo el liderazgo de equipos de atención para la promoción de la salud y la prevención de enfermedades 2.

En Colombia, con la implementación de la Política de Atención Integral en Salud (PAIS), y su Modelo de Acción Integral Territorial (MAITE), se propone un marco estratégico con cuatro componentes: la APS con enfoque de salud familiar y comunitario, el cuidado de la salud, la Gestión Integral del Riesgo en Salud (GIRS) y el enfoque diferencial. Se destaca el cuidado de la salud, "entendido como las capacidades, decisiones y acciones, que el individuo, la comunidad y el Estado adoptan para proteger la salud de las familias, la comunidad y el territorio" (3, p. 19).

En este marco, la enfermería participa activamente con su esencia disciplinar, dando valor a la familia como agente de cuidado y configurando las visitas familiares como una de las estrategias que precisan de:

[...] un esfuerzo de reflexión y acción, en el sentido de indagar, comprender las realidades sociales y realizar un acompañamiento en lo que han priorizado para ese momento de sus vidas, de modo que se definan prácticas de educación concretas y de cuidado con orientación cultural (4, p. 107).

Sobre el asunto, Leininger rescata el respeto por los saberes populares a través de una valoración clínica y coherente con la cultura, al ofrecer un horizonte de cuidado dirigido hacia la preservación o el mantenimiento, la adaptación o negociación, y la reorientación o reestructuración de los cuidados culturales 5. Estudios demuestran que la visita familiar desde esta visión promueve un ejercicio profesional crítico al aproximarse al contexto cultural de la persona e identificar su influencia y significado en el cuidado de la salud, de ahí que el profesional en enfermería sea un mediador entre el sistema de cuidado popular y el sistema profesional para construir acciones en salud de común acuerdo 6,7.

Se evidencian experiencias en investigación con intervención de cuidado cultural en personas con falla cardíaca 6, diálisis peritoneal (S), cáncer de mama 9, cuidadores familiares con sobrecarga del rol 10, además de prácticas de lactancia materna y alimentación complementaria 11. En Colombia, se registran estudios en personas con diabetes mellitus tipo II 12 y adolescentes y mujeres indígenas gestantes 13,14, quienes presentan resultados positivos gracias al reconocimiento de las creencias, los valores culturales y las prácticas de autocuidado 7.

Algunos currículos de enfermería incluyen actividades académicas dirigidas al cuidado en el escenario familiar y comunitario. No obstante, regularmente estos orientan su accionar hacia la formulación de "planes de intervención en salud" o "planes caseros" que carecen del saber del otro o de fundamento teórico e investigativo-disciplinar, por lo que desde la academia se puede fortalecer la importancia de la mediación cultural en la formación del talento humano, con la consecuente asociación y vinculación en su praxis 4,15.

Por consiguiente, el presente artículo presenta un plan de decisiones y acciones de enfermería basado en un enfoque transcultural a través del Modelo del Sol Naciente, propuesto por Madeleine Leininger 5. Al mismo tiempo, muestra un reporte de caso y justifica su importancia por varias razones. Primero, se trata de una situación de enfermería referida a la sobrecarga del rol de cuidador familiar adulto mayor, por el cuidado de una persona en situación de discapacidad intelectual severa, desde una óptica poco explorada 16-18. Segundo, se propone un plan de decisiones y acciones basado en el Modelo del Sol Naciente desde el cuidado coherente con la cultura que orienta la praxis de enfermería. Y, tercero, ejemplifica el acompañamiento del profesional de enfermería para fortalecer su formación ante las nuevas demandas del MAITE.

Materiales y métodos

Investigación cualitativa tipo reporte de caso. Como plantea Simons, a partir de la obtención de datos cualitativos se busca investigar y exhibir lo singular, exclusivo y particular de la realidad desde una visión teórica específica 19. Para esta ocasión, el análisis de un único caso se modela como línea base de la interpretación del fenómeno.

La disquisición se enmarcó en el proyecto de investigación "Enfoque de enfermería familiar y cultural para la visita familiar: aporte para la atención primaria en salud", de la Universidad de Caldas, en el que participaron familias residentes de la zona rural del Municipio de Villamaría (Caldas, Colombia) 4. Se analizó la información de siete familias a las cuales se les realizaron 29 visitas. De estas, se seleccionó un caso único que evidencia una situación referida a la sobrecarga de un cuidador familiar adulto mayor en un contexto socioeconómico precario y con alta carga de comorbilidad. A la familia seleccionada se le efectuaron alrededor de 17 visitas, donde participaron todos los integrantes de la familia (siete en total). La cantidad de visitas realizadas permitió completar el proceso de acompañamiento y finalizar la ejecución del plan de decisiones y acciones mediante el cual se identificó el fenómeno referido.

El trabajo de campo fue llevado a cabo entre noviembre de 2017 y septiembre de 2018 por parte de un equipo interprofesional (salud pública, medicina, psicología, trabajo social, desarrollo familiar, fisioterapia, arquitectura y educación física) liderado por profesionales de enfermería.

La información se obtuvo mediante entrevistas semiestructuradas a cada uno de los integrantes de la familia, en las que se indagó por sus condiciones de cuidado individual-familiar, determinantes sociales y riesgo familiar. Las entrevistas fueron grabadas, transcritas literalmente y complementadas con la elaboración de un diario de campo, en el que se narró de manera cronológica lo acontecido durante el proceso 20. Adicionalmente, se aplicaron instrumentos de valoración familiar, tales como ficha de caracterización familiar, APGAR familiar, escala de reajuste social, familiograma y ecomapa, los cuales sirvieron de insumo para la caracterización familiar y la descripción de recursos.

El análisis cualitativo de la información se efectuó con la técnica de Bardin, previa sistematización y codificación en el Software ATLAS.ti, versión 8. Esta es considerada una técnica investigativa objetiva y sistemática para el estudio del contenido manifiesto de una comunicación, que permite realizar inferencias tendientes a obtener datos con el fin de interpretar el contenido de los mensajes ligados a las condiciones del contexto social 21.

Para ello, fue necesario lo siguiente: Z) un preanálisis en el que se transcribió el material, se hizo una lectura flotante y después se delimitó lo que sería analizado; ZZ) el aprovechamiento del material mediante la definición de categorías, en las que se organizó el material en unidades de contexto que luego fueron estudiadas con mayor profundidad; y iii) el tratamiento de los resultados a través del análisis, la inferencia y la interpretación de las categorías hasta llegar a ser significativas. Para esto último, se utilizó la intuición, el análisis reflexivo y la crítica 21-23.

Posteriormente, se realizó una caracterización de los datos obtenidos, se ordenó esta información en el plano cronológico y epistemológico, lo que favoreció la comprensión de las categorías preliminares que se decantaron según los factores de Leininger. Finalmente, se hizo un examen para priorizar y concretar un solo fenómeno de cuidado desde el enfoque transcultural.

El estudio cumplió con los parámetros propuestos por la Declaración de Helsinki de la Asociación Médica Mundial 24, siendo clasificada como una investigación sin riesgo según la Resolución 008430 de 1993 25. Además, se solicitó el consentimiento informado a cada familia. El proyecto de investigación en el que se enmarcó este estudio de caso fue aprobado por el Comité de Bioética de la Universidad de Caldas (código 0406818).

Resultados

Cuidado coherente con la cultura

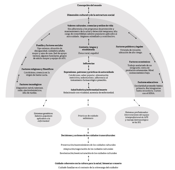
Las entrevistas semiestructuradas y los diarios de campo permitieron disponer de la información para la elaboración del plan de decisiones y acciones, cuya información dio paso a la obtención de las categorías cualitativas emergentes que se agruparon en los componentes del Modelo del Sol Naciente, la cual representa la teoría de la diversidad y universalidad del cuidado cultural en cuatro niveles (Figura 1, Cuadro 1). El primer nivel detalla la estructura social y los factores de la concepción del mundo que influyen en el bienestar, las prácticas de cuidado y la experiencia de la salud de los integrantes del núcleo, y a su vez condicionan el fenómeno priorizado 5. Lo anterior, a partir de las visitas realizadas a la familia, teniendo en cuenta la singularidad y la situación concreta -omitiendo formatos rígidos, estructurados-, y la realización de preguntas orientadoras dirigidas al diálogo flexible y a la escucha activa como herramienta indispensable para construir lazos de confianza con la comunidad 4. En un segundo nivel se relacionan las interacciones entre los integrantes y las redes de apoyo en torno a los sistemas genéricos, profesionales y de enfermería, junto con los significados y las expresiones específicas alrededor de las prácticas de cuidado familiar 5. En el tercer nivel se da a conocer el fundamento científico de la enfermería y otras profesiones que permiten los cuidados interprofesionales encaminados a un abordaje integral de la familia 5. Por último, en el cuarto nivel se configura el plan de decisiones y acciones dirigido a proporcionar cuidado de enfermería a la familia en las modalidades de preservación/mantenimiento, adaptación/negociación o reorientación/reestructuración del cuidado cultural 5,8-11,13.

Cuadro 1: Estudio de caso sobre el cuidado coherente con la cultura basado en el Modelo del Sol Naciente de Madeleine Leininger

Primer nivel: descripción del caso y factores del Modelo del Sol Naciente
Familia conformada por siete integrantes: un hombre de 79 años con deterioro visual, limitación en la movilidad y dolor crónico; su esposa, una mujer de 78 años que realiza actividades domésticas, cuida a la familia y elabora productos artesanales para aportar al sustento económico del hogar, y que al mismo tiempo ejerce como cuidadora principal de su hija, una mujer de 38 años con discapacidad intelectual severa y problemas de movilidad por enfermedad de base. Estos tres miembros están vinculados al régimen subsidiado de atención en salud. También, figura un hijo de 40 años, trabajador dependiente, quien aporta al sustento económico de la familia junto con su esposa, una mujer de 34 años, quienes tienen dos hijas de 12 y 16 años, respectivamente, y se encuentran afiliados al régimen contributivo. Todos residen en el área rural del Municipio de Villamaría, a 40 minutos de la zona urbana. En general, se evidencia un contexto familiar con aparentes buenas relaciones interpersonales, una alta carga de comorbilidad, situación económica precaria y un cuidador familiar adulto mayor; además de un nivel aceptable de comprensión en el diálogo con el equipo de APS.

Análisis de la familia con base en el Modelo del Sol Naciente para el cuidado coherente con la cultura.

Figura 1: Análisis de la familia con base en el Modelo del Sol Naciente para el cuidado coherente con la cultura.

Fuente: adaptado de McFarland et al.5.

Discusión

El cuidador familiar asiste de forma parcial o total las actividades de la vida diaria de una persona con algún grado de dependencia en el contexto domiciliario y de aquellos con quien comparte un vínculo filial. A la vez, esta persona dedica una gran cantidad de tiempo a la tarea del cuidado y adapta su vida en función de la persona a cargo, desligándose incluso de sí misma 10,28,29,32.

Diversos estudios han identificado que este rol con frecuencia es asumido por mujeres, algunas con edades avanzadas 16,28,29,33. Se ha descrito que es por voluntad, necesidad, obligación, gratitud o imposición cultural, inclusive para no ser censuradas, porque socialmente se considera que es la única persona que puede desempeñar esta función 16,28,33. Galvis et al.34 sostienen que las mujeres cuidadoras, en particular, se enfrentan a ambientes con una carga emocional compleja, estrés y recursos limitados para afrontar las demandas que trae consigo cuidar, dado que, en su mayoría, estas no reciben remuneración alguna 28,29,33-35. En ellas, las rutinas no se rompen, sino que se les exige continuar cumpliendo con sus tareas de hija, esposa, madre y ama de casa, como demuestra este estudio 28,33.

El deber del cuidado en sí mismo expone a los cuidadores de cualquier edad a percibir sobrecarga del rol. En personas adultas mayores se presentan circunstancias particulares, toda vez que los cambios relativos al envejecimiento (problemas de salud), que no pueden disociarse del deterioro funcional y la presencia de enfermedad, conviven desfavorablemente con las exigencias y el estrés derivado del cuidado 18,29,32.

Como se evidencia en esta investigación, unos adultos mayores sustituyen el rol de receptor de cuidado para convertirse en cuidadores 28,33, situación que afecta de manera negativa su calidad de vida por causa de estrés y agotamiento psicológico y físico. Además, el adulto mayor carece de conocimiento sobre el rol que desempeña como cuidador, y que con el paso del tiempo, desempeña con dedicación exclusiva, sumado a que en múltiples ocasiones esta persona no cuenta con los recursos necesarios para afrontar el cuidado. Esto termina por naturalizar las condiciones desfavorables del contexto 28, o de manera inadvertida hace que estas personas lleguen a debutar como un segundo paciente 35.

Algunos estudios discuten y concuerdan con estos hallazgos 16,17,27,28. En Medellín, por ejemplo, se evidenció una asociación significativa entre el nivel de sobrecarga con el tiempo de dedicación al cuidado, con el abandono de las actividades propias, con el ejercer como cuidador único, con una nula capacitación y, sobre todo, con una percepción de salud deficiente producto del acto de cuidado y del abandono de sí 33.

Aproximarse al escenario familiar y a la dinámica de la díada, configurado con el análisis de categorías cualitativas a través del Modelo del Sol Naciente, permitió identificar factores sociodemográficos que condicionan el fenómeno de la sobrecarga del cuidador familiar 17,28,33, puesto que las familias median sus acciones de cuidado de acuerdo con su patrón cultural y recursos disponibles 8-14. Por ello, se insta al profesional de enfermería a dirigir su esfuerzo clínico a los condicionantes de la sobrecarga que este nota en la visita familiar, y que al final son el insumo para diseñar y proponer acciones de cuidado culturalmente congruentes.

Entre estos, los factores tecnológicos, en términos de uso de las tecnologías de la información y la comunicación (TIC), se han documentado como mecanismos de apoyo para cualificar las habilidades de cuidado con consejería inmediata en temas de salud ajustadas a su nivel educativo. Así mismo, estas herramientas permiten la realización de seguimiento telefónico por parte del equipo interdisciplinario de salud, alternativa viable dada la ruralidad de la unidad de estudio 16,26,27.

Las prácticas religiosas se han vinculado como estrategias compensatorias de afrontamiento en el núcleo familiar. El plan de decisiones y acciones de enfermería propuesto preserva estas prácticas como recursos de soporte significativos para el cuidador y la familia, reflejados por las oraciones en busca de sustento y sanación 8,9,16,27.

En el ámbito familiar y social, las intervenciones de enfermería tienen un efecto positivo, en tanto negocian compromisos y metas al involucrar a los integrantes del núcleo en el proceso de cuidado, puesto que se reconoce al cuidador como valioso 10,29,32,33. En el contexto del estudio de caso abordado, la negociación representa un punto álgido debido a que los adultos mayores del hogar son los encargados del cuidado, a pesar de su notable disminución funcional y patologías concomitantes.

En este sentido, diversos autores coinciden en que los cuidadores con un soporte social satisfactorio (desde lo emocional o instrumental) por parte de familia, amigos, profesionales y demás entes, presentan menos efectos negativos derivados de la sobrecarga 16,29. Al mismo tiempo, la satisfacción con la vida del cuidador se relaciona con aceptación del rol, autoestima, dominio de la situación y fortalecimiento de la relación enfermero/a-cuidador. En contraposición, el abandono de las actividades propias para dedicarse exclusivamente al cuidado se vincula con mayor probabilidad de sobrecarga 16,28,33. Por eso, el plan de decisiones y acciones propuesto contempla que la cuidadora reconozca sus propias necesidades de cuidado, delegue funciones y realice actividades que disfruta; por ejemplo, la elaboración de productos artesanales en el programa de emprendimiento social del municipio, opción que resulta viable para obtener ingresos económicos y autonomía, así como para que se aprecie su saber popular.

De igual forma, se incluyeron estrategias educativas para fortalecer las habilidades de la cuidadora en lo referente a medidas de higiene corporal, cuidado de la piel, mecánica corporal, patrón alimenticio y administración segura de medicamentos. Esto, debido a que algunas exploraciones en contextos comunes demuestran que optimizar tales habilidades en el cuidador y la familia reduce la percepción de sobrecarga y confiere alta calidad al cuidado brindado 8,16,17,27-29,33.

Conclusiones

A través del plan de decisiones y acciones de enfermería basado en un enfoque transcultural presentado en este estudio, se concluye que un abordaje idiográfico permite vincular la teoría -el Modelo del Sol Naciente de Madeleine Leininger- con la práctica -el fenómeno de sobrecarga del cuidador familiar adulto mayor-, como parte de un ejercicio reflexivo que aporta elementos al profesional de enfermería para la comprensión de las personas y sus familias, sus experiencias, percepciones y emociones, insumos que resultan valiosos para avanzar en una ruta de cuidado coherente con la cultura, que difícilmente puede ser homogenizable como consecuencia de los determinantes sociales y las condiciones propias de las personas.

Referencias

  1. (1) Organización Mundial de la Salud (OMS); Organización Panamericana de la Salud (OPS). Ampliación del rol de las enfermeras y enfermeros en la atención primaria en salud. Washington, D. C.: OMS/OPS; 2018. https://bit.ly/3g5fsYL [URL] 🠔
  2. (2) Atehortúa S; Castaño-Pineda Y; Restrepo Villa RO. Situación de la enfermería en el desarrollo de la Atención Primaria en Salud en Antioquia (Colombia): aproximación desde la perspectiva de los profesionales. Rev Gerenc Polit Salud. 2019;18:36. https://bit.ly/3nZRvGc [URL] 🠔
  3. (3) República de Colombia. Ministerio de Salud y Protección Social. Por la cual se modifica la Política de Atención Integral en Salud -PAIS y se adopta el Modelo de Atención Integral Territorial -MAITE; Resolución Número 2626. 2019. https://bit.ly/3AaQRdB [URL] 🠔
  4. (4) Giraldo-Osorio A; Betancurth-Loaiza DP; Orozco-Castillo L; Mejía-Alarcón AM. Fundamentación de la visita domiciliaria desde un enfoque de enfermería familiar y cultural. Rev Cienc Cuidad. 2020;17(1):99-m. https://doi.org/10.22463/17949831.1624 [URL] 🠔
  5. (5) McFarland M. Leininger's culture care diversity and universality. A worldwide nursing theory. En R. Alligood (editor). Nursing Theorists and Their Work. Primera edición. Barcelona: Elsevier; 2015. pp. 405-429. 🠔
  6. (6) Ruschel KB; Azzolin KO; Rabelo ER; Visita domiciliar para pacientes con insuficiencia cardíaca: una reflexión sobre la luz de la teoría de Leininger. Online Braz J Nurs. 2012;11(3):883-892. https://doi.org/10.5935/1676-4285.20120059 [URL] 🠔
  7. (7) Muñoz-de-Rodríguez L; Vásquez ML. Mirando el cuidado cultural desde la óptica de Leininger. Colomb Med. 2007;38(4, Suppl. 2):98-104. https://bit.ly/3yrXRlK [URL] 🠔
  8. (8) Tavares JMAB; Lisboa MTL; Ferreira MA; Valadares GV; Costa-e-Silva FV. Peritoneal dialysis: Family care for chronic kidney disease patients in home-based treatment. Rev Bras Enferm. 2016;69(6):1107-1113. https://doi.org/10.1590/0034-7167-2016-0262 [URL] 🠔
  9. (9) Gómez-Campos CE; Vega-Ramírez AS. Cuidado cultural en mujeres con cáncer de mama y el contexto domiciliario, con enfoque Leininger. Chiclayo-2018. ACC CIETNA. 2019;6(1):45-52. https://doi.org/10.35383/cietna.v6i1.216 [URL] 🠔
  10. (10) Couto AM; Caldas CP; Castro EAB. Family caregiver of older adults and Cultural Care in Nursing care. Rev Bras Enferm. 2018;71(3):959-966. https://doi.org/10.1590/0034-7167-2017-0105 [URL] 🠔
  11. (11) Bustamante-Llatas JP; Gordillo-Julón MA; Díaz-Manchay RJ; Mogollón-Torres FM; Vega-Ramírez AS; Tejada-Muñoz S. Lactancia materna, alimentación complementaria y suplementación con multimicronutrientes: perspectiva intercultural. Cult de los Cuid. 2019;23(54):231-243. http://doi.org/10.14198/cuid.2019.54.20 [URL] 🠔
  12. (12) Briñez-Ariza KJ; Muñoz-de-Rodríguez L . Experiencias de cuidado cultural en personas con diabetes y el contexto familiar, con enfoque Leininger. Cult de los Cuid. 2016;20(45):81-90. http://doi.org/10.14198/cuid.2016.45.09 [URL] 🠔
  13. (13) Muñoz-Henríquez M; Pardo-Torres MP. Significado de las prácticas de cuidado cultural en gestantes adolescentes de Barranquilla (Colombia). Aquichan. 2016;16(1):43-55. http://doi.org/10.5294/aqui.2016.16.L6 [URL] 🠔
  14. (14) Ramos-Lafont CP; Campos-Casarrubia IM; Bula-Romero JA. Prácticas culturales de cuidado de gestantes indígenas del Resguardo Zenú Córdoba, Colombia. Rev cienc cuidad. 2019;16(3):8-20. https://doi.org/10.22463/17949831.1722 [URL] 🠔
  15. (15) Rodríguez-Gallo EB; Parra-Vargas M. Enseñanza de la salud pública en la formación del pregrado de enfermería en una universidad colombiana. Rev Fac Med. 2019;67(1):83-89. https://doi.org/10.15446/revfacmed.v67n1.62822 [URL] 🠔
  16. (16) Chaparro L; Sánchez B; Carrillo GM. Encuesta de caracterización del cuidado de la díada cuidador familiar - persona con enfermedad crónica. Rev cienc cuidad. 2014;11(2):31-45. https://doi.org/10.22463/17949831.196 [URL] 🠔
  17. (17) Torres-Pinto X; Carreño-Moreno S; Chaparro-Díaz L. Factores que influencian la habilidad y sobrecarga del cuidador familiar del enfermo crónico. Rev Univ Ind Santander Salud. 2017;49(2):330-338. http://doi.org/10.18273/revsal.v49n2-2017006 [URL] 🠔
  18. (18) Blanco V; Guisande MA; Sánchez MT; Otero P; López L; Vásquez FL. Síndrome de carga del cuidador y factores asociados en cuidadores familiares gallegos. Rev Esp Geriatr Gerontol. 2019;54(1):19-26. https://doi.org/10.1016/j.regg.2018.03.005 [URL] 🠔
  19. (19) Simons H. El estudio de caso: teoría y práctica. Madrid: Morata; 2011. 🠔
  20. (20) Sánchez-Palacio N; Betancurth-Loaiza DP ; Jímenez-Álvarez A. La visita familiar desde los determinantes sociales de la salud: aporte de enfermería a la atención primaria. Rev Cuid. 2020;11(1):e935. https://doi.org/10.15649/cuidarte.935 [URL] 🠔
  21. (21) Farago CC; Fonfoca E. A análise de conteúdo na perspectiva de Bardin: do rigor metodológico à descoberta de um caminho de significações. Linguasagem. 2013;18(1). http://bit.ly/3iKSFDB [URL] 🠔
  22. (22) Paim AS; Iappe NT; Rocha DLB. Métodos de enseñanza utilizados por docentes del curso de enfermería: enfoque en la metodología de investigación. Enferm glob. 2015;14(37):136-152. https://scielo.isciii.es/pdf/eg/v14n37/docencia2.pdf [URL] 🠔
  23. (23) Fialho FA; Dias IMAV; Arreguy-Sena C; Alves MS. Instrumentos para o processo de enfermagem do neonato pré-termo à luz da teoria de Dorothy Johnson. Rev Cuid. 2014;5(1):652-660. https://bit.ly/3qebjs6 [URL] 🠔
  24. (24) Asociación Médica Mundial (AMM). Declaración de Helsinki de la AMM. Principios éticos para las investigaciones médicas en seres humanos. Finlandia: WMA Press; 1964. 🠔
  25. (25) República de Colombia. Ministerio de Salud. Por la cual se establecen las normas científicas, técnicas y administrativas para la investigación en salud; Resolución Número 8430. 04 de octubre de 1993. https://bit.ly/3jd10wq [URL] 🠔
  26. (26) Rodríguez-Lombana L; Chaparro-Diaz L. Soporte social y sobrecarga en cuidadores: Revisión integrativa. Rev Cuid. 2020;11(1):e885. https://doi.org/10.15649/cuidarte.885 [URL] 🠔
  27. (27) Chaparro-Diaz L; Carreño-Moreno S ; Carrillo-González GM; Gómez-Ramírez OJ. Efecto de una intervención de soporte social en cuidadores de personas con enfermedad crónica. Av Enferm. 2020;38(1):18-27. https://doi.org/10.15446/av.enferm.v38n1.77404 [URL] 🠔
  28. (28) Hernández NE; Moreno CM; Barragán JA. Necesidades de cuidado de la díada cuidador-persona: expectativa de cambio en intervenciones de enfermería. Rev Cuid. 2014;5(2):748-756. https://doi.org/10.15649/cuidarte.v5i2.87 [URL] 🠔
  29. (29) Sánchez MRT; Molina EMM; Gómez-Ortega OR. Intervenciones de enfermería para disminuir la sobrecarga en cuidadores: un estudio piloto. Rev Cuid. 2016;7(1):1171-1184. https://doi.org/10.15649/cuidarte.v7i1.251 [URL] 🠔
  30. (30) Salazar-Montes AM; Murcia-Paredes LM; Solano-Pérez JA. Evaluación e intervención de la sobrecarga del cuidador informal de adultos mayores dependientes: Revisión de artículos publicados entre 1997-2014. Arch Med. 2016;16(1):144-154. https://www.redalyc.org/articulo.oa?id=273846452015 [URL] 🠔
  31. (31) Viale M; González-Palau F; Cáceres M; Pruvost M; Miranda AL; Rimoldi MF. Programas de intervención para el manejo del estrés de cuidadores de pacientes con demencia. Neuropsicol Lat Am. 2016;8(1):35-41. https://www.redalyc.org/pdf/4395/439545619004.pdf [URL] 🠔
  32. (32) Bianchi M; Flesch LD; Alves EVC; Batistoni SST; Neri AL. Zarit Burden interview psychometric indicators applied in older people caregivers of other elderly. Rev Latino-Am Enfermagem. 2016;24:e2835. https://doi.org/10.1590/1518-8345.1379.2835 [URL] 🠔
  33. (33) Torres-Avendaño B; Agudelo-Cifuentes MC; Pulgarin-Torres AM; Berbesi-Fernández DY. Factores asociados a la sobrecarga en el cuidador primario. Medellín, 2017. Univ Salud. 2018;20(3):261-269. http://doi.org/10.22267/rus.182003.130 [URL] 🠔
  34. (34) Galvis-Palacios LF; López-Díaz L; Velásquez GVF. Patrones culturales de cuidado familiar al adulto mayor en condición de discapacidad y pobreza. Index Enferm. 2018;27(3):170-174. https://bit.ly/3nUxjpe [URL] 🠔
  35. (35) Cardona-Arango D; Segura-Cardona Á; Segura-Cardona A; Muñoz-Rodríguez DI; Agudelo-Cifuentes MC. La felicidad como predictor de funcionalidad familiar del adulto mayor en tres ciudades de Colombia. Hacia Promoc Salud. 2019;24(1):97-111. http://doi.org/10.17151/hpsal.2019.24.L9 [URL] 🠔
Este artículo deriva del proyecto de investigación "Enfoque de enfermería familiar y cultural para la visita familiar: aporte para la atención primaria en salud". Como resultado de este proyecto, en 2020 se publicó en la revista Ciencia y Cuidado el artículo de revisión titulado "Fundamentación de la visita domiciliaria desde un enfoque de enfermería familiar y cultural".
Betancurth-Loaiza DP; Mejía Alarcón AM; Sánchez Palacio N; Orozco-Castillo L; Giraldo-Osorio A. Enfermería en atención primaria: plan de decisiones y acciones basado en la transculturalidad. Av Enferm. 2021;39(3):385-394. http://doi.org/10.15446/av.enferm.v39n3.86692
Este estudio fue financiado por la Universidad de Caldas, Colombia.