Avances en Enfermería
0121-4500
Universidad Nacional de Colombia
https://doi.org/10.15446/av.enferm.v38n1supl.88868

Recibido: 4 de julio de 2020; Aceptado: 6 de octubre de 2020

Recomendaciones sobre el tratamiento y monitoreo de personas con cáncer durante la pandemia de COVID-19*

Recomendações sobre o tratamento e monitoramento de pessoas com câncer durante a pandemia da covid-19

Recommendations on the treatment and monitoring of patients with cancer during the COVID-19 pandemic

A. Moreno Castro, 1 O. Franco Rocha, 2 G. Carrillo González, 3

Universidad Nacional de Colombia (Bogotá, Colombia) Correo electrónico: almorenoca@unal.edu.co Universidad Nacional de Colombia Universidad Nacional de Colombia Bogotá Colombia
Universidad Nacional de Colombia (Bogotá, Colombia) Correo electrónico: oyfrancor@unal.edu.co Universidad Nacional de Colombia Universidad Nacional de Colombia Bogotá Colombia
Universidad Nacional de Colombia (Bogotá, Colombia) Correo electrónico: gmcarrillog@unal.edu.co Universidad Nacional de Colombia Universidad Nacional de Colombia Bogotá Colombia

Resumen

Objetivo:

Presentar la evidencia disponible sobre el tratamiento y monitoreo de personas con cáncer durante la pandemia de coViD-19.

Síntesis de contenido:

Revisión exploratoria de alcance en las bases de datos Academic Search Complete, Biblioteca Virtual en Salud, Elsevier, Google Scholar, PubMed y Science Direct, en idiomas inglés y español, a través de ecuaciones de búsqueda preestablecidas. Los hallazgos se organizaron en siete categorías: relación entre COVID-19 y cáncer; población oncológica en mayor riesgo, cuidado de pacientes oncológicos con COVID-19; continuidad del tratamiento antineoplásico; investigación en cáncer, profesionales de la salud, e impacto de la pandemia en el manejo del cáncer. Se resalta que el contagio del virus SARS-COV-2 podría aumentar el riesgo de morbilidad y mortalidad en este tipo de pacientes, por lo que ha de priorizar-se el tratamiento de COVID-19 frente al tratamiento antineoplásico.

Conclusiones:

Resulta necesario buscar alternativas para darle continuidad al tratamiento de cáncer del resto de la población oncológica. De otra parte, debe propenderse por el bienestar físico y mental del talento humano en salud y por la mitigación del impacto económico y sanitario de la pandemia.

Descriptores:

Coronavirus, Neoplasias, Atención al Paciente, Pandemias (fuente: DeCS, BIREME).

Resumo

Objetivo:

Apresentar as evidências disponíveis sobre o tratamento e monitoramento de pessoas com câncer durante a pandemia do novo coronavírus (covid-19).

Síntese de conteúdo:

Revisão de literatura com busca nas bases de dados Academic Search Complete, Biblioteca Virtual em Saúde, Elsevier, Google Scholar, PubMed e Science Direct, em inglês e espanhol, mediante pesquisas preestabelecidas. Os resultados foram organizados em sete categorias: relação entre covid-19 e câncer; população de câncer de maior risco; atendimento a pacientes com câncer com covid-19; continuidade do tratamento antineoplásico; pesquisa sobre câncer; profissionais de saúde, e impacto da pandemia no tratamento do câncer. Destaca-se que a disseminação do vírus Sars-CoV-2 pode aumentar o risco de morbimor-talidade em pacientes com câncer, portanto o tratamento da covid-19 deve ser priorizado em relação ao tratamento antineoplásico.

Conclusões:

Devem-se procurar alternativas para continuar o tratamento do câncer no restante da população oncológica. Por sua vez, deve-se propender para a saúde física e mental do talento humano em saúde e para mitigar o impacto da pandemia na saúde e na economia.

Descritores:

Coronavírus, Neopla-sias, Assistência ao Paciente, Pandemias (fonte: DeCS, BIREME).

Abstract

Objective:

To present available evidence on the treatment and monitoring of people with cancer during the COVID-19 pandemic.

Content synthesis:

An exploratory search in English and Spanish was made in the databases Academic Search Complete, Biblioteca Virtual en Salud, Elsevier, Google Scholar, PubMed and Science Direct using pre-established search equations. Results were organized into 7 categories: relationship between COVID-19 and cancer; cancer population at highest risk; care of cancer patients with COVID-19; continuity of cancer treatment; cancer research; health professionals; and impact of the pandemic on cancer management. The contagion of SARS-COV-2 could lead to an increased risk of morbidity and mortality in cancer patients. Therefore, COVID-19 treatment should be prioritized over the antineoplastic treatment.

Conclusions:

It is necessary to explore alternatives to continue cancer treatment in the rest of the population with cancer. We must also improve the physical and mental wellbeing of healthcare workers and mitigate the impact of this pandemic on economic and healthcare systems.

Descriptors:

Coronavirus, Neoplasms, Patient Care, Pandemics (source: DeCS, BIREME).

Introducción

El cáncer es una enfermedad crónica que requiere tratamiento oportuno y continuo para evitar su progresión y mejorar la expectativa de vida de los pacientes 1. Durante la pandemia de COVID-19 de 2020, muchos servicios de atención en salud, incluyendo los oncológicos, se han visto en la necesidad de generar nuevas estrategias para su adecuado funcionamiento al tiempo que se salvaguarda el estado de salud de pacientes y trabajadores y se aúnan esfuerzos para aplanar la curva de contagio 2.

Aunque los primeros casos de neumonía atípica se reportaron a finales de 2019 en la provincia de Hubei, China, a finales de enero de 2020 se identificaron brotes en Francia, Canadá, Estados Unidos, Alemania, Corea y Japón 3. Para este mismo mes se identificó la secuencia genética del virus responsable de la neumonía atípica, reconocido como SARS-COV-2 (Severe Acute Respiratory Syndrome Corona Virus) 4. Sin embargo, es solo hasta marzo de 2020 que, debido a los altos niveles de contagio en el mundo, la Organización Mundial de la Salud (OMS) declara la COVID-19 como pandemia 4.

El comportamiento del SARS-COV-2 aún es incierto 5 , por lo que resulta necesario ampliar el conocimiento teórico y práctico frente a esta condición para el desarrollo de prácticas y pautas de prevención, detección y tratamiento basadas en la evidencia, tanto en la población general como en poblaciones específicas.

Para el caso de la población oncológica, se cree que la enfermedad y el tratamiento pueden facilitar el contagio del virus debido a la inmunosupresión 6 .Además, se puede potenciar la morbimortalidad 7. Si bien es imprescindible dar continuidad al tratamiento antineoplásico para no impactar los resultados en salud 8, la asistencia a los centros oncológicos puede aumentar el riesgo de contagio del virus 9.

Teniendo en cuenta lo anterior, es necesario analizar la evidencia existente para guiar la toma de decisiones clínicas por parte del equipo de salud. Además, se deben generar políticas, guías y protocolos específicos que den respuesta a los desafíos que representa esta emergencia sanitaria, propendiendo por la salud y el bienestar de la población general y de las personas con cáncer. Por ello, el objetivo de esta revisión es dar a conocer la evidencia disponible sobre el tratamiento y monitoreo de las personas con cáncer durante la pandemia de COVID-19.

Materiales y métodos

Se realizó una búsqueda en idioma inglés y español en las bases de datos Academic Search Complete, Biblioteca Virtual en Salud (BVS), Elsevier, Google Scholar, PubMed y Science Direct, a través de ecuaciones de búsqueda preestablecidas con los siguientes descriptores: "Nursing Care AND Cancer AND SARS-COV-2 OR COVID-19" (en PubMed y Science Direct) y "COVID-19 AND OR SARS-COV-2 AND Cancer OR Oncology" (en Academic Search Complete, Elsevier, Google Scholar y BVS).

Se incluyeron las publicaciones realizadas entre enero y mayo de 2020 que brindaban aportes para el tratamiento y monitoreo de la población oncológica durante y después de la emergencia sanitaria, sin distinción de tipo de publicación. Se excluyeron las publicaciones que no tenían a las personas con cáncer como su población objeto.

El procedimiento empleado para el cribado y la selección de las publicaciones se realizó con base en el esquema PRISMA 10. La información obtenida fue recolectada y analizada en una matriz que incluyó las variables base de datos, título, autor(es), idioma, año de publicación, país donde se realizó el estudio, tipo de estudio, metodología, resultados y conclusión. Además, se realizó un análisis temático para la síntesis de los hallazgos. Posteriormente, los resultados fueron codificados y organizados por categorías de acuerdo con su similitud.

Resultados

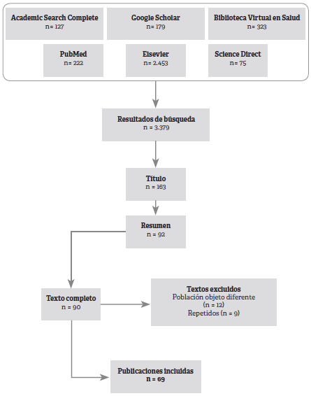
Se obtuvo un total de 3.379 piezas, la mayoría de las publicaciones se encontraron en Elsevier (72,6 %), seguido por BVS (9,6 %), PubMed (6,6 %), Google Scholar (5,3 %), Academic Search Complete (3,8 %) y Science Direct (2,2 %). Tras el filtro de título, resumen y obra completa, se incluyeron 69 publicaciones (Figura 1), todas en idioma inglés. Según tipo de publicación, los textos corresponden a editoriales (20,8 %), revisiones (18,1 %), consensos de expertos (13,9 %), recomendaciones clínicas (12,5 %), cartas al editor (11,1 %), comentarios (8,3 %), correspondencias (4,2 %), reportes de caso (4,2 %), opiniones (2,7 %), guías de práctica (1,4 %), estudios de cohorte (1,4 %) y estudios descriptivos (1,4 %), como se muestra en la Figura 1.

Diagrama de flujo del proceso de búsqueda y selección de publicaciones

Figura 1: Diagrama de flujo del proceso de búsqueda y selección de publicaciones

Fuente: elaboración propia.

Las publicaciones provienen de Estados Unidos (34,5 %), China (16,5 %), Italia (12,2 %), Francia (5,6 %), Reino Unido (5,6 %), Alemania (3 %), Canadá (3 %), India (3 %), Líbano (3 %), Singapur (3 %), Nigeria (1,4 %) y Turquía (1,4 %). El porcentaje restante pertenece a trabajos colaborativos entre dos o más países (6,4 %) o lugares no especificados (1,4 %).

Los resultados de la búsqueda se agruparon en siete categorías, así: relación entre COVID-19 y cáncer población oncológica de alto riesgo; cuidado de pacientes oncológicos con COVID-19; continuidad del tratamiento antineoplásico; investigación en cáncer profesionales de la salud, e impacto de la pandemia en el manejo del cáncer.

Relación entre COVID-19 y cáncer

El estado de inmunosupresión causado por el tratamiento antineoplásico y el cáncer per se hacen a la población oncológica más susceptible a la infección por COVID-19 11,12. En una muestra de 1.590 casos de COVID-19 en China, 18 personas habían sido diagnosticadas con cáncer (1 %; IC 95 % 0,61-1,65), reportando una incidencia mayor que la de la población general (285/100.000 hab.). A su vez, este grupo se caracterizó por tener más ancianos (promedio de edad de 63 años [SD 12]) y mayores antecedentes de tabaquismo (22 vs. 7 %) en comparación con los pacientes sin cáncer. Los pacientes oncológicos también tuvieron mayor riesgo de presentar eventos severos (39 vs. 8 %; p = 0,0003) y deterioro más rápido (13 vs. 43 días; p < 0,0001; cociente de riesgo de 3,56, IC 95 % 1,65-7,69) 11. Por su parte, el Instituto de Sanidad Italiano reportó a finales de marzo de 2020 una incidencia de COVID-19 de 16,5 % (n = 10.026) en la población oncológica de ese país 13.

La asistencia a centros de salud de esta población aumenta el riesgo de infección por COVID-19 14, cuyo riesgo de contagio oscila entre 28,6 15 y 41 % 16. Además, se han reportado casos de transmisión de SARS-COV-2 en pacientes oncológicos sin síntomas de COVID-19 17-19.

Población oncológica en mayor riesgo

Los pacientes con cáncer tienen mayor riesgo de infección debido al compromiso inmunitario causado por el tratamiento antineoplásico 11,16,20-22. Sin embargo, no todas las personas con cáncer tienen el mismo nivel de inmunosupresión 23. Por ejemplo, los pacientes en radioterapia, quimioterapia o inmunoterapia activa tienen mayor riesgo de infección por COVID-19 16,21,22. También se ha registrado mayor susceptibilidad de infección en pacientes que reciben terapia dirigida o que tuvieron trasplantes de células hematopoyéticas 24 o de médula ósea en los últimos seis meses 21. Por otro lado, personas con las siguientes características tienen mayor riesgo de morbimortalidad a causa del cáncer y el COVID-19:

  • a) Ancianos: la población oncológica anciana presentó mayor riesgo de eventos severos a causa de COVID-19 (OR 1,43; IC 95 % 0,97-2,12; p = 0,072) 11 y menor número de días entre la aparición de los síntomas y la muerte (11,5 vs. 20 días en adultos jóvenes) en China 25. Esta tasa de mortalidad aumenta de manera proporcional en adultos entre 70-79 años (12,5%), 80-89 años (19,8 %) y mayores de 90 años (22,7 %) 25. Países como Francia han propuesto los 60 años como punto de corte para posponer los tratamientos contra el cáncer, independientemente de su intención 25. Estas medidas, además de considerarse discriminatorias, podrían afectar el estado de salud de esta población 26.

  • b) Antecedente de tabaquismo: teniendo en cuenta que el SARS-COV-2 se une a la enzima convertidora de angiotensina 2 (ECA-2), que se encuentra ampliamente distribuida en los pulmones y el corazón, las personas con antecedente de tabaquismo deben considerarse como población de mayor riesgo para la infección por COVID-19, pues este hábito aumenta la expresión de ECA-2 12,23,27.

  • c) Terapia inmunitaria: los datos sobre el uso de inhibidores del punto de control inmunitario en población oncológica durante la pandemia son inconclusos. No obstante, parece que este tipo de inhibidores son más tolerables que algunos agentes quimioterapéuticos 28. Varios autores plantean que esta terapia aumenta la probabilidad de desarrollar la tormenta de citoquinas en pacientes con COVID-19 23,29, pero también proponen que la respuesta inmune a patógenos específicos puede aumentar, lo que genera un impacto benéfico en el ambiente inmunosupresor 23.

  • d) Cáncer de pulmón: en China se ha reportado este tipo de cáncer como el más frecuente en personas con COVID-19, con una incidencia de 28 % 11. Esto podría deberse a un cumulo de factores de riesgo como la edad, el antecedente de tabaquismo y una inmunidad reducida 28,30. El efecto puede verse potenciado en aquellos pacientes con defectos en la arquitectura pulmonar, obstrucción tumoral o previas cirugías pulmonares 25,28,31.

  • e) Cáncer de cabeza y cuello: la mayoría de los pacientes con este tipo de cáncer son ancianos y presentan múltiples comorbilidades. Además, SARS-COV-2 se replica en la cavidad nasal, la naso-faringe y la orofaringe, que también son sitios rutinarios para intervenciones antineoplásicas, como la cirugía. Así mismo, se presentan dificultades en el diagnóstico por hisopado nasofaríngeo, lo que puede retrasar el diagnóstico de COVID-19 e impactar en los resultados de salud 32.

  • f) Cáncer hematológico: el trasplante de células hematopoyéticas incrementa el riesgo de infecciones debido a la inmunosupresión, lo que hace a las personas con este tipo de cáncer más propensas a la infección por COVID-19. Las comorbilidades asociadas y la edad redundan en mayor vulnerabilidad y riesgo de morbimortalidad 24,33.

Cuidado de pacientes oncológicos con COVID-19

La telemedicina permite el uso de sistemas centrados en el paciente y evita el desplazamiento a centros asistenciales 34, disminuyendo así la transmisión del virus. Zhang et al.15 reportaron los siguientes síntomas en una cohorte de 28 pacientes oncológicos diagnosticados con COVID-19: fiebre (82,1 %), tos seca (81 %), disnea (50 %), linfopenia (82,1 %), alto nivel de proteína C reactiva (PCR) de alta sensibilidad (82,1 %), anemia (75 %) e hipoproteinemia (89,3 %). Los hallazgos comunes en la tomografía computarizada fueron opacidad en vidrio esmerilado (75 %) y consolidación en parche (46,3 %).

Teniendo en cuenta que los pacientes oncológicos con sospecha o confirmación de COVID-19 deben cumplir 14 días de cuarentena 35, se recomienda hacer un seguimiento remoto a través de cuatro fases: i) evaluación inicial, para identificar condiciones específicas sobre el cáncer y el aislamiento social; ii) seguimiento, para la monitorización de síntomas de COVID-19 y del cáncer y su tratamiento; iii) orientación del paciente, si alguno de los síntomas empeora o el paciente no responde al seguimiento debe prepararse el ingreso hospitalario del paciente; y iv) evaluación del impacto de la intervención según número de admisiones hospitalarias, visitas a la sala de emergencias, acceso a las unidades de cuidado intensivo (UCI), muertes y recuperaciones de COVID-19 34.

Se debe brindar educación a los pacientes y cuidadores sobre las medidas de prevención, enfatizando en el lavado de manos, el uso de mascarilla quirúrgica y las medidas de aislamiento social 36. A su vez, es necesario garantizar apoyo psicosocial durante la pandemia, debido a que la situación puede generar incertidumbre, angustia y temor frente a las recaídas tumorales y sus complicaciones 33,37.

Continuidad del tratamiento antineoplásico

La continuidad de la terapia antineoplásica solo es posible cuando se cumplan los requisitos de indicación del tratamiento y de acuerdo con la presentación y el estado de la enfermedad 38. En caso de que no se haya iniciado el tratamiento, se recomienda posponer el inicio del mismo hasta cuando sea medicamente posible y no se comprometa el resultado, la supervivencia o la calidad de vida del paciente 38.

Existen múltiples modalidades para el tratamiento contra el cáncer que abarcan desde la quimioterapia y la radioterapia hasta la cirugía, las terapias biológicas y el trasplante de médula ósea. Debido a la emergencia sanitaria, la mayoría de las recomendaciones están encaminadas a las adaptaciones necesarias para que los diferentes servicios puedan seguir funcionando de manera segura sin afectar la calidad de los tratamientos.

Para dar continuidad a la atención a pacientes sin sospecha ni confirmación de COVID-19, se debe organizar a los equipos de trabajo de manera que se cumplan los parámetros de distanciamiento social, se garantice el trabajo coordinado y se promueva el liderazgo 36,39. Estos se deben distribuir en turnos y zonas específicas de acuerdo con el nivel de riesgo de contagio 40,41. También ha de promoverse el teletrabajo en el personal cuyas funciones no son vitales para la operación del servicio 38.

A la fecha, las recomendaciones identificadas en cuanto a la adaptación de los servicios de atención ambulatoria para pacientes oncológicos buscan prevenir los contagios y utilizar de manera adecuada los recursos con base en análisis costo-beneficio de las prioridades de los pacientes 17,36,42-44. También se proponen opciones para la adaptación de los esquemas de tratamiento bajo las directrices de aislamiento. Para esto, diferentes grupos de trabajo han desarrollado guías basadas en su experiencia 38,40,45-49. Además, se hace hincapié en el uso de recursos digitales para mantener el contacto con el paciente y realizar un adecuado seguimiento 50,51 (Cuadro 1).

Cuadro 1: Recomendaciones para el manejo oncológico ambulatorio durante la pandemia

Conducta Manejo
Establecer áreas de tamizaje para COVID-19 a los pacientes antes del ingreso Ha de realizarse un triage para detectar los casos sospechosos de infección por SARS-COV-2 52. El tamizaje debe incluir: toma de temperatura, frecuencia respiratoria y saturación parcial de oxígeno. Además, es necesario realizar una anamnesis para determinar si existen síntomas, nexos epidemiológicos o historial de viajes recientes a zonas con circulación activa del virus 17,42,43.
Aislar o remitir a los pacientes sospechosos de COVID-19 Cuando el paciente presente síntomas de COVID-19 debe ser aislado y remitido a un centro con capacidad de pruebas diagnósticas para confirmar o descartar la infección por SARS-COV-2 15,36.
Priorizar las intervenciones con base en un análisis de casos individual El equipo tratante debe determinar la continuidad del tratamiento (radio y quimioterapia), considerando las características de cada paciente, el estadio de la enfermedad, el tipo de patología, la intención del tratamiento, entre otras 40,53-56. Dicha decisión puede basarse en guías existentes 38,40,45-49,57.
Disminuir el número de visitas a los centros de atención y hacer uso de herramientas virtuales para los procesos de seguimiento Se debe disminuir el número de visitas a los centros de atención para disminuir el riesgo de contagio 33. Esto puede requerir ajustes en los esquemas de tratamiento 52, atraso de las consultas 36,38,46,58 y cambio en su modalidad (vía llamada telefónica o video llamada) 50. Cuando no sea posible postergar las consultas se deben mantener estrictas medidas de bioseguridad 51.
Modificar los esquemas de tratamiento (cuando sea posible) Las modificaciones deben realizarse según la casuística y los deseos de cada individuo 12,26,38,55,58,59. Pueden incluirse cambios en la quimioterapia (transición de medicamentos endovenosos a orales) 60 o disminución de la dosis (por ejemplo, hipo fraccionar las dosis de radioterapia) 43,45,51,53. Aún se están elaborando guías y consensos para establecer los rangos, puesto que la evidencia existente es inconclusa 38,45.

Fuente: elaboración propia con base en la literatura.

Las directrices para el manejo oncológico en los contextos quirúrgico y de hospitalización se focalizan en analizar alternativas de manejo y posponer los procedimientos, asignando prioridad a aquellos con mayor impacto en los resultados oncológicos esperados 26,46,60-63.

Para los casos más extremos, cuando el procedimiento de elección sea el único viable, se deben establecer con claridad las rutas de atención para mitigar los riesgos de contagio y de complicaciones, siguiendo siempre los principios fundamentales de bioseguridad y los parámetros de aislamiento, según sea el caso, sin olvidar un chequeo periódico de la salud de los trabajadores para disminuir el riesgo de transmisión de la infección a los pacientes que se encuentren hospitalizados 24,36,46,64 (Cuadro 2).

Cuadro 2: Recomendaciones para los servicios de hospitalización y cirugía oncológica durante la pandemia

Conducta Manejo
Posponer el tratamiento (cuando sea posible) y priorizar los casos En aras de disminuir los riesgos para los pacientes y el personal, se plantea la posibilidad de posponer los procedimientos cuyo retraso no ponga en riesgo la salud ni la vida de las personas. Se deben priorizar los casos en los cuales no exista otra alternativa viable 39,40,52,65. Cada decisión que se tome al respecto debe ser evaluada teniendo en cuenta las características de cada paciente 53,65,66.
Utilizar otras alternativas de tratamiento Se deben modificar los planes de tratamiento cuando sea posible controlar la enfermedad mediante alternativas como quimioterapia, radioterapia o terapia hormonal 32,36,48,49,65.
Coordinar y preparar los recursos necesarios con antelación cuando no sea posible posponer el tratamiento En los casos en los cuales el procedimiento sea la única alternativa de tratamiento, se debe planear muy bien la ruta de atención a seguir durante el procedimiento; esto implica coordinación entre diferentes áreas o servicios para garantizar la seguridad y oportunidad de manejo 39,42,63.
Mantener las precauciones de aislamiento según sea necesario Durante la pandemia, los servicios hospitalarios deben estar preparados para atender pacientes con COVID-19; esto implica tener condiciones para aislar a quienes lo necesiten e implementar restricciones, según sea el caso 36,46,64. Es importante tener en cuenta que las visitas deben minimizarse y que no se debe permitir el ingreso de alimentos provenientes del exterior de las instituciones 24.
Uso racional de los equipos de protección personal (EPP) Los EPP son fundamentales para prevenir el riesgo de contagio (en el personal de salud y en el personal de servicios generales), por ende, se debe establecer qué procedimientos presentan mayor exposición para poder hacer un uso racional de estos recursos 46,64,67,68. La evidencia muestra que los procedimientos que pueden representar mayor riesgo son los procedimientos quirúrgicos y la reanimación cardio pulmonar, debido a la generación de aerosoles 46,61.
Tamizar de manera estricta al personal que mantiene contacto directo con los pacientes Los procedimientos quirúrgicos, las terapias biológicas y los trasplantes de medula ósea son procedimientos que pueden comprometer el sistema inmune de los pacientes, haciéndolos mucho más vulnerables a las infecciones 24. Por esta razón, se recomienda que el personal que tenga contacto directo con ellos reciba tamizaje para COVID-19; en algunos países incluso se sugirió realizar pruebas semanales al personal de dependencias como el área de hemato oncología 42.

Fuente: elaboración propia.

Finalmente, se sugiere generar alianzas interinstitucionales para compartir lineamientos de administración hospitalaria, personal e insumos 69.

Investigación en cáncer

Los participantes de investigaciones oncológicas son una población particularmente vulnerable 70. La prioridad en estos momentos es la seguridad del paciente y mantener el rigor científico 13, por lo que se deben analizar todos los proyectos investigativos y discutir alternativas y modificaciones para la continuidad de este tipo de estudios 13,21,71. Shuman y Pentz 70 formulan las siguientes consideraciones éticas para el análisis de los proyectos: i) no abandono, si bien COVID-19 impactará la manera en la que los equipos de investigación interactúan con los sujetos de investigación, es compromiso de los investigadores estar disponibles y en contacto con los participantes; ii) aplanar la curva, deben seguirse las recomendaciones de la OMS, la Organización Panamericana de la Salud (OPS) y demás entes frente al tamizaje y aislamiento de pacientes con síntomas de COVID-19, también deberán posponerse visitas no esenciales y cancelar aquellas agendadas únicamente para recolectar información; iii) apoyo emocional, los profesionales psicooncológicos deben proveer sus servicios de manera remota (por videoconferencia o llamada telefónica) a los sujetos de investigación que así lo requieran.

Profesionales de la salud

Durante la atención a pacientes con COVID-19 en Wuhan, 63 % del equipo de salud se infectó y 14,8 % de estos casos fueron críticos o severos 35. Por su parte, a mediados de marzo, en Italia, al menos 2.629 profesionales de la salud habían sido diagnosticados con COVID-19, representando 8,3 % del total de las infecciones en ese país 14.

La creación de nuevos centros de atención causará cambios en la distribución de personal y la asignación de turnos de trabajo, por lo que los trabajadores de la salud deben ser flexibles, facilitando así una atención segura bajo modelos de cuidado alternativo 21,72. De esta manera, debe realizarse un análisis integral de la experiencia, competencias y habilidades técnicas del personal de salud a fin de identificar las necesidades de capacitación durante la pandemia 21. También se deben tener en cuenta las características individuales de cada trabajador para reubicar en zonas de menor riesgo al personal con mayor probabilidad de contagio y morbimortalidad por COVID-19 38.

Todo el personal debe usar de manera estricta los EPP. Además, deben brindarse capacitaciones sobre la postura y el retiro de estos. A su vez, es necesario establecer el nivel de riesgo de las actividades y áreas en la que los trabajadores ejercen su labor para proveerles los elementos necesarios 46. Al respecto, Tey et al.36 sugieren las siguientes medidas para disminuir el impacto en los servicios de salud: i) segregación del personal, mantener al personal en un área específica; ii) formación de equipos de trabajo, se pueden formar dos equipos, uno de ellos deberá encargarse de la atención de pacientes con síntomas respiratorios; iii) segregación física de los equipos de trabajo, el personal debe mantener una distancia de 2 metros entre sí; iv) proteger el bienestar físico y emocional del personal.

Impacto de la pandemia en el manejo del cáncer

Las consecuencias económicas causadas por el aislamiento social y la cuarentena pueden generar un aumento significativo del desempleo y una reducción de los ingresos monetarios. Esto repercute de manera directa en la capacidad de pago de los gastos relacionados con el tratamiento oncológico, lo que puede conducir a la quiebra de los pacientes y sus familias 73. Por otra parte, el aislamiento también retrasa el diagnóstico de nuevos casos 21,74, dificulta el acceso a medicamentos y citas de control y el seguimiento a pacientes con cáncer en ciudades en cuarentena 75. En ese sentido, la demora u omisión del diagnóstico o del tratamiento afectan la expectativa de vida y los resultados oncológicos esperados 54.

La rápida propagación de SARS-COV-2 tiene el potencial de saturar los servicios primarios y de urgencias, como fue el caso de China e Italia 21. Además, una proporción considerable del personal de la salud no estará disponible o será transferido a otros servicios esenciales 76-78. Esto ha motivado a que diferentes gobiernos alrededor del mundo hayan convocado a personal retirado, residentes y estudiantes de último año de profesiones de la salud para atender la emergencia sanitaria 72. Finalmente, y como consecuencia de la sobrecarga hospitalaria, podría presentarse disminución de dispositivos médicos y medicamentos 78,79, EPP 72,77,78, camas en UCI 77,78, ventiladores mecánicos 78 y productos sanguíneos 71,78, componentes esenciales para una atención en salud de calidad.

Discusión

Esta revisión muestra las consideraciones que se deben tener en cuenta con el fin de modificar los tratamientos para la atención oncológica de pacientes con y sin COVID-19, así como las estrategias adoptadas a nivel mundial en este frente. Con ello, se busca salvaguardar la salud de este tipo de pacientes, sus familiares y la población general.

Los análisis de casos, las recomendaciones y los trabajos investigativos existentes demuestran que los pacientes con cáncer pueden considerarse más vulnerables a la infección por SARS-COV-2 11,16,20-22 y a presentar complicaciones derivadas de esta, especialmente los ancianos 11,25,26, aquellos individuos con antecedentes de tabaquismo 12,23,27, personas con tipos de cáncer específicos (cabeza y cuello, pulmón y hematológico) 24,25,28,31-33 y en tratamiento activo 11,12; principalmente aquellos que han recibido trasplante de células madre hematopoyéticas en un periodo menor o igual a 6 meses 24,33. Si bien esta información es de vital importancia para extremar las medidas de protección con estos individuos, los resultados deben ser interpretados con precaución debido a que el tamaño muestral de la mayoría de estos estudios es muy pequeño.

La organización de los servicios y la creación de áreas especiales para el tamizaje de casos sospechosos son elementos necesarios para la reducción de la trasmisión del virus. Por ello, las instituciones deben generar protocolos de atención que permitan la disminución de visitas a los centros hospitalarios a través de alternativas como la telemedicina y el seguimiento telefónico. Estas adaptaciones también pueden permitir que se logre caracterizar el comportamiento de la enfermedad en la población oncológica mediante el registro y seguimiento de los casos. Además, es necesario propender por el bienestar de los trabajadores del área de la salud, a quienes se les debe garantizar formación de manera permanente y proveer con EPP, dependiendo del riesgo de contagio al virus.

Por otra parte, la carga laboral de los trabajadores de la salud repercute en su bienestar y el de sus familias, sobre todo por el temor de llevar el virus a sus hogares, la escasez de EPP y los sentimientos de frustración frente a la asignación de ventiladores mecánicos 21. Se ha reportado que las secuelas más frecuentes son depresión, ansiedad, temor, frustración, estrés postraumático y síndrome de burnout21. Por lo anterior, deben establecerse medidas de protección física, mental y social para el talento humano en salud.

Los hallazgos de esta revisión concuerdan con lo descrito por Moujaess et al.63, quienes hacen énfasis en la necesidad de modificar los centros de atención y los esquemas de tratamiento. A su vez, nuestros resultados dan cuenta de las consecuencias de la pandemia en el área de investigación (especialmente para la continuidad de ensayos clínicos que, normalmente, incluyen pacientes oncológicos).

Las fortalezas de esta revisión incluyeron la búsqueda de literatura en diversas bases de datos y la inclusión de una cantidad variada de publicaciones conformadas por recomendaciones de expertos o de profesionales ubicados en países que, en algún momento, fueron el epicentro de la pandemia. Entre las limitaciones se encuentran la exclusión de una cantidad significativa de publicaciones en idiomas diferentes al español, principalmente mandarín, debido a los costos de traducción de estos documentos. La escasez de la evidencia disponible y el nivel de rigor metodológico de tales estudios son también limitaciones del presente trabajo. Futuras investigaciones deben centrarse en alternativas de tratamiento que no repercutan en los resultados oncológicos y reduzcan el riesgo de contagio del virus. No obstante, los resultados de esta revisión pueden guiar la toma de decisiones clínicas por parte del equipo de salud y brindan un marco de referencia para la adaptación de los centros de atención oncológica, propendiendo por la salud y el bienestar de la población con cáncer.

Conclusiones

El virus SARS-COV-2 podría aumentar el riesgo de morbilidad y mortalidad en pacientes con cáncer, principalmente adultos mayores, personas con antecedentes de tabaquismo, pacientes en tratamiento antineoplásico activo y con cáncer de cabeza y cuello, pulmón o hematológico. En caso de adquirir el virus, el manejo de COVID-19 debe priorizarse frente al tratamiento antineoplásico.

Por otro lado, es necesario identificar alternativas para dar continuidad al tratamiento del resto de la población oncológica con base en la casuística de cada paciente, la carga de la pandemia y los recursos hospitalarios. A su vez, hay que velar por el bienestar físico y mental del talento humano en salud. Debe garantizarse la formación continua y permanente de estos en temas relacionados con la atención de pacientes con COVID-19, así como la entrega de EPP completos y adecuados con el nivel de exposición al virus que se maneje. También han de adelantarse estrategias colectivas e individuales para disminuir la propagación del virus y así evitar la sobrecarga de los sistemas sanitarios. Finalmente, a nivel gubernamental, ha de propenderse por la mitigación del impacto económico y sanitario de la pandemia, velando por los derechos y el cumplimiento de los deberes de cada individuo.

Referencias

  1. (1) Sánchez VG; Laza VC; Estupiñán GC; Estupiñán GL. Barreras de acceso a los servicios de salud: narrativas de mujeres con cáncer de mama en Colombia. Rev. Fac Nac. Salud Pública. 201432(3)305-313. https://bit.ly/2GLUiBu [URL] 🠔
  2. (2) Hanna TP; Evans GA; Booth CM. Cancer, COVID-19 and the precautionary principle: Prioritizing treatment during a global pandemic. Nat Rev Clin Oncol. 2020;17:268-270. https://doi.org/10.1038/s41571-020-0362-6 [URL] 🠔
  3. (3) Organización Mundial de la Salud. Novel Coronavirus (2019-nCoV). Situation Report I; 2020. https://bit.ly/314nAlv [URL] 🠔
  4. (4) Organización Mundial de la Salud. Archived: WHO Timeline - COVID-19; 2020. https://bit.ly/34QOBu0 [URL] 🠔
  5. (5) Sidaway P. COVID-19 and cancer: What we know so far. Nat Rev Clin Oncol. 2020;17(336):386-388. https://doi.org/10.1038/s41571-020-0366-2 [URL] 🠔
  6. (6) American Cancer Society. Infecciones en personas con cáncer; 2020. https://bit.ly/3nL31Ez [URL] 🠔
  7. (7) American Cancer Society. Preguntas comunes acerca del brote de COVID-19. Noticias. 2020. https://bit.ly/33T6sRt [URL] 🠔
  8. (8) Organización Mundial de la Salud. El diagnóstico temprano del cáncer salva vidas y reduce los costos de tratamiento; 2017. https://bit.ly/3nLGirL [URL] 🠔
  9. (9) National Cancer Institute. Coronavirus: What People with Cancer Should Know; 2020. https://bit.ly/33UJdqv [URL] 🠔
  10. (10) Liberati A; Altman DG; Tetzlaff J; Mulrow C; Gøtzsche PC; Ioannidis JPA et al. The PRISMA statement for reporting systematic reviews and meta-analyses of studies that evaluate healthcare interventions: explanation and elaboration. BMJ. 2009;339:b2700. https://doi.org/10.1136/bmj.b2700 [URL] 🠔
  11. (11) Liang W; Guan W; Chen R; Wang W; Li J; Xu K et al. Cancer patients in SARS-COV-2 infection: A nationwide analysis in China. Lancet Oncol. 2020;21(3):335-337. https://doi.org/10.1016/S1470-2045(20)30096-6 [URL] 🠔
  12. (12) Ganatra S; Hammond S; Nohria A. The novel coronavirus disease (COVID-19) threat for patients with cardiovascular disease and cancer. JACC Cardio Oncology. 2020;2(2):350-355. http://doi.org/10.1016/jjaccao.2020.03.001 [URL] 🠔
  13. (13) Curigliano G. How to guarantee the best of care to patients with cancer during the COVID-19 epidemic: The italian experience. Oncologist. 2020;25(6):463-467. http://doi.org/10.1634/theoncologist.2020-0267 [URL] 🠔
  14. (14) Shankar A; Saini D; Roy S; Jarrahi AM; Chakraborty A; Bharati SJ; Taghizadeh-Hesary F. Cancer care delivery challenges amidst coronavirus disease 19 (COVID-19) outbreak: Specific precautions for cancer patients and cancer care providers to prevent spread. Asian Pacific J Cancer Prev. 2020;21(3):569-573. http://doi.org/10.31557/APJCP.2020.2L3.569 [URL] 🠔
  15. (15) Zhang L; Zhu F; Xie L; Wang C; Wang J; Chen R et al. Clinical characteristics of coviD-19-infected cancer patients: A retrospective case study in three hospitals within Wuhan, China. Ann Oncol. 2020;31(7):894-901. http://doi.org/10.1016/j.annonc.2020.03.296 [URL] 🠔
  16. (16) Pothuri B; Secord AA; Armstrong DK; Chan J; Fader AN; Huh W et al. Anti-cancer therapy and clinical trial considerations for gynecologic oncology patients during the COVID-19 pandemic crisis. Gynecol Oncol. 2020;158(1):16-24. https://doi.org/10.1016/j.ygyno.2020.04.694 [URL] 🠔
  17. (17) Chen Y; Li G. Gynecological malignancies with asymptomatic SARS-COV-2 infection during the convalescence of outbreak. Gynecol Oncol. 2020;158(1):44-46. http://doi.org/10.1016/jygyno.2020.04.709 [URL] 🠔
  18. (18) Ouyang W; Yu J; Zhang J; Xie C. Alert to potential contagiousness: A case of lung cancer with asymptomatic SARS-COV-2 infection. J Thorac Oncol. 2020;15(6):e82-83. https://doi.org/10.1016/jjtho.2020.04.005 [URL] 🠔
  19. (19) McGinnis GJ; Ning MS; Nitsch PL; O'Reilly M; McAleer MF; Koong AC; Chanj JY. Rapid detection of asymptomatic coronavirus disease 2019 by computed tomography image guidance for stereotactic ablative radiotherapy. J Thorac Oncol. 2020;15(6):1085-1087. http://doi.org/10.1016/jjtho.2020.04.007 [URL] 🠔
  20. (20) Cortiulia F; Pettke A; Bartoletti M; Puglisi F; Helleday T. Managing COVID-19 in the oncology clinic and avoiding the distraction effect. Ann Oncol. 2020;31(5):553-555. https://doi.org/10.1016/j.annonc.2020.03.286 [URL] 🠔
  21. (21) Paterson C; Gobel B; Gosselin T; Haylock PJ; Papadopoulou C; Slusser K et al. Oncology nursing during a pandemic: critical reflections in the context of COVID-19. Semin Oncol Nurs. 2020;36(3):151028. https://doi.org/10.1016Zj.soncn.2020.151028 [URL] 🠔
  22. (22) Public Health England. Guidance on shielding and protecting people who are clinically extremely vulnerable from COVID-19. Coronavirus (COVID-19) Guidance and support. 2020. https://bit.ly/34QUzLn [URL] 🠔
  23. (23) Kattan J; Kattan C; Assi T. Do checkpoint inhibitors compromise the cancer patients' immunity and increase the vulnerability to COVID-19 infection? Immunotherapy. 2020;12(6):3229 0754. http://doi.org/10.2217/imt-2020-0077 [URL] 🠔
  24. (24) Ardura M; Hartley D; Dandoy C; Lehmann L; Jaglowski S; Auletta JJ. Addressing the impact of the Coronavirus Disease (COVID-19) pandemic on hematopoietic cell transplantation: Learning networks as means for sharing best practices. Biol Blood Marrow Transplant. 2020;26(7):E147-160. https://doi.org/10.1016/j.bbmt.2020.04.018 [URL] 🠔
  25. (25) Falandry C; Filteau C; Ravot C; Le Saux O. Challenges with the management of older patients with cancer during the COVID-19 pandemic. J Geriatr Oncol. 2020;11(5):747-749. https://doi.org/10.1016/jjgo.2020.03.020 [URL] 🠔
  26. (26) Mohile S; Dumontier C; Mian H; Loh KP; Williams GR; Wildes TM et al. Perspectives from the Cancer and Aging Research Group: Caring for the vulnerable older patient with cancer and their caregivers during the COVID-19 crisis in the United States. J Geriatr Oncol. 2020;11(5):753-760. https://doi.org/10.1016/jjgo.2020.04.010 [URL] 🠔
  27. (27) Wang H; Zhang L. Risk of COVID-19 for patients with cancer. Lancet Oncol. 2020;21(4):E181. https://doi.org/10.1016/S1470-2045(20)30149-2 [URL] 🠔
  28. (28) Passaro A; Peters S; Mok T; Attili I; Mitsudomi T; de Marinis F. Testing for COVID-19 in lung cancer patients. Ann Oncol. 2020;31(7):832-834. http://doi.org/10.1016/j.annonc.2020.04.002 [URL] 🠔
  29. (29) Bersanelli M. Controversies about COVID-19 and anticancer treatment with immune checkpoint inhibitors. Immunotherapy. 2020;12(5):269-273. http://doi.org/10.2217/imt-2020-0067 [URL] 🠔
  30. (30) Zhao Z; Bai H; Duan J; Wang J. Recommendations of individualized medical treatment and common adverse events management for lung cancer patients during the outbreak of COVID-19 epidemic. Thorac Cancer. 2020;11(6):1752-1757. http://doi.org/10.1111/1759-7714.13424 [URL] 🠔
  31. (31) Rubinstein SM; Steinharter JA; Warner J; Rini BI; Peters S; Choueiri TK. The COVID-19 and cancer consortium (CCC19): A collaborative effort to understand the effects of COVID-19 on patients with cancer. Cell Press. 2020;37(6):738-741. http://doi.org/10.1016/j.ccell.2020.04.018 [URL] 🠔
  32. (32) Day AT; Sher DJ; Lee RC; Truelson JM; Myers LL; Sumer BD et al. Head and neck oncology during the COVID-19 pandemic: Reconsidering traditional treatment paradigms in light of new surgical and other multilevel risks. Oral Oncol. 2020;105:104-684. https://doi.org/10.1016/j.oraloncology.2020.104684 [URL] 🠔
  33. (33) Mian H; Grant SJ; Engelhardt M; Pawlyn C; Bringhen S; Zweegman S et al. Caring for older adults with multiple myeloma during the COVID-19 Pandemic: Perspective from the International Forum for Optimizing Care of Older Adults with Myeloma. J Geriatr Oncol. 2020;11(5):764-768. http://doi.org/10.1016/jjgo.2020.04.008 [URL] 🠔
  34. (34) Scotté F; Minvielle E; Mir O; André F; Barlesi F; Soria J-C. A patient reported outcome platform, a useful tool to improve monitoring and effective management of COVID-19 positive patients with cancer. Eur J Cancer. 2020;132:1-4. http://doi.org/10.1016/j.ejca.2020.03.020 [URL] 🠔
  35. (35) Rivera A; Ohri N; Thomas E; Miller R; Knoll MA. The impact of COVID-19 on radiation oncology clinics and patients with cancer in the United States. Adv Radiat Oncol. 2020;5(4):538-543. https://doi.org/10.1016/j.adro.2020.03.006 [URL] 🠔
  36. (36) Tey J; Ho S; Choo BA; Ho F; Yap SP; Tuan JKL et al. Navigating the challenges of the COVID-19 outbreak: Perspectives from the radiation oncology service in singapore. Radiother Oncol. 2020;148:189-93. https://doi.org/10.1016/j.radonc.2020.03.030 [URL] 🠔
  37. (37) Gregucci F; Caliandro M; Surgo A; Carbonara R; Bonaparte I; Fiorentino A. Cancer patients in COVID-19 era: Swimming against the tide. Radiother Oncol. 2020;149:109-110. http://doi.org/10.1016/j.radonc.2020.04.002 [URL] 🠔
  38. (38) Combs SE; Belka C; Niyazi M; Corradini S; Pigorsch S; Wilkens J et al. First statement on preparation for the COVID-19 pandemic in large German Speaking University-based radiation oncology departments. Radiat Oncol. 2020;15:74. https://doi.org/10.1186/s13014-020-01527-1 [URL] 🠔
  39. (39) Al-Shamsi HO; Alhazzani W; Alhuraiji A; Coomes EA; Chemaly RF; Almuhanna M et al. A practical approach to the management of cancer patients during the novel coronavirus disease 2019 (COVID-19) pandemic: An international collaborative group. Oncologist. 2020;25(6):e936-945. http://doi.org/10.1634/theoncologist.2020-0213 [URL] 🠔
  40. (40) Wei W; Zheng D; Lei Y; Wu S; Verma V; Liu Y et al. Radiotherapy workflow and protection procedures during the coronavirus disease 2019 (COVID-19) outbreak: Experience of the Hubei Cancer Hospital in Wuhan, China. Radiother Oncol. 2020;148:203-210. https://doi.org/10.1016/j.radonc.2020.03.029 [URL] 🠔
  41. (41) Wu S; Zheng D; Liu Y; Hu D; Wei W; Han G. Radiation therapy care during a major outbreak of COVID-19 in Wuhan. Adv Radiat Oncol. 2020;5(4):531-533. https://doi.org/10.1016/j.adro.2020.03.004 [URL] 🠔
  42. (42) Alhalabi O; Subbiah V. Managing cancer care during the COVID-19 pandemic and beyond. Trends Cancer. 2020;6(7):533-535. https://doi.org/10.1016/j.trecan.2020.04.005 [URL] 🠔
  43. (43) Oncology Nursing Society. COVID-19 fact sheet and implications for patients with cancer. ONS VOICE. 2020. https://bit.ly/31k2XCf [URL] 🠔
  44. (44) Zhang L; Zheng Z; Hu G; Yuan X. Prevention and control measure to avoid cross infection during radiotherapy in coronavirus disease 2019 (COVID-19) epidemic in Wuhan, China. Radiother Oncol. 2020;149:104-106. http://doi.org/10.1016/j.radonc.2020.04.011 [URL] 🠔
  45. (45) Coles CE; Aristei C; Bliss J; Boersma L; Brunt AM; Chatterjee S et al. International guidelines on radiation therapy for breast cancer during the COVID-19 pandemic. Clin Oncol. 2020;32(5):279-281. https://doi.org/10.1016/j.clon.2020.03.006 [URL] 🠔
  46. (46) Kumar J; Raina R. Recommendations for surgery during the COVID-19 pandemic. Indian J Surg. 2020;82(2):124-128. https://doi.org/10.1007/s12262-020-02467-6 [URL] 🠔
  47. (47) Tchelebi LT; Haustermans K; Scorsetti M; Hosni A; Huguet F; Hawkins MA et al. Recommendations for the use of radiation therapy in managing patients with gastrointestinal malignancies in the era of COVID-19. Radiother Oncol. 2020;148:194-200. https://doi.org/10.1016/j.radonc.2020.04.010 [URL] 🠔
  48. (48) Kumar S; Chmura S; Robinson C; Lin SH; Gadgeel SM; Donington J et al. Alternative multidisciplinary management options for locally advanced non-small cell lung cancer during the COVID-19 global pandemic. J Thorac Oncol. 2020;15(7):1137-1146. https://doi.org/10.1016/jjtho.2020.04.016 [URL] 🠔
  49. (49) Patel K; Choudhury A; Hoskin P; Varughese M; James N; Huddart R; Birtle A. Clinical guidance for the management of patients with urothelial cancers during the COVID-19 pandemic - Rapid review. Clin Oncol. 2020;32(6):347-353. http://doi.org/10.1016/j.clon.2020.04.005 [URL] 🠔
  50. (50) Rodler S; Apfelbeck M; Stief C; Heinemann V; Casuscelli J. Lessons from the coronavirus disease 2019 pandemic: Will virtual patient management reshape uro-oncology in Germany? Eur J Cancer. 2020;132:136-140. https://doi.org/10.1016/j.ejca.2020.04.003 [URL] 🠔
  51. (51) Lalani A-KA; Chi KN; Heng DYC; Kollmannsberger CK; Sridhar SS; Blais N et al. Prioritizing systemic therapies for genitourinary malignancies: Canadian recommendations during the COVID-19 pandemic. Can Urol Assoc J. 2020;14(5):E154-158. https://doi.org/10.5489/cuaj.6595 [URL] 🠔
  52. (52) ASTRO. COVID-19 FAQS; 2020. https://bit.ly/3dldemk [URL] 🠔
  53. (53) Thomson DJ; Palma D; Guckenberger M; Balermpas P; Beitler JJ; Blanchard P et al. Practice recommendations for risk-adapted head and neck cancer radiation therapy during the COVID-19 pandemic: An ASTRO-ESTRO consensus statement. Int J Radiat Oncol. 2020;107(4):618-627. https://doi.org/10.1016/j.ijrobp.2020.04.016 [URL] 🠔
  54. (54) Williams VM; Kahn JM; Harkenrider MM; Chino J; Chen J; Fang LC et al. COVID-19 impact on timing of brachytherapy treatment and strategies for risk mitigation. Brachytherapy. 2020;19(4):401-411. https://doi.org/10.1016/j.brachy.2020.04.005 [URL] 🠔
  55. (55) De Felice F; Polimeni A; Tombolini V. The impact of Coronavirus (COVID-19) on head and neck cancer patients' care. Radiother Oncol. 2020;147:84-85. http://doi.org/10.1016/j.radonc.2020.03.020 [URL] 🠔
  56. (56) Soran A; Gimbel M; Diego E. Breast cancer diagnosis, treatment and follow-up during COVID-19 pandemic. Eur J Breast Heal. 2020;16(2):86-88. http://doi.org/10.5152/ejbh.2020.240320 [URL] 🠔
  57. (57) Çakmak GK; Özmen V. SARS-COV-2 (COVID-19) outbreak and breast cancer surgery in Turkey. Eur J Breast Health. 2020;16(2):83-85. http://doi.org/10.5152/ejbh.2020.300320 [URL] 🠔
  58. (58) Monk BJ; Coleman RL; Moore KN; Herzog TJ; Secord AA; Matulonis UA et al. COVID-19 and ovarian cancer: Exploring alternatives to intravenous (IV) therapies. Gynecol Oncol. 2020;158(1):34-36. https://doi.org/10.1016/jygyno.2020.04.703 [URL] 🠔
  59. (59) Bachanova V; Bishop MR; Dahi P; Dholaria B; Grupp SA; Hayes-Lattin B et al. Chimeric antigen receptor T cell therapy during the COVID-19 pandemic. Biol Blood Marrow Transplant. 2020;26(7):1239-1246. https://doi.org/10.1016/j.bbmt.2020.04.008 [URL] 🠔
  60. (60) Thoracic Surgery Outcomes Research Network. COVID-19 guidance for triage of operations for thoracic malignancies: a consensus statement from thoracic surgery outcomes research network. Ann Thorac Surg. 2020;110(2):692-696. https://doi.org/10.1016/j.athoracsur.2020.03.005 [URL] 🠔
  61. (61) COVID-19 Subcommittee of the O.R. Executive Committee at Memorial Sloan Kettering. Cancer surgery and COVID-19. Ann Surg Oncol. 2020;27(6):1713- 1716. https://doi.org/10.1245/s10434-020-08462-1 [URL] 🠔
  62. (62) Glehen O; Kepenekian V; Bouché O; Gladieff L; Honore C. Treatment of primary and metastatic peritoneal tumors in the COVID-19 pandemic. Proposals for prioritization from the RENAPE and BIG-RENAPE groups. J Visc Surg. 2020;157(3S1):S25-31. http://doi.org/10.1016/j.jviscsurg.2020.04.013 [URL] 🠔
  63. (63) Moujaess E; Kourie HR; Ghosn M. Cancer patients and research during COVID-19 pandemic: A systematic review of current evidence. Crit Rev Oncol Hematol. 2020;150:102972. http://doi.org/10.1016/j.critrevonc.2020.102972 [URL] 🠔
  64. (64) Interventional Oncology Branch of China Anti-Cancer Association; Lyu T; Song L; Jin L; Zou Y. Expert consensus on the procedure of interventional diagnosis and treatment of cancer patients during the COVID-19 epidemic. J Interv Med. 2020;3(2):61-64. https://doi.org/10.1016/j.jimed.2020.03.001 [URL] 🠔
  65. (65) Marijnen CAM; Peters FP; Rödel C; Bujko K; Haustermans K; Fokas E et al. International expert consensus statement regarding radiotherapy treatment options for rectal cancer during the COVID-19 pandemic. Radiother Oncol. 2020;148:213-215. https://doi.org/10.1016/j.radonc.2020.03.039 [URL] 🠔
  66. (66) Dietz JR; Moran MS; Isakoff SJ; Kurtzman SH; Willey SC; Burstein HJ et al. Recommendations for prioritization, treatment, and triage of breast cancer patients during the COVID-19 pandemic. The COVID-19 pandemic breast cancer consortium. Breast Cancer Res Treat. 2020;181(3):487-497. https://doi.org/10.1007/s10549-020-05644-z [URL] 🠔
  67. (67) Pichi B; Mazzola F; Bonsembiante A; Petruzzi G; Zocchi J; Moretto S et al. Corona-steps for tracheotomy in COVID-19 patients: A staff-safe method for airway management. Oral Oncol. 2020;105:104682. http://doi.org/10.1016/j.oraloncology.2020.104682 [URL] 🠔
  68. (68) Denys A; Guiu B; Chevallier P; Digklia A; Kerviler E; Baere T. Interventional oncology at the time of COVID-19 pandemic: Problems and solutions. Diagn Interv Imaging. 2020;101(6):347-353. http://doi.org/10.1016/j.diii.2020.04.005 [URL] 🠔
  69. (69) Indini A; Aschele C; Cavanna L; Clerico M; Daniele B; Fiorentini G et al. Reorganisation of medical oncology departments during the novel coronavirus disease-19 pandemic: A nationwide Italian survey. Eur J Cancer. 2020;132:17-23. https://doi.org/10.1016/j.ejca.2020.03.024 [URL] 🠔
  70. (70) Shuman AG; Pentz RD. Cancer Research Ethics and COVID-19. Oncologist. 2020;25(6):458-459. http://doi.org/10.1634/theoncologist.2020-0221 [URL] 🠔
  71. (71) National University Cancer Institute of Singapore (NCIS) Workflow Team. A segregated-team model to maintain cancer care during the COVID-19 outbreak at an academic center in Singapore. Ann Oncol. 2020;31(7):840-843. http://doi.org/10.1016/j.annonc.2020.03.306 [URL] 🠔
  72. (72) Lambertini M; Toss A; Passaro A; Criscitiello C; Cremolini C; Cardone C et al. Cancer care during the spread of coronavirus disease 2019 (COVID-19) in Italy: Young oncologists' perspective. ESMO Open. 2020;5(2):e000759. http://doi.org/10.1136/esmoopen-2020-000759 [URL] 🠔
  73. (73) Lyon D. COVID-19, Cancer and financial toxicity. Oncol Nurs Forum. 2020;47(3):253-254. http://doi.org/10.1188/20.ONF.253-254 [URL] 🠔
  74. (74) Bonomi L; Ghilardi L; Arnoldi E; Tondini CA; Bettini AC. A rapid fatal evolution of Coronavirus Disease-19 (COVID-19) in a patient with advanced lung cancer patient with a long-time response to nivolumab. J Thorac Oncol. 2020;15(6):e83-85. https://doi.org/10.1016/jjtho.2020.03.021 [URL] 🠔
  75. (75) The Lancet Oncology. COVID-19: Global consequences for oncology. Lancet Oncol. 2020;21(4):467. https://doi.org/10.1016/S1470-2045(20)30175-3 [URL] 🠔
  76. (76) Zaorsky NG; Yu JB; McBride SM; Dess RT; Jackson WC; Mahal BA et al. Prostate cancer radiation therapy recommendations in response to COVID-19. Adv Radiat Oncol. 2020;5(4):659-665. http://doi.org/10.1016/j.adro.2020.03.010 [URL] 🠔
  77. (77) Bartlett DL; Howe JR; Chang G; Crago A; Hogg M; Karakousis G et al. Management of cancer surgery cases during the COVID-19 pandemic: Considerations. Ann Surg Oncol. 2020;27(6):1717-1720. http://doi.org/10.1245/s10434-020-08461-2 [URL] 🠔
  78. (78) Kutikov A; Weinberg DS; Edelman MJ; Horwitz EM; Uzzo RG; Fisher RI. A war on two fronts: Cancer care in the time of COVID-19. Ann Intern Med. 2020;172(11):756-758. http://doi.org/10.7326/M20-1133 [URL] 🠔
  79. (79) Salako O; Okunade K; Allsop M; Habeebu M; Toye M; Oluyede G et al. Upheaval in cancer care during the COVID-19 outbreak. ecancer. 2020;14:ed97. http://doi.org/10.3332/ecancer.2020.ed97 [URL] 🠔
Trabajo derivado del proyecto de investigación 'Automanejo, competencia para el cuidado y carga del síntoma en adultos con cáncer en tratamiento".
Moreno Castro A, Franco Rocha OY, Carrillo González GM. Recomendaciones sobre el tratamiento y monitoreo de personas con cáncer durante la pandemia de COVID-19. Av Enferm. 202038(1supl):32-43. https://doi.org/10.15446/av.enferm.v38n1supl.88868
Colciencias. Contrato 772 de 2018. Banco de propuestas elegibles para el fortalecimiento de programas y proyectos de investigación en ciencias médicas y de la salud con talento joven e impacto regional.