Caldasia
0366-5232
Instituto de Ciencias Naturales, Facultad de Ciencias-Universidad Nacional de Colombia
https://doi.org/10.15446/caldasia.v40n2.65677

Recibido: 5 de octubre de 2017; Aceptado: 14 de agosto de 2018

Tooth row variation in tadpoles of Dendropsophus labialis (Anura: Hylidae: Dendropsophini) and the evolution of oral morphology in the genus

Variación en hileras de dientes labiales en larvas de Dendropsophus labialis (Anura: Hylidae: Dendropsophini) y la evolución de la morfología oral en el género

G. Ballen, 1

Museu de Zoologia da Universidade de São Paulo, São Paulo, SP, Brazil. gaballench@gmail.com, gaballench@usp.br Universidade de São Paulo Universidade de São Paulo São Paulo SP Brazil

Licencia Creative Commons.

ABSTRACT

Labial tooth row variation was assessed in Dendropsophus labialis tadpoles from the Cordillera Oriental in Colombia. The presence of a second anterior labial tooth row was detected, showing thus a labial tooth row formula of 2/2. This second anterior tooth row was present in a substantial number of individuals, suggesting that the observed variation is not unusual. This variation contradicts earlier reports about the number of labial tooth rows in this species, whose labial tooth row formula has been reported as 1/2 without variation. A novel ontogenetic pattern of tooth row addition was detected, differing from earlier observations made on Pseudacris regilla tadpoles in terms of tooth row appearance order. The taxonomic implications for these data are discussed along with the evolution of oral morphologies in the genus.

Key words:

Anuran larvae, Hylinae, mouthparts, morphology, ontogeny.

RESUMEN

Se documentó la variación en la fórmula de dientes labiales en renacuajos de Dendropsophus labialis provenientes de la Cordillera Oriental en Colombia. Se detectó una segunda hilera anterior de dientes labiales en algunos individuos, mostrando así una fórmula 2/2. Esta segunda hilera de dientes se presentó en un número sustancial de individuos, sugiriendo que la variación observada no es inusual. Esta variación contradice reportes previos sobre el número de hileras de dientes labiales en esta especie para la cual se ha reportado históricamente una fórmula invariable 1/2. Un patrón ontogenético previamente desconocido fue detectado, difiriendo de observaciones previas en renacuajos de Pseudacris regilla en términos del orden de aparición de hileras de dientes labiales. Las implicaciones taxonómicas de estos datos son discutidas junto con la evolución de partes bucales en el género.

Palabras clave:

Larvas anuras, Hylinae, partes bucales, morfología, ontogenia.

INTRODUCTION

The genus Dendropsophus includes small tree frogs distributed throughout South America and part of Central America. This genus was resurrected for the 30-chromosome tree frogs formerly in the genus Hyla by Faivovich et al. (2005). These authors also placed it in the tribe Dendropsophini along with Lysapsus, Pseudis, Scarthyla, Scinax, Sphaenorhynchus, and Xenohyla. Larval morphology has been important to assess evolutionary relationships (Faivovich 2002, Alcalde et al. 2011), and these data are particularly relevant to Dendropsophus. Previous authors estimated phylogenetic relationships among 30-chromosome species groups using oral morphology as a data source to a significant degree (Duellman and Trueb 1983, Kaplan 1991, 1994, Kaplan and Ruiz 1997). Unfortunately, both low sample size (i.e., one to ten specimens from few developmental stages, usually one or two of them) and the assumption of invariability in these traits make them still dubious since ontogenetic variation is well-known to occur in hylids (Faivovich et al. 2005). In this context, larval morphological variation is relevant to phylogenetic hypotheses for Dendropsophus due to the interspecific variation in oral morphology but its role as source of informative characters needs still to be reassessed to evaluate their informativeness in a phylogenetic context.

Labial tooth row and early oral ontogeny have been described for a few species of bufonid, hylid, leiuperine and ranid tadpoles (e.g., as summarized in McDiarmid and Altig 1999). Although some papers describe the pattern of tooth row ontogeny, few had the resolution required (i.e., several individuals from a range of sizes and ontogenetic stages) to detect the addition pattern during the preeclosional phase. Thibaudeau and Altig (1988) described in detail the oral ontogeny for several species, and concerning hylids they present an addition model derived from their data on tadpoles of Pseudacris regilla (Baird and Girard, 1852). Since no more species in the family have been surveyed for early tooth-row ontogeny (i.e., before Gosner stage 25), we still ignore the level of generality of such ontogenetic model. One important consequence of Thibaudeau and Altig's results is the fact that the standard scheme of tooth row nomenclature do not represent the actual ontogenetic sequence (e.g. the first posterior row added is actually the second in the formula). This leads to confusion and, perhaps, to errors when assuming homology between tooth rows, or even to errors in statements of homology between labial tooth row formulae.

Variation in labial tooth rows has been described for some species across several anuran families, but only those of Kaplan (1994), Santos et al. (1998) and Rossa-Ferres and Nomura (2006) represent reports on Dendropsophus species such as D. minutus (Ahl, 1933), D. microps (Peters, 1872), and D. giesleri (Mertens, 1950). As observed by Altig and McDiarmid (1999), exploration of the variation at any level in oral structures using large sample sizes is ideal, because some kinds of variation might be undetectable using small sample sizes. In this sense, Potthoff and Lynch (1986) show an example of how the observed variation in oral structures may change related to sample size (one labial tooth-row formula, n = 5; 13 labial tooth-row formulae, n = 96). They found a positive relationship between the number of tooth row phenotypes (= LTRFs) and sample size (r = 0.71), also showing that data from other two studies using species of the genus (S. bombifrons Cope, 1863 and S. holbrooki (Harlan, 1835)) conformed to such trend.

Examination of tadpoles of Dendropsophus labialis (Peters, 1863) revealed the presence of a labial teeth in A-2, contradicting previous reports on the labial tooth row formula in this species. Duellman and Trueb (1983) and later authors (e.g., Ladino and Colmenares de Escamilla 1987, Duellman 1989, Mijares-Urrutia 1990, 1998, Kaplan 1991, 1994, Duellman et al. 1997, Kaplan and Ruiz 1997) reported this formula as 1/2, but unfortunately those studies lack an explicit report on either material examined or the sample size on which such reports were based and therefore it is impossible to know whether the variation herein documented corresponds to aberrant individuals departing from the normal mouth morphology, or to an ontogenetic pattern.

The first goal of the present study is to explore and describe variation at three levels: Individual variation (i.e. between individuals), intra-individual variation, after Hanken and Wake (1993), and ontogenetic variation and to test whether variation in the number of anterior labial tooth rows shows an ontogenetic pattern. Second, to test whether the observed variation is best explained by ontogenetic or individual variation. Third, to analyze the evolution of mouth morphologies in tadpoles of the genus Dendropsophus.

MATERIALS AND METHODS

Laboratory methods and abbreviations

All the material examined is housed in the Amphibians Collection, Instituto de Ciencias Naturales, Universidad Nacional de Colombia, Bogotá, Colombia. Abbreviations throughout the text are LTRF: labial tooth row formula (McDiarmid and Altig 1999), A-n: n-th anterior labial tooth row, P-n: n-th posterior labial tooth row, AR-n: n-th anterior ridge, and PR-n: n-th posterior ridge, body length: BL, and Gosner (1960) developmental stages: GS.

Observations were made under stereomicroscope. Tadpoles were staged using the Gosner's (1960) table of developmental stages. Individuals ranging from Gosner stage 21 to 24 were handled with forceps, placing the individuals carefully and forcing them slightly. Tadpoles from Gosner stage 25 to 42 were handled using modeling clay to position the specimen, allowing detailed observations of the oral disc.

Data analysis

Data were analyzed using R v.3.1 (R Core Team c2015). Datasets (Appendix S1 in supplementary materials) and scripts (Appendix S2 in supplementary materials) used are available at https://github.com/gaballench/D_labialis as well as online supplementary materials. An intermediate state was coded when there were fewer than three teeth on the AR-2 as an approximate way to evaluate the beginning of tooth row formation. The number of rows between quotation marks indicates such condition when there were keratinized teeth beginning to develop. A sensitivity analysis was carried out in order to test whether coding such instances as a row or not had any impact on the data analysis, that is, considering an individual with a "2(2)"/2[1] LTRF as either 2(2)/2[1] or 1/2[1]. Ontogenetic and individual variation in LTRF was described with a Spearman's rho statistic and such measure tested with a correlation test.

Character optimization was carried out by considering each structure of the oral disc as a different character with two states (presence-absence). These characters were optimized on the phylogenetic hypotheses of Faivovich et al. (2005) and Fouquet et al. (2011) since these are the most comprehensive on the evolutionary relationships in the genus. Optimization was carried out in Mesquite v.3.0.3 (Maddison and Maddison 2011). The best optimizations were selected by minimizing their number of steps. Whenever two optimizations (ACCTRAN or DELTRAN) were equally parsimonious the characters were plotted as ambiguous.

RESULTS

Ontogenetic variation

The ontogenetic series available for the study showed that tooth-row addition follows a consistent pattern from P-1 to A-1. Due to the erratic nature of the A-2 addition, the sequence that describes the ontogenetic changes from 0/0 to 1/2 is first presented, with a description of the A-2 addition subsequently under individual variation. At stage 21, the oral disc in D. labialis corresponds to the condition reported in the literature by Thibaudeau and Altig (1988); the oral ontogeny begins here with the diamond-shaped oral aperture. This condition may remain as late as stage 23 in some individuals. The first structures to form are thejaw sheaths, and afterward the marginal papillae and tooth-row ridges simultaneously. After formation of such structures, the P-1 starts to develop medially, and then laterally. Afterward P-2 begins development approximately when P-1 presents teeth on sides. Later, A-1 starts development adding teeth on both sides of the ridge, leaving a large medial gap that is no longer present when the row finishes formation, so the development of labial teeth occurs through the middle of the ridge. This row develops only when P-2 has keratinized teeth. Despite the early beginning of the oral structures in ontogeny, all the changes associated with labial tooth rows are first evident in stage 25, only one individual presented keratin on PR-1 during stage 24. Therefore, all the changes from 0/0 to 1/2 usually occur during stage 25 (ca. between 1.5 and 4.7 mm BL), whereas the A-2 addition occurs once the LTRF 1/2 has been reached in the individuals presenting this tooth row after stage 25 (around 5.0 mm SL).

The addition pattern presents the sequence P-1 > P-2 > A-1 > [A-2 (when present)], thus producing LTRF changes ordered as 0/0 > 0/1 > 0/2 > 1/2 > [2/2 (when present)] (Fig. 1). This sequence is related to growth as assessed from BL since all these changes occur during GS 25 (Table 1). Despite there was no objective way to record yolk and visceral changes, tooth row addition was observed to begin during the phase of gut development, with most of the tooth row additions occurring once the gut is completely formed and the yolk has been completely deployed. Furthermore, tooth rows never begin development before the appearance of marginal papillae; all the individuals presenting at least the first tooth row (P-1) have completely formed marginal papillae and tooth row ridges.

Composite scatterplot showing a. total variation in LTRF with respect to BL in D. labialis; 
 b. zoomed portion including individuals up to GS 25 and roughly up to BL = 5 mm; c. remaining stages and BL. Below 5mm (b; GS < 26) variation in LTRF corresponds to ontogenetic variation, whereas above that point (c; GS >= 26) variation in LTRF is individual variation and does not correspond with growth changes.

Figure 1: Composite scatterplot showing a. total variation in LTRF with respect to BL in D. labialis; b. zoomed portion including individuals up to GS 25 and roughly up to BL = 5 mm; c. remaining stages and BL. Below 5mm (b; GS < 26) variation in LTRF corresponds to ontogenetic variation, whereas above that point (c; GS >= 26) variation in LTRF is individual variation and does not correspond with growth changes.

Table 1: Sensitivity analysis and Spearman correlation for ontogenetic and individual variation. The correlation value did not change sensibly between the extended or conservative coding of rows starting development. Both BL and GS showed high correlation values for ontogenetic variation, however, GS show lower values since most of the ontogenetic changes occur in GS 25, therefore adding noise to the general trend; in contrast, very low correlation values were found for individual variation. P-values indicate the confidence in each estimation of correlation.

Individual and intra-individual variation

Specimens examined show individual variation in several features (Table 2). Scars were present, sometimes as extensive injuries on the frontal region of the body. Additionally, reticulation-like fusions of tooth rows are present in a variable proportion of individuals, ranging from 0 to 5.13 % of the individuals, but were restricted to the posterior tooth rows. These configurations always imply a fusion of the underlying tooth-row ridge and present two conditions. Continuous reticulations, defined as ridges that fuse at a specific site, but conserving the internal continuity, i.e. both halves of the row are still continuous. Discontinuous reticulations are present when there is a site of fusion between rows, but both rows lose their internal continuity, hence presenting the continuity between two halves from adjacent rows (Fig. 2).

Table 2: Individual variation patterns with low percentages. Some patterns were evident only when large samples were analyzed. Reticulations correspond to point fusion of ridges and their respective tooth rows; fusions involve more than % of the length of the row/ allocated teeth were present growing outside the row; keratin losses are present in parts of the oral disc without a particular pattern; scars are wounds probably related to predation events; and tooth patches are sometimes formed outside the rows or on labial papillae.

Reticulate-like patterns and row fusions in lower tooth rows of D. labialis: 
 a. "Normal" tadpole, ICN 53811, Gosner stage 35; b. Row fusion, ICN 53811, GS 33; c. Reticulate pattern 1, ICN 53811, GS 36; d. Reticulate pattern 2, ICN 53807, GS 28. Scale bar = 1mm.

Figure 2: Reticulate-like patterns and row fusions in lower tooth rows of D. labialis: a. "Normal" tadpole, ICN 53811, Gosner stage 35; b. Row fusion, ICN 53811, GS 33; c. Reticulate pattern 1, ICN 53811, GS 36; d. Reticulate pattern 2, ICN 53807, GS 28. Scale bar = 1mm.

Labial tooth rows also vary in the presence of tooth patches outside the main row, growing on the depression between ridges, on some marginal or submarginal papillae, or even allocated from a given row. They may also form tooth circles in a particular row, conserving continuity within the row. These configurations neither present a pattern of distribution nor appear to be correlated with any other structure in the oral disc. Also, some regions of a labial tooth row showed fusion to the next closest row but involving at least 1/4 of the row length, differing from the point-site pattern of reticulations (Fig. 2).

All of the keratinized mouthparts are renovated to cope with wear (Marinelli and Vagnetti 1988). However, some individuals had lost patches of teeth, entire rows, or even most of the keratinized labial teeth. These cases were present in individuals suffering metamorphosis as a natural part of this event, as well as in few individuals experiencing it prematurely. The former cause of loss is related to a natural metamorphic change, while the latter appears to be unrelated to ontogeny.

Two forms of individual variation were observed in examined samples, related to the P-1 and A-2 rows, namely the presence of a P-1 gap and the number of anterior tooth rows. Some individuals present a P-1 gap medially defined as a space between lateral halves of the tooth row ridge, and the lack of teeth on it in 36.1 % of cases. This type of variation is considered individual since nearly half of the individuals presented such gap regardless of GS or BL. On the other hand, the number of anterior tooth rows also was found to present individual variation. Some individuals presented an A-2 (Fig. 3) and therefore a LTRF 2/2, whereas most others lacked those teeth, presenting a LTRF 1/2. The variation involving the A-2 formation is herein considered to be unrelated to ontogeny as it did not present correlation with either BL or GS (Table 1) and therefore individuals showing a LTRF 2/2 were present along with the individuals with LTRF 1/2 in each developmental stage from GS 26 to 40. Also, there were individuals beginning to form the A-2 late in ontogeny (i.e. far from Gosner stage 25). As was already mentioned, almost all of the individuals in GS 25 lacked A-2.

D. labialis tadpole showing the A-2 tooth row, ICN 53811, GS 35. Scale bar = 1mm.

Figure 3: D. labialis tadpole showing the A-2 tooth row, ICN 53811, GS 35. Scale bar = 1mm.

Two cases of intra-individual variation were observed, namely, asymmetrical A-2 rows and incomplete rows other than A-2. These are considered different because other tooth rows are continuous (except in some P-1 rows with gap), and the asymmetry in A-2 is present in ridges widely separated that never contact each other. Some individuals (46.9 %) presented an asymmetrical disposition of labial teeth where only the left or right side of the A-2 tooth row formed labial teeth.

DISCUSSION

Some instances of individual variation herein described for D. labialis tadpoles have been reported also for other species in the literature. For instance, tadpoles presenting interruptions in some labial tooth rows are reported elsewhere (Heyer et al. 1990, Suárez-Mayorga and Lynch 2001, Lynch 2006), whereas fusion of tooth rows are observed in illustrations of tadpoles of Ceratophrys calcarata Boulenger, 1890 and Phyllomedusa venusta Duellman & Trueb, 1967 (Lynch 2006). Variation in the presence of a P-1 gap is also present in some other species; Cárdenas-Rojas et al. (2007) described the tadpole of Hylorina sylvatica Bell, 1843, reporting a LTRF 2(2)/3[1], indicating variation in the presence of the P-1 gap. These cases, as well as the present data, suggest that variations are not restricted to Dendropsophus labialis, and does not seem to relate to ecological factors given the wide array of environments occupied by these species.

The present work constitutes the first one recognizing variation in the number of anterior tooth rows in D. labialis. Earlier reports (Duellman and Trueb 1983, Ladino and Colmenares de Escamilla 1987, Duellman 1989, and Mijares-Urrutia 1990, 1998) indicate a LTRF 1/2 for D. labialis tadpoles. However, none of these papers reported on sample sizes for this species, so it is difficult to decide whether sample size was adequate to characterize the LTRF in this species. Moreover, some of them report a LTRF 1/2 following Duellman and Trueb (1983) as original reference, so the amount of individual reassessments of the oral morphology in this species is very low.

As is evident from the present data, D. labialis cannot be assigned to a single LTRF, so normal variation should be recognized with a LTRF 1/2[1] - 2(2)/2[1] for this species. Consequently, the LTRF alone looses taxonomic value at least in species groups showing a LTRF of 1/2 or higher, because there are species either with LRTF 1/2 such as D. carnifex (Duellman, 1969), D. columbianus (Boettger, 1892), D. bogerti (Cochran & Goin, 1970) and D. stingi (Kaplan, 1994) or 2/2 as D. meridensis (Rivero, 1961). Also, species such as D. columbianus and D. stingi show individual variation in terms of the number of labial teeth rows in a similar way as that described here for D. labialis (G.A. Ballen, pers. obs.). For D. meridensis tadpoles it is still unclear whether the presence of A-2 corresponds to variation or not since Mijares-Urrutia (1990) based his description of that tadpole on only five individuals, what seems insufficient for assessing appropriately variation in oral structures at least in Andean species of Dendropsophus. In addition, the latter author did not provide any diagnostic character that could serve for distinguishing tadpoles of D. meridensis from both D. labialis and D. pelidna (Duellman, 1989) in his latter paper describing the tadpole of the latter species (Mijares-Urritia 1998).

It is noteworthy that individual variation, either demonstrated for D. labialis, D. minutus, and D. giesleri (Mertens, 1950) (Santos et al. 1998, Rossa-Ferres and Nomura 2006; this report) or suspected as in D. anceps (Lutz, 1929) and D. minutus (Kaplan 1994, Wogel et al. 2000, Jungfer et al. 2010), is present in some species of the genus. However, variation in D. minutus is also suspected to represent more than one species currently under this specific name, what might render variation in this species complex an artifact (e.g., Gehara et al. 2014). On the other hand, reports of variation such as those of D. giesleri and D. microps (Peters, 1872) do not mention the occurrence of different oral conditions related to either BL or GS, so it is still to be demonstrated whether such variation is individual or ontogenetic. Larger samples and a quantitative approach have the potential of distinguishing between them in order to gain a better understanding of variation in mouthparts for these species.

The ontogenetic sequence showed by D. labialis tadpoles differs strongly from that reported by Thibaudeau and Altig (1988) for Pseudacris regilla tadpoles (their Hyla regilla), and generalized for tadpoles with LTRF 2/3 by Altig and McDiarmid (1999). They report an ontogenetic sequence of tooth row addition of A-1 > P-2 > P-1 > A-2 > P-3, while in D. labialis it is observed the sequence is P-1 > P-2 > A-1 > A-2. If the latter sequence is also present in species of Xenohyla, the addition of P-3 will be the next step in row addition. Such differences in row addition suggest that homology assessment should not be done in LTRF as a whole but instead between presence and absence of individual rows among taxa; and as a consequence, that the value of LTRFs as synapomorphies in systematic studies must be assessed with the aid of ontogenetic series.

The ontogenetic pattern of oral disc formation observed in D. labialis strikingly resembles the diversity of oral morphologies found in species of Dendropsophus whose oral disc has been described (Appendix S3 in supplementary materials). Given the formation sequence from jaw sheaths to the last tooth row appearing, several species show a combination of structures that seem to correspond to their formation stages through ontogeny (Fig. 1, Table 3). The most extreme example of this case are the species of the Dendropsophus microcephalus group where the only structure formed are the jaw sheaths without the presence of both marginal papillae or labial tooth rows and ridges; such condition has been proposed as a putative synapomorphy for this group by Faivovich et al. (2005).

There is a reversion in the Dendropsophus decipiens clade from a state of lack of marginal papillae to its presence, matching the stage of marginal papillae + labial ridges. In several species of the Dendropsophus leucophyllatus, D. parviceps, and D. garagoensis groups there are marginal papillae and labial tooth row ridges formed without the labial teeth. Some species such as D. elegans (Wied-Neuwied, 1824) and its sister species D. salli (Jungfer et al., 2010) of the D. leucophyllatus species group, and D. giesleri show a LTRF 0/1 along with marginal papillae. Dendropsophus norandinusRivera-Correa and Gutiérrez- Cárdenas, 2012 of the D. columbianus group shows a LTRF 0/2 also with marginal papillae (Rivera-Correa and Gutiérrez-Cárdenas 2012). Finally, some species of the D. columbianus and D. labialis groups present LTRFs 1/2 and 2/2. The lack of any tadpole in the genus with a morphology diverging from the stages in the ontogenetic sequence is striking since to date tadpoles of nearly half of the species from virtually all of the species groups have been described and illustrated (Table 3).

Table 3: Conditions of mouthparts present in species of Dendropsophus and Xenohyla with known tadpoles. The 'beaks' column are those species without marginal papillae and ridges, whereas all the other conditions are oral discs with both structures and with their corresponding configuration of LTRF. The particular tooth row present is indicated between parentheses. Species marked with one asterisk (*) that are located under different columns indicate polymorphisms.

Although several species fit the morphology in a given ontogenetic stage, optimization shows that the evolution of mouthparts in tadpoles of Dendropsophus does not seem to follow a unique trend of development or truncation of the sequence. When considering each structure of the oral disc as a distinct character, it is evident that a strong reduction of mouthparts took place with the absence of all tooth rows at the base of Dendropsophus, whereas Xenohyla presents an oral disc with jaw sheaths, marginal papillae, and labial tooth rows A-1, A-2, P-1, P-2, and P-3. Optimization depends on a particular phylogenetic hypothesis but the hypotheses of Faivovich et al. (2005) (Fig. 4) and Fouquet et al. (2011) (Fig. 5) are similar in showing that most mouthparts were lost at the base of the genus. Another point of agreement between optimizations is that loss of marginal papillae occurs at the base of the D. microcephalus group with a reversal in D. berthalutzae (Bokermann, 1962); in fact, literature data indicate that this reversal involves the whole D. decipiens clade in the aforementioned species group (Faivovich et al. 2005; Table 3; Appendix S3 of the supplementary material). Acquisitions and losses of several LTRs occur in the Andean clade comprising the D. columbianus and D. labialis groups (hereafter called 'the Andean groups'), as well as at the base of the D. parviceps (in part) plus the D. leucophyllatus groups.

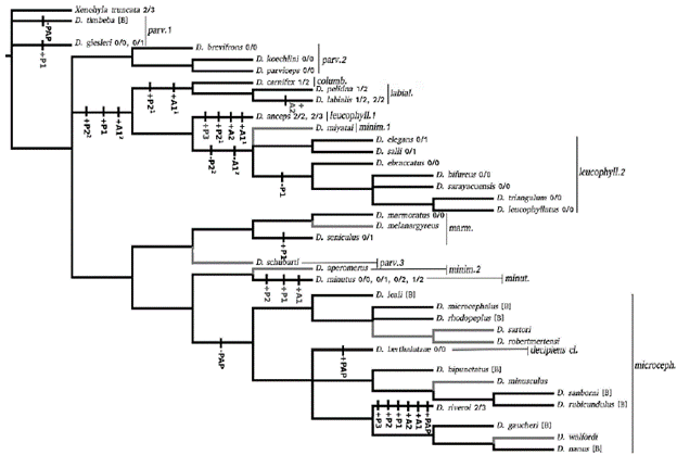
Oral-disc characters optimized onto the phylogenetic hypothesis of Faivovich et al. (2005). Species indicated with [B] present only beaks but lack marginal papillae and labial tooth rows. Plus signs (+) indicate acquisition and minus signs (-) loss of a given condition. Instances of polymorphism are indicated in red. PAP means marginal papillae, whereas A-n and P-n are anterior tooth row n and posterior tooth row n respectively. Species included in that study but whose tadpole is unknown are colored in gray. Species groups are abbreviated as follows: columb. = columbianus, labial. = labialis, leucophyll. = leucophyllatus, marm. = marmoratus, microceph. = microcephalus, minim. = minimus, minut. = minutus, and parv. = parviceps.

Figure 4: Oral-disc characters optimized onto the phylogenetic hypothesis of Faivovich et al. (2005). Species indicated with [B] present only beaks but lack marginal papillae and labial tooth rows. Plus signs (+) indicate acquisition and minus signs (-) loss of a given condition. Instances of polymorphism are indicated in red. PAP means marginal papillae, whereas A-n and P-n are anterior tooth row n and posterior tooth row n respectively. Species included in that study but whose tadpole is unknown are colored in gray. Species groups are abbreviated as follows: columb. = columbianus, labial. = labialis, leucophyll. = leucophyllatus, marm. = marmoratus, microceph. = microcephalus, minim. = minimus, minut. = minutus, and parv. = parviceps.

Oral morphologies optimized onto the hypothesis of Fouquet et al. (2011). Species indicated with [B] present only beaks but lack marginal papillae and labial tooth rows. Plus signs (+) indicate acquisition and minus signs (-) loss of a given condition. Instances of polymorphism are indicated in red. PAP means marginal papillae, whereas A-n and P-n are anterior tooth row n and posterior tooth row n respectively. Ambiguous optimization of P-2 and A-1 are indicated by pairs of homoplastic or reversed characters indicated by superscripts (e.g., +P21 and +P21 indicate that P2 was acquired independently in two different clades, whereas +P22 -P22 indicate that P2 was acquired in a given clade and then reversed to absence up in the tree). Species included in that study but whose tadpole is unknown are colored in gray. Species groups are abbreviated as follows: columb. = columbianus, labial. = labialis, leucophyll. = leucophyllatus, marm. = marmoratus, microceph. = microcephalus, minim. = minimus, minut. = minutus, and parv. = parviceps.

Figure 5: Oral morphologies optimized onto the hypothesis of Fouquet et al. (2011). Species indicated with [B] present only beaks but lack marginal papillae and labial tooth rows. Plus signs (+) indicate acquisition and minus signs (-) loss of a given condition. Instances of polymorphism are indicated in red. PAP means marginal papillae, whereas A-n and P-n are anterior tooth row n and posterior tooth row n respectively. Ambiguous optimization of P-2 and A-1 are indicated by pairs of homoplastic or reversed characters indicated by superscripts (e.g., +P21 and +P21 indicate that P2 was acquired independently in two different clades, whereas +P22 -P22 indicate that P2 was acquired in a given clade and then reversed to absence up in the tree). Species included in that study but whose tadpole is unknown are colored in gray. Species groups are abbreviated as follows: columb. = columbianus, labial. = labialis, leucophyll. = leucophyllatus, marm. = marmoratus, microceph. = microcephalus, minim. = minimus, minut. = minutus, and parv. = parviceps.

Jaw sheaths are present in all ofthe taxa so there is no transformation of this character in both Dendropsophus and Xenohyla (Appendix S3 of the supplementary material); its presence is, therefore, uninformative since there is no variation. Presence of marginal papillae is a primitive feature in Dendropsophus, with a derived loss in the D. microcephalus group and a subsequent reacquisition in the D. decipiens clade of that group as evidenced in both hypotheses (Figs. 4-5; D. berthalutzae); however, the hypothesis of Fouquet et al. (2011) implies that papillae were reacquired in D. riveroi outside the D. decipiens clade. The distribution of marginal papillae around the mouth in Dendropsophus shows variation in the presence of gaps or amount of papillae such as marginal papillae complete in the Andean groups (pers. obs.) and marginal papillae presenting posterolateral gaps in the D. leucophyllatus group (Lynch and Suárez-Mayorga 2011), so a finer morphological study of this character could indicate that such variation may be informative at more inclusive levels as among species of the D. leucophyllatus group.

The evolution of P-1 could not be traced in the hypothesis of Faivovich et al. (2005) since its optimization was ambiguous from the base of the cladogram up to the tips where it appeared. Under the hypothesis of Fouquet et al. (2011) the presence of this character appeared as derived for a clade comprising the Andean groups, the D. leucophyllatus group, and the species D. anceps (Lutz, 1929), D. miyatai (Vigle and Goberdhan-Vigle, 1990) and the D. leucophyllatus group, with a reversal within the D. leucophyllatus group in the clade including D. ebraccatus (Cope, 1874), D. bifurcus (Andersson, 1946), D. sarayacuensis (Shreve, 1935), D. triangulum (Günther, 1869) and D. leucophyllatus (Beireis, 1783). The acquisition of this character appeared homoplastic in D. seniculus (Cope, 1868) and D. riveroi (Cochran & Goin, 1970), and was polymorphic in D. giesleri and D. minutus.

The rows P-2 and A-1 showed the same optimization for both hypotheses. The presence of these rows was recovered as derived for the Andean groups and homoplastic for D. anceps, while it was shown to be polymorphic in D. minutus. In the hypothesis of Fouquet et al. (2011), the optimization was ambiguous with an equal number of steps for a homoplastic acquisition in the Andean groups and D. anceps, or an earlier acquisition at the base of the clade composed of the Andean groups, D. anceps, D. miyatai and the D. leucophyllatus group with a subsequent loss in D. miyatai + the D. leucophyllatus group. In this latter hypothesis, D. minutus showed polymorphism for these labial tooth rows.

The optimization of A-2 was recovered as derived for D. anceps, while it was polymorphic in D. labialis under the hypothesis of Faivovich et al. (2005). However, under Fouquet et al. (2011) it also appeared homoplastically in D. riveroi, so both hypotheses only differ in the presence of the latter terminal in one of the hypotheses. Finally, P-3 appeared as polymorphic in D. anceps under Faivovich et al. (2005), and as derived in D. riveroi and polymorphic in the former under Fouquet et al. (2011).

Despite agreeing in some important details between hypotheses, optimization of oral structures indicate that evolution of mouthparts in Dendropsophus was complex and shows several instances of homoplastic and polymorphic conditions. Among the general patterns illustrated by the optimizations are the reduction of mouthparts at the base of the genus, where all of the labial tooth rows were lost and the reacquired throughout the cladogram. Also, the loss of marginal papillae in the D. microcephalus group and its reacquisition in the D. decipiens clade and D. riveroi were consistent between optimization schemes. The complex evolution of labial tooth rows in a clade comprising the Andean groups, part of the D. parviceps group and the D. leucophyllatus group shows that in contrast to the D. microcephalus group, this clade includes most of the events of mouthpart evolution in the genus.

Two species of Dendropsophus present a special oral morphology that requires further attention due to the complexity of the optimizations. D. anceps, whose LTRF 2/2-2/3 differs from most other species in the genus (Wogel et al. 2000, Jungfer et al. 2010), presents four acquisitions (LTRs A-1, A-2, P-2, and P-3), what along with its polemic position in the genus indicates that a more complete study of variation with confidently-identified tadpoles are required in order to corroborate such evolutionary pattern. On the other hand, the optimization of oral characters under the hypothesis of Fouquet et al. (2011) indicates that D. riveroi, a species now placed into the D. microcephalus group presents a reacquisition of marginal papillae and all of the labial tooth rows so that it attains a LTRF 2/3. This implies that this species alone have undergone more than twice as more changes in oral morphology as the whole number of transformations in the D. microcephalus group.

The tadpole of D. riveroi was included, yet not thoroughly described, by Lynch and Suárez-Mayorga (2011) in a key to the hylids of the eastern lowlands of Colombia. These authors suggested that D. riveroi was incorrectly placed in Dendropsophus and suggested that the morphology of the tadpole was more similar to species of Scinax. In a reassessment of the phylogenetic position of this species, Fouquet et al. (2011) transferred it from the D. minimus group to the D. microcephalus group, and implicitly, refuted the claims of Lynch and Suárez-Mayorga about the placement of this species into Scinax. An alternative that Lynch and Suárez-Mayorga did not consider was that the tadpole reported as D. riveroi in their key was likely misidentified, being a species of Scinax instead. From the oral disc morphology it is evident that the tadpole illustrated does not belong to Dendropsophus as the anterior labial tooth rows present a medial angle similar to that found in Scinax and Boana, and because the nares in Dendropsophus open anteriorly and are placed on the sides of the oral disc (e.g., Lynch and Suárez-Mayorga 2011 fig. 10), whereas the tadpole illustrated as D. riveroi by these authors presents dorsal nares as in several hylid genera except Dendropsophus. Whether the tadpole of D. riveroi was incorrectly identified by Lynch and Suárez-Mayorga (2011) or whether it represents the most aberrant tadpole in the whole genus are questions out of the scope of the present contribution, but the optimization scheme points to a reassessment of the larval morphology of D. riveroi, maybe with the aid of barcoding in order to better understand the evolution of mouthparts in the D. microcephalus species group, and especially in this species.

The specific developmental mechanism responsible for oral variation in the evolution of Dendropsophus tadpoles is still unknown, but based on the ontogenetic pattern herein described, the lack of states in the genus not covered by such model, and their optimization in the phylogenies, it is herein hypothesized that evolution of oral stages corresponds to truncations and reactivations of the developmental pathway(s) responsible for the formation of oral disc structures. This hypothesis needs to be tested with more advanced techniques such as developmental biology and comparative phylogenetic methods. Also, the need for further descriptive work on Dendropsophus tadpoles using large samples and testing different patterns of variation is stressed in order to better understand the evolution of this morphological complex coupled to the diversification of this hylid genus.

MATERIAL EXAMINED

Dendropsophus labialis (all larval specimens): COLOMBIA. Bogotá Distrito Capital: Ciudad Universitaria, Universidad Nacional de Colombia, 2650 m, 1 apr 2006, J. J. Mueses-Cisneros, G. A. Ballen, and S. Arroyo-Sánchez, JJM 547, ICN 53808 (n = 24, GS = 25-40); Ciudad Universitaria, Universidad Nacional de Colombia, 2650 m, 27 apr 2007, G. A. Ballen, GAB 001, ICN 53809 (n = 5, GS = 28-40); Ciudad Universitaria, Universidad Nacional de Colombia, 2650 m, 5 jun 2007, G. A. Ballen, GAB 002, ICN 53810 (n = 39, GS = 31-43); Ciudad Universitaria, Universidad Nacional de Colombia, 2650 m, 17 jul 2007, G. A. Ballen, GAB 003, ICN 53811 (n = 171, GS = 27-41); Ciudad Universitaria, Universidad Nacional de Colombia, 2650 m, 3 dec 2007, G. A. Ballen, GAB 015, ICN 53812 (n = 140, GS = 25-30). Boyacá: Km. 30, carretera Moniquirá - Sutamarchán, 2800 m, 2 dec 1995, C. Velez, CMV 048, ICN 45840 (n = 9, GS = 35-40). Cundinamarca: Silvania, Vereda Noruega Alta, Hacienda La Tribuna, 6 apr 2007, C. Mongui, CMA 10a, ICN 53845 (n = 82, GS = 21-25); Silvania, Vereda Noruega Alta, Hacienda La Tribuna, 6 apr 2007, C. Mongui, CMA 10b, ICN 53846 (n =23, GS = 24-25); Silvania, Vereda Noruega Alta, Hacienda La Tribuna, 6 apr 2007, C. Mongui, CMA 10c, ICN 53847 (n = 48, GS = 25-26); Silvania, Vereda Noruega Alta, Hacienda La Tribuna, 6 apr 2007, C. Mongui, CMA 10e, ICN 53849 (n = 14, GS = 25-26); Santander: Bolívar, Inspección de Policía La Hermosura, 2 dec 1995, C. Velez, CMV 043, ICN 45881 (n = 36, GS 25-41).

SUPPLEMENTARY MATERIAL

The Appendices S1, S2, and S3 are presented as supplementary material under the doi: https://dx.doi.org/10.15446/caldasia.v40n2.75834.

Acknowledgements

ACKNOWLEDGMENTS

The present project was supported by a doctoral scholarship (process 2014/11558-5) and a BEPE internship (process 2016/022531) from FAPESP. I thank John D. Lynch for providing advice, encouragement, support, criticism, workspace, and library facilities throughout the years I spent as a student under his direction. David A. Sánchez provided invaluable advice and unconditional friendship, for which I am most grateful. César Monguí facilitated material from his undergraduate thesis for completion of this study. James Hanken, Bruno V. S. Pimenta, Sergio Potsch, Alexander Haas and Victor Orrico provided important literature. The present paper was improved through comments from David A. Sánchez, John D. Lynch, Maria F. Vera Candioti, Victor Orrico, and Sandra Reinales.

LITERATURE CITED

  1. Alcalde L, Vera Candioti F, Kolenc F, Boteiro C, Baldo D. 2011. Cranial anatomy of tadpoles of five species of Scinax (Hylidae, Hylinae). Zootaxa 2787:19-36. 🠔
  2. Altig R, McDiarmid RW. 1999. Body plan: Development and morphology. In: McDiarmid R.W, Altig R, editors, Tadpoles, The Biology of Anuran Larvae. Chicago: University of Chicago Press, Chicago. p.24-51. 🠔
  3. Cárdenas-Rojas DR, Rabanal F, Formas JR. 2007. The tadpole of Hylorina sylvatica (Anura: Cyclorhamphidae) in southern Chile. Zootaxa 1580:51-62. 🠔
  4. Duellman WE, De La Riva I, Wild ER. 1997. Frogs of the Hyla armata and Hyla pulchella groups in the Andes of South America, with definitions and analyses of phylogenetic relationships of Andean groups of Hyla. Sci. Pap. Nat. Hist. Mus. U. Kansas 3:1-41. doi: 10.5962/bhl.title.48689 [DOI] 🠔
  5. Duellman WE, Trueb L. 1983. Frogs of the Hyla columbiana group: Taxonomy and phylogenetic relationships. In: Rhodin A, Miyata K, editors, Advances in Herpetology and Evolutionary Biology. Cambridge: Museum of Comparative Zoology, Harvard University. p. 33-51. doi: 10.5962/bhl.title.53661. [DOI] 🠔
  6. Duellman WE. 1989. New species of hylid frogs from the Andes of Columbia and Venezuela. Occ. Pap. of the Mus. of Nat. Hist. U. of Kansas, 131, 1-12. 🠔
  7. Faivovich J. 2002. A cladistic analysis of Scinax (Anura: Hylidae). Cladistics 18(4):367-393. doi: 10.1111/j.1096-0031.2002.tb00157.x. [DOI] 🠔
  8. Faivovich J, Haddad CFB, Garcia PCA, Frost DR, Campbell JA, Wheeler WC. 2005. Systematic review of the frog family Hylidae, with special reference to Hylinae: Phylogenetic analysis and taxonomic revision. Bull. Am. Mus. Nat. Hist. 294:1-240. 🠔
  9. Fouquet A, Noonan BP, Blanc M, Orrico VGD. 2011. Phylogenetic position of Dendropsophus gaucheri (Lescure and Marty 2000) highlights the need for an in-depth investigation of the phylogenetic relationships of Dendropsophus (Anura: Hylidae). Zootaxa 3035: 59-67. 🠔
  10. Gehara M, Crawford AJ, Orrico VGD, Rodriguez A, Lõtters S, Fouquet A, Barrientos LS, Brusquetti F, de la Riva I, Ernst R, Urrutia GG, Glaw F, Guayasamin JM, Hötling M, Jansen M, Kok PJR, Kwet A, Lingnau R, Lyra ML, Moravec J, Pombal Jr. JP, Rojas-Runjaic F, Schulze A, Señaris JC, Solé M, Rodrigues MT, Twomey E, Haddad CFB, Vences M, Köhler J. 2014. High levels of diversity uncovered in a widespread nominal taxon: Continental phylogeography of the Neotropical tree frog Dendropsophusminutus. PloS ONE 9:e103958. doi: 10.1371/journal.pone.0103958. [DOI] 🠔
  11. Gosner KL. 1960. A simplified table for staging Anuran embryos and larvae with notes on identification. Herpetologica 16:183-190. 🠔
  12. Hanken J, Wake DB. 1993. Miniaturization of body size: Organismal consequences and evolutionary significance. Ann. Rev. Ecol. Syst. 24:501-519. doi: 10.1146/annurev.es.24.110193.002441. [DOI] 🠔
  13. Heyer WR, Rand AS, Cruz CAG, Peixoto OL, Nelson CE. 1990. Frogs of Boracéia. Arq. Zool. 31(4): 231-410. doi: 10.11606/issn.2176-7793.v31i4p231-410. [DOI] 🠔
  14. Jungfer KH, Steffen R, Oliver P. 2010. Description of a new cryptic southwestern Amazonian species of leaf-gluing treefrog, genus Dendropsophus (Amphibia: Anura: Hylidae). Salamandra 46(4):204-213. 🠔
  15. Kaplan M. 1991. A new species of Hyla from the eastern slope of the Cordillera Oriental in Northern Colombia. J. Herp. 25(3):313-316. doi: 10.2307/1564589. [DOI] 🠔
  16. Kaplan M. 1994. A new species of frog of the genus Hyla from the Cordillera Oriental in Northern Colombia with comments on the taxonomy of Hyla minuta. J. Herp. 28(1):79-87. doi: 10.2307/1564684. [DOI] 🠔
  17. Kaplan M, Ruiz PM. 1997. Two new species of Hyla from the Andes of Central Colombia and their relationships to other small Andean Hyla. J. Herp. 31(2):230-244. doi: 10.2307/1565391. [DOI] 🠔
  18. Ladino E, Colmenares De Escamilla I. 1987. Tabla de desarrollo del estado metamórfico en Hyla labialis. Rev. Fac. Cien. U. Javeriana 1(1):85-100. 🠔
  19. Lynch JD. 2006. The tadpoles of frogs and toads found in the lowlands of northern Colombia. Rev. Acad. Col. Cien. Exac. Fís. Nat. 30(116):443-457. 🠔
  20. Lynch JD, Suárez-Mayorga AM. 2011. Clave ilustrada de los renacuajos en las tierras bajas al oriente de los Andes, con énfasis en Hylidae. Caldasia 33(1):235-270. 🠔
  21. Maddison WP, Maddison DR. c2011. Mesquite: a modular system for evolutionary analysis, Version 3.0.3. [last accessed 29 Sep 17] [last accessed 29 Sep 17] http://mesquiteproject.org [URL] 🠔
  22. Marinelli M, Vagnetti D. 1988. Morphology of the oral disc of Bufo bufo (Salientia: Bufonidae) tadpoles. J. Morphol. 195:71-81. doi: 10.1002/jmor.1051950107. [DOI] 🠔
  23. McDiarmid RW, Altig R. 1999. Tadpoles, The Biology of Anuran Larvae. Chicago: University of Chicago Press . 🠔
  24. Mijares-Urrutia A. 1990. El renacuajo de Hyla meridensis (Anura: Hylidae) de los Andes de Venezuela. Rev. Biol. Trop. 38(2A):231-234. 🠔
  25. Mijares-Urrutia A. 1998. Los renacuajos de los anuros (Amphibia) altoandinos de Venezuela: Morfología externa y claves. Rev. Biol. Trop. 46(1):119-143. 🠔
  26. Potthoff TL, Lynch JD. 1986. Interpopulation variability in mouthparts in Scaphiopus bombifrons in Nebraska (Amphibia: Pelobatidae). Prairie Nat. 18(1):15-22. 🠔
  27. R Core Team. c2015. R: A language and environment for statistical computing. R Foundation for Statistical Computing, Vienna, Austria. [last accessed 29 Sep 17]. https://www.r-project.org/ [URL] 🠔
  28. Rivera-Correa M, Gutiérrez-Cárdenas PDA. 2012. A new highland species of treefrog of the Dendropsophus columbianus group (Anura: Hylidae) from the Andes of Colombia. Zootaxa 3486:50-62. 🠔
  29. Rossa-Ferres DC, Nomura F. 2006. Characterization and taxonomic key for tadpoles (Amphibia: Anura) from the northwestern region of São Paulo State, Brazil. Biot. Neotrop. 6(1):1-26. doi: 10.1590/S1676-06032006000100014. [DOI] 🠔
  30. Santos CS, Alves ACR, Carvalho E Silva SP. 1998. Description of the tadpoles of Hyla giesleri and Hyla microps from Southeastern Brazil. J. Herp. 32(1): 61-66. doi: 10.2307/1565479. [DOI] 🠔
  31. Suarez-Mayorga AM, Lynch JD. 2001. Los renacuajos colombianos de Sphaenorhynchus (Hylidae): Descripciones, anotaciones sistemáticas y ecológicas. Rev. Acad. Col. Cien. Exac. Fís. Nat. 25(96):411-419. 🠔
  32. Thibaudeau G, Altig R. 1988. Sequence of ontogenetic development and atrophy ofthe oral apparatus of six Anuran tadpoles. J. Morphol. 197:63-69. 10.1002/jmor.1051970106. [DOI] 🠔
  33. Wogel H, Abrunhosa PA, Pombal Jr. JP. 2000. Girinos de cinco espécies de anuros do sudeste do Brasil (Amphibia: Hylidae, Leptodactylidae, Microhylidae). Bol. Mus. Nac. Nova Serie 427:1-16. 🠔
The author declares that he has no conflicts of interest.