Ciencia Política
1909-230X
2389-7481
Universidad Nacional de Colombia
https://doi.org/10.15446/cp.v12n23.62529

Recibido: 4 de noviembre de 2016; Aceptado: 16 de febrero de 2017

Análisis de la gestión de políticas y procesos burocráticos en la atención a las víctimas de la violencia en Colombia

Analysis of Policy Management and Bureaucratic Processes Caring for Victims of Colombia's Violence

J. Rodríguez, 1V. Alzate, 2

Escuela Superior de Administración Pública, Bogotá, Colombia jairodri89@hotmail.com Escuela Superior de Administración Pública Escuela Superior de Administración Pública Bogotá Colombia
Universidad Nacional de Colombia, Bogotá, Colombia vdalzatep@unal.edu.co Universidad Nacional de Colombia Universidad Nacional de Colombia Bogotá Colombia

Jairo Enrique Rodríguez Hernández

Administrador Público, Economista y Magíster en Economía. Integrante del Grupo organizaciones, gestión y políticas públicas, REDES.

Velmar David Alzate Pérez

Administrador Público (ESAP). Estudiante de la maestría en Estudios Sociales de la Ciencia en la Universidad Nacional de Colombia.

Resumen

El propósito de este documento es analizar los procesos de atención a las víctimas de la violencia realizados por los gobiernos territoriales en el periodo 2011-2013. Como hipótesis de trabajo se establece que, entre el momento en que se formaliza la atención al desplazamiento como función de Estado (Ley 387 de 1997), y en el que este se integra al marco para la atención a las víctimas del conflicto (Ley 1448 de 2011), se desarrolla de manera independiente (o desarticulada, según el punto de vista) una serie de proyectos e iniciativas de corto plazo, ajustadas a los tiempos de los Planes de Desarrollo y agendas de cooperación, en donde se tiende a privilegiar la fijación de políticas y no la prestación de servicios directamente, sin intentar modificar modelos burocráticos afianzados y con baja adición de recursos financieros. Las entidades territoriales poco o nada modificaron sus esquemas de funcionamiento, lo que terminó en profundizar su crisis por bajas capacidades de respuesta a esta amplia problemática.

Palabras clave

burocracia, descentralización, gestión, planos funcionales, políticas públicas.

Abstract

The purpose of this document is to analyze the care processes for victims of violence as carried out by the territorial governments during the 2011 - 2013 period. As a working hypothesis, it is established that, between the time when the care to the displaced is formalized as a State mandate (Law 387 dated 1997), and the time in which it is integrated into the framework of caring for victims of conflict (Law 1448 dated 2011), a series of short-term projects and initiatives, adjusted to the times of the Development Plans and cooperation agendas, are developed in an independent (or disjointed, depending on the point of view) manner. There is a tendency to favor Policy-making and not service provision directly, without any attempt to modify entrenched bureaucratic models and while managing low budgets. The territorial entities modified their operating schemes little or nothing, which resulted in deepening their crisis, due to the low capabilities they have to respond to this widespread problem.

Keywords

bureaucracy, decentralization, management, Functional plans, public policy.

Introducción

Aproximadamente, 6,000.000 de colombianas y colombianos están, hoy en día, en situación de desplazamiento forzado por la violencia. Esta cifra convierte a este delito en una de las consecuencias humanitarias del conflicto armado más sensible para la sociedad colombiana en los últimos 30 años.1

Este hecho llevó a que se expidiera la Ley 387 de 1997, la cual fija como función de Estado la atención al desplazamiento forzado, lo que inició la configuración de un esquema institucional de respuesta: el denominado Sistema Nacional de Atención a la Población Desplazada por la Violencia -SNAIPDV2-.

Entre 1997 y 2011, se adelantó un proceso de configuración de los esquemas de respuesta y arreglos organizacionales y referenciales de política -imágenes del problema (Muller, 2006) -, a partir de los cuales las administraciones públicas, la nación y los territorios, diseñarían, implementarían, evaluarían y reportarían, las políticas que se despliegan para la atención al desplazamiento forzado. Sin embargo, el SNAIPDV no logró consolidar un enfoque sistémico o un esquema de gestión de coordinación intra e interinstitucional, de manera que se permitiera el logro de sinergias entre los entes responsables y, además, se fijaran políticas que trascendieran el cambio de un gobierno a otro.

En efecto, si bien la Ley 387 fijaba una estructura de servicios articulada a fases de atención (prevención y protección, atención humanitaria de emergencia y estabilización y consolidación socioeconómica), en la práctica, no existían políticas permanentes pues cada gobierno (nacional o territorial) entre 1997 y 2011 re-definió los contenidos de las políticas para las personas desplazadas a partir de sus agendas o de la coyuntura fiscal.

Por lo anterior, se privilegió la atención mediante la figura del proyecto y el programa de inversión, los cuales son formas administrativas flexibles, que permiten a los gobernantes desarrollar rápidamente sus agendas, mostrar resultados de corto plazo (las metas de cobertura anuales), pero que no permiten estructurar servicios permanentes.

Las entidades públicas tendieron a responder con proyectos y programas de corto plazo al reto institucional del desplazamiento forzado, el cual, como problema crónico y estructural (siguiendo la argumentación de la Sentencia T-025, 2004), requería acciones de duración media y de largo plazo. Sin embargo las políticas dispuestas solo estaban vigentes durante el periodo de un gobierno, dado que se financian principalmente con los recursos de inversión de los planes de desarrollo los cuales, principalmente, son ejecutados por el programa del gobernante de turno.

En suma, el SNAIPDV tendió a privilegiar el uso de políticas de gestión3 afines con el modelo denominado “Gobierno por políticas” (Harmon y Mayer, 1999). Bajo este enfoque, los gobiernos deben concentrarse en llevar el timón (fijar políticas) y no remar (prestar servicios directamente), lo cual lleva a realizar reformas administrativas que establecen unidades especializadas en implementar proyectos (Tapia, 2012). No obstante, las nuevas competencias que se fijan a los gobiernos territoriales no implican adición de recursos específicos para ellos.

En efecto, en desarrollo de los mandatos asignados por la leyes 387 de 1997 y 1190 de 2008 y mediante lógicas de isomorfismo institucional4 los gobiernos territoriales adoptan las estructuras administrativas que operan en la organización nacional del SNAIPDV, como los organismos intersectoriales denominados Consejo Nacional de Atención Integral a la Población Desplazada por la Violencia -CNAIPDV- que, en los gobiernos territoriales, pasan a denominarse Comités Municipales, Distritales o Departamentales de Atención Integral a la Población Desplazada por la Violencia. También, los gobiernos territoriales se encargan de la fijación de políticas de atención mediante planes sectoriales, los denominados Planes Integrales Únicos -PIU-, que se adscriben a los recursos de inversión de los planes territoriales de desarrollo.

Aun así, en el plano de las finanzas, los PIU no contaban con más recursos que los que tenían asignados los entes territoriales para prestar los servicios transferidos por los procesos de descentralización en las décadas de los ochenta y noventa, por lo que el grueso de programas y proyectos que se logran ejecutar, son aquellos que se podían financiar con las fuentes de la Ley 715 de 2001 (Defensoría del Pueblo, 2013).

Lo anterior explica por qué la mayor parte del gasto en población desplazada se concentra en los campos de salud y educación, que son sectores cubiertos por la Ley 715, mientras que, en campos de política propios de la estabilización socioeconómica como la vivienda y la generación de ingresos, no hay capacidad institucional ni finanzas para implementar políticas en relación con estos derechos. Puesto así, las iniciativas de gas-to en estos campos, contenidas en planes de desarrollo territorial, tienen ejecuciones magras (como se verá en el siguiente apartado) y en particular, dependen de “calificar” en las convocatorias nacionales, es decir, no hay recursos regulares para adelantar un plan de restablecimiento sostenido en el tiempo.5

Por otra parte, en todos los niveles de gobierno es constante la adopción de referenciales de política pública centrados en denotar la gestión adelantada y no los resultados e impactos de los proyectos y programas en las personas atendidas, en términos del mejoramiento de las condiciones de vida o goce efectivo de derechos. Este goce deviene de la exigencia central de la Corte Constitucional en la Sentencia T-025 (2004), la cual establece la existencia de un Estado de Cosas Inconstitucional -ECI- en relación con las personas y comunidades en situación de desplazamiento forzado.

En resumen, entre el momento en que se institucionaliza6 la atención al desplazamiento como función de Estado (Ley 387 de 1997) y su integración a otro marco para la atención y reparación a la generalidad de las víctimas del conflicto armado (Ley 1448, 2011), los niveles de gobierno nacional, territorial, incluso las agencias internacionales que prestan servicios en materia de atención humanitaria y defensa de derechos, desarrollan de manera independiente (o desarticulada, según el punto de vista) una serie de proyectos e iniciativas de corto plazo, ajustadas a los tiempos de los planes de desarrollo y agendas de cooperación.

La figura del SNAIPDV no operó como un esquema que articulara los esfuerzos adelantados por las administraciones públicas y organizaciones no estatales. No pasó de ser un postulado legal y herramienta retórica para presentar informes al Congreso de la República y a la Corte Constitucional. No llegó a ser una realidad administrativa y financiera (Tapia, 2010).

Este trabajo, es el resultado de un proceso de investigación aprobado por la Facultad de Investigaciones de la ESAP. Se ha organizado en torno a tres grandes componentes: el primero, la Gestión por Políticas, expone uno de los referentes conceptuales y metodológicos centrales; el segundo, los planos funcionales, presenta un hallazgo del proceso investigativo en cuanto a la organización para la asignación de funciones; el tercero, describe las estructuras organizacionales para la atención al desplazamiento y hace énfasis en las formas de gestión entre sectores y niveles, y en la estructura financiera; y, por último, se presentan conclusiones.

1. La Gestión por Políticas

Como consecuencia de diferentes circunstancias que marcaron la crisis de los Estados de Bienestar, en los países centrales, y de los Estados “intervencionistas”, en los países periféricos, se abrió la puerta a nuevos modelos de intervención en los asuntos públicos y a nuevas maneras de concebirlos en términos del “modelo organizacional”, se adelantó la planeación por programas y proyectos y se hizo énfasis en la evaluación de gestiones por resultados. Junto con esta apertura, una corriente de pensamiento fue tomando fuerza: el estudio de las denominadas políticas públicas. Esta corriente, comenzó a señalar la debilidad del planteamiento de la separación entre política y administración, para indicar que la acción pública tiene lugar por medio de políticas que tienen diferentes instancias y dinámicas de decisión, ejecución y evaluación.

Es en ese marco que surge la Gestión por Políticas, como un puente entre el análisis organizacional del enfoque tradicional (weberiano) y el análisis de políticas públicas. Así, frente al modelo tradicional de la organización por funciones del modelo burocrático, la Gestión por Políticas señala que la adopción e implementación, así como la evaluación de algunas políticas públicas, tiene un carácter transversal, que implica el rompimiento de ese modelo organizacional para dar lugar a unas formas trans-organizacionales y procedimentales que permitan crear una

[…] red de servicios y regulaciones que establece una política pública; esta red constituye el campo organizacional de intervención, en el seno de este se producen los debates, concepciones (referenciales) y decisiones que redefinen el problema a intervenir, las poblaciones, los dispositivos organizacionales y procedimentales, y en últimas, las valoraciones sobre los resultados de las intervenciones de las administraciones públicas y organizaciones no estatales. (Tapia, 2012, p. 104)

La Gestión por Políticas también implica que las entidades estatales se reajustan para dar cuenta de mandatos o políticas gubernamentales y sectoriales, por ende, la duración de los esquemas de organización, las formas de vinculación del personal y los procedimientos, están anclados al ciclo de los programas y proyectos que integran una política de gobierno, lo que configura las llamadas “organizaciones por políticas” (Tapia, 2012). Siguiendo a Tapia (2012), la gestión de una política pública y la construcción de su campo de intervención, permiten visualizar tres planos de análisis: el plano argumental, el plano organizacional y el plano funcional.

El plano argumental de la política

Toda política pública, en su proceso de definición e implementación conlleva hacer la delimitación de su campo de intervención, lo cual significa poner en juego una serie de argumentos que faciliten la delimitación del problema y de la población a intervenir, así como de los mecanismos por medio de los cuales se hará la intervención respectiva (Jaramillo, 2007).

Esa determinación de la forma y los límites de la intervención se hace en el escenario político e implica versiones y enfoques contrapuestos que van desde la propia concepción del Estado hasta la utilización de mecanismos de mercado, cuasi-mercado o de intervención directa estatal, con argumentos que tratan de mostrar desde valores sociales supremos (equidad, solidaridad, etc.) hasta argumentos de racionalidad jurídica (viabilidad legal) y económica (eficiencia y eficacia). Este plano argumental de la política, se resume en los referenciales7 y las doctrinas administrativas.

El plano argumental, en consecuencia, genera, por medio de referenciales o doctrinas, los argumentos que señalan el problema a intervenir en términos de la política, la causalidad y las consecuencias del mismo, así como la estructuración de los campos organizacionales para la operación de los planes y programas que permiten la intervención y se relacionan con criterios de focalización, tiempo-espacio y poblaciones a intervenir.

El plano organizacional de la política

El plano argumental tiene conexión directa con el plano organizacional mediante reglas que fijan regulaciones a los comportamientos individuales y organizacionales, tanto como a los servicios que debe producir una política. Se desarrollan, en este plano, diversas formas organizativas como son:

1. Los diseños organizaciones por políticas (diseños organizacionales establecidos para dar cuenta de aspectos de la política, por ejemplo un programa o un proyecto); 2. Los campos funcionales (segmentos de las organizaciones articulados a la gestión de un asunto que integra el problema al que apunta la política) y; 3. Los campos organizacionales (agrupación de campos funcionales, que dada su flexibilidad y su dispersión toman la forma de una red). (Tapia, 2012, pp. 113-114)

La organización por políticas se contrapone al modelo burocrático de organización por funciones y suponen una gestión por diferentes ámbitos: el de la provisión de las políticas, es decir quien las formula y las financia; el de la producción, es decir quien presta los servicios objeto de la política; y el del control, es decir quien regula y supervisa los servicios que se prestan. Sobresale dentro de esta concepción el hecho de que en la producción de los servicios objeto de la política, se dan diferentes mecanismos como la ejecución por medio de operadores privados, agencias estatales especializadas y la gestión por proyectos.

El plano procesal de la política

En este plano nos referimos a las Políticas de Gestión. En términos de Barzelay:

Las políticas de gestión pública se definen aquí como la suma de las reglas institucionales que guían, compelen y motivan a la función pública en su conjunto. Las políticas de gestión pública pertenecen a categorías establecidas como planeamiento de gastos y gestión financiera, función pública y relaciones laborales, contratación, organización y métodos, y auditoría y evaluación. (Barzelay, 2003, p. 25)

A continuación, se presentan en detalle cada una de las categorías.

Política de planeamiento del gasto y función financiera

Esta política tiene que ver con la forma como se planea y asigna el gasto en las entidades públicas y se realiza la gestión financiera para la operacionalización de políticas públicas. En cuanto a la planeación y asignación del gasto, el modelo tradicional se plantea como esquema incrementalista que asigna con base en ejecuciones anteriores y proyecciones de inflación, mientras que, en el nuevo modelo, se hace la asignación con base en resultados (presupuesto por resultados), por lo que este se acerca más al enfoque por políticas.

Política de función pública y relaciones laborales

Corresponden a las directrices que regulan las relaciones entre las organizaciones públicas estatales y los recursos humanos a su servicio. Tocan con todo el ciclo de gestión de los servidores públicos, desde su vinculación hasta su desvinculación pasando por su formación, estímulo, evaluación, etc. En el paradigma tradicional, estas políticas se orientan a la conformación de los sistemas de carrera administrativa para cualquiera de los organismos y ramas del Estado, pero en el nuevo contexto apuntan a la flexibilidad laboral tanto en las formas de vinculación (plantas temporales, a medio tiempo o tiempo parcial) como al empleo de formas asociativas o terciarización de servicios (outsourcing).

Política de contratación

Se refiere al conjunto de reglas que regulan los procesos de compra y transferencia de servicios e insumos para el normal funcionamiento de la entidad. En la versión tradicional predominaban los rituales y las formalizaciones antes que la eficacia o la eficiencia en las adquisiciones. En este sentido eran más relevantes los procesos contractuales detallados, que garantizaran o al menos dieran la impresión de neutralidad, transparencia y libre concurrencia, que los resultados finales del proceso. En esta lógica, el menor precio, se consideraba como un criterio básico de contratación. En la versión moderna, la eficacia y la eficiencia adquieren mayor relevancia.

Política de organización y métodos

Consisten en el conjunto de lineamientos a partir de los cuales se establecen los diseños organizacionales de las burocracias. En este campo se encuentran doctrinas administrativas que apunta a temas como: 1. Tamaño de la organización; 2. Grado de inclusión de las unidades para la prestación de un servicio; 3. Ordenación/articulación de las unidades internas para el desarrollo de la función o política y; 4. Uniformidad de las unidades (Hood y Jackson, 1997, pp. 145-146).

Alrededor de estos campos de reglas se estructura el funcionamiento de las organizaciones en el marco de los procesos de implementación de políticas públicas. En cierta medida, una organización puede ser entendida como campos de reglas, porque mediante estos los individuos orientan su accionar y fijan las expectativas de comportamiento de los otros, lo cual permite la coordinación de la acción interna y la acción hacia las otras organizaciones con las cuales interactúa.

Política de auditoría y evaluación

Son las reglas que orientan los procesos de auditoría y evaluación de la gestión y el desempeño de los funcionarios y contratistas que prestan servicios en las entidades públicas. En el modelo tradicional, las principales políticas se orientan al control financiero: la ejecución de los recursos financieros y su estricto apego al presupuesto aprobado en términos de planes y programas. Las nuevas políticas se orientan, por su parte, a la auditoría de resultados y de procesos.

Vista la conceptualización de la gestión por políticas y su imbricación con las políticas de la gestión, ahora se pondrá atención a sus planos funcionales, su interrelación con la estructura organizacional y su aplicación al caso en estudio.

2. Planos funcionales de la política: elementos para su lectura

El objeto de este apartado es presentar la conceptualización de la noción de “campo funcional” y su importancia para la lectura de la estructura organizacional. En este mismo sentido, se presentan los principales campos8 y subcampos que surgieron con ocasión de la relación de las funciones en el marco de la política de atención de víctimas por los gobiernos territoriales.

El campo funcional de estado, es definido entonces como “el con-junto de funciones que posibilitan y precisan la intervención de estado, mediante diversos dispositivos en un ámbito intervenido específico” (Lozano, 2007b, p. 32). Ahora bien, es pertinente cuestionar ¿cuáles son los componentes de dicho campo?

El campo funcional de estado se estructura a partir de la existencia de un

[…] plano funcional organizacional de estado, en el cual convergen todas las entidades y órganos que desempeñan un rol asignado en el marco del ámbito de intervención (las víctimas para el caso de estudio), este plano es construido con base en las funciones generales de las organizaciones y las específicas de sus unidades. (Lozano, 2007a, p. 33)

Es claro entonces que el ámbito supera el concepto de sector jurídico-administrativo, ya que las funciones programáticas (asignadas en los actos administrativos y jurídicos de creación de las organizaciones de estado) y aquellas que surgen con ocasión de la ley y los documentos prospectivos, van más allá de un mismo sector.

En consecuencia, para la identificación del plano funcional de la atención de víctimas, se inició con la caracterización del plano macro-organizacional de todas aquellas que tienen competencia (ya sea por asignación legal o administrativa, o porque sus actos de creación así se lo ordenan) en la prestación de servicios, la financiación, el control, las relaciones intergubernamentales e intraorganizacionales (coordinación, concurrencia y subsidiariedad), el apoyo jurídico entre otros; orientados a la política de atención humanitaria por los gobiernos territoriales.

Planos funcionales de la política

A continuación, se conforman con base en la Constitución Política colombiana, la ley (387, 1997; 1190, 2008; 1448, 2011) y los decretos reglamentarios (250, 2005; 4800, 2011), los campos funcionales (son tres centrales), los subcampos que devienen de los anteriores, los campos transversales (aquellos que se repiten en diferentes campos funcionales); y los campos puente de la política de atención a las víctimas (que permiten dar tránsito entre niveles).

Campos funcionales

Se encontraron tres grandes campos en el cual convergen todas las entidades y órganos que desempeñan un rol asignado en el marco del ámbito de intervención.

Campo 1: Prevención

En el marco del análisis de la política pública de atención de víctimas, se comprende la prevención de acuerdo con el numeral 4.1 del artículo 2 del Decreto 250 de 2005, como las acciones

[…] que forman parte del conjunto de esfuerzos para enfrentar la problemática del desplazamiento forzado por la violencia, están dirigidas a impedir el impacto de la violencia en las poblaciones donde existe el riesgo de ocurrencia de eventos de desplazamiento o a mitigar los efectos ad-versos a aquellas personas que se encuentran afectadas por esta situación. (Decreto 250, 2005, art. 2, num. 4.1)

Otro de los lugares de conceptualización de la prevención, vienen a partir del Decreto 4800 de 2011, que trae a su vez dos nociones que amplían el espectro. De esta forma, en el artículo 193, establece que:

El estado tiene la obligación de adoptar medidas para evitar la ocurrencia de violaciones de Derechos Humanos e Infracciones al Derecho Internacional Humanitario, y a neutralizar o a superar las causas y circunstancias que generan riesgo en el marco del conflicto armado interno, y la generación de imaginarios sociales de solución pacífica de conflictos.

De otra parte, la Prevención Temprana se entiende orientada a identificar las causas que generan las violaciones en los términos del artículo 3º de la Ley 1448 de 2011, y adoptar medidas para evitar su ocurrencia.

La Prevención Urgente tiene lugar en el momento en el que, ante la inminencia de una violación, se adoptan acciones, planes y programas orientados a desactivar las amenazas contra los mencionados derechos para mitigar los efectos de su ocurrencia. (Decreto 4800, 2011, art. 193)

Se puede observar que existen algunas diferencias con respecto a la noción inicial de prevención. Por un lado, el Decreto 250 basa dicho concepto en dos campos: impedir el impacto sobre poblaciones con riesgo latente y mitigar los efectos que este puede traer. Por otra parte, el Decreto 4800 de 2011, acudiendo al Derecho Internacional, establece más específicamente el riesgo y lo sitúan en la violación a los Derechos Humanos y las infracciones al Derecho Internacional Humanitario, es así como contempla también la neutralización y la superación de circunstancias de amenaza en el marco del conflicto armado.

Campo 2: Atención Humanitaria

Es aquella que surge en el momento del desplazamiento y se establece para la garantía de los derechos y la subsistencia mínima de los afectados. Desde la normatividad vigente, existen tres tipologías de atención humanitaria: inmediata, de emergencia y de transición. El artículo 62 de la Ley 1448 de 2011, señala la Atención Inmediata, como la

[…] entregada a aquellas personas que manifiestan haber sido desplazadas y que se encuentran en situación de vulnerabilidad acentuada y requieren de albergue temporal y asistencia alimentaria. Esta ayuda será proporcionada por la entidad territorial de nivel municipal receptora de la población en situación de desplazamiento. (Ley 1448, 2011, art. 62)

En segundo lugar, la Atención Humanitaria de Emergencia, es conceptualizada a partir de lo planteado en el numeral 5.2 del artículo 2 del Decreto 250 de 2005, comprendida como

[…] el conjunto de acciones encaminadas a socorrer, asistir y proteger a la población desplazada en el momento inmediatamente posterior al evento de desplazamiento y a atender sus necesidades de alimentación, aseo personal, manejo de abastecimientos, utensilios de cocina, atención médica y psicológica, transporte de emergencia y alojamiento transitorio en condiciones dignas. (Decreto 250, 2005, art. 2, num. 5.2)

La Ley 1448 de 2011, señala que el derecho a la atención humanitaria de emergencia, se adquiere una vez expedido el acto administrativo que incluye a la víctima en el Registro Único de Víctimas.

Por último, la Atención Humanitaria de Transición, tiene como una de sus principales características la ausencia de elementos para subsistencia mínima, pero sin la gravedad y urgencia que amerita la segunda atención. En esta medida, el artículo 65 de la ley 1448 de 2011 la define como:

Es la ayuda humanitaria que se entrega a la población en situación de Desplazamiento incluida en el Registro Único de Víctimas que aún no cuenta con los elementos necesarios para su subsistencia mínima, pero cuya situación, a la luz de la valoración hecha por la Unidad Administrativa Especial para la Atención y Reparación Integral a las Víctimas, no presenta las características de gravedad y urgencia que los haría destinatarios de la Atención Humanitaria de Emergencia. (Ley 1448, 2011, art. 65)

Campo 3: asistencia

En el marco de este campo funcional, se busca lograr el restablecimiento de derechos de las víctimas en el marco de la intervención política, económica, social y fiscal. El campo de asistencia comprende lo que en un marco general se denomina política social9, esto es: educación, salud, saneamiento básico y agua potable, alimentación y vivienda. De forma taxativa, el artículo 49 de ley 1448 de 2011 define la asistencia como

[…] el conjunto integrado de medidas, programas y recursos de orden político, económico, social, fiscal, entre otros, a cargo del Estado, orientado a restablecer la vigencia efectiva de los derechos de las víctimas, brindarles condiciones para llevar una vida digna y garantizar su incorporación a la vida social, económica y política. (Ley 1448, 2011, art. 49)

Dentro de las medidas de asistencia que contempla la Ley 1448 de 2011 está la ayuda humanitaria por desplazamiento forzado, la cual brinda las medidas de asistencia en tres fases: 1. inmediata (a cargo de la alcaldía), a partir del momento en que la víctima informa del hecho y es incluida en el Registro Único de Víctimas (RUV); 2. de emergencia (le corresponde a la Unidad para la Atención y reparación Integral a las Víctimas -UARIV-), luego de la inclusión en el RUV, en caso de gravedad y urgencia por parte de la víctima; 3. de transición, “aplicable a personas cuya situación de vulnerabilidad no reviste la gravedad y urgencia de la fase de emergencia” (Gobierno Nacional de Colombia, 2014, p. 46).

Campos transversales

Posterior a la determinación de los campos que estructuran una serie de funciones, se procede a establecer los grupos de funciones que aluden a un mismo tema y que se ubican en un mismo lugar. De esta forma, se tiene que los campos transversales son todos aquellos que se encuentran en varios campos funcionales a la vez, que aluden a diferentes unidades organizacionales en diversas entidades y organismos

Campo transversal 1: atención

Con base en el artículo 49 de la ley 1448 de 2011, se entiende por atención, “la acción de dar información, orientación y acompañamiento jurídico y psicosocial a la víctima, con miras a facilitar el acceso y cualificar el ejercicio de los derechos a la verdad, justicia y reparación”.

Campo transversal 2: ejecución y financiación

Es el conjunto de actividades que recaen sobre una organización del Estado o sobre particulares, en las que se da cuenta de la realización y/o asignación de recursos. Este campo transversal, es configurado con ocasión de la diferenciación de las funciones de atención, y, a manera de ilustración, agrupa las siguientes funciones:

Tabla 1: Funciones del campo transversal de ejecución y financiación

Nota: Elaboración propia, con base en el Decreto 250 (2005) y las leyes 1190 (2008) y 1148 (2011).

Campo transversal 3: restablecimiento y garantía de derechos

Cuando los derechos han sido vulnerados por un hecho punible, la mayoría de las medidas están orientadas a contribuir a que las víctimas sobrelleven su sufrimiento, cesen los efectos producidos por el delito y procuren la vuelta a un estado anterior. El concepto de restablecimiento no ha sido acotado completamente, pero sí se reconocen sus efectos desde las prácticas penales de la Fiscalía General de la Nación. En el artículo 2, numeral 6, del acto legislativo 03 de 2002 que modifica el artículo 250 de la Constitución Política de Colombia, se establece que es deber de aquella entidad: “Solicitar ante el juez de conocimiento las medidas judiciales necesarias para la asistencia a las víctimas, lo mismo que disponer el restablecimiento del derecho y la reparación integral a los afectados con el delito” (énfasis añadido).

Campo transversal 4: diseño y desarrollo de mecanismos

Comprende las acciones orientadas a la formulación de planes, programas, proyectos y estrategias en general para el seguimiento, monitoreo y/o evaluación de una situación específica. Agrupa, entre otras, las siguientes funciones:

Tabla 2: Ejemplo de funciones del campo transversal de ejecución y financiación

Nota: Elaboración propia con base en el Decreto 250/2005 y las leyes 1190 (2008) y 1448 (2011).

Vistos los campos, las funciones y los transversales de la política, es posible analizar los esquemas organizacionales dispuestos para la implementación de la política.

3. Estructuras organizacionales para la atención al desplazamiento

Estructura organizacional dispuesta para la atención al desplazamiento forzado en los entes municipales (2004-2011)

En la atención a la población desplazada, convergen una diversidad de entidades públicas, provenientes de diversos sectores administrativos (salud, educación, vivienda, trabajo, agricultura, entre otros), así como organizaciones no estatales (Organizaciones No Gubernamentales, ONG) y agencias de cooperación internacional. Esta diversidad, genera que no exista un único referente desde el cual las personas, familias y comunidades en riesgo y situación de desplazamiento, estructuren sus estrategias de mejoramiento para las condiciones adversas, en términos de protección y restablecimiento de sus derechos.

Cada uno de los actores organizacionales manejan lógicas de acción, marcos normativos, reglas de financiación y criterios de acceso a las ofertas de los programas y proyectos, lo que configura una abigarrada telaraña de modelos de organización (desconcentrados/descentralizados) y referenciales de política pública (asistencia social/atención a emergencias naturales/cuasimercados para acceso a recursos de inversión nacional, entre otros) que operan de manera simultánea.

Estructuras organizacionales dispuestas para la gestión de las políticas de atención al desplazamiento

En el nivel municipal convergen dos tipos de lógicas de organización: por un lado, está la organización que surge de la Ley 387 de 1997, el SNAIPDV, el cual como estructura10 multisectorial y multinivel, implica que las administraciones públicas nacionales, departamentales y municipales ejecuten proyectos y programas de inversión en el ámbito municipal y regional, con cargo a los recursos de inversión contenidos en sus planes de desarrollo.

Por otro lado, está la estructura descentralizada de los sectores administrativos que ha sido transferida a los municipios por los procesos de descentralización acaecidos entre las décadas de los ochenta y noventa, y que se financian en la actualidad por la Ley 715 de 2001. El gráfico 1, ilustra las diferentes estructuras o campos organizacionales que intervienen en la atención al desplazamiento forzado en lo territorial.

Campos organizacionales para la atención al desplazamiento forzado (2004-2011)

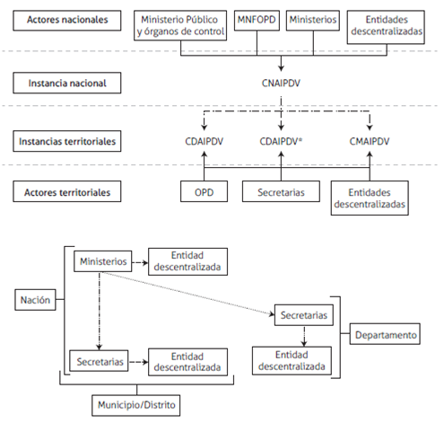
Gráfico 1: Campos organizacionales para la atención al desplazamiento forzado (2004-2011)

Gráfico 1. Muestra el conjunto de organizaciones, instancias y actores de Estado en el nivel nacional y territorial; sector central, descentralizado y órganos de control con funciones asignadas en el campo de la atención a las víctimas de desplazamiento forzado en Colombia. CNAIPDV: Consejo Nacional de Atención Integral a la Población Desplazada, CDAIPDV*: Comité Distrital de Atención Integral a la Población Desplazada, CDAIPDV: Comité Departamental de Atención Integral a la Población Desplazada, CMAIPDV: Comité Municipal de Atención Integral a la Población Desplazada, OPD: Organización de Población Desplazada, MNFOPD: Mesa Nacional de Fortalecimiento de Organizaciones de Población Desplazada, Órganos de Control: Procuraduría General de la Nación-Defensoría del Pueblo-Contraloría General de la República. Línea a rayas y puntos: ejecución de programas de atención, según la distribución de competencias que fija la Ley 387 de 1997 y el Decreto 250 de 2005, línea punteada: relación de coordinación bajo concurrencia complementariedad y subsidiariedad de cada nivel de gobierno (descentralización). Tomado de: Tapia (2010)

Esquema 1: gestión multisectorial y multinivel: SNAIPDV

A partir de la Ley 387 de 1997, el SNAIPDV adopta una organización de tipo multisectorial, la cual opera mediante proyectos de inversión. En efecto, en lo organizativo se establecen comités multisectoriales en cada nivel de gobierno (nación, departamento, distrito y municipio), cuyo objetivo era la coordinación de la gestión de las entidades concurrentes por mandato de la Ley 387 en la atención al desplazamiento y el diseño de programas y criterios de acceso.

Como se observa en el gráfico 1, en el nivel nacional se encuentra el Consejo Nacional de Atención Integral a la Población desplazada -CNAIPDV-, el cual es

[…] órgano consultivo y asesor, encargado de formular la política y garantizar la asignación presupuestal de los programas que las entidades responsables del funcionamiento del Sistema Nacional de atención integral a la población desplazada por la violencia, tienen a su cargo. (Ley 387, 1997, art. 6)

Estaba integrado por: un delegado del Presidente de la República (quien lo debía presidir), el Consejero Presidencial para los Desplazados, el Ministro del Interior, el Ministro de Hacienda y Crédito Público, el Ministro de Defensa Nacional, el Ministro de Salud, el Ministro de Agricultura y Desarrollo Rural, el Ministro de Desarrollo Económico, el Director del Departamento Nacional de Planeación, el Defensor del Pueblo, el Consejero Presidencial para los Derechos Humanos, el Consejero Presidencial para la Política Social, o quien haga sus veces, el Gerente de la Red de Solidaridad Social11 o quien haga sus veces, y el Alto Comisionado para la Paz, o quien haga sus veces.

En el plano territorial, se establecen los comités departamentales, municipales y distritales de Atención Integral a la Población Desplazada y en ellos, en un ejemplo de isomorfismo institucional, se replica la estructura del CNAIPDV. Por ende, en estos comités, convergen las secretarias de despacho y entidades descentralizadas, ordenadas sectorialmente (salud, educación, etc.) para la coordinación, fijación de directivas de política y socialización de la oferta del nivel nacional.

En cuanto a la estructura de servicios que se tramitan en estos espacios, como se mencionó previamente, los entes de gobierno anclaron una parte de la estructura administrativa para las fases de atención, en particular la Atención Humanitaria de Emergencia y la Estabilización Socioeconómica, a proyectos y programas de inversión contenidos en los planes de desarrollo. Esto generó que los énfasis, contenidos y duración de las estructuras de servicios, dispuestos bajo programas y proyectos, dependieran de las partidas y prioridades que cada gobierno incluyera en su plan de desarrollo.

Se utilizaban dos modelos de organización, por un lado, los proyectos se realizaban mediante estructuras flexibles y temporales adscritas a las entidades, los denominados “grupos”; por el otro, se recurría a la subcontratación de ONGs operadoras o la delegación mediante convenios interadministrativos con agencias internacionales. En consecuencia, no se fijó una estructura permanente de gestión, pues el personal responsable era temporal, adscrito al proyecto o programa, por lo que sus honorarios se cargan al presupuesto de inversión y se sujetan a la entrega de los productos o servicios del proyecto.

Esquema 2: organización sectorial. Gestión de servicios mediante descentralización

A partir de la descentralización político-administrativa, de mediados de los ochenta, se entregó a los entes territoriales una serie de funciones y recursos para la provisión de servicios sociales. Bajo esta lógica de prestación territorial de servicios sociales organizados sectorialmente (salud, educación, saneamiento básico y agua potable, cultura, deporte, entre otros), los gobiernos municipales han desarrollado una estructura permanente que se expresa en secretarias de despacho y entidades descentralizadas (establecimiento públicos, empresas industriales y comerciales del Estado, unidades administrativas especiales con o sin personería jurídica, entre otras formas organizativas que establece la Ley 489 de 1998).

Estas unidades prestan servicios financiados con los recursos regulares que cada año y, predeciblemente, el municipio recibe sus propios ingresos por concepto de participación en los ingresos corrientes de la Nación, que regula la Ley 715 de 2001, lo cual les permite fijar una planta de personal más o menos estable en el tiempo sin que se interrumpa o modifique con cada cambio de titular de gobierno.

La gestión descentralizada, por otra parte, está sumamente reglada, dado que para cada sector existen normas constitucionales y leyes específicas, así como pronunciamientos jurisprudenciales y desarrollos reglamentarios que determinan las competencias territoriales de la nación en cada sector. Esto implica, en el caso de la atención a la población desplazada, que la oferta disponible en los campos descentralizados presenta limitaciones para re-ajustarse a las particularidades de estas poblaciones, aunque les garantiza un acceso permanente y no sujeto a los dispositivos de focalización del gasto que operan en la oferta de servicios gestionada por programas y proyectos.

Esquema 3: competencias municipales ante eventos de desplazamiento

A partir de las leyes de víctimas y sus decretos reglamentarios, expedidas a partir de 1997 a 2012, así como los Conpes 3400 y el Decreto 250 de 2005 (adoptados para cumplir con las órdenes de la Corte Constitucional con ocasión de la Sentencia T-025 de 2004 y sus Autos de seguimiento), se perfilan las siguientes competencias para los gobiernos territoriales, en particular, y para las autoridades municipales:

  • En Prevención y Protección, les corresponde activar la mesa territorial de prevención y protección (Decreto 250, 2005) y fijar un plan de prevención, esto último en desarrollo del Decreto 4100 y 4912 de 2011.

  • Prestar la Atención Humanitaria Inmediata y adelantar el censo ante desplazamientos masivos (Ley 1448, 2011, arts. 15, 48, 173, 174).

  • En Estabilización y Consolidación Socioeconómica, les compete impulsar diagnósticos sobre goce efectivo/exclusión de derechos, e incluir en el PIU,12 los proyectos y servicios que permiten desarrollar los planes de retorno (Decreto 250, 2005; Autos 116, 2008; 383, 2010 y Ley 1190, 2008), así como el acceso a los servicios de salud y educación y habilitar lotes con servicios para los proyectos de vivienda de interés social y prioritario (Decreto 4800, 2011).

  • Diseño y aplicación de los PIU, según la Ley 1190 de 2008, Autos 007 de 2009 y la Ley 383 de 2010. A partir de 2012, bajo la Ley 1448 el PIU se convierte en un componente del PAT, el cual debe estar en concordancia con el Plan Municipal de Desarrollo.

No obstante, el anterior marco de competencias no implicó el giro de recursos adicionales a los establecidos en las leyes de descentralización (Ley 60, 1993 y Ley 715, a partir de 2001), lo cual ha limitado la oferta de servicios y programas para la población desplazada.

Como consecuencia del proceso descentralizador, estas entidades deben prestar servicios básicos a la ciudadanía, lo que implica que el logro de metas de cobertura, calidad y continuidad, por poner algunas, dependen de la gestión realizada por las administraciones departamentales y municipales. De esta forma, a pesar del incremento a lo largo de los años de los recursos del Sistema General de Participaciones (SGP), este volumen de recursos no se compadece con los resultados alcanzados. Así, el análisis demuestra que

[…] entre más pequeño es el municipio en términos de población y área (mayor categoría) sus posibilidades de generar ingresos propios son menores; como consecuencia de bases económicas poco dinámicas, lo cual también incide en su capacidad de apalancar crédito y de formular proyectos. (Conpes 3765, 2013)

Esta baja capacidad se traduce en que

El desempeño territorial, en particular en materia de competencias sectoriales, se encuentra por debajo del potencial, considerando la magnitud de los recursos disponibles, lo que conduce a que, en contravía de los objetivos del proceso de descentralización, una población importante del país no vea aún sus necesidades satisfechas. (Conpes 3765, 2013)

Lo anterior está enmarcado en la situación en la el fortalecimiento de las organizaciones ha atendido a unos núcleos específicos asociados a la gestión administrativa (Alzate, 2014), y la institucionalización de una política, está asociada al nivel del compromiso del gobierno y no del Estado. Esto explica las limitaciones institucionales a las que se enfrentan los gobiernos territoriales para la operación de los esquemas de atención del SNAIPDV y los sectoriales descentralizados.

Estructura financiera y su efecto en la oferta municipal para la población en situación de desplazamiento

Según la Federación de municipios, el 95% de los municipios pertenece a las categorías 3, 4, 5 y 6; por otra parte, la UARIV establece que el 39% de la población desplazada se ubica en los municipios más pobres, es decir, los de categorías 5 y 6. Este dato hace visible las profundas limitaciones a las que se enfrentan las autoridades municipales para ejecutar el marco de responsabilidades asignadas para la población desplazada:

[…] al hacer un cruce entre la clasificación municipal que determina la Ley 617 de 2000 y los datos más recientes de recepción de población víctima del desplazamiento forzado, se observa que el 39% de la población víctima de este delito se encuentra en los municipios de categoría 5 y 6, el 29% se encuentra en municipios de categoría especial y el resto es decir el 32% se encuentra en las restantes categorías municipales. Esto refleja que hay una presión más fuerte sobre los municipios o distritos con mayores recursos y población (68% de incidencia) pero proporcionalmente una presión importante sobre municipios con menores recursos. (UARIV, 2013)

En este orden de ideas, a continuación se aborda la estructura financiera dispuesta para la gestión municipal en la atención a la población desplazada.

Recursos disponibles por los gobiernos territoriales

Con la Sentencia T-025 de 2004, los gobiernos territoriales se vieron obligados a asignar recursos para la atención al desplazamiento, esto se fijó mediante una serie de cambios normativos originados desde el gobierno nacional que generó la obligación de fijar una asignación en inversión (Conpes 3400, 2005) con las correspondientes partidas presupuestales anuales (Ley 1190 de 2008). Esto parece indicar que se establece que la no gestión territorial de políticas en la materia, es producto de falta de “voluntad” que, desde instancias nacionales como el Gobierno Nacional y el Congreso de la República, se recuerda e impulsa la “obligación” territorial.

Sin embargo, el desarrollo normativo no fija nuevas fuentes de recursos, lo cual explica por qué los gobiernos territoriales tienden a incluir programas y proyectos para la atención a la población desplazada dentro del grueso de la población beneficiaria de la política social que financian con los recursos del SGP, normalizados mediante la Ley 715 de 2001, que es en realidad la única fuente de recursos de inversión social con la que cuentan los entes territoriales.

Como se deduce de los datos de la Comisión de Seguimiento, las tres principales fuentes del gasto territorial en población desplazada, tomando como eje los recursos efectivamente comprometidos, son: Sistema General de Participaciones con el 51,2%; se destaca, los Recursos propios de libre destinación: 16,7% y en tercer lugar están las regalías y compensaciones que corresponde al 5,2% del gasto total.

Tabla 3: Estructura financiera que soporta la atención al desplazamiento por los gobiernos territoriales (2011)

En detalle frente a la estructura financiera se puede inferir:

  1. Al agregar los recursos del SGP, regalías y compensaciones, Fondo Nacional de Regalías, FOSYGA y ETESA se obtiene que el 64,2% del gasto se soporta en transferencias nacionales que se ejecutan territorialmente. Por ende, el nivel de discrecionalidad de los gobiernos regionales para fijar los usos de esos recursos es reducido, dado que son fuentes regladas desde el nivel nacional.

  2. El esfuerzo presupuestal territorial asciende al 25,7%, que corresponde a la sumatoria de las siguientes fuentes de financiación: ingresos corrientes con destinación específica (recursos propios), ingresos corrientes de libre destinación-exclusivo departamentos e ingresos corrientes de libre destinación (excepto el 42% de libre destinación para municipios categorías 4,5 y 6) exclusivo municipios.

En suma, esta estructura genera una serie de sesgos en la atención, por ejemplo, el predominio de plantas de personal por contratos a término fijo, adscritos a los recursos de los proyectos, así como el predominio de referenciales de política pública que asumen la atención al desplazamiento como una derivación de las políticas sociales, ejecutadas de manera descentralizada y no como una política de derechos humanos (Rodríguez y Alzate, 2015).

Oferta municipal de servicios para la población en situación de desplazamiento

Al prestar la atención a la población desplazada en el nivel de los gobiernos territoriales, principalmente soportada en recursos del SGP, la oferta de servicios tiende a concentrarse en aquellos sectores que se financian por esta vía: educación, salud y saneamiento básico. Sin embargo, supeditar la oferta social para desplazados a los esquemas del SGP tiene sus puntos a favor y en contra, estos son:

A favor: financiamiento sostenible

Los recursos del SGP son garantía de sostenibilidad financiera más allá de las programaciones de inversión establecidas en los planes nacionales de desarrollo, lo que permite que los municipios certificados puedan desarrollar capacidades administrativas en estos campos.

En efecto, las administraciones municipales presentan los mejores desarrollos de capacidad en salud, educación y en coberturas de agua potable y saneamiento básico, y esto puede originarse en la disposición regular de recursos, así como la “relativa” permanencia de las normas sectoriales que regulan su prestación.13

Esta relativa permanencia normativa explica la creación de acumulados de experticia que da cuenta, en gran parte, de la regularidad/estabilidad en la gestión de políticas en estos campos por los gobiernos territoriales. Esto último, no deja de lado la existencia de fuertes controversias a cerca de los resultados y referenciales sobre los que descansan estos campos de políticas.

Por otra parte, por ser transferencia automática, el SGP no está condicionado a las prioridades y coyunturas de los gobernantes de turno, por lo que, incluso, en caso de rotación de los alcaldes o los secretarios de despacho, el servicio no se detiene, es decir, estos campos devienen en “función de Estado”, debido a que están desconectados en gran parte de la estabilidad/inestabilidad gubernamental y en, particular, de los ciclos electorales.

En contra: rigidez institucional de la oferta de programas

Los componentes de atención que se financian con SGP deben responder a los criterios sectoriales que fija el ministerio del ramo despectivo (Salud, Educación, Vivienda, Ciudad y Territorio), desde el nivel nacional. En consecuencia, como se expresó en el gráfico 1, cada servicio tiene su lógica sectorial propia y el ámbito territorial tiene un rol de ejecutor.

En consecuencia, los gobiernos municipales, sus ciudadanos y en particular, los desplazados a partir de Organizaciones de Población Desplazada -OPD- (Decreto 250, 2005), Organizaciones de Víctimas -OV- y Organizaciones Defensoras de los Derechos de las Víctimas -ODV- (Ley 1448, 2011), no tienen la facultad de incidir en los contenidos locales de los servicios en los campos financiados con el SGP.14

Pese a la insistencia por la vía de la jurisprudencia de Corte Constitucional (Sentencia T-025; Autos 007, 008, 2009; 219, 2011 que reiteran la persistencia del ECI y la Ley 383 de 2010), hasta el momento previo de la emisión de la Ley 1448, no se habían logrado cambios en las lógicas de financiamiento territorial y por ende, no había sido posible la configuración de condiciones para superar el enfoque de gestión por políticas.

Conclusiones

La gestión de las políticas de atención al desplazamiento por parte de los gobiernos municipales, en desarrollo de los mandatos que se les asignan por las leyes 387 de 1997 y 1190 de 2008, adoptan modelos similares de organización y funcionamiento. Se encuentra, sin embargo, ante el caso de gestión de una política, que trasciende los sectores tradicionales de manejo de políticas públicas. La política de atención de víctimas tie-ne un doble carácter: de una parte, el transversal, puesto que la atención a las víctimas no puede ser maniobrada ni resuelta por un solo ente o entidad pública, y, de otra parte, el intergubernamental, pues a ella deben confluir instituciones del orden nacional, departamental y municipal, aún sin contar con otros actores nacionales (ONG) o internacionales (agencias de cooperación y otros).

Se ha mostrado cómo esa convergencia de entidades y órganos permite señalar tres campos de intervención: el de la prevención, el de la atención humanitaria y el de la asistencia; los cuales son cruzados por otros campos, los transversales, que son la atención, ejecución y financiación, restablecimiento y garantía de derechos, y diseño y desarrollo de mecanismos. En todos ellos se juegan argumentos que señalan el problema a intervenir en términos de la política, la causalidad y las consecuencias del mismo, así como la estructuración de los planes y programas que permiten la intervención sobre las poblaciones sujeto de la política.

Por su parte, las estructuras organizacionales dan cuenta de la forma en la que se asumen esos campos funcionales y las respectivas convergencias para la atención a las víctimas. En particular se han señalado tres esquemas de gestión: el multisectorial y multinivel desde el SNAIPDV; el de la organización sectorial propia de la política social; y, el de las “nuevas” competencias que recaen en las entidades territoriales municipales.

Las estructuras administrativas que operan en la organización nacional del SNAIPDV, tienden a replicarse por los gobiernos territoriales, mostrando su visión isomórfica (Dimaggio y Powell, 1999), con el agravante que en el plano de las finanzas no contaban con recursos adicionales a los que tenían asignados para prestar los servicios transferidos por los procesos de descentralización de las décadas de los ochenta y noventa. Por lo que el grueso de programas y proyectos que se ejecutan son aquellos que se pueden financiar con las fuentes de la Ley 715 de 2001.

En segundo lugar, las debilidades institucionales han puesto de manifiesto que los esquemas de concurrencia, subsidiariedad y complementariedad, entre niveles de gobierno, poco o nada han funcionado y esto es particularmente grave en el caso de los departamentos y los municipios. Los departamentos, como entidades intermedias, no han jugado el papel de catalizadores ni dinamizadores tanto de la implementación de la política como del fortalecimiento de las entidades territoriales que lo conforman. Así, las responsabilidades han caído principalmente sobre los entes municipales, y aunque una parte importante de las víctimas se ha desplazado a ciudades intermedias y grandes, el problema central se encuentra en los municipios expulsores y demás de categorías inferiores (5 y 6) pues son los que, en condiciones de restitución de derechos, van a tener que afrontar las labores de reconstrucción de tejido social. Ya se dijo, que son estas, precisamente, las de menor desarrollo relativo y de mayores falencias en capacidades institucionales.

Lo anterior explica por qué la mayor parte del gasto en población desplazada se concentra en los campos de salud y educación, que son sectores cubiertos por la Ley 715, mientras en campos de política propios de la estabilización socioeconómica (como la vivienda y la generación de ingresos), no hay capacidad institucional ni finanzas para implementar políticas. Este hecho reduce la discrecionalidad de los gobiernos territoriales para fijar políticas diferenciales por lo que el grueso de la oferta local para la población desplazada, son derivaciones o componentes de las políticas nacionales. En consecuencia, las instancias de participación social, como los Comités Municipales de Atención Integral a la población Desplazada, son más espacios de información de la oferta nacional que lugares de toma de decisiones.15

La revisión de documentos de gobierno, como el decreto reglamentario de la Ley 387, el Decreto 2569 de 2000, y el Decreto 250 de 2005, así como los informes del Sistema Nacional de Atención a la Población Desplazada -SNARIV- de los años 2003 a 2005, hacen visible la tendencia cargar el financiamiento de la atención al desplazamiento a recursos de inversión (programas y proyectos). La financiación de problemas crónicos con recursos temporales como los de los planes de desarrollo, genera asimetrías de respuesta. Se entroniza la “cultura del proyecto” como el referente dominante en la organización administrativa de todos los niveles; sin embargo, hay dos sectores administrativos donde, al estar cargada la atención a recursos permanentes, como los originados en la Ley 715 de 2001, se han logrado mayores desarrollos y capacidad institucional.

En conclusión, siguen predominando las formas “institucionalizadas” (Barrera et al., 2007) de manejo de asuntos públicos, donde los nuevos mecanismos e instancias se ven enfrentados a las restricciones institucionales propias de lo vigente. La gestión por políticas, que es lo que representa la política de atención a las víctimas del conflicto, se ve menguada por las cortapisas existentes a lo multisectorial (mecanismos de coordinación horizontal) y lo intergubernamental (mecanismos de coordinación vertical), lo que hace que se sigan empleando los mecanismos organizacionales y financieros establecidos para el manejo de los temas recurrentes, frente a un tema que tiene unas características completamente distintas.16 Por eso, lo que comenzó como una gestión por políticas, se convirtió en una aplicación de políticas de gestión, que intenta, por medio del manejo del gasto, nuevas formas de vinculación de personal, contratación, organización y evaluación para atacar las restricciones del modelo burocrático.

En este sentido, las políticas de atención al desplazamiento se ven más marcadas por el burocratismo dominante que por una gestión integral de políticas que se oriente más allá de la simple atención Humanitaria de Emergencia y la Estabilización Socioeconómica. Todo esto debe conllevar a un replanteamiento de las políticas de atención en un contexto denominado “posconflicto”.

Acknowledgements

Reconocimientos

Este documento es producto de dos fases de investigación, en el marco de igual número de proyectos, financiados por la Facultad de Investigaciones de la Escuela Superior de Administración Pública: en el primero, realizado durante el año 2014, se analizaron los procesos territoriales en la política pública de atención a las víctimas; y, en el segundo, que comprende el año 2015, se estudió la institucionalización de dicha política tomando como punto de estudio el nivel nacional. Los autores manifiestan su agradecimiento con el docente y servidor de la Defensoría del Pueblo, Edwin Manuel Tapia, por sus aportes conceptuales y metodológicos.

Referencias

  1. Acnur. (2014). Tendencias globales. Desplazamiento forzado en 2014. Recuperado de http://www.acnur.org/t3/fileadmin/scripts/doc.php?file=t3/fileadmin/Documentos/Publicaciones/2015/10072. [URL] 🠔
  2. Alzate, V. (2014). Documento de informe: institucionalización de políticas de gestión. Recuperado de https://www.academia.edu/30793499/Documento_de_informe_institucionalizaci%C3%B3n_de_pol%C3%ADticas_de_gesti%C3%B3n. [URL] 🠔
  3. Baixauli, M. (27 de enero de 2014). La institucionalización de la evaluación de políticas públicas. Máster Oficial en Gestión de los Recursos Humanos y del Empleo . Curso Académico 2013-2014. Bilbao: Universidad del País Vasco; Euskal Herriko Unibertsitatea. 🠔
  4. Barrera, E. L., Rodríguez, J., y Bedoya, J. (2007). Creando las bases conceptuales para un análisis institucional de los Ministerios en Colombia. Bogotá: ESAP. 🠔
  5. Barzelay, M. (2003). La nueva gestión pública. Un acercamiento a la investigación y al debate de las políticas. México D.F: Fondo de Cultura Económica. 🠔
  6. CODHES. (2013). El desplazamiento forzado y la imperiosa necesidad de la paz. Recuperado de http://www.acnur.org/t3/uploads/media/2881_COI_Colombia_ Informe_CODHES_2013.pdf?view=1. [URL] 🠔
  7. Comisión de Seguimiento y Monitoreo a la Ley de Vícitmas. (2012). Primer informe de seguimiento a la Ley 1448 de 2011 de víctimas y restitución de tierras 2012 (Informe de seguimiento). Bogotá: Institucional. 🠔
  8. Congreso de la República de Colombia. (18 de julio de 1997). Por la cual se adoptan medidas para la prevención del desplazamiento forzado; la atención, protección, consolidación y esta estabilización socioeconómica de los desplazados internos por la violencia en la República de Colombia. [Ley 387 de 1997]. DO: 43.091. 🠔
  9. Congreso de la República de Colombia. (23 de diciembre de 1993). Por la cual se crea el sistema de seguridad social integral y se dictan otras disposiciones. [Ley 100 de 1993]. DO: 41.148. 🠔
  10. Congreso de la República de Colombia. (11 de julio de 1994). Por la cual se establece el régimen de los servicios públicos domiciliarios y se dictan otras disposiciones. [Ley 142 de 1994]. DO: 41.433. 🠔
  11. Congreso de la República de Colombia. (8 de febrero de 1994). Por la cual se expide la ley general de educación. [Ley 115 de 1994]. DO: 41.214. 🠔
  12. Congreso de la República de Colombia. (21 de diciembre de 2001). Por la cual se dictan normas orgánicas en materia de recursos y competencias de conformidad con los artículos 151, 288, 356 y 357 (Acto Legislativo 01 de 2001) de la Constitución Política y se dictan otras disposiciones para organizar la prestación de los servicios de educación y salud, entre otros. [Ley 715 de 2001]. Recuperado de http://www.mineducacion.gov.co/1621/articles-86098_archivo_pdf.pdf. [URL] 🠔
  13. Congreso de la República de Colombia. (19 de diciembre de 2002). Por el cual se reforma la Constitución Nacional. [Acto legislativo 03 de 2002]. DO: 45.040. 🠔
  14. Congreso de la República de Colombia. (30 de abril de 2008). Por medio de la cual el Congreso de la República de Colombia declara el 2008 como el año de la promoción de los derechos de las personas desplazadas por la violencia y se dictan otras disposiciones. [Ley 1190 de 2008]. DO: 46.976. 🠔
  15. Congreso de la República de Colombia. (10 de julio de 2011). Por la cual se dictan medidas de atención, asistencia y reparación integral a las víctimas del conflicto armado interno y se dictan otras disposiciones. [Ley 1448 de 2011]. DO: 48.096. 🠔
  16. Corte Constitucional en Colombia, Sala Tercera de Revisión. (22 de enero de 2004). Sentencia T-025 de 2004. [MP Manuel Cepeda]. 🠔
  17. Defensoría del Pueblo. (2013). Análisis del proceso de formulación y ajuste de los Planes Integrales Únicos del periodo 2008-2011. En Serie I. Seguimiento al cumplimiento a los Autos de la Sentencia T-025 de 2004. Bogotá: Imprenta Nacional. 🠔
  18. Dimaggio, P. y Powell, W. (1999). Retorno a la jaula de hierro: el isomorfismo institucional y la racionalidad colectiva en los campos organizacionales. En P. Dimaggio y W. Powell (Comps.), El nuevo institucionalismo en el análisis organizacional (pp. 104-125). México D.F.: Colegio Nacional de Ciencias Políticas y Administración Pública, A.C; Universidad Autónoma del Estado de México; Fondo de Cultura Económica. 🠔
  19. Departamento Nacional de Planeación, DNP. Conpes 3400 de 2005. 🠔
  20. Departamento Nacional de Planeación, DNP. Conpes 3765 de 2013. 🠔
  21. Guerrero, O. (1999). El análisis de implementación de políticas públicas. En C. Salazar (Ed.), Las políticas públicas (pp. 460-474). Bogotá: Pontificia Universidad Javeriana. 🠔
  22. Harmon, M., y Mayer, R. (1999). Teoría de la organización para la administración pública. México D.F.: Fondo de Cultura Económica; Colegio Nacional de Ciencias Políticas y Administración Pública. 🠔
  23. Hood, C. y Jackson, M. (1997). La argumentación administrativa. México D.F.: Colegio Nacional de Ciencias Políticas y Administración Pública. 🠔
  24. Jaramillo, J. (2007). La política pública sobre atención a población desplazada en Colombia. Emergencia, constitución y crisis de un campo de prácticas discursivas. Tábula Rasa, (6), 309-338. Recuperado de http://www. revistatabularasa.org/numero-6/jaramillo.pdf. [URL] 🠔
  25. Lozano, A. (2007a). Dispositivos de Publicación y referenciales de política pública. Caso: Parque Tercer Milenio. Bogotá: Universidad Nacional de Colombia. 🠔
  26. Lozano, A. (2007b). El juego de las políticas públicas. Aspectos sobre diseño e implementación. Fundamentos de políticas públicas. Bogotá: Universidad Nacional de Colombia. 🠔
  27. Muller, P. (2006). Las políticas públicas. Bogotá: Universidad Externado de Colombia. 🠔
  28. Parra, J. F., y Vargas, G. (2012). La institucionalización de las políticas de transparencia y rendición de cuentas en México: Lecciones y desafíos para el nuevo gobierno 2012-2018. XV Encuentro de Latinoamericanistas Españoles (pp. 385-391). Madrid: Trama. 🠔
  29. Presidente de la República de Colombia. (7 de febrero de 2005). Por el cual se expide el Plan Nacional para la Atención Integral a la Población Desplazada por la Violencia y se dictan otras disposiciones. [Decreto 250 de 2005]. DO: 45816. 🠔
  30. Presidente de la República de Colombia. (20 de diciembre de 2011). Por el cual se reglamenta la Ley 1448 de 2011 y se dictan otras disposiciones. [Decreto 4800 de 2011]. DO: 48280. 🠔
  31. Presidente de la República de Colombia. (12 de diciembre de 2000). Por el cual se reglamenta parcialmente la Ley 387 de 1997 y se dictan otras disposiciones. [Decreto 2569 de 2000]. DO:44263. 🠔
  32. Ramos, C. (2013). La institucionalización del gerente municipal como modelo de gestión en la administración pública de Texcoco [Tesis de Maestría en Gobierno y Asuntos Públicos]. Universidad Autónoma del Estado Mexicano; Centro Universitario UAEM Texcoco, Texcoco, México. 🠔
  33. Rodríguez, J. y Alzate, V. (2015). La atención a las víctimas de la violencia por los gobiernos territoriales: entre la gestión de políticas y el burocratismo rampante. Administración y Desarrollo, 2(45), 224-238. 🠔
  34. Tapia, E. (2010). Dinámicas institucionales en una política pública. El caso de la política de atención a la población desplazada por la violencia en el periodo 20042009 [Tesis de Maestría en Análisis de problemas políticos, económicos e internacionales contemporáneos, inédita]. Instituto de altos estudios para el desarrollo, Bogotá, Colombia. 🠔
  35. Tapia, E. (2012). Gestión por políticas. Análisis de los planos de acción en que se desenvuelve la implementación de una política pública. Pensamiento Jurídico, (34), 103-134. 🠔
  36. Unidad para la Atención y Reparación Integral a las Víctimas, UARIV. (2013). Apoyo a entidades territoriales a través de la cofinanciación para la asistencia, atención y reparación integral a las víctimas del desplazamiento forzado a nivel nacional (Informe de gestión). Bogotá: Departamento Nacional de Planeación, DPN. Recuperado de http://www.unidadvictimas.gov.co/sites/default/files/ documentosbiblioteca/20132012011000407.pdf. [URL] 🠔
  37. Uprimny, R. y Sánchez, N. (2010). Propuestas para una restitución de tierras transformadora. En C. Diaz (Ed.), Tareas pendientes: propuestas para la formulación de polìticas públicas de reparación en Colombia. (pp. 193-268). Bogotá: Centro Internacional para la Justicia Transicional. 🠔
Cómo citar este artículo: APA: Rodríguez, J. y Alzate, V. (2017). Análisis de la gestión de políticas y procesos burocráticos en la atención a las víctimas de la violencia en Colombia. Ciencia Política, 12(23), 23-55. MLA: Rodríguez, J. y Alzate, V. “Análisis de la gestión de políticas y procesos burocráticos en la atención a las víctimas de la violencia en Colombia”. Ciencia Política, 12.23 (2017): 23-55.
Entre 1986 y 2013 han sido víctimas de desplazamiento forzado un total de 5.921.222 personas en el territorio Nacional (CODHES, 2013, p. 3). En el mundo, para el año 2013, la cifra de desplazamientos por motivos de conflictos armados fue de 51,200.000 millones (Acnur, 2014).
No se analizarán en este estudio aspectos relacionados con la atención de las acciones orientadas al establecimiento de la verdad y la recuperación de la memoria del proceso despojador, así como tampoco a las acciones jurídicas relacionadas con la justicia restaurativa. Ambos aspectos requieren estudios en profundidad, que desbordan el marco de este documento. Nos centraremos, entonces, en la atención humanitaria.
Las políticas de la gestión son reglas que orientan la organización y procesos de las administraciones públicas. Por lo general no están articuladas entre sí, dado que responden a un enfoque ecléctico, donde el administrador o reformador escoge aquellas prescripciones afines con su agenda política y la coyuntura fiscal.
Dichas lógicas comprenden los procesos de reforma y cambio en el que instituciones públicas adoptan formas organizacionales propias de otro sector o de otra organización, por considerarlos exitosos (Dimaggio y Powell, 1999). En muchas ocasiones se ignoran otros factores que complejizan más allá de la estructura interna.
Esto no significa que se desconozca el peso que tiene, en la orientación de la gestión y los resultados en este campo, la llamada “voluntad política”, de la cual carecen algunas autoridades, ya sea por razones ideológicas o porque una serie de funcionarios de las administraciones territoriales hacen parte de las estructuras de grupos armados ilegales (recuérdese la llamada “Parapolítica”). Lo que se busca denotar es que hay factores de orden institucional que delimitan los resultados de la gestión.
En los últimos años, el estudio de la institucionalización como práctica de las administraciones públicas, ha sido objeto de análisis en el mundo académico Grupos de autores vinculados a institutos de pensamiento, como Baixauli (2014), o Parra y Vargas (2012), se han ocupado de pensar estrategias para que la evaluación o la trans¬parencia sea aprehendida en el entorno organizacional. La “institucionalización”, se entiende como la implantación de elementos institucionales, (incorporación de un conjunto de creencias, valores normativos y cognoscitivos sobre las estructuras, pro¬cesos y rutinas de funcionamiento, realizada por actores individuales), al interior de las organizaciones (Ramos, 2013, p. 6). A su vez, la institucionalización debe ser vista como un proceso complejo (Barrera, Rodríguez y Bedoya, 2007).
Los referenciales se entienden como: “El conjunto de argumentos con los cuales se construye la imagen o representación de la realidad o situación a intervenir. A partir de estas, las organizaciones y actores involucrados en la formulación/gestión/evaluación de una política van a organizar su percepción del problema y población(es) a intervenir, confrontar soluciones y definir propuestas de acción” (Tapia, 2012, pp. 108-109).
Los planteamientos de función y campo son abordados por Lozano (2007a) en el marco de los planteamientos de los sociólogos alemanes Renate Mayntz y Niklas Luhmann.
En términos de Uprimny y Sanchez, no es igual una política de reparación a una política social. La primera puede no contener aspectos de justicia distributiva, su centro es la justicia restaurativa; la segunda sí debe hacerlo (Uprimny y Sanchez, 2010).
Se entiende por estructura, el conjunto de relaciones “relativamente” estables del orden financiero, procedimental y organizacional al interior de las organizaciones e integrantes.
Progresivamente, la Red de Solidaridad Social —RSS— asumirá las funciones de atención a la población desplazada, en un primer momento en relación con la Atención Humanitaria de Emergencia y el manejo centralizado del Registro Único de Población desplazada —RUPD—. En 2005, bajo el gobierno Uribe, pasa a denominarse Agencia Presidencial para la Acción Social y la Cooperación Internacional -Acción Social-, en ese momento, programas de asistencia social como Familias en Acción asume el manejo de la reconstrucción de municipios afectados por la violencia, el fomento a los planes de retorno, entre otras iniciativas. Esta entidad desaparece en 2010 para dar origen a la Unidad para la Atención y reparación Integral a las Víctimas -UARIV- y al Departamento para la Prosperidad Social -DPS-.
A partir del 2012, el PIU fue incorporado a los Planes de Acción Territoriales —PAT— por el Decreto 790 de 2012. En este sentido, se mantiene la tendencia de gestión en atención a desplazados, ahora, ampliado el universo de víctimas, las políticas se anclan mediante un plan sectorial a la agenda del gobernante de turno, expresada en el Plan de desarrollo.
Las leyes sectoriales que regulan de manera central el acceso a la salud (Ley 100, 1993), educación (Ley 115, 1994) y agua potable (Ley 142, 1994), no han recibido a la fecha cambios significativos, dado que se han emitido normas (leyes, decretos) que las reforman en pequeños aspectos, pero no en sus enfoques fundamentales de organización y gestión.
No obstante, aunque el anterior diagnóstico era conocido desde inicios de la década pasada, los desarrollos legales han estado centrados en re-afirmar la competencia territorial.
En síntesis: esta decisión fue tomada con base en una serie de disyuntivas, dónde de acuerdo con Guerrero, “el problema radica en que el proceso de gobierno se sigue concibiendo sobre la base tradicional de cadena de decisiones, cuyo procedimiento es la elección entre alternativas” (1999, p. 463).
Siguiendo a Uprimny y Sánchez (2010), hay una diferencia importante entre la política social y los programas de reparación. Tal como se observan las cosas, se ha confundido lo uno con lo otro. Es decir, pareciera que la política de atención a víctimas es la política social.