DYNA
0012-7353
2346-2183
Universidad Nacional de Colombia
https://doi.org/10.15446/dyna.v90n225.103832

Recibido: 20 de julio de 2022; Revision Received: 21 de noviembre de 2022; Aceptado: 20 de enero de 2023

Evaluation of the productivity quality of the cocoa bean according to the Theory of Practice (TP) and Artificial Intelligence: a systematic review

Evaluación de la productividad y calidad del grano de cacao según la Teoría de la Practica (TP) e Inteligencia Artificial: una revisión sistemática

D. Alegría-Campo, a O. Zúñiga-Escobar, b A. Huerta-Barrientos, c

Doctorado de Ciencias Ambientales, Facultad de Ciencias de Naturales, Exactas y de la Educación, Universidad del Cauca, Colombia. dairoalegria@unicauca.edu.co Universidad del Cauca Facultad de Ciencias de Naturales, Exactas y de la Educación Universidad del Cauca Colombia
Grupo de Investigación en Ciencias Ambientales y de la Tierra - ILAMA, Universidad del Valle, Cali, Colombia. orlando.zuniga@correounivalle.edu.co Universidad del Valle Grupo de Investigación en Ciencias Ambientales y de la Tierra - ILAMA Universidad del Valle Cali Colombia
Centro de Ciencias de la Complejidad-C3, Facultad de Ingeniería, Universidad Nacional Autónoma de México, México. aida.huerta@comunidad.unam.mx Universidad Nacional Autónoma de México Centro de Ciencias de la Complejidad-C3 Facultad de Ingeniería Universidad Nacional Autónoma de México Mexico

Abstract

This article focuses on the need to involve concepts from different disciplines that involve Theory of Practice (TP) and Artificial Intelligence (AI) with different structural elements for an agricultural system in the productivity and quality of the cocoa bean. As well as the indisputable contribution of environmental sciences and philosophical concepts on the same system, where the method applied on this research, from the systematic review, gives rise to a summary of data related to the individual studies applied on each field of interest. Based on the results, on the individual studies, we extract the most relevant articles from the key concepts as a classification scheme to later make the systemic map. The use of this method leads to the description of the general objective, specific objectives, discovery of the knowledge gap and the scientific contribution of the research.

Keywords:

agricultural system, environmental sciences, philosophical concepts, systematic map, knowledge gap, scientific contribution.

Resumen

El presente artículo centra la necesidad de involucrar conceptos de distintas disciplinas que involucran a la Teoría de la Práctica (TP) y la Inteligencia Artificial (IA) con distintos elementos estructurales para un sistema agrícola en la productividad y calidad del grano de cacao. Así como el aporte indiscutible de las ciencias ambientales y conceptos filosóficos sobre el mismo sistema, en donde el método que se aplica sobre esta investigación, a partir de la revisión sistemática, da lugar a un resumen de datos relacionados con los estudios individuales aplicados sobre cada campo de interés. A partir de los resultados, sobre los estudios individuales, extraemos los artículos más relevantes a partir de los conceptos claves como esquema de clasificación para posteriormente realizar el mapa sistémico. El uso de este método, da lugar a la descripción del objetivo general, objetivos específicos, descubrir la brecha de conocimiento y el aporte científico de la investigación.

Palabras clave:

sistema agrícola, ciencias ambientales, conceptos filosóficos, mapa sistémico, brecha de conocimiento, contribución científica.

1. Introduction

Cocoa production, seen as a conventional agricultural practice, has focused on achieving higher yields per unit area in less time possible with productive systems that include: soil management and conservation practices, organic matter recycling, production and use of organic fertilizers, use of leguminous species such as temporary or permanent leftovers, crop diversification, water management and conservation, and protection of wild flora and fauna [1]. All these previously described activities are part of a single context called Good Agricultural Practices (GAPs), being the GAPs, a set that includes principles, standards and recommendations, applicable to any type of agricultural production, which tries to guide and establish safety food and the quality of agricultural products, reflected in obtaining healthy, fresh and available products, causing the minimum impact on the environment [2-4].

By involving the Theory of Practice, proposed by Giddens (Lazar 1992) and Bourdieu (Ibañez 1988), it underlines the determining role that the social structure has on the actor, their motivations and intentions developed in space and time, regardless of the activity to develop.

The actor, in the Theory of Practice, involves at least the existence of three elements such as Competences , a set of Material objects and Sense mental activities and, among other aspects such as practical knowledge that intrinsically participates in the execution of the GAPs on the productivity and quality of the cocoa bean [5].

In other words, both Giddens and Bourdieu strive to build a bridge from theory of action, the historical aspect of which stems from older and more general doctrines of action which are Marxism and pragmatism, both called “philosophy of praxis,” being the theory of action, an adequate description of the motivations and causes that promote social action [6], where not all sociological theory locates it as the most relevant variant, in this case on GAPs, and therefore , the institutional theory, between subjectivism and objectivism (Bourdieu 1991), must necessarily be linked to Social Psychology and for this reason mental activities such as Sense must be used, implicitly or explicitly, which, seen from TP, is an element absent in the GAPs for the productivity and quality of the cocoa bean.

The set of objects, Materials , of TP, are involved in this research, as the set of objects that will be used to complement the research. Agent-Based Modeling, as software and intangible element, and that is part of Artificial Intelligence (AI), will allow, as part of the objects, to simulate what type of productivity and quality of the cocoa bean each producer has from the physical and chemical soil capacities, climate, water resources, type of fertilization, housing, and type of tool used by each producer, etc.

Regarding the Competences element, socio-cultural and socio-economic aspects are involved in this research as attached incentives that each study area has to improve the productivity and quality of the cocoa bean. For the aforementioned reasons, and to visualize the production and quality system of the cocoa bean, from the TP, it is necessary to consider the entire system under a complex dynamic system, and non-linear Artificial Intelligence (AI) techniques.

Therefore, this article aims to give an overview of the research bases from the search for scientific articles that contributed, at the same time, to the facets of research and contribution versus the different thematic areas, based on two scatter diagrams X&Y illustrated with bubbles (Bubble Diagram). Each intersection between the thematic area and the facets gives rise to a size for each bubble, this being proportional to the number of articles. The whole set of this illustration emerges as a result systematic mapping from which the contribution in the research is extracted and an overview of a field of study not yet addressed.

1.1. Theory of practice

The Theory of Practice developed by Pierre Bourdieu discusses the origin of the social structure and tries to understand the dynamics of social change in relation to the trajectories of practices and their components (Competences, Materialities and Sense). This practice can be defined as “Nexuses of ways of saying and doing which contain spatial and temporal dispersion (Schatzki 1996; p 89) See Fig. 1.

Molecule with single bond, representation of Theory of Practice with space-time bonds.

Figure 1: Molecule with single bond, representation of Theory of Practice with space-time bonds.

Source: Own

In this sense, it is considered that any social structure usually explains and guides, from the existence of a set of social rules, both explicit and implicit, the behavior and conduct of the subjects, the values on social practices. According to Pierre Bourdieu, these social practices are made up of various existing components such as: Practical Competences (practical knowledge and skills), Materialities resources (that participate in the execution of the practice), forms of Sense (Involves, among other aspects, emotions, motivations, practical knowledge and meanings).

Therefore, every practice involves at least the existence of bodily elements (body activities), mental activities (involving meaning) and, among other aspects, emotions, motivations, practical knowledge and meanings. A set of objects and Materialities that participate in the execution of the Social Practice. See Fig. 2.

Graphic representation “Theory of Practice”

Figure 2: Graphic representation “Theory of Practice”

Source: Own

Both Theory of Practice, as well as productivity and quality of the cocoa bean, seen together as a complex dynamic system that evolve both in space and time, will use as a work methodology, tools or techniques of functions such as reasoning, perception, learning and problem solving through Artificial Intelligence (AI), through one of the branches of non-linear AI, called Fuzzy Logic.

1.2. Relationship between Fuzzy Logic (DL) and Artificial Intelligence (AI)

Fuzzy Logic in relation to Artificial Intelligence, is a logical computational system to process data obtained from the real world, with the aim of categorizing certain information in a range of opposite poles, generally indicated as those values between false and true [7,8].

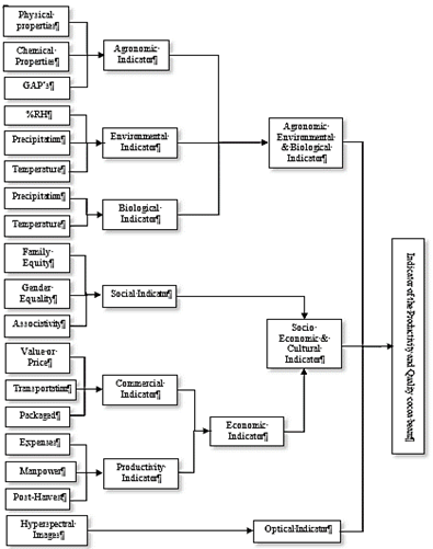
In the use of Fuzzy Logic, in the first place, the possible input variables are identified to build the model from the measured variables of the process: inputs or control variables, outputs or controlled variables and possible disturbances [9]. Several aspects must be made clear regarding the construction of a model, this always starting from a series of approximations and hypotheses and, therefore, it is a partial representation of reality, for a specific purpose and must be formulated to be useful for that purpose. For this particular case, the input variables are identified as the possible output in a cascade system, where the graph should be read from left to right [10]. See Fig. 3.

Waterfall model to evaluate the productivity and quality of the cocoa bean [11]

Figure 3: Waterfall model to evaluate the productivity and quality of the cocoa bean [11]

Source: W. Royce 1970

That is, each entry is classified in an indicator, which later becomes another entry together with other indicators. Then these indicators are combined into specific factors, finally these factors become a single final indicator which is intended to be evaluated. In this case, the Evaluation of the productivity and quality of the cocoa bean. Fuzzy Logic, through a computer program, will determine from the inputs, which of the factors will have greater importance or influence on the productivity and quality of the cocoa bean

2. Methodology

2.1. Systematic map

The strategy and purpose of this research is to use the information from the systematic mapping to explore and identify the possible topics of study that this research entails, where the evidence of the different scientific articles stored in digital repositories will be quantitatively reflected in detail in order to define the knowledge gap from the research question.

Another objective implicit in this method is to redefine or reformulate the research question, as well as the writing of the general and specific objectives. The themes that are involved in this research, using this method, allow to reveal relevant basic or applied information, to answer the questions that can be generated within the research process [12].

The achievements obtained in the use of this method strengthen the general and specific objectives of the research, in addition, taking into account essential pillars of the sciences, such as the complex and interdisciplinary paradigm between the Theory of Practice and the processes of productivity and quality of the cocoa bean in the study areas.

This investigation process also leads to ease of understanding for the communication process to the interested community, likewise, through this process it allows possible changes and assignment of the title of the investigation.

2.2. Stages for the construction of the systematic map

The technique (Petersen et al., 2008) [12] proposes five stages to be developed and described below.

2.2.1. Definition of the research question

In the context of the problem statement described as: “The need to evaluate and develop a process of analysis of social knowledge by cocoa producing associations to optimize cultivation based on Theory of Practice”, and following the steps for the elaboration of the systematic map, the following research question is formulated [13].

Q1. ¿Is the application of Theory of Practice (TP) recommended as a complementary tool to the GAPs for the analysis of the productivity and quality of the cocoa bean in the study areas?

Q2. ¿Will the use of Artificial Intelligence, as a computational tool, contribute to assess the quality and productivity of the cocoa bean for the study areas?

In this sense, the following steps are carried out, where different terms were selected to implement the search for relevant articles [14], abstract keywords and data extraction, where each step contains an output or result, and at the result of the process the systematic map will be designed, see Fig. 4

Practical steps to follow in the development of the systemic map to identify the knowledge gap in the topics of TP and the use or application of AI

Figure 4: Practical steps to follow in the development of the systemic map to identify the knowledge gap in the topics of TP and the use or application of AI

Source: Petersen, 2008

For the elaboration of the systemic map, the keywords are located according to the thematic area, distributed in Quadrant I (Contribution Facet) and in Quadrant II (Research Facet), where the trend between the thematic areas Theory of Practice (TP) and Fuzzy Logic (LD) and the keywords Productivity and quality of the cocoa bean, were scarce in the search for scientific texts regarding the thematic area in Genetic improvement of the cocoa bean, which contains a higher degree of scientific articles. See Fig. 5

Classification of quadrants for each facet in relation to thematic area.

Figure 5: Classification of quadrants for each facet in relation to thematic area.

Source: Own

Counting the number of articles, using the different search engines and bibliographic sources, the following were selected: Elsevier; ScienceDirect; Springer, Google Scholar, 1896 scientific articles were obtained, studies from 2005 to 2019 and according to each theme and keywords, Theory of Practice and Productivity and quality of the cocoa bean are distributed and compare the number of articles found with the thematic area in relation for to build the Contribution Facet table. See Table 1.

Table 1: Thematic area in relation to the Contribution Facet.

Subject area Contribution Facet # Papers Percentage (%)
Genetic Improvement Theobroma cocoa 309 16,3
Cocoa Clones 119 6,28
Added value and Productivity 5 0,26
Phytosanitary Control Cocoa Bean Quality 209 10,9
Cocoa clones 121 6,36
Extraction and processing 70 3,68
Genetic Resistance Theobroma cocoa 84 4,42
Cocoa clones 121 6,36
Extraction and processing 70 3,68
Beneficiation, pruning and fermentation Theobroma cocoa 95 4,99
Extraction and processing 93 4,89
Primary Transformation Theobroma cocoa 162 8,52
Cocoa Bean Quality 120 6,62
Hyperspectral Images Cocoa Bean Quality 2 0,11
Diffuse Logic Cocoa Bean Quality 1 0,05
Practice Logic 0 0

Source: Own

In the same way, the same procedure is carried out to compare each thematic area with the research facet for to build the Research Facet table. See Table 2.

Table 2: Thematic area in relation to the Research Facet.

Subject area Research Facet # Papers Percentage (%)
Genetic Improvement Good Agricultural Practice (GAP’s) 26 1,37
Temperature 6 0,32
Terrain conditions and altitude level Good Agricultural Practice (GAP’s) 4 0,21
Temperature 6 0,32
Chemical and physical soil analysis 3 0,16
Phytosanitary control Good Agricultural Practice (GAP’s) 7 0,37
Temperature 174 9,15
Beneficiation, pruning and fermentation Good Agricultural Practice (GAP’s) 118 6,20
Environmental Contribution 159 8,36
Artificial Intelligence 2 0,05
Diffuse Logic Chemical and physical soil analysis 1 0,05
Practice Logic 0 0

Source: Own

Counting both facets regarding the number of articles found regarding the keywords versus the thematic area, the total number of articles that have contributed to the construction of the systematic map [12] is obtained. See Table 3.

Table 3: Total items for each facet.

Quantity of papers Contribution facet 1390 73,31%
Research facet 506 26,69%
Total papers 1896 100%

Source: Own

Subsequently, the facets of research and contribution are organized in a conceptual map for each quadrant. See Fig. 5.

From the construction of Tables 1 and 2, and the Fig. 5, we proceed to the construction of the systematic map that illustrates in X&Y coordinates the quadrants of the contribution facet and the research facet versus the thematic area. See Fig. 6.

Systematic Map

Figure 6: Systematic Map

Source: Own

3. Conclusions

From this article, the main objective on the integration and classification of articles is highlighted, both for the contribution facet and the research facet, which gives rise to an approximate approach to the Evaluation of Productivity and Quality of the cocoa bean, from an epistemological perspective developed by Pierre Bourdieu, the Practice Theory (TP). In addition to the methodological contribution, proposed by Petersen 2008, it was also possible to obtain the design of figures such as the trivalent molecule representing the TP, the funnel where the union of the set of three elements emerges the Social Practice and the systemic map, giving lead to an approximate understanding of this theory applied to the title of this research. Additionally, the tables also contribute to the quantitative construction of the articles found in the search sources, of which the absence in research on this subject is evidenced, as well as the knowledge gap which is intended to be developed in this research work through graduate level.

It is also worth noting the Fuzzy Logic methodology that is intended to be implemented on this research work, as a tool for processing data obtained from the real world, it is not alien to TP since to achieve the objective in the categorization of productivity and the quality of the cocoa bean in the study areas, Fuzzy Logic is part of one of the many elements of infrastructure or resources that will participate in carrying out the Practice as an element of the Materials within the TP.

Starting from the diagram of the cascade model, we can consider that the inputs that will participate in the investigation will become indicators cataloged from the agronomic, environmental, ecological, social, economic and optical aspects to later be able to determine which of the previously mentioned indicators cause greater effect on the Evaluation of Productivity and Quality of the cocoa bean. In this sense, the Materialities element, which is part of the TP, will also have a significant contribution as tools that will be used within this investigation.

It is considered that applying the systematic mapping method on the 1896 articles shows the progress that cocoa production has had, not only at the national level, but also at the international level, however, there is still a lack of research and the contribution that It could generate the application of an epistemological theory (Theory of Practice TP) and the productivity and quality of the cocoa bean as a complementary tool to this agricultural practice.

References

  1. [1] Castellanos, O.D., Torres, L.M., Fonseca, V.M., Sánchez, A., Agenda de investigación y desarrollo tecnológico para la cadena productiva de cacao-chocolate en Colombia. Grupo de Investigación y Desarrollo en Gestión, Productividad y Competitividad - Biogestión. Universidad Nacional de Colombia, Bogotá, Colombia, 2007. ISBN: 978-958-97128-3-2 🠔
  2. [2] Caracterización de productores de cacao 2017-2021. Federación Nacional de Cacaoteros. Fondo Nacional del Cacao. [en línea]. Disponible en: http://bit.ly/3IUyy3F [URL] 🠔
  3. [3] Buenas prácticas agrícolas en el cultivo, beneficio y comercialización de cacao (Theobroma cacao L.). 3ra Ed., Compañía Nacional de Chocolates S.A.S. Medellín, Colombia, [en línea]. 2019, 34 P. disponible en: https://chocolates.com.co/uploads/2020/06 [URL] 🠔
  4. [4] Piedrahita-Escobar, C.E., Gallego-Diaz, J.D., Herrera-Castañeda, J.M., Tamayo-Sánchez, C.A., Implementación de buenas prácticas agrícolas en cultivos de cacao Theobroma Cacao L., como estrategia para prevenir la presencia de cadmio en la cadena cacaotera. SENNOVA. Sistema de Investigación, Desarrollo Tecnológico e Innovación, SENA, 2018. ISBN: 978-958-15-0414-5 🠔
  5. [5] Ariztía, T., La teoría de las prácticas sociales: particularidades, posibilidades y límites. Cinta de Moebio, (59), pp. 221-234, 2017. DOI: https://dx.doi.org/10.4067/S0717-554X2017000200221 [URL] 🠔
  6. [6] Sosa-Cabrera. E. y Rojas-Lozano. R.V., Campos, habitus y practicas en la agricultura tradicional chol. en: Memorias del XXX Congreso de la Asociación Latinoamericana de Sociología (ALAS), Pueblos en Movimiento: un dialogo en las ciencias Sociales , [en línea]. 2015. Disponible en: https://bit.ly/ figure 3ZGqNV0 https://www.academia.edu/19672298/CAMPOS_HABITUS_Y_PR%C3%81CTICAS_EN_LA_AGRICULTURA_TRADICIONAL_CHOL [URL] 🠔
  7. [7] Casadesús, R. y De Castro. I,. De la Lógica Difusa a la Inteligencia Artificial. Hacia un futuro transhumano. Ars Brevis, (24), pp. 47-82, 2018. 🠔
  8. [8] Hurtado-Palacio, J.P., Lógica difusa: perspectiva y aplicaciones. Facultad de Ciencias Básicas y Tecnologías. Monografía de grado, Tecnología en Electrónica. Facultad de Ciencias Básicas y Tecnologías, Universidad del Quindío, Armenia, Colombia, 2014, 34 P. 🠔
  9. [9] Grajales. J.D., López. D.F., Muñoz, J.E. y Maldonado, R., Control de cascada por métodos difusos. Revista EIA, 8, pp. 181-193, 2007. 🠔
  10. [10] Mora-Herrera. D.Y., Guillaume, S., Snoeck, D. and Zúñiga-Escobar, O., Fuzzy inference system as an aggregation operator application to the desing of a soil chemical quality index. Communications in computer and information Science, 1238, pp. 447-456, 2020. 🠔
  11. [11] Petersen, K., Feldt, R., Mujtaba, S. and Mattsson, M., Systematic mapping studies in software engineering. In: 12th Int. Conf. Eval. Assess. Softw. Eng. EASE, 2008, pp. 1-10. DOI: https://doi.org/10.14236/ewic/ease2008.8. [URL] 🠔
  12. [12] Londoño-P., O.L., Maldonado-G., L.F. y Calderón-V., L.C., Guía para construir estados del arte. Corporación Internacional Redes de Conocimiento, Bogotá, Colombia, 2016. ISBN 978-958-57262-2-2. 🠔
  13. [13] Mora-Herrera, D.Y., Guillaume, S ., Snoeck, D . yZúñiga-Escobar, O ., Diseño de un índice del sistema de producción de cacao: subsistema de calidad agrícola. Tesis de grado. Maestría en Ingenierías, Facultad de Ingenierías, Universidad Autónoma de Manizales, Manizales, Colombia. 2020, 207 P. 🠔
Alegría-Campo, D., Zúñiga-Escobar, O. and Huerta-Barrientos, A., Evaluation of the productivity quality of the cocoa bean according to the Theory of Practice (TP) and Artificial Intelligence: a systematic review. DYNA, 90(225), pp. 71-76, January - March, 2023.
is MSc in Physical Science. Professor chair mechanical physics, faculty of Agricultural Sciences. Student candidate for doctor of Environmental Science, faculty of Biology, Universidad del Cauca. It belongs group (ILAMA). Universidad del Valle, Cali, Colombia. ORCID: 0000-0002-6974-5559
is PhD. Environmental Physical Ambiental. Associated professor faculty of Sciences. Director research group in Environmental and Earth Sciences (ILAMA). Universidad del Valle, Cali, Colombia. With two European invention patents in the area of physic soils. Application issues: agricultural sciences, agronomy, engineering and technology, environmental engineering, physical geography, and geology. Active research lines: Environmental physics, agrienvironmental technology, natural resources, nutrition and healthy life. ORCID: 0000-0003-4434-8597
Engineering PhD. Professor full time at postgraduate faculty of Systems Engineering, and director of operations research Center for Complexity Science C3 Universidad Nacional Autónoma de México, Coyoacán, Ciudad Universitaria, Mexico DF. ORCID: 0000-0002-0570-5048