DYNA
0012-7353
2346-2183
Universidad Nacional de Colombia
https://doi.org/10.15446/dyna.v90n225.104576

Recibido: 1 de septiembre de 2022; Revision Received: 10 de enero de 2023; Aceptado: 26 de junio de 2023

Exergetic evaluation of a pilot plant for the integral use of oranges: a case study

Evaluación exergética de una planta piloto para el aprovechamiento integral de la naranja: un caso de estudio

J. Arango-Meneses, a H. Velásquez-Arredondo, b E. Medina, c

Departamento de Ingeniería Mecánica, Universidad de Córdoba, Montería, Colombia. juanarangom@correo.unicordoba.edu.co Universidad de Córdoba Departamento de Ingeniería Mecánica Universidad de Córdoba Montería Colombia
Universidad Nacional de Colombia, Facultad de Minas, Sede Medellín, Medellín, Colombia. hivelasq@unal.edu.co Universidad Nacional de Colombia Universidad Nacional de Colombia Facultad de Minas Medellín Colombia
Universidad San Agustín de Arequipa, Arequipa, Perú. emedinale@unsa.edu.pe Universidad San Agustín de Arequipa Arequipa Perú

Abstract

In this investigation, two alternatives to improve a pilot plant for the integral use of oranges were evaluated from the exergetic point of view. The case study was based on information provided by the project "Integrated Evaluation with Sustainability Criteria, of the Process of Extraction by Steam Drag of Essential Oil from Orange Peel (Citrus Sinensis) of the Valleys of the Province of Arequipa, in the Perspective of its Commercial Use”, in which the improvement of the pilot plant was recommended. In the best scenario (using two preheaters), there was a greater decrease in the exergy destroyed both in the plant and in the equipment associated with the stages of the process, and an even greater decrease in fuel consumption. As a complement to this research, a thermoeconomic analysis was carried out in order to establish the effects of the proposed plant configurations on exergetic costs.

Keywords:

thermodynamics, destroyed exergy, orange, pilot plant, thermoeconomic.

Resumen

En esta investigación se evaluaron desde el punto de vista exergético dos alternativas para mejorar una planta piloto para el aprovechamiento integral de la naranja. El estudio de caso se basó en información proporcionada por el proyecto “Evaluación Integrada con Criterios de Sostenibilidad, del Proceso de Extracción por Arrastre a Vapor de Aceite Esencial de Cáscara de Naranja (Citrus Sinensis) de los Valles de la Provincia de Arequipa, en la Perspectiva de su Uso Comercial”, en el que se recomendaba la mejora de la planta piloto. En el mejor de los escenarios (utilizando dos precalentadores) se presentó una mayor disminución de la exergía destruida tanto en la planta como en los equipos asociados a las etapas del proceso y una disminución aún mayor en el consumo de combustible Como complemento a esta investigación, se realizó un análisis termoeconómico con el fin de establecer los efectos de las configuraciones de planta propuestas sobre los costos exergéticos.

Palabras clave:

termodinámica, exergía destruida, naranja, planta piloto, termoeconomía.

1. Introduction

Due to the lack of effective economic-productive policies and strategic commitment to sustainable development, the agroindustry in Peru and in particular in Arequipa is still predominantly primary, with almost inexistent added value in its production processes [1]. Thus, the potential of agricultural products is wasted; including orange, a traditional crop with a national production of approximately 165,100 tons in 2016 [2]. In addition, the use of orange derivatives could contribute to the economic growth of the country in the form of new products.

Among the main by-products that can be obtained from orange are the pulp, pectin [3], essential oil [4] and flower water. However, there are no references to orange processing plants in the Arequipa area that make a comprehensive use of the fruit. But, in nearby areas there are lemon processing plants, where juice is produced from the pulp and essential oil of the peel.

As the orange is a typical crop of the region, which has high production rates, the use of the orange to provide added value to its by-products is a socio-economic opportunity that allows generating a contribution to the economic growth of the region. Thanks to this, a research project called Evaluación Integrada con Criterios de Sustentabilidad, del Proceso de Extracción por Arrastre de Vapor de Aceite Esencial de Cáscara de Naranja (Citrus Sinensis) de los Valles de la Provincia de Arequipa, en la Perspectiva de su Utilización Comercial was carried out in order to study the production of essential oil from the orange peel, with a view to the construction of a pilot plant for the production of orange essential oil with sustainability requirements in the use of material and energy resources.

Thus, the use of this fruit for the production of essential oil opens the possibility of processing other by-products. The pulp can be processed for the production of orange juice which is a common product in human consumption; the pectin found in the shell can be used for the production of biodegradable films for the manufacture of bags [5]; The essential oil, which is located in the peel (mainly D-Limonene), has components of multiple applications at the domestic and industrial level, with wide profitability margins [6]; and flower water, which is a by-product from the extraction of essential oil through steam entrainment, where the water, when it comes into contact with the essential oil, acquires certain odoriferous qualities that can be used for flavoring elements. Associating the above with the requirement of sustainability of the process, the need arises to evaluate a plant for the integral use of the orange outside the aforementioned project, from the exergetic point of view to guarantee the optimal use of energy resources.

Currently, works associated with the evaluation of processes from the exergetic point of view have been reported. As an example, in [7-9], They focus on the use of exergy to improve a process either by regenerating energy or finding areas of energy loss. In order to use exergy for optimization, minimizing the destroyed exergy, by proposing different scenarios, can be an opportunity to maximize the use of resources by reducing the irreversibilities. Thus, investigations of case studies are mainly focused on optimizing processes by using the destroyed exergy criterion. The specific use of destroyed exergy has been used as an optimization criterion in refrigeration, energy generation and coke production[10-12]. The criterion of minimum destroyed exergy has also been established as a selection methodology for a strategy as in[13]. The use of equation solvers like EES (Engineering Equation solver) to model a process involved in a destroyed exergy evaluation has been reported, in [14] an optimization of a combined cycle system based on destroyed exergy is presented. In the investigation process, the environmental and performance aspects of the system were considered, and exergy destruction is incorporated.

Taking into account the considerations above mentioned, the aim of this work is to evaluate a pilot plant for the integral use of oranges in terms of energy and exergy to process 120 kg/h of oranges, by generating different scenarios in order to minimize the destroyed exergy, from a base plant already established in the research project “Evaluación Integrada con Criterios de Sustentabilidad, del Proceso de Extracción por Arrastre de Vapor de Aceite Esencial de Cáscara de Naranja (Citrus Sinensis) de los Valles de la Provincia de Arequipa, en la Perspectiva de su Utilización Comercial”. These scenarios will be evaluated from the exergetic point of view, and from this, the desirable operating conditions will be determined using as a criterion the minimization of the destroyed exergy.

2. Material & methods

2.1. Description of the plant

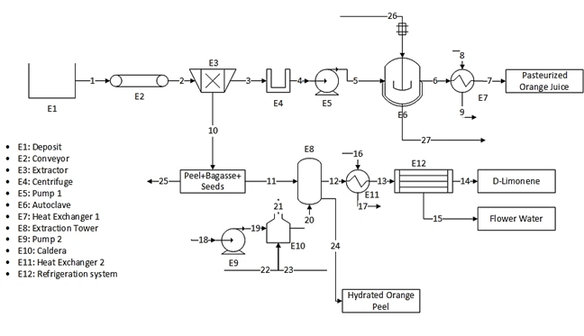
The plant consists of a reception area where the orange is delivered, deposited and pre-washed to remove the elements with which it comes from the crop (leaves, soil, etc.). After this, the fruit goes to a conveyor where it is classified and the one that is in poor condition is eliminated. At this point, the aim is to set an average flow rate of 120 kg/h after removing the fruit in poor condition. Once this is done, the fruit is ready for the extraction of the juice from the pulp, which is approximately 50% of the total mass of the fruit, while the peel produced is used later.

The purification of the juice requires removing the solid elements it contains. This is done, initially, in a clarifier which removes the larger particles and then the juice must be centrifuged to remove the smaller ones. At this point, the bagasse and seeds are recovered for later use [15]. The juice then goes to an evaporator where it is preheated and held at pasteurization temperature. Subsequently, the juice goes through the evaporation stages of the process where it is concentrated up to 66°Brix. The process is carried out in an autoclave to finally obtain a pasteurized orange juice ready for packaging [15].

On the other hand, the recovered peel, which represents approximately 10% of the total orange mass [1], is introduced into an extraction tower where a separation process by steam distillation is carried out. This step requires enter steam at a rate of 6.5 times the amount of orange peel per hour, that is, approximately a flow of 78 kg/h of steam to process 12 kg of orange peel of which approximately 3% by weight is essential oil [1].

Steam is generated by a pump that raises the water pressure to 400 kPa to mobilize it towards a boiler that will raise its temperature until reaching the state of saturated steam. The steam enters the tower to carry out the drag of oil. Up to this point, an emulsion of essential oil and steam has been obtained that needs to be cooled in order to separate it. In addition, there are losses in the amount of water due to the hydration of the orange peel of approximately 4% of the water used in the extraction.

The cooling process is carried out in two steps. First, the temperature of the emulsion is lowered through a heat exchanger so that it decreases until it reaches temperatures close to 35 °C, that is, 10 °C above ambient temperature. The second step consists of a refrigeration system that allows a higher separation performance, bringing the emulsion to a temperature close to 5 °C. At this point, two by-products are obtained: orange essential oil, which accounts for 0.5% of the total mass of the emulsion, and whose composition is mainly D-limonene; and flower water.

Finally, the wet orange peel that was used in oil extraction, which contains approximately 60% water and 5% pectin and negligible traces of oil, is planned to be used in a biofilm production process, which has not currently been designed, so the peel is considered a by-product to be exploited. Fig. 1 shows the process flow diagram of the integral orange extraction plant.

Process flow diagram.

Figure 1: Process flow diagram.

Source: Own Elaboration.

2.2. Plant modeling

All the modeling of the plant was carried out in EES, the considerations of the established plant model and the different scenarios will be presented:

  • The environment is at 25 °C and 80 kPa.

  • The feed water is at environment conditions

  • The demand for fuel is calculated from the need for heat required in the boiler.

  • The boiler works with 20% excess air and pure methane.

  • The equipment in the process is adiabatic and so do not present heat losses.

  • The properties of streams with water and other elements are evaluated separately, since there are no chemical interactions that modify the properties.

  • The specific heats of orange, orange peel and limonene are constant.

  • The Coefficient of Performance (COP) of the refrigeration system is considered 1.5, to establish the worst case for cooling.

  • The exergy of the organic elements other than the shell is 18.7 kJ/g for the detritus [16].

  • The efficiency of the pumps is 80%.

  • The essential oil in the orange peel is totally depleted.

  • The extraction power of 0.75 kW for a 120 kg/h process (Commercial Orange Juicer reference TT-J112A).

  • The temperature of the combustion gases leaving the first preheater is 200 ° C.

  • A throttle valve is used to reduce the pressure of the autoclave heating system.

  • In the second case, the outlet temperatures of the heat exchanger 4 are the same.

2.3. Exergy and reference environment

The reference environment is defined below in Table 1.

Table 1: Reference environment

Property Value Units
Pressure ( P 0 ) 101.3 kPa
Temperature ( 𝑇 0 ) 25 °C
Molar fraction of O2 ( 𝑦 𝑂 2 ) 0.2059 -
Molar fraction of ( 𝑦 𝑁 2 ) 0.7748 -
Molar fraction of ( 𝑦 𝐶 𝑂 2 ) 0.0003 -
Molar fraction of H2O ( 𝑦 𝐻 2 𝑂 ) 0.0190 -

Source: Adapted from [17].

The physical exergy as a function of the mass for each state is calculated from eq. ((1) presented by [17,18]. The chemical exergy of water and methane are tabulated in [19] with a value of 3120 and 836510 kJ/kmol respectively, and the chemical exergy of the combustion gases is calculated from eq. ((2) presented by [18,19], where 𝑇0 is the temperature in the reference state, 𝑦𝑖 is the mole fraction of the element in the mixture and 𝑦𝑖 𝑒 is the mole fraction of the element in its reference state. The total exergy as a function of mass is the sum of the physical exergy and the chemical exergy as shown in eq. ((3). The calculation of the destroyed exergy will be made from a balance of total exergy shown in eq. ((4) and exergy for steady-state control volumes of [18-20].

The calculation of the chemical exergy of the orange peel (eq. (7) is performed using the lower heating value (eq. (6) from the higher heating value (eq. (5) presented in [21], using the composition of the Table 2 presented in [22] by the standard relation of chemical exergy (Φ) presented in [23].

Table 2: Ultimate and proximate analysis of orange peel.

Component Percentage (%)
Carbon 49.59
Hydrogen 6.95
Oxygen 39.7
Nitrogen 0.66
Sulfur 0.06
Chlorine 0.001
Ash 3.05
Moisture 2.73

Source: Adapted from [22].

The value of the standard ratio of chemical exergy is normally close to 1, however in [23] approximations are presented for solid compounds of C, H, O, N. In eq. ((8)), the expression used to calculate the relationship is presented. As a result of the above, the value of the standard ratio of the chemical exergy of the orange peel is 1.049 and the lower calorific value is 19734 kJ/kg. Therefore, the value of the chemical exergy of the orange is 20691 kJ/kg.

2.4. Thermoeconomic evaluation

The thermoeconomic evaluation was carried out through the method shown in [24] and using applicable restrictions shown in [25]. Eq. ((9)-(10)) show the system of equations that must be proposed by subsystem. It should be noted that one of the conditions established to close the system of equations is that all products have the same external link coefficient, since all of these have the same relevance as a final by-product.

3. Results and discussion

3.1. Plant

From the description presented in Description of the Plant, taking into account the percentages and mass quantity data, and the scheme showed in Fig. 1, the base scenario of the plant is modeled. The power of the equipment is calculated from energy balances and consulted in the average values of equipment, which are presented in Table 3.

Table 3: Equipment power based on an orange processing of 120 kg/h.

Equipment Name Power Units
E3 Extractor 0.75 kW
E5 Pump 1 0.006168 kW
E9 Pump 2 0.008746 kW
E12 Refrigeration system 1.774 kW

Source: Own Elaboration.

By defining all the thermodynamic states and establishing the power of the equipment included in the process, the destroyed exergy of the main equipment can be calculated as shown in Table 4.

Table 4: Destroyed exergy by equipment

Equipment Name Destroyed Exergy Units
E3 Extractor 1.363 kW
E5 Pump 1 0.001533 kW
E6 Autoclave 0.8357 kW
E7 Heat exchanger 1 0.1092 kW
E8 Extraction tower 4.187 kW
E9 Pump 2 0.002173 kW
E10 Boiler 13.4 kW
E11 Heat exchanger 2 1.460 kW
E12 Refrigeration system 1.733 kW
Total 23.09 kW

Source: Own Elaboration.

The fuel requirement calculated from the balances and modeling conditions for the baseline scenario was 2.01 kg/h.

It should be noted that all the processes that are evaluated present a positive destroyed exergy, that means, they are feasible processes in nature, and this is due to the fact that the values of the mass balances come from studies carried out in the project [1]. Now, among the established processes, there is an equipment that show the highest destroyed exergy. The exergy destroyed in the boiler is 13.4 kW and this is due to the thermodynamic changes in the process. This is because through the boiler flows all the steam flow that is used in the main thermal processes such as the autoclave for pasteurization and the extraction tower to obtain essential oil.

and flower water, and being a thermal process with heat transfer, there is a high generation of entropy. Thus, indicating that the evaluation approach should be the boiler and the processes linked to it. Having established the above, a first option to minimize the destroyed exergy is to establish an economizer in order to preheat the water, thus minimizing the exergy destroyed and the fuel consumption of the boiler.

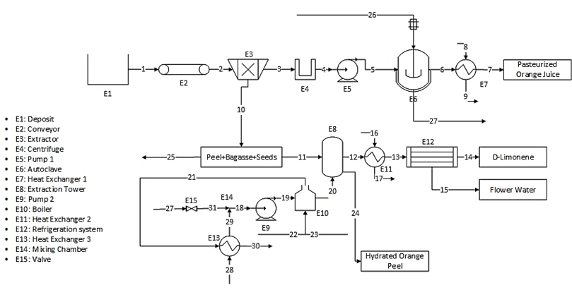
3.2. First scenario: pre-heater

The first scenario consists of a pre-heater, whose function is to preheat the water consumed by the boiler using its combustion gases, on the other hand, the water used in the autoclave is redirected, which was used as a heat source for the pasteurization, and leaves said process at a temperature of around 60 ° C, to mix it with the preheated water and thus reuse the water used in the autoclave. The outlet temperature of the gases from this exchanger must be greater than or equal to 200 °C, recommended by The United States Environmental Protection Agency [26]. Fig. 2 shows the process flow diagram for the first proposed scenario.

Process flow diagram proposed for the first scenario.

Figure 2: Process flow diagram proposed for the first scenario.

Source: Own Elaboration.

As there is a change in the thermodynamic state of the boiler feed pump inlet (Pump 2), its power changes to 0.008048 kW in relation to presented in Table 3.

Thus, all the thermodynamic states have been defined and the power of the equipment included in the process established. The exergy destroyed of the main equipment can be calculated and this is presented in Table 5. A decrease in the exergy destroyed of 9.85% can be observed compared to the baseline scenario.

Table 5: Destroyed exergy by equipment for the first scenario

Equipment Name Destroyed exergy Units
E3 Extractor 1.36 kW
E5 Pump 1 0.00 kW
E6 Autoclave 0.84 kW
E7 Heat exchanger 1 0.11 kW
E8 Extraction tower 4.19 kW
E9 Pump 2 4.40E-04 kW
E10 Boiler 12.08 kW
E11 Heat exchanger 2 1.46 kW
E12 Refrigeration system 1.73 kW
E13 Heat exchanger 3 1.24 kW
E14 Mixing chamber 7.82E-05 kW
E15 Valve 6.28E-04 kW
Total 23.01 kW

Source: Own Elaboration.

Furthermore, one of the additional consequences of preheating is the decrease in the exergy destroyed and the power consumed in the boiler feed pump (E9). This is due to the fact that preheating occurs before entering the pump, due to the combination of the hot water outflow from the autoclave and the remaining flow demanded from the public network. This causes the destroyed exergy in this pump to decrease by 79.75%. A second consequence to highlight in this case is the decrease in fuel consumption due to preheating, which goes from 2.2 kg/h to 2.09 kg/h of methane.

In this way, the first case presented as a tentative scenario for the plant, it presents a significant response compared to a case of an economizer for the preheating of the boiler. However, this proposal opens an alternative to a second option. Under the established conditions, the temperature reached by the water is 54.44 °C, and the outlet temperature of the water from heat exchanger 1 (E7) is 85 °C. Taking this into account, there is a possibility to continue preheating the water using another pre-heater.

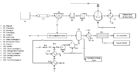
3.3. Second scenario: second pre-heater

In the second scenario, the water used to decrease the temperature at the exit of the pasteurization process, which reaches 85° C in the previous scenario, is used in a preheater to further increase the preheating temperature. Fig. 3 shows the process flow diagram for the proposed evaluation. Therefore, the idea is to increase, even more, the temperature at the entrance of the boiler.

Process flow diagram proposed for the second scenario.

Figure 3: Process flow diagram proposed for the second scenario.

Source: Own Elaboration

Due to this change, and as expected, there is an even greater increase in temperature than that presented in the previous section for state 18 (from 54.9 to 66.91 ° C), and therefore a change in thermodynamic properties. Also, the boiler feed pump inlet (Pump 2) power changes to 0.007795 kW in relation to that presented in Table 3. Thus, all the thermodynamic states have been defined and the power of the equipment included in the process established. The exergy destroyed of the main equipment can be calculated and this is presented in Table 6.

Table 6: Destroyed exergy by equipment for the second scenario

Equipment Name Destroyed exergy Units
E3 Extractor 1.36 kW
E5 Pump 1 1.53E-03 kW
E6 Autoclave 0.84 kW
E7 Heat exchanger 1 0.11 kW
E8 Extraction tower 4.19 kW
E9 Pump 2 2.33E-04 kW
E10 Boiler 11.68 kW
E11 Heat exchanger 2 1.46 kW
E12 Refrigeration system 1.73 kW
E13 Heat exchanger 3 1.22 kW
E14 Mixing chamber 8.15E-04 kW
E15 Valve 6.28E-04
E16 Heat exchanger 4 4.97E-02
Total 22.64

Source: Own Elaboration

Taking into account the data presented in Table 6, a decrease in the exergy destroyed in the boiler can be observed compared to the base case and the first case study of 12.84 and 3.31% respectively, in other words, there was a significant decrease in the destroyed exergy of the boiler due to the configuration proposed. Regarding the exergy destroyed in the boiler feed pump (E9), there was a decrease in the destroyed exergy of 88.02% compared to the baseline scenario and 46.87% compared to the first scenario. Finally, regarding the fuel consumption of the boiler, this went from 2.2 kg/h for the base scenario to 2.04 kg/h for the current scenario. This makes this scenario best evaluated scenario since it minimizes the exergy destroyed, both of the plant and of the equipment that presents the greatest destruction, and likewise bringing benefits such as the decrease in fuel consumption.

In addition, an evaluation of the first a second law efficiencies were carried out in the main affected equipment, the boiler, the efficiencies are showed in Table 7. It is shown, that the second law efficiency increases as the destroyed exergy decreases. Also, the first law remains constant in all case, perhaps, because although exergy destruction is minimized, this is compensated by a decrease in mass flow.

Table 7: Boiler´s first a second law efficiencies

Efficiency Base scenario Study case 1 Study case 2
First law 18,75% 18,75% 18,75%
Second law 62,99% 65,32% 66,02%

Source: Own Elaboration

3.4. Thermoeconomic analysis

As an addition to this research, it is interesting to develop a thermoeconomic analysis that allows establishing the economic effects that the different case studies have on the final products. However, as it is a methodology for development in an industrial process at the international level, the methodology of coefficient of external bonds is used. In this way, the increases in unit costs due to the exergetic changes in the system are established.

To meet the requirements of the thermoeconomic evaluation of the base plant, it is established that the coefficients of the inputs necessary for the development of the plant are equal to 1. As for the currents that are products that will not have use, the values corresponding to their coefficients are 0, and in this way load the weights of the exergetic components on the final products. Finally, to close the equations system the premise used is that all the by-products have the same coefficient, since they all have the same importance.

Table 8. shows the Coefficient of external bonds and exergy costs of each by-product. Now, as expected from the configuration with the least amount of exergy destroyed, it presents the least value of the products compared to the inputs. In this way, it can be shown that a decrease in the destroyed exergy causes a decrease in the exergy costs of the system. However, the decrease in exergy costs compared to the base case of close to 1.033%.

Table 8: Coefficient of external bonds and exergetic costs of by-products.

By-product Base scenario First scenario Second scenario
Coefficient of external bonds Exergetic cost kW Coefficient of external bonds Exergetic cost kW Coefficient of external bonds Exergetic cost kW
Pasteurize Orange Juice 7.649 22.2 7.59 22.03 7.57 21.97
D-Limonene 7.649 14.31 7.59 14.19 7.57 14.16
Flower water 7.649 28.45 7.59 28.23 7.57 28.15
Hydrated orange peel 7.649 175.4 7.59 174 7.57 173.6

Source: Own Elaboration

4. Conclusions

In the present investigation, an evaluation of a pilot plant for the integral use of orange in terms of energy and exergy was carried out. This evaluation was based on two study scenarios proposed from a base plant for the integral use of the orange, with the aim of solving a need that arose in the project called “Integrated Evaluation with Sustainability Criteria, of the Process Extraction by Steam Drag of Essential Oil from Orange Peel (Citrus Sinensis) from the Valleys of the Province of Arequipa, in the Perspective of its Commercial Use”.

The first scenario evaluated was the use of an economizer in order to use the combustion gases from the boiler to preheat the water that enters it. However, the first scenario gave opportunity to the approach of the second study scenario, which was to use a second economizer that allows to continue increasing the inlet temperature of the water to the boiler.

In the second case, there was a greater decrease in the exergy destroyed both in the plant and in the equipment associated with the changes, and an even greater decrease in fuel consumption. Therefore, the optimal case is the second case study. As an addition to this research, a thermoeconomic analysis was developed to establish the exergy costs of the products for all the cases raised.

Regarding the thermoeconomic analysis, an evaluation was carried out for the three situations raised throughout the work presented, the evaluation was carried out using the methodology of the coefficients of external links presented by [24] and using the associated cost rates with the fuel and the product presented in [25] Thus, it is concluded that a decrease in the exergy destroyed generates a decrease in the exergy costs charged to the products, although this decrease was not a high percentage.

References

  1. [1]. Valdez-Tantani, V., et al., Evaluación integrada con criterios de sustentabilidad, del proceso de extracción por arrastre de vapor de aceite esencial de cáscara de naranja (Citrus Sinensis) de los Valles de la Provincia de Arequipa, en la Perspectiva de su Utilización Comercial. Arequipa, Universidad Nacional de San Agustin de Arequipa (UNSA), Arequipa, Perú, 2016, 16 P. 🠔
  2. [2]. Ministerio de Agricultura y Riego del Perú, Serie de Estadísticas de Producción Agrícola (SEPA), [Online].2018. Available at: http://frenteweb.minagri.gob.pe/sisca/?mod=consulta_cult [URL] 🠔
  3. [3]. Hosseini,S.S., Khodaiyan, F. and Yarmand, M.S., Aqueous extraction of pectin from sour orange peel and its preliminary physicochemical properties, Int. J. Biol. Macromol., 82, pp. 920-926, 2016. DOI: https://doi.org/10.1016/j.ijbiomac.2015.11.007. [URL] 🠔
  4. [4]. Allaf, T., Tomao, V., Besombes,C. and Chemat, F., Thermal and mechanical intensification of essential oil extraction from orange peel via instant autovaporization, Chem. Eng. Process. Process Intensif., 72, pp. 24-30, 2013. DOI: https://doi.org/10.1016/j.cep.2013.06.005. [URL] 🠔
  5. [5]. Nisar, T., Wang, C., Yang, X., Tian,Y., Iqbal, M. and Guo,Y., Characterization of citrus pectin films integrated with clove bud essential oil: physical, thermal, barrier, antioxidant and antibacterial properties, Int. J. Biol. Macromol ., 106, pp. 670-680, 2018. DOI: https://doi.org/10.1016/j.ijbiomac.2017.08.068. [URL] 🠔
  6. [6]. Virot, M., Tomao,V., Ginies, C., Visinoni, F. and Chemat, F., Green procedure with a green solvent for fats and oils’ determination. Microwave-integrated Soxhlet using limonene followed by microwave Clevenger distillation, J. Chromatogr. A, 1196-1197(1-2), pp. 147-152, 2008. DOI: https://doi.org/10.1016/j.chroma.2008.04.035. [URL] 🠔
  7. [7]. Akbari-Vakilabadi, M., Bidi, M. and Najafi, A.F., Energy, Exergy analysis and optimization of solar thermal power plant with adding heat and water recovery system, Energy Convers. Manag., 171, pp. 1639-1650, 2018. DOI: https://doi.org/10.1016/j.enconman.2018.06.094 [URL] 🠔
  8. [8]. Han, T., Wang, C., Zhu, C. and Che, D., Optimization of waste heat recovery power generation system for cement plant by combining pinch and exergy analysis methods, Appl. Therm. Eng., 140, pp. 334-340, 2018. DOI: https://doi.org/10.1016/j.applthermaleng.2018.05.039. [URL] 🠔
  9. [9]. Yan, C., Lv, L., Wei, S., Eslamimanesh, A. and Shen, W., Application of retrofitted design and optimization framework based on the exergy analysis to a crude oil distillation plant, Appl. Therm. Eng ., 154, pp. 637-649, 2019. DOI: https://doi.org/10.1016/j.applthermaleng.2019.03.128. [URL] 🠔
  10. [10]. Flórez-Orrego, D. and de Oliveira-Jr, S., Modeling and optimization of an industrial ammonia synthesis unit: an exergy approach, Energy, 137, pp. 234-250, 2017. DOI: https://doi.org/10.1016/j.energy.2017.06.157. [URL] 🠔
  11. [11]. Liu, C., Xie, Z. Sun, F. and Chen, L., Exergy analysis and optimization of coking process, Energy, 139, pp. 694-705, 2017. DOI: https://doi.org/10.1016/j.energy.2017.08.006. [URL] 🠔
  12. [12]. Rashidi, H. and Khorshidi, J., Exergy analysis and multiobjective optimization of a biomass gasification based multigeneration system, Int. J. Hydrogen Energy, 43(5), pp. 2631-2644, 2018. DOI: https://doi.org/10.1016/j.ijhydene.2017.12.073. [URL] 🠔
  13. [13]. Gupta, R., Asgari, S., Moazamigoodarzi, H., Pal, S., and Puri, I.K., Cooling architecture selection for air-cooled Data Centers by minimizing exergy destruction, Energy, 201, art. 117625, 2020. DOI: https://doi.org/10.1016/j.energy.2020.117625. [URL] 🠔
  14. [14]. Akbarpour-Ghiasi, R., Fallah, M., Lotfan, S. and Rosen, M.A., A new approach for optimization of combined cycle system based on first level of exergy destruction splitting, Sustain. Energy Technol. Assessments, 37, art. 100600, 2020. DOI: https://doi.org/10.1016/j.seta.2019.100600. [URL] 🠔
  15. [15]. Tetra Pak, The Orange Book, 2nd Ed. Tetra Pak Processing Systems AB, 2004. 🠔
  16. [16]. Álvarez-Hincapié, C. y Velásquez-Arredondo, H., Exergía en sistemas biológicos: aproximación holística para el estudio de ecosistemas y el manejo ambiental. Prod. + Limpia. 8(2), pp. 106-127, 2013. 🠔
  17. [17]. Moran, M.J., Shapiro, H.N., Boettner, D.D. and Bailey, M., Fundamentals of Engineering Thermodynamics, John Wiley & Sons, Ed., 2010, 1024 P. [Online]. Available at: https://books.google.com/books?id=oyt8iW6B4aUC&pgis=1 [URL] 🠔
  18. [18]. Cengel, Y. and Michael A, B. Termodinámica, 7th ed., McGraw-Hill, Eds., Mexico, 2014. 🠔
  19. [19]. Kotas, T.J., Appendix A - Chemical exergy and enthalpy of devaluation, in: Kotas, T.J., Ed., The Exergy Method of Thermal Plant Analysis, Butterworth-Heinemann Ed., 1985, pp. 236-262, DOI: https://doi.org/10.1016/B978-0-408-01350-5.50014-3. [URL] 🠔
  20. [20]. Kotas, T.J., Chapter 2 - Basic exergy concepts, in: Kotas, T.J., Ed., The Exergy Method of Thermal Plant Analysis, Butterworth-Heinemann, Ed. 1985, pp. 29-56. DOI: https://doi.org/10.1016/B978-0-408-01350-5.50009-X. [URL] 🠔
  21. [21]. Basu, P., Biomass gasification and pyrolysis practical design and theory, Elseiver. 2010, 376 P. DOI: https://doi.org/10.1016/B978-0-12-374988-8.00001-5. [URL] 🠔
  22. [22]. Zapata, B., Balmaseda, J., Fregoso-Israel, E. and Torres-García, E., Thermo-kinetics study of orange peel in air, J. Therm. Anal. Calorim., 98, pp. 309-315, 2009. DOI: https://doi.org/10.1007/s10973-009-0146-9. [URL] 🠔
  23. [23]. Szargut, J., Morris, D.R. and Steward, F.R., Exergy analysis of thermal, chemical, and metallurgical processes. Hemisphere Publishing, New York, United States, [Online]. 1987. Available at: https://www.osti.gov/biblio/6157620 [URL] 🠔
  24. [24]. Kotas, T.J., Chapter 6 - Thermoeconomic applications of exergy, in: Kotas, T.J., Ed., The Exergy Method of Thermal Plant Analysis, Butterworth-Heinemann, Ed., 1985, pp. 197-235. DOI: https://doi.org/10.1016/B978-0-408-01350-5.50013-1. [URL] 🠔
  25. [25]. Bejan, A., Tsatsaronis, G. and Moran, M., Thermal design and optimization: Adrian Bejan, George Tsatsaronis and Michael Moran John Wiley & Sons, Inc. (1996). International Journal of Refrigeration, 19(7), 482 P., 1996. DOI: https://doi.org/10.1016/S0140-7007(97)87632-3. [URL] 🠔
  26. [26]. Woodard, K., Stationary Source Control Techniques Document for Fine Particulate Matter, EC/R Incorporated Timberlyne Center, Chapel Hill, North Carolina, USA, 1998, 286 P. 🠔
Arango-Meneses, J.F., Velásquez-Arredondo, H.I. and Medina, E., Exergetic evaluation of a pilot plant for the integral use of oranges: a case study. DYNA, 90(225), pp. 77-84, January - March, 2023.
received the BSc. Eng. in Mechanical Engineering in 2016, from the Universidad Pontificia Bolivariana. Montería, Colombia. MSc. in Mechanical Engineering in 2021, from the Universidad Nacional de Colombia, Medellin campus, Medellín, Colombia. From 1994 to 1999, he worked for consulting companies within the renewable energies sector and since 2019 in Universidad de Córdoba, Colombia. Currently, he is a full professor in the Mechanical Department. His research interests include: modeling, biomass, gasification and exergy. ORCID:0000-0001-8207-2443
received the BSc. Eng. in Mechanical Engineering in 1993, from the Universidad Nacional de Colombia, MSc. in Thermal Energy Systems in 2004, from the Universidad Pontificia Bolivariana (Colombia) and the PhD in Energy and Fluids in 2009, from the Universidade de Sao Paulo (Brasil). Since 1998 he is a full professor of Energy and Processes Department, at the Facultad de Minas, Universidad Nacional de Colombia. His research interests include energy optimization using the exergy concept of thermodynamics and Life Cycle Analysis. ORCID:0000-0003-2420-2857
received the BSc. Eng. in Chemical Engineering in 1977, from the Universidad Nacional de San Agustin de Arequipa (UNSA), Arequipa, Perú. MSc in Chemical Engineering in 1985, from the University of Nebraska Lincoln, USA. MSc in Production Management in 2000, from the University of Brunel, London, and the PhD in Environmental Science in 2021, from Universidad Católica de Santa María in Arequipa, Perú. She has worked as a researcher in the following institutions: Energy Center of Wayne State University-USA (1976), Petróleos del Perú (1980-1981), Centro de Investigación y Estudios para el Desarrollo (1989), Universidad Nacional de San Agustín de Arequipa (2008-2023). She is currently a professor in chemical engineering at UNSA and is responsible for the engineering research laboratory of the Chemical Engineering School. Her main research interests include extraction and applications of active components of natural resources, processes and products design, and sustainable technologies. ORCID: 0000-0002-8223-7276

Nomenclature

Φ Standard ratio of chemical exergy -
Ash Ashes fraction -
b Exergy kJ/kg
B Exergy rate kW
C Carbon fraction -
CO2 Carbon dioxide -
E Equipment -
EC Exergetic cost kW
H Hydrogen fraction -
H2O Water content -
HHV Higher heating value kJ/kg
K External link coefficient -
LHV Lower heating value kJ/kg
N Nitrogen fraction -
O Oxygen fraction -
P Pressure kPa
S Sulfur fraction -
T Temperature °C
Y Molar fraction -

Subscripts

0 property at reference environment
Ch chemical
DE destroyed
Fg vaporization
heat heat
In inlet stream
out outlet stream
ph physical
total total of a property
Work Work