DYNA
0012-7353
2346-2183
Universidad Nacional de Colombia
https://doi.org/10.15446/dyna.v90n228.108528

Recibido: 25 de abril de 2023; Revision Received: 29 de junio de 2023; Aceptado: 4 de julio de 2023

Structural equation modelling of project performance based on strategic and servant leadership

Modelo estructural de desempeño en proyectos: una métrica desde el liderazgo estratégico y de servicio

F. Muñoz-Peña, a G. Roa-Rodríguez, a J. Steve Pulido-Reina, a

Facultad de Ingeniería, Universidad Militar Nueva Granada, Bogotá, Colombia. fernando.munoz@unimilitar.edu.co, guillermo.roa@unimilitar.edu.co, jason.pulido@unimilitar.edu.co Universidad Militar Nueva Granada Facultad de Ingeniería Universidad Militar Nueva Granada Bogotá Colombia

Abstract

The structural equation modelling has contributed significant advantages in understanding projects success, although comparably, it has incremented the complexity of the analysis; thus, this research aims to propose a measurement model of projects performance considering the impact that generates strategic and servant leadership. It was conducted an extensive literature review where four observable variables were documented regarding strategic leadership, four variables for servant leadership, and four variables that measure projects performance. Initial results allowed determining a model that will permit to measure the impact of the documented leaderships in projects performance. This research contributes to increment the scarce existing knowledge in the project management field, and to provide the organizations with a tool to sustain solid strategies, aiming to positively manage their decisions on team development towards to improve projects performance, and thus, its success.

Keywords:

strategic leadership, servant leadership, project performance, project success, project management.

Resumen

El modelado con ecuaciones estructurales ha aportado grandes ventajas en el entendimiento del desempeño en proyectos, aunque de igual manera ha incrementado la complejidad con que los mismos son analizados, por tanto, esta investigación tiene como objetivo proponer un modelo de medición del impacto del liderazgo estratégico y de servicio en el desempeño en proyectos. Se llevó a cabo una extensa revisión de literatura en donde se identificaron 4 variables observables del liderazgo estratégico, 4 variables del liderazgo de servicio, y 4 variables del desempeño en proyectos. Los resultados iniciales permitieron establecer un modelo que permitirá determinar el impacto de los liderazgos involucrados en el desempeño en proyectos. Esta investigación contribuye a incrementar el escaso nivel investigativo en este campo del conocimiento, y a entregar estrategias sólidas a las organizaciones para el mejoramiento en el desempeño de sus proyectos.

Palabras clave:

liderazgo estratégico, liderazgo de servicio, desempeño en proyectos, éxito en proyectos, gerencia de proyectos.

1. Introduction

Successful projects have a strong relation with organizational strategy, as the strategy is accomplished through projects; thus, it can be affirmed that projects have a relevant effect on business maturity [1]. Leadership is a key factor on those projects; indeed, it is one of the most researched fields related with behavioral sciences, and its importance and applications are increasing when applied on administration and business, and certainly, on project management [2]. The state of the art has concluded that leadership is important for project managers, who are responsible for planning and monitoring the execution of projects made by their teams; as a matter of fact, it is necessary to build high-performance teams through a right leadership focused to impact positively the organizations and their stakeholders [3]. Leadership theories try to explain its complex nature and its social and organizational consequences; in general terms, leadership is an ability to influence collaborators aiming to successfully reach their objectives, and when this improvement perspective involves ethics, the moral and virtues, it is known as servant leadership (SL); one of its newest research areas [4-10].

Literature review has shown a reduced number of researches on leadership applied for projects success; this trend has not changed across the time interval used on this research (2015-2022), despite the remarked academic interest on servant leadership; there is still a lack of coherence and clarity on this field as we could prove consulting the Scopus database, yet it can be determined, with the acquired data, that relations and significance between some kinds of leadership and project success exist. [3,11,12]. Among those kinds of leadership, servant leadership appears as a variant referring to a new style where leaders prioritize the fulfillment of their followers needs, it means that they assume a servant role in the relation with the teams they lead [2,9,13,14]. Besides, also it was found a typology with a higher number of studies known as strategic leadership (STL).

Strategic leadership has been widely accepted as a common and traditional kind, related to a relevant impact in the obtaining of competitive advantages; the importance of strategic leaders is based on the capabilities to create strategies and be able to manage the team aiming to transform their reality (or execute plans), therefore STL is associated with the ability to form, improve and maintain the capabilities of learning, changing and managing the way of think of the members of the teams they lead [15-17]. Previous analysis have demonstrated that strategic leadership helps to impulse the organizational development as influences a wide range of organizational qualitative performance indexes [18].

The success of a project is a common term in project management, but it turns polemic because of the vast approaches that try to define it; generally, project success is given by the results of a project. This can be interpreted as to accomplish (or not) all the project criteria established on the planning phase. The success of a project is a common term in project management, but it turns polemic because of the vast approaches that try to define it; generally, project success is given by the results of a project. This can be interpreted as to accomplish (or not) all the project criteria established on the planning phase. Given concepts, are plenty diverse, from those focused on the fulfillment of the triple constraint (scope, schedule, and cost), or the views related to achievement of strategic objectives, even there are new approaches associated with to assess stakeholder satisfaction, where soft skills, such as conflict resolution, project data information networks, and effective communication, are important [19]. According to Barclay and Osei-Bryson, one of the main problems in the assessment of project success is the traditional system that adheres to the cost, time and scope specifications; however it is interesting that a common point in which converge the most of the authors, is the importance of measure and to study the critical success factors (CSF) which have more incidence, understanding those factors as variables that affect the completeness and compliance of a project and thus its success. [20-21].

This article aims to propose a measurement model between servant and strategic leadership and their impact on projects performance through a structural equation modeling. The relevance of this work relies on expand the existing knowledge in the project management field and giving the organizations a model with which they can manage their decisions on team development towards the increment of the performance of the projects they lead.

1.1. Strategic leadership

When organizational context and strategic project management are analyzed, it is essential to refer the way of leading as strategic leadership (STL), meaning a leadership own of the organization and not leadership inside organizations [21]. STL has been widely accepted as a common leading perspective, which has significant effects on obtaining competitive advantages [22]. Strategic leaders are able to design strategies for the organization and leading others to create new approaches for the future [23]. This ability allows the management to balance resources, efforts, and people inside an organizational culture with innovation and adaptability capabilities, letting to reach the planned objectives and vision statements; in consequence, STL reflects the extent to which a leader thinks strategically about creating change and moving the organization in new directions or markets, and parallelly, influencing others to make it possible; this kind of leadership creates necessary strategic changes to affront the dynamic organizational context [22,24-26]. According to Kumar and Singh, strategic leadership promotes the mission statement conscience and acceptance, as well it feeds a shared vision, guiding the formation and performance of work teams. The leader ensures all essential resources availability and manages the knowledge to achieve good commercials results [27].

Different perspectives have established the importance of strategic leadership for organizations, this field is essentially relevant because it carries part of the future of the companies, guides long term decision-making and build organizational culture. [28]. It should be clarified that this kind of leadership has two broad components involved; leadership itself and strategy, meaning that this approach has a defined direction towards organizational analysis with multiple factors; precisely, it has been recognized the need to study this perspective inside a complex system, adaptive and systemic [29]. Strategic leadership is one of the emerging knowledge areas that has shown evidences of an increasing level of scientific development, centering its attention in issues of directive teams inside organizations, referring to those members that decide the direction of their companies and who are in charge of people which need to be guided, thus, this kind of leadership demands the development of competences and specific abilities complementary to the usual supervision and direction of operations; also its complexity increases as it is ascended in the organizational structure [25-27].

Depending on the organizational hierarchy and authority, the interactions, communications, chain of command, and responsibilities are different; however, the factors to ensure that strategic leadership affects positively projects execution are common, centered in a) Long-term Holistic Vision, b) adaptability and fast learning, c) resilience, d) Learning by trial and error, e) stress management, f) critical thinking, g) emotional intelligence, h) mentoring, i) proportional increment of knowledge evolving from planning projects until its execution and from leading small projects until guiding more complex, j) human talent development, k) caring the organizational culture, l) developing learning abilities, m) change acceptance, n) supervision and control abilities, o) creativity and innovation, p) ethics, q) knowledge of the organizational contexts and costs of decisions, r) assertive communication, s) respect and discipline, t) delegate effectively, u) inspire, v) resource management, and w) leaders community [22,25,30-32].

In this manner, gathering a variety of key factors, the strategic leader not only will make possible the organizational strategy, but will achieve it with the major positive acceptance from the project stakeholders [33].

1.2. Servant leadership

Servant leadership seems to be the most promising and studied in the last few years, especially due to the holistic basis and widely focus adopted in comparison with another behavioral philosophies, as well as its significant effects on individuals, teams, their results and commitment, the organizational development and job satisfaction [32].

According to Fig. 1, it can be established that publications carried out on this field show a positive growing trend, what demonstrates a high interest; however, as Fig. 2 illustrates, the researches corresponding to the relation between servant leadership and projects performance present an oscillatory and scarce trend regarding number of published papers; such behavior can be interpreted as a research opportunity; actually, a review conducted by Eva et al. achieves the conceptual differentiation of the servant leadership among the literature and another seven variants of leadership [12,34].

Servant leadership is a variant of leadership based on ethics and moral of leaders, where they trend to prioritize the satisfaction of their followers needs, including employees, team members, clients and another stakeholders, instead of satisfying their own; an initial concept proposes a "servant as a leader" meaning that a leader is encouraged to be centered and focused on the growth and personal development of their followers [32]. Some authors have been reevaluating and adjusting the definition, pointing to propose a leader as a person whose actions go beyond the financial success of his organization, acknowledging his moral responsibility to his followers [35,36].

Trend in servant leadership research.

Figure 1: Trend in servant leadership research.

Source: Own elaboration.

Trend in literature reporting relations between servant leadership and projects performance

Figure 2: Trend in literature reporting relations between servant leadership and projects performance

Source: Own elaboration.

Likewise, some studies define, based on a historical and holistic analysis, that servant leadership is a precise leadership approach focused on the others, which is manifested through the individual recognition and prioritization all along with its corresponding interests and necessities; SL is about exteriorize the own concerns of the leader and turning them into the interest of caring the others inside an organization; as an outcome, followers will be more committed with their responsibilities increasing the effectiveness of the results [12]. This kind of leadership does not ignore the organizational performance; although, its priority always is going to be the personal development of the team members, servant leaders gives relevance to a long-term sustainable performance, supported by their followers in a balanced and natural way [12].

1.3. Projects performance

Project performance is a concept that is still not unified, as its success relies on different dimensions of performance as budget, schedule, quality of deliverables, and scope fulfillment among others, revealing that project performance is centered on measured results of a project, consequently, project success depends on the expected results of a specific project according to its environmental factors [37-39]. According to Chou and Ngo, project success includes short-term and long-term project objectives as controlling the schedule, satisfying clients requirements, commercial value as well as market share; indeed, authors propose to use the satisfaction of stakeholders to determine either a project performance is successful or not [40-41].

Since the 1960s decade, researchers have tried to find the factors that determine success in a project with the triple constraint achievement as starting point; later on, the success criteria evolved, as reported in the state of the art, where authors added more variables, including the acknowledgment of the objectives of the client’s organizations, satisfaction of final user and satisfaction of stakeholders [37,41-47].

Given the above-mentioned, there is the importance of exploring such factors and variables of projects performance measurements, in such a way that makes possible to correlate its relevance in project management and their implications with leadership.

2. Materials and methods

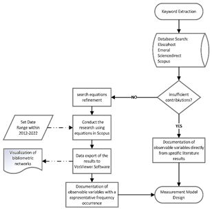
Fig. 3 illustrates the designed methodology for this research which is based on two principles, the first one related with concordance and frequencies in the appearance of variables in scientific articles; and the second one, with the direct analysis of variables through specific research results.

Once, the measurable variables are determined (observable variables), associated with the latent variables (servant leadership, strategic leadership, and project performance), it can be proposed a measurement model carried out through structural equations modelling; such type is a multivariate statistical tool which combines the multiple linear regression with factorial analysis, allowing to study the relation that exist between observable and latent variables; also this technique is known as analysis of covariance structures [40-41]. With the modeling stage done, it is later possible to prove the correlation that is generated (and not by chance) between observable and latent variables; such modelling methods are useful and are characterized for its assessment capabilities in multiples relations of dependence as well as for representing non-observable concepts considering measurements errors in the weight estimation process of the bonds between variables. [48-49]. Due to the scarce results of scientific research on servant leadership, the principle of concordance and frequencies in the appearance of variables in scientific articles could not be applied, yet according to the proposed methodology, it was possible to document observable variables analyzing directly specific results of authors found in the recent state of the art [35,40,50,51].

3. Results and discussions

Following the designed methodology, it was possible to determine the observable variables to measure the previous defined latent variables and with which it can be explained the impact on projects performance as shown below.

3.1. Observable variables for projects performance

Regarding the latent variable of projects performance, it was followed a systematic method to document the most recent literature, and thus to find the main factors that affect the success of projects performance and subsequently verifying how to reach its measurement; such method is composed by three stages; the first one associated with the methodical exploration of bibliography, followed by a detailed data analysis, ending with the obtention of the observable variables.

The Methodical exploration of literature was carried out using the Scopus database using two search equations. Eq (1) used recognized terms related with the previous definition of CSF and was restricted to the last five years (2018-2022).

Similarly, using the same restrictions, eq. (2) was set in terms of measurement variables for projects performance.

When eq. (1) was used, it obtained 1212 relevant documents associated with CSF in projects, from which after the subsequent analysis, 193 terms directly related with the search objective were filtered, taking as valid those with a minimum frequency appearance of 30 occurrences (Fig. 4).

Methodology for documentation of observable variables from state of the art.

Figure 3: Methodology for documentation of observable variables from state of the art.

Source: Own elaboration.

Projects critical success factors mapping (using VOSViewer)

Figure 4: Projects critical success factors mapping (using VOSViewer)

Source: Own elaboration.

Subsequently, using the same appearance frequency criteria, the most relevant factors were extracted as shown in the Table 1; the frequency was set as the factor appearance per document and not the number of appearances per document; also, the terms were restricted to controllable variables in a project management context.

Table 1: Critical success factors for project performance.

Critical Success Factors (CSF) Appearance frequency
Planning (CSF 1) 135
Stakeholders / clients / insights (CSF 2) 133
Communication (CSF 3) 95
project team / role / collaboration / training & experience (CSF 4) 55
knowledge management (CSF 5) 52

Source: Own elaboration.

Regarding the planning factor (named as CSF 1), its ranking is a clear consequence of one of the critical phases of a project, corresponding to planning the scope, schedule, cost and the budget restriction, risks, and quality [52]. Close to it, it is found the Stakeholders management (named as CSF 2), containing the clients as one of the most interested parts and their insights; this grouping associates the acknowledgment about the right obtention and prioritization of requirements using agile frameworks in execution stages of a project [53,54]. Both criteria are closely related, as a right stakeholders management relies on conflicts reduction which effects, when they appear, usually generate deviations with reference to planning; besides stakeholders mostly affect the planning stages and, in general, all the project life cycle [55].

The communication factor (named as CSF 3) becomes one of the key competences to maintain good relations with the stakeholders of a project, giving clear information that allows to know the right moments for decision-making, resolve discrepancies, manage requirements and to provide an understanding base towards the comprehension and results acceptance [56]. Communication becomes in the major facilitator of a good project team (name as CSF 4), that although it is part of the stakeholder’s nucleus, it justifies a separate section, as the team members experience, their training, collaboration, and their roles and responsibilities directly impact the realization of any project, actually, they are attributed the term or not of the work [57-58].

Knowledge management (named as CSF 5) is the last factor, which establishes the continuous improvement of the managerial processes and the knowledge transfer between the team members and the organization itself; its impacts have repercussions in the further team formation (as they are temporary), in the reduction of corrective actions and in the highly adaptation to a changing context [59].

Afterwards, through eq. (2), they were obtained 498 research works with 300 terms associated with measures of projects performance, from which were established as valid, those with a minimum frequency appearance of 5 occurrences (in a binary count, where it was counted the appearance per document and not the number of occurrences per reference), revealing 47 filtered terms.

Observable variables mapping for projects performance (using VOSViewer).

Figure 5: Observable variables mapping for projects performance (using VOSViewer).

Source: Own elaboration.

Table 2: Observable variables for Project Performance.

Observable variables for Project Performance Appearance Frequency Measurable terms
Schedule (PPV 1) 16 Schedule variance index and Schedule Performance index
Scope (PPV 2) 13 Scope Coverage
Risk Assessment (PPV 3) 10 Number of risks that occurred and Percentage of risks mitigated
Cost Overrun (PPV 4) 8 Cost variance index and Cost Performance index

Source: Own elaboration.

Finally, using the same appearance frequency criteria, it was filtered the observable variables with the higher frequency within the state of the art with which is possible to measure approximately project performance (Fig. 5), which terms are listed in the Table 2; each observable variable was correlated with a corresponding measurable term, taking as reference the documented literature [60].

The predominant observable variable for project performance is the schedule (named as PPV 1); such dimension reveals the project capacity to successfully end within the budget inside the planned time interval [61]. Its correspondence with measurable terms is directly related with the schedule variance, which is estimated at specific monitoring points; and the schedule performance index, measuring the project progress [62].

Concerning to scope, as the following observable variable (named as PPV 2), it measures the work completeness to deliver the project results as stated by the requirements; given the reason above, such measure is useful as it recognizes that changes in scope will generate changes in activities and thus, changes in the intrinsic characteristics of a project, meaning the quality [63].

Likewise, success in project performance can be estimated through it risk assessment as the third observable variable (named as PPV 3); it is considered as an instrument that ease decision-making focused into maintain the project progress within the plan [64]. The measurable terms for this variable are correlated to the materialization of risks (number of occurred events) and the proportion of risks that are effectively mitigated or avoided across the project life cycle [65].

Critical success factors and observable variables mapping for Project performance.

Figure 6: Critical success factors and observable variables mapping for Project performance.

Source: Own elaboration.

Finally, the last observable variable is the cost overrun (named as PPV 4); a common point to the sponsor, clients and management team is the importance of cost and budget management, as is a dimension that permits the realization of a project and for that reason there is the importance of maintaining the whole process out of overruns [66]. It results prudent to recognize success in project performance through the cost variance in reference with planning and verifying constantly, the efficiency of funds administration [67].

As a result, Fig. 6 shows the latent variable of project performance, its critical success factors that have strong effect on its accomplishment and the observable variables with which are possible to measure it.

3.2. Observable variables for servant leadership

Respecting to the observable variables for servant leadership, and according to the statement given in the methodology, due to the scarce results of scientific researches on this field, the principle of concordance and frequencies in the appearance of variables in scientific articles could not be applied, yet it was possible to document observable variables analyzing directly specific results of authors found in the literature review; having as a base the analyzed and well documented variables according to Stigter and Cooper, Jitpaiboon et al, Kaufman, Shenhar et al, Baccarini, and Inge and Maheshs, it were included in the model as shown in the Table 3 [33,35,36,40,50,61].

Table 3: Observable variables for servant leadership.

Observable variables for servant leadership
SLV 1 Team prioritization
SLV 2 Creating Team values
SLV 3 Ethics
SLV 4 Coaching

Source: Own elaboration.

Team prioritization (named as SLV 1), as authors documented it, is defined as the capacity of using words and actions to let the followers know their project needs are a priority; leaders who practice this principle, constantly will interrupt their own work to help their team members with the problems they confront. Authors also have documented the observable variable of Creating team values (named as SLV 2), as a genuine form of concerning about helping the followers, outline good manners of communication, and create the right environment of understanding and collaboration. Parallelly, ethics appears as a condition to propitiate an open interaction, just and honest with team members (named as SLV 3).

Finally, the coaching (named SLV 4) provides valuable help to demonstrate a true care about follower’s professional development and personal growing, bringing help, support and team accompaniment.

3.3. Observable variables for strategic leadership

Strategic leadership is manifested in different forms depending on the internal complexity of organizations; Kriger and Zhovtobryukhs carried out a research where such latent variable is not exclusive of a directive level, actually, they designed a classification indicating that a) it is present when the CEO is who represent the only leadership figure, denoted as "star", being autocratic and delegating at minimum consults or participation depending on circumstances; b) when exist leadership networks, meaning that leaders of each unit interact vertically and horizontally with other leaders; in an intermediate level are found c) the clans, described as functional units of the organizational structure where there is present the "star" leadership represented through a visible leader and clear hierarchical relations; finally there are the d) teams, which are conformed by multicultural and multifunctional members where the leading roles are self-distributed depending on experience, knowledge and context; the Table 4 lists the observable variables for strategic leadership derived from specific results of authors found in the literature review [62].

Leadership competencies as observable variable of the latent variable of strategic leadership (named as STLV 1) functions based on the development and potentiation of abilities and competences as adaptability, resources administration, resilience, stress management, assertive communication, right decision-making, discipline, delegation, critical thinking, and emotional intelligence; all guided through mentoring [30]. Its measurable terms are given by the manifested conflicts due to poor resource administration, number of communication channels between different organization levels and number of problems caused by stress in the team.

Table 4: Observable variables for strategic leadership.

Observable variables for strategic leadership
STLV 1 Leadership competencies
STLV 2 Human Talent
STLV 3 Organizational Culture
STLV 4 Common Team Behaviors

Source: Own elaboration.

Human Talent (named as STLV 2) is an observable variable for growing the followers in such aspects as knowledge, analysis capabilities, attitude, focus on results, creativity, experience, innovation capabilities, and responsibility; such variable is summarized on measurable terms given by assessment tests, work and academic experience, and quality of suggested ideas [25,63].

From the leadership practice used by strategic leaders, the creation of a good organization culture (named as STLV 3) will depend [25]. Values, trust, team spirit, innovation, and Job satisfaction represent a healthy organizational culture, that will have better probabilities of accomplishment of company's goals; it can be measured through values statement, presented conflicts derived from teamwork, job satisfaction metrics, and reports of mistreatment on workplace [63].

According to Fernández-Montesinos, within an accepted cultural framework, ethics are related with common Team Behaviors (named as STLV 4) [64]. According to Fernández-Montesinos, within an accepted cultural framework, ethics are related with common team behaviors (named as STLF 4). To promote and outline right ethical guidelines will conduct to legitimize the actions of the strategic leader, increasing self-control and motivation, and thus, the team performance [31]. The strategic leader is the external and internal organization representative, whose conduct and example conduct the common good of their teams and company itself. Measuring such observable variable can be done through the existence of an ethics statement, political corporate social responsibility, reports of sanctions to the company and/or disciplinary sanctions to team members.

3.4. Measurement model outline based on structural equations modelling

Using as a basis the structural equations modelling, the proposed measurement model starts with a statement conformed by two hypotheses based on the literature referred above; that servant leadership (ξ1) affects performance in projects (ƞ1) (named as Hypothesis 1 H1) and that strategic leadership (ξ2) affects performance in projects (named as Hypothesis 2 H2).

As shown in Fig. 7., the hypotheses construct a model made of latent variables that are not directly measurable, but once the observable variables were determined and analyzed for each latent variable as seen in Tables 2-4, it was possible to propose, theoretically, a measurement model schema regarding the impact of servant and strategic leadership on projects performance (Fig. 8).

Model Hypotheses

Figure 7: Model Hypotheses

Source: Own elaboration.

Measurement model to the improvement of project performance impacted by servant leadership and strategic leadership.

Figure 8: Measurement model to the improvement of project performance impacted by servant leadership and strategic leadership.

Source: Own elaboration.

Table 5: Structural equations for Observable variables.

Source: Own elaboration.

The referred model shows the weighted interactions between the observable variables for each latent variable (as seen in Table 5), as well as it permits to stablish a weighted relation between servant leadership, strategic leadership and project performance, as a manner to estimate the impact and prove the previous stated hypotheses H1 and H2.

4. Conclusions and future work

This research shows the existence of studies carried out where leadership is an instrument of organizational improvement; within this behavioral widely field, there are found two types, servant leadership and strategic leadership, where consulted literatures conclude that exists a positive impact of these two leadership styles on the enhancement of project performance and, thus, in organizational performance. An accurate measurement of project performance needs to ensure the fulfillment of stakeholders requirements as well as the restrictions stated in the planning phase, centered in schedule, scope, risks and cost management, taking into account, that factors as team prioritization, team values, ethics, coaching, human talent, common team behaviors, organizational culture and leadership competencies, come from the leadership focus and directly affect the expected results of a project. It is expected to proportionate the organizations with practical tools coming from this kind of structural methods; it will allow the companies to focus their efforts on specific improvement factors for the teams that are involved in project execution, aiming to upgrade their own compliance indexes and thus projects performance.

As a further second stage of this research, we expect to apply the obtained model on our target population, aiming to estimate the weight of relations expressed through the structural model, using data gathering instruments to support the respective calculus and complete the model.

Acknowledgements

Acknowledgments

This research is a result from our academic exercise as professors of the Universidad Militar Nueva Granada. This work is an extension of the results presented at the International Conference on Project Management, held in EAN University, Colombia, 2022.

References

  1. [1] Alsudiri, T., Al-Karaghouli, W. and Eldabi, T., Alignment of large project management process to business strategy. A review and conceptual framework. Journal of Enterprise Information Management, pp. 596-615, 2013. DOI: https://doi.org/10.1108/JEIM-07-2013-0050 [URL] 🠔
  2. [2] Parris, D.L. and Peachy, J.W.A., Systematic literature review of servant leadership theory in organizational contexts. Journal of Business Ethics, 113, pp. 377-393, 2013. DOI: https://doi.org/10.1007/s10551-012-1322-6 [URL] 🠔
  3. [3] Saghir, A. and Abdullahi, A.M., Leadership and project success in development sector. Journal of Economics and Management, 30, pp. 5-19, 2017. DOI: https://doi.org/10.22367/jem.2017.30.01 [URL] 🠔
  4. [4] Bass, B.M. and Bass, R., The Bass handbook of leadership: theory, research, and managerial applications. Free Press, 2009. 🠔
  5. [5] Cyert, R.M., Defining leadership and explicating the process. Nonprofit Management and Leadership, 1(1), pp. 29-38, 1990. DOI: https://doi.org/10.1002/nml.4130010105 [URL] 🠔
  6. [6] Plesk, P.E., Complexity, leadership, and management in healthcare organizations. British Medical Journal, 323(7315), pp. 746-749, 2001. DOI: https://doi.org/10.1136/bmj.323.7315.746 [URL] 🠔
  7. [7] Lanctot, J.D. and Irving, J.A., Character and leadership: situating servant leadership in a proposed virtues framework. International Journal of Leadership Studies, 6(1), pp. 28-50, 2010. 🠔
  8. [8] Parolini, J., Patterson, K. and Winston, B., Distinguishing between transformational and servant leadership. Leadership & Organization Development Journal, 30(3), pp. 274-291, 2009. DOI: https://doi.org/10.1108/01437730910949544 [URL] 🠔
  9. [9] Russell, R.F. and Stone, A.G., A review of servant leadership attributes: developing a practical model. Leadership & Organization Development Journal, 23(3), pp. 145-157, 2002. DOI: https://doi.org/10.1108/01437730210424 [URL] 🠔
  10. [10] Whetstone, J.T., Personalism and moral leadership: the servant leader with a transforming vision. Business Ethics: a European review, 11(4), pp. 385-392, 2008. DOI: https://doi.org/10.1111/1467-8608.00298 [URL] 🠔
  11. [11] Turner, J.R., and Müller, R., The project manager's leadership style as a success factor on projects: a literature review. Project management Journal, 36(2), pp. 49-61, 2005. DOI: https://doi.org/10.1177/875697280503600206 [URL] 🠔
  12. [12] Eva, N., Robin M., Sendjaya, S., van Dierendonck, D. and Liden, R.C., Servant leadership: a systematic review and call for future research. The Leadership Quarterly, 30(1), pp. 111-132, 2019. DOI: https://doi.org/10.1016/j.leaqua.2018.07.004 [URL] 🠔
  13. [13] Frick, D.M., On becoming a servant leader. Jossey-Bass Publishers, 1996. 🠔
  14. Liden, R.C. , Wayne, S.J., Zhao, H. and Henderson, D., Servant leadership: development of a multidimensional measure and multi-level assessment. The Leadership Quarterly, 19(2), pp. 161-177, 2008. DOI: https://doi.org/10.1016/j.leaqua.2008.01.006 [URL] 🠔
  15. [15] Yasdani, N., Organizational democracy and organization structure link: role of strategic leadership & environmental uncertainty. Business Review: Research Journal of The Institute of Business Administration Karachi, 5(2), pp. 51-73, 2010. DOI: https://doi.org/10.54784/1990-6587.1244 [URL] 🠔
  16. [16] Ireland, R.D. and Hitt, M.A., Achieving and maintaining strategic competitiveness in the 21st century: the role of strategic leadership. Academy of Management Perspectives, 13(1), pp. 43-57, 1999. DOI: https://doi.org/10.5465/ame.1999.1567311 [URL] 🠔
  17. [17] Boal, K.B., and Hooijberg, R., Strategic leadership research: moving on. The Leadership Quarterly, 11(4), pp. 515-549, 2000. DOI: https://doi.org/10.1016/S1048-9843(00)00057-6 [URL] 🠔
  18. [18] Vikash, M., The influence of strategic leadership in an organization: a case study Ellerine Holdings Limited, MSc. Dissertation, Rhodes University, Grahamstown, South Africa, 2010. 🠔
  19. [19] Nunes, M., Abreu, A., Bagnjuk, J., and Tiedtke, J., Measuring project performance by applying social network analyses. International Journal of Innovation Studies, 5(2), pp. 35-55, 2021. DOI: https://doi.org/10.1016/j.ijis.2021.05.001 [URL] 🠔
  20. [20] Barclay, C. and Osei-Bryson, K., Project performance development framework: an approach for developing performance criteria & measures for information systems (IS) projects. International Journal of Production Economics, 124(1), pp. 272-292, 2010. DOI: https://doi.org/10.1016/j.ijpe.2009.11.025 [URL] 🠔
  21. [21] Lamprou, A., and Vagiona D., Identification and evaluation of success criteria and critical success factors in project success. Global Journal of Flexible Systems Management, 23(2), pp. 237-253, 2022. DOI: https://doi.org/10.1007/s40171-022-00302-3 [URL] 🠔
  22. [22] Drew, F.A., Yazdani, H., Godfrey, C.N., and Cooper, J.M., Text messaging during simulated driving. Human Factors, 51(5), pp. 762-770, 2009. DOI: https://doi.org/10.1177/0018720809353319 [URL] 🠔
  23. [23] Carter, S.M. and Greer, C.R., Strategic leadership: values, styles, and organizational performance. Journal of Leadership & Organizational Studies, 20(4), pp. 375-393, 2013. DOI: https://doi.org/10.1177/1548051812471724 [URL] 🠔
  24. [24] Davies, B.J. and Davies, B., Developing a model for strategic leadership in Schools. Administration & Leadership, 34(1), pp. 121-139, 2006. DOI: https://doi.org/10.1177/1741143206059542 [URL] 🠔
  25. [25] U.S. Army War College, Strategic Leadership: Primer for Senior Leaders 4th Edition, US, 2019. 🠔
  26. [26] Perry-Smith, J.E. and Mannucci, P.V., From creativity to innovation: the social Network drivers of the four phases of the idea journey. Academy of Management Review, 42(1), pp. 53-79, 2015. DOI: https://doi.org/10.5465/amr.2014.0462 [URL] 🠔
  27. [27] Kumar, J.R. and Singh, S., Strategic leadership & business performance. A mediation mode. Indian Journal of Industrial Relations, 57(3), pp. 450-465, 2022. 🠔
  28. [28] Ambula, R., Learning organization, knowledge management, employee outcomes and performance of top medium-sized companies in Kenya. PhD dissertation, University of Nairobi, Nairobi, Kenia, 2015. 🠔
  29. [29] Phipps, K.A., and Burbach, M.E., Strategic leadership in the nonprofit sector: opportunities for research. Journal of Behavioral and Applied Management, 11(2), pp. 137-154, 2010. 🠔
  30. [30] Boal, K., and Hooijberg, R., Strategic leadership research: moving on. The Leadership Quarterly, 11(4), pp. 515-549, 2000. DOI: https://doi.org/10.1016/S1048-9843(00)00057-6 [URL] 🠔
  31. [31] Kezar, A., Carducci, R., and Contreras-McGavin, M., Rethinking the "L" word in higher education: the revolution of research on leadership: ASHE higher education report. John Wiley & Sons, 2006. 🠔
  32. [32] Norzailan, Z., Othman, R.B. and Ishizaki, H., Strategic leadership competencies: what is it and how to develop it?. Industrial and Commercial Training, 48(8), pp. 394-399, 2016. DOI: https://doi.org/10.1108/ICT-04-2016-0020 [URL] 🠔
  33. [33] Stigter, M. and Cooper, C.L., Solving the Strategy delusion: mobilizing people and realizing distincitve strategies, London, Palgrave Macmillan, 2015. DOI: https://doi.org/10.1057/9781137394699_5 [URL] 🠔
  34. [34] Jaradat, M. and Mashhour, A.R., Strategic leadership. Ovidius University Annals, Economic Sciences Series, 17(1), pp. 325-329, 2017. 🠔
  35. [35] Jitpaiboon, T., Smith, S.M. and Gu Q., Critical Success factors affecting project performance: an analysis of tools, practices, and managerial support. Project Management Journal, 50(3), pp. 271-287, 2019. DOI: https://doi.org/10.1177/8756972819833545 [URL] 🠔
  36. [36] Kaufman, R., Practical strategic leadership: aligning human performance development with organizational contribution. Performance Improvement, 56(2), pp. 16-21, 2017. DOI: https://doi.org/10.1002/pfi.21664 [URL] 🠔
  37. [37] Zhang, H.M., Chong, H.Y., Zeng, Y. and Zhang, W., The effective mediating role of stakeholder management in the relationship between BIM implementation and project performance. Engineering, Construction and Architectural Management, 30(6), pp. 2503-2522, 2023. DOI: https://doi.org/10.1108/ECAM-04-2020-0225 [URL] 🠔
  38. [38] Van Dierendonck, D., Servant leadership: a review and synthesis. Journal of Management, 37(4), pp. 1228-1261, 2011. DOI: https://doi.org/10.1177/0149206310380462 [URL] 🠔
  39. [39] Ehrhart, M.G., Leadership and procedural justice climate as antecedents of unit-level organizational. Personnel psychology, 57(1), pp. 61-94, 2004. DOI: https://doi.org/10.1111/j.1744-6570.2004.tb02484.x [URL] 🠔
  40. [40] Shenhar, A.J., Dvir, D., Levy, O. and Maltz, A.C., Project success: a multidimensional strategic concept. Long Range Planning, 34(6), pp. 699-725, 2001. DOI: https://doi.org/10.1016/S0024-6301(01)00097-8 [URL] 🠔
  41. [41] Chou, J.S. and Ngo, N.T., Identifying critical project management techniques and skills for construction professionals to achieving project success. IEEE International Conference on Industrial Engineering and Engineering Management, Selangor, Malaysia, 2014. DOI: https://doi.org/10.1109/IEEM.2014.7058829 [URL] 🠔
  42. [42] Aubry, M., Project management office transformations: direct and moderating effects that enhance performance and maturity. Project Management Journal, 46(5), pp. 19-45, 2015. DOI: https://doi.org/10.1002/pmj.21522 [URL] 🠔
  43. [43] Liu, S. and Deng, Z., How environment risks moderate the effect of control on performance in information technology projects: Perspectives of project managers and user liaisons. International Journal of Information Management, 35(1), pp. 80-97, 2015. DOI: https://doi.org/10.1016/j.ijinfomgt.2014.10.003 [URL] 🠔
  44. [44] Yazici, H. J.X., The role of project management maturity and organizational culture in perceived performance. Project management journal, 40(3), pp. 14-33, 2009. DOI: https://doi.org/10.1002/pmj.20121 [URL] 🠔
  45. [45] Jitpaiboon, T. , Smith, S M. and Gu, Q., Critical Success factors affecting project performance: an analysis of tools, practices, and managerial suppor. Project Management Journal, 50(3), pp. 271-287, 2019. DOI: https://doi.org/10.1177/8756972819833545 [URL] 🠔
  46. [46] Lishner, I. and Shtub, A., Measuring the success of lean and agile projects: are cost, time, scope and quality equally important?. The Journal of Modern Project Management, 7(1), pp. 138-145, 2019. 🠔
  47. [47] Bergmann, T. and Karwowski, W., Agile Project management and project success: a literature review. In book: Advances in Human Factors, Business Management and Society. AHFE 2019, pp. 405-414. DOI: https://doi.org/10.1007/978-3-319-94709-9_39 [URL] 🠔
  48. [48] Cooke-Davies, T., The real success factors on projects. International journal of project management, 20(3), pp. 185-190, 2002. DOI: https://doi.org/10.1016/S0263-7863(01)00067-9 [URL] 🠔
  49. [49] Ika, L.A., Project success as a topic in project management journals. Project Management Journal, 40(4), pp. 6-19, 2009. DOI: https://doi.org/10.1002/pmj.20137 [URL] 🠔
  50. [50] Baccarini, D., The logical framework method for defining project success. Project Management Journal, 30(4), pp. 25-35, 1999. DOI: https://doi.org/10.1177/875697289903000405 [URL] 🠔
  51. [51] Lim, C.S. and Mohamed, M.Z., Criteria of project success: an exploratory re- examination. International Journal of Project Management, 17(4), pp. 243-248, 1999. DOI: https://doi.org/10.1016/S0263-7863(98)00040-4 [URL] 🠔
  52. [52] Lamprou, A. and Vagiona, D., Success criteria and critical success factors in project success: a literature Review. RELAND: International Journal of Real Estate & Land Planning, 1, pp. 276-284, 2018. 🠔
  53. [53] Davis, K., Different stakeholder groups and their perceptions of project success. International Journal of Project Management, 32(2), pp. 189-201, 2014. DOI: https://doi.org/10.1016/j.ijproman.2013.02.006 [URL] 🠔
  54. [54] Turner, R. and Zolin, R., Forecasting success on large projects: developing reliable scales to predict multiple perspectives by multiple stakeholders over multiple time frames. Project Management Journal, 43(5), pp. 87-99, 2012. DOI: https://doi.org/10.1002/pmj.21289 [URL] 🠔
  55. [55] Bhatt, M.K. and Sable, R., A Study on impact of emotional, leadership & managerial competencies on project stakeholder management. Journal of Positive School Psychology, 6(3), pp. 8894-8903, 2022. 🠔
  56. [56] Yu, W., Cormican, K., Wu, Q. and Sampaio, S., In whom do we trust? Critical success factors impacting intercultural communication in multicultural project teams. International Journal of Information Systems and Project Management, 9(3), pp. 21-40, 2021. DOI: https://doi.org/10.12821/ijispm090302 [URL] 🠔
  57. [57] Drury-Grogan, M.L., Performance on agile teams: relating iteration objectives and critical decisions to project management success factors. Information and Software Technology, 56(5), pp. 506-515, 2014. DOI: https://doi.org/10.1016/j.infsof.2013.11.003 [URL] 🠔
  58. [58] Dexter, B., Critical success factors for developmental team projects. Team Performance Management: An International Journal, 16(7/8), pp. 343-358, 2010. DOI: https://doi.org/10.1108/13527591011090637 [URL] 🠔
  59. [59] Emiliano de Souza, D., Favoretto, C. and Carvalho, M.M., Knowledge management, absorptive and dynamic capacities and project success: a review and framework. Engineering Management Journal, 34(1), pp. 50-69, 2022. DOI: https://doi.org/10.1080/10429247.2020.1840876 [URL] 🠔
  60. [60] Unegbu, H.C.O., Yawas, D.S and Dan-Asabe, B., An investigation of the relationship between project performance measures and project management practices of construction projects for the construction industry in Nigeria. Journal of King Saud University-Engineering Sciences, 34(4), pp. 240-249, 2022. DOI: https://doi.org/10.1016/j.jksues.2020.10.001 [URL] 🠔
  61. [61] Inge, P.V. and Mahesh, G., Identifying the performance areas affecting the project performance for Indian construction projects. Journal of Engineering, Design and Technology, 19(1), pp. 1-20, 2021. DOI: https://doi.org/10.1108/JEDT-01-2020-0027 [URL] 🠔
  62. [62] Băncescu, M., Controlling project schedule progress, using control charts. Cybernetics and Systems, 47(7), pp. 602-615, 2016. DOI: https://doi.org/10.1080/01969722.2016.1211883 [URL] 🠔
  63. [63] Liu, G. and Jiang, H., Performance monitoring of project earned value considering scope and quality. KSCE Journal of Civil Engineering, 24(1), pp. 10-18, 2020. DOI: https://doi.org/10.1007/s12205-020-1054-6 [URL] 🠔
  64. [64] ALSaadi, N., The impact of risk management practices on the performance of construction projects. Studies of Applied Economics, 39(4), 2021. DOI: https://doi.org/10.25115/eea.v39i4.4164 [URL] 🠔
  65. [65] Aven, T., Risk assessment and risk management: review of recent advances on their foundation. European Journal of Operational Research, 253(1), pp. 1-13, 2016. DOI: https://doi.org/10.1016/j.ejor.2015.12.023 [URL] 🠔
  66. [66] Doloi, H., Cost overruns and failure in project management: understanding the roles of key stakeholders in construction projects. Journal of Construction Engineering and Management, 139(3), pp. 267-279, 2013. DOI: https://doi.org/10.1061/(ASCE)CO.1943-7862.0000621 [URL] 🠔
  67. [67] Suk, S.J., Chi, S., Mulva, S.P., Caldas, C.H. and An, S.H., Quantifying combination effects of project management practices on cost performance. KSCE Journal of Civil Engineering, 21, pp. 603-615, 2017. DOI: https://doi.org/10.1007/s12205-016-0499-0 [URL] 🠔
Muñoz-Peña, F.A., Roa-Rodríguez, G. and Pulido-Reina, J.S., Structural equation modelling of project performance based on strategic and servant leadership. DYNA, 90(228), pp. 105-114, Special Project Management, September, 2023.
Is BSc. Eng. in Industrial Engineer and Sp. in Project Management, from the Universidad Militar Nueva Granada in 2003, MSc. in Project Management in 2008, from the Universidad Viña del Mar, Chile, Dr. in Strategic Business Administration in 2020, from the Universidad Católica del Perú. Level C certificate in IPMA projects. Currently, he works as a research professor at the Military University in the Industrial Engineering program, and as a professor at other universities. ORCID: 0000-0002-3670-8102
Received the BSc. Eng in Mechatronics Engineering in 2011, Sp degree in Project Management in 2014, and MSc. in Mechatronics Engineering in 2015. He has the certifications of PRINCE2 Foundation in Project Management, Professional Scrum Master, and Team Kanban Practitioner; he worked as a director of project management postgraduate programs for the Engineering Faculty of Universidad Militar Nueva Granada, Colombia, and since 2018 he is currently associate professor of the industrial engineering program, Engineering Faculty, Universidad Militar Nueva Granada. ORCID: 0000-0002-6389-924X
Is Business Administrator from the Universidad Nacional de Colombia, Sp. in Logistic Management from the Universidad Militar de Colombia and MSc. in Project Management from the Universidad Viña del Mar, Chile. Currently, professor at the Universidad Militar Nueva Granada with 12 years of experience in several educational institutions and research work. ORCID: 0000-0002-4111-0842