DYNA
0012-7353
2346-2183
Universidad Nacional de Colombia
https://doi.org/10.15446/dyna.v90n229.108947

Recibido: 15 de mayo de 2023; Revision Received: 10 de agosto de 2023; Aceptado: 6 de septiembre de 2023

Development of a HTS application for the Colombian aircraft manufacturing industry

Desarrollo de una aplicación HTS para la industria de manufactura aeronáutica colombiana

C. Hernández-Ramírez, a D. Rodríguez-Toro, b O. Rivera-Ramirez, c S. Medina-Montero, d

Comando Aéreo de Transporte Militar, Fuerza Aérea Colombiana, Bogotá, Colombia. carlos.hernandezr@fac.mil.co Fuerza Aérea Colombiana Bogotá Colombia
Comando Aéreo de Combate 5, Fuerza Aérea Colombiana, Rionegro, Colombia. diana.rodriguezt@fac.mil.co Fuerza Aérea Colombiana Rionegro Colombia
Maestría en Seguridad Operacional, Escuela de posgrados de la Fuerza Aérea Colombiana, Bogotá, Colombia. oscar.rivera@epfac.edu.co Fuerza Aérea Colombiana Bogotá Colombia
Associate engineer. Fuerza Aérea Colombiana, Madrid, Colombia. scmedinam@unal.edu.co Fuerza Aérea Colombiana Madrid Colombia

Abstract

The Colombian manufacturing industry's diversity and capacity for high-quality production are creating opportunities for increased participation in the aeronautical market. To tap into this potential, companies must adapt processes to adhere to global quality and safety standards. This research led to the creation of a specialized software tool capable of managing documents and risks linked to safety analysis during aeronautical product certification and manufacturing. By identifying local industry needs and essential risk-tracking features, the software was tailored to suit Colombian practices. This tool enables data management and risk monitoring throughout the manufacturing process, promoting standardization and centralization of risk-related information while meeting certification requirements and alleviating constraints tied to implementing a new risk monitoring system. Despite possessing the necessary potential, the Colombian manufacturing industry has yet to adopt the essential tools for certifying products under international standards in the aeronautical sector.

Keywords:

risk assessment, risk, system safety assessment.

Resumen

La diversidad y capacidad de producción de alta calidad en la industria manufacturera colombiana están creando oportunidades para mayor participación en el mercado aeronáutico. Para aprovechar esto, las empresas deben adaptar procesos conforme a estándares globales de calidad y seguridad. Esta investigación resultó en la creación de una herramienta de software especializada para gestionar documentos y riesgos vinculados al análisis de seguridad durante la certificación y manufactura de productos aeronáuticos. Al identificar necesidades locales e importantes características para seguimiento de riesgos, el software fue adaptado para ajustarse a prácticas colombianas. La herramienta permite gestión de datos y monitoreo de riesgos durante todo el proceso de manufactura, promoviendo estandarización y centralización de información de riesgos, cumpliendo requisitos de certificación y aliviando limitaciones en la implementación de un nuevo sistema de monitoreo de riesgos. A pesar de contar con el potencial necesario, la industria manufacturera colombiana aún no ha adoptado las herramientas esenciales para certificar productos bajo estándares internacionales en el sector aeronáutico.

Palabras clave:

evaluación de riesgo, riesgo, evaluación de seguridad del sistema.

1. Introduction

Colombia is a country that predominantly imports technology, and although some of the local companies have achieved some global resonance in the technological world, the national trade balance makes it completely clear that the mass of technological goods with a high knowledge component comes from abroad, imports that affect the competitiveness of the local industry [1]. This issue is worrisome since it shows the high lag of national capacities in what corresponds to positioning technological products in the international market.

Although the Colombian aeronautical industry presents a promising future, it cannot be denied that it is still light years away from markets such as the United States, Europe, and Asia [2], therefore, efforts should not be diminished when making Colombian products, more competitive and viable for local and international markets. Findings of this research demonstrate that most of the Colombian manufacturing companies willing to participate in the aeronautical industry have not yet incorporated a suitable methodology for managing risks associated with their product manufacturing.

The Colombian industry has the challenge of overcoming high competitiveness, so that it allows manufacturing to successfully access value chains and build a diversified value-added productive base [3], and to this end, it is essential to adopt mechanisms that ensure the quality and safety of national products, being System Safety Assessment (SSA) is an ideal tool to identify the inherent risks and hazards of the products and later achieve the mitigation or elimination of those. However, it is mostly used by industries in the aeronautical sector, a situation that, by changing and becoming known among the industry with the necessary skills for the development of an aeronautical product, would facilitate the incursion in this sector and in the aeronautical industry.

Compliance with international and local regulations for certifying aeronautical products requires safety analyses as an integral part of the certification process. Beyond ensuring a manufacturer's adherence to quality and safety criteria, product certification is crucial for successful market entry, whether local or global. The Safety and Security Assessment (SSA) methodology is introduced, enabling the identification, evaluation, and mitigation of risks throughout an element or system's lifecycle. Beginning with the design phase and extending through development, testing, production, operation, and eventual disposal, SSA employs diverse methods and tools utilized by system engineers and stakeholders. By addressing intrinsic risks, SSA aims to prevent accidents and undesirable scenarios. The thorough delineation and analysis of the system, even before manufacturing commences, proactively averts hazardous situations that could lead to failures or accidents during the product's lifespan. (see Fig. 1)

An early implementation of the SSA in the manufacturing process of an aeronautical component is crucial, since it is not limited to focusing the attention of the designer on avoiding characteristics or conditions that generate risk, but it must be kept in mind that this methodology offers the necessary tools to present acceptable means of compliance (although not the only ones), by which it is verified that the safety levels of an aircraft will not be affected by the installation of a manufactured and duly certified component, as stipulated, for example, in the regulations of the Federal Aviation Authority (FAA) through the requirement CRF Title 14-Part 21-Subpart B- § 21.50 (i) [4], or in the case of transport aircraft through the requirement CRF Title 14-Part 25-Subpart F- § 25.1309 [5]. concerning the safety of the component, systems and facilities that are sought to be certified. Similar considerations described by the FAA regulations for different types of aircraft, are by other aeronautical authorities such as the European Aviation Safety Agency (EASA) standard in CS 25.1309 [6].

Safety management assessment - Cost vs effort required.

Figure 1: Safety management assessment - Cost vs effort required.

It's crucial to emphasize that the SSA process spans the entire product life cycle. Implementing it, particularly during component service life, and effectively managing product reliability data enable the verification of mitigation action effectiveness in reducing the likelihood of failure associated with identified risks. This data will serve as a reference for risk reduction during the development of similarly characterized products. The management of this information is overseen through the Hazard Tracking System (HTS) within the evaluated system, with its attributes detailed in subsequent applicable regulations.

Developing an HTS application tool comparable in functionality to global offerings is imperative. This tool should facilitate SSA implementation for industries that haven't yet employed this methodology but can adapt their processes to become influential players in the local aviation sector. Notably, existing international HTS software solutions fail to meet Colombian market needs, often resulting in cost overruns or oversized tools for local industries. Consultation with aircraft industry software developers revealed their robust SSA-HTS tools cater well to high-volume production companies, easing significant tool investments. Unlike specialized industries abroad, the Colombian industry's role in the aeronautical market involves small batch manufacturing, necessitating adaptable capacity to address distinct needs.

Although the general parameters, as well as the accepted techniques for the implementation of SSA, can be found in documentation such as military standards and handbooks, SAE Aerospace Recommended Practice (ARP), public documents, and even documents generated by the local authority such as the Procedure published by the Colombian Air Force (FAC) [7], this study shows that the monitoring of risks associated with the development of aeronautical products is still a topic outside the industry Colombian manufacturing. This presents an opportunity for improving the implementation of a cost-saving methodology, preventing failures from early design stages. To address this, we've developed a web application for managing documents related to risk analysis in aeronautical component design, production, and lifespan. It standardizes data for monitoring identified risks, assessments, and mitigation through System Safety Assessment (SSA). This tool aids Colombian companies entering the aeronautical sector, ensuring security compliance for product certification without excessive expenses or effort on oversized tools for the local market. Currently, companies aiming to certify a new product are required to integrate SSA tools into their processes as outlined by the procedures published by the FAC [8]. However, due to the unfamiliarity of this methodology within the corporations, its implementation frequently entails numerous iterations and substantial time and personnel investment from both the applicant and the auditing authority. The implementation of the web tool developed in this research seeks to address this challenge while standardizing information presentation formats and enhancing interpretability. This, in turn, will facilitate informed decision-making and the formulation of future metrics based on the gathered data.

2. Methodology

The following section describes the methodology by which the HTS application was designed and developed.

2.1. Development of HTS application for the Colombian manufacturing industry

The development of the HTS application was planned in stages that would cover the process of information acquisition, analysis of collected data, and development of the tool in the form of an HTS application. The proposed activities and how they were carried out are presented below:

  1. Review and contextualization of national and international regulations. The current state of national manufacturing and engineering.

  2. Identification of process inputs associated with System Safety / Structural Integrity.

  3. Survey of Competences of national providers.

  4. Analysis of gaps in national manufacturing supplier capabilities and competencies.

  5. Formulation of aeronautical product development process model.

  6. Consolidation of HTS IT Requirements.

  7. Web application development HTS Version 1.0

  8. Deployment to initial users

We can frame the activities in three stages, the first being the characterization of the applicable regulations and the local industry (target user). The second stage is the planning of software development and its subsequent implementation. The final stage is the development of the HTS application.

During the first stage of development (activities i. to iv.), it was sought to establish the state of the art regarding the manufacture of aircraft components and how aeronautical services are provided under the national and international applicable regulations. The recognition of local conditions also involves the identification of users (manufacturing companies) that will use the HTS application. The results from these activities would allow us to raise the requirements for application development.

Once the main characteristics of the HTS and the current conditions of the end users were identified, started activities v. and vi., which were dedicated to the structuring of the application architecture and how it would be implemented in the local industry. The applicable standards used to guide the development of the application are described in section 2.3 SSA Methodology.

The final stage (activities vii. And viii.) encompass the development of the application and deployment for testing and bug fixing.

2.2. Characterization of users

The users of the application are the manufacturing companies, and administrator users who will curate the information submitted by the companies.

Regarding the Colombian companies, it was necessary to recognize the sectors in which they mainly work, the level of relevance of their participation in the aeronautical field and the maturity of their processes in terms of risk monitoring. With respect to the task of the FAC, it is important to highlight its role in the aviation industry and how it can affect the development of the civil industry.

2.2.1. Colombian manufacturing role on the aircraft industry

In order to identify companies with a suitable profile to be actors in the manufacture of aeronautical components, and therefore target-users of the software, a survey-type tool was sent to through Google Forms, whose objective was to identify methodologies applied into the local market regarding monitoring risks associated with its products. Afterward, the selected companies took part in an interview giving a broad view of their processes and their participation in the aircraft sector. Emphasis was placed on three general areas: Demographic aspects, Performance sector, and Relevance level of companies within their respective manufacturing sector. The percentages presented below correspond to the surveyed population.

2.2.2. Role of the SSA in the Colombian Air Force (FAC)

Currently, the SSA plays an important role in the certification of aeronautical components, this is reflected in the procedures described by the FAC as the State Aviation Aeronautical Authority (AAAES for its Spanish initials) [9] and procedures developed by the Defense Aeronautical Certification Office (SECAD) [8].

The effect of the implementation of the SSA in the production process of new components, and even in the operation of standardized parts, is reflected in the reduction of costs associated with the occurrence of accidents. Although the time required and expenses associated with developing and obtaining useful reliability data to be used in analysis and risk mitigation plans are high, eventually a break-even point of operating costs can be reached, where the low presence of failures represents a saving that equals the investment in the implementation of strategies that allow to continue improving reliability.

2.3. SSA Methodology

The SSA methodology is framed in internationally accepted regulations, and they mark a roadmap regarding the procedures that must be carried out to ensure the safety of a product. The Defense Aeronautical Certification Office (SECAD-FAC) offers training to companies and personnel interested on learning the methodology of SSA. The training received made it possible to identify the regulations applicable to the SSA, the structure of its methodology, and the associated Analysis Methods and Techniques. Professionals and companies with proven experience in the aircraft industry were consulted as well.

2.3.1. Legal framework and reference documents

The documents following standards were recognized as the basis of HTS application as they describe the structure and methods for planning and executing an SSA:

MIL-STD 882E Department of Defense Standard Practice - System Safety - It is a document approved by the US Department of Defense (DoD). Presented as a fundamental standard practice in Systems Engineering, it depicts the general method of identification, evaluation, and mitigation of hazards. [10]

In accordance with this regulation, the SSA process requires 8 steps, which follow a sequential order and feed the HTS, thus ensuring that the risks associated with the system are in constant evaluation and are monitored by the proposed mitigation measures.

Throughout the entire SSA process, each step of the methodology generates documentation that seeks to identify, evaluate, and mitigate risks associated with the production process and that must be reassessed as the product's life cycle progresses. All documents and risks must be managed in accordance with Task 106 of this standard.

SAE ARP 4761 Guidelines and Methods for Conducting the Safety Assessment Process on Civil Airborne Systems and Equipment - This document presents the guidelines for developing analyzes framed in the SSA with acceptable characteristics in the aviation industry, as well as how to use quantitative analysis techniques and qualitative such as Fault Tree Analysis (FTA); Failure Mode and Effects Analysis (FMEA); Failure Modes and Effects Summary (FMES); Common Cause Analysis (CCA), which may include: Zonal Safety Analysis (ZSA), Particular Risks Analysis (PRA), or Common Mode Analysis (CMA). See Process and Methods [11].

SAE ARP 4754 Guidelines for Development of Civil Aircraft and Systems - This document discusses the development of aircraft systems considering the operating environment and overall system functions. This includes validation of requirements and verification of design implementation for product certification and assurance. It provides practices to demonstrate compliance with regulations and serves to help the reader develop and meet approved standards regarding guidelines included in this regulation [12].

2.4. HTS application development

The HTS application was proposed as a software tool built under current web development standards, taking as its starting point the implementation of its database on an MSSQL engine.

In the Front-end section, all the user interfaces will be designed and implemented under Laravel, Livewire, bootstrap technology, thus guaranteeing a SPA application with fluid navigation and a notable delegation of responsibilities on the browser, ensuring that the application responds efficiently to user requests. Of course, all this accompanied by a friendly, modern, and aesthetic appearance.

For the composition of the back-end, PHP is taken as the main language, which provides facilities for the creation of the main functionality at the code level, it is also in charge of receiving requests from the Front-end, as well as the controllers, the repositories, data mapping and data persistence.

In terms of security, it is essential to implement some standard that allows guaranteeing the reliability of the software to users, since the information provided is confidential. In addition, these standards fit perfectly with applications built on Livewire and Laravel, acting as a validation tool in the application's navigation.

Thanks to the conjunction of these technologies (and some others inherent to them) it is possible to build a reliable, modern, and high-performance web application, since they interact synergistically and are discreetly understood, which allows developers to move up the ladder. learning curve easier.

2.4.1. Database design

The flow of information in the application depends on the process and the layer where it is being processed. While in the Front-end the information is encapsulated in classes and interfaces that represent the entities, in the Backend they are separated into database entities for the repositories and in models or DTO (Data Transfer Object) for the controllers.

Additionally, as part of the main PHP language, it allows us to create Migrate files, these allow us to create or deploy the database structure in any environment executing these migrations from the code side. Migrations are like database version control, allowing the team to define and share the application's database schema definition.

The tech. Stack definition, design artifacts and front end is depicted on Fig. 2.

2.4.2. Software implementation

To execute the software implementation and translate requirements into components, developers needed continuous communication with their research leader. Each component underwent evaluation by the researcher and a battery of tests, including integration tests and documentation for Data and Application layers. Moreover, the initial software configuration for seamless operation required accessible scripts, automatically launched upon system publication and initialization.

The source code is centrally stored in a cloud repository, occasionally found in a Bitbucket repository.

HTS application - Full stack structure.

Figure 2: HTS application - Full stack structure.

Source: The authors.

2.4.3. Software test and validation

Throughout the application's developmental phase, the tool underwent a series of tests aimed at ensuring the software's functionality aligned with the requirements set forth during the architectural design. The initial testing phase was executed by the development team members. They utilized individual modules as they were programmed and deployed on the platform, systematically assessing the functionality of each presented component, and verifying compliance with the standards mentioned in section 2.3.1.

Once a fully operational tool was established, the software was introduced to a consortium of voluntary companies. This group aimed to scrutinize the application's functionalities and shared their feedback regarding its development. Moreover, they provided recommendations to ensure a seamless integration within their operational systems.

Following the integration of adjustments and enhancements based on the suggestions of the voluntary companies, the tool underwent evaluation by an SSA expert. This expert compiled a comprehensive technical report, assessing the software's adherence to stipulated HTS (high-level technical specifications) and outlining possibilities for future improvements in subsequent developmental stages.

The overarching conclusion drawn from these evaluations underscores the software's profound potential to standardize information gathered from security analyses conducted by the Colombian manufacturing industry. This standardization stands to greatly facilitate the validation of these analyses within certification processes and strategic decision-making related to the production processes of Colombian manufacturers.

Following each testing phase, essential corrections were diligently implemented to ensure the attainment of a functional HTS-compliant application. Additionally, recommendations that extended beyond the initial scope of development were identified and subsequently incorporated as objectives for subsequent advancements in the application.

Additional methods to apply: Other relevant methods that were applied throughout the entire development were:

  • Structured interviews, for the collection of capacities and competencies of national manufacturers.

  • IDEF0, for the characterization and presentation of processes based on regulatory information and the survey of capacities of national manufacturers.

  • E-learning, for the acquisition of new knowledge and advising on SSA.

3. Results

The following section describes the results of the activities explained previously in the Methodology section.

3.1. Characterization of users

Concerning the state of Colombian manufacturing industry, a review of FAC records regarding Colombian companies that has some kind of relationship with the aeronautical field, allowed us identifying a group of companies focused on the manufacture of aeronautical components and/or with basic capabilities that could eventually permit them to have an important role in manufacturing for local or international aviation purposes.

The information collected allowed us to define the sectors of interest in the local market. Among the sources of information studied, the compilation of data from companies focused on the aeronautical sector contained in the Aerospace & Defense Industrial Cooperation EPICOS website stands out, whose information allowed the identification of a large number of companies that already have experience in the aeronautical products market, this information can be verified on the EPICOS website [13]. In order to make good use of this web tool, it was necessary to check the companies’ information one by one and contact them afterwards. Not all the companies keep the same information, corporative mission or just denied taking part in the survey.

Results showed most of the companies have applied some kind of standard regarding risk assessment. Their procedures, although similar, do not focus on the design process of new components.

3.2. Colombian manufacturing role on the aircraft industry - Survey results

To pinpoint ideal candidates for aeronautical component production and potential users of our software, we utilized Google Forms for a survey. The aim was to grasp the risk monitoring methods prevalent in the local market concerning their products. The survey encompassed demographic details, industry performance, and companies' significance in their manufacturing sectors. The percentages below depict the surveyed group. Furthermore, we conducted interviews to gain deeper insights into their processes and safety monitoring practices.

3.2.1. Demographic aspects

All companies selected are allocated in the metropolitan area of Bogota.

31% of the companies that participated in the study have been operating in the market for between 14 and 24 years and 69% have more than 24 years of experience in manufacturing. Those companies demonstrated mastery on their fields and during a first approximation they expressed their confidence in being able to produce competitive products for the aeronautical industry.

3.2.2. Experience and expertise

It was evidenced that despite the diversity in the market, the predominant sector is engineering and consulting with 31%, followed by removal machining processes (19%), manufacturing of composite materials (12%), armoring and polymers (11%), manufacturing and upholstery, joints and joining processes, 3D printing and rapid prototyping and modeling format (4%). See Fig. 3.

80% of the surveyed companies offer additional services related to their respective manufacturing sector.

The majority (87%) of companies not affiliated with an aeronautical cluster cite limitations in accessing cluster benefits. This situation results in escalated manufacturing costs and reduced production capabilities.

3.2.3. Risk and safety management

32% of the participating companies have manufactured some component, product, or part for the aeronautical industry or the Colombian Air Force. At least 68% did not perform any risk analysis on their products. Therefore, these products did not continue with a certification process as required by the applicable regulations.

Even though all the companies consulted had some previous contact with the FAC as suppliers or manufacturers, 50% of them are unaware of the requirements for the certification of aeronautical products.

69% of the companies consulted have mechanisms defined and structured around international regulations. 68% have at least one certification in some management system, mainly in the AS 9100 Design, development or manufacturing standard; ISO 9001 Quality Management System; and ISO 14001 Environmental Management System. In contrast, only one of the companies has an aeronautical certification from a State Aviation Aeronautical Authority (AAAES for its Spanish initials) - SECAD. This company has an Aeronautical Qualification Certificate (CCA for its Spanish initials), and an Aeronautical Production Certificate (CPA for its Spanish initials). The product that has those certificates are Covers for pilot seats.

32% of the companies manage their manufacturing procedures following some guideline stipulated for their specific processes, but they do not have recognized certifications endorsed by a local or international authority, resulting in products and processes not being reliable before the aviation industry.

Regarding the possibility of sharing confidential information of its production processes related to risk management., 94% of the participants showed willingness to share and receive information that improves the reliability of their products and 81% of the companies are not familiar with the concept of SSA, since they associate the identification of risks only with tests functional or quality controls.

Surveyed - Manufacturing fields distribution.

Figure 3: Surveyed - Manufacturing fields distribution.

Source: The authors.

Relevant characteristics of surveyed companies.

Figure 4: Relevant characteristics of surveyed companies.

Source: The authors.

Among the participants, three companies, 19%, have engaged in SSA methodology analysis while developing components or products. These companies voiced challenges regarding product monitoring after delivery to end-users, citing a lack of operator feedback and the absence of data analysis tools throughout the product life cycle. Of these, two companies conducted quantitative analyses, while one additionally integrated qualitative method, evaluating quality attributes like flammability, aging tests in certified labs, engineering, and reverse engineering studies. However, none of these tests adhered to a standard, and monitoring of delivered components to operators was absent.

A subsequent interview was carried out with 12 companies. Nine of the study participants have implemented a risk management system (using the ISO- 9001 as a quality management system, ISO 14001 and ISO 31000) and also argued that for the identification of risks in the processes related to design, development, manufacturing, certification and operation, the matrices are used as an instrument (AMEF matrix and SWOT matrix), IATF 16949 tools, constant communication with the client and are implemented to identify risks through an initial prototype and meetings between area leaders. The information above is illustrated in Fig. 4.

Various companies adopt a range of strategies for product evaluation, including component tests, investigations into customer-reported failures, and post-delivery inspections overseen by their quality departments. The primary objective of these endeavors is to ensure both functionality and safety. These evaluations result in comprehensive risk reports, meticulously documented to provide a detailed overview. Effective client communication serves as a pivotal resource to gather specific requirements.

These companies, drawing upon their engineering expertise, leverage tools such as Failure Mode and Effect Analysis (FMEA) to systematically identify and mitigate risks. Observations indicate that six companies prioritize continuous quality control following product deployment, while three place emphasis on client communication and subsequent reports. Some emphasize prototype development for thorough analysis.

Within these entities, leadership roles are designated to facilitate systematic risk mitigation. These leaders evaluate processes, historical activities, and potential risks, aligning their efforts with methodologies such as Root Cause Analysis (RCA) and SWOT matrices. Regular assessment and reporting, conducted every three months, guides the formulation and execution of strategic action plans.

Architectural accessories and ornamental processes present comparatively lower perceived risks, yet each stage harbors its distinct challenges, systematically addressed through iterative trials. In specific companies, the production engineering department oversees its risk matrix, subject to periodic reviews. Four companies prioritize action plans for risk prevention, three institute additional quality controls, while two integrate technology. Other companies adopt standardized procedures, audits, or non-specific tools for risk mitigation.

Recognizing that implementing tools alone falls short, ongoing monitoring and assessment are vital. In six companies, teams regularly meet to ensure effective measure implementation. Evaluation methods vary: four use compliance verification, two opt for risk reevaluation, and one conducts direct product testing. Compliance-driven risk management indicators feature in eight companies.

A shared commitment emerges in aligning risk prevention and monitoring with established standards, maintaining consistency among participants. Four companies leverage technology; an equal number rely on periodic meetings. Three introduce innovative procedures, and one prioritizes employee training. Risk classification varies: five employ identification and inspection, three address both risks and processes, and four adopt occurrence matrices. This rigorous approach yields qualitative or quantitative safety analysis reports, including the System Safety Assessment, validating their chosen approach.

3.2.4. Supplier relationships

Notably, 11 participants have yet to integrate safety analysis into their processes. Among them, one company furnishes client-specific technical forms, outlining guarantees based on designated use and manufacturing conditions. Equally significant, 11 companies procure raw materials from certified foreign suppliers, except one which opts for a national supplier to trim costs and lead time. All participants unanimously emphasize their commitment to obtaining quality and dependable raw materials. Three assert reliance on reputable, certified suppliers, while six conduct tests on raw materials upon receipt. One participant acquires materials for military purposes due to their superior attributes compared to commercial alternatives. Despite these measures, all participants acknowledge grappling with quality issues in received materials, leading to warranty claims.

Moreover, most companies have established risk management systems, though the origins-whether proactive or regulatory-are unclear. The presence of these systems underscores their emphasis on averting hazards, applicable beyond aeronautical parts manufacturing. Nevertheless, the omission of safety analysis from manufacturing processes raises concerns. This inconsistency contradicts the stringent safety standards governing aeronautical product fabrication. Compliance with these standards is vital for the safety of aircraft, crew, and communities near flight paths, curbing incidents, and accidents. It's crucial to recognize this interconnected chain of threats within the broader air mobility framework.

3.3. HTS Characterization

Software providers focused on HTS software were identified, the most relevant were UNI-TWORLD, APT-RESEARCH, INC, CELERIS-SYSTEMS, QIT CONSULTING and ALD. Get to know their products made it possible to recognize the general characteristics of the software offered in the market. It is important to highlight that none of the dedicated HTS application developers belong to the national market, whereas most of the notable vendors being companies based in Canada, the USA, and Israel.

Based on the identified regulations, it was possible to define the minimum input variables that any software solution shall comply with. Within the MIL-STD-882E (System Safety) guidelines for a HTS are described in the section: Task 106 Hazard Tracking System. The data requested by the application will include useful information for the assurance of Structural Integrity, such as assigning the risk to a System configuration model, which may affect the form of the report obtained for cases that require it.

By verifying the operation of the available software tools, it was possible to identify common characteristics: Possibility of selecting or modifying the regulations applicable to each project, adding new hazards / risks / accidents, and associating them with systems, risk assessment based on their criticality, and ability to create reports on associated risks. All software providers assured us that the structure of their software corresponds to the parameters required by MIL-STD-882E.

Although some of the reviewed software had additional modules to allow the execution of the techniques described in SAE-ARP-4761, this is not a common feature and is not necessary for its operation as HTS. These tools enable the user to generate new data out of quantitative and qualitative analyses. Storing this data directly within the application further simplifies the process of correlating former analyses with the assessment of new products. This dual effect serves to not only reduce effort but also streamline data entry procedures. Moreover, these tools enhance the execution of SSA analysis techniques, making the entire process more efficient.

The reviewed software solutions offer a resolution concerning the management of documentation and analysis generated throughout the implementation of SSA tools. They concurrently enable the tracking of identified risks during the product life cycle. A notable feature is the capability to centralize the generated information, utilizing a structure that facilitates its seamless navigation and analysis.

While each manufacturer has the capacity to develop their own HTS tool, the experience within local certification processes has revealed a lack of appropriate methodology, leading to presented results that fail to meet expected parameters. This situation gives rise to increased costs and delays, which can be mitigated by aligning efforts through a tool such as the web application that has been developed. The consolidation of the flow of these documents will permit the processing of data that can be measured, thereby aiding in decision-making concerning certified and mapped products.

These aspects were considered when designing the structure of the proposed HTS application.

3.4. HTS application

The application was developed with the purpose of effectively managing the documentation produced during the implementation of SSA within a productive process. This approach brings forth advantages for both companies seeking product certification and the regulatory authorities responsible for ensuring manufacturers' adherence to specified parameters for risk management, as those outlined in section 2.3.1.

While it has been evident that numerous companies possess risk management systems, these predominantly concentrate on occupational hazards. These systems often assign the duty of recognizing preventable failures in pre-production stages to quality departments. Conversely, certain companies with experience on the aeronautical sector have initiated processes related to SSA, producing documentation in distinctive formats. This variance impedes the identification of shared parameters viable for subsequent analysis. Given these scenarios, the developed application serves to curtail the time required for SSA methodology implementation or transition, thereby mitigating the costs linked with new product production.

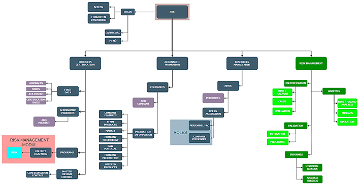
A diagram presented in Fig. 5 presents the navigation plan used for the development of the application.

Regarding the user interface, the application has a structure of sections with adding / edition / delete tools, which allows to submit data of new users, companies, products, aircraft and associate them with risk information, causes and means of mitigation. This makes it possible to monitor risks during different stages of the useful life of the system associated to the entities listed above.

The application has various sections that allow the loading of information related to companies, aircraft, products, and risks. The presentation of the user interface respects the same color palette and structure presented in Fig.6.

Seeking that the application is not limited only to storing documents, it was allowed to link the files loaded to projects or companies and/or products, which becomes a valuable tool when tracing the documentation to risks or causes during subsequent consultations. The exploration of the FAC's tools made it possible to identify an opportunity for improvement in terms of document management, for which the conclusion was reached to store the information, classifying it in such a way that a previously loaded document or data can be tracked to avoid duplication in the system.

An additional tool that was sought to be implemented in the application was configuration control. This module enables hierarchical structuring systems, subsystems, and products to which risks are associated. The advantage of this tool lies in its ability to logically link different subsystems installed within a system, and their respective risk analyses. This facilitates the future utilization of collected information in overall qualitative analyses, thus easing the task of tracking risk levels associated with their subcomponents.

It should be noted that previously the FAC stored systems information separately, resulting in substantial amounts of data lacking clear interconnection. The presentation of a system through this module simplifies the user’s navigation among the components, enabling the display of specific information for each element. It also provides a representation of the system directly linked to the assembly sequence of each component.

HTS application navigation map.

Figure 5: HTS application navigation map.

Source: The authors.

Risk criticality assessment according to Risk Assessment Code from MIL-STD-882E [10].

Figure 6: Risk criticality assessment according to Risk Assessment Code from MIL-STD-882E [10].

Source: The authors.

4. Conclusion

The Colombian manufacturing industry's potential in the aeronautical sector requires guidance to meet vital safety and quality standards effectively.

While local manufacturing companies haven't widely adopted risk managing methodologies, they do possess a foundational understanding of risk handle and mitigation. The correlation between civil and military aircraft documentation emphasizes the significance of an application developed to manage both contexts. The core function of the developed Hazard Tracking System (HTS) application is efficient document administration, enabling accurate data interpretations for informed decisions during design and development stages, contributing to enhancing the industry's stature in the aeronautical market. The software produced has been delivered to Colombian Air Force authorities for integration into new aeronautical product certification processes, streamlining information management and minimizing redundancy. With the FAC's resources, subsequent software development stages can be managed internally, reducing costs, and introducing supplementary Safety and Security Assessment (SSA) tools. The Colombian government, through institutions like the FAC and the Civil Aviation Authority, bears the responsibility of ensuring domestically developed products meet mandatory safety standards for global competitiveness. The developed software equips manufacturers to demonstrate compliance, and research outcomes have been shared with the state authority (SECAD) to standardize risk monitoring documentation. This initiative aims to expedite the adoption of this essential methodology for aeronautical product ventures while minimizing rework budget.

References

  1. [1] Sectorial. (28 de 10 de 2016). ¿Qué le compra Colombia a otros países y por qué lo hace? Source: Sectorial. Análisis, monitoreo y evaluación de sectores. Available at: https://www.sectorial.co/articulos-especiales/item/52178-¿qué-le-compra-colombia-a-otros-países-y-por-qué-lo-hace [URL] 🠔
  2. [2] Dinero, R., (26 de 04 de 2018). Estos son los planes para construir drones y aviones en Colombia. [online]. Available at: https://www.semana.com/edicion-impresa/negocios/articulo/fabricacion-de-partes-para-aviones-crece-en-colombia/257699/ [URL] 🠔
  3. [3] Joint Software Systems Safety Engineering Handbook. Department of Defense, 2010. 🠔
  4. [4] National Archives. Code of Federal Regulations. Title 14. P21. [online]. Available at: https://www.ecfr.gov/current/title-14/chapter-I/subchapter-C/part-21 [URL] 🠔
  5. [5] National Archives. Code of Federal Regulations. Title 14. P25. [online]. Available at: https://www.ecfr.gov/current/title-14/chapter-I/subchapter-C/part-25/subpart-F/subject-group-ECFR9f24bf451b0d2b1/section-25.1309 [URL] 🠔
  6. [6] European Union Aviation Safety Agency. Certification specifications and acceptable means of compliance for large Aeroplanes CS-25. [online]. Available at: https://www.easa.europa.eu/sites/default/files/dfu/CS-25%20Amendment%2024.pdf [URL] 🠔
  7. [7] Manual del Proceso Seguridad del Sistema <System Safety> Orientado a componentes mecánicos aeronáuticos. Fuerza Aérea Colombiana 2018. 🠔
  8. [8] Fuerza Aérea Colombiana. Procedimiento aprobaciones de diseño de producto aeronáutico. GA-JELOG-PR-037 - V.02. 2019. [online]. Available at: https://secad.fac.mil.co/es/documentos-de-interes [URL] 🠔
  9. [9] Circular de Asesoramiento de la Aviación de Estado (CAAE). Proceso general de certificación de productos aeronáuticos y reconocimiento de organizaciones para la aviación de estado. Fuerza Aérea Colombiana [online]. 2018. Available at: https://secad.fac.mil.co/es/documentos-de-interes [URL] 🠔
  10. [10] MIL-STD-882E System Safety. Department of Defense Standard Practice. DoD [online]. 2012. Available at: http://everyspec.com/MIL-STD/MIL-STD-0800-0899/MIL-STD-882E_41682/ [URL] 🠔
  11. [11] SAE ARP 4761 Guidelines and methods for conducting the safety assessment process on civil airborne systems and equipment. SAE International. [online]. 1996. Available at: https://www.sae.org/standards/content/arp4761/ [URL] 🠔
  12. [12] SAE ARP 4754 Guidelines for development of civil aircraft and systems. SAE International. SAE International [online]. 2010. Available at: https://www.sae.org/standards/content/arp4754a/ [URL] 🠔
  13. [13] Epicos Epicos Aerospace & Defense Industrial Cooperation. Available at: www.epicos.com [URL] 🠔
  14. [14] Hazard Analysis Techniques for System Safety. Ericson C., 2005. 🠔
  15. [15] System Safety Handbook, Chapter 1-2. FAA, 2000. 🠔
  16. [16] Safety Management Manual (SSMM). ICAO, 2009. 🠔
  17. [17] Anexo 19 al convenio sobre Aviación Civil Internacional - Gestión de la seguridad operacional. ICAO [online]. 2016. Available at https://www.icao.int/sam/documents/2017-ssp-bol/anexo19_2daedition_es.pdf [URL] 🠔
  18. [18] ISO 31000 - Risk management. ISO 2018. [online]. 2018. Available at https://www.iso.org/standard/65694.html [URL] 🠔
  19. [19] Aircraft System Safety: Assessments for Initial Airworthiness Certification. Elsevier-Woodhead. Kritzinger D. 2006. 🠔
  20. [20] Aircraft System Safety: Military and civil applications. Elsevier-Woodhead. Kritzinger D. 2017. 🠔
  21. [21] The System Safety Handbook. Lewis C. 1999. 🠔
  22. [22] Fault tree handbook with Aerospace Applications. NASA [online]. 2002. Available at: http://everyspec.com/NASA/NASA-General/NASA_FTA_1--1_68/ [URL] 🠔
  23. [23] NASA System Safety Handbook. Volume 1 NASA [online]. 2011. Available at: https://ntrs.nasa.gov/api/citations/20120003291/downloads/20120003291.pdf [URL] 🠔
  24. [24] NASA System Safety Handbook. Volume 2 NASA [online]. 2014. Available at https://ntrs.nasa.gov/api/citations/20150015500/downloads/20150015500.pdf [URL] 🠔
  25. [25] Oficina de Certificación Aeronáutica de la Defensa SECAD. https://www.secad.fac.mil.co [URL] 🠔
  26. [26] Introduction to Risk Assessment Concepts, Tools, and Techniques. Safie F. [online]. 2015. Available at: https://ntrs.nasa.gov/api/citations/20150022337/downloads/20150022337.pdf [URL] 🠔
  27. [27] Unidad Administrativa Especial de Aeronáutica Civil. RAC 219 Gestión de seguridad operacional. 2017. 🠔
Hernández-Ramírez, C.A, Rodríguez-Toro, D.M., Rivera-Ramirez, O.A., and Medina-Montero, S.C., Development of a HTS application for the Colombian aircraft manufacturing industry. DYNA, 90(229), pp. 25-34, October - December, 2023.
Received the BSc. in Eng in aeronautical engineering in 2006, from San Buenaventura University, Colombia. Spec. in Aeronautical Logistics in 2015, from the FAC’s Postgraduates College, and MSc. Eng in Mechanical Engineering in 2022, from the Universidad Nacional de Colombia, campus Bogotá. He has participated in the production and certification of new aeronautical products. His lines of research include System Safety Assessment, vibration analysis in aircraft structures, and the development/certification of aeronautical products. He currently works as head of the engineering section of the CAMAN military transport air command. ORCID: 0009-0006-8601-1377
Received the BSc. Eng in software engineering from the Escuela Militar de Aviación Marco Fidel Suárez. With experience on software development and maintenance, she has worked on the field of Aircrafts Product Certification. Currently, she works as Specialist on Core Concurrent Coordination Engineering. ORCID: 0009-0007-4912-859X
Received the BSc. Eng in software engineering from the Escuela Militar de Aviación Marco Fidel Suárez. Counts with 2400+ hrs as Pilot of rotary and fixed wing aircrafts. Currently he works as Pilot of Bell 412EP. ORCID: 0009-0008-0152-0979
Received the BSc. Eng in mechanical engineering in 2012 from the Universidad Nacional de Colombia campus Bogotá, has 9+ years of experience manufacturing and certifying new aeronautical components for Colombian Air Force aircraft. Currently, he works as Project Engineer for a company in the field of rotatory equipment. ORCID: 0009-0003-7301-1691