DYNA
0012-7353
Universidad Nacional de Colombia
https://doi.org/10.15446/dyna.v85n205.62564

Recibido: 13 de febrero de 2017; Revision Received: 13 de diciembre de 2017; Aceptado: 25 de febrero de 2018

Evaluación de estrategias para la gestión integral de residuos de aparatos eléctricos y electrónicos

Assessment strategies for the integral management of waste electrical and electronic equipment-WEEE

J. Redondo, aD. Ibarra-Vega, bL. Monroy, cJ. Bermúdez, c

Facultad de Ciencias Económicas y Administrativas, Universidad Católica de Colombia, Bogotá, Colombiajmredondo@ucatolica.edu.co Universidad Católica de Colombia Facultad de Ciencias Económicas y Administrativas Universidad Católica de Colombia Bogotá Colombia
.Universidad Nacional de Colombia, sede Manizales, Colombia. ingdanny09@hotmail.com Universidad Nacional de Colombia Universidad Nacional de Colombia sede Manizales Colombia
Escuela de Posgrados, Universidad Sergio Arboleda, Bogotá, Colombia. lilikmon10@hotmail.com Universidad Sergio Arboleda Escuela de Posgrados Universidad Sergio Arboleda Bogotá Colombia

Resumen

Este artículo presenta un modelo para la evaluación de estrategias en la gestión de Residuos de Aparatos Eléctricos y Electrónicos (RAEE). Estos residuos representan un riesgo para la salud pública y para el medio ambiente, por los compuestos de tipo peligroso que los constituyen y el aumento de su generación. En Colombia existe desde 2013 la ley 1672 lineamientos para la adopción de una política que mejore la gestión de los RAEE. Esta Ley propone objetivos gestión pública, de los cuales en este artículo se evaluaron tres de ellos (Reducción en la generación, incentivo al aprovechamiento, promover la participación integrada). Para esta evaluación, se construyó un modelo utilizando la metodología de Dinámica de Sistemas, la cual permitió establecer la estructura del sistema socio-ambiental de generación y manejo de los RAEE. Así mismo, fueron definidos dos escenarios de evaluación, el primero es el estado inicial o natural que corresponde al sistema sin ninguna estrategia y el segundo es el sistema con la implementación de las estrategias, las cuales se dividieron en dos grupos. Uno es Estrategias de economía circular, educación ambiental y fomento de empleo, y el otro grupo contiene las estrategias de responsabilidad extendida del productor, estímulos de la ciudadanía y tarifa de recolección. Las simulaciones del modelo y comparaciones los escenarios, mostraron que el primer grupo de estrategias disminuyeron la tasa de generación de RAEE. De igual manera, permitieron evaluar segundo grupo de estrategias sobre la tasa de disposición. De igual manera El modelo propuesto para la gestión de Residuos de Aparatos Eléctricos y Electrónicos es útil, para la evaluación de estrategias de gestión de residuos en distintos escenarios.

Palabras clave:

residuos, modelamiento, dinámica de sistemas, gestión pública.

Abstract

This paper presents a model for the evaluation of strategies in the management of Waste Electrical and Electronic Equipment (WEEE). Waste represents a risk to public health and the environment, the dangerous type compounds that constitute them and the increase of their generation. In Colombia, there is a law of 1672 guidelines for the adoption of a policy that improves the management of WEEE.

This Law proposes public management objectives, of which in this article three of them were evaluated (Reduction in generation, incentive to use, promote integrated participation). For this evaluation, a model was built using the Dynamics of Systems methodology, which allowed the establishment of the socio-environmental system structure for the generation and management of WEEE. Likewise, the evaluation scenarios were defined, the first is the initial or natural state that corresponds to the system without any strategy and the second is the system with the implementation of the strategies, which were divided into two groups. One is Economic Circular Strategies, Environmental Education and Job Promotion, and the other group contains the producer's extended liability strategies, citizenship incentives and the collection rate. Model simulations and scenario comparisons showed that the first group of strategies decreased in the generation rate of WEEE. Likewise, they allowed a second group of strategies on disposition rate. Likewise, the proposed model for the management of Waste Electrical and Electronic Equipment is useful for the evaluation of waste management strategies in different scenarios.

Keywords:

waste, modeling, system dynamics, public management.

1. Introducción

Uno de los problemas creados por el incremento poblacional y por las distintas actividades antrópicas impulsadas por el desarrollo económico, es la generación de residuos, de tipo sólidos, [1]. Actualmente en Colombia, en los países en desarrollo y en el mundo en general emergen nuevos residuos tales como, los Residuos de Aparatos Eléctricos y Electrónicos - RAEE. Estos son uno de los residuos que más ha amentado su tasa de generación [2, 5]. Debido al crecimiento tecnológico de la humanidad, el aumento de ingreso per cápita y las necesidades creadas de comunicaciones y dispositivos tecnológicos a precios competitivos. Cabe resaltar que el actual ciclo de vida de un teléfono celular, un computador portátil, televisores y otros productos similares, tiene un rango de entre 2 y 6 años [3]. Después de su uso estos aparatos son descartados y por lo tanto no tienen algún valor para el usuario [4]. Al ser descartado, ya es considerado un residuo sólido. Estos residuos al ser catalogados como residuos peligrosos, demandan un manejo especial, ya que pueden afectar la salud humana y el medio ambiente. Para disminuir los riesgos generados por los RAEE, los países han desarrollado políticas públicas, las cuales en su estructura proponen modelos de gestión eficiente, definen responsabilidades y obligaciones, promueven mecanismos de información, definen las fuentes de financiación y ordenan el seguimiento y la evaluación (MADS, 2013). Sin embargo la evaluación de las estrategias propuestas en las políticas representa una preocupación especial, porque a través de estas se valora la efectividad que tiene la gestión integral propuesta para RAEE [4].

En Colombia, existe una Ley (1672 de 2013) que establece los lineamientos para la adopción de una política pública de gestión integral de residuos de aparatos eléctricos y electrónicos (RAEE) generados en el territorio nacional. Sin embargo, no se cuenta con un mecanismo que permita, realizar una evaluación de la implementación de las estrategias de la política, de manera que se pueda estimar si éstas son apropiadas para la tarea que se le ha impuesto. De esta forma en este artículo se construyó un modelo que permite realizar la evaluación de estrategias de manejo en distintos escenarios, para la adopción de una política pública nacional orientada a la gestión integral de residuos de aparatos eléctricos y electrónicos.

2. Metodología

La metodología para el desarrollo del presente trabajo se dividió en cinco fases: interpretación de los tres objetivos de la política nacional de residuos de aparatos eléctricos y electrónicos RAEE. La definición de criterios a modelar, el proceso de modelado del sistema socio-natural, la definición de escenarios tendenciales y por último la definición de estrategias para la calificación del programa. Como muestra la Fig. 1.

Metodología General.

Figura 1: Metodología General.

Fuente: Los autores.

2.1. Modelado con dinámica de sistemas

La Dinámica de Sistemas es una metodología para el análisis y resolución de problemas, desarrollada en el MIT y con amplio marco referencial [6,7,19]. En Dinámica de Sistemas, se concibe cualquier aspecto del mundo como la interacción causal entre atributos que lo describen. De esta forma, se construyen representaciones sistémicas con flechas y puntos, denominadas diagramas causales, que capturan todas las hipótesis propuestas por el modelador, desde las que se puede aprender del sistema para intervenir sobre él en el ejercicio de decisión [8,20]. El modelamiento con Dinámica de sistemas para la gestión de residuos incluyendo los RAEE, recientemente ha sido utilizado en investigaciones similares [5,9-12]. Esta consiste en 3 etapas, conceptualización del problema, Formulación del modelo y evaluación [13].

2.2. Conceptualización del problema

Para construir el modelo y basándose en la interpretación de los tres primeros objetivos propuestos en la Política Nacional de Residuos de Aparatos Eléctricos y Electrónicos (RAEE) se partió con la construcción de las hipótesis (H) dinámicas que corresponde a cada uno de los objetivos:

H1: Si aumenta el ciclo de vida de los aparatos eléctricos y electrónicos - AEE y si además cambian los hábitos de consumo, entonces disminuirá la producción de RAEE.

H2: Los riegos sobre la salud humana y el medio ambiente disminuyen cuando aumenta la integración de los diferentes actores en la gestión de RAEE.

H3: Si aumenta el aprovechamiento de los distintos materiales que contiene los RAEE (reciclaje), se generan nuevos puestos de trabajo, aumentando el Producto Interno Bruto. Así mismo, disminuye la extracción de materia primas vírgenes. De esta forma se conceptualizó el problema se obtuvo el siguiente diagrama causal como base.

Diagrama Causal general.

Figura 2: Diagrama Causal general.

Fuente: Los autores.

2.3. Definición de criterios, escenarios, estrategias y modelado del sistema socio-natural de RAEE

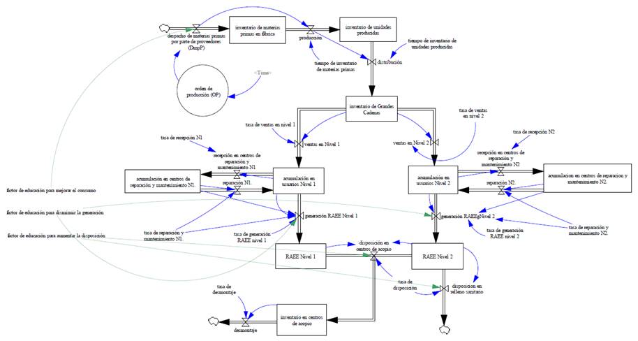
Con base en la revisión bibliográfica caracterizamos y determinamos la estructura del sistema socio-natural para los residuos de aparatos eléctricos y electrónicos (RAEE). Consecutivamente y a partir del entendimiento de dicha estructura construimos el diagrama de niveles y flujos en el que fueron vinculados el conjunto de estructuras y procesos de manera general, para la adquisición, almacenamiento y trasformación de entradas en salidas así como las reglas de decisión que rigen los flujos para el sistema de RAEE, vea Fig. 3. Concretamente el diagrama está constituido por 10 variables de estado (niveles), 14 variables de flujo y 2 variables auxiliares las cuales se describen junto con las ecuaciones del modelo en las Tablas 1 y 2.

Diagrama de Niveles y Flujos del Modelo propuesto.

Figura 3: Diagrama de Niveles y Flujos del Modelo propuesto.

Fuente: Los autores.

Para la simulación del modelo desarrollado, utilizamos el software libre Vensim Ple. El período de simulación del modelo fue de 30 días, teniendo en cuenta que la producción de RAEE es diaria. El método de integración numérica utilizado para la generación de las trayectorias del sistema fue el método Runge-Kutta 4 automático.

Previo a la simulación definimos dos escenarios, los cuales siempre utilizamos en todas las simulaciones y que permitieron comparar el comportamiento del sistema socio-ambiental para RAEE. El primero, corresponde a un escenario en el que el factor o factores que determinan las diferentes estrategias tienen un valor igual a cero, es decir, representa el comportamiento inicial o actual del sistema socio-ambiental de RAEE y el segundo corresponde a escenarios futuros en los cuales los factores tienen valores mayores a cero y cercanos a 1 (como valor máximo).

Tabla 1: Ecuaciones del modelo.

Fuente: Los autores.

Tabla 2: Parámetros del modelo.

Fuente: Los autores.

3. Resultados y discusiones de la evaluación de estrategias

Se definieron seis estrategias las cuales fueron seleccionadas, basadas en elementos teóricos encontrados en la revisión bibliográfica, y divididas en dos grupos. El primero, denominadas no implementadas son estrategias propuestas por nosotros y cuya aplicación en trabajos de dinámica de sistemas relacionados con nuestro objetivo de investigación no ha sido efectuada. Este grupo de estrategias las direccionamos para que disminuyera la tasa de generación lo que nos permitió evaluar el primer objetivo de la política.

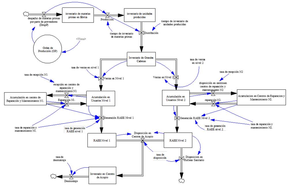
La primera estrategia denominada economía circular, muy similar a la Logística Inversa presentada en [19]. Esta estrategia tiene en cuenta un sistema de reciclaje y recolección adecuada, en el cual, se aprovechan todos los componentes de los RAEE, con el fin de incorporarlos de nuevo a la cadena productiva, contribuyendo a una gestión adecuada.

Para el desarrollo de esta estrategia implementamos en el modelo, la variable de estado denominada materias primas vírgenes y su explotación para la elaboración de los Aparatos Eléctricos y Electrónicos (Fig. 4).

Diagrama de niveles y flujos del modelo propuesto con la estrategia de economía circular.

Figura 4: Diagrama de niveles y flujos del modelo propuesto con la estrategia de economía circular.

Fuente: Los autores.

Después se realizaron movimientos de la tasa de desmontaje, la tasa de disposición y la tasa de generación de RAEE del sistema, hasta sus valores más altos, esperando que la curva de explotación de las materias primas vírgenes comenzara a tener pendiente negativa lo cual significaría que las materias primas vírgenes no serían explotadas lo cual solo sucedió con la tasa de desmontaje. Sin embargo, lo que encontramos fue un comportamiento contra intuitivo en el que claramente, si las ordenes de producción no cambiaban, entonces debía llevarse hasta los valores limites las tasas de generación, las tasas de desmontaje y disposición para que de esta manera se pudiera suplir la necesidad de materias primas desde lo que se había tomado de los RAEE y no de las materias primas vírgenes (vea Figs. 5 y 6).

Simulación del modelo con la estrategia de economía circular con los valores de las tasas = 0.

Figura 5: Simulación del modelo con la estrategia de economía circular con los valores de las tasas = 0.

Fuente: Los autores.

Simulación del modelo con la estrategia de economía circular con los valores de las tasas = 1.

Figura 6: Simulación del modelo con la estrategia de economía circular con los valores de las tasas = 1.

Fuente: Los autores.

La segunda estrategia denominada educación ambiental, (Fig. 7), consiste en una serie de campañas de concienciación que buscan cambiar hábitos poco sostenibles de la comunidad en general.

Diagrama de niveles y flujos del modelo propuesto con la estrategia de educación ambiental.

Figura 7: Diagrama de niveles y flujos del modelo propuesto con la estrategia de educación ambiental.

Fuente: Los autores.

Además pretende gestionar los RAEE de una manera responsable teniendo en cuenta las consecuencias al medio ambiente, la salud pública y la calidad de vida de la población. Esta estrategia está determinada por tres factores (de educación para el consumo, de educación para aumentar la disposición y de educación para disminuir la generación de RAEE)

Después de realizar la modelación y de manera general podemos determinar que a medida que aumentan los valores de los factores (hasta llegar a 1) disminuye la cantidad de RAEE generados tanto a nivel empresarial e institucional (Nivel 1) como en los hogares y usuarios (Nivel 2). También se reduce la cantidad de materias primas y por ende la cantidad de RAEE que llegan a los rellenos sanitarios (Figs. 8 y 9).

Simulación del modelo con la estrategia de educación ambiental con los factores de educación con valores = 0.

Figura 8: Simulación del modelo con la estrategia de educación ambiental con los factores de educación con valores = 0.

Fuente: Los autores.

Simulación del modelo con la estrategia de educación ambiental, los tres factores con valores de =1.

Figura 9: Simulación del modelo con la estrategia de educación ambiental, los tres factores con valores de =1.

Fuente: Los autores.

Esta estrategia claramente reduce los riesgos a la salud pública y al medio ambiente al reducir la generación de RAEE y al incrementar la correcta disposición de RAEE, pero al mismo tiempo la economía del sector industrial referente a la producción de aparatos eléctricos y electrónicos-AEE se ve afectada, al cambar los hábitos de consumos de los usuarios. Consecuencia de ese cambio podría generarse una disminución de empleos en el sector. Entonces podemos inferir que la estrategia no logra un equilibrio entre la protección ambiental, la economía y el sector social.

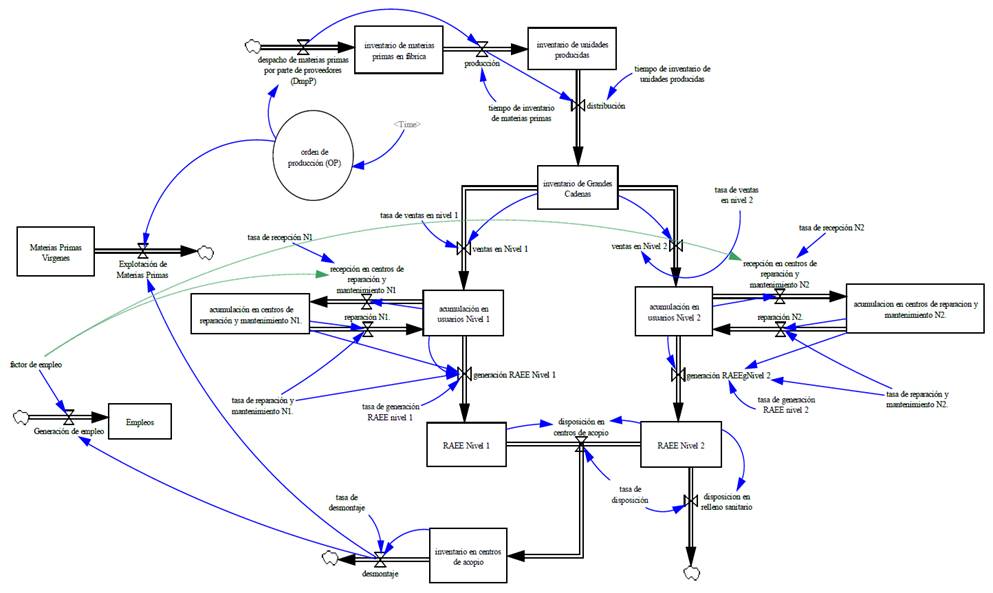
Por último, la tercera estrategia llamada fomento de empleo busca aumentar el número de empleos a partir de la prevención, reutilización, valorización y desmontaje manual, para una mejor recuperación de los componentes de RAEE. Dicha estrategia está conformada por las siguientes variables de la estructura del sistema: las ordenes de producción, producción de RAEE, generación de RAEE, desmontaje de RAEE y adicionalmente se agregó una variable denominada empleos. En este caso, no realizamos la simulación sino que el resultado de la implementación de la estrategia fue descrito a través de un bucle de realimentación (Fig. 10). El bucle obtenido fue de realimentación positiva, el cual nos mostró la influencia de una variable sobre otra y a su vez su refuerzo de forma indefinida. Específicamente, a medida que aumenta el desmontaje, este determina un aumento del empleo, que a su vez aumenta las órdenes de producción y al aumentar esta, crece la cantidad de AEE lo cual genera más RAEE y por último determina un aumento en el desmontaje, reiniciando el proceso y creando así un círculo vicioso. Este bucle muestra que el sistema no es estable porque aumenta las salidas o actividades del sistema, es decir los lleva a un límite en el que uno depende del otro para funcionar.

Bucle de realimentación positiva, simulación estrategia de empleo.

Figura 10: Bucle de realimentación positiva, simulación estrategia de empleo.

Fuente: Los autores.

Teniendo en cuenta las simulaciones realizadas con las estrategias economía circular y educación ambiental y la creación del bucle de realimentación positiva con la estrategia de fomento de empleo podemos decir que la hipótesis planteada para el objetivo número 1 es verdadera. Con la implementación de la estrategia uno y la estrategia dos el modelo mostró que al aumentar el ciclo de vida de los AEE y al cambiar los hábitos de consumo disminuyó la tasa de generación de RAEE. Al mismo tiempo y resultado de los efectos anteriormente descritos, la producción de AEE se redujo drásticamente y por lo tanto la extracción de materias primas. Es decir, que se lograría minimizar la producción de RAEE, afectando el desarrollo económico del sector, lo que no sería viable.

Por último y reforzando lo anterior la estrategia tres demuestra un sistema económico y social de crecimiento acelerado y por ende inestable, este tipo de sistemas no se produce en la naturaleza o en los sistemas sociales porque todo proceso de crecimiento en algún momento encuentra sus límites.

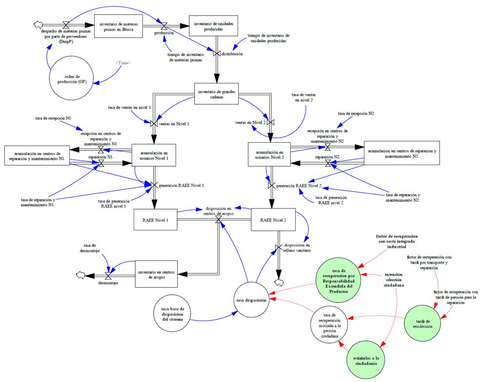
El segundo grupo de estrategias designadas como estrategias implementadas, son: responsabilidad extendida del productor [14], estímulos a la ciudadanía [15,16] y tarifa de recolección de residuos [17]. Estas estrategias han sido utilizadas en trabajos con dinámica de sistemas que tienen cierta relación con nuestra investigación y que fueron direccionadas a influenciar la tasa de disposición lo que nos permitió evaluar los objetivos dos y tres de la política. En la Fig. 11 se observa la forma cómo fueron implementadas en el Modelo, en el diagrama de niveles y flujos. Para observar el comportamiento inicial o natural del sistema socio-ambiental de RAEE, las estrategias las cuales influyen en la tasa de disposición, presentaron valores igual a cero (Fig. 12). Luego de la simulación podemos deducir como la disposición en centros de acopio y el inventario de material en centros de acopio se incrementó a medida que con el tiempo.

Diagrama de niveles y flujos con estrategias.

Figura 11: Diagrama de niveles y flujos con estrategias.

Fuente: Los autores.

Simulación del sistema socio-ambiental de RAEE.

Figura 12: Simulación del sistema socio-ambiental de RAEE.

Fuente: Los autores.

De la misma manera identificamos como la disposición en el relleno sanitario tuvo una tendencia inicial al aumento.

Ahora bien, cuando implementamos cada una de las estrategias de forma independiente y cada una con un incremento del 50% y cuando el incremento de las estrategias no fue el mismo (tasa de recuperación por responsabilidad extendida del productor = 60%, tarifa de recolección = 80% y estímulo a la ciudadanía = 90%), se observó de forma generalizada en todos los escenarios realizados un incremento en la tasa de disposición. Además evidenciamos como las estrategias cuando tenían diferentes valores no cambiaron de forma abrupta el comportamiento natural del sistema (Figs. 13 a 17). A la vez generaron un incremento en el inventario en centros de acopio y una reducción de RAEE que llegan al relleno sanitario. Entre las estrategias y cuando todas presentaron el mismo incremento (50%) la tasa de recuperación por responsabilidad extendida del productor fue la estrategia que más incremento la tasa de disposición (Fig. 13), posiblemente no solo porque demanda un costo pagado por la industria si no porque incluye parte de la estrategia denominada estímulos a los ciudadanos.

Simulación del sistema con la estrategia tasa de recuperación por responsabilidad extendida del productor = al 50%

Figura 13: Simulación del sistema con la estrategia tasa de recuperación por responsabilidad extendida del productor = al 50%

Fuente: Los autores.

Simulación del sistema con la estrategia tarifa de recolección = al 50%.

Figura 14: Simulación del sistema con la estrategia tarifa de recolección = al 50%.

Fuente: Los autores.

Simulación del sistema con la estrategia estímulos a la ciudadanía = al 50%.

Figura 15: Simulación del sistema con la estrategia estímulos a la ciudadanía = al 50%.

Fuente: Los autores.

Simulación del sistema con la estrategia tasa de recuperación por responsabilidad extendida del productor = al 60%.

Figura 16: Simulación del sistema con la estrategia tasa de recuperación por responsabilidad extendida del productor = al 60%.

Fuente: Los autores.

Simulación del sistema con la estrategia tarifa de recolección = al 80%.

Figura 17: Simulación del sistema con la estrategia tarifa de recolección = al 80%.

Fuente: Los autores.

Estos resultados indican como las estrategias incrementan la correcta disposición de RAEE provenientes de usuarios y hogares. Al mismo tiempo disminuye la mala disposición y la cantidad de residuos que llegan al relleno sanitario. Así mismo con el incremento de unidades de RAEE en centros de acopio hay más material que necesita ser tratado lo que representa nuevos empleos para el desmontaje, separación y reciclado de los distintos componentes que hacen parte de estos residuos. También y de forma intuitiva, resultado de todo el tratamiento realizado a los RAEE en los centros de acopio se podrán extraer más componentes que pueden ser utilizados como materia prima para la elaboración de nuevos AEE y cuya existencia permite disminuir la explotación de materias vírgenes. Al mismo tiempo la disponibilidad de materiales provenientes del tratamiento de RAEE permitirá abrir un nuevo mercado, el cual fomenta el desarrollo social y económico del sector relacionado con la gestión de RAEE.

Podemos determinar que las hipótesis dinámicas propuestas para los objetivos dos y tres son verdaderas por ende los objetivos son viables. Primero porque el comportamiento inicial o natural del sistema (sin ninguna implementación de estrategias o escenario inicial) permite disminuir los riesgos a la salud humana y al medio ambiente cuando los RAEE provenientes de hogares y usuarios son correctamente dispuestos en centros de acopio, determinado por estímulos a la ciudanía y una responsabilidad extendida del productor, reflejando una integración de actores en la gestión de RAEE. Adicionalmente, y como resultado de ese incremento de RAEE en centros de acopio consecuencia de una mayor integración de los productores y usuarios, existe más materiales para ser aprovechados lo que crearía nuevos puesto de trabajo favoreciendo el sector económico del país y por ende el producto interno bruto. Y segundo porque el comportamiento del sistema socio-ambiental reflejado con la implementación de las estrategias aumenta a un más los efectos ya descritos.

4. Conclusiones

El sistema socio-ambiental para la gestión integral de residuos de aparatos eléctricos y electrónicos (RAEE) descrito con base a los elementos teóricos presentes en la ley 1672 de 2013 y en el marco referencial, muestra, como en su estado inicial o natural se genera una disminución de RAEE que llegan al relleno sanitario y un aumento en la correcta disposición de los mismos.

Las estrategias economía circular y educación ambiental disminuyen la generación de RAEE cuando aumenta el ciclo de vida de los AEE y cuando cambian los hábitos de consumo, pero al mismo tiempo el sector industrial relacionado con la producción de AEE se ve afectado drásticamente. Por esto la hipótesis dinámica planteada para el primer objetivo es verdadera lo que permite establecer que dicho objetivo cumplen con la finalidad con la que fue creado. La estrategia fomento de empleo mostro un sistema en crecimiento continuo que con el tiempo se hace inestable.

Las estrategias tasa de recuperación por responsabilidad extendida del productor, estímulos a la ciudadanía y tarifa de recolección de residuos incrementaron aún más la tasa de disposición, lo que genero un mayor incremento en la correcta disposición y disminución de RAEE que llegan al relleno sanitario. Además como existen más RAEE en los centros de acopio entonces hay más material para ser aprovechado lo que representa nuevos puestos de trabajo. El efecto de las estrategias sobre el sistema permitió aceptar las hipótesis dinámicas planteadas para los objetivos dos y tres como verdaderas y por lo tanto pudimos determinar que dichos objetivos cumplen con la finalidad con la que fueron establecidos.

Finalmente se evidenció lo complejo que es disminuir la tasa de generación, las estrategias direccionadas a hacerlo lo logran, pero inmediatamente el sector económico cae rápidamente.

Referencias

  1. [1] Acurio, G., Rossin, A., Teixeira, P. y Zepeda, F., Diagnóstico de la situación del manejo de residuos sólidos municipales en América Latina y el Caribe. Inter-American Development Bank, 1997, 165 P. 🠔
  2. [2] Krol, A., Nowakowski, P. and Mrowczynska, B., How to improve WEEE management? Novel approach in mobile collection with application of artificial intelligence. Waste Management. 50, pp. 222-233, 2016. DOI: 10.1016/j.wasman.2016.02.033 [DOI] 🠔
  3. [3] Islam, T., Abdullah, A., Shahir, S., Kalam, M., Masjuki, H., Shumon, R. and Rashid, H., A public survey on knowledge, awareness, attitude and willingness to pay for WEEE management: Case study in Bangladesh. Journal of Cleaner Production.137(20), pp 728-740, 2016 DOI: 10.1016/j.jclepro.2016.07.111 [DOI] 🠔
  4. [4] Ott, D., Gestión de residuos electrónicos en Colombia: diagnóstico de computadores y teléfonos celulares. Federal Institute for Material Science and Research (Empa). 2008, 146 P. 🠔
  5. [5] Ardi, R. and Leisten, R., Assessing the role of informal sector in WEEE management systems: a system dynamics approach. Waste Management 57, pp 3-16, 2016. DOI: 10.1016/j.wasman.2015.11.038 [DOI] 🠔
  6. [6] Forrester, J., Industrial Dynamics. Pegasus communications. 482 P. Inc. Waltham, 1999. ISBN 978-1614275336. 🠔
  7. [7] Forrester, J., Urban Dynamics. Pegasus communications. Inc. Waltham, 1969, 286 P. 🠔
  8. [8] Ibarra, D. y Redondo, J., Dinámica de sistemas, una herramienta para la educación ambiental en ingeniería. Revista Luna Azul, 41, pp 152-16, 2015. 🠔
  9. [9] Sukholthaman, P. and Sharp, A., A system dynamics model to evaluate effects of source separation of municipal solid waste management: a case of Bangkok, Thailand. Waste Management , 52, pp 50-61, 2016. DOI: 10.1016/j.wasman.2016.03.026 [DOI] 🠔
  10. [10] Ibarra-Vega, D., Modeling waste management in a bioethanol supply chain: a system dynamics approach. DYNA 83(195), pp. 99-104. 2016. DOI: 10.15446/dyna.v83n195.47514 [DOI] 🠔
  11. [11] Ding, Z., Yi, G., Tam, V. and Huang, T., A system dynamics-based environmental performance simulation of construction waste reduction management in China. Waste Manag., 51, pp 130-141, 2016. DOI: 10.1016/j.wasman.2016.03.001 [DOI] 🠔
  12. [12] Ghisolfi, V., Diniz-Chaves, G., Ribeiro, R. and Xavier, L., System dynamics applied to closed loop supply chains of desktops and laptops in Brazil: a perspective for social inclusion of waste pickers, Waste Management 60, pp 14-31, 2016. DOI: 10.1016/j.wasman.2016.12.018 [DOI] 🠔
  13. [13] Aracil, J. y Gordillo, F., Dinámica de sistemas. Madrid. Alianza Editorial S.A., 1997, 189 P. 🠔
  14. [14] OECD (The Organization for Economic Cooperation and Development), Extended producer responsibility: a guidance manual for governments, OECD, 2001. 🠔
  15. [15] Forero, J., La psicología del consumidor. Revista Latinoamericana de Psicología, 10(1), pp. 83-92, 1978. 🠔
  16. [16] Neef, M.M., Desarrollo a escala humana. Barcelona: Nordan Comunidad, 1993, 93 P. 🠔
  17. [17] Gilpin, A., Economía ambiental: un análisis crítico. Alfaomega, 2003, 352 P. 🠔
  18. [18] Sterman, J., Business dynamics: systems thinking and modeling for a complex world, Irwin/McGraw-Hill, 2000, 982 P. 🠔
  19. [19] Monterrey, M., Priore, P. y Quesada, I., Definición de un modelo de desarrollo y gestión de un parque empresarial de logística inversa en España. DYNA, 80(179), pp. 14-22, 2013. 🠔
  20. [20] Redondo, J., Olivar, G., Ibarra-Vega, D. and Dyner, I., Modeling for the regional integration of electricity markets. Energy for Sustainable Development, 43, pp 100-113, 2018. DOI: 10.1016/j.esd.2017.12.003 [DOI] 🠔
Redondo, J.M., Ibarra-Vega, D., Monroy, L. and Bermúdez, J., Evaluación de estrategias para la gestión integral de residuos de aparatos eléctricos y electrónicos. DYNA, 85(205), pp. 319-327, June, 2018.