DYNA
0012-7353
Universidad Nacional de Colombia
https://doi.org/10.15446/dyna.v84n202.65496

Recibido: 6 de junio de 2017; Revision Received: 1 de agosto de 2017; Aceptado: 3 de agosto de 2017

Differences between e-commerce buyers and non-buyers in Colombia: The moderating effect of educational level and socioeconomic status on electronic purchase intention

Diferencias entre compradores y no compradores en el comercio electrónico en Colombia: El efecto moderador del nivel educativo y del estado socio-económico en la intención de compra electrónica

J. Sánchez-Torres, a F. Arroyo-Cañada, b A. Varon-Sandobal, c J. Sánchez-Alzate, d

Instituto Tecnológico Metropolitano, Medellín, Colombia. javiersanchez@itm.edu.co Instituto Tecnológico Metropolitano Instituto Tecnológico Metropolitano Medellín Colombia
Facultad Ciencias Económicas, Departamento de Empresa, Universidad de Barcelona, España. fjarroyo@ub.edu Facultad Ciencias Económicas Departamento de Empresa Universidad de Barcelona España
Facultad de Ciencias de la Administración, Dpto. de Administración y Organizaciones, Universidad del Valle, Cali, Colombia. alexander.varon@correounivalle.edu.co Universidad del Valle Facultad de Ciencias de la Administración Dpto. de Administración y Organizaciones Universidad del Valle Cali Colombia
Facultad de Estudios Empresariales y de Mercadeo, Institución Universitaria Esumer, Medellín, Colombia. james.sanchez@esumer.edu.co Institución Universitaria Esumer Facultad de Estudios Empresariales y de Mercadeo Institución Universitaria Esumer Medellín Colombia

Abstract

This study explores the differences between buyers and non-buyers in the adoption of electronic purchase intention in Colombia. Based on the Unified Theory of Acceptance and Use of Technology (UTAUT), a theoretical model that includes a set of five variables is established: performance expectations, effort expectations, social influence, facilitating conditions, and risk. The empirical results obtained from a final sample of 1,836 surveys emphasize the importance of performance expectations for both groups. Social Influence is another determinant of electronic purchase as well. In addition, an exploratory study of the moderating effect of the educational level and socioeconomic status for each group was performed, finding strong evidence of the influence of these demographic variables, which suggests that, as a conclusion that makes a great contribution to this country, access to electronic shopping is strongly related to educational level and socioeconomic status.

Keywords:

e-commerce, UTAUT, purchase, Colombia, moderators, socioeconomic status, educational level..

Resumen

Este estudio explora las diferencias entre compradores y no compradores en la adopción de la intención de compra electrónica en Colombia. Basado en la Teoría Unificada de Aceptación y Uso de la Tecnología (UTAUT), se establece un modelo teórico que incluye cinco variables: Expectativas de Rendimiento, Expectativas de Esfuerzo, Influencia Social, Condiciones Facilitantes y Riesgo. Los resultados empíricos obtenidos de una muestra final de 1.836 encuestas, resaltan la alta importancia de las Expectativas de Rendimiento que puede dar este canal comercial para ambos grupos, así mismo la Influencia Social es otro factor determinante de la compra electrónica. Así mismo, se realizó un estudio exploratorio del efecto moderador del nivel de estudios y nivel socioeconómico para cada grupo, encontrándose fuertes indicios de influencia de estas variables demográficas, lo cual permite suponer como conclusión de gran aporte para este país, que el acceso a la compra electrónica esta relacionada fuertemente con el estatus social.

Palabras clave:

comercio electrónico, UTAUT, compra, Colombia, moderadores, nivel socioeconómico, nivel educativo..

1. Introduction

The rapid growth of services associated with the Internet has dramatically changed the role of technology in business because the web has redefined the parameters for conducting business in general [1]. Through the Internet, inefficient markets are now more efficient, allowing small businesses the opportunity to engage with large businesses in a more competitive environment. From these changes, e-commerce appears as the final stage in the evolution of the Internet as a direct commercial channel changing traditional commercial marketing schemes [2].

There are various definitions of e-commerce in literature, with researchers and organizations having explained it according to the scope of their investigations or functions [3]. The World Trade Organization (WTO) defines e-commerce as “the production, advertising, sale, and distribution of products via telecommunication networks”, and the Global Center of Electronic Market defines it as “Any form of transaction or exchange of information for commercial purposes in which the parties interact using information and communications technology (ICT), rather than by exchange or direct physical contact” [4]. That is, e-commerce involves performing transactions via the Internet or another computer network, whenever the ownership of or use of property and/or services is transferred [5].

The adoption of information and communication technologies (ICTs), and particularly of electronic commerce, benefits businesses by increasing sales and reducing transaction costs because it enhances the understanding of customer needs, products, and services available in the market, increases the speed and efficiency of processes and organizational operations, targets advertising to everyone, and provides the ability to create virtual communities that become potential markets [5-7].

Various studies have been conducted to measure the adoption of electronic commerce geographically or by countries; most of these have focused considerable attention on factors that either facilitate or inhibit it [6]. These include the study conducted by [8] comparing the adoption of e-commerce in South Korea and Malaysia; [9] for Taiwan; [10] for Turkey; [11] in Italy; [12], who compares the countries of Pakistan, Portugal, and Austria; [13] for the US; [14] in Saudi Arabia; [15] in Spain; and [16] in Oman.

There are studies in Latin America such as that in Chile [17], however; the studies in this region are scarce. More research on e-commerce can be found in Colombia, and those completed by [18], which identify the antecedents of the intended use of e-commerce in the country, stand out. Meanwhile, [19] analyses how trust affects the intention to make online purchases, [4] identifies which factors affect such trust in buyers and non-buyers at the local level, and [20] measure the perception of the service quality of internet shoppers.

Given this context, the difficulties in determining the optimal conditions for the adoption of e-commerce, and the scarcity of research [6], this study aims to provide an analysis of how the intention of e-procurement is generated for buyers and non-buyers in Colombia through the empirical application of the Unified Theory of Acceptance and Use of Technology (UTAUT). Furthermore, two moderating variables, “socioeconomic status” and “educational level”, are included as direct influencers of the relationship between extrinsic variables and purchase intention. In conclusion, this article intends to contribute to the study of electronic shopping in general in the following ways:

By establishing what are the variables involved in electronic purchase intention for Colombian electronic buyers and non-buyers, detecting their differences in the perception of this commercial channel.

By performing an exploratory analysis of the possible moderating effect of the variables of “socioeconomic status” and “educational level” for buyers and non-buyers on online purchase intention in general for a country with these characteristics.

The results can help governments and businesses develop strategies that motivate non-buyers to use this commercial channel and correct any failures regarding the buyer on the Internet, which is the future of commercial distribution in the 21st century.

This study is organized as follows: the first part reviews the related literature and proposes the hypotheses. It is followed by a section that specifies the methodology of the empirical study and its results. Finally, a section discusses the results and proposes future research.

2. Literature review

2.1. Technology acceptance model

Since early 1970, numerous models have been proposed to understand and explain the factors that determine the acceptance of the use of information technologies. Some of them examine the relationship between the attitudes, perceptions, and beliefs of technology users and the level of use of the technology itself [21]. They include the following:

2.1.1. Theory of Reasoned Action Model - TRA

The Theory of Reasoned Action (TRA) has been used to model consumer behaviour to assess the attitudes and beliefs of consumers; that is, it accounts for almost all types of human behaviour based on the beliefs and intentions of individuals [22,21].

The TRA proposes that an individual’s behaviour is determined by his or her intention to behave and that this intention is influenced by attitudes and subjective norms. Although most of the support for the theory comes from the literature on social psychology, the TRA has been used successfully to identify key elements of consumer decision making and in several marketing fields. Therefore, several researchers have refined the TRA to improve its predictive character; two of these versions are the Technology Acceptance Model (TAM) and the Theory of Planned Behaviour (TPB) [23].

2.1.2. Technology of Acceptance Model - TAM

The Technology of Acceptance Model (TAM) is an instrument that emerged to estimate and predict how users accept emerging information technologies (ITs) that had gained popularity in the early 1980s. It was used to assess the potential market for a variety of new applications in the multimedia field and for image processing as well as to target investment in development activities [24].

The TAM uses the TRA as its theoretical basis for specifying the causal links between the perceived usefulness of consumers, perceived ease of use, the attitude towards use, and the actual use of technology in particular [22,25]. That is, the model suggests that these variables are good indicators of the attitude and intention of potential users when choosing to use (or not use) technology based on initial perceptions [21].

2.1.3. Theory of Planned Behaviour - TPB

The TPB is an extension of the TRA in which the perceived control variable is incorporated as an antecedent of the intention/effective behaviour to observe the degree of control that the individual has on its behaviour. The variables in TPB are attitudes, subjective norms, and perceived control [26].

The TPB is one of the approaches most commonly used to explain different purchasing decisions because it has established the conceptual basis of much of the research focused on the study of consumer behaviour [26].

2.1.4. Decomposed Theory of Planned Behaviour - DTPB

From the TPB, Taylor and Todd [27] have developed the decomposed TPB (DTPB). This model aims to explain the behaviour of users based on the relationship between beliefs, attitudes, intention, and behaviour. According to this model, attitudes, subjective norms, and perceived behavioural control are the elements that help understand the reasons or factors that explain individual actions, even if the intention is regarded as the best indicator of behaviour [28].

2.1.5. Model of Personal Computer Utilization - MPCU

The Model of Personal Computer Utilization (MPCU), developed by Thompson, Higgins, and Howell [29], seeks to predict behaviour in the use of the PC (personal computer) based on Triandi’s [30,31] theory of interpersonal behaviour (TIB), which argues that behaviour is determined by attitudes (what people would like to do), social norms (what they think they should do), habits (what they have typically done), and the expected consequences of their behaviour.

Thompson et al. [29] redefine Triandi’s model [30,31] and suggest that people’s behaviour in relation to the use of technology can be predicted by a combination of intended use based on attitudes, norms, and past behaviours. The MPCU takes into account how an individual uses the PC, what motivates him or her to use it, the social norms that establish the use of technology in the workplace, the habits of the person in relation to the PC, the benefits expected from the management of the computer, and the enabling conditions that make it possible to access it [32].

2.1.6. Diffusion of Innovations Theory - DIT

The Diffusion of Innovations Theory (DIT) was developed by Rogers [33] and has been used to study a variety of innovations. It identifies five attributes of innovation that influence adoption and acceptance behaviour: relative advantage, complexity, compatibility, trialability, and observability [32].

Subsequent to the empirical research of Rogers, a model of the proportions of adoption of the members of a social system has been obtained; these are predictable, regardless of the type of technology disseminated: innovators, early adopters, early majority, late majority, and dawdlers [32].

2.1.7. Social Cognitive Theory - SCT

Social Cognitive Theory (SCT) assumes that individual behaviour is not only an imitation of observed behaviour but also perfected by the individual according to the experiences and results achieved. In this manner, an individual’s cognitive skills influence the behaviour of the use of technology, and the individual’s successful experiences with technology also influence cognitive perception [34].

The highlight of this theory in studies of technological appropriation is the introduction of the concept of self-efficacy, which refers to the perception that a person has about his or her ability to successfully perform a task [32]. For SCT, all behaviour is defined by the interaction between the following elements: personal factors that characterize an individual, his or her behaviour, and the environment [34].

2.1.8. The Unified Theory of Acceptance and Use of Technology Model (UTAUT)

Due to the diversity of the technology acceptance models with similar theoretical foundations, initiatives to develop unifying models have emerged [34], including the UTAUT proposed by Venkatesh, Morris, Davis, and Davis [35]. The UTAUT was formulated from a conceptual and empirical synthesis of the above-mentioned models, providing a coherent theoretical perspective in the study of the adoption of online shopping [36].

The main concepts that group all of the adoption theories in the UTAUT are the following: performance expectation, expectation of effort, social influence, and enabling conditions; all of these influence the intention and use of technology behaviour [37] (Table 1).

Table 1: Theories unified in the UTAUT.

Source: Adapted from [69]

Since its original publication, the UTAUT has served as a guiding model and has been applied to the study of a variety of technologies in both organizational and non-organizational [37] contexts. According to [38], the UTAUT is a model that can be very useful in describing the adoption of e-commerce in its initial development because, in more mature developments, many concepts lose significance. In addition, there is a lack of studies that use this model in countries where e-commerce has these characteristics.

Therefore, the following model hypotheses are proposed (Fig. 1):

Proposed model from the UTAUT.

Figure 1: Proposed model from the UTAUT.

Source: The authors

2.1.9. Performance expectations

Performance expectations are understood as the degree to which the use of the system generates some benefits. In the case of the intended use of the electronic business channel, they refer to the benefits generated in relation to conventional shopping channels. This relationship is widely validated in the literature in studies applied to electronic commerce in general [8,18,37,39-41].

H1a: Performance expectations affect the intended use of electronic commerce by electronic buyers.

H1b: Performance expectations affect the intended use of electronic commerce by non-electronic buyers.

2.1.10. Effort expectations

These resemble the perceived ease of use concept and are the degree to which a buyer considers online buying easier and not very complex. Effort expectations are another variable that has been validated for the adoption of e-commerce [8,37,39-41]:

H2a: Effort expectations affect the intended use of electronic commerce by electronic buyers.

H2b: Effort expectations affect the intended use of electronic commerce by non-electronic buyers.

2.1.11. Social influence

Part of the subjective norm concept correlates the influence of social factors regarding intention and electronic shopping, which has previously been validated by several studies [37,39-41]:

H3a: Social influence affects the intended use of electronic commerce by electronic buyers.

H3b: Social influence affects the intended use of electronic commerce by non-electronic buyers.

2.1.12. Facilitating conditions

These group together the perceived behaviour control of technology and compatibility, referring to the degree perceived by the electronic buyer with respect to the support and infrastructure of the electronic channel; facilitating conditions have been validated as another influential factor for electronic purchase and intention [8,40,42,43].

H4a: Facilitating conditions affect the intended use of electronic commerce by electronic buyers.

H4b: Facilitating conditions affect the intended use of electronic commerce by non-electronic buyers.

2.1.13. Perceived risk

Perceived risk is the possible negative consequences arising from the use of purchase. Negative and positive influence relationships regarding electronic purchase have been found [42,44-46].

H5a: Perceived risk affects the intended use of electronic commerce by electronic buyers.

H5b: Perceived risk affects the intended use of electronic commerce by non-electronic buyers.

2.2. Probing new moderating variables of purchase intention

The UTAUT model makes use of moderating variables such as gender, age, the mandatory use of computer equipment, and the previous experience of users [32]. However, the adoption of electronic commerce can also be affected by other factors such as socioeconomic status and educational level [47], especially in countries where the digital gap is high [48].

Socioeconomic status determines the purchasing power of buyers. It is important because it has been estimated that innovations traditionally break into society via subjects of high socioeconomic status [33], and although there are no studies that analyse the moderating effect of socioeconomic status on models of e-commerce adoption, it has been found that users of e-commerce tend to have higher income levels [47].

Educational level is another traditional marketing variable, just like socioeconomic status. Adoption studies [49-51] show greater levels of buyers with high levels of education [52-56]. In this same approach, other authors find that higher levels of education convey more information to shop online. Therefore, educational level may affect variables such as effort expectations and ease of use, and perceived risk versus electronic shopping may be reduced [47,57,58].

From the above, the following hypotheses are proposed,

2.2.1. Moderating effects of socioeconomic status:

H6a: Socioeconomic status exerts a moderating effect on performance expectations and is related to the electronic purchase intention of online shoppers in Colombia.

H6b: Socioeconomic status exerts a moderating effect on performance expectations and is related to the electronic purchase intention of non-online shoppers in Colombia.

H6c: Socioeconomic status exerts a moderating effect on effort expectations and is related to the electronic purchase intention of online shoppers in Colombia.

H6d: Socioeconomic status exerts a moderating effect on effort expectations and is related to the electronic purchase intention of non-online shoppers in Colombia.

H6e: Socioeconomic status exerts a moderating effect on social influence and is related to the electronic purchase intention of online shoppers in Colombia.

H6f: Socioeconomic status exerts a moderating effect on social influence and is related to the electronic purchase intention of non-online shoppers in Colombia.

H6g: Socioeconomic status exerts a moderating effect on facilitating conditions and is related to the electronic purchase intention of online shoppers in Colombia.

H6h: Socioeconomic status exerts a moderating effect on facilitating conditions and is related to the electronic purchase intention of non-online shoppers in Colombia.

H6i: Socioeconomic status exerts a moderating effect on perceived risk and is related to the electronic purchase intention of online shoppers in Colombia.

H6j: Socioeconomic status exerts a moderating effect on perceived risk and is related to the electronic purchase intention of non-online shoppers in Colombia.

2.2.2. Moderating effects of educational level:

H7a: Educational level exerts a moderating effect on performance expectations and is related to the electronic purchase intention of online shoppers in Colombia.

H7b: Educational level exerts a moderating effect on performance expectations and is related to the electronic purchase intention of non-online shoppers in Colombia.

H7c: Educational level exerts a moderating effect on effort expectations and is related to the electronic purchase intention of online shoppers in Colombia.

H7d: Educational level exerts a moderating effect on effort expectations and is related to the electronic purchase intention of non-online shoppers in Colombia.

H7E: Educational level exerts a moderating effect on social influence and is related to the electronic purchase intention of online shoppers in Colombia.

H7F: Educational level exerts a moderating effect on social influence and is related to the electronic purchase intention of non-online shoppers in Colombia.

H7g: Educational level exerts a moderating effect on facilitating conditions and is related to the electronic purchase intention of online shoppers in Colombia.

H7h: Educational level exerts a moderating effect on facilitating conditions and is related to the electronic purchase intention of non-online shoppers in Colombia.

H7i: Educational level exerts a moderating effect on perceived risk and is related to the electronic purchase intention of online shoppers in Colombia.

H7j: Educational level exerts a moderating effect on perceived risk and is related to the electronic purchase intention of non-online shoppers in Colombia.

3. Methodology

3.1. Measuring tool

Because the goal is to compare two groups of Internet users differentiated in terms of being non-users and users of electronic commerce, as explained when we built the model, a unique analysis of the basic variables that affect the electronic purchase is presented to use the same evaluating tool for the two groups. To test the hypotheses of the proposed model, items acquired from previous literature were used, choosing the measurement scale adapted from the Spanish study for the general adoption of electronic commerce in Spain [42]. Similarly, to avoid comprehension problems with regard to the questions when using the language, a pre-test was performed using a group of 50 Internet users representing various cities in Colombia to evaluate each of the questions, without major changes in the proposed final tool (Appendix 1).

3.2. Sample and data collection

Because this is an exploratory study for the entire Colombian territory and given that the population in this country is mostly concentrated in large urban areas, it was decided to select Internet users in the major cities of the country, such as Bogota, Medellin, Cali, and Barranquilla, as the target population. Correspondingly, each city generated an area that geographically and culturally integrated other nearby cities. From this point, it was determined to create a quota sampling, taking into account the selection of proportional data from each area as a first condition. The subsequent guidelines were for gender to be equitable and to disseminate the survey to all socioeconomic statuses of the population to avoid any possible bias. (Tables 2, 3)

Table 2: Sample characteristics of Internet non-buyers.

1 Adapted from the stratification used in Colombia according to public sources

Source: The authors.

Table 3: Sample characteristics of Internet buyers

1 Adapted from the stratification used in Colombia according to public sources

Source: The authors.

The mechanism of data collection was performed through an electronic questionnaire validated in other studies for this type of research [40,42]. To facilitate the responses, the methodology that was followed entailed the use of a questionnaire with multiple items per construct; to provide their answers, the respondents used a Likert scale ranging from 1 (= “I strongly disagree”) to 7 (= “I strongly agree”) to effectively measure variables that are not directly visible [59].

The period for data collection occurred from November 2015 to May 2016. To achieve the objectives of the fieldwork, a national team with coordinators in each of the central cities was created to manage the distribution of the questionnaire. In addition, among the people who voluntarily responded to the survey, an incentive was offered, raffling a laptop that was given to the winner of the drawing held among all of the participants in June 2015 in Bogota and audited by the Gran Colombian Polytechnic University Institution (Institución Universitaria Politécnico Gran Colombiano). A total of 1,836 forms were obtained, of which 1,245 corresponded to online shoppers; 309 had consistency problems in the responses, and therefore, a final sample of 936 valid questionnaires for this group was obtained. Regarding the non-buyers, 875 forms were collected, and by eliminating 284 containing erroneous or inconsistent data, a final sample of 591 surveys for this group was obtained.

4. Data analysis and results

Latent variable regression analysis used in this study was conducted with the SmartPLS 2.0 program, which is based on the optimization technique of partial least squares (PLS). This is a multivariate technique for testing structural models that are exploratory in nature, and it has also been used to test the UTAUT model due to the large number of latent variables that it contains [40,60,61]. The analysis of the data was performed in two phases; the first assessed the measurement model, and the second examined whether the structural model was valid for both groups.

4.1. Validation of the measurement model

The validation process of the measuring instrument was performed from the exploratory analysis. The first step was to establish the convergent and discriminant validity of the constructs and the reliability of each item. The convergent validity of each construct was acceptable because they all had loads higher than 0.505 [62]. The individual reliability of each item was measured by the correlation between their loads and each variable. Table 4 verifies that the loads for each indicator were significant and validated.

Table 4: Indicator’s loads for both groups.

Source: The authors.

To calculate the internal measurement consistency of all indicators in relation to their corresponding variables, Dillon-Goldstein's test, known as the compound reliability coefficient, was applied; all values were higher than the acceptable minimum of 0.70 [63]. In addition, the Cronbach's alpha test was applied, obtaining for both groups values ​​above 0.7, the minimum value allowed for confirmatory studies [59].

Finally, the convergent validity was analysed by once again taking into account the variance. In other words, there had to be a similar variance between the indicators and their construct, which must be greater than 0.50 of the variability explained by the indicators [64], being greater in the two groups (Table 5). The discriminant validity was verified by comparing the value of the average variance extracted (AVE) of each variable with the squared correlation of each construct’s variable. The values ​​obtained from the square root of the AVE were higher than those in the constructs, and therefore, it can be considered that each variable is more strongly related to their own items than to those of other variables, which is acceptable for both groups [64] (Tables 6 and 7).

Table 5: Convergent validity of the indicators.

Source: The authors.

Table 6: Discriminant validity of the indicators - Fornell & Larcker Test.

Source: The authors.

Table 7: Discriminant validity of the indicators - Henseler-Ringle test

Source: The authors.

4.2. Validation of the structural model

To continue with the structural model, another sampling was made through the bootstrapping technique. Using 1,000 sub-samples from the data of the study, a significant contrast of the model parameters was performed, all of the above, on the basis that the model has fulfilled its predictive ability by obtaining R2 values greater than 0.10 [62]. The hypotheses have been verified as follows: for the group of e-commerce users, the performance expectations variable was validated as having the highest incidence (H1a: B = 0.457), followed by effort expectations (H2a: B = 0.071), social influence (H3a: B = 0.088), and facilitating conditions (H4a: B = 0.261); although it was positive, the perceived risk construct was the only construct that was not significant (H5a: B = 0.031). For the non-online shoppers group, it was found that the variable with the highest incidence on future electronic purchase intention is performance expectations (H1b: B = 0.597), followed by social influence (H3b: B = 0.160), and, finally, with low but valid incidence, effort expectations (H2b: B = 0.078). Conversely, for the non-users of e-commerce, the variables of facilitating conditions (H4b: B = -0.001) and perceived risk (H5b: B= -0.008) were not validated (Table 8) (Figs. 2 and 3).

Table 8: Summary of the structural validity of the model.

Source: The authors.

Model for e-commerce non-users

Figure 2: Model for e-commerce non-users

Source: The authors.

UTAUT model for e-commerce users

Figure 3: UTAUT model for e-commerce users

Source: The authors.

4.3 Analysis of the moderating effect of socioeconomic status

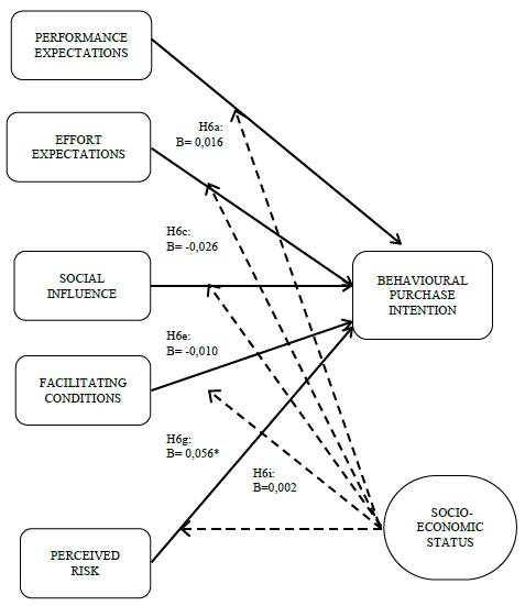
The moderating effect test for each of the model relations was applied, taking the socioeconomic status variable as the moderator. The results were that hypotheses H6g (B = 0.040) and H6h (B = 0.056) are significant for buyers, given that socioeconomic status exerts a positive moderating effect on the relationship between the facilitating conditions and purchase intention for both buyers and non-buyers. The remaining hypotheses are rejected (Table 9).

Table 9: Validation of moderating effects.

Source: The authors.

4.4 Moderating effect of educational level

In the case of the moderating effects of educational level on non-online shoppers, hypothesis H7d (B = 0.097) is validated; that is, educational level has an effect that increases the positive influence of effort expectations on electronic purchase intention. The same occurs with hypothesis H7f (B = 0.071) because a higher educational level generates a greater social influence, affecting electronic purchase intention.

In the case of buyers, the following hypotheses were validated: H7g (B = 0.065), i.e., the higher the educational level is, the greater the incidence of facilitating conditions in electronic purchase intention; H7E (B = 0.032), i.e., educational level’s positive effect on the relationship between social influence and electronic purchase intention is validated; H7c (B = 0.022), i.e., educational level exerts a positive effect on the relationship between effort expectations and electronic purchase intention; Finally, H7a (B= -0.057), i.e., educational level exerts a negative effect on the significance of the relationship between performance expectations and electronic purchase intention (Table 9).

5 Discussion

5.1 Theoretical contribution

This article aims to perform a comparative analysis between electronic buyers and non-buyers in Colombia with regard to the factors that affect electronic purchase intention. Similarly, through an exploratory analysis, it whether there is a moderating effect of the variables of socioeconomic status and educational level for both groups is examined. The results confirm that there are differences in the adoption of electronic purchase intentions between the two groups.

As a first theoretical contribution, the basic variables proposed in the UTAUT model concerning the adoption of electronic purchase intention [37,41] by electronic buyers have been validated, with a high incidence of performance expectations in both groups. This finding confirms one of the most important relationships in the literature for electronic consumers in other countries [9,40,65,66].

In addition, effort expectations are another factor that influences the intended use of e-commerce in Colombia for the group of buyers and that corresponds to previous studies that require the buyer to have motives that are related to the positive utility generated by the use of this technology [8,11,16,65,67,68]. Conversely, in the case of non-buyers, this variable has a very low validation because they may not perceive a high utility in using this commercial cannel, which would be a major reason not to use it. This result can also relate to the DIT [33], in which late adopters dislike using something new because they feel that adopting it will not be necessary.

Following this validation order for the variables in the UTAUT model, another important predictor of the intention to use e-commerce is social influence, which has been positively validated for both groups, with a significant difference between them. First, regarding buyers, this relationship has a low validation, indicating that, possibly, relying on the statistics of the sample of experience in the use of e-commerce (approximately 70% of the online shopping for more than one year) (Table 3) may explain these results. According to [69], experience shows that buyers no longer take into account the opinions of others to make a utilitarian use of e-commerce. Additionally, for non-buyers, the experience is zero, which can therefore validate this relationship to a greater degree, given the same results in previous studies in which the adopters were beginners [14,39].

One variable linked to the tools facilitating the use of this technology is facilitating conditions, which have been validated for the group of buyers, confirming the proposal of the UTAUT model regarding electronic buyers’ need to have technical conditions that enable them to make purchases effectively; however, this variable was not validated for non-buyers.

Finally, the perceived risk variable is not validated for the two groups. For buyers, although the perception of risk in online shopping is positive, it is not significant, which can be attributed to the perception of risk in business to consumer (B2C) purchases, i.e., recognized websites and the security in banking system-related means of payment, leading to the rejection of this variable as a determinant of electronic purchase intention. In the case of non-buyers, this relationship is negative and very low; although this group is clearly distrustful of online shopping, the levels do not allow for verification.

To close this first analysis, the UTAUT model for the purchase intention of two groups of Internet users in Colombia (buyers and non-buyers) is verified. For buyers, the results consistently validate the relationships between the predictor variables and the dependent variable, noting that the R2 is greater than 0.590 (Table 8), which reinforces that the model has measured a large proportion of the variables that a person takes into account to generate Internet purchase intention in general and according to previous studies of e-procurement in other countries [8, 40, 41, 66, 70]. For non-buyers, this study is one of the first to describe their intention to adopt e-commerce, equally validating the model as a good predictor of these relationships, with an R2 of 0.588 (Table 8).

Regarding the exploration of the possible moderating effects of the socioeconomic status and educational level variables, this study has validated that socioeconomic status has a positive moderating effect on the relationship between the facilitating conditions and purchase intention variables for both groups (Figs. 4, 5). The above can be related to the studies of [33], who find that a higher economic level facilitates the access to and enjoyment of new technology, given that people with lower incomes are more affected by the cost of the goods that are necessary to connect to the Internet and, therefore, facilitating conditions are not be considered to be an influential and positive factor [69]. Hence, this finding may be related to the fact that, in the non-buyers, the facilitating conditions variable is not significant because 49% of buyers have lower income levels (Table 3).

Moderating effects of socioeconomic status on purchase intention for electronic buyers.

Figure 4: Moderating effects of socioeconomic status on purchase intention for electronic buyers.

Source: The authors.

Moderating effects of socioeconomic status on purchase intention for electronic non-buyers.

Figure 5: Moderating effects of socioeconomic status on purchase intention for electronic non-buyers.

Source: The authors.

In addition, it has been found that educational level has a moderating effect on both groups (Figs. 6, 7), although this effect has been stronger for buyers in the following relationships: between social influence and purchase intention, effort expectations and purchase intention, and facilitating conditions and purchase intention; there is a negative moderating effect on the relationship between performance expectations and purchase intention. The results regarding educational level and its moderating effect regarding social influence may be because, when adopters gain more knowledge, they tend to share information related to their experiences among each other [33]. Social influence has been validated as influential in purchase intention, and buyers have a high degree of educational levels, with 81% of them having completed the first, second, and third cycles of higher education (Table 3), which supports the exploratory results for this group. The next moderating effect of educational level on the relationship between effort expectations and purchase intention has been proposed by [33], given that the higher the knowledge acquired is, the easier it is to handle technology. This may also explain the positive moderation in facilitating conditions, given that, for people with higher education levels, it is easier to use e-commerce [15,42].

Moderating effects of educational level on purchase intention for electronic buyers.

Figure 6: Moderating effects of educational level on purchase intention for electronic buyers.

Source: The authors.

Moderating effects of educational level on purchase intention for electronic non-buyers.

Figure 7: Moderating effects of educational level on purchase intention for electronic non-buyers.

Source: The authors.

Finally, the negative moderating effect of educational level has been validated for this group with regard to the relationship between performance expectations and purchase intention. This may occur because a higher acquired knowledge tends to generate a more advanced use of e-commerce and, therefore, high experience, which may decrease the expectations regarding the benefits of its use for this group of buyers and become negative.

Finally, in the case of non-buyers, it has been shown that there is a positive moderating effect of educational level on the relationship between effort expectations and purchase intention, which may be logical for this group of e-commerce non-adopters. Given that, in the scale proposed by Rogers, people with higher levels of educational attainment are placed as innovative adopters because they are more knowledgeable, they tend to evaluate new technologies positively and as having high value [33,69]. Furthermore, the moderating effect exerted by the education of non-buyers on the relationship between social influence and electronic purchase intention is valid. These results can be equally related to the buyers, given that people who have more information and knowledge tend to share it among the other members of the community [33].

5.2 Practical and business contribution

This study contributes to describing the adoption of electronic purchase intention in a developing country, where studies related to this context are scarce [69]. The electronic consumer in Colombia considers e-commerce to be very valuable, which is reflected in their performance expectations, the strongest predictor of the intention to engage in electronic shopping. E-commerce is perceived as something useful that offers great benefits when used, which is a great opportunity for companies to market their products and services through this channel. In addition, effort expectations validate the characteristics of the electronic consumer with some experience to make this process easy.

Linked to this variable, the positive significance of facilitating conditions describes an overview of the access to the requirements for the use of this commercial channel, in which it can be assumed that the Colombian electronic consumer has all the necessary conditions to connect to the Internet, has valid means for making payments, and possesses the knowledge to perform the process. According to [33,48], all of this is directly affected by socioeconomic status, which is a factor that requires special attention given the current level of development of e-commerce in this country because consumers have high purchasing power and a profile that allow them to pioneer the use of new technologies.

This information is valuable for companies that market their products online in Colombia because they must take into account that the electronic consumer of this country has some interesting features for products and services focused on the medium-high segments. Simultaneously, however, this is not a good sign, given that few people in this country use this commercial channel, with only 7% of the total population accessing Internet shopping [71]. For the non-buyers group, a large part of the population has a high perception of risk regarding the use of the Internet to make purchases, low positive utility in using this channel, difficulty of use, and lack of conditions needed to make purchases online, which are factors that are associated with the high digital gap [71] and which require a government policy to allow for more equitable and effective access and use of e-commerce in Colombia. Businesses are required to take into account that there is a high degree of mistrust in the use of this channel by those who still do not dare to use it, and they should disseminate strategies and policies for the promotion of electronic shopping.

5.3 Limitations

The main limitation of this study was that, even when a sample collection method by quota of all major Colombian cities was completed, a data spread across all age groups was not obtained. Although new communication and Internet technologies are used mostly by young people, a sample percentage of adults and older age people that would allow an analysis of this group within electronic buyers and non-buyers was not obtained.

Another aspect considered to be a possible limitation is that, when conducting a nationwide study that is exploratory in nature in terms of understanding the dynamics of the adoption of e-commerce from a general perspective, products and services that have a different characteristic affecting the purchasing decision are ignored, and therefore, there could be a different adoption for each type of good or service marketed over the Internet in Colombia. However, how Colombians perceive the primary use of this commercial channel, i.e., as a tool, following the initial investigation of the technological adoption models has been identified.

5.4 Suggestions for future research

It is recommended for future research on the adoption of e-commerce in other countries to conduct cross studies between buyers and non-buyers so that they can provide successful solutions in the development of this channel for the entire population, especially in countries where the development of e-commerce is strongly conditioned by a digital gap [69, 48]. In addition, the use of the unified theory of technology adoption with the UTAUT model makes it possible to test other variables that were not taken into account in this study and that can provide a further description of the virtual consumer’s behaviour; these may include the personality trait to innovations, the trait of buying low prices, and hedonic motivations, among other new factors that have been recently incorporated into technological adoption theories. It may also be interesting to conduct preliminary studies on groups of products and/or services purchased preferentially through this channel and to apply this model to find possible differences. Finally, this study can be replicated in the near future to compare the behavioural changes in the adoption of e-commerce in this country through a longitudinal analysis.

Regarding the moderating effects discovered in an exploratory manner, it is necessary to examine whether they are similarly generated in other countries with the same level of e-commerce adoption or whether, instead, they have only been found in this study because it is possible that, in countries with a high development of e-commerce, the moderating effect of socioeconomic status may not be significant because the use of e-commerce is fairly extensive. The opposite occurs with the moderating effect of educational leel because the results of this study have found that it is possible that the higher the educational level is, the higher the effects on the adoption of e-commerce in general. In addition, by having some relationships more greatly affected, future studies should test these hypotheses regarding their moderating effect with respect to social influence and performance expectations.

Bibliography

  1. [1] Faqih, K.M.S., An empirical analysis of factors predicting the behavioral intention to adopt Internet shopping technology among non-shoppers in a developing country context: Does gender matter?, Journal of Retailing and Consumer Services, [Online]. (30), pp. 140-64, 2016. [date of reference January 25th of 2017] Available at: Available at: http://www.mendeley.com/catalog/evaluating-structural-equation models-unobservable-variables-measurement-error / [URL] 🠔
  2. [2] Sánchez-Alzate, J.A. y Montoya-Restrepo, L.A., Factores que afectan la confianza de los consumidores por las compras a través de medios electrónicos. Pensamiento & Gestión, [Online]. (40), pp. 159-183, 2016. [date of reference January 25th of 2017] Available at: Available at: http://www.redalyc.org/articulo.oa?id=64646279007 [URL] 🠔
  3. [3] Kurnia, S., Choudrie, J., Mahbubur, R.M. and Alzougool, B., E-commerce technology adoption: A Malaysian grocery SME retail sector study, Journal of Business Research, 68(9), pp.1906-1918, 2015. DOI: 10.1016/j.jbusres.2014.12.010 [DOI] 🠔
  4. [4] Sánchez-Alzate, J.A., Factores que afectan la confianza de los consumidores antioqueños por las compras a través de los canales de comercio electrónico, MSc. Thesis, Departament of Business, Universidad Nacional de Colombia, Medellín, Colombia, 2017. 🠔
  5. [5] Jones, C., Motta, J. y Alderete, M.V., Gestión estratégica de tecnologías de información y comunicación y adopción del comercio electrónico en Mipymes de Córdoba, Argentina, Estudios Gerenciales, 3(138), pp. 4-13, 2016. DOI: 10.1016/j.estger.2015.12.003 [DOI] 🠔
  6. [6] Cui, M. and Pan, S.L., Developing focal capabilities for e-commerce adoption: A resource orchestration perspective. Information & Management, 52(2), pp. 200-209, 2015. DOI: 10.1016/j.im.2014.08.006 [DOI] 🠔
  7. [7] Ruiz, A., Hernández, L.A. y Giraldo, W.J. Aplicación de los sistemas de soporte a la decisión (DSS) en el comercio electrónico: Implementing a decision support system (DSS) in e-business, Ingeniería e Investigación, [Online]. 29(2), pp. 94-99, 2009. [date of reference January 25th of 2017] Available at: Available at: http://www.scielo.org.co/scielo.php?script=sci_arttext&pid=S0120-56092009000200015&lng=en&nrm=iso [URL] 🠔
  8. [8] Tan, K.S., Chong, S.C. and Lin, B., Intention to use internet marketing: A comparative study between Malaysians and South Koreans. Kybernetes, [Online]. 42(6), pp. 888-905. 2013. [date of reference January 25th of 2017] Available at: Available at: http://www.emeraldinsight.com/10.1108/K-12-2012-0122 [URL] 🠔
  9. [9] Lee, H.H. and Chang, E., Consumer attitudes toward online mass customization: An application of extended technology acceptance model. Journal of Computer-Mediated Communication, 16(2), pp. 171-200, 2011. DOI: 10.1111/j.1083-6101.2010.01530.x [DOI] 🠔
  10. [10] Çelik, H.E. and Yilmaz, V., Extending the technology acceptance model for adoption of E-shopping by consumers in Turkey. Journal of Electronic Commerce Research, [Online]. 12(2), pp.152-164. 2011. [date of reference January 25th of 2017] Available at: Available at: http://search.proquest.com/docview/872187200? accountid=27292%5Cnhttp://www.scopus.com/inward/record.url?eid=2-s2.0-84884329240&partnerID=tZOtx3y1 . [URL] 🠔
  11. [11] Capece, G., Calabrese, A., Di Pillo, F., Costa, R. and Crisciotti, V., The impact of national culture on e-commerce acceptance: The Italian case. Knowledge and Process Management, 20(2), pp. 102-112, 2013. DOI: 10.1002/kpm.1413 [DOI] 🠔
  12. [12] Sharif Abbasi, M., Chandio, F.H., Soomro, A.F. and Shah, F., Social influence, voluntariness, experience and the internet acceptance: An extension of technology acceptance model within a South-Asian country context, Journal of Enterprise Information Management, 24(1), pp. 30-52, 2011. DOI: 10.1108/17410391111097410 [DOI] 🠔
  13. [13] Sheng X. and Zolfagharian M., Consumer participation in online product recommendation services: Augmenting the technology acceptance model. Journal of Services Marketing, [Online]. 28(6), pp. 460-470. 2014. [date of reference January 25th of 2017]. Available at: Available at: http://www.emeraldinsight.com/doi/abs/10.1108/JSM-04-2013-0098 . [URL] 🠔
  14. [14] Al-Maghrabi T. and Dennis C. What drives consumers’ continuance intention to e-shopping?: Conceptual framework and managerial implications in the case of Saudi Arabia, International Journal of Retail & Distribution Management, 39(12), pp. 899-926, 2011. DOI: 10.1108/09590551111183308 [DOI] 🠔
  15. [15] Garín-Muñoz, T. y Pérez-Amaral, T., Factores determinantes del comercio electrónico en España, Boletín Económico de ICE. [Online]. 30(16), pp. 51-65, 2011. [date of reference January 25th of 2017]. Available at: Available at: http://www.ingentaconnect.com/content/ip/tec/2011/00000017/00000005/art00008%5Cn [URL] 🠔
  16. [16] Riffai, M., Grant, K. and Edgar, D., Big TAM in Oman: Exploring the promise of on-line banking, its adoption by customers and the challenges of banking in Oman. International Journal of Information Management, [Online]. 32(3), pp. 239-250, 2012. Available at: DOI: 10.1016/j.ijinfomgt.2011.11.007. [DOI] 🠔
  17. [17] Andrews, L. and Bianchi, C., Consumer internet purchasing behavior in Chile. Journal of Business Research , 66(10), pp. 1791-1799, 2013. DOI: 10.1016/j.jbusres.2013.01.012. [DOI] 🠔
  18. [18] Tavera-Mesías, J.F., Sánchez-Giraldo, J.C. y Ballesteros-Díaz, B., Aceptación del e-commerce en Colombia: Un estudio para la ciudad de Medellín. Revista de la Facultad de Ciencias Económicas de la Universidad Militar Nueva Granada, [Online]. 19 (2), pp. 9-23, 2011. [date of reference January 25th of 2017]. Available at: Available at: http://www.scielo.org.co/scielo.php?script=sci_arttext&pid=S0121-68052011000200002&lng=en&nrm=iso [URL] 🠔
  19. [19] Sánchez-Alzate, J.A. and Montoya-Restrepo, L.A., Trust as key element for e-commerce purchase. The case of consumers in Antioquia (Colombia). Innovar, 27(64), pp. 11-22. 2017. DOI: 10.15446/innovar.v27n64.62365 [DOI] 🠔
  20. [20] Duque-Oliva, E.J. and Rodríguez-Romero, C.A., Perceived service quality in electronic commerce: An application. Innovar, [Online]. 21(42), pp. 89-98, 2011. [date of reference January 25th of 2017] Available at: Available at: http://www.scielo.org.co/scielo.php?script=sci_arttext&pid=S0121-50512011000400008&lng=en&nrm=iso [URL] 🠔
  21. [21] Bonera, M., The propensity of e‐commerce usage: The influencing variables. Management Research Review, 34(7), pp. 821-837, 2011. DOI: 10.1108/01409171111146706 [DOI] 🠔
  22. [22] O’Cass, A. and Fenech, T., Web retailing adoption: Exploring the nature of internet users Web retailing behaviour. Journal of Retailing and Consumer Services , 10(2), pp. 81-94, 2003. DOI: 10.1016/S0969-6989(02)00004-8 [DOI] 🠔
  23. [23] Keen, C., Wetzels, M., de Ruyter, K. and Feinberg, R., E-tailers versus retailers: Which factors determine consumer preferences. Journal of Business Research , [Online]. 57(7), pp. 685-695, 2004. [date of reference January 25th of 2017]. Available at: Available at: http://citeseerx.ist.psu.edu/viewdoc/download?doi=10.1.1.484.1663&rep=rep1&type=pdf [URL] 🠔
  24. [24] Peinado, S., Salas, A. y Campos, U.M.L., Evaluación psicométrica de un instrumento para la medición de variables asociadas al consumo electrónico en el contexto venezolano. Universitas Psychologica, [Online]. 10(1), pp. 211-29, 2011. [date of reference January 25th of 2017]. Available at: Available at: http://www.scielo.org.co/scielo.php?script=sci_arttext&pid=S1657-92672011000100018&lng=en&nrm=iso [URL] 🠔
  25. [25] Davis, F.D., User acceptance of information technology: System characteristics, user perceptions and behavioral impacts. International Journal of Man-Machine Studies, 38(3), pp. 475-487, 1993. DOI: 10.1006/imms.1993.1022 [DOI] 🠔
  26. [26] Sanz-Blas, S., Ruiz-Mafé, C. y Pérez-Pérez, I., Factores determinantes de la lealtad al proveedor de servicios turísticos online. Contaduría y Administración, [Online]. 58(2), pp. 279-302, 2013. [date of reference January 25th of 2017]. Available at: Available at: http://www.scielo.org.mx/scielo.php?script=sci_arttext&pid=S0186-10422013000200012&lng=es&nrm=iso >. ISSN 0186-1042. [URL] 🠔
  27. [27] Taylor, S. and Todd, P.A., Understanding information technology usage: A test of competing models. Information Systems Research. 6(2), pp. 144-76, 1995. DOI: 10.1287/isre.6.2.144 [DOI] 🠔
  28. [28] Sahli, A.B. and Legohérel, P., Using the decomposed theory of planned behavior DTPB to explain the intention to book tourism products online. International Journal Online Marketing, 4(1), pp. 1-10, 2014. DOI: 10.4018/ijom.2014010101 [DOI] 🠔
  29. [29] Thompson, R.L, Higgins, C.A. and Howell, J.M., Personal computing: Toward a conceptual model of utilization. MIS Quarterly, 15(1), pp. 125-43, 1991. DOI: 10.2307/249443 [DOI] 🠔
  30. [30] Triandis, H.C., Attitude and attitude change. EEUU: John Wiley & Sons, Inc, [Online]. pp. 232, 1971. [date of reference January 25th of 2017]. Available at: Available at: http://www.garfield.library.upenn.edu/classics1986/A1986E199200001.pdf [URL] 🠔
  31. [31] Triandis, H.C., Values, attitudes, and interpersonal behavior, Nebraska Symposium on Motivation. [Online]. 27, pp. 195-259, 1980. [date of reference January 25th of 2017]. Available at: Available at: http://www.scirp.org/(S(lz5mqp453edsnp55rrgjct55))/reference/ReferencesPapers.aspx?ReferenceID=1527173 [URL] 🠔
  32. [32] Fernández-Morales, K., Vallejo-Casarín, A. y McAnally-Salas, L., Apropiación tecnológica: Una visión desde los modelos y las teorías que la explican. Perspectiva Educacional. [Online], 54(2), 2015. [date of reference January 25th of 2017]. Available at: Available at: http://www.redalyc.org/articulo.oa?id=333339872008 [URL] 🠔
  33. [33] Rogers, E.M., Diffusion of innovations, [online]. 1995. Available at: http://hollis.harvard.edu/?itemid=%7Clibrary/m/aleph%7C006256656. [URL] 🠔
  34. [34] Martínez-Aparisi, A., Factores críticos en la aceptación de un sistema de prescripción electrónica asistida en un hospital. Dr. Thesis. Universitat Politécnica de Valencia, España, [online]. 2016. Available at: http://hdl.handle.net/10251/63445 [URL] 🠔
  35. [35] Venkatesh, V., Morris, M.G., Davis, G.B. and Davis, F.D., User acceptance of information technology: Toward a unified view. MIS Quarterly , [Online]. 27(3), pp. 425-78, 2003. [date of reference January 25th of 2017]. Available at: Available at: http://www.jstor.org/stable/30036540 [URL] 🠔
  36. [36] Çelik, H., Customer online shopping anxiety within the Unified Theory of Acceptance and Use Technology (UTAUT) framework. Asia Pacific Journal of Marketing and Logistics, (2), pp. 278-307, 2016. DOI: 10.1108/APJML-05-2015-0077 [DOI] 🠔
  37. [37] Venkatesh, V., Thong, J.Y. and Xu, X., Consumer acceptance and use of information technology: extending the unified theory of acceptance and use of technology. MIS Quarterly . [Online]. 36(1), pp. 157-178 2012. [date of reference January 25th of 2017]. Available at: Available at: https://papers.ssrn.com/sol3/papers.cfm?abstract_id=2002388 [URL] 🠔
  38. [38] Williams, M.D., Rana, N.P. and Dwivedi, Y.K., The unified theory of acceptance and use of technology (UTAUT): a literature review, Journal of Enterprise Information Management , 28(3), pp. 433-488, 2015. DOI: 10.1108/JEIM-09-2014-0088 [DOI] 🠔
  39. [39] Kim, H., Kim, T. and Shin, S.W., Modeling roles of subjective norms and eTrust in customers’ acceptance of airline B2C eCommerce websites. Tourism Management, 30(2), pp. 266-277, 2009. DOI: 10.1016/j.tourman.2008.07.001 [DOI] 🠔
  40. [40] Escobar-Rodríguez, T. and Carvajal-Trujillo, E., Online purchasing tickets for low cost carriers: An application of the unified theory of acceptance and use of technology (UTAUT) model. Tourism Management , 43, pp. 70-88, 2014. DOI: 10.1016/j.tourman.2014.01.017 [DOI] 🠔
  41. [41] Venkatesh, V. and Davis, F.D., A theoretical extension of the technology acceptance model: Four longitudinal field studies. Management Science, 46(2), pp. 425-478, 2000. DOI: 10.1287/mnsc.46.2.186.11926 [DOI] 🠔
  42. [42] Agudo-Peregrina, Á.F., Análisis de los factores de adopción de comercio electrónico en segmentos de consumidores finales. Aplicación al caso español. Universidad Politécnica de Madrid, Madrid, [en línea]. 2014. Available at: https://dialnet.unirioja.es/servlet/tesis?codigo=86889 [URL] 🠔
  43. [43] Bonera, M., The propensity of e-commerce usage: The influencing variables. Management Research Review , 34(7), pp. 821-837, 2011. DOI: 10.1108/01409171111146706 [DOI] 🠔
  44. [44] Gunawan, G., Ellis‐Chadwick, F. and King, M., An empirical study of the uptake of performance measurement by Internet retailers. Internet Research, 18(4), pp. 361-381, 2011. DOI: 10.1108/10662240810897781 [DOI] 🠔
  45. [45] Choon-Ling, K., Bin-Daud, D., Hoi-Piew, T., Keoy, K.H. and Hassan, P., Perceived risk, perceived technology, online trust for the online purchase intention in Malaysia. International Journal of Business and Management. [Online]. 6(6), pp. 167-182, 2011. [date of reference January 25th of 2017] Available at: Available at: http://www.ccsenet.org/journal/index.php/ijbm/article/viewFile/10825/7679 [URL] 🠔
  46. [46] Zhu, D.S., Lee, Z.C., O’Neal, G.S. and Chen, Y.H., Mr. Risk! Please trust me: Trust antecedents that increase online consumer purchase intention. Journal of Internet Banking and Commerce. [Online]. 16(3), pp. 1-23, 2011. [date of reference January 25th of 2017]. Available at Available at https://search.proquest.com/openview/4a9a06d2b963bc90fd5840b13184c81f/1?pq-origsite=gscholar&cbl=39255 [URL] 🠔
  47. [47] Agudo-Peregrina, Á.F., Pascual-Miguel, F.J. and Chaparro-Peláez, J., It’s never the same: The role of homogeneity in online services. Service Business, 8(3), pp. 453-464, 2014. 🠔
  48. [48] Landau, L., Estado de la banda ancha en América Latina y el Caribe, 2012. Informe del Obervatorio Regional de Banda Ancha (ORBA), [Online]. 2012. [date of reference January 25th of 2017]. Available at: Available at: http://scholar.google.com/scholar?hl=en&btnG=Search&q=intitle:No+Title#0 [URL] 🠔
  49. [49] Garin-Munoz, T. and Perez-Amaral, T., Internet usage for travel and tourism: The case of Spain, Tourism Economics, [Online]. 17(5), pp. 1071-1085, 2011. [date of reference January 25th of 2017]. Available at: Available at: http://www.ingentaconnect.com/content/ip/tec/2011/00000017/00000005/art00008%5Cnhttp://ssrn.com/abstract=1571085 . [URL] 🠔
  50. [50] Hui, T.K., Wan, D. and Ho, A., Tourists’ satisfaction, recommendation and revisiting Singapore. Tourism Management , 28(4), pp. 965-975, 2007. DOI: 10.1016/j.tourman.2006.08.008 [DOI] 🠔
  51. [51] Chen, S.C. and Dhillon, G.S., Interpreting dimensions of consumer trust in E-commerce. Information Technology and Management, 4, pp. 303-318, 2003. 🠔
  52. [52] Porter, C.E. and Donthu, N., Using the technology acceptance model to explain how attitudes determine Internet usage: The role of perceived access barriers and demographics. Journal of Business Research , 59(9), pp. 999-1007, 2006. DOI: 10.1016/j.jbusres.2006.06.003 [DOI] 🠔
  53. [53] Bellman, S., Lohse, G.L. and Johnson, E.J., Predictors of online buying behavior, Communications of the ACM, 42(12), pp. 32-38, 1999. DOI: 10.1145/322796.322805 [DOI] 🠔
  54. [54] Siyal, M.Y., Chowdhry, B.S. and Rajput, A.Q. , Socio-economic factors and their influence on the adoption of e-commerce by comsumers in Singapore. International Journal of Information Technology & Decision Making, 5(2), pp. 317-329, 2006. DOI: 10.1142/S021962200600199X [DOI] 🠔
  55. [55] Soopramanien, D.G.R. and Robertson, A, Adoption and usage of online shopping: An empirical analysis of the characteristics of “buyers” “browsers” and “non-internet shoppers”. Journal of Retailing and Consumer Services , 14(1), pp. 73-82, 2007. DOI: 10.1016/j.jretconser.2006.04.002 [DOI] 🠔
  56. [56] Allred, C.R., Smith, S.M. and Swinyard, W.R., E-shopping lovers and fearful conservatives: A market segmentation analysis. International Journal of Retail & Distribution Management , 34(4/5), pp. 308-333, 2006. DOI: 10.1108/09590550610660251 [DOI] 🠔
  57. [57] Sánchez-Alzate, J.A. y Montoya-Restrepo, L.A., La confianza como elemento fundamental en las compras a través de canales de comercio electrónico: Caso de los consumidores en Antioquia (Colombia), Innovar : Revista de Ciencias Administrativas y Sociales, 27(64), pp. 11-22, 2017. DOI: 10.15446/innovar.v27n64.62365. [DOI] 🠔
  58. [58] Dennis, C., Merrilees, B., Jayawardhena, C. and Wright, L.T., E-consumer behavior. European Journal of Marketing, 43(9/10), pp. 1121-1139, 2009. DOI: 10.1108/03090560910976393 [DOI] 🠔
  59. [59] Churchill, G.A. and Iacobucci, D., Marketing research: methodological foundations, Structural Equation Modeling, South-Western College Pub, 2004. 🠔
  60. [60] Matute-Vallejo, J., Polo-Redondo, Y. y Utrillas-Acerete, A., Las características del boca-oído electrónico y su influencia en la intención de recompra online. Revista Europea de Dirección y Economía de la Empresa, 24(2), pp. 61-75, 2015. DOI: 10.1016/j.redee.2015.03.002 [DOI] 🠔
  61. [61] Kiwanuka, A., Acceptance process: The missing link between UTAUT and diffusion of innovation theory. American Journal of Information Systems, 3(2), pp. 40-44, 2015. DOI: 10.12691/ajis-3-2-3 [DOI] 🠔
  62. [62] Hair, J.F.J., Hult, G.T.M., Ringle, C. and Sarstedt, M., A primer on partial least squares structural equation modeling (PLS-SEM), Long Range Planning, 328, 2014. 🠔
  63. [63] Gefen, D., Straub, D.W. and Boudreau, M-C., Structural equation modeling and regression: Guidelines for research practice. Communications of the Association for Information Systems, [Online]. 4(7), 2000. [date of reference January 25th of 2017]. Available at: Available at: http://aisel.aisnet.org/cais/vol4/iss1/7 [URL] 🠔
  64. [64] Fornell, C. and Larcker, D.F., Evaluating structural equation models with unobservable variables and measurement error. Journal of Marketing Research, 18(1), pp. 39-50, 1981. DOI: 10.2307/3151312 [DOI] 🠔
  65. [65] Castañeda, J.A., Frías, D.M. and Rodríguez, M.A., Antecedents of internet acceptance and use as an information source by tourists. Online Information Review, 33(3), pp. 548-567, 2009. DOI: 10.1108/14684520910969952 [DOI] 🠔
  66. [66] San Martín, H. and Herrero, Á., Influence of the user’s psychological factors on the online purchase intention in rural tourism: Integrating innovativeness to the UTAUT framework. Tourism Management , 33(2), pp. 341-350, 2012. DOI: 10.1016/j.tourman.2011.04.003 [DOI] 🠔
  67. [67] Delafrooz, N., Paim, L. and Khatibi, A., Understanding consumer’s Internet purchase intention in Malaysia. African Journal of Business Management, 5(3), pp. 2837-2846, 2011. DOI:10.5897/AJBM10.1266 [DOI] 🠔
  68. [68] Al-dwairi, R.M., E-commerce Web sites trust factors: An empirical approach. Contemporary Engineering Sciences, 6(1), pp. 1-7, 2013. 🠔
  69. [69] Sánchez-Torres, J.A. y Arroyo-Cañada, F.J., Diferencias de la adopción del comercio electrónico entre países. Suma de Negocios, 7(16), pp. 1-10, 2016. DOI: 10.1016/j.sumneg.2016.02.008 [DOI] 🠔
  70. [70] Al-Qeisi, K., Dennis, C., Hegazy, A. and Abbad, M., How viable is the UTAUT model in a non-western context?. International Business Research, [Online]. 8(2), pp. 204-219, 2015. [date of reference January 25th of 2017]. Available at: Available at: http://www.ccsenet.org/journal/index.php/ijms/article/view/29370 . [URL] 🠔
  71. [71] NU. CEPAL., La nueva revolución digital. De la Internet del consumo a la Internet de la producción, CEPAL. [Online]. 2015. [date of reference January 25th of 2017]. Available at: Available at: http://www.antel.com.uy/wps/wcm/connect/ab01f180496e14fe9d69fdaf6890d810/S1500587_es.pdf?MOD=AJPERES [URL] 🠔
How to cite: Sánchez-Torres, J.A., Arroyo-Cañada, F.J., Varon-Sandobal, A. and Sánchez-Alzate, J.A., Differences between e-commerce buyers and non-buyers in Colombia: The moderating effect of educational level and socioeconomic status on electronic purchase intention. DYNA, 84(202), pp. 175-189, September, 2017.

Annex 1. Measuring tool.

Source. The authors