DYNA
0012-7353
Universidad Nacional de Colombia
https://doi.org/10.15446/dyna.v85n207.69405

Recibido: 13 de diciembre de 2017; Revision Received: 19 de julio de 2018; Aceptado: 25 de agosto de 2018

Development an active electrodes system for acquisition and wireless transmission of electrocardiography signal lead II

Desarrollo de un sistema de electrodos activos para adquisición y transmisión inalámbrica de la señal electrocardiográfica segunda derivación

R. Díaz-Suárez, aA. Pinzón-Parada, aJ. Hernández-García, aJ. Tirado-Romero, aC. Díaz-Meza, a

Programa de Ingeniería Biomédica, Universidad Manuela Beltrán, Bucaramanga, Colombia. Andres.diaz@docentes.umb.edu.co, Andres.pinzon@academia.umb.edu.co, Jorge.Hernandez@academia.umb.edu.co, Juan.Tirado@academia.umb.edu.co, carlos.meza@docentes.umb.edu.co Universidad Manuela Beltrán Universidad Manuela Beltrán Bucaramanga Colombia

Abstract

This article presents the design and construction of a wireless electrocardiograph of one derivation using active electrodes, the stages of adequacy of the signal originated from the electrodes, the digitization stage, digital filtering, transmission using Bluetooth towards an Android mobile device, where there is located an apk which was developed using the IDE Processing, are described. The tests determine that noise and harmonic distortion do not affect in a significant way the system, also prove a right functionality from the system through comparisons made using signal to noise ratio (SNR), total harmonic distortion (THD) and signal to noise ratio and distortion (SINAD) from multiple electrocardiography signals which were acquire by the prototype and a Cassy Sensor ECG device used as a reference.

Keywords:

active electrodes, digital processing, wireless communication, electrocardiography.

Resumen

Este artículo presenta el diseño y construcción de un electrocardiógrafo inalámbrico de una derivación utilizando electrodos activos, donde se describen las etapas de adecuación de la señal proveniente de los electrodos, la etapa de digitalización, filtrado digital y transmisión vía Bluetooth hacia un dispositivo móvil con sistema operativo Android, donde se encuentra alojado un apk, el cual fue desarrollado utilizando el IDE Processing. En las pruebas realizadas se logra determinar que el ruido y la distorsión causada por armónicos no afectan de manera significativa el sistema, además se evidencia un correcto funcionamiento de éste mediante la comparación de las relaciones de señal a ruido (NSR), distorsión armónica total (THD) y relación señal a ruido y distorsión (SINAD) de las señales electrocardiográficas adquiridas por el dispositivo y un equipo Sensor de ECG Cassy empleado como referencia.

Palabras clave:

electrodos activos, procesamiento digital, comunicación inalámbrica, electrocardiografía.

1. Introduction

Conventional medical devices that record indicators of vital physiological variables such as the electrocardiographic (ECG) signal have portability limitations. Considering the new techniques in the elaboration of electronic components with smaller size and lower cost, and the recently high usage of mobile devices around the world, researchers are currently creating technological innovations that improve the signal-to-noise ratio and increase the system’s portability dedicated to the acquisition of biomedical records [1-3].

Characteristics of conventional electrocardiographic medical devices may create drawbacks in long term monitored patients classified as high risk, or in athletes who perform various activities that require physical effort or mental stress [1,4]. Two of the main aspects that effect the recording of biological signals under the described scenarios are associated with the wiring (lead) that communicates the transducers (electrodes) with the device itself, those are:

  • Length: Sometimes the accessory may have a length longer than one meter, which may cause poor quality signal because of the semiconductors repetitive movement [5] and make more difficult assistance processes [6].

  • Amount of wires: It can be connected up to 10 depending on the amount of derivations to register, this represents a problem when long term and ambulatory analysis is required since it does not allow the patient to realize free movements and also makes it harder for the doctors to have access during procedures like surgery, transport, hospitalization and more [3,5-8].

Problems that have been described before are an incentive regarding to the development of new systems related to analysis of cardiac activity which have portability characteristics and excellent signal to noise ratio [3,8-10].

Currently electrocardiography systems use different types of electrodes, the most common are adhesive ones which are employed with normal vital signs monitors. However, another kind exists which are not that common in hospital areas such as textile electrodes [4,10], contact and no contact (can be used above clothing), they may be considered as active and can be appreciated in Fig. 1 [3,8].

Non-contact active electrode

Figure 1: Non-contact active electrode

Source: [10]

The use of textiles to record bio potentials is a new trend that includes medical devices using clothes of mainly everyday use to detect the cardiac electrical activity when it is needed to do long term measurements, from the use of micro and Nano electronical components likewise polymeric materials that do not affect the comfort of the person that is using the clothes [4], besides that, fabric should be a conductor material and should possess certain characteristics such as:

  • It should contain enough conductive material

  • It should be cotton based material

  • It can be used on every day clothing

  • It should be strong enough to be on the pectorals to keep the mainly potential differences between electrodes

In addition to the integrated transducers in textiles, different kind of capacitive electrodes has been developed which improve the signal to noise ratio in the skin-electrode medium. This kind of sensor does not require an ohmic connection with the body, which offer numerous advantages such as no skin irritation or the usage of adhesive materials, because it does not need previous skip preparation before the registration [3,5,8,10]. These active electrodes allow signal recording and analogic processing in the same electronic board using only micro electronical components, [3,8] while each one of these electrodes have communication with the other ones by wire [3,8,10], additionally the transmission of the recording is realized wirelessly.

Next in Fig. 2 it is shown an example of an electrocardiograph made using active electrodes.

Microelectronic active electrode system.

Figure 2: Microelectronic active electrode system.

Source: [1].

The design process of these electronic devices has been based on a reduced size, lower power consumption and good response to the signal to noise ratio [6,8].

Next the development of a system of active electrodes to recording and visualizing a cardiac and bipolar bio potential with performance indicators which guarantee the functionality of the proposed structure is decribed. Initially this document shows the design and construction of each step of the process, from recording, analogic processing, filtering until the digital stage.

2. Methods and materials

To develop the system of active electrodes, a group of stages and software and hardware resources were employed to acquire and process the signal, in addition to all the necessary equipment to collect the data and finally analyze it. Firstly, it references previous research where the latest advances regarding active electrodes have been described. Secondly, the development of the prototype itself. Thirdly the functionality tests and validation have been described. Finally, the results and the conclusions are shown.

2.1. Prototype design

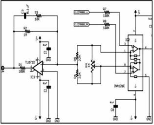
The system of active electrodes consists of the coupling of three different electronic boards which allow to amplify the main potential difference between the transducers located in the right arm (RA) and the left leg (LL) with reference placed on the right leg (RL), using an instrumental amplifier

INA126 [3,8], such as what is shown in Fig 3. Now, the cardiac bio potential acquired is under a process of passband analogic filtering with cut frequencies between 0.05 and 590 Hz, where it is digitalized and filtered again using a dsPIC30F4013, with the purpose of conditioning and deleting the 60Hz signal and its harmonics; The processing device sends the interest recording by the UART port to the Bluetooth module HC-06, which is in charge of transmitting all the information to an Android mobile device, in order to visualize the signal in an Application which has been developed using IDE Processing and the Android SDK.

Distribution scheme of active electrode system on the human body

Figure 3: Distribution scheme of active electrode system on the human body

Source: Authors

The electronic structure of the functional model has been distributed in three different boards, where the RA electrode includes the energy components, the RL board includes all the analogic components and finally in the LL board the signal is digitally processed plus the wireless transmission is realized.

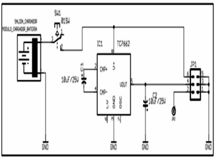
2.1.1. RA Electrode

The RA electrode includes all the energy system of the device, it has a converter DC/DC (TC7662) in simple inverter configuration and has incorporated the ON/OFF system using a push button, an adhesive electrode and finally a 6-pin port that communicates with RL as the Fig. 4 shows.

EAGLE CAD schematic for the RA electrode

Figure 4: EAGLE CAD schematic for the RA electrode

Source: Authors

2.1.2. RL electrode

This board includes all the components used to amplify the signal, analogic filtering, positive offset, no inverter amplifier and finally patient security ground. Besides that, this board also possesses an adhesive electrode that works as a security connection and ground.

- Pre amplification stage

In the amplification stage the INA126 was implemented for the amplification of the differential input between LL and RA potentials [14]. This device is characterized by its high input impedance, high CMRR, wide dynamic power range and low noise ratio. The gain ratio for this amplifier is 86 volts / volts, which is calculated from ec (1).

- Patient safety

An amplifier (OPAMP) TL071, connected to the resistive arrangement which adjusts the gain of the INA126, as shown in Fig 5. The circuit mentioned allows the user to be in contact with an isolated active electrical ground and at the same time reduce common mode voltages [14].

Patient safety circuit.

Figure 5: Patient safety circuit.

Source: Authors

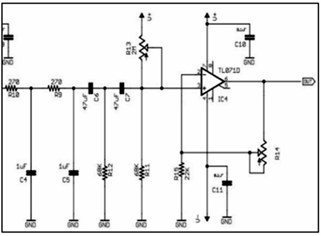
- Amplification and filtering stage

In the pre-amplification stage, second-order bandpass filters were designed and constructed to attenuate the voltage components with undesired frequencies, this stage has a lower cut-off frequency of 0.05Hz and a higher of 590Hz.

The transfer function of the designed analog stage is described in Eq. (2).

The amplification stage uses an OPAMP in a non-inverting configuration with a gain of 1000 volts / volts as shown in Fig. 6, and the signal output can be observed in the Fig 7.

Passive filtering and non-inverting amplification.

Figure 6: Passive filtering and non-inverting amplification.

Source: Authors

Obtained signal after amplification stage.

Figure 7: Obtained signal after amplification stage.

Source: Authors

2.1.3. LL Electrode

The electronic board LL contains the stage for digital signal processing and information transmission, in which a dsPIC30F4013 of packaging TQFP44 and an HC-06 transmission system is used, in addition it has an electrode for the fastening of the third active electrode.

- Digital processing of the electrocardiography signal

In digital signal processing, three processes are performed. The first is the conversion from analog to digital of the signal from the electrode RL, corresponding to the second cardiac lead, posteriorly it performs digital filtering with a 2nd order Butterworth filter, and finally the signal is transmitted by the serial port through from dsPIC to the HC-06 module.

- ADC Conversion

The electrocardiographic signal is digitized with a dspic converter whose resolution is 12 bits at a sampling rate of 1 kHz in order to evaluate the various pathologies and variability of the heart rate [11].

- Digital filtering

It consists of the treatment of the interest register from a difference equation calculated with Matlab's filter design and analysis tool and represented mathematically in equation (3), which describes the differences equation of a digital filter type IIR, low pass with cutoff frequency of 100Hz.

- Wireless transmission of electrocardiography signal

This stage is responsible for transmitting the information to the mobile device at a 9600-baud rate using the Bluetooth HC-06 module that is connected to the dsPic UART port.

3. Review and results

The construction of the system was divided into two phases, the first one was made with insertion elements (through hole), while the second was made with SMD surface mount elements, in turn performed functional tests in the amplification of the cardiac signal as shown in Fig. 8.

EAGLE CAD designed boards and final construction.

Figure 8: EAGLE CAD designed boards and final construction.

Source: Authors

- Digital filtering review

A comparative analysis was performed between the spectral components at the output of the analog stage and the signal at the output of the digital stage. Next, in Fig. 9, the ECG signal is presented in the time domain at the output of the non-inverting configuration.

Fourier transform of ECG signal after analog processing

Figure 9: Fourier transform of ECG signal after analog processing

Source: Authors

When comparing the performance of the digital filter in relation of the signal to the output of the non-inverting configuration it was found that the 60 Hz frequency component has a value of -24.75 dB as seen in Fig. 9, after passing this signal through the digital filter this frequency component reaches a value of -103 dB as shown in Fig. 10.

Fourier transform of the ECG signal after digital processing.

Figure 10: Fourier transform of the ECG signal after digital processing.

Source: Authors

The first performance evaluation is realized by comparing the correlation index of seven records supplied by the SIMULAIDS electrocardiography simulator (AA-550), which are connected to the active electrode architecture and a calibrated ECG Sensor Cassy.

The SIMULAIDS device has several cardiac conditions. The following conditions were selected for testing:

- A-V second degree block (2ND I).

- A-V third degree block (3RD).

- Nodal bradycardia (JBRADY).

- Normal sinus rhythm (NSR).

- Sinus bradycardia (SBRADY).

- Premature ventricular contraction (SINUS PVC).

Fig. 11 shows the NSR ECG record acquired with the pattern device and the functional prototype of active electrodes.

ECG signals obtained with pattern device and active electrodes.

Figure 11: ECG signals obtained with pattern device and active electrodes.

Source: Authors

For each condition described before, the correlation between the signal resulting from the pattern equipment and the active electrode system is evaluated. The results are shown in Table 1 below.

Table 1: Correlation pattern device vs active electrodes system.

Source: Authors

When comparing the correlation results between the signals acquired by the pattern device and the active electrodes developed, there is a correlation higher than 90%, having a peak with SINUS2 pathology with a maximum of 98.31% On the other hand, when comparing the signal-to-noise ratio (SNR), total harmonic distortion (THD) and distortion (SINAD), calculated with the mathematical expressions represented in (5), (6) and (7). These are merit figures that are determined as quality indicators for the cardiac record resulting from the proposed transducer architecture, the results are presented in Table 2.

Table 2: Results from SNR, THD y SINAD for all the analyzed pathologies.

Source: Authors

The functional prototype in use is presented in Fig. 12 by presenting the spatial distributions of the electrodes on the thorax and the visualization of the ECG signal acquired in real time on a mobile device.

Functional model in use and visualization in Apk Android

Figure 12: Functional model in use and visualization in Apk Android

Source: Authors

Conclusions

  • -A wireless functional model of active electrodes capable of acquiring, analogue and digital processing of an electrocardiographic signal is constructed, making use of an integrated low-cost DsPic and allowing portability, accessibility and connection to multiple platforms that have possess Bluetooth technology.

  • -Distortion by harmonics does not greatly affect the system as demonstrated by a percentage of THD results where 72% are less than 0 dB, which represents the attenuation of frequency bands proposed in the digital processing.

  • -The percentage of correlation exceeded 90% in the tests performed, this indicator is a reliable value to obtain accurate information regarding the amplitudes and frequencies of the positive and negative deflections of the electrocardiographic signal.

Referencias

  1. [1] Park, C., Chou, P.H., Bai, Y., Matthews, R. and Hibbs, A., An ultra wearable, wireless, low power ECG monitoring system. Proceedings of the IEEE Biomedical Circuits and Systems Conference, London, pp. 241-244, 2006. DOI: 10.1109/BIOCAS.2006.4600353 [DOI] 🠔
  2. [2] Kurbel, S., A vector-free ECG interpretation with P, QRS & T waves as unbalanced transitions between stable configurations of the heart electric field during P-R, S-T & T-P segments. Theoretical Biology and Medical Modelling, 2014. DOI: 10.1186/1742-4682-11-10. [DOI] 🠔
  3. [3] Chi, Y.M., Deiss, S.R. and Cauwenberghs, G., Non-contact low power EEG/ECG electrode for high density wearable biopotential sensor networks. Proceedings of the Sixth International Workshop on Wearable and Implantable Body Sensor Networks, Berkeley, CA, 2009, pp. 246-250. DOI: 10.1109/BSN.2009.52 [DOI] 🠔
  4. [4] Vojtech, L., Bortel, R., Neruda, M. and Kozák, M., Wearable textile electrodes for ECG measurement. Advances in Electrical and Electronic Engineering, 2013. DOI: 10.15598/aeee.v11i5.889 [DOI] 🠔
  5. [5] Metting-VanRijn, A.C., Kuiper, A.P., Dankers, T.E. and Grimbergen, C.A., Low-cost active electrode improves the resolution in biopotential recordings. Proceedings of the 18th Annual International Conference of the IEEE Engineering in Medicine and Biology Society, Amsterdam, pp. 101-102, 1996. DOI: 10.1109/IEMBS.1996.656866 [DOI] 🠔
  6. [6] Besnoff, J.S., Deyle, T., Harrison, R.R. and Reynolds, M.S., Battery-free multichannel digital ECG biotelemetry using UHF RFID techniques, Proceedings of the IEEE International Conference on RFID (RFID), pp. 16-22, Penang, 2013. DOI: 10.1109/RFID.2013.6548130 [DOI] 🠔
  7. [7] Chen, F., Wu, H., Hsu, P.L., Stronger, B., Sheridan, R. and Ma, H., SmartPad: A wireless, adhesive-electrode-free, autonomous ECG acquisition system. Proceedings of the Annual International Conference of the IEEE Engineering in Medicine and Biology Society. IEEE Engineering in Medicine and Biology Society, 2008. DOI: 10.1109/IEMBS.2008.4649669 [DOI] 🠔
  8. [8] Chi, Y.M. and Cauwenberghs, G., Wireless non-contact EEG/ECG electrodes for body sensor networks. Proceedings of the International Conference on Body Sensor Networks, pp. 297-301, Singapore, 2010. DOI: 10.1109/BSN.2010.52 [DOI] 🠔
  9. [9] Park, C., Chou, P.H., Bai, Y., Matthews, R. and Hibbs, A., An ultra-wearable, wireless, low power ECG monitoring system. Proceedings of the Biomedical Circuits and Systems Conference, pp. 241-244, London, 2006. DOI: 10.1109/BIOCAS.2006.4600353 [DOI] 🠔
  10. [10] Chen, Y.H., Op de Beeck, M., Vanderhejden, L., Carrette, E., Mihajlovic, V., Vanstreels, K., Grundlehner, B., Gadeyene, S., Boon, P. and Van Hoof, C., Soft, comfortable polymer dry electrodes for high quality ECG and EEG recording. Sensors, 2014. DOI: 10.3390/s141223758 [DOI] 🠔
  11. [11] Quero, J.M., Elena, M.M., Segovia, J.A., Tarrida, C.L., Santana, J.J. and Santana, C., CardioSmart: sistema inteligente de monitorización cardiológica empleando GPRS. Revista IEEE américa latina, 3(2), pp. 152-158, 2005. 🠔
Díaz-Suárez, R.A., Pinzón-Parada, A.L., Hernández-García, J.A., Tirado-Romero, J.S. and Díaz-Meza, C.F., Development an active electrodes system for acquisition and wireless transmission of electrocardiography signal lead II. DYNA, 85(207), pp. 253-259, Octubre - Diciembre, 2018.
received the BSc. Eng in Electronics Engineering in 2007, and the MSc. degree in Electronics Engineering in 2011, all of them from the Universidad Industrial de Santander, Colombia. From 2011, he works in develops equipment for Biomedical Engineering. Has been professor since 2011 in the biomedical engineering program at Universidad Manuela Beltrán, Bucaramanga, Colombia. His research interests include: telemedicine, signals and image processing in medical applications. ORCID: 0000-0002-7606-4647
received his BSc. on Biomedical Engineering from Universidad Manuela Beltran, Colombia on 2017. He is currently working and actively interested on clinical data management ensuring end to end data reliability and accertive collaboration between study teams accross multiple oncologic clinical trials from start-up to final submission on the regulatory agencies. His research interest are: electrophysiology, oncologic clinical trials and R&D of technologies applied to medical devices. ORCID: 0000-0002-0203-9588
is graduated the BSc. in Biomedical Engineer from Manuela Beltrán University, Colombia in 2017. Since her training in the administrative area. she has worked in the development and management of biomedical technology. He is interested in the study of the reaction mechanisms of matter in biological processes and the resource management of an environment to arrive the development of technology that mimic and favors the optimal functioning of an ecosystem. "The strait between science and technology is the meeting of two worlds: that of matter, that of ideas". ORCID: 0000-0001-6896--2327
received the BSc. in Biomedical Engineering in 2017, from the Manuela Beltran University, Colombia. He had been working diagnostic technologies such as image segmentation and electrocardiography as well as biomechanics developments. ORCID: 0000-0002-9055-8088
received the BSc. Eng in Electronics Engineering in 2008, and the MSc. degree in Electronics Engineering in 2012, all of them from the Universidad Industrial de Santander, Colombia. From 2010, he works in develops optoelectronic applications of the orbital angular momentum of light. Has been professor since 2013 in the biomedical engineering program at Universidad Manuela Beltrán, Bucaramanga, Colombia. His research interests include: optics of orbital angular momentum of light, applied electronics to biomedical systems, signals and image processing. ORCID: 0000-0001-6882-0150