DYNA
0012-7353
Universidad Nacional de Colombia
https://doi.org/10.15446/dyna.v85n207.71937

Recibido: 28 de abril de 2018; Revision Received: 11 de julio de 2018; Aceptado: 22 de septiembre de 2018

Methodological proposal for the analysis and measurement of sensory marketing integrated to the consumer experience

Propuesta metodológica para el análisis y la medición del sensory marketing integrado a la experiencia del consumidor

J. Rodas-Areiza, a L. Montoya-Restrepo, b

Departamento de Ciencias Administrativas, Instituto Tecnológico Metropolitano, Medellín, Colombia. jairorodas@itm.edu.co Instituto Tecnológico Metropolitano Departamento de Ciencias Administrativas Instituto Tecnológico Metropolitano Medellín Colombia
Facultad de Minas, Universidad Nacional de Colombia, Medellín, Colombia. lamontoyar@unal.edu.co Universidad Nacional de Colombia Facultad de Minas Universidad Nacional de Colombia Medellín Colombia

Abstract

Purpose - Through a literature review, evidence was found of the importance of sensory stimulation related to consumer experience processes, when analyzed together with variables of another nature.

Design / Methodology - Traditional market research techniques and neuromarketing tools were used. Regarding traditional research, the observation technique was used, through which the purchase behavior of facial cream consumers at the sales point was explored; and a quantitative phase, through online surveys to 495 women, with the purpose of identifying elements of interest related to the purchasing decision. We worked with FaceReader, EEG and Eye Tracking, to analyze the experiences of consumers with the product and its promotion.

Findings. The results present a model that incorporates the impact and attention, specific emotions and the rational argument of the consumer for the construction of a whole experience.

Keywords:

sensory marketing, consumer experiences, neuromarketing, consumer behavior, emotions.

Resumen

Propósito - Mediante una revisión de literatura, se encontró evidencia de la importancia de la estimulación de los sentidos relacionada con los procesos de experiencia del consumidor, al ser analizados junto con variables de otra naturaleza.

Diseño/Metodología - Se utilizaron técnicas tradicionales de investigación de mercados y herramientas del neuromarketing. Respecto a la investigación tradicional se usó la técnica de observación, por medio de la cual se exploró el comportamiento de compra de las consumidoras de cremas faciales en el punto de venta; y una fase cuantitativa, mediante encuestas on-line a 495 mujeres, con el propósito de identificar elementos de interés relacionados con la decisión de compra. Se trabajó con FaceReader, EEG y Eye Tracking, para analizar las experiencias de las consumidoras con el producto y su promoción.

Hallazgos. Los resultados presentan un modelo que incorpora el impacto y la atención, emociones específicas y la argumentación racional del consumidor para la construcción de una experiencia integral.

Palabras clave:

marketing sensorial, experiencias del consumidor, neuromarketing, comportamiento del consumidor, emociones.

1. Introduction

In a changing and dynamic market, in which "competition has hardened and, therefore, the alternatives available to the customer to make purchases, now increased by information and communication technologies, retailers have strived and strive to conquer the consumer" [1], it becomes necessary, "the orientation to the market and the convergence of relational marketing in the business strategy based on customer relationship management" [2]; which are translated into an integration by the consumer towards the company and its processes, which is worked by Kotler, within the framework of the concept of co-creation [3], or as proposed by Rodas and Cervantes, a two-way marketing, where the starting point is the consumers knowledge through analysis and understanding of their motivations, desires and needs [4].

The day to day of the consumer is a set of experiences that are lived through the senses, that is, and as proposed by Tamir and Ruiz, the senses feed the brain and it builds an image of the world [5]. These experiences can generate a memory or evoke the past [6]; where elements such as memory, attention and the rational and emotional impact are determinants in the analysis of consumer response related to the decision-making process; which can be positive or negative, and memorable or non-memorable.

The measurement of results and the design of strategies has been a topic of interest, however, and "although a wide range of research methods are presented, they are not linked to any methodological current. The methods are eclectic” [7]; complementing the above "experiential marketing is not limited to a specific research methodology but adopts broad and diverse instruments" [8]. From these the next question arises: how to evaluate and design or work on a sensory experience to ensure that it is positive, that is, that it meets or contributes to the marketing objectives set out in the framework of strategic variables?

2. Conceptual framework

In this section, the main contributions of the marketing of experiences, the role of the senses in these, and the measurement elements used for the evaluation of sensory experiences are proposed.

2.1. Experiential marketing

The evolution of marketing is due to the development of ICT (information and communication technologies), which allow a greater connection between the public and organizations, enabling the design of networks in both ways [7], as it is presented by Kotler and Armstrong [9], in its concept of co-creation, where the consumer is an active part of business processes; another of the elements is the domination of brands, which guarantees ease, access and identification of an experience; and communications have been more fluid, which encourages companies to have a clearer orientation and to better understand current and potential consumers.

As suggested by the authors in [4], the experiential marketing is generated from the natural changes of the processes of the market and the consumer, where one passes from a passive consumer to an active one and that wants and needs to participate in the processes business to perceive the offer more appealing. Previously, a product or service was presented based on its intrinsic and extrinsic characteristics and its functionality, currently it has as an axis the benefits it offers from different perspectives (social, functional, affective, among others); the companies had the control, today and due to the increase of the supply and the constant changes in the niche of the market, the control was yielded to the final consumer; and concerning the public's approach, this was more transactional, nowadays there is an orientation toward the rational and the emotional (element inherent in the experience).

Experiences in marketing can be direct or indirect, that is, and as stated in [10], direct experience refers to the purchase and consumption of the product, while exposure to the messages and communication activities of the brand are indirect experiences. In addition, Lee, Hsiao and Yang [11], state that for an experience to be shocking it must be based on the generation of emotions and sensations.

To characterize an experience, Tynan and Mckechnie in [12], state that: experiences are subjective; they are mental, they are the result of multiple points of contact between the brand and the consumer (which can be direct or indirect, controllable or non-controllable), an experience can encompass different types of relationships (for example, between customers, or between brand and customers), and perhaps most importantly, it is multidimensional since it involves the construction of different types of consumer responses. It is also important to clarify that marketing can focus on the creation of experiences, the evocation and recall of experiences or the participation of a brand or product in an existing experience.

Complementing the above, Schmitt in [13], proposes five dimensions to create experience from the brand and the products and services it represents: a. the sensory dimension appeals to the responses related to the senses (sight, hearing, touch, taste and smell); b. the affective dimension has to do with the most internal feelings and emotions of the individual and that can vary from positive or negative moods slightly linked to the brand, to strong emotions such as joy, fun or pride, nostalgia, frustration; c. the dimension of thought is related to experiences that awaken in the public, their creativity and curiosity, which stimulate debate and generate controversy; d. the social dimension appeals to experiences related to interaction with third parties and implies a connection with other people, social groups, reference groups or a wider social entity; and e. the dimension of actions, which has to do with the experiences related to the physical body, patterns of long-term behavior and imitation of models and lifestyles.

2.2. Sensory marketing

The concept of sensory marketing is defined as a comprehensive system to communicate the information about the brand that takes into account not only the traditional channels of interaction with the consumer, but the participation of new channels and methods that impact the five senses of the human being [14].

For the theoretical analysis of this topic, and to identify the main authors and perspectives, a bibliometric analysis is carried out, for which the Publish or Perish tool (free software, with search limit of 1,000 records) is used, which evaluates the citations and searches made in Google Scholar, in the period between 1943 and 2018 (75 years). The tool delivers 997 papers (by entering the expression sensory marketing and search it in the content of the documents), which were cited 218,109 times by different authors. For this case, two analyzes will be carried out, identifying the most influential papers and authors regarding the subject. The Rank indicator will be considered (the most searched and first searched) and the Cites indicator (the most cited ones).

Then a synthesis is made about the definition of the sensory marketing concept in the main bibliometric analysis documents, which is presented in Table 1.

Table 1: Conceptualization of sensory marketing

Source: The authors

After a conceptual analysis, for this work, sensory marketing is defined as the tool that allows understanding the influence of the senses, by relating them and integrating them into variables of another nature, in order to provide a comprehensive solution to the consumer in their experience related to the brand and the products or services that it represents.

2.3. Evaluation and measurement of sensory experiences

Market research is a tool that allows to understand the events related to any marketing variable, whose purpose is to make the best decisions to reduce the risk of failure. It is a tool that is related to different branches of science, such as statistics, sociology and psychology, among others. This concept is defined as: "the identification, collection, analysis and dissemination of information in a systematic and objective manner, with the purpose of improving the decision-making related to the identification and solution of problems and marketing opportunities" [30].

In addition to the above, Kinnear and Taylor mention that this information is used to identify and define marketing opportunities and problems, as well as to generate the marketing process, where auditing plays a predominant role in each of its stages [31].

For market research, traditional techniques are available (questionnaire, focus groups, observation, experimentation, interviews, Delphi method, ethnography, among others), in which there is no brain reading, and those taken from the neurosciences and adapted to marketing, known as neuromarketing, which is defined by an advanced discipline that investigates and studies the brain processes that explain people's behavior and decision-making. These procedures cover all fields of action of traditional marketing: market intelligence, product and service design, communications, pricing, positioning, branding, targeting, channels and sales [32]. In addition, Schneider and Woolgar state in [33] that neuromarketing is a relatively new form of market research and consumer-related processes, which applies neuroscience to marketing using brain images or measurement technology to anticipate the consumer's response to products, packaging or advertising. The main tools of neuromarketing are EEG, Eye Tracking, FMRI and FaceReader.

3. Methodological design

For the applied work a conceptual analysis is carried out and five (5) market research techniques are used, two of the traditional research (questionnaire and observation), and three of the neuromarketing (Electroencephalogram or EEG, Eye Tracking and FaceReader), for the evaluation of elements that impact the experience of consumption of facial creams for women.

495 surveys were conducted on women, where the variables of importance were evaluated when choosing a face cream such as: intrinsic characteristics and extrinsic characteristics of the product, the price, advertising elements, distribution channels, elements of recommendation and loyalty, brand aspects, among others related to the experience; and the impact elements of a television commercial, where actors and influencers were evaluated, sounds, decoration and adaptation of the space, information to be transmitted (messages) to the participants and product presence. In addition, two observation sessions were developed in two commercial areas, where the behavior of the buyers compared to the elements of the atmosphere was studied.

Regarding the use of neuromarketing, the experience of the consumers was evaluated with two products of the category of different brand (to establish comparisons) through the FaceReader and the EEG, where cognitive aspects and specific emotions, produced by sensory stimuli are analyzed; in addition, through the Eye Tracking and the FacerReader, the impact and visual attention of the elements of the same commercial previously evaluated through the questionnaire is analyzed.

4. Results

Based on the research work, where tools of a conceptual and practical nature are used and applied, it is necessary to:

  • Traditional research techniques explain, complement and deepen some results offered by neuromarketing and vice versa.

  • It is possible to identify the differences between the rational and emotional responses of the consumer.

  • The impact on the senses through stimuli should be analyzed taking into account other factors such as cultural, social, psychological and personal.

  • It is possible to evoke memorable moments and experiences through sensory elements.

  • Through neuromarketing it is possible to identify specific emotions generated by a given stimulus.

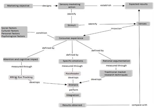
Below is the graphic scheme (Fig. 1) and then the description of the proposed methodology, for the measurement and analysis of sensory marketing integrated to the consumer's experience.

Methodology for the analysis and measurement of sensory marketing integrated to consumer experiences

Figure 1: Methodology for the analysis and measurement of sensory marketing integrated to consumer experiences

Source: The authors

The model presented in the previous scheme, starts from the definition of a marketing objective that provides a response to a specific situation related to the consumer and / or buyer; Based on this objective, a sensory marketing action or group of actions is proposed, to which it is necessary to establish the expected results after the execution stage. In turn, the stimuli and senses that will impact the consumer's experience are identified, which is conditioned by cultural factors, such as the cultural level, the subculture and the social class; social factors, such as reference groups, consumption roles and status; personal factors, such as age and phase of the life cycle, lifestyle, occupation, economic circumstance and personality; and psychological factors, such as motivation, learning, attitudes and perception. This experience is defined by the generation of cognitive aspects, impact and attention, specific emotions and the elements provided for the rational argumentation of the consumer about the situation. Then, these variables are measured, for the first ones, the electroencephalogram and eye tracking are carried out; to identify specific emotions (which can be positive or negative) the FaceReader is used; and for argumentation or rational responses, traditional market research methods are performed.

Afterwards, the analysis of the results for each one of the types of measurement is developed, and finally the results are integrated, comparisons, differences and explanatory relationships are established to the answers, which allows to identify in which aspects dissonance is presented and relates and explains phenomena based on the results of the measurement of other types of variables.

Then the comparison of the results obtained with respect to the expected results is made and work on the modification of elements, in favor of the construction of more effective consumer experience strategies is done. It is worth noting that the model can be worked for the design stage of marketing strategies, where the measurement is made in a test stage and in execution as a follow-up.

It is important to clarify that the previous model contemplates a series of dimensions inherent in the nature of the human being, the experience with the environment, learning and the elements that define it; starting from a set of stimuli, which generate responses of cognitive and rational and emotional nature, which for this case and research are related to consumer actions and purchasing decisions, where the senses are the basis for the formation of concepts, ideas and understanding of elements received from the outside world.

5. Conclusions

The activation of the senses is always present in consumer experiences, however, generally when designing marketing strategies, it is not established as a basic element of influence, nor does it provide a specific function to this. Sensory marketing is of utmost importance, because through a proper delimitation of the senses and a correct choice and evaluation of the physical and conceptual elements to be used it is possible to contribute to the generation of memorable experiences.

For the above to be possible, it is necessary to work and establish elements at the design stage of the strategy such as the objective of the strategy, the senses that will be activated, the expected response, consumer relations with the environment and the role of the product that represents the brand. On the other hand, the main weakness of sensory marketing is that it cannot be worked in isolation, that is, the activation of the senses can bring different responses for different consumers, and the stimulus can invite the consumer to a certain action. In this type of actions other elements must be contemplated, such as impact, interest, past experiences, beliefs, rational response, among others; that is, the stimulus can be the center and starting point of the action, but the experiential strategy must be integral.

6. Recommendations

For future research it is recommended to work on the analysis of the cross-modality of the senses, to establish patterns of impact and influence among them within the framework of a specific experience, developing methodological solutions to identify the contribution and variation of responses in one direction, when there is activation of others; and the weight of each of the senses in the consumer's response in a multi-sensory experience.

Acknowledgements

Acknowledgments

Hermes Project: Code: 39210, QUIPU Code: 202010020137, Methodological development for the measurement and analysis of sensory marketing strategies in the Colombian context.

Call: CALL 727 OF COLCIENCIAS FOR NATIONAL DOCTORATES 2015.

Modality: Unique modality. Call 727 of Colciencias for national doctorates 2015. Ciencias Administrativas, Research group and Management & Marketing, Research Group.

References

  1. [1] Zorrilla, P., Nuevas tendencias en merchandising Generar experiencias para conquistar emociones y fidelizar clientes. Distribución y consumo, 65, pp. 13-20, 2002. 🠔
  2. [2] Valenzuela-Fernández, L.M., García de Madariaga-Miranda, J. and Blasco-López, M.F., Evolución del marketing hacia la gestión orientada al valor del cliente: revisión y análisis. Theoria, 15(2), 2006 🠔
  3. [3] Kotler, P., El marketing según Kotler: cómo crear, ganar y dominar los mercados. Paidós, 2011. 🠔
  4. [4] Rodas, J. and Cervantes, J., Fidelización de los consumidores mediante los sentidos: importancia del marketing sensorial, Proceedings of the 4° Encuentro Nacional y 2° Internacional de Profesores e Investigadores en Mercadotecnia, Universidad Juárez Autónoma de Tabasco, México, . 2017 🠔
  5. [5] Tamir, A. et al., Los cinco sentidos. 2014. 🠔
  6. [6] Schiffman-Lazar, G.L., Comportamiento del consumidor. 2011. 🠔
  7. [7] Schmitt, B., Experiential marketing: cómo conseguir que los clientes identifiquen en su marca sensaciones, sentimientos... relaciones. Ediciones Deusto, Bilbao, España, 2006. 🠔
  8. [8] Moral, M. and Fernández, M., Nuevas tendencias del marketing: el marketing experiencial. Revista Entelequia, 14, pp. 237, 2012 🠔
  9. [9] Kotler, P. and Armstrong, G., Marketing. Decimocuarta Edición, Mercados de consumo y comportamiento de compra de los consumidores, pp. 135-150, 2012. 🠔
  10. [10] Joško-Brakus, J., Schmitt, B.H. and Zarantonello, L., Brand experience: what is it? How is it measured? Does it affect loyalty?. Journal of marketing, 73(3), pp. 52-68, 2009. DOI: 10.1509/jmkg.73.3.52 🠔
  11. [11] Zena, P.A. and Hadisumarto, A.D., The study of the relationships among experiential marketing, service quality, customer satisfaction and customer loyalty. ASEAN Marketing Journal [Online], 4(1), pp. 352, 2013. Available at: http://journal.ui.ac.id/index.php/amj/article/view/2030 DOI: 10.21002/amj.v4i1.2030 [DOI] 🠔
  12. [12] Tynan, C. and McKechnie, S., Experience marketing: a review and reassessment. Journal of Marketing Management, 25(5-6), pp. 501-517, 2009. DOI: 10.1362/026725709X461821 [DOI] 🠔
  13. [13] Schmitt, B., Experiential marketing. Journal of Marketing Management, 15(1-3), pp. 53-67, 1999. DOI: 10.1362/026725799784870496 [DOI] 🠔
  14. [14] Lindstrom, M., Broad sensory branding. Journal of Product & Brand Management, 14(2), pp. 84-87, 2005. DOI: 10610420510592554 [DOI] 🠔
  15. [15] Kotler, P., Atmospherics as a marketing tool. Journal of retailing, 49(4), pp. 48-64, 1973. 🠔
  16. [16] Raz, C. et al., From sensory marketing to sensory design: How to drive formulation using consumers’ input?. Food Quality and Preference, 19(8), pp. 719-726, 2008. DOI: 10.1016/j.foodqual.2008.04.003 [DOI] 🠔
  17. [17] Hultén, B., Broweus, N. and Van-Dijk, M., What is Sensory Marketing?. In: Sensory marketing, Palgrave Macmillan, London, pp. 1-23, 2009. DOI: 10.1057/9780230237049_1 [DOI] 🠔
  18. [18] Pahome, T. and Amorntatkul, N., How sensory marketing applies to the hotel and restaurant industry in order to influence customer’s behaviour in Thailand. 2010. 🠔
  19. [19] Hultén, B., Sensory marketing: the multi-sensory brand-experience concept. European Business Review, 23(3), pp. 256-273, 2011. DOI: 10.1108/09555341111130245 [DOI] 🠔
  20. [20] Krishna, A., An integrative review of sensory marketing: Engaging the senses to affect perception, judgment and behavior. Journal of Consumer Psychology, 22(3), pp. 332-351, 2012. DOI: 10.1016/j.jcps.2011.08.003 [DOI] 🠔
  21. [21] Labrecque, L.I., Patrick, V.M. and Milne, G.R., The marketers’ prismatic palette: A review of color research and future directions. Psychology & Marketing, 30(2), pp. 187-202, 2013. DOI: 10.1002/mar.20597 [DOI] 🠔
  22. [22] Krishna, A. and Schwarz, N., Sensory marketing, embodiment, and grounded cognition: A review and introduction. Journal of Consumer Psychology, 24(2), pp. 159-168, 2014. DOI: 10.1016/j.jcps.2013.12.006 [DOI] 🠔
  23. [23] Buitrago, N. and James, P., The effects of sensory marketing on the implementation of fast-food marketing campaigns. Journal of Management and Marketing Research, 14, pp. 1-11, 2014. 🠔
  24. [24] Spence, C. et al., Store atmospherics: A multisensory perspective. Psychology & Marketing, 31(7), pp. 472-488, 2014. DOI: 10.1002/mar.20709 [DOI] 🠔
  25. [25] Krishna, A., Cian, L. and Sokolova, T., The power of sensory marketing in advertising. Current Opinion in Psychology, 10, pp. 142-147, 2016. DOI: 10.1016/j.copsyc.2016.01.007 [DOI] 🠔
  26. [26] Iqbal, J. et al., Employing sensory marketing as a promotional advantage for creating brand differentiation and brand loyalty. Pakistan Journal of Commerce & Social Sciences, 10(3), 2016. 🠔
  27. [27] Randhir, R. et al., Analyzing the impact of sensory marketing on consumers: A case study of KFC. Journal of US-China Public Administration, 13(4), pp. 278-292, 2016. DOI: 10.17265/1548-6591/2016.04.007 [DOI] 🠔
  28. [28] Rathee, R. and Rajain, M.P., Sensory marketing-investigating the use of five senses. International Journal of Research in Finance and Marketing, 7(5), pp. 124-133, 2017. 🠔
  29. [29] Bhatt, A.Y. and Bapna, I., Perception of youth towards sensory marketing. 🠔
  30. [30] Malhotra, N.K., Investigación de mercados. Un enfoque práctico. (Trad. V. de Parres). 1997. 🠔
  31. [31] Kinnear, T.C. and Taylor, J., Investigación de mercados un enfoque aplicado, 5ª Edición, McGraw-Hill, México, 1998. 🠔
  32. [32] Braidot, N., Neuromarketing en acción. Ediciones Granica SA, 2011. 🠔
  33. [33] Schneider, T. and Woolgar, S., Technologies of ironic revelation: Enacting consumers in neuromarkets. Consumption Markets & Culture, 15(2), pp. 169-189, 2012. DOI: 10.1080/10253866.2012.654959 [DOI] 🠔
Rodas-Areiza, J.A. and Montoya-Restrepo, L.A., Methodological proposal for the analysis and measurement of sensory marketing integrated to the consumer experience. DYNA, 85(207), pp. 54-59, Octubre - Diciembre, 2018.
is PhD in Engineering, Industry and Organizations (sensory marketing and neuromarketing) from the Universidad Nacional de Colombia. Full-time occasional professor at the Departamento de Ciencias Adminitrativas del Instituto Tecnológico Metropolitano (ITM), Medellín-Colombia. ORCID: 0000-0002-5927-2401
is PhD in Economic Sciences since 2010 from the Universidad Nacional de Colombia. She is currently a full professor at the Departamento de Ingeniería de la Organización de la Universidad Nacional de Colombia. ORCID: 0000-0002-4896-1615