DYNA
0012-7353
2346-2183
Universidad Nacional de Colombia
https://doi.org/10.15446/dyna.v87n213.82284

Recibido: 16 de septiembre de 2019; Revision Received: 12 de febrero de 2020; Aceptado: 28 de febrero de 2020

Near-Infrared Spectroscopy as a classification tool for agraz (Vaccinium meridionale Swartz)

Espectroscopia de Infrarrojo Cercano como herramienta de clasificación para agraz (Vaccinium meridionale Swartz)

N. Forero-Cabrera, aC. Sánchez-Sáenz, a

Faculty of Engineering, Universidad Nacional de Colombia, Bogotá D.C., Colombia, nmforeroc@unal.edu.co, cmsanchezs@unal.edu.co Universidad Nacional de Colombia Faculty of Engineering Universidad Nacional de Colombia Bogotá D.C Colombia

Abstract

The importance of the selection and classification processes in the industry of agricultural products and the increase in the production of fruits make necessary the development and implementation of new techniques to efficiently perform these tasks. Techniques such as NIR spectroscopy have proved to have potential to accomplish this purpose. The aim of this research was to evaluate the performance of near infrared spectroscopy as a classification tool for agraz (Vaccinium meridionale Swartz), according to its state of maturity. In order to obtain the classification models, the PCA and SIMCA methods were used. Results were obtained close to 100% accuracy in the classification for maturity stages 4 and 5 and between 81 and 90% for maturity stage 3. The NIR spectroscopy appears as a suitable technique for the classification of fruits of agraz according to their state of maturity.

Keywords:

NIR, SIMCA, maturity state.

Resumen

La importancia de los procesos de selección y clasificación en la industria de productos agrícolas y el aumento en la producción de frutas hacen necesario el desarrollo y la implementación de nuevas técnicas para realizar estas tareas de manera eficiente. Las técnicas como la espectroscopía NIR han demostrado tener potencial para lograr este propósito. El objetivo de esta investigación fue evaluar el rendimiento de la espectroscopia de infrarrojo cercano como herramienta de clasificación para agraz (Vaccinium meridionale Swartz), de acuerdo con su estado de madurez. Para obtener los modelos de clasificación, se utilizaron los métodos PCA y SIMCA. Los resultados se obtuvieron cerca del 100% de precisión en la clasificación para las etapas de madurez 4 y 5 y entre el 81 y 90% para la etapa de madurez 3. La espectroscopía NIR aparece como una técnica adecuada para la clasificación de frutos de agraz según su estado de madurez.

Palabras clave:

NIR, SIMCA, estado de madurez.

1. Introduction

In Colombia, wild fruits such as agraz (Vaccinium meridionale Swartz) have important advantages and great potential to be part of free trade agreements as substitutes for illicit crops and in general a significant demand in the national and international market. This fruit has high technological potential due to its different industrial applications, such as antioxidants, natural aromas, and flavors, colors, etc. Certainly, Colombia could become one of the largest exporters of this product in the long term, considering that it is the only country with two harvests per year (June and December) [1]. In 2014, the production of agraz was approximately 1400 t, with a growth of 66% with respect to the previous year [2]

This increase in production demands special attention due to the development of already existing postharvest techniques and the application of new technologies to comply with consumer demands. The commercial quality of an agricultural product is a highly relevant factor, since it includes its sanitary aspect, organoleptic characteristics, nutritional value, and physical-mechanical properties. Consequently, the processes of classification and selection of fruits and vegetables are a necessity. Grouping the product in homogeneous batches has advantages such as: allowing the farmer and the seller to provide a product that meets the demands of the market; making the marketing system more efficient by allowing the consumer to choose the quality they want; making it possible for the product to be treated properly according to its state of maturity; and price management is more reliable [3].

Non-destructive techniques such as near-infrared spectroscopy turn out to be simple, versatile, with low-cost per sample and high response speed. These characteristics allow it to be incorporated into production lines, making the processes of selection and classification of different products more efficient [4]. Several studies have been reported, in which this technique is used for classification of grapes, kiwi, apples, orange, mango, among others, according to their state of maturity, phytosanitary status or presence of abrasions and mechanical damage [5-8]. However, these measurement techniques are accompanied by chemometric methods such as principal component analysis (PCA), partial least squares discriminant analysis (PLS-DA) and Soft Independent Modeling of Class Analogy (SIMCA) [8-10]. Considering the foregoing, the aim of this research is to evaluate the capacity of NIR spectroscopy as a classification tool for agraz, according to its state of maturity.

2. Materials and methods

2.1. Vegetal material

The vegetal material come from the Municipality of San Miguel de Sema (Boyacá) with geographic coordinates 5 ° 31'04 "N and 73 ° 43'22" W. 8 kg of agraz (Vaccinium meridionale Swartz) were used, from which 5 kg were harvested in the village Siatiba Alto and 3 kg in the village El Lirio. The area corresponds to an oceanic climate Cfb (Köppen classification). It was sought that the product was in a state of uniform maturity 3. Once in the Laboratory of Agricultural Products Postharvest of the Department of Civil and Agricultural Engineering of the Universidad Nacional de Colombia, the fruit were classified and selected considering their phytosanitary status. The product batch was distributed in 400 groups of 15g ± 5 g to take spectral measurements. All the groups were packed in air pack boxes, marked and stored at room temperature. These conditions were not controlled, however, an average temperature of 19.3 ° C and a humidity of 60% was recorded during the storage period.

2.2. Spectral data acquisition

To collect the spectral data in the VIS-NIR region (350-2500 nm), a spectroradiometer was used (FieldSpec 4 Hi-Res scans every 100 milliseconds a spectral resolution from 3 to 8 nm, USA), with an optical fiber of 10 mm of outlet diameter and a halogen light source. For each sample, three readings were made with the spectroradiometer.

2.3. Spectral data processing

The classification of agraz samples was carried out under states 3, 4 and 5 of maturity, according to the classification proposed by [11] where maturity state 3, corresponds to a 100% red surface, maturity state 4 to a 100% purple surface and maturity state 5 to a 100% dark purple surface. The calibration set was composed of 61 agraz samples for state 3 (measured on day 1), 125 samples for state 4 (measured on days 7 and 13) and 77 samples for state 5 (measured on day 17) for a total of 263 samples. The validation set had 91 agraz samples, among which there were 22 samples for the state of maturity 3, 46 samples for the state 4 and 23 for the state 5.

As a first classification tool among the three maturity stages, a principal component analysis (PCA) was generated, which allows identifying patterns of differentiation between the samples and evidencing different groups in the same population [8]. From this analysis, loadings were obtained as a tool to identify representative wavelengths in the components of the model and the score plot as a tool to visualize possible subgroups or similarities within the group of samples [12]. The cross-validation method and the external validation method were used in the construction of the PCA model.

The model in a PCA analysis corresponds to the matrix array according to the eq. (1) [13]:

where X is the PCA model, T is the scores matrix, PT is the transposed loadings matrix and E corresponds to the model error.

Once the three maturity stages were identified, a PCA model was developed for each of them in order to use the SIMCA methodology (Soft Independent Modeling of Class Analogy). This methodology corresponds to a supervised pattern recognition technique of a population where several PCA sub-models are created for each class and their limits are calculated. These sub-models are used to classify new samples and identify the discrimination capacity of the wavelengths for each group [14].

Prior to the construction of the models, the first and second derivatives were applied as pretreatment to the spectral responses, to correct dispersion and noise effects. All these statistical analyses for the spectral responses and the construction of models were made with the help of the multivariate statistical software The Unscrambler X 10.4 (CAMO Software AS, Oslo, Norway).

3. Results and discussion

3.1. PCA models

The spectral track for the three agraz maturity states is shows in Fig. 1. It was evidenced that all the maturity states have the same peaks around 900 nm, 1062 nm, 1258 nm and 1648 nm for the reflectance spectrum and in the case of the absorbance spectrum the peaks correspond to 962 nm, 1155 nm, 1425 nm, and 1906 nm; but with different intensities for the values of reflectance and absorbance depending on the state of maturity. Regions close to 970nm, 1400 nm, and 1900 nm correspond to the water absorption bands and regions around 1170 and 1300 nm are related to the presence of CH groups and sugars [15-17]. During the storage period, the fruits presented a loss of water in response to the respiration and transpiration processes, which means a loss of weight [18]. For agraz, between the states of maturity 3 and 5, there is a gradual and significant change in the epidermis coloration of the fruit going from a red to a dark purple color [11]. Thus, in the spectrum, it is possible to observe that the samples in state 3 reflect more light than they absorb, compared to those in state 5, which absorb more intensity of light for being darker (Fig. 1).

Spectral responses for the three stages of maturity of the agraz fruit. a. Reflectance spectrum and b. Absorbance spectrum.

Figure 1: Spectral responses for the three stages of maturity of the agraz fruit. a. Reflectance spectrum and b. Absorbance spectrum.

Source: The Authors.

From the comparison chart of the first two main components for the agraz samples, it is possible to observe that the maturity stages 3, 4 and 5 are easily differentiable under 86% of the explained variance of the sample. With the first main component, it is possible to discriminate easily between states 3 and 5. For example, samples with higher moisture content, stiffer and reddish are found on the right (PC-1 positive) and fewer stiff samples, dark purple color and with lower moisture content are observed on the left (PC-1 negative). Similarly, with the second main component, it would be possible to distinguish in a certain way between state 3 (in the lower part, PC-2 negative) and state 4 (upper part, PC-2 positive) (Fig. 2). Results reported by [19] show similar behavior for samples of passion fruit in different stages of maturity under a principal component analysis.

Score plot from the PCA analysis for the three maturity stages of agraz.

Figure 2: Score plot from the PCA analysis for the three maturity stages of agraz.

Source: The Authors.

It is possible to know the contribution of each wavelength to each of the main components of the PCA model from the loadings (Fig. 3). The peaks are evident in the characteristic bands of water presence, around 999 nm and 1400 nm, and the peaks close to the absorption bands of groups C-H are around 944 and 1878 nm [17]. These wavelengths turn out to be significant in the change from the state of maturity 3 to the state of maturity 5 in agraz. Once again, the idea is reinforced that the fruit moisture content during the storage period decreases and that its content of total soluble solids - TSS increases [20].

Loadings for the PCA analysis for the three maturity stages of agraz.

Figure 3: Loadings for the PCA analysis for the three maturity stages of agraz.

Source: The Authors.

3.2. SIMCA models

Table 1 shows the percentage of samples of the validation set that are successfully classified under the three maturity stages with the help of the SIMCA technique. In total, 3 models were built. The first one corresponds to a classification model that involves the three stages of maturity, which can be classified with 81.32% accuracy among the three maturity stages. However, this model is more accurate to classify samples in states 3 and 4 (with 81.82% and 95.65% respectively) than samples in state 5 (52.17%) (Table 1). For this reason, it is decided to elaborate two more models that classified only into two states of maturity. Model 2 corresponds to the classification of samples into maturity stage 3 and 4. In this case, it is possible to classify with 91.18% success in general and with greater precision samples at maturity stage 4 (95.65%) (Table 1). Model 3 corresponds to a classification model between states 3 and 5 with 93.3% success and with greater precision for samples in state 5 with 95.65% (Table 1).

Table 1: Percentage of correct classification for the three maturity stages of agraz.

Model 1: State 3, 4 and 5, Model 2: State 3 and State 4 and Model 3: State 3 and State 5.

Source: The Authors.

In the classification of tomatoes according to their stage of maturity, [7] obtained models with better precision to classify tomatoes in green state individually, than classification models that involve the three stages of maturity (Green, pink, red), using SIMCA as a classification methodology. In the case of fruit discrimination models with some type of mechanical damage or abrasion, [8] report 86.49% accuracy to classify Longo (Dimocarpus longan) samples with some type of damage or change in their surface.

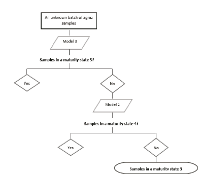
As an example of the agraz case, the practical use of the classification models could be as follows (Fig. 4): There is a batch of ungraded agraz, if the model 3 is used, samples in maturity stage 5 or not can be distinguished with a precision close to 100%. If this is not their maturity stage, model 2 is used to classify them in a state of maturity 4 with 95.65% accuracy, to finally know if this sample is in state 3 or state 4 of maturity.

Example of application of the classification models of maturity stages for agraz.

Figure 4: Example of application of the classification models of maturity stages for agraz.

Source: The Authors.

It should be noted that the methodology of discrimination of variables is one of the simplest and most basic and that there are others that involve partial least squares or neural networks.

It is possible that the use of these techniques and of a larger number of samples in the calibration set allow to improve the results of model 1.

4. Conclusions

The technique of NIR spectroscopy seem to work well as a classification tool according to the state of maturity for agraz. For states of maturity 4 and 5, it is possible to obtain 95.65% accuracy in the classification. However, it may be useful to use other classification tools to obtain more robust models of discrimination of agraz samples for the three stages of maturity.

Similarly, there are differences in the spectral signatures of the three maturity stages for agraz. The effect on the spectrum of the change of tone from red to purple turns out to be stronger than the change in the moisture content. The change in epidermis color is one of the most characteristic variables of the fruit in terms of classification parameters.

The construction of a classification model and the use of technologies such as NIR, encourage continued research in this type of fruit, however, to guarantee the reproducibility of the model as well as its robustness, it is necessary to consider agraz samples from different regions of Colombia and with different harvesting cycles.

Acknowledgements

Acknowledgments

The authors acknowledge the support of the Department of Civil and Agricultural Engineering - Faculty of Engineering and Faculty of Agricultural Sciences, Universidad Nacional de Colombia for its contribution with the laboratory, equipment and tools used throughout the development of this research. The financial support of “Convocatoria Nacional de Proyectos para el Fortalecimiento de la Investigación, Creación e Innovación de la Universidad Nacional de Colombia”.

References

  1. [1] Medina-Cano, C.I., Lobo, M., Castaño-Colorado, A.A. y Cardona, L.E., Análisis del desarrollo de plantas de mortiño (Vaccinium meridionale Swart.) bajo dos sistemas de propagación: clonal y sexual. Revista Corpoica: Ciencia y Tecnología Agropecuaria [Online]. 16(1), pp. 65-77, 2015. [date of reference June 24th of 2018] Available at: Available at: http://www.redalyc.org/articulo.oa?id=449944864005 [URL] 🠔
  2. [2] MADR. Área, producción y rendimiento nacional por cultivo: Agraz 2007-2014. Estadísticas Agronet, Ministerio de Agricultura y Desarrollo Rural. 2016 [cited: June 20th of 2006]. Available at: Available at: http://www.agronet.gov.co/estadistica/Paginas/default.aspx [URL] 🠔
  3. [3] Parra-Coronado, A., Comercialización de frutas y hortalizas. Ingeniería e Investigación [Online]. pp. 14-19, 2010. [date of reference July 24th of 2018] Available at: Available at: http://www.fruitveg.com/sp/articulos/art_fitoquimicos.php3 [URL] 🠔
  4. [4] Flores-Rojas, K.U., Determinación No destructiva de parámetros de calidad de frutas y hortalizas mediante espectroscopía de reflectancia en el infrarrojo cercano. Tesis de grado, Universidad de Córdoba, Colombia, 2009. 🠔
  5. [5] Li, M., Pullanagari, R.R., Pranamornkith, T., Yule, I.J. and East, A.R., Quantitative prediction of post storage ‘Hayward’ kiwifruit attributes using at harvest Vis-NIR spectroscopy. Journal of Food Engineering, 202, pp. 46-55, 2017. DOI: 10.1016/j.jfoodeng.2017.01.002 [DOI] 🠔
  6. [6] Wang, H., Peng, J., Xie, C., Bao, Y. and He, Y., Fruit Quality evaluation using spectroscopy technology: a review. Sensors [Online]. 15(5), pp. 11889-11927, 2015. [date of reference July 25th of 2018] Available at: Available at: http://www.mdpi.com/1424-8220/15/5/11889/ [URL] 🠔
  7. [7] Sirisomboon, P., Tanaka, M., Kojima, T. and Williams, P., Nondestructive estimation of maturity and textural properties on tomato “Momotaro” by near infrared spectroscopy. Journal of Food Engineering, 112(3), pp. 218-26, 2012. DOI: 10.1016/j.jfoodeng.2012.04.007 [DOI] 🠔
  8. [8] Pholpho, T., Pathaveerat, S. and Sirisomboon, P., Classification of longan fruit bruising using visible spectroscopy. Journal of Food Engineering, 104(1), pp. 169-172, 20011. DOI: 10.1016/j.jfoodeng.2010.12.011 [DOI] 🠔
  9. [9] Sirisomboon, P., Hashimoto, Y. and Tanaka, M., Study on non-destructive evaluation methods for defect pods for green soybean processing by near-infrared spectroscopy. Journal of Food Engineering, 93(4), pp. 502-512, 2009. DOI: 10.1016/j.jfoodeng.2009.02.019 [DOI] 🠔
  10. [10] Andre, M., Multivariate analysis and classification of the chemical quality of 7-aminocephalosporanic acid using near-infrared reflectance spectroscopy. Analytical Chemistry, 75(14), pp. 3460-3467, 2003. DOI: 10.1021/ac026393x [DOI] 🠔
  11. [11] Buitrago-Guacaneme, C.M., Rincón-Soledad, M.C., Balaguera-López, H.E. and Ligarreto-Moreno, G.A. Tipificación de diferentes estados de madurez del fruto de agraz (Vaccinium meridionale Swartz). Revista Facultad Nacional de Agronomía -Medellín. [Online]. 68(26), pp. 7521-7531, 2015. DOI: 10.15446/rfnam.v68n1.47840 [DOI] 🠔
  12. [12] Kim, J., Mowat, A., Poole, P. and Kasabov, N., Linear and non-linear pattern recognition models for classification of fruit from visible - near infrared spectra. Chemometrics and Intelligent Laboratory Systems. 2000. 🠔
  13. [13] Esbensen, K.H., Guyot, D., Westad, F. and Houmoller, L.P., Multivariate data analysis: in Practice: an Introduction to multivariate data analysis and experimental design. 5th edition. CAMO, 2002, 598 P. 🠔
  14. [14] Mireei, S.A., Amini-Pozveh. S. and Nazeri, M., Selecting optimal wavelengths for detection of insect infested tomatoes based on SIMCA-aided CFS algorithm. Postharvest Biology and Technology, 123, pp. 22-32, 2017. DOI: 10.1016/j.postharvbio.2016.08.009 [DOI] 🠔
  15. [15] Leiva-Valenzuela, G.A., Lu, R. and Aguilera, J.M., Prediction of firmness and soluble solids content of blueberries using hyperspectral reflectance imaging. Journal of Food Engineering, 115(1), pp.91-98, 2013. DOI: 10.1016/j.jfoodeng.2012.10.001 [DOI] 🠔
  16. [16] Pérez-Marín, D., Sánchez, M.T., Paz, P., Soriano, M.A., Guerrero, J.E. and Garrido-Varo, A., Non-destructive determination of quality parameters in nectarines during on-tree ripening and postharvest storage. Postharvest Biology and Technology , 52(2), pp.180-188, 2009. DOI: 10.1016/j.postharvbio.2008.10.005 [DOI] 🠔
  17. [17] Sinelli, N., Spinardi, A., Di Egidio, V., Mignani, I. and Casiraghi, E., Evaluation of quality and nutraceutical content of blueberries (Vaccinium corymbosum L.) by near and mid-infrared spectroscopy. Postharvest Biology and Technology , 50(1), pp. 31-36, 2008. DOI: 10.1016/j.postharvbio.2008.03.013 [DOI] 🠔
  18. [18] Kader, A.A., Biologia y tecnologia de postcosecha: una revision general. In: Postharvest Technology of Horticultural Crops Univ. California, [online]. 3311, pp. 311-324, 2001. [date of reference July 20th of 2018]. Available at: Available at: http://www.ecofisiohort.com.ar/wp-content/uploads/2010/04/Biologiay-Tecnologia-de-Postcosecha-Abel-Kader.pdf . [URL] 🠔
  19. [19] de Oliveira, G.A., de Castilhos, F., Renard, C.M.G.C. and Bureau, S., Comparison of NIR and MIR spectroscopic methods for determination of individual sugars, organic acids and carotenoids in passion fruit. Food Research International, 60, pp. 154-162, 2014. DOI: 10.1016/j.foodres.2013.10.051 [DOI] 🠔
  20. [20] Rungpichayapichet, P., Mahayothee, B., Nagle, M., Khuwijitjaru, P. and Müller, J., Robust NIRS models for non-destructive prediction of postharvest fruit ripeness and quality in mango. Postharvest Biology and Technology , 111 pp. 31-40, 2016. DOI: 10.1016/j.postharvbio.2015.07.006 [DOI] 🠔
is BSc. Eng. in Agricultural Engineering from the Universidad Nacional de Colombia, in 2015. MSc. in Agricultural Engineering (Postharvest of agricultural products) from the Universidad Nacional de Colombia in 2018. Currently, she is a NIR specialist at Büchi Labortechnik AG in Flawil, Switzerland. Has experience in the Postharvest technology area, Near-infrared spectroscopy (NIRS) applied to food and fruit quality and soil analysis, unconventional/alternative packaging, physical properties of biological materials, chemometrics and experimental design.ORCID:0000-0002-2293-5320
received the BSc. Eng in Agricultural Engineering, from the Universidad Nacional de Colombia in 2004, the MSc. in Agricultural Engineering from Universidade Estadual de Campinas, Brazil, in 2008, the PhD in Agricultural Engineering from Universidade Estadual de Campinas in 2014 and the MSc. degree in Problem Based Learning in Engineering and Science in 2018, from the Aalborg University, Aalborg, Dinamarca. Currently, she is associate professor in the Civil and Agricultural Engineering Department, Engineering Faculty, Universidad Nacional de Colombia, Bogotá, D.C. Has experience in the Post-Harvest Technology area, with emphasis on drying, Near-infrared spectroscopy (NIRS), physical properties of biological materials and experimental design and process optimization. ORCID: 0000-0002-2746-7714
Forero-Cabrera, N.M. and Sánchez-Sáenz, C.M, Near-Infrared Spectroscopy as a classification tool for agraz (Vaccinium meridionale Swartz). DYNA, 87(213), pp. 17-21, April - June, 2020.