FORUM. Revista Departamento de Ciencia Política
2216-1775
2216-1767
Universidad Nacional de Colombia
Colombia
https://doi.org/10.15446/frdcp.n19.86948

Recibido: 1 de mayo de 2020; Aceptado: 25 de agosto de 2020

Modelo general para la creación de las políticas públicas [1]*

General Model for the Creation of Public Policies

M. Rodríguez-Edeza** Doctor en Ciencias Sociales por la Universidad Autonoma de Sinaloa, México,

Universidad Autónoma de Occidente, México Universidad Autónoma de Occidente México

Resumen

El presente artículo propone un modelo general para la creación de las políticas públicas que comprende su nacimiento, o gestación del problema o situación; la valoración y formulación de las respuestas; la implementación y ejecución; su seguimiento y control y, la evaluación final. Es un proceso que busca el carácter cíclico de las políticas al tiempo que su perfil público y democrático. Tomando como referencia un conjunto de definiciones y procesos se propone la construcción de un nuevo modelo y proceso general donde la participación ciudadana es imprescindible. Se observa que, las propias definiciones multi-conceptuales y el sinnúmero de procesos propuestos, si bien han ayudado a enriquecer su estudio han traído algunas confusiones que contribuyen a la ineficiencia en los procesos.

Palabras clave

políticas públicas, ciudadanía, modelo general, gestación, formulación, implementación, seguimiento, evaluación.

Abstract

This article proposes a general model for the creation of public policies that includes, its birth, or gestation of the problem or situation; the assessment and formulation of the responses; implementation and execution; follow-up and control, and the final evaluation. It is a process that seeks the cyclical nature of policies as well as their public and democratic profile. Taking as reference a set of definitions and processes, it proposes the construction of a new model and general process where citizen participation is essential. It can be seen that the multi-conceptual definitions themselves and the countless processes proposed, although helpful in enriching their study, allow for confusion and, thus, their inefficiency.

Keywords

public politics, citizenship, general model, gestation, formulation, implementation, tracing, evaluation.

Introducción

Se debe re-pensar, elaborar y buscar de las políticas públicas otro campo de mayor acercamiento público en donde exista orientación de la ciudadanía para así construir argumentos que estimulen el vivir para la política... generar una ruta en torno a dimensiones teóricas, metodológicas y prácticas... desde su fase de elaboración hasta su evaluación. Igualmente, ampliar el debate relacionado con los estudios politológicos y administrativos... y como estos podrían reconocer el carácter dialógico entre lo público y lo privado, lo mixto y lo complejo y en especial las relaciones sociales (Capera y Galeano, 2017, p. 283).

Hay muchos vacíos en un modelo ideal de políticas públicas. Los hay, desde el momento mismo de su gestación o nacimiento, la identificación acorde al problema o los tiempos de ejecución; en el presente artículo se plantean algunos de ellos que se consideran primordiales, no sin reconocer muchos otros, que también serán señalados, pero que no serán abordadas a profundidad en el presente texto.

En un sentido ideal, las políticas públicas son decisiones y acciones o inacciones (Dye, 2008) de gobierno, públicas, para desarrollar el Estado; en un sentido real, las políticas públicas son decisiones o acciones o inacciones de gobierno, públicas, para conservar el poder. Si es lo primero, derivarán de programas, proyectos, acciones o inacciones de gobierno debidamente pensadas, planeadas y desarrolladas, incluso desde la elección misma de los candidatos vencedores por el veredicto del pueblo que democráticamente los eligió, precisamente por el proyecto que presentó; fortalecidos posteriormente en los planes formales del ganador.

Si es así, las políticas públicas se gestarán desde el principio con una de las características que debieran contener y que es una de las condiciones que las hace públicas, la participación libre y democrática en ellas de los gobernados. Posteriormente, ese mandato y esa anuencia, dará el otro carácter público de las políticas, al ser implementadas por este, el gobierno, con destino final para los ciudadanos, sean una parte o su conjunto, que es la tercera condición pública de las políticas. De no ser así, las políticas públicas ya no contendrán alguna de las condiciones necesarias de su constitución y perderán ese carácter, siendo solo acciones de gobierno, aunque fueran para desarrollar el Estado. De hecho, hay gobiernos autoritarios que desarrollan políticas para desarrollar el Estado, aunque estas no sean democráticas o consensuadas.

Ahora bien, si las políticas públicas tienen por objeto solo conservar el poder, esta primera parte de la participación libre y democrática no se obvia, pero se adapta a tales pretensiones, abandonándose regularmente ya que se ha conseguido el objetivo.

En el contexto de su operación, sean para desarrollar el Estado o para conservar el poder, podrán ser de cuatro tipos: proactivas, esto es, con una visión de Estado o de avanzada; preventivas, intentando prever problemas futuros de acuerdo a las experiencias pasadas; responsivas, respondiendo a problemas mediatos que se presentan y finalmente; reactivas, reaccionando a problemas urgentes. Solo que en el caso segundo, de conservar el poder, el orden se invierte: reactivas, responsivas, preventivas y proactivas.

Estas contendrán diferentes etapas y fases, las primeras como dimensiones generales, las segundas, como las acciones que posibilitarán cada una de ellas. En la primera, de gestación o nacimiento, se incluirá el conocer, o presentar el problema o situación –no necesariamente tendría que ser un problema– y su inclusión o no en la agenda; posteriormente, la valoración y formulación, que implica analizar lo que se hará, detectando claramente el problema, que deberá incluir indisolublemente un análisis FODA (Fortalezas, Oportunidades, Debilidades y Amenazas) para su evaluación contextual y una programación y presupuestos para su evaluación técnica y financiera, con indicadores de medición a corto y mediano plazo y obviamente el indicador final o meta considerado, detectando claramente el problema o situación y causas, que muchas veces se confunden, particularmente cuando son reactivas o responsivas, así como las posibilidades de solución, seleccionando la más idónea, no sin antes pasar por una aprobación y legitimación. Es necesario advertir, que todas las que sean consideradas y analizadas como las idóneas, deberán ser mantenidas como plan B, C o D, según sea el caso, y no ser desechadas. Es posible que se defina no hacer algo y es válido como política pública, diferente a si se cancela por otras cuestiones o limitaciones, o simplemente por decisiones arbitrarias.

Ahora bien, este proceso cabe y debe hacerse tanto para las políticas o “acciones generales” que se presenten por parte de los candidatos a cualquier puesto de elección popular en sus propuestas de campaña, como para sus planes de desarrollo y los que se consideren en el ejercicio corriente de su gobierno; es decir, es el modelo general de elaboración de políticas públicas, proactivas, preventivas, responsivas o reactivas. Después, viene la etapa de la implementación, que debe considerar una reprogramación y de presupuestos, sobre todo cuando ha habido precisamente un desfase considerable entre el proceso de formulación y la implementación; posteriormente, el seguimiento y control, así como la evaluación final de los resultados, que pretendería sancionar si se cumplió o no con el objetivo planteado, en qué medida, y qué faltaría o estaría pendiente de hacerse o continuar, completando así, todo el ciclo o modelo como: el modelo general de elaboración e implementación de las políticas públicas o, simplemente, el modelo general de creación de las políticas públicas.

Aún así, todo esto resulta ilusorio, si partiéramos solo de políticas públicas como propuestas para desarrollar el Estado y no advirtiéramos antes que nada, que derivan de la política (Capera y Galeano, 2017), de los actores políticos y de quienes la sustentan. No obstante, en el peor de los casos, que se tratara de meros asuntos para detentar y conservar el poder, que es válido, se podrían lograr, por añadidura, políticas públicas para desarrollar al Estado, de hecho, como se mencionó, muchos países de corte autoritario y hasta dictatoriales, desarrollan políticas satisfactorias para desarrollar al Estado, aunque en un sentido estricto y por lo que también se comentó, no podrán revestir carácter de políticas públicas por no contener uno de los elementos esenciales de su carácter público, la elección libre, consciente y democrática de sus gobernados. Aunque se equivocaran.

Partimos pues, del estado ideal de las políticas públicas en este artículo, no por ignorar el elemento político que contienen y que, incluso le dan sustento, sino porque atendiendo las causas, aún ideales de las políticas, se podrán comprender también los asuntos convencionales. Es decir, el estado ideal de las políticas públicas contiene de algún modo el estado convencional de las políticas públicas. ¿Qué es lo que nos interesa resaltar? ¿Cuáles son los objetivos que se persiguen? Primero, entrar al debate de las políticas públicas y su adecuada elaboración e implementación; dos, advertir, del estado ideal de las políticas públicas para su desarrollo y tres, bajo ese contexto, exponer sus fallas.

Existen dos momentos en las políticas públicas que de entrada deben de ser considerados: un antes y un después; su elaboración e implementación. El momento del escritorio, y el momento del campo. No obstante, no deben ser separados, y ahí radica precisamente el primer error de las políticas públicas, su desconexión, no lograr el paso eficiente entre ambos momentos.

La mayoría de los trabajos derivan regularmente en un análisis de sus definiciones, teorías y procesos, incluso de su epistemología pero, donde más se queda a deber es en su evaluación (Aguilar y Lima, 2009, p. 11), y podríamos decir también en su programación, las más de las veces no consideradas. La primera de ellas, a veces sugerida y desarrollada por algunos autores como ex ante –para las alternativas– y ex post –para los resultados–, que de entrada no son lo mismo, pero no durante todo el proceso, principalmente de implementación, como proponemos en el presente texto y, la segunda, queremos pensar que implícita, más no explícita, como también expondremos.

Para los autores, el éxito de una política pública radica efectivamente en saber entender y atender sus tiempos y, después, en ubicar y delimitar claramente las diferentes etapas de su proceso. Así, un momento estará o deberá estar entre el nacimiento y su formulación y otro, entre la implementación y su evaluación final, pero conectados ambos por una aprobación y legitimación de la política, de hecho, hasta pudiera ser considerado como un proceso en sí mismo, toda vez que se sucede o debiera suceder en otra dimensión o actores. No obstante, se entiende que si no hay aprobación o legitimación, no debiera haber política –pública–. Hay además otros elementos que deberán ser considerados, su programación y presupuestos, clara y precisa y, su seguimiento, que de alguna manera conectan o debieran conectar también ambos momentos o procesos generales.

Es decir, el proceso general de las políticas públicas identificado por algunos autores de: gestación, formulación, implementación y evaluación (Aguilar y Lima, 2009), con variaciones por algunos otros (Aguilar, 1996; Anderson 1975; Jones, 1970), no está mal, pero desde nuestro punto de vista, debiera ser reordenado y ajustado como un proceso de: 1) nacimiento o presentación –y su inclusión o no en la agenda–; 2) su valoración y formulación, incluye la detección correcta del problema y la decisión de qué hacer, incluido el hacer nada (Dye, 2008); evaluando claramente las alternativas mediante un análisis FODA u otros mecanismos, así como una programación y presupuestos con indicadores medibles y cuantificables acordes a una meta o metas finales y una aprobación y legitimación, ya comentada; 3) su implementación, que considere una reprogramación o represupuestos, sobre todo, cuando los tiempos entre la etapa de formulación e implementación –a veces por el propio proceso de aprobación– se tornan muy distantes o diferenciados, posteriormente 4) la evaluación o seguimiento y, finalmente, 5) la evaluación final o de resultados, esa es nuestra propuesta.

Para una mejor explicación y comprensión, dividiremos el artículo en varios apartados: introducción, definiciones más importantes sobre políticas públicas, las teorías procesales más socorridas, un apartado específico sobre el carácter público de las políticas públicas, otro más sobre sus problemas, la propuesta y las conclusiones. Metodológicamente utilizaremos un análisis descriptivo y comparativo, con el propósito de conocer las diferentes teorías, propuestas y construir la nuestra.

Definiciones de políticas públicas y sus elementos

Las definiciones sobre políticas públicas comprenden diferentes acepciones y puntos de vista; las hay, desde los que hacen énfasis en el elemento político, como los que consideran cuestiones más prácticas; por ejemplo el elemento administrativo o gubernamental. Las hay también, quienes ponen de relieve la participación democrática en su conformación y otras, que consideran los conflictos entre ideales y valores o de regulación de la sociedad. Tal vez por ello, Fernández (1999) acierta al decir que no es un fenómeno objetivo y de perfiles claros y definidos, diríamos, tampoco permanentes y únicos –como casi todos los fenómenos de las ciencias sociales por cierto–, posiblemente, lo que es hoy recomendable no lo será mañana o dejará de serlo, o incluso, lo será para algunos lugares y otros no, aún en el mismo momento.

De cualquier modo, delimitar o intentar “comprender” en un concepto una definición –social–, aunque sea para un momento determinado, no está mal, por que posibilita elementos de análisis, científicamente hablando y advierte sobre cuestiones que debieran ser consideradas, tal vez por ello, se reconoce a Harold Lasswell (Jaime et al., 2013, p. 85), como el padre de la disciplina, al considerar el carácter científico que debieran contener.

En este orden de ideas, partiendo del trabajo de algunos autores e investigadores, concretamente Flores (2014), así como Aguilar y Lima (2009), clasificaremos y caracterizaremos en este apartado algunas de las definiciones más importantes (ver tabla 1) por ejemplo, Grau (2002), Jenkins (1978), Canto (2002), Roth (2006) y Medellín (2004), abonan al elemento político, al considerar a las políticas públicas asuntos de poder y, como tal, que se dirimen en las esferas políticas. Por su parte, Dye (2008), Meny y Thoening (1992), Tamayo (1997), Lasswell (1971/1996) y Brum (2006), entre otros, hacen énfasis en el elemento gubernamental, al considerar que estas son invariablemente acciones de gobierno indistintamente del proceso o los conflictos que hayan seguido. Aguilar (1996) y Plano (1973), advierten sobre el carácter eminentemente administrativo de las políticas. El elemento democrático lo reconocen Lahera (2002), Lasswell (1971/1996), así como Canto (2002) y, finalmente, en un abanico de definiciones adicionales, algunos autores como Kraft y Furlong (2006), Majone (1989), Subirats y Gomá (1998), el propio Canto (2002) y Lindblom (1979), apuntan elementos de valores, lenguaje, regulación e intereses de una sociedad, etcétera, principalmente en la época moderna.

Ahora bien, analizando y problematizando en cada uno de los elementos, si bien es cierto, el elemento político es real, también es cierto que su nacimiento es o debiera ser anterior a esa discusión, desde el momento mismo incluso de la elección gubernamental. En la valoración que los ciudadanos hacen o debieran hacer de las diferentes propuestas de los que buscan conducir un país, un estado o una localidad con su ideario o proyecto. Por otro lado, los que apuntan a la acción gubernamental, como la parte esencial de la política pública, si bien resumen los dos momentos anteriores –selección y elección–, se quedan cortos, al no considerarlos tácitamente, ya que los elementos políticos son permanentes a lo largo del proceso. Peor aún, los que las hacen ver como una situación meramente administrativa, que en la práctica ciertamente se resuelven en eso (Capera y Galeano, 2017), cuestiones administrativas ya dijimos, las tienen los propios gobiernos autoritarios. Por lo que a nuestro modo de ver, el elemento considerado como la parte democrática de las políticas resulta más esencial, casi más que todas las demás, al ser una condición sine qua non de las políticas públicas, para su carácter precisamente público, como señalamos al principio. Llama la atención, que se señalen también como conflictos entre valores, ideologías e intereses –lo cual compartimos– que pretenden regular a la sociedad y que, ciertamente como se ha señalado, difieren en tiempo, lugar y momento.

Tabla 1: Elemento preponderante en algunas definiciones sobre políticas públicas

Tabla 1 Elemento preponderante en algunas definiciones sobre políticas públicas
Concepción/ Autor Elemento político Elemento gubernamental Elemento administrativo Elemento democrático Otro
Aguilar
Dye X
Fernández X
Grau X
Jenkins X
Kraft y Furlong X
Lahera X
Majone X
Meny y Thoenig X
Plano X
Subirats y Gomá X
Tamayo X
Lasswell X X
Brum X
Canto X X X
Lindblom X
Roth X
Heclo y Wildavsky X
Gracas X
Medellín X
Fuente: elaboración propia.

Los ciclos y procesos de las políticas públicas

Respecto a lo cíclico y procesal de las políticas públicas, se debe también de algún modo a Harold Lasswell (Jaime et al., 2013, p. 86). Se trata, de cómo se definen los problemas y las agendas, cómo se formulan, cómo se toman las decisiones y cómo se evalúan e implementan, proponiéndose las siguientes etapas o fases. Inteligencia: referido a la importancia de la información y el conocimiento para la generación de modelos causales que permitan la planificación y la predicción. Promoción: vinculado a la generación de alternativas de políticas. Prescripción: centrado en el proceso de promulgación de las reglas. Invocación: refiere a la caracterización provisional de conductas en función de las prescripciones establecidas en la etapa anterior. Aplicación: se aboca al análisis del proceso de implementación de las reglas o decisiones. Terminación: refiere al final de la política, una vez concluido el proceso de implementación. Evaluación: se centra en el estudio de las consecuencias o efectos que la política genera y, que sirven para retroalimentar el proceso.

Otros autores, entre estos Jaime et al., (2013), han desarrollado y redimensionado estas consideraciones, ampliando el número de etapas o bien resumiéndolas, precisando en cada una de ellas la naturaleza de las preguntas a responder, la especificidad de los procesos políticos y técnicos involucrados, los requerimientos informacionales, los actores movilizados, el tipo de conflictividad que se genera, así como las aproximaciones metodológicas adecuadas, destacando las contribuciones de Jones (1970), Rose (1973), Brewer (1974), Anderson (1975), Jenkins (1978) o May y Wildavsky (1978).

La realizada por Jones (1970), identifica cinco etapas: 1) la identificación del problema que reclama la atención del gobierno o sobre el que el gobierno desea/pretende intervenir; 2) la formulación de la política, que abarca la construcción de alternativas de políticas y la selección de un curso de acción; 3) la legitimación de la política o curso de acción elegido, esto comprende la argumentación, evidencias, símbolos y fundamentos que están detrás de la política pública elegida; 4) la aplicación, que refiere al proceso de administración o gestión de la política y que supone la conversión de los insumos puestos a disposición en productos o resultados consistentes con las metas establecidas en el estatuto de la política pública; y 5) la evaluación, que supone la medición de los resultados o consecuencias que la política produce sobre el contexto, los comportamientos de los actores, sus percepciones y, en especial, sobre el problema atendido (Jaime et al., 2013, p. 88).

Anderson (1975), considera también cinco etapas: 1) la agenda: que refiere a los problemas que reciben la atención por parte del gobierno y supone explicar el proceso por el cual ciertos problemas son atendidos –no necesariamente resueltos– y otros no; 2) la formulación de alternativas: que comprende el desarrollo de propuestas de cursos de acción que sean aceptables, pertinentes y factibles, y exige dar cuenta de la racionalidad o no de ese proceso y del rol que juegan las ideas y el conocimiento experto; 3) la adopción de la decisión: incluye la elección y legitimación de un curso de acción y requiere explicar por qué se ha elegido o priorizado ese política en lugar de las otras alternativas; 4) la implementación: refiere al proceso de aplicación de la política y supone explicar los comportamientos administrativos que desencadena la política y la relación –causal– entre estos y los resultados de la política; y 5) la evaluación: refiere a los esfuerzos que los gobiernos realizan con el propósito de determinar la eficacia, eficiencia y efectividad de las políticas seleccionadas (Jaime et al., 2013, p. 88).

Por su parte, Aguilar (1996), amplía las clasificaciones. De acuerdo con su propuesta, el proceso de la política pública comprendería siete etapas: la primera es la definición del problema. Aquí lo importante es determinar cuál es el problema, cuáles son sus dimensiones o componentes y cuáles sus causas. La segunda es la formación de la agenda, que consiste en analizar qué factores contribuyen a que una situación se convierta en problema y ese problema en objeto de una acción gubernamental, y quienes son los actores que intervienen en el proceso. La siguiente etapa es la construcción de opciones, que consiste en analizar cuáles son las alternativas disponibles y viables para resolver el problema y qué riesgos, beneficios y costos acompaña a cada una de ellas. La cuarta etapa es la toma de decisión. Aquí el problema es determinar cuál de todas las alternativas disponibles constituye la mejor opción. La próxima etapa es la implementación de la política que consiste en analizar cuáles son las acciones conducentes para llevar a cabo exitosamente la decisión, para alcanzar los objetivos y metas que la política se propone. La sexta es la evaluación de la política. En esta etapa lo importante es decidir qué y cómo evaluar y para qué fines. Así llegamos a la última etapa, la de terminación o continuación de la política, que consiste en decidir a la luz de los insumos que brinda la evaluación si la política debe continuar, finalizar o revisarse (Jaime et al., 2013, p. 88).

Ahora bien, propuestas más recientes, resumen estos procesos en menos etapas o fases, que de algún modo concentran las anteriores, una de ellas es la de Catalá (2015), ver figura 1, quien a propósito señala: “diferentes autores definen varias etapas dentro del proceso o ciclo de las políticas públicas pero se pueden concretar en cuatro etapas básicas” (Catalá, 2015, p. 2), dentro de las cuales, se puede hablar también de fases internas:

Etapa de definición del problema, que a su vez estaría dividida en la fase de surgimiento e identificación del problema y la fase de incorporación del problema a la agenda política. En la fase de surgimiento, una determinada situación produce una serie de efectos tales como una necesidad, colectiva, una carencia o una insatisfacción que se puede identificar o bien directamente o a través de ciertos elementos que la hacen visible. Una vez identificado el problema, la incorporación del mismo a la agenda política, dependerá del tratamiento político que se le dé, en función de la percepción que los decisores públicos tengan del mismo por su mayor o menor presencia en los media, el conocimiento científico que se tenga del mismo, la difusión de informaciones, el lobbying, la visibilidad de los afectados, etcétera.

Etapa de diseño de la política pública, dividida del mismo modo que la anterior en dos fases: de formulación de alternativas, donde una vez definido el problema, deberán plantearse una serie de objetivos y metas relevantes para alcanzar a partir de los cuales iniciar la búsqueda de alternativas –instrumentos y procesos–, que debe pasar por examinar todas las soluciones posibles para el logro de las metas planteadas y analizar las consecuencias para cada alternativa de política con su probabilidad de ocurrencia y, la decisión de la alternativa más adecuada, esto es, con las diferentes alternativas planteadas, el siguiente paso será compararlas teniendo siempre presentes los objetivos y metas previamente definidas y elegir la solución cuyos resultados proporcionan un mayor alcance de los mismos, mayores beneficios con costos iguales o menores costos con beneficios iguales.

Etapa de implementación de la política pública, en ella se ponen en marcha y se ejecutan las alternativas o soluciones seleccionadas en la etapa anterior. Se lleva a cabo la secuencia programada de acciones definidas en busca de los objetivos planteados. Generalmente se identifican dos modelos de implementación: implementación como un proceso de abajo‐arriba –bottom‐up–: donde el énfasis se desplaza hacia el punto de prestación del servicio: lo que ocurre cuando la entidad encargada de prestar un determinado servicio es determinante para el éxito o el fracaso de la política pública y, la implementación como un proceso de arriba‐abajo –top‐down–: que consiste en que una vez adoptada la decisión, esta es ejecutada por las unidades administrativas correspondientes.

Etapa de evaluación de la política pública, se constituye como parte fundamental del ciclo de las políticas públicas, pues funciona como retroalimentación del proceso ya que la intervención pública no concluye con la evaluación de sus resultados, sino que ésta puede dar lugar a una nueva definición del problema que originó el ciclo. En definitiva, la evaluación pretende determinar los resultados y los efectos de una intervención pública.

El ciclo de las políticas públicas

Figura 1 : El ciclo de las políticas públicas

Catalá (2015).

En el mismo tenor, Aguilar y Lima (2009), proponen un modelo basado en diferentes autores reconociendo también cuatro etapas: gestación, formulación, implementación y evaluación. Su descripción gráfica, señalan, permite ver una “fotografía” de este complejo proceso de decisiones. No obstante, se opta, por desarrollar el modelo de ciclo –fases o etapas–, por considerarlo explicativo, pero de ninguna manera deberá entenderse como algo estático y que forzosamente tenga un solo orden, apuntan. En realidad, las fases de la política tienden a desdibujarse, superponerse y entremezclarse, pensar en un modelo infalible y un concepto único, dicen, sería algo cercano al fanatismo. Las definiciones para cada una de las fases sería la siguiente:

Gestación: la detección de un problema público, dicen, tiene que ver con uno privado –o varios– de trascendencia pública, esto es, un problema público implica problemas individuales pero no aislados, sino que esta manifestación de problemas individuales concentrados en un problema público es de implicación gubernamental y, dado que el gobierno cuenta con recursos escasos –no solo monetarios sino temporales, de personal, etcétera–, elegir qué problemas públicos van a ser de consideración gubernamental implica necesariamente un conflicto que dejará a unos fuera. En esta fase, el gobierno tiene que responder a la pregunta ¿qué es más importante entre x, y, z?, ¿es más importante generar empleos, ceder a los empresarios, ayudar a los indígenas, resolver el problema de escasez de agua, ampliar la base gravable, pavimentar las calles?, ¿resolver lo inmediato o lo urgente?

Formulación: a esta elección del gobierno, señalan, se le llama agenda de gobierno y puede entenderse como el elemento que une la gestación con la formulación de la política. En este momento se da la discusión sobre la alternativa que se adoptará para corregir el problema, lo cual estará acotado por las capacidades técnicas, financieras, temporales y humanas, de los que discutan el problema. Citando a Aguilar, señalan: “Se puede llamar propiamente formación de la agenda gubernativa al proceso mediante el cual las demandas de varios grupos de la población y el gobierno, se transforman en asuntos que compiten por alcanzar la atención sería de las autoridades públicas” (Aguilar, 1993, p. 25). Por lo regular, dicen, es donde los diagnósticos tienen una fuerza determinante, pues de acuerdo a estos, la política tendrá forma. O dicho de otro modo, un mal diagnóstico –evaluación ex ante– llevará a una mala implementación. También es claro que quien presente mejores diagnósticos es quien acapare las agendas de gobierno, pues es más fácil formular una política si el diagnóstico funciona como elemento disparador a una posible solución.

Implementación: es la puesta en práctica del diseño que elegimos y construimos para abordar el problema. Apuntan que en los países anglosajones, se desarrolló desde los años setenta una amplia bibliografía, pues se dieron cuenta que un diseño bien hecho no necesariamente llevaba a una puesta en práctica sin problemas. La pregunta clave era: ¿por qué falla la implementación si el diseño es eficiente?, la variabilidad en la política así como en la mayoría de las ciencias sociales es irremediable, al tener escenarios, actores, intereses, cambiantes, la implementación se desajusta del diseño. Incluso se convierte en “el talón de Aquiles de la política”, precisamente por la dinámica implícita. Lo que ha desarrollado que los indicadores –en este caso de implementación– tengan una relevancia significativa. Regularmente, aquellos actores que no pudieron influir en el proceso de decisión –formulación–, señalan, tratarán de recuperar ese poder en la fase de implementación, haciéndola más compleja.

Evaluación: “…consiste de acuerdo con los autores, en la realización de una investigación, de tendencia interdisciplinaria, cuyo objetivo es conocer, explicar y valorar, mediante la aplicación de un método sistemático el nivel de logros alcanzado –resultados e impactos– por las políticas y programas públicos, así como aportar elementos al proceso de toma de decisiones para mejorar los efectos de la actividad evaluada” (citando en Cardozo, 2009, p. 10).

El carácter público de las políticas públicas y la participación ciudadana

Otro elemento a considerar es el carácter público de las políticas. Si bien es cierto, para algunos autores, como Aguilar y Lima (2009) las diferencias entre lo público y lo privado han dependido del momento histórico, resulta curioso y hasta paradójico, señalan, que lo público sea asociado con lo gubernamental, como si los gobiernos tuvieran el monopolio de lo público (Aguilar y Lima, 2009, pp. 3-4). Señalan que la política pública es un pleonasmo, pues la política desde los griegos era una actividad que se realizaba en la polis y no podía ejercerse sino en público –la familia era un espacio pre-político y por ende privado, era el oikos–. Público y política para los griegos era algo similar porque no había concepción de lo individual, la política era pública y lo público era político.

Apuntan que, es con Maquiavelo que comenzó a manifestarse un realismo de la política distinto al mundo helénico, se pone de manifiesto que la política está en manos de algunas elites y que la cosa pública, o la res publica, no perteneciera a todo (el) público. Desde ese punto de vista, señalan, una de las principales aportaciones de las políticas públicas es precisamente rescatar el carácter público de ellas; la intervención de actores diferentes al gubernamental –sindicatos, organizaciones de la sociedad civil, empresas, iglesias, asambleas vecinales, etcétera–. Este ámbito público es el campo en el que los ciudadanos individuales, por sí mismos o por los voceros de sus organizaciones, hacen –o debieran hacer– política y hacen las políticas.

Desde nuestro punto de vista, no está mal que lo público se refiera al gobierno pero, ciertamente no es suficiente. Hace falta efectivamente la otra parte, lo público visto desde quienes intervienen –o debieran intervenir– en las políticas, la sociedad, los actores políticos, organizaciones sociales, sindicatos, etcétera. Pero para nosotros, la intervención de lo público, o del público, debiera estar desde el momento mismo de la gestación o nacimiento, con la elección y selección de los gobernantes, y sus proyectos. La otra característica o condicionante de lo público, es su destino, hacia a quien o quienes se dirigen; que dicho sea de paso, puede haber algunas que estén dirigidas al propio aparato gubernamental y hasta específicamente a las esferas privadas; sin embargo, con un propósito siempre público o de beneficio público.

Es decir, para los autores, la condicionante ciudadana en el nacimiento o gestación de las políticas públicas debe considerar su participación libre y democrática y, debe aparecer desde la elección misma de los gobernantes, incluso, sobre todo de las políticas que conducirán al Estado al apoyar, con su voto, tal o cual gobierno o proyecto de gobierno en desestimación de otros. Ya en el proceso de gobierno habrá otra forma de participación, pero de entrada, es menester su participación en la elección inicial de sus gobiernos y sus políticas o sus proyectos de políticas.

Señalan Aguilar y Lima (2009, p. 4), “que a mayor solidez y madurez de las democracias, mayor calidad de las políticas públicas”; es decir, la participación ciudadana en las políticas públicas de las democracias no está aparte de ella, sino como parte de ella y esta participación deberá ser permanente y extenderse a las otras fases de la política.

Vincular la participación ciudadana en las fases de las políticas mejoraría el desempeño de los representantes políticos y daría mejores soluciones a los problemas públicos (Aguilar y Lima, 2009, p. 4). ¿Qué personas deben participar y en qué fases? Es un tema muy polémico, señalan Aguilar y Lima (2009), que implicaría un análisis en cada fase y en cada nivel. Ciertamente, a lo mejor la democracia en algunos lugares no está aún madura para estas pretensiones, pero eso no es culpa de las políticas, en todo caso de las democracias, es un tema por cierto, sobre el cual hemos recurrido insistentemente en otros trabajos.

Hacia los últimos años, autores, sobre todo latinoamericanos y organismos internacionales como la Organización de las Naciones Unidas (ONU ) o la Comisión Económica para América Latina y el Caribe (Cepal), han profundizado en la idea del capital social y la participación ciudadana, en el éxito de las políticas públicas y el desarrollo.

Hacia 1993 los informes mundiales de desarrollo humano llegaron a la conclusión de que el desarrollo solo es posible y sostenible en la medida en que la sociedad o los grupos sociales sean los diseñadores y actores de ese proceso. De este modo, se planteó que la participación social es un elemento importante tanto para la democracia como para la equidad (Mota, 2002).

En el debate reciente se plantea como hipótesis que una distribución más justa en el ejercicio de la ciudadanía permite que los sectores excluidos tengan mayor presencia en las decisiones políticas y da más viabilidad al pleno ejercicio de los derechos sociales y culturales, lo cual redunda en un mayor bienestar social y mejor calidad de vida (Cepal, 2000, p. 302, citado por Mota y Sandoval 2006, p. 798). “La ciudadanía, entonces, se percibe no sólo como una condición de libertad privada y de derechos políticos básicos, sino también como una condición que atañe a la calidad de vida de todos aquellos que forman parte de la sociedad” (Mota y Sandoval, 2006, p. 798).

El ciudadano deja de ser un mero depositario de derechos promovidos por el Estado de Derecho o el Estado Social, para convertirse en un sujeto que, a partir de lo que los derechos le permiten, busca participar en ámbitos de “empoderamiento” –empowerment– que va definiendo según su capacidad de gestión y también según su evaluación instrumental de cuál es el más propicio para la demanda que quiere gestionar (Hopenhayn, 2001, p. 119, citado por Mota y Sandoval 2006, p. 798).

De acuerdo con este planteamiento, en la medida que la sociedad sea más capaz de moldear –dentro de ciertos límites– el funcionamiento de los sistemas, lo será más para establecer espacios para la propia realización de necesidades y aspiraciones subjetivas (Mota y Sandoval, 2006, p. 798).

Problemas de las políticas públicas

Desde nuestro punto de vista, los problemas para las políticas públicas se presentan desde el momento mismo de su gestación o nacimiento, que debiera ser reconocida y atendida desde la propia elección o selección de los gobernantes. En la programación y presupuesto, que debieran estar tanto en la formulación y la implementación como un conector entre ambas y, en la evaluación, ciertamente ex ante y ex post, pero particularmente durante el proceso de implementación, como control y seguimiento.

Hay otros problemas adicionales, por ejemplo, uno que se aprecia muy recurrente está en la definición correcta del problema, que es parte esencial de la valoración y la formulación; si bien es cierto, la mayoría de los procesos y exponentes lo definen y contemplan, el problema está en su cabal identificación, ya que la más de las veces es comúnmente relacionado con los efectos que este ocasiona y no con el problema propiamente dicho, ahora sí que, “el problema del problema es su problema”; y esto es de suma importancia, porque desde ese momento podemos afirmar que la política pública definida no será exitosa.

Ahora bien, considerando que haya sido debidamente ubicado e identificado el problema, lo que sigue, es valorar y formular las posibles alternativas de solución y evaluarlas; pero esta formulación no es simplemente “proponer ideas”, sino alternativas debidamente medidas, evaluadas y cuantificadas, ciertamente ex ante, para conocer sus posibilidades de éxito y ex post, sus resultados y seleccionar la que se considere de mayor eficiencia; para ello, no hay una fórmula unívoca, pero se supone que si uno tiene bien detectado el problema y dimensionado, se podrá, considerando los resultados deseados, evaluar con base a ello las distintas alternativas. Para empezar, someterlas a un filtro de análisis FODA, que permita su análisis contextual, de pertinencia social, política y económica, cultural, normativa y ambiental, entre otras cosas, aquí no debemos confundir la cuestión económica con lo presupuestal, más adelante ahondaremos, que de entrada no la descarte como una alternativa viable –o incluso, el no llevarse a cabo algo–. Después, el análisis técnico y programático y, sobre todo presupuestal, a esto nos referíamos más adelante, para saber si contamos con los recursos técnicos y humanos, así como contaremos con los recursos financieros suficientes para llevarla a cabo: ¿qué es lo que me gustaría lograr y cuál de ellas me ofrece la mejor opción para lograrlo?, por lo que la evaluación ex ante de la alternativa, no considera o debe considerar solamente su solución, sino su medida, su ex post; la medida de esa solución en todos los aspectos. No siempre la alternativa más deseada es la más posible o eficiente.

Supongamos ahora que, efectivamente logramos decidir bajo estos principios la mejor opción ¿qué sigue?, su aprobación y legitimación, de hecho, inicialmente la habíamos considerado como una etapa en sí misma, incluso un proceso (ver figura 3), que lo es, pero como condicionamos precisamente su realización a la formulación, no queremos dejarlo aparte, sino como parte de ella y en general del proceso completo de elaboración, sobre todo cuando se trata de políticas públicas que van a pasar un filtro de un poder legislativo federal o local, o un cabildo; pero incluso el filtro de los demás actores políticos, la prensa y la propia ciudadanía, habrá que buscar los mecanismos más propicios y mejores para esa aprobación y legitimación antes de ser implementada.

Posteriormente, la implementación y su seguimiento, intra e inter, donde hay que volver a considerar los tiempos, responsables e indicadores de medición, ajustar gastos y presupuestos, sobre todo si ha habido un tiempo considerable entre la formulación y la implementación, fundamentalmente por el proceso de aprobación. Pero esta implementación, como se dijo, tampoco es solamente llevarla a cabo como algo inercial o técnico, sino evaluando y dando seguimiento a su desarrollo, y es ahí donde estriba el otro problema para la eficiencia de las políticas públicas; la mayoría de los autores que consideran la evaluación, se refieren solo a la evaluación de las alternativas o evaluación ex ante y/o los resultados finales –ex post–, lo que desde nuestro punto de vista es un serio error, al no dar el acompañamiento o seguimiento a la implementación, por eso, en nuestro caso, estas dos etapas las ponemos separadas, para estar en condiciones de analizar, controlar, adecuar o incluso parar su proceso. Recordemos que se recomendó desde la propia formulación la implantación de indicadores que medirán ciertamente lo deseado al final del proceso, pero también de sub-indicadores o sub-metas que direccionen ese final y ese logro, no solo en su ejecución –física o técnica, si fuera el caso–, sino en su implementación propiamente dicha, si no el proceso se queda “suelto” y, lo que es peor, esperando solo el resultado final, sin la posibilidad ya de su reversión, ajuste o cambio, o a precios muy altos. Es decir, la evaluación y seguimiento, evaluación durante, es un elemento o factor preponderante.

Nuestra propuesta

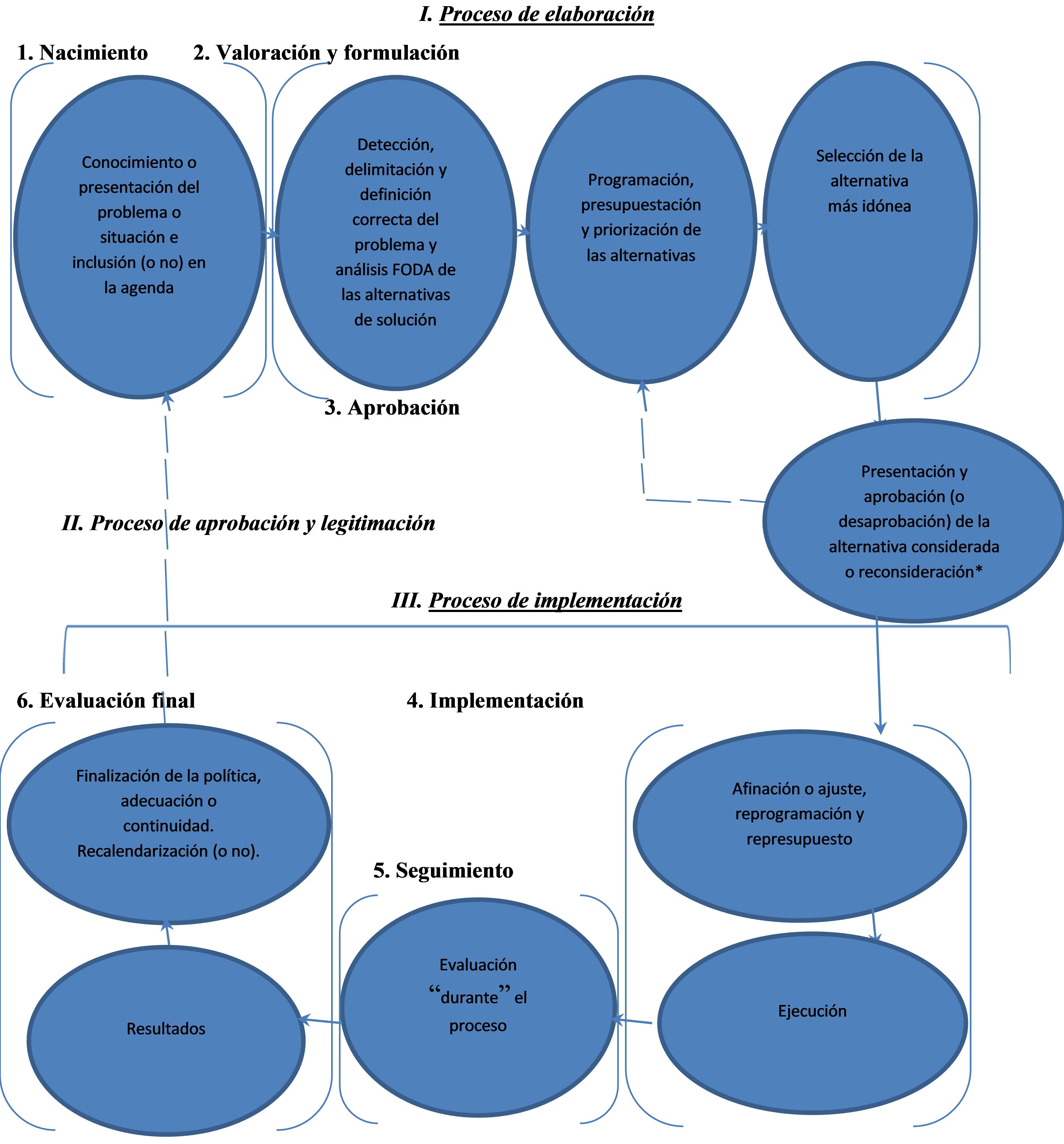
La primera intención que se persigue es advertir ciertamente que las políticas públicas son un proceso, no sé si un ciclo; es decir, si debiera este ser circular o con terminación, más adelante los discutiremos, pero si un proceso general, donde hay o debiera haber dos momentos o subprocesos generales con cinco etapas interconectadas: su nacimiento o gestación, su valoración y formulación, la implementación, el seguimiento y la evaluación final, a saber (ver tabla 2, figura 2):

Tabla 2: Momentos o procesos, etapas y actores de la política pública

Tabla 2 Momentos o procesos, etapas y actores de la política pública
Momentos o procesos Elaboración Implementación
Etapas/ Actores Nacimiento (conocimiento o presentación del problema o situación y su inclusión o no en la agenda) Valoración y formulación (del programa, proyecto o acción específica a seguir) Implementación Evaluación y seguimiento o control (evaluación durante) Evaluación final
Actores políticos (candidatos, partidos, organizaciones políticas) Propuestas de campaña o propuestas durante gobierno Participación directa e indirecta, según se determine Participación directa o indirecta, según se determine Evaluación permanente durante el proceso de implementación Evaluación final de los resultados obtenidos y/o recalendarización
Ciudadanos y sociedad en general (empresas, ONG, universidades, medios de comunicación, iglesias, sindicatos etcétera) Elección y selección con voto de los gobernantes Participación en planes gubernamentales Demandas o inputs Participación directa e indirecta, según se determine Participación directa o indirecta, según se determine Evaluación permanente durante el proceso de implementación Evaluación final de los resultados obtenidos y/o recalendarización
Gobierno Conocimiento de la propuesta o situación y decisión de si se incluye o no en la agenda Definición correcta del problema o situación (causas principales) Elaboración de las alternativas propuestas con solución operativa, técnica, política y financieramente hablando: presupuestación Valoración de tiempos, responsables financiamiento y metas escalonadas de cumplimiento: programación Presentación y justificación de la política pública Selección de la alternativa apropiada Participación directa Re-programación o ajuste de la programación y presupuesto Ejecución Evaluación permanente durante el proceso de implementación Evaluación final de los resultados Finalización de la política, adecuación o continuidad
Fuente: elaboración propia.

Figura 2: Etapas y fases de las políticas públicas

Figura 2 Etapas y fases de las políticas públicas
Fuente: elaboración propia.
* Se podría considerar también el proceso de aprobación y legitimación aparte (ver figura 3)

Figura 3: Etapas y fases de las políticas públicas con el proceso de aprobación por separado

Figura 3 Etapas y fases de las políticas públicas con el proceso de aprobación por separado
Fuente: elaboración propia
* Proceso de aprobación y legitimación separado.

Definiciones

Nacimiento o gestación. La etapa de nacimiento o gestación comprende el conocimiento o presentación del problema o situación y la decisión de considerarlo o no en la agenda. Por los ciudadanos libres, sindicatos, organizaciones, universidades, iglesias, etcétera, con sus demandas; en dos momentos, en la elección o selección misma de los gobernantes en turno y, durante el o los procesos de gobierno; por otro, por los actores políticos, partidos y organizaciones políticas, y el propio gobierno, en dos momentos también, con sus propuestas de campaña o ya como gobernantes –los que resulten triunfadores–. Conocimiento o presentación del problema e inclusión (o no) en la agenda: se refiere al nacimiento o manifestación del problema y su inclusión (o no) en la agenda, exhibido o “manifestado” por los ciudadanos desde el momento mismo incluso de la elección o selección de los gobernantes o, durante sus gobiernos por los propios ciudadanos, actores políticos o grupos de presión y, por los gobernantes, con sus propuestas como candidatos, o ya como gobernantes.

Valoración y formulación. Se trata de detectar, definir y decidir qué hacer con el problema o situación, considerando las alternativas susceptibles de solución; muchas veces confundido o entendido como los efectos y no las causas, cual debiera ser, nacido incluso desde el momento mismo de la elección al “manifestarse” el ciudadano con su voto. Comprende básicamente la valoración y evaluación de las alternativas y la selección de la más viable. En esta etapa debe ser insustituible un análisis FODA, así como la programación y presupuesto. Participan o pudieran participar todos, ciudadanos y actores políticos, desde el momento mismo de la elección y, durante el ejercicio de gobierno, de hecho, muchas de las veces y en muchas democracias se presentan demandas formuladas o iniciativas –legales– de políticas públicas por parte de los ciudadanos, pero ciertamente será responsabilidad del gobierno su elaboración final.

Detección, delimitación y definición correcta y análisis FODA de las alternativas de solución. Una vez decidido el problema o situación que se desea atender, hay que definirlo y valorarlo y proponer las alternativas para su solución, primero mediante un análisis FODA, que nos permitirá en un primer momento y cernido, filtrar las más acordes y posibles, legal, social, económica, ambiental y culturalmente, entre otros aspectos, antes del análisis técnico y presupuestal. No hay que confundir en este caso sus ventajas o aspectos económicos con lo presupuestal.

Programación y presupuesto. Posteriormente, hay que programarlas, presupuestarlas y ordenarlas, sin desechar ninguna de las consideradas, estableciendo metas, tiempos, responsables y periodos de ejecución, con sub metas medibles y cuantificables de corto y mediano plazo en razón de los resultados o metas finales deseables, medibles y cuantificables también; se tienen que, y deben valorar todas las alternativas que se mantienen, sugiriéndose una priorización de mayor a menor, considerando la más deseable o eficiente, pero sin desechar todas las demás que resulten viables o aceptables.

Aprobación, legitimación y selección final de la alternativa. Habíamos considerado como se mencionó, la aprobación y legitimación, como una etapa en sí misma o diferenciada de la política, incluso como un proceso en sí mismo. No obstante, por considerarla como una condicionante de la formulación y de la elaboración propiamente de las políticas, la hemos puesto con ella. La idea, es someter a aprobación y legitimación la alternativa que se considere más apropiada o eficiente, pero manteniendo o conservando las demás opciones, priorizadas por orden de importancia, para en caso, de no ser esta aprobada o legitimada, proponer otra, hasta definir la más apropiada e incluso, abortar la idea. En este caso la aprobación es de dos tipos; la aprobación legalmente y la legitimación o aprobación ciudadana, Jones (1970), Anderson (1975) y Bardach (2004), son claros al advertir que uno de los pasos más importantes es legitimar la política; recordemos que se trata de Estados democráticos donde la aprobación y legitimación de la alternativa pasa o debiera pasar por demás actores políticos y la propia población antes de ser implementada.

Implementación. Esta etapa considera la implementación o puesta en marcha de la política –hasta de las que se decidió no hacer algo–, física y normativamente; incluye, una re-programación y un re-presupuesto –afinación o ajuste–, si fuera el caso, de la alternativa seleccionada y su ejecución, con base a los tiempos, responsables y periodos de ejecución establecidos en la etapa de formulación y, las metas y sub metas medibles y cuantificables determinadas. Participan particularmente los responsables de la política, tanto en su ejecución como en su implementación. Es decir, los actores técnicos y los actores gubernamentales responsables. Los demás actores políticos y ciudadanos pudieran participar según se determine, de hecho, ha habido políticas que para su implementación incluyen la participación de la ciudadanía. Afinación o ajuste: considera la reprogramación, represupuesto y ajuste –si fuera el caso– de la alternativa seleccionada, con base a los tiempos, metas, responsables y periodos de ejecución establecidos. Ejecución: comprende la ejecución en sí de la política pública seleccionada.

Seguimiento y control (la evaluación durante). Esta es tal vez la etapa más importante en nuestro modelo, regularmente se ha considerado el seguimiento y la evaluación, como una etapa implícita de la implementación o incluso no se ha considerado, pero por creer que es una parte esencial, acaso la más importante, la quisimos dejar aparte, como autónoma e independiente, sobre todo, porque se considera que los actores que principalmente habrán o deberán buscar que se lleve a cabo, como fue concebida, no debe ser solo el gobierno, sino los demás actores políticos y la sociedad en general, de hecho, se recomiendan oficinas autónomas, sean gubernamentales o de la sociedad civil, para su seguimiento y saber con certeza, si fue o no la solución a la problemática presentada. Hasta para permitirnos ajustarla, modificarla o incluso pararla. Ninguna política es infalible.

Evaluación durante el proceso. Tal vez para nosotros y el modelo, decimos, esta es la etapa más importantes: la llamamos la evaluación durante, en contraposición de la evaluación ex ante de las alternativas y ex post, de los resultados. Se trata de la evaluación durante el proceso, fundamentalmente de implementación. Podemos valorar y formular acertadamente una política, que sea esta aprobada y legitimada, pero si no se le da un seguimiento y control a su implementación, ciertamente estaremos en serios problemas (Aguilar y Lima, 2009).

Evaluación final. Esta etapa es la última más no ciertamente la final de las políticas, dependerá precisamente del resultado; como se señaló anteriormente, se trata de contrastar los resultados con los indicadores medibles y cuantificables esperados y, dependiendo de ello, su finalización, terminación, adecuación o continuidad.

Resultados. En los resultados, se trata de valorar los resultados finales de la política implementada una vez concluida de acuerdo a las metas y resultados esperados, qué tanto se avanzó, respondió o solucionó el problema o situación en cuestión.

Finalización de la política, conclusión, adecuación o continuidad. Aunque muchos autores coincidimos en que la política no termina, al menos si finaliza, tanto en fines prácticos como normativos, sobre todo, cuando no consigue resolver el problema para el cual fue diseñada e implementada o cuando no da el paso a una acción de Estado o permanente. Nuestro modelo considera el fin y terminación de la política cuando ha concluido su operación y cumplido para lo que fue diseñada. Sino, solamente finalizará, sobre todo si no ha conseguido el objetivo, aunque ciertamente pudiera ser readecuada o adaptada y aún en los casos en que se ha conseguido el objetivo servirá siempre de base o de know how para situaciones futuras, de ahí también lo interminable.

Conclusiones

Esta no es una propuesta solo de elaboración de políticas públicas, sino de todo el proceso y como tal se presenta; de entrada, se entendió que existen dos tiempos o momentos en su creación interconectados por una aprobación y legitimación, el del escritorio y el del campo; el de la elaboración y la implementación. Que irónicamente no tiene que ver necesariamente con su desarrollo, sino con su proceso –como se mencionó, puede existir una política pública que necesariamente no fue desarrollada en programas, proyectos o acciones sino con inacciones o la decisión de no hacer algo–, si no hay aprobación o legitimación de las políticas aprobadas –aún las que no se llevarán a cabo–, no hay o debiera haber política pública e implementación; es necesario advertir también, que consideramos dos momentos de programación y presupuesto, uno de ellos en la propia formulación y otro, en la implementación, que llamamos precisamente por lo mismo re-programación y re-presupuesto o de afinación o ajuste. Para nosotros, hay, o debiera existir una conexión entre la formulación de la política y su implementación y esta, debe de ser la programación y presupuestación, el conector por cierto no solo de las dos etapas, sino también de los dos tiempos considerados, los dos escenarios, el del escritorio y el del campo.

Vale para advertir también, que no pueden o deben implementarse políticas que no “fueron” programadas y/o presupuestadas, aún las no realizadas con acciones físicas o específicas. La formulación, debe anteceder al presupuesto y no al revés, en el escenario que sea; al presupuesto anual incluso, nos podemos referir. Esta es la política pública verdadera. No se desconoce que pueden suceder y suceden políticas públicas o acciones responsivas y reactivas durante el gobierno que deben ser atendidas sin premura, que debieran ser las menos, por cierto, pero aun así, el caso sería el mismo.

Por ello, y para ello, la evaluación no solo debiera ser antes, para seleccionar las alternativas o después, para valorar los resultados, sino primordialmente durante la etapa principalmente de su ejecución e implementación, que en nuestro caso, las quisimos ver como algo separado, la implementación y, la evaluación o control, sobre todo, por los actores que debieran participar. Incluso, se hace necesario y hasta obligatorio, fue nuestra recomendación, establecer por parte del gobierno, una área especializada, ciudadana u oficial, pero autónoma, que lleve a cabo puntual y oportunamente esta evaluación y seguimiento de las políticas implementadas y sus acciones.

Otros elementos a considerar son la participación democrática, que como se dijo, debiera ser considerada e impulsada desde el momento mismo incluso de su nacimiento y, en las diferentes etapas por cierto y, la cabal detección del problema, que estribe en las verdaderas causas y no en los efectos.

Consideramos que estos vacíos y algunos otros, son importantes de solucionar y trabajar, de lo contrario, seguiremos abonando a tratar de resolver problemas que no se solucionarán y seguirán ahondándose en la insuficiencia de los que están, o estamos obligados a resolverlos. Ciertamente, hicimos notar que las políticas públicas no siempre responden a intenciones de desarrollar el Estado, cual debiera ser, sino a conservar el poder; no obstante, partimos de un estado ideal de las políticas públicas, que no obvia lo otro, sino que lo asiste y que, en el peor de los casos, servirá de algún modo.

Referencias

  1. 1. Aguilar, L. (1993). Antologías de política pública. Miguel Ángel Porrúa. 🠔
  2. 2. Aguilar, L. (1996). Estudio introductorio. En L. Aguilar (ed.), La Hechura de las Políticas Públicas (pp. 15-84). Miguel Ángel Porrúa. 🠔
  3. 3. Aguilar, C. y Lima, M. (2009). ¿Qué son y para qué sirven las políticas públicas? Contribuciones a las Ciencias Sociales. www.eumed.net/rev/cccss/05/aalf.htm 🠔
  4. 4. Anderson, J. (1975) Public Policy Making. Rinehart y Winston. 🠔
  5. 5. Bardach, E. (2004). Los ocho pasos para el análisis de políticas públicas: un manual para la práctica. CIDE; Miguel Ángel Porrúa. 🠔
  6. 6. Brewer, G. (1974). The Policy Sciences Emerge: To Nurture and Structure a Discipline. Policy Sciences, 5, 239-244. https://doi.org/10.1007/BF00144283 [DOI] 🠔
  7. 7. Brum, M. (2006). La evaluación de políticas y programas públicos: el caso de los programas de desarrollo social en México. Miguel Ángel Porrúa. 🠔
  8. 8. Canto, M. (2002). Introducción a las políticas públicas. En M. Canto y O. Castro (eds.), Participación ciudadana y políticas públicas en el Municipio (pp. 59-77). MCD. 🠔
  9. 9. Cardozo, M. (2009). Evaluación y metaevaluación en los programas mexicanos de desarrollo social. UAM-X. 🠔
  10. 10. Capera, J. y Galeano, J. (2017). Las políticas públicas un campo de reflexión analítica entre la ciencia política y la administración pública latinoamericana. TELOS. Revista de Estudios Interdisciplinarios en Ciencias Sociales, 19(2), 366-387. 🠔
  11. 11. Catalá, D. (2015). Las políticas públicas y su ciclo. https://totaleval.wordpress.com/2015/02/11/las-politicas-publicas-y-su-ciclo/ 🠔
  12. 12. Comisión Económica para América Latina y el Caribe (Cepal). (2000). Equidad, desarrollo y ciudadanía. Cepal. https://www.cepal.org/es/publicaciones/2686-equidad-desarrollo-ciudadania-version-definitiva 🠔
  13. 13. Dye, T. (2008). Understanding Public Policies. Pearson Prentice Hall. 🠔
  14. 14. Fernández, A. (1999). Las políticas públicas. En M. Caminal (coord.), Manual de Ciencia Política (pp. 460-482). Tecnos. 🠔
  15. 15. Flores, T. (2014, 10 de noviembre). Definición de política pública: una revisión conceptual. Política Pública.CL.https://politicapublica.cl/2014/11/10/definicion-de-politica-publica-revision-conceptual/ 🠔
  16. 16. Grau, M. (2002). Introducción. El Estudio de las políticas públicas: enfoques y Metodologías de Análisis. En M. Grau y A. Mateos (eds.), Análisis de Políticas Públicas en España: enfoques y casos (pp. 29-58). Tirant lo Blanch. 🠔
  17. 17. Heclo, H. y Wildavsky, A. (1975). The Private Government of Public Money. Macmillan. 🠔
  18. 18. Jaime, F., Dufour G., Alessandro, M. y Amaya, P. (2013). Introducción al análisis de políticas públicas. Universidad Nacional Arturo Jauretche. 🠔
  19. 19. Jenkins, W. (1978). Policy Analysis: A Political and Organizational Perspective. Martin Robertson. 🠔
  20. 20. Jones, Ch. (1970). An Introduction of the Study of Public Policy. Wadsworth Co. 🠔
  21. 21. Kraft, M. y Furlong, S. (2006). Public Policy: Politics, Analysis and Alternatives. CQ Press. 🠔
  22. 22. Lahera, E. (2002). Introducción a las políticas públicas. Fondo de Cultura Económica. 🠔
  23. 23. Lasswell, H. (1996). La concepción emergente de las ciencias de políticas. En L. Aguilar (ed.), El estudio de las políticas públicas (pp. 79-117). Miguel Ángel Porrúa. (original publicado 1971). 🠔
  24. 24. Lindblom, C. (1979). Usable Knowledge: Social Science and Social Problem Solving. Yale University Press. 🠔
  25. 25. Majone, G. (1989). Evidence, Argument & Persuasion in the Policy Process. Yale University Press. 🠔
  26. 26. May, J. y Wildavsky, A. (1978). The Policy Cycle. Sage. 🠔
  27. 27. Medellín, P. (2004). La política de las políticas públicas: propuesta teórica y metodológica para el estudio de las políticas públicas en países de frágil institucionalidad. CEPAL. https://www.cepal.org/es/publicaciones/6082-la-politica-politicas-publicas-propuesta-teorica-metodologica-estudio-politicas 🠔
  28. 28. Meny, Y. y Thoenig, J. (1992). Las políticas públicas. Ariel. 🠔
  29. 29. Mota Díaz, L. (2002). El capital social: un paradigma en el actual debate sobre el desarrollo. Tendencias y problemas. Espiral, 9(25), 37-65. 🠔
  30. 30. Mota Díaz, L. y Sandoval Forero, Eduardo A. (2006). El rol del capital social en los procesos de desarrollo local. Límites y alcance en grupos indígenas. Economía, Sociedad y Territorio, 5(20), 781-819. https://www.redalyc.org/articulo.oa?id=11102005 🠔
  31. 31. Plano, J. C. (1973). Political Science Dictionary. Dryden Press. 🠔
  32. 32. Rose, R. (1973). Comparing Public Policy: An Overview. European Journal of Political Research, 1(1), 67-94. https://doi.org/10.1111/j.1475-6765.1973.tb01283.x [DOI] 🠔
  33. 33. Roth, A. (2006). Políticas públicas: formulación, implementación y evaluación. Aurora. 🠔
  34. 34. Subirats, J. y Gomá, R. (1998). Democratización, dimensiones de conflicto y políticas públicas en España. En R. Gomá y J. Subirats (eds.), Políticas Públicas en España. Contenidos, Redes de Actores y Niveles de Gobierno (pp. 13-36). Ariel. 🠔
  35. 35. Tamayo, M. (1997). El análisis de las políticas públicas. En R. Bañón y E. Castillo (eds.), La nueva administración pública (pp. 281-312). Alianza. 🠔

Notas

Artículo recibido: 1 de mayo de 2020 / Aceptado: 25 de agosto de 2020 / Modificado: 6 de septiembre de 2020. Este artículo es producto de una investigación por parte del autor como miembro del Sistema Nacional de Investigadores de México (SNI), no se contó con financiación.
Doctor en Ciencias Sociales por la Universidad Autónoma de Sinaloa, México. Profesor titular de la Universidad Autónoma de Occidente, México. Correo electrónico: maredezasinaloa@hotmail.com https://orcid.org/0000-0002-2537-8339

Anexos. Definiciones sobre políticas públicas

Como elemento político

Autor Definición
Grau (2002) Son el conjunto de acciones, de procesos, de interacciones e intercambios entre actores que tienen lugar en los ámbitos del poder político.
Jenkins (1978) Un conjunto de decisiones interrelacionadas, tomadas por uno o varios actores políticos.
Manuel Canto (2002) Cursos de acción tendientes a la solución de problemas públicos, definidos a partir de la interacción de diversos sujetos sociales, en medio de una situación de complejidad social y de relaciones de poder, que pretenden utilizar de manera más eficiente los recursos públicos y tomar decisiones a través de mecanismos democráticos, con la participación de la sociedad.
Roth (2006) Tiene tres acepciones (políticas): la política, concebida como el ámbito del gobierno de las sociedades humanas (polity). La política como la actividad de organización y lucha por el control del poder (politics). Y, la política como designación de los propósitos y programas de las autoridades públicas (policy).
Medellín (2004) Producto de un intenso proceso político a través del cual emergen y toman forma los proyectos e intereses de agentes (individuos), agencias (instituciones) y discursos (síntesis de la interacción entre agentes y agencias) en pugna por imponer un determinado proyecto de dirección política y de dirección ideológica sobre la sociedad y el estado que son gobernados.
Fuente: elaboración propia.

Como elemento gubernamental

Autor Definición
Dye (2008) Es todo lo que los gobiernos deciden hacer o no hacer.
Meny y Thoenig (1992) Es el resultado de la actividad de una autoridad investida de poder público y de legitimidad gubernamental.
Tamayo (1997) Son el conjunto de objetivos, decisiones y acciones que lleva a cabo un gobierno para solucionar los problemas que en un momento determinado los ciudadanos y el propio gobierno consideran prioritarios.
Lasswell (1971/1996) Disciplinas que se ocupan de explicar los procesos de elaboración y ejecución de las políticas, con base científica, interdisciplinaria y al servicio de gobiernos democráticos.
Brum (2006) Fenómeno social, administrativo y político, resultado de un proceso de sucesivas tomas de posición, que se concretan en un conjunto de decisiones, acciones u omisiones, asumidas fundamentalmente por los gobiernos.
Heclo y Wildavsky (1975) Una acción gubernamental dirigida hacia el logro de objetivos fuera de ella misma.
Gracas (2006) Conjunto de decisiones que se traducen en acciones, estratégicamente seleccionadas. Su dimensión es pública por el tamaño del agregado social sobre el cual coinciden, pero sobre todo, por su carácter gubernamental.
Fuente: elaboración propia.

Como elemento administrativo

Autor Definición
Aguilar (1996) a) El diseño de una acción colectiva intencional, b) el curso que efectivamente toma la acción como resultado de las muchas decisiones e interacciones que comporta y, c) los hechos reales que la acción colectiva produce.
Plano (1973) Reglamentos y programas gubernamentales considerados individualmente o en su conjunto, esto es, los productos de las decisiones de autoridad de un sistema político.
Fuente: elaboración propia.

Como elemento democrático

Autor Definición
Lahera (2002) Corresponde a cursos de acción y flujos de información relacionados con un objetivo público definido en forma democrática.
Lasswell (1971/1996) Disciplinas que se ocupan de explicar los procesos de elaboración y ejecución de las políticas, con base científica, interdisciplinaria y al servicio de gobiernos democráticos.
Canto (2002) Cursos de acción tendientes a la solución de problemas públicos, definidos a partir de la interacción de diversos sujetos sociales, en medio de una situación de complejidad social y de relaciones de poder, que pretenden utilizar de manera más eficiente los recursos públicos y tomar decisiones a través de mecanismos democráticos, con la participación de la sociedad.
Fuente: elaboración propia.

Otras definiciones

Autor Definición
Fernández (1999) No es un fenómeno objetivo de perfiles claros y definidos, su existencia debe ser puesta de relieve como fruto de la investigación en el plano empírico mediante la identificación de sus elementos constitutivos, sean estos declaraciones de intenciones, programas, decisiones.
Kraft y Furlong (2006) Es un curso de acción o de inacción gubernamental, en respuesta a problemas públicos. Reflejan no sólo los valores más importantes de una sociedad, sino que también el conflicto entre valores. Dejan de manifiesto a cuál de los valores se le asigna la más alta prioridad en una determinada decisión.
Majone (1989) Está hecha de lenguaje. Sea en su forma oral o escrita, el debate, la argumentación, son centrales en todas las etapas del proceso de las políticas públicas.
Subirats y Gomá (1998) Las políticas deben considerarse como propuestas de regulación pública de los múltiples problemas y contradicciones que afrontan las sociedades actuales.
Canto (2002) Cursos de acción tendientes a la solución de problemas públicos, definidos a partir de la interacción de diversos sujetos sociales, en medio de una situación de complejidad social y de relaciones de poder, que pretenden utilizar de manera más eficiente los recursos públicos y tomar decisiones a través de mecanismos democráticos, con la participación de la sociedad.
Lindblom (1979) Procesos, decisiones y resultados, pero sin que ello excluya conflictos entre intereses presentes en cada momento, tensiones entre diferentes definiciones del problema a resolver, entre diferentes racionalidades organizativas y de acción, y entre diferentes perspectivas.
Fuente: elaboración propia.