Historia y Sociedad
0121-8417
Facultad de Ciencias Humanas y Económicas de la Universidad Nacional de Colombia, Sede Medellín
https://doi.org/10.15446/hys.n35.70382

Recibido: 11 de febrero de 2018; Revision Received: 9 de marzo de 2018; Aceptado: 6 de mayo de 2018

La platería andina colonial a través de la historia de la familia Sacayco*

The Colonial Andean Silver Working through the History of the Sacayco Family

A ourivesaria andina colonial através da história da família Sacayco

L. Vetter Parodi, **

Doctora en Historia con mención en Estudios Andinos por la Pontificia Universidad Católica del Perú (Lima, Perú). Profesora de tiempo parcial en la Pontificia Universidad Católica del Perú (Lima, Perú). Es miembro de número de la Academia Nacional de Ciencias (Lima, Perú). En el año 2016 ganó el premio L’ORÉAL-UNESCO-CONCYTEC “Por las Mujeres en la Ciencia” http://orcid.org/0000-0002-4708-0488 luisa.vetter@pucp.edu.pe; luchivetter@hotmail.com Pontificia Universidad Católica del Perú Pontificia Universidad Católica del Perú Lima Peru

Resumen

El platero indio en la colonia ha sido poco estudiado por los investigadores. No solo desde el punto de vista social, sino también económico y tecnológico. Quizás la falta de interés radique en la poca información que aparece en los documentos coloniales hallados hasta el momento sobre estos artesanos, además de la casi imposibilidad de identificar los objetos manufacturados por estos especialistas, en vista de que las piezas carecen de firma. En estas líneas pretendemos mostrar, mediante el uso de documentos históricos y de estudios arqueológicos, cómo es que estos plateros indios buscaron un lugar en la nueva sociedad luego de la conquista europea, y cómo se incorporaron a esta gracias a su destreza y habilidad en el arte de la platería.

Palabras clave:

(Tesauro) tecnología, (Autora) platero indio, colonia, herramientas.

Abstract

Colonial Indian silversmiths have been barely studied by researchers. Not only from the social point of view, but also from the economic and technological ones. Perhaps the lack of interest lies in the scarce information about these artisans in the Colonial documents found so far, besides that it is almost impossible to identify the objects manufactured by these specialists due to the lack of signature on the objects. In this paper, we intend to show through the use of historical documents and archaeological studies, how these Indian silversmiths look for a place in the new society after the European Conquest, and how they were incorporated due to their skills and ability as silverware artisans.

Keywords:

(Thesaurus) technology, (Author) Indian silversmith, Colony, tools.

Resumo

O ourives índio na colônia tem sido pouco estudado por pesquisadores. Não só desde o ponto de vista social, mas também económico e tecnológico. Talvez a falta de interesse radique na pouca informação que aparece nos documentos coloniais encontrados até o momento sobre esses artesãos, além da quase impossibilidade de identificar os objetos manufaturados pelos especialistas, em vista de que as peças carecem de assinatura. Nestas linhas pretendemos mostrar, mediante o uso de documentos históricos e de estudos arqueológicos, como é que esses ourives índios procuraram um lugar na nova sociedade depois da conquista europeia, e como se incorporaram a esta graças a sua destreza e habilidade na arte da ourivesaria.

Palavras chave:

(Tesauro) tecnologia, (Autora) ourives índio, colônia, ferramentas.

Introducción

El trabajo de orfebrería en el área andina de los Andes centrales es muy rico y de larga data. Más de 4000 años de historia nos muestran que el trabajo en metales como el oro, la plata, el cobre y diversas aleaciones como la tumbaga fue una técnica altamente desarrollada por grandes especialistas que se dedicaron, en muchas ocasiones, a este arte de forma exclusiva, quizás la única manera como se podía lograr dicha especialización. En las siguientes líneas veremos la historia de los Sacayco, una familia de plateros conocida desde la época inca como grandes artesanos dedicados a la platería, cuyas vidas se vieron alteradas, primero, por la llegada de los incas, y luego por el arribo de los conquistadores europeos; sin embargo, estos cambios no interfirieron con la actividad que ellos practicaban: la platería.

Los Sacayco, Guayna Cápac y la posesión de tierras

En el Archivo General de la Nación de Perú se conservan un par de documentos1 que dan cuenta del traslado de los indios yungas plateros desde Lima, en la costa central de Perú, hacia Picoy, ubicado en la sierra sur, por orden del inca Guayna Cápac2. En estos documentos se describen los problemas legales que afrontaron los indios plateros yungas por los límites de dichos terrenos. En 1595 fue presentada una demanda sobre la invasión de las tierras de estos plateros yungas, por parte de los indios mayo pertenecientes a la reducción de Zurite en Apurimac, sierra sur del Perú. Los indios plateros yungas indican que:

...Don lucas sacayco y Don alonso sacayco Gonsalo Sacayco yndios yungas plateros nietos lexitimos de Don alonso sacayco rreducidos en la Parroquia de Santiago arraval desta ciudad [Cusco] por nosotros y en nombre de los demas nuestros ermanos desimos que nosotros tenemos y posseemos de tiempo ynmemorial a esta parte unas tierras de sembrar mays y otras legumbres en el balle de Saquixaguana jurisdicion desta ciudad llamadas Picoy Pampa, Quillay guassi Linpi guassi quillimissa guassi que lo que es en llano son más de setenta topos y ensima y altos destos de suso nombradas otras de sembrar papas que se llaman chiuan pata ayaco urco y sauso casa como consta y paresse por estos títulos posseciones y rrecaudos que ante VMd hasemos demostracion...3

Más adelante el capitán don Francisco de Loayssa, vecino de Cusco y Juez Visitador, mencionó que:

… hisse las averiguaciones y diligencias que fueron nessesarias y por ellas averigue que las tierras que los dichos yndios yungas plateros piden son las mesmas en que todos los sussodhos q, con ellos estamos de pies en este balle de Saquisaguana que son entre dos cerros llamados el Chiuanpata urco que lo sine una acequia de agua y el ottro cerro llamado Sauso casa la cantidad dellas son lo que es tierras de mays y de rriego desde unos caserones antiguos que fueron de los dichos yndios yungas de sus antepassados donde guayna paca [sic] ynga señor que fue destos rreynos los puso para que sirviesse de plateros y bajan las dichas tierras habia lo llano entre los dichos dos cerros que medidas hubo en ellos setenta topos de buena y mala tierra.4

De esta forma, Loayssa le daba la razón a los indios yungas plateros sobre la propiedad de esas tierras. Sin embargo, este enfrentamiento continuó durante siglos. En los mismos documentos, observamos que el pleito aún persistía en 1652, cuando los indios plateros de la parroquia de Santiago en Cusco interpusieron una denuncia contra Juan Esteban de Riveros, escribano real, por el derecho que los indios yungas plateros reclamaban sobre sus tierras en Picoy "y otros nombres y sus punas", en el valle de Jaquijahuana, en la provincia de Abancay, en la sierra sur del Perú. Esta denuncia fue interpuesta por el representante de los plateros indios, el protector de los naturales y principal de la parroquia de Santiago, don Pascual Sacayco, cuyos antepasados fueron oficiales plateros yungas de Guayna Cápac, mencionados en el documento como don Martín Manya y Lucas Calayco y Marcos Ucani. Esta petición fue levantada porque el corregidor Matheo Ximenes había comprado las tierras aledañas a las que poseían los indios plateros, pero en la compra incluyó la medida de dos topos5 de los terrenos pertenecientes a estos indios plateros que, como indicó Pascual Sacayco, las tenían desde tiempos inmemoriales. En los documentos se relató cómo estos artesanos eran denominados indios yungas plateros y que sus antepasados fueron trasladados a dicho valle de Picoy por Guayna Cápac, a quien le servían como oficiales plateros.

Estos plateros indios yungas ocuparon tales tierras desde que sus antepasados llegaron a ellas, con sus mujeres e hijos, pero a su arribo los conquistadores quemaron el poblado y aquellos se vieron obligados a salir por temor a que les sucediera algo peor, dejando el terreno libre para que los conquistadores se instalaran. El corregidor Ximenes alegó que Guayna Cápac jamás les dio estas tierras, más bien que estos indios plateros estuvieron alojados en el asiento de Carmenga. En otra parte del documento6 Matheo Ximenes reiteró que los indios yungas plateros siempre estuvieron asentados en Carmenga y "Chaquelchaca", barrios localizadas en la ciudad del Cusco (ver figura 1). Si bien los plateros indios indicaron que habían salido de sus tierras porque los españoles se las quemaron y los obligaron a abandonarlas, Ximenes afirmó que esta no era razón suficiente para dejar sus hogares. Además, recordó que hacía tres años él ocupaba los terrenos y les cuestionaba por qué deberían ser propiedad de los indios plateros, si estos residían hace más de veinte años en los asientos de Carmenga, en donde tenían sus casas y viviendas. Por último, en el documento se refiere que estos indios yungas plateros -según Ximenes- nunca labraron ni cultivaron las tierras para comer, sino que comían de sus oficios de plateros, por lo cual el español tomó este hecho como signo del abandono de dichas tierras y que por tanto no había motivo para su demanda.

Plano de los barrios de Cusco colonial

Figura 1: Plano de los barrios de Cusco colonial

Fuente: elaborado por Josué Celis a partir de George E. Squier, Un viaje por tierras incaicas. Crónica de una expedición arqueológica (1863-1865), [1877] (Lima: Universidad Nacional Mayor de San Marcos y Embajada de los Estados Unidos, 1974), 232.

Por otro lado, Ximenes señalaba que no era posible creer que las tierras de Picoy fueran de los indios plateros yungas porque estos siempre estuvieron asentados en Carmenga y Chaquilchaca y otras partes de Cusco, en donde elaboraban piezas de plata y vajillas. En efecto, a raíz de su reforma de 1572, el virrey Francisco de Toledo ubicó en estos barrios de las afueras de Cusco a los plateros indios para que trabajaran en su oficio bajo el control de un veedor. Carmenga está próximo a la parroquia de Santa Ana7, mientras que Chaquilchaca se ubica cerca de la parroquia de Santiago8. Para 1712 el pleito se reavivó y don Juan Cosco -quien era el cacique principal del ayllu Herbay de los ychsma yungas plateros, reducidos en la parroquia de Santiago (Cusco)- inició demanda ante el marqués de Valdelirios, juez y visitador general de tierras en las provincias de los obispados del Cusco y Huamanga, contra José Ramírez Maldonado, vecino de la ciudad del Cusco, quien se había introducido en las tierras denominadas Picoy, en el valle de Jaquijahuana, que eran de propiedad de aquel ayllu. Don Juan Cosco indicó que don Pascual Sacayco, su antecesor, fue amparado en la posesión de estas tierras por provisión despachada por el excelentísimo señor marqués de Mancera, virrey de estos reinos9.

En este relato hay varios puntos importantes que debemos destacar. En primer lugar se menciona al inca Guayna Cápac como el "Señor que fue de esos reinos" y según los indios yungas plateros fue quien les cedió el terreno de Picoy a sus ancestros -también yungas plateros- cuando fueron trasladados desde la costa. La narración también indica que en 1712 estos indios yungas plateros pertenecían al ayllu de Herbay. Además de los datos incluidos en este documento, Waldemar Espinoza10 ha señalado que ese ayllu pertenecía a los ychsma, sociedad asentada en la costa central entre los valles del Rímac y Lurín durante el periodo Intermedio Tardío -alrededor del año 1000 d. C.-. Los recientes estudios arqueológicos han revelado que los ychsma fueron grandes orfebres, dedicados sobre todo al trabajo en plata con la técnica del vaciado11 y que sus descendientes eran los plateros cusqueños de San Pablo de Canchis, quienes siguen elaborando piezas de plata con las mismas técnicas que sus antepasados ychsma12. Con respecto a estos plateros cusqueños, Pedro Cieza de León consignó que "...Adelante de esta prouincia están los Canches: que son Indios bien domésticos y de buena razón, faltos de malicia, y que siempre fueron prouechosos para trabajo, especialmente para sacar metales de plata y oro: y poseyeron mucho ganado de sus ouejas y carneros..."13. Dicha comunidad, famosa por el trabajo en las minas y por sus plateros, ha sido investigada por Abraham Valencia14 y Paloma Carcedo15.

Por su parte, Bernabé Cobo se refirió a la cantidad de plateros que había en esta parte del continente, apuntando que "tenían los reyes Incas gran número de plateros en todas las provincias de su dominio, en las cuales aún duran todavía muchos de los que han ido sucediendo a los que había cuando los españoles vinieron..."16. Asimismo, Antonio Vázquez de Espinosa mencionó la gran cantidad de oficiales que se encontraban en el Cusco cumpliendo diversas labores, incluyendo a los plateros, y también puntualizó que había más oficiales indios que españoles: "Hay en esta imperial ciudad [Cusco] muchos oficiales de todos oficios algunos españoles y los más indios muy primos y curiosos en sus oficios, carpinteros, sastres, zapateros y todos los demás que hay en grandes repúblicas y gran suma de indios plateros..."17.

Desde los primeros años de la ocupación española, los plateros indios fueron empleados por los peninsulares, tanto civiles como eclesiásticos, para la elaboración de diversos objetos de plata18. Sin embargo, debemos preguntarnos por qué los plateros indios fueron ubicados en los barrios cusqueños. Era común que los plateros indios fueran escondidos en las iglesias y en las casas de los encomenderos para evitar el pago del quinto real impuesto por la Corona española a la elaboración de piezas de plata. Otra razón fue que los europeos pedían a los indios plateros que fabricaran piezas de plata de baja ley con el fin de engañar. Frente a ello, un documento de la época apuntó que:

Yten[sic] por quanto en esta ciudad y sus términos, assi en poder de españoles, como fuera del, ay muchos yndios plateros que entienden en el oficio de labrar plata de que resultan muchos inconbenientes, assi de mesclarla con otros metales, y abajarla de la ley, como porque los quintos de la dicha plata labrada no bienen a la fundición real en mucho tiempo y es fraude que se hase en la dicha cobranza de los dichos quintos […] Y proveyendo sobre ello ordeno y mando que assi de las casas de españoles como de los repartimientos de esta provincia los dichos yndios plateros sean recojidos e traídos a esta ciudad y puestos en parte, y lugar que por mi les será señalado para que usen sus oficios, poniéndoles a cargo de personas que tengan cuidado de quitar los dichos inconbenientes, e que la dicha plata se quinte luego que fuere labrada, de lo qual yo daré provición, y pondré aranzel[sic] de lo que han de llevar por la dicha labor.19

Los españoles comunes, los corregidores e incluso el clero eran reacios a pagar el impuesto al rey y fomentaban la situación ilegal de los plateros20. Para evitar dichos fraudes en el Cusco, en 1572 el virrey Francisco de Toledo promulgó las ordenanzas de plateros. Ellas estipulaban que todos los plateros indios debían agruparse en un galpón de la ciudad, el cual sería vigilado por un veedor nombrado por Toledo. Este veedor sería el encargado de concertar la elaboración de las piezas de plata y oro, las cuales serían labradas con las herramientas propias de los plateros indios. Este inspector debía llevar un libro en el que anotara cada una de las hechuras, pues el platero indio tenía derecho a ganar dinero por su trabajo. De esta manera, al final del mes se pagaría al platero, aunque reteniéndole un porcentaje por el alquiler del galpón, los derechos y los costos del carbón. En el eventual caso que los plateros, a través de sus ahorros, consiguieran plata para labrar, se les permitiría ir al galpón para elaborar piezas con dicha plata y venderla a los precios estipulados, liquidando el quinto a la Corona. Durante este periodo, el platero indio no podía, por ningún motivo, labrar plata fuera del taller ni fuera de la ciudad21. Por eso, como menciona Vázquez de Espinosa, los plateros indios fueron agrupados en la parroquia de Santiago:

Tiene esta noble e imperial ciudad [Cusco] con la iglesia matriz siete parroquias, de las cuales los curas administran los santos Sacramentos a sus feligreses que son la parroquial de San Cristóbal, que fundó el rey Paullu Inca cuando se bautizó con la reina doña Catalina Toto Usica; la de San Sebastián; Santa Ana; San Blas; Nuestra Señora de Belén; Santiago, que es la parroquia de los indios plateros y el hospital general de los indios es parroquia, y es uno de los más insignes hospitales que hay en todas las Indias, el cual se fundó el año de 1555 en tiempo que era Garcilaso de la Vega Corregidor de aquella imperial ciudad.22

Años después continuaba vigente el control que el virrey Toledo había impuesto a los indios plateros mediante sus ordenanzas para la hechura de objetos de plata. Adicionalmente, en 1629 se implantó el tributo que se debía pagar en las parroquias y en los repartimientos de indios del Cusco para los gastos de las fundiciones:

Ansimismo se paga en esta Real Caxa infudacion año todo lo que es necesario para la fundicion en hacer callanas nuevas y renovar las viejas y en los yerros de las barras fuelles chimenea yerros grandes para menear la plata martillos aros tenazas moldes alcrenises pesso de la dicha fundicion y todo lo demas nessesario para que tenga todo el buen recaudo que es menester en que tampoco se puede saber liquidamiento lo que seia cada año. (cero pesos).23

Fue quizá por esta razón que el corregidor Ximenes mencionó que en 1652 -ochenta años después de la emisión de las ordenanzas- era imposible que los plateros yungas pudieran haber sido propietarios de las tierras en disputa. Queda claro que luego que estos artesanos fueron trasladados a la ciudad del Cusco para cumplir con su oficio, la tierra quedó desprotegida, con lo cual el español pudo hacerla suya. Waldemar Espinoza24 ha realizado un estudio sobre los plateros de Ica en Cochabamba, Bolivia, en el que identificó a cuatro plateros indios que fueron trasladados por Guayna Cápac como mitmas. Por otro lado, Nicolás Sánchez-Albornoz25 afirma que en tiempos del virrey Toledo, el número de plateros indios en Cochabamba aumentó de 4 a 19 y que fue el único grupo que creció en el padrón de 1645, llegando a 31 integrantes. De igual manera, Waldemar Espinoza refirió que en 1548 se dio el traslado de los "plateros" de Ica, en la costa sur de Perú, hacia Sipesipe, en Cochabamba. Dicho investigador describe la historia de estos plateros yungas y señala que a principios de 1500, Guayna Cápac movilizó a un grupo de mitmas de Ica hacia Cochabamba para que se ocuparan del cultivo de tierras, sobre todo de maíz, con el fin de suplir los almacenes del Estado inca. Asimismo, Guayna Cápac proporcionó tierras a estos mitmas para que pudieran mantenerse.

Cuando llegaron los europeos a esta zona, muchos de ellos huyeron de Icallunga, nombre dado a la estancia en donde fueron colocados por Guayna Cápac en Sipesipe. Entre 1542 y 1544, se adjudicó al español Hernando de Silva la encomienda de Sipesipe, quien en 1548 llevó a su estancia de Icallunga (Sipesipe) a 4 indios yungas como sus yanas26. Dado que estos cuatro personajes estaban sujetos a dicha encomienda, Hernando de Silva decidió traer a un platero español de apellido Bello para instruirlos en ese arte, y poder aprovecharse de estos nuevos artesanos hasta irse de Charcas. Fue así como estos indios yungas se convirtieron en plateros apenas llegaron a Cochabamba, tal como lo indica Waldemar Espinoza: "... en lo que también hay unanimidad es cuando afirman que, estando ya en Icallunga [...] es que aprendieron la ocupación de plateros, poco después de la guerra de Jaquijaguana"27. El nombre de uno de los plateros iqueños asentados en Sipesipe, en la estancia de Icallunga -como rebautizaron este paraje- era Sacaico28. Es preciso advertir, sin embargo, que en el texto de Waldemar Espinoza no se citan textualmente las declaraciones, por lo que debemos tomar estos datos con precaución. No sabemos cuál fue el tenor de los informantes en el documento, pues podría aludirse a un aprendizaje de las técnicas de platería o la elaboración de piezas europeas diferenciándolas de las nativas, ya que parece coincidencia que un yanacona apellidado Sacaico se iniciara recién en esta actividad, sobre todo si nos remitimos a lo revisado en los documentos sobre los pleitos de las tierras en Picoy.

Resultan también interesantes las vacilaciones sobre el origen de estos mitmas, referidos por algunos informantes como originarios de Lima, Arequipa y principalmente "de los llanos de Ica", ya que podría tratarse de una situación similar a la de los mitmas ychsma de Herbay, es decir, que hayan sido trasladados desde Cañete -Herbay- pero siendo originarios del territorio ychsma (Lima). De otro lado, por una referencia publicada por Raimund Schramm29 sabemos que en 1644 un indio denominado don Pablo Sacaico era curaca de Sipesipe en Cochabamba y tenía tierras en "Paacollo"30. Estos plateros formaron una cofradía en Sipesipe y tenían su propio libro de bautizos en la iglesia de dicho pueblo, según referencia tomada del estudio de Juan J. Villarías-Robles y David Pereira31. De acuerdo con los documentos estudiados por Waldemar Espinoza, algunas tierras de la localidad de Payacollo habían sido otorgadas por el inca Guayna Cápac a los mitmas yungas de Ica y, según otros testigos, a mitmas "yungas de Chincha".

Quizás se trataba de una rama de estos plateros originarios del territorio ychsma que, así como fueron trasladados a Herbay en Cañete32, fueron llevados originalmente como mitmas del Rímac o Lurín -tierras ychsma- a Chincha, al sur de Lima. Esta posibilidad es más que plausible si, como lo atestigua la presencia de ayllus plateros Herbay y Chincha en Hatun Xauxa, ambos grupos de artesanos -"herbayanos" y "chinchanos"- eran usualmente movilizados juntos por los incas33. Guayna Cápac fue el inca que reorganizó la situación de los artesanos. Se ocupó de trasladar ayllus completos a diversas localidades, para que cumplieran con la hechura de los objetos requeridos por la élite. Las fuentes primarias citadas anteriormente dan cuenta justamente de estos desplazamientos (ver mapa 1). Si bien Guayna Cápac fue en la época precolombina el artífice de estos movimientos, durante la colonia los plateros indios continuaron desplazándose por el territorio suramericano en busca de nuevas oportunidades, como lo hemos indicado en una investigación anterior34.

Desplazamiento de los plateros indios Sacayco por Suramérica, tanto en la época precolombina como en la colonial

Mapa 1: Desplazamiento de los plateros indios Sacayco por Suramérica, tanto en la época precolombina como en la colonial

Fuente: elaborado por Josué Celis con base en la información de Luisa Vetter.

Los Sacayco, las deudas y el testamento: la historia de los objetos de plata y sus protagonistas

En la demanda de terrenos de Picoy interpuesta por los yungas indios plateros, Pascual Sacayco apareció como protector de los naturales y principal de la parroquia de Santiago. En un documento de 1642 fue mencionado como demandado por deudas. En dicho pleito, el maestro platero de oro Phelipe de Herrera actuó como depositario de parte de las herramientas que Pascual Sacayco usaba para su oficio de platero, las cuales correspondían a "dos caxones de madera = unos fuelles = un taz de hierro en madera"35. Ese mismo año, en otro documento, Phelipe de Herrera se constituyó nuevamente como depositario de los bienes embargados a Salvador Cayco o Sacayco, indio platero que era acusado de deudor, siéndole embargados "de dos caxones de madera = un torillo de plata = una ollita de plata = dos asientos de candeleros de plata = untas con una bigornia = dos fuelles"36. Cabe resaltar que en el documento37 en donde se detallaron los problemas de litigio por las tierras de Picoy, se mencionó a Salvador Sacayco como hermano de Pascual -protector de los naturales y principal de la parroquia de Santiago-. Lo interesante es que en ninguno de los dos manuscritos se les caracterizó como indios plateros yungas, sino simplemente como indios plateros, cosa rara por cuanto en el documento que registra el litigio por la propiedad de sus terrenos se hace referencia a su lugar de origen, yunga, es decir, que era costeño.

En el Archivo Histórico de la Casa Nacional de Moneda -Potosí, Bolivia- se encuentran dos documentos que recogen el testamento del oficial platero Juan Sacayco, quien figuró como indígena natural de Cusco. En el primer manuscrito38 el oficial platero dijo estar muy enfermo, por lo que decidió dejar sus cosas en orden y hacer su testamento, inventario y subasta de bienes. Para dicho fin declaró como albacea a su hermano Juan Carlos Sacaico, quien también era indio platero. Como parte de los objetos que declaró que le debían se encontraba una bacinica de plata que tenía Alonso Saico, además de una camisa con sus puntas. Otros objetos atestiguados fueron unos cocos de plata pequeños, que se los debía a un curaca conocido por sus albaceas. Con respecto al primer objeto, la bacinica, es interesante que objetos tan personales se elaboraran en plata. Los bienes utilitarios se confeccionaban con muchos materiales, como madera, metal, o fibra. Antes de la llegada de los europeos, los nativos americanos producían sus utensilios en cerámica, metal, fibra y piedra. La majestuosidad y material de cada uno se relacionaba con la importancia política y religiosa del dueño.

A partir de 1532, en el territorio que sería luego conocido como Virreinato del Perú, la situación empezó a cambiar debido a la gran cantidad de plata que comenzó a explotarse y al concepto monetario que se impuso en tierras americanas. De esta manera, cosas tan personales como una bacinica empezaron a elaborarse en plata, lo que da cuenta de los cambios y caprichos que ocurrieron en la América española. En un trabajo anterior39 elaboramos una larga lista de piezas manufacturadas en plata durante la colonia, algunas tan diversas como jeringas o bacinicas. En las siguientes líneas comentaremos la hechura de una bacinica y otras piezas, así como los problemas que surgieron por el uso preponderante del cobre como elemento aleante en la manufactura40. Si bien esta descripción no involucra a un Sacayco, funge como muestra de las extravagancias europeas y de los fraudes que se cometieron en la elaboración de los objetos. Por los años de 1670 y 1671, el médico cirujano del corregimiento de Cajamarca, el licenciado Antonio de Barros, encargó la confección de una bacinica al maestro platero Miguel de Rueda. Para esta transacción el médico entregó tres marcos y 1/2 onza de plata blanca, además de dos onzas de plata de piña. Sin embargo, luego de más de un mes de haber solicitado esta hechura, el médico cirujano se quejó porque la bacinica tenía más liga (cobre) que plata. Por tal motivo solicitó que otro platero verificara si se usaron los tres marcos y la 1/2 onza, más un marco adicional que había colocado.

Además, parece que el problema no se restringió a la bacinica, pues el cirujano también pidió que le revisaran la hechura de siete platillos, un salero y un candelero que el platero Miguel de Rueda había realizado. En ese sentido, Antonio de Barros apuntó que de Rueda había elaborado para él una serie de piezas entre las que se encontraban: "... una bacinica de plata, quatro platillo, un salsero mendocino, una tembladerita de plata, que es la plata que exsivio el dicho Antonio de Barrios. Dixo que son las dichas piezas las que labró este declarante y que faltan dos candeleros y una tembladera compañera de la de arriba..."41. Para determinar si la cantidad de liga usada era la permitida según la ley, se llamó al platero Juan Bargas para que ensayara y declarara si las piezas que de Rueda había manufacturado estaban con la cantidad de liga correcta. Bargas contestó que no era ensayador pero que estas piezas eran de buena plata y que no tenía más liga que la permitida, y que si estuviera con más liga, esto se podía reconocer porque "al golpe del martillo se indiera42 o mostrara la maleça sin poderse labrar y en particular la del salero y basinita [sic], que está con el orin43, esta tenidos y que ésto es la verdad y lo que siente segun su arte"44.

Sin embargo, la imparcialidad de Bargas fue cuestionada, por lo que se requirió la presencia de Pedro Romero, mercader de Cajamarca, quien con una piedra de toque verificó que efectivamente la cantidad de liga era correcta: "... Dixo que a visto la dicha basinilla de plata y que la a toca en la piedra de toque que tiene y que a su saver y entender es poca la liga que tiene demas la dicha piedra y asi mesmo entiende que suele estar algunos defecto en la plata que se suele dar a labrar a los plateros mientras no es de pena..."45. Así se comprobó que el platero Miguel de Rueda no había cometido fraude. En este recuento debemos resaltar algunos aspectos, como la posibilidad de cometer fraude en la hechura de las piezas de plata. Hemos visto líneas arriba que desde el inicio de la colonia los europeos usaron a los indios plateros para engañar al Estado, hecho que en la época inca y preínca era impensable.

En efecto, en la época precolombina el metal era entregado a los orfebres para que elaboraran las piezas que los sacerdotes o el curaca local les requirieran, sin temor a recibir una pieza que no tuviera las características solicitadas, tanto en forma y aleación como en iconografía. La gran diferencia entre ambas épocas es que para la cosmovisión indígena el metal tenía un valor simbólico, solo entendido por las élites46, mientras que para los conquistadores el metal tenía un valor económico47 que era susceptible de acciones fraudulentas. Por otro lado, el platero Bargas, al no ser ensayador se basó en ciertas características físicas como los golpes de martillo o la capa de color rojizo para determinar si la plata contenía más liga de la debida; método que solo un buen platero podía realizar. En el caso de Juan Sacaico, el platero pidió que sus albaceas se ocuparan de que se le devolviera la bacinica, pieza netamente europea. Asimismo, en este testamento de Sacaico, se mencionó que le debía al curaca dos pequeños cocos. Estos en realidad eran vasos de plata -también llamados aquillas-48 como se puede leer en el Vocabulario dela lengua general de todo el Peru llamada lengua Qquichua, o del Inca, en donde Diego González Holguín definió la aquilla como "vaso de plata o oro"49. Por su parte, el padre Ludovico Bertonio en su Vocabulario de la lengua aymara definió la aquilla como "vasos de plata para beuer"50.

Estos vasos tenían forma de cubilete y en la época prehispánica fueron usados como recipientes ceremoniales para las libaciones, con un valor ritual muy importante. Además, los vasos confeccionados en oro o plata fueron empleados únicamente por la élite indígena, es decir, el inca y los curacas. Hasta el momento hay muy pocos estudios sobre las sustancias psicoactivas usadas para libaciones por las culturas prehispánicas tempranas. Las mayores evidencias se encuentran en los textos de los cronistas del siglo XVI que describieron cómo los incas realizaban sus ceremonias, muchas veces acompañados de una bebida fermentada denominada chicha -la cual se obtenía por medio de la fermentación del maíz molido o masticado- y dirigidos en algunos casos por un sacerdote51.

En tiempos coloniales, la aquilla siguió usándose en el Cusco y fue conservada por los descendientes de la nobleza nativa52, apareciendo frecuentemente en los inventarios de bienes de estas personas, indicándose su peso y valor en plata, y estableciéndose cómo debía legarse a sus descendientes. Un ejemplo al respecto se encuentra en el testamento del indio Agustín Viacha -natural del pueblo de Colquepata, en Cusco-, en donde se mencionaron cuatro pares de aquillas de plata53. Sin embargo, la investigadora Gabriela Ramos ha afirmado que la palabra aquilla era extraña en los documentos limeños, siendo más frecuente el término coco. En un testimonio de los autos seguidos por don Diego Caxapaico, indio natural del valle de Humay, sobre facción de inventarios y posesión de la herencia dejada por su padre don García Caxapaico se mencionó que:

Por lengua de Alonso Martin de don Benito y haviendo jurado ambos en forma de derecho, la dicha doña Ana de dezir verdad y el susodicho de ynterpretarla, siendo preguntada por el dicho pedimento dixo que los bienes que quedaron y [Ilegible]caron por muerte de Garcia Caxapaico su marido son los siguientes: Primeramente seis cocos de plata a manera de vasos largos y los dos a manera de mates Dos guaracas de plata doradas Dos anacos uno negro y otro azul Tres mantas una colorada y dos azules Tres anacos blancos.54

En este último documento no solo se citaron los "cocos de plata", sino que también se describió su forma: unos eran a manera de vasos largos, es decir, siguiendo la forma de cubilete característico, mientras que otros eran "a manera de mates." La elaboración de las aquillas, pieza netamente indígena, fue prohibida mediante una ordenanza que el virrey Toledo promulgó en 157455, en la cual se proscribió la hechura de las aquillas de oro y plata como objetos de idolatría: "... Los dichos yndios plateros labran basos, y otras cosas para sí de que se defrauda el quinto para siempre porque se entierran con los dichos basos, e los meten debaxo de tierra en otras partes por diferentes opiniones que tienen, y labran en ellos figuras, e ydolos cada uno según su propósito todo perjudicial, y pernicioso, y que es notable impedimento de su convercion [sic]"56.

Pierre Duviols transcribió unos pasajes sobre la extirpación de idolatrías, escritos en Cajatambo por el visitador Bernardo de Noboa (1657), en los que se puede leer lo siguiente: "... Cosas de plata como cocos [...] Y muchos implementos más de plata y oro para idolatría [...] A María Mayhuay Cacxa se le volvió una aquilla de plata que se averiguó había servido algunas veces en sus sacrificios, pero no era de la huaca. Don Pedro Quispe, manifestó un coco de plata y unos corrientes [sic] ofrecidos a su huaca"57. En este caso, coco se refiere a aquilla, es decir, a vaso de plata. En este punto queremos resaltar la diferencia, entre uno y otro objeto, fabricados ambos por un platero indio Sacaico, pues notamos que la función de la bacinica era totalmente utilitaria y su origen era europeo, mientras que los cocos o aquillas eran de procedencia nativa y para uso ritual. Lo anterior nos demuestra la libertad de mercado que existía en el siglo XVII, situación que permitió a un Sacaico elaborar todo tipo de objetos para diversos fines, a diferencia de sus antepasados, quienes en la época de Guayna Cápac y anterior a ella, con los ychsma, solo elaboraban piezas de uso suntuario para la élite gobernante.

En un segundo documento58, Juan Carlos Sacayco apuntó que su hermano murió en el hospital de los naturales de la villa de Potosí y que él había quedado como albacea de sus bienes. A lo largo del manuscrito se mencionaron las herramientas que Juan Sacayco usó en vida para ejercer el oficio de platero. Al describirse los bienes que son rematados, se indicó que "se remataron en Diego Caio[sic], indio platero, un caxón, fuelles, martillos, tenaças y demás herramientas de platero que se abían[sic] inventariado. Todo ello en çiento y veinte [sic] pesos corrientes que pagó de contado a el dicho albaçea y el suso dicho los reçibió"59. El apellido Caio podría ser en realidad Sacaico, escrito en forma reducida. Los instrumentos que aparecen en el documento y que fueron adquiridos por el platero indio Diego Caio han sido estudiados en un trabajo anterior60.

Sin embargo, vale la pena puntualizar que el platero indio Juan Sacayco portaba idénticos utensilios a los detallados en otros testamentos de plateros del mismo siglo, como por ejemplo el de Cristóbal de Almanza61. Los testamentos revisados no corresponden a plateros indios, sino a plateros criollos, mestizos o europeos, lo que indicaría que el platero indio Juan Sacayco adoptó el instrumental traído por los europeos para ejercer dicho oficio. Una prueba de esta afirmación es el uso del fuelle, objeto de origen europeo que aparece en el testamento de Juan Sacayco. Para el procedimiento de avivar el fuego, en la América precolombina se usaban la fuerza pulmonar -potenciada mediante unos canutos de caña con puntas de tobera de cerámica- y el viento. Luego de un siglo de convivencia entre europeos y naturales, es posible que los indígenas adoptaran las herramientas de los europeos, ya que las investigaciones arqueológicas han encontrado que los orfebres precolombinos fueron enterrados con sus herramientas, lo que demostraría que estas no se compraban ni heredaban, sino que eran fabricadas por ellos mismos62.

Conclusiones

Los Sacayco tienen una larga tradición orfebre, que viene desde el Intermedio tardío (9001450 d. C.) en la costa central del actual territorio peruano. Con la llegada de los incas, este grupo de artesanos fue enviado a Cusco y Jauja -sierra sur y sierra central del Perú respectivamente- a realizar las piezas de metal que requería la élite inca, tanto para usos suntuarios como utilitarios63. Luego de la conquista europea, estos artesanos continuaron practicando dicho arte pero con una clientela distinta, pues ya no trabajaban exclusivamente para la nobleza inca o local, sino que entraron en un mercado que les permitió trabajar para el público que lo requiriera64. De esta manera, los Sacayco, familia de plateros desde la época preínca, fueron transitando por distintas partes de Suramérica en busca de nuevos horizontes, y a través de los documentos hemos podido seguir su pista en Lima, Cañete, Chincha, Ica, Picoy, Jauja, Cusco, Payacollo y Potosí durante los siglos XVI, XVII y XVIII (ver arriba mapa 1). Esto nos hace reflexionar sobre el arraigo de dicho arte en las venas de los Sacayco, ya que como vemos en los documentos, los hijos, nietos y bisnietos siguieron la misma tradición desde las épocas preínca e inca, en donde observamos ayllus enteros de plateros con esta misma tradición, por ejemplo, el Huarochirí en Lima -costa central de Perú-65 y el Colca en Arequipa -sierra sur de Perú-66. El cuadro 1 presenta los datos de cada indio platero Sacayco, y gracias a él observamos que la grafía del apellido cambia en un mismo documento y con el transcurrir del tiempo.

Cuadro 1: Plateros indios Sacayco del siglo XVI-XVIII

Fuente: elaboración propia con base en los documentos consultados.

Como vemos el apellido Sacayco fue apareciendo de distintas formas. En algunas de ellas se aumentan letras como la "s" o se retiran sílabas como la primera "Sa". De igual manera la "y" o "i" se incluyó indistintamente en la mitad del apellido. Por último, hemos encontrado que el apelativo se escribió también como Calayco o Çacayco. En conclusión, dicho apellido ychsma se presentó en los documentos consultados de las siguientes maneras: Sacayco, Sacaico, Ssacayco, Socayco, Sayco, Saico, Suca, Cayco, Caio, Coco, Calayco o Çacayco y Juaya67. Es posible que existan otros archivos del área andina suramericana que cuenten la historia de esta familia, la cual a lo largo de tres siglos se dedicó al arte de los metales, pero los cambios en la forma de escritura del apellido complican la búsqueda de nuevos manuscritos. Lo más probable es que tales variaciones se debieran a la manera cómo el escribano entendió el apellido que le indicaba el nativo, pues al no ser castellano, el notario escuchaba y consignaba lo que buenamente comprendía.

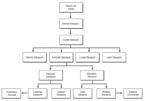
En el cuadro 1 se resumió la información a la que pudimos acceder para seguir a los Sacayco durante tres siglos. En su elaboración tuvimos en cuenta la mención a dos mujeres con apellido Sacayco, las cuales si bien no dijeron ser plateras, se incluyeron en los documentos revisados para explorar ese tema68. La primera de ellas es Felipa Sacayco, esposa de Antonio Corimanya, principal de la parroquia de Santiago e hija de Salvador Socayco o Sacayco. Del mismo modo, se consignó a Lorensa Sacaico quien era hija de don Pascual Sacayco o Sacaico: "... Don Francisco Aucussi Principal del dicho Pueblo dixo que es marido legitimo de Doña Lorensa Sacaico hija de Don Pasqual Sacaico, dueño que fue de esta dicha chacra y hermano de Don Salvador Sacaico su tio..."69. En ambos casos, las hijas de los plateros se casaron con indios principales, lo cual sugiere que se buscaba mantener o reforzar el estatus social y político que ostentaban los plateros, precisamente a través de este tipo de matrimonios. Por otro lado, los Sacayco son un ejemplo de que la tradición artesanal se heredaba de padres a hijos y que continuó durante siglos (ver figura 2). En varios documentos antiguos existen referencias de ayllus dedicados al arte orfebre, como por ejemplo, las crónicas de Huarochirí, en donde al nombrarse los ayllus de esta zona, se mencionó el de Sulcpcha Yasapa, es decir, el ayllu de plateros sulcpcha, donde "yasapa" quiere decir platero70.

Árbol genealógico de la familia de plateros indios Sacayco asentada en Picoy desde la época de Guayna Cápac

Figura 2: Árbol genealógico de la familia de plateros indios Sacayco asentada en Picoy desde la época de Guayna Cápac

Fuente: información recogida a partir de los documentos consultados (ver cuadro 1).

Para la sierra central se tienen otros ejemplos, como el de la visita que realizó Toribio Alfonso de Mogrovejo y Robledo a Tarma en 1602. En esa inspección se aludió a la congregación de Santa Fe de Patunjauja, la cual tenía 17 ayllus, entre los cuales destacaban los ayllus plateros de Yrauy y Chincha71. Asimismo, en la doctrina de San Miguel Guaripampa del repartimiento de Atunjauja se encontraban los yungas plateros72. En este caso se observa que los plateros de Chincha, ubicados en la costa sur de Perú, fueron trasladados a la sierra central en Jauja. De otro lado, un documento del Archivo Regional de Junín73 da cuenta de la relación de los plateros indios de Jauja. En él se especificaron los nombres y las edades de los integrantes de cada uno de los ayllus plateros de las distintas doctrinas pertenecientes a la provincia de Jauja, repartimiento de Hananguanca, y cuyo cacique y principal fue don Carlos Apoalaya. En la relación aparecen apellidos que se repitieron en cada uno de los ayllus, lo que podría indicar que se trataba de hermanos, primos, padres o hijos.

Un apellido que salta a la vista es Saico, que no sería más que el apellido Sacayco, pero abreviado. Al igual que los plateros de Chincha, los Sacayco de Lima también fueron trasladados a Jauja, lo que evidenciaría que los incas no solo requirieron de estos especialistas plateros en la capital del imperio, sino también en otras regiones del mismo. Quizás la razón de esto fuera la que refirió Vázquez de Espinosa al decir que "esta provincia y valle de Xauxa es muy fértil y abundante [...]; pasa por el valle el camino real de la sierra que viene de Lima y de Quito para el Cusco, Potosí y toda la tierra de arriba; hay en él muchos oficiales de todos los oficios, y muchos indios plateros..."74. Como ya lo indicamos en otro trabajo75, estos grupos de especialistas posiblemente se casaban entre ellos para mantener la tradición y los conocimientos de tan preciado arte, costumbre que mantuvieron durante la época colonial e incluso han conservado hasta nuestros días.

Referencias

  1. [1] Archivo General de la Nación (AGN), Lima-Perú. Fondo: Campesinado, Secciones: Derecho Indígena; Títulos de Propiedad. Fondo: Fáctica, Sección: Escribanías. Fondo: Real Hacienda, Sección: Contaduría General de Tributos (Serie: Informes). 🠔
  2. [2] Archivo Histórico de la Casa Nacional de Moneda (AHCNM), Potosí-Bolivia. Fondo: Escrituras Notariales. 🠔
  3. [3] Archivo Nacional de Historia de Cuenca, Sección del Azuay (ANHC-SA), Cuenca-Ecuador. Fondo: Real Audiencia de Quito, Sección: Protocolos Notariales. 🠔
  4. [4] Archivo Regional de Cajamarca (ARC-CJ), Cajamarca-Perú. Fondo: Corregimiento, Sección: Causas Civiles. 🠔
  5. [5] Archivo Regional de Junín (ARJ), Huancayo-Perú. Fondo: Escribanías de Huancayo, Sección: Escribano Juan Francisco de Pineda. 🠔
  6. [6] Archivo Regional del Cusco (ARC-CU), Cusco-Perú. Fondo: Corregimiento, Sección: Causas Ordinarias Provincias. 🠔
  7. [7] Archivo y Biblioteca Nacionales de Bolivia (ABNB), Sucre-Bolivia. Fondo: Audiencia de La Plata, Sección: Expedientes Coloniales. 🠔
  8. [8] Acosta, José de. Historia natural y moral de las Indias, en que se tratan de las cosas notables del cielo, elementos, metales, plantas y animales dellas y los ritos y ceremonias, leyes y gobierno de los indios, editado por Edmundo O'Gormann. [1590]. Ciudad de México: Fondo de Cultura Económica, 1979. 🠔
  9. [9] Bertonio, Ludovico. Vocabulario de la lengua aymara. [1612]. La Paz: Instituto de Estudios Bolivianos, 2008. 🠔
  10. [10] Capoche, Luis. La villa imperial de Potosí, editado por Lewis Hanke. [1585]. Madrid: Atlas, 1959. 🠔
  11. [11] Chacón Torres, Mario. Arte virreinal en Potosí. Fuentes para su historia. Sevilla: Escuela de Estudios Hispano-Americanos, 1973. 🠔
  12. [12] Cieza de León, Pedro. Crónica del Perú: primera parte, edición, corrección e introducción por Franklin Pease. [1553]. Lima: PUCP, ANH, 1995. 🠔
  13. [13] Cobo, Bernabé. Historia del Nuevo Mundo. Obras del Padre Bernabé Cobo de la Compañía de Jesús, editado por Francisco Mateos, vol. 1 y 2. [1653-1890]. Madrid: Atlas , 1964. 🠔
  14. [14] González Holguín, Diego. Vocabulario dela lengua general de todo el Peru llamada lengua Qquichua, o del Inca. [1608]. Lima: Universidad Nacional Mayor de San Marcos, 1989. 🠔
  15. [15] Libro de visitas de Santo Toribio de Mogrovejo (1593-1605), introducción, traducción y notas de José Antonio Benito. Lima: Pontificia Universidad Católica del Perú, 2006. 🠔
  16. [16] Ritos y tradiciones de Huarochirí. Manuscrito quechua de comienzos del siglo XVII (1608), editado por Gerald Taylor. [Versión paleográfica, interpretación fonológica, traducción al castellano y estudio biográfico sobre F. de Avila de Antonio de Acosta]. Lima: Instituto de Estudios Peruanos e Instituto Francés de Estudios Andinos, 1987. 🠔
  17. [17] Urteaga, Horacio y Carlos Romero. Fundación española del Cuzco y Ordenanzas para su Gobierno. Restauraciones mandadas ejecutar del primer libro de Cabildos de la ciudad por el Virrey del Perú don Francisco de Toledo. Lima: Talleres Gráficos Sanmarti y Cia., 1926. 🠔
  18. [18] Vázquez de Espinosa, Antonio. Compendio y descripción de las Indias Occidentales. [1630]. Madrid: Atlas , 1969. 🠔
  19. [19] Bakewell, Peter John. Mineros de la Montaña Roja: el trabajo de los indios de Potosí (1545-1650). Madrid: Alianza, 1989. 🠔
  20. [20] Carcedo, Paloma. "Plata". En Cusco: barro, fuego y plata, editado por José Torres Della Pina. Lima: Patronato de la Plata, 2001. 🠔
  21. [21] Carcedo, Paloma y Luisa Vetter Parodi, "Uso de minerales y metales a través de las crónicas". En Los incas, Arte y símbolos, editado por Franklin Pease. Lima: Banco de Crédito del Perú, 1999. 🠔
  22. [22] Carcedo, Paloma y Luisa Vetter. "Instrumentos utilizados para la fabricación de piezas de metal para el período inca". Baessler-Archiv n.° 50 (2002): 47-66. 🠔
  23. [23] Diccionario de la Lengua Española. 23.a edición [2014]. Actualización 23.1, diciembre de 2017. 🠔
  24. [24] Duviols, Pierre. Procesos y visitas de idolatrías. Cajatambo, siglo XVII. Lima: Pontificia Universidad Católica del Perú e Instituto Francés de Estudios Andinos, 2003. 🠔
  25. [25] Espinoza Soriano, Waldemar. "Los mitmas plateros de Ishma en el país de los Ayamarca siglos XV-XIX". Boletín de Lima Vol: 30 n.° 5 (1983): 38-52. 🠔
  26. [26] Espinoza Soriano, Waldemar. "Los mitmas ajiceros-maniceros y los plateros de Ica en Cochabamba". Historia y Cultura n.° 22 (1993): 47-74. 🠔
  27. [27] Landázuri, Cristóbal. Los curacazgos pastos prehispánicos: agricultores y comercio, siglo XVI. Quito: Banco Central del Ecuador, Instituto Otavaleño de Antropología y Abya-Yala, 1995. 🠔
  28. [28] Nicklisch, Andrea. "Kulturkontakt am Altar. Silberarbeiten als Medien des Bedeutungstrans-fers im bolivianischen Altiplano des 17. und 18. Jahrhunderts" ["Contacto cultural en el altar. La plata como medio de transferencia de significados en el altiplano boliviano de los siglos XVII y XVIII"]. Tesis de doctorado en Historia no europea, Universidad de Hamburgo, 2013. 🠔
  29. [29] Pease García Yrigoyen, Franklin, ed. Collaguas I. Lima: Pontificia Universidad Católica del Perú , 1977. 🠔
  30. [30] Ramos, Gabriela. "El tiempo del Ynga: cultura material y memoria en los Andes coloniales". Ponencia. VI Congreso Internacional de Etnohistoria. Antropología e Historia, las nuevas perspectivas interdisciplinarias. Buenos Aires, Argentina. 22 al 25 de noviembre de 2005. 🠔
  31. [31] Robinson, David J., ed. Collaguas II, Lari Collaguas. Economía, sociedad y población, 1604-1605. Lima: Pontificia Universidad Católica del Perú , 2003. 🠔
  32. [32] Robinson, David J., ed. Collaguas III, Yanque Collaguas. Economía, sociedad y población, 1604-1617. Lima: Pontificia Universidad Católica del Perú y Universidad Siracusa, 2006. 🠔
  33. [33] Robinson, David J, ed. Collaguas IV, Cabanaconde. Sociedad, economía y población, 1596-1645. Lima: Pontificia Universidad Católica del Perú , 2009. 🠔
  34. [34] Rostworowski Tovar de Diez Canseco, María. Costa peruana prehispánica. Lima: Instituto de Estudios Peruanos, 1989. 🠔
  35. [35] Samanez Argumedo, Roberto. "La ciudad del Cusco, análisis de su deterioro y acciones para su consideración". En III Congreso Peruano El Hombre y la Cultura Andina. Actas y trabajos, editado por Ramiro Matos Mendieta. T. 1. Lima: Lasontay, 1978, 37-53. 🠔
  36. [36] Sánchez-Albornoz, Nicolás. "Migración rural en los Andes Sipesipe (Cochabamba), 1645". Revista de Historia Económica Vol: 1 n.° 1 (1983): 13-36. 🠔
  37. [37] Schramm, Raimund. "Archivo histórico de Cochabamba. Índice de documentos sobre indios y tierras (siglos XVI, XVII y XVIII)". Revista Andina Vol: 8 n.° 1 (1990): 187-236. 🠔
  38. [38] Squier, George E. Un viaje por tierras incaicas. Crónica de una expedición arqueológica (1863-1865). [1877]. Lima: Universidad Nacional Mayor de San Marcos y Embajada de los Estados Unidos, 1974. 🠔
  39. [39] Valencia, Abraham. "La platería tradicional en un pueblo del sur del Perú". En Tecnología andina, editado por Rogger Ravines. Lima: Instituto de Estudios Peruanos , 1978. 🠔
  40. [40] Vetter Parodi, Luisa. Plateros indígenas en el Virreinato del Perú: siglos XVI y XVII. Lima: Universidad Nacional Mayor de San Marcos y Compañía de Minas Buenaventura, 2008. 🠔
  41. [41] Vetter Parodi, Luisa. "Plateros indígenas y europeos: de las cofradías de santa Ana y san Eloy". En Corporaciones religiosas y evangelización en Iberoamérica. Siglos XVI-XVIII, compilado por Diego Lévano y Kelly Montoya. Lima: Centro Cultural y Museo de Arqueología y Antropología de la Universidad Nacional Mayor de San Marcos, 2010, 198-227. 🠔
  42. [42] Vetter Parodi, Luisa. "Drink, Music, and Libation in Pre-Columbian Rituals: Drinking Vessels as Guiding Elements". En Inca: Gold Treasures in the Skeppsholmes Caverns, editado por Kristian Göransson y Paloma Carcedo- Estocolmo: Várldskulturmuseerna, 2011, 173-195. 🠔
  43. [43] Vetter Parodi, Luisa. Plateros y saberes andinos: el arte orfebre en los siglos XVI y XVII. Lima: Centro Bartolomé de las Casas y Academia Nacional de Ciencias, 2016. 🠔
  44. [44] Vetter Parodi, Luisa. "La orfebrería inca en la costa peruana". En Los incas en la costa peruana. Proyecto Qhapaq Ñan del Ministerio de Cultura. Lima: Ministerio de Cultura, en prensa. 🠔
  45. [45] Villarías-Robles, Juan José y David Pereira. "El emplazamiento de Canata y la fundación de la villa de Oropesa: una contribución a la geografía histórica del valle de Cochabamba (Bolivia) en los siglos XV y XVI". Revista Andina Vol: 13 n.° 1 (1995): 199-236. 🠔
El artículo es producto de una investigación independiente y no recibió financiación adicional. Anteriormente hemos publicado Plateros y saberes andinos: el arte orfebre en los siglos XVI y XVII (2016), en donde abordamos extensamente el tema de los plateros indios. Uno de los casos que presentamos fue el de los Sacayco, familia de indios plateros yungas. En esta oportunidad profundizamos en su estudio a partir de la revisión de varios documentos inéditos, logrando identificar a cinco generaciones que se dedicaron a dicho oficio, entre otros aspectos novedosos los cuales abordaremos a lo largo del trabajo. Agradecemos a Carmen Salazar-Soler por sus siempre acertados comentarios; a Sergio Barraza por la importante información que proporcionó para este texto; a Celia Soto por la trascripción de varios documentos consultados en esta investigación; y a Josué Celis por la elaboración de los mapas.
Vetter Parodi, Luisa María. "La platería andina colonial a través de la historia de la familia Sacayco". Historia y Sociedad n.° 35 (2018): 113-138. http://dx.doi.org/10.15446/hys.n35.70382
(Lima, 1697), en Archivo General de la Nación (AGN, Lima, Perú), Derecho Indígena, leg. 11, doc. 178, ff. 1-25 ; (1717), en AGN, Campesinado, Títulos de Propiedad, leg. 23, doc. 431, f. 164.
El inca Guayna Cápac gobernó entre los años 1493 y 1525 d. C.
(Lima, 1697), en AGN, Derecho Indígena, leg. 11, doc. 178, ff. 1-25 y 18v.
(Lima, 1697), en AGN, Derecho Indígena, leg. 11, doc. 178, ff. 1-25 y 21v.
David Robinson afirma que en el periodo colonial "topo" tuvo varios significados: "Algunos piensan que es equivalente al topo actual que, en el Colca [Arequipa], equivale a 3.496 metros cuadrados, un poco más de un tercio de hectárea (Hurley 1978: xiv). Glave y Remy (1983: 524) identifican el topo como de 96 varas reales de largo por 48 de ancho, y Gade (1975) también agrega que en Vilcanota [Cusco] es aproximadamente 0.32 ha". Ver David J. Robinson, ed., Collaguas II, Lari Collaguas. Economía, sociedad y población, 1604-1605 (Lima: Pontificia Universidad Católica del Perú, 2003), LIX.
(Lima, 1697), en AGN, Derecho Indígena, leg. 11, doc. 178, ff. 1-25.
Bernabé Cobo, Historia del Nuevo Mundo. Obras del Padre Bernabé Cobo de la Compañía de Jesús, ed. Francisco Mateos, vol. 1 y 2, [1653-1890] (Madrid: Atlas, 1964), 173; y Roberto Samanez Argumedo, "La ciudad del Cusco, análisis de su deterioro y acciones para su consideración", en III Congreso Peruano El Hombre y la Cultura Andina. Actas y trabajos, ed. Ramiro Matos Mendieta, t. 1 (Lima: Lasontay, 1978), 40.
Roberto Samanez Argumedo, "La ciudad del Cusco", en III Congreso Peruano, ed. Ramiro Matos Mendieta, 40.
(Lima, 1712), en AGN, Derecho Indígena, leg. 12, doc. 199, ff. 1-8.
Waldemar Espinoza Soriano, "Los mitmas plateros de Ishma en el país de los Ayamarca siglos XV-XIX", Boletín de Lima Vol: 30 n.o 5 (1983): 39.
Luisa Vetter Parodi, "La orfebrería inca en la costa peruana", en Los incas en la costa peruana, Proyecto Qhapaq Ñan del Ministerio de Cultura (Lima: Ministerio de Cultura, en prensa).
Luisa Vetter Parodi, Plateros y saberes andinos: el arte orfebre en los siglos XVI y XVII (Lima: Centro Bartolomé de las Casas y Academia Nacional de Ciencias, 2016).
Pedro Cieza de León, Crónica del Perú: primera parte, ed. corr. introd. Franklin Pease, [1553], (Lima: PUCP, ANH, 1995), 268-269.
Abraham Valencia, "La platería tradicional en un pueblo del sur del Perú", en Tecnología andina, ed. Rogger Ravines (Lima: Instituto de Estudios Peruanos, 1978).
Paloma Carcedo, "Plata", en Cusco: barro, fuego y plata, ed. José Torres Della Pina (Lima: Patronato de la Plata, 2001).
Bernabé Cobo, Historia del Nuevo Mundo, lib. XIV, cap. XV, 267.
Antonio Vázquez de Espinosa, Compendio y descripción de las Indias Occidentales, [1630] (Madrid: Atlas, 1969), lib. cuarto, cap. CVIII, 396.
Luisa Vetter Parodi, Plateros y saberes andinos.
Archivo y Biblioteca Nacionales de Bolivia (ANBP, Sucre, Bolivia), Audiencia de La Plata, Expedientes Coloniales, 1764/131, f. 68v.
Luisa Vetter Parodi, Plateros indígenas en el Virreinato del Perú: siglos XVI y XVII (Lima: Universidad Nacional Mayor de San Marcos y Compañía de Minas Buenaventura, 2008); "Plateros indígenas y europeos: de las cofradías de santa Ana y san Eloy", en Corporaciones religiosas y evangelización en Iberoamérica. Siglos XVI-XVIII, comps. Diego Lévano y Kelly Montoya (Lima: Centro Cultural y Museo de Arqueología y Antropología de la Universidad Nacional Mayor de San Marcos, 2010), 198-227; y Plateros y saberes andinos.
Título XXVIII de las ordenanzas de plateros citado en Horacio Urteaga y Carlos Romero, Fundación española del Cuzco y Ordenanzas para su Gobierno. Restauraciones mandadas ejecutar del primer libro de Cabildos de la ciudad por el Virrey del Perú don Francisco de Toledo (Lima: Talleres Gráficos Sanmarti y Cia., 1926), 205-213.
Antonio Vázquez de Espinosa, Compendio y descripción, lib. IV, cap. CVIII, 395.
(1629), en AGN, Real Hacienda, Contaduría General de Tributos, Informes, leg. 1, doc. 1, f. 182v.
Waldemar Espinoza Soriano, "Los mitmas ajiceros-maniceros y los plateros de Ica en Cochabamba", Historia y Cultura n.° 22 (1993): 54.
Nicolás Sánchez-Albornoz, "Migración rural en los Andes Sipesipe (Cochabamba), 1645", Revista de Historia Económica Vol: 1 n.o 1 (1983): 15, nota a pie de página.
Los yanaconas eran los indios sujetos a servidumbre. Luis Capoche definió el término de la siguiente manera: "del quechua yana, esclavo y negro, y el sufijo cuna, que denota pluralidad; los esclavos, los negros". Ver Luis Capoche, La villa imperial de Potosí, ed. Lewis Hanke, [1585] (Madrid: Atlas, 1959), 208. Para Peter Bakewell el yanacona era "una minoría configurada por personas que no pertenecían a ningún ayllu: grupo iliar constituyente del núcleo fundacional básico de la estructura social; tampoco formaban ningún ayllu propio. En este sentido podría decirse que 'flotaban libres' en una sociedad cuyos otros miembros tenían un lugar rígidamente definido. Pero los yanaconas incaicos estaban unidos, como personal de servicio, a las figuras dominantes de la sociedad". Ver Peter John Bakewell, Mineros de la Montaña Roja: el trabajo de los indios de Potosí (1545-1650) (Madrid: Alianza, 1989), 48.
Waldemar Espinoza Soriano, "Los mitmas ajiceros", 55.
Waldemar Espinoza Soriano, "Los mitmas ajiceros", 49.
Raimund Schramm, "Archivo histórico de Cochabamba. Índice de documentos sobre indios y tierras (siglos XVI, XVII y XVIII)", Revista Andina Vol: 8 n.° 1 (1990): 201-203.
Paacollo se refiere a Payacollo. Los aimara hablantes omiten la y entre vocales, por ejemplo, no dicen suyu sino suu, alargando las vocales.
Juan José Villarías-Robles y David Pereira, "El emplazamiento de Canata y la fundación de la villa de Oropesa: una contribución a la geografía histórica del valle de Cochabamba (Bolivia) en los siglos XV y XVI", Revista Andina Vol: 13 n.° 1 (1995): 227.
En Cañete hubo una ocupación de mitmas de Chincha mencionada por Rostworowski en su estudio sobre Guarco y Lunahuaná. Ver María Rostworowski Tovar de Diez Canseco, Costa peruana prehispánica (Lima: Instituto de Estudios Peruanos, 1989).
Libro de visitas de Santo Toribio de Mogrovejo (1593-1605), intr. trad. y not. de José Antonio Benito (Lima: Pontificia Universidad Católica del Perú, 2006); y (1664-1682), en Archivo Regional de Junín (ARJ, Huancayo, Perú), Escribanías de Huancayo, Escribano Juan Francisco de Pineda, ff. 707-718v.
Luisa Vetter Parodi, Plateros y saberes andinos.
(1642), en AGN, Fáctica, Escribanías, leg. 11, doc. 591.48, f. 399v.
(1642), en AGN, Fáctica, Escribanías, leg. 11, doc. 591.49, ff. 400r-400v.
(1717), en AGN, Campesinado, Títulos de Propiedad, leg. 23, doc. 431, f. 164.
(1608), en Archivo Histórico de la Casa Nacional de Moneda (AHCNM, Potosí, Bolivia), leg. 42, ff. 1073-1075.
Luisa Vetter Parodi, Plateros y saberes andinos.
(2 de abril de 1671 a 29 de mayo de 1675), en Archivo Regional de Cajamarca (ARC-CJ, Cajamarca, Perú), Corregimiento, Causas Civiles, leg. 72, exp. 1455, s. f.
(2 de abril de 1671 a 29 de mayo de 1675), en ARC-CJ, Corregimiento, Causas Civiles, leg. 72, exp. 1455, f. 1v
Conjugación del verbo hender, hacer una hendidura en un cuerpo. Ver: Diccionario de la Lengua Española, [2014], actualización 23.1, diciembre de 2017. http://dle.rae.es/?id=K9YCePd
Orín es la capa de color rojizo que se forma en la superficie del hierro y de otros metales a causa de la humedad o del aire. Herrumbe, óxido. Ver: Diccionario de la Lengua Española, [2014], actualización 23.1, diciembre de 2017. http://dle.rae.es/?id־RDiQ87K|RDij2oG.
(2 de abril de 1671 a 29 de mayo de 1675), en ARC-CJ, Corregimiento, Causas Civiles, leg. 72, exp. 1455, f. 2r.
(2 de abril de 1671 a 29 de mayo de 1675), en ARC-CJ, Corregimiento, Causas Civiles, leg. 72, exp. 1455, f. 3r.
Paloma Carcedo y Luisa Vetter han expresado que "en las sociedades antiguas andinas, las piedras semipreciosas y preciosas, minerales y metales, así como todo bien que la naturaleza ofrecía, conlleva no solo una organización de trabajo bien estructurada, ya sea por el Estado o por la autoridad comarcal, sino que también llegó a formar parte de un complejo sistema simbólico regido por divinidades míticas, rituales, creencias y simbolismos que estaban profundamente arraigados en el pensamiento andino. Estas creencias estaban presentes desde el proceso extractivo de los mismos hasta su transformación artesanal, circunstancias que poco fueron entendidas por los cronistas...". Ver Paloma Carcedo y Luisa Vetter, "Uso de minerales y metales a través de las crónicas", en Los incas, Arte y símbolos, ed. Franklin Pease (Lima: Banco de Crédito del Perú, 1999), 175.
Carcedo y Vetter señalaron que "para el Viejo Mundo, el metal significaba esplendor, tecnología armamentista, riqueza y por lo tanto, poder. Con el metal fabricaban sus armas, decoraban las iglesias, financiaban costosas gestas bélicas, compraban y vendían bienes y se ataviaban los más poderosos". Ver: Paloma Carcedo y Luisa Vetter Parodi, "Uso de minerales", 169. Por su parte algunos cronistas también se refirieron al significado de estos elementos. En ese sentido el jesuita José de Acosta (1540-1600) se refirió desde su particular punto de vista al quinto que debía pagarse a la Corona española de todo lo que se descubriera de metales y piedras preciosas, el cual serviría también para ". la defensa de la misma fe Católica e Iglesia Romana en estas partes, donde tanto es la verdad opugnada y perseguida de los herejes. Y pues el señor de los cielos que da y quita los reinos a quien quiere y como quiere así lo ha ordenado, debemos suplicarle con humildad, se digne de favorecer el celo tan pío del Rey Católico, dándole próspero suceso y victoria contra los enemigos de su Santa Fe, pues en esta causa gasta el tesoro de las Indias que le ha dado, y aún a menester mucho más". Ver José de Acosta, Historia natural y moral de las Indias, en que se tratan de las cosas notables del cielo, elementos, metales, plantas y animales dellas y los ritos y ceremonias, leyes y gobierno de los indios, ed. Edmundo O'Gormann, [1590] (Ciudad de México: Fondo de Cultura Económica, 1979), 154. De esta manera, Carcedo y Vetter aseguran que "la obtención del metal, por lo tanto, se convirtió en una causa importante en la conquista hasta tal punto que, con el descubrimiento de las minas de plata en Potosí y la consiguiente ruptura de las estructuras ancestrales de trabajo y pensamiento andino, se llegó no sólo a desmoronar todo el sistema económico de la Europa del siglo XVI y XVII sino también, se alteró todo un mundo de creencias y categorías religiosas andinas que infería en el trabajo relacionado con el metal y, como fin último, la pieza metálica". Ver Paloma Carcedo y Luisa Vetter, "Uso de minerales", 170.
En el testamento de Christóbal Cuatín, principal del pueblo de Tuza (1592), la lista de pertenencias incluye los siguientes objetos: ". Yten declaro que tengo empeñadas en poder de don García Tulcanaza por cincuenta pesos de plata corriente que me prestó un coco guarnecido de plata todo y es quintado que me costó del padre Fray Estevan Matoso cincuenta pesos de plata y más dos cocos de plata que en lengua del hender se llama Aquilla que entrambos pesan...". Ver Cristóbal Landázuri, Los curacazgos pastos prehispánicos: agricultores y comercio, siglo XVI (Quito: Banco Central del Ecuador, Instituto Otavaleño de Antropología y Abya-Yala, 1995).
Diego González Holguín, Vocabulario dela lengua general de todo el Peru llamada lengua Qquichua, o del Inca, [1608] (Lima: Universidad Nacional Mayor de San Marcos, 1989), 33.
Ludovico Bertonio, Vocabulario de la lengua aymara, [1612] (La Paz: Instituto de Estudios Bolivianos, 2008), 465.
Luisa Vetter Parodi, "Drink, Music, and Libation in Pre-Columbian Rituals: Drinking Vessels as Guiding Elements", en Inca: Gold Treasures in the Skeppsholmes Caverns, eds. Kristian Göransson y Paloma Carcedo (Estocolmo: Världskulturmuseerna, 2011), 173-195.
Gabriela Ramos, "El tiempo del Ynga: cultura material y memoria en los Andes coloniales", ponencia, VI Congreso Internacional de Etnohistoria. Antropología e Historia, las nuevas perspectivas interdisciplinarias. Buenos Aires, Argentina, 22 al 25 de noviembre de 2005.
(1734 [1636]), en Archivo Regional del Cusco (ARC-CU, Cusco, Perú), ARC-CU, Corregimiento, Causas Ordinarias Provincias, leg. 67, ff. 159r-166v.
"Doña Ana Pasna" (Pueblo de Humay, 27 de diciembre de 1586), en AGN, Derecho Indígena, Campesinado, leg. n.° 31, Cuaderno n.° 624, ff. 4v-5r.
Archivo y Biblioteca Nacionales de Bolivia (ABNB, Sucre, Bolivia), Audiencia de La Plata, Expedientes Coloniales, 1764/131, ff. 68r-68v.
ABNB, Audiencia de La Plata, Expedientes Coloniales, 1764/131, f. 68r.
Pierre Duviols, Procesos y visitas de idolatrías. Cajatambo, siglo XVII (Lima: Pontificia Universidad Católica del Perú e Instituto Francés de Estudios Andinos, 2003), 776-777.
(1608), en AHCNM, leg. 42, ff. 1075-1078v.
(1608), en AHCNM, leg. 42, f. 1077r.
Luisa Vetter Parodi, Plateros y saberes andinos.
(1618), en Archivo Nacional de Historia de Cuenca, Sección del Azuay (ANHC-SA, Cuenca, Ecuador), Real Audiencia de Quito, Protocolos Notariales, Libro 500, Notaría 1, ff. 631r-639v.
Paloma Carcedo y Luisa Vetter Parodi, "Instrumentos utilizados para la fabricación de piezas de metal para el período inca", Baessler-Archiv n.° 50 (2002): 47-66.
Luisa Vetter Parodi, "La orfebrería inca en la costa", en prensa.
Luisa Vetter Parodi, Plateros y saberes andinos.
Ritos y tradiciones de Huarochirí. Manuscrito quechua de comienzos del siglo XVII (1608), ed. Gerald Taylor [paleogr., fonolog.,trad. y est. biogr. sobre F. de Avila de Antonio de Acosta] (Lima: Instituto de Estudios Peruanos e Instituto Francés de Estudios Andinos, 1987).
Franklin Pease García Yrigoyen, ed., Collaguas I (Lima: Pontificia Universidad Católica del Perú, 1977); David J. Robinson, ed., Collaguas II; Collaguas III, Yanque Collaguas. Economía, sociedad y población, 1604-1617 (Lima: Pontificia Universidad Católica del Perú y Universidad Siracusa, 2006); y Collaguas IV, Cabanaconde. Sociedad, economía y población, 1596-1645 (Lima: Pontificia Universidad Católica del Perú, 2009); y Luisa Vetter Parodi, Plateros y saberes andinos.
Esta última forma es bastante distinta a las demás, pero en este caso se trataría del patriarca de los Sacayco, según datos tomados de las fuentes escritas.
(1685), en ARC-CU, ARC-CU, Corregimiento, Causas Ordinarias Provincias, leg. 23, cuaderno 11, f. 14; (1717), en AGN, Campesinado, Títulos de Propiedad, leg. 23, doc. 431, f. 164.
(1717), en AGN, Campesinado, Títulos de Propiedad, leg. 23, doc. 431, f. 4v y 164.
Ritos y tradiciones de Huarochirí, ed. Gerald Taylor, 363.
Libro de visitas de Santo Toribio, intr. trad. y not. de José Antonio Benito, 203.
Libro de visitas de Santo Toribio, intr. trad. y not. de José Antonio Benito, 204.
ARJ, Escribanías de Huancayo, Escribano Juan Francisco de Pineda, ff. 707-718v.
Antonio Vázquez de Espinosa, Compendio y descripción, 323.
Luisa Vetter Parodi, "La orfebrería inca en la costa", en prensa.