Recibido: 30 de enero de 2018; Aceptado: 11 de febrero de 2019
Process simulation for xylitol production from brewer's spent grain in a Colombian biorefinery. Part 1: Xylose production from arabinoxilans extracted by the alkaline pretreatment of BSG
Simulación de proceso para la producción de xilitol a partir de bagazo de cebada en una biorrefinería en Colombia. Parte 1: producción de xilosa a partir de arabinoxilanos extraídos en el pretratamiento alcalino de BSG
ABSTRACT
This work presents the simulation in Aspen Plus® of a process to obtain arabinoxylans (AX) from Brewer's Spent Grain (BSG), which is the major byproduct of the brewing industry. The process is divided into two stages: alkaline pretreatment and enzymatic hydrolysis. These stages cover the extraction of proteins and AX from BSG using an alkaline pretreatment and enzymatic hydrolysis of the AX separated from the liquid stream to obtain xylose, i.e. the substrate required for the fermentation to xylitol. Simulation results show that xylose obtained corresponds to 8,5% of the dry weight of the raw material, obtaining a yield of 58%. Several streams of byproducts were obtained, such as proteins, polypeptides, amino acids, phenolic compounds and lignocellulosic residues that can be valorized in other processes. Simulation was performed in the context of a biorefinery in Colombia.
Keywords:
Simulation, brewer's spent grain, xylitol, biorefinery.RESUMEN
Este trabajo presenta la simulación en Aspen Plus® del proceso para obtener arabinoxilanos (AX) a partir de bagazo de cebada, principal subproducto de la industria cervecera. El proceso se divide en dos etapas: pretratamiento alcalino e hidrólisis enzimática. En la primera etapa, se logra la extracción de proteínas y AX de la cascarilla de cebada y en la segunda etapa, se hidrolizan enzimáticamente los AX separados de la corriente líquida hasta obtenerse xilosa, el sustrato requerido para el xilitol. Los resultados de la simulación mostraron que la xilosa obtenida corresponde al 8,5 % del peso de la materia prima, obteniéndose un rendimiento del 58 %. Adicionalmente se obtienen varias corrientes de subproductos como proteínas, polipéptidos, aminoácidos, compuestos fenólicos y residuos concentrados en lignina y celulosa, los cuales se pueden valorizar en otros procesos. La simulación del proceso se realizó en el contexto de una biorrefinería en Colombia.
Palabras clave:
Simulación, cascarilla de cebada, xilitol, biorrefinería.Introduction
Currently, global economy is based mainly on products derived from fossil resources. Most of the basic and intermediate chemical products are produced using crude oil and natural gas as feedstock. However, considering sustainability principles and objectives formulated by United Nations (UN), several countries have promulgated policies to reduce the negative effects of greenhouse gases emissions on global warming, simultaneously helping to mitigate the economic instability due to the volatility of crude oil price. Those policies have fostered research projects and industrial production that valorize non-fossil sources as raw material for food, feed, energy, chemicals and materials.
Among the different effects of the development of biorefineries, the implementation of new production methods, as intensified technologies and bioprocesses, is noticeable (Hermann, Blok, and Patel, 2007). The increasing number of industries based on bioprocess has been the precursor of a new and more competitive market of bio-based products. Thus, the renewal of technologies based on fossil resources is imminent to promote the production of new products with characteristics different to those of the chemicals nowadays available. These new products should satisfy the new requirements of consumers who consider sustainability as a key factor in the decision-making process (Jong, Higson, Walsh, and Wellisch, 2011).
The industrial trend to implement sustainable processes, using renewable raw materials (biomass and residues) and producing bio-based products, has favored the development of the biorefinery concept. This concept intends to cover all the available technologies for the treatment of biomass, taking advantage of its wide range of possibilities for the generation of products with high added value (Cherubini, 2010). Although some bio-based products can be fabricated by simple processes, the same product can be obtained by integrated processes in biorefineries where energy, chemicals and materials can be produced simultaneously in a sustainable way (Jong et al., 2011).
The main challenge of biorefineries is to find the biomass with the composition and characteristics required by its products and processes. This fact has led the bio-based chemical industry to seek allies in other manufacture sectors and find organic byproducts that can be used as raw material. In this context, brewery is one of the industries present worldwide and recognized for its large number of organic byproducts (Xiros and Christakopoulos, 2012).
Beer is an alcoholic beverage produced by the fermentation of sugars extracted from barley, whose aroma and flavor are given by hops. In Colombia, the brewing industry is one of the most important economic sectors, mainly due to the high demand of this product. In 2016, national production of beer reached 19,1 million hectoliters, which generated a high amount of organic solid byproducts corresponding to yeast, hops and, in greater proportion, to brewer's spent grain, commonly known as BSG. Usually, a brewery produces approximately 20 kilograms of wet BSG per hectoliter of beer, i.e. about 85% of the total byproducts of the process (Reinold, 1997). Therefore, BSG is the most important residue in breweries.
Multiple research projects have investigated the use and valorization of BSG. Considering its properties and composition, a large number of potential products can be obtained. BSG has been assessed as feedstock for biotechnological processes, production of energy, supplementary food and feed, construction materials, coal production, fertilizers, among many others (Mussatto, Dragone and Roberto, 2006). The most advanced studies correspond to the use of BSG as a raw material in various chemical processes, e. g. phenolic antioxidant compounds, lactic acid, ethanol and xylitol (Meneses, Martins, Teixeira, and Mussatto, 2013; Mussatto and Roberto, 2008).
Xylitol is a five-carbon polyol, commonly employed in food and pharmaceutical industry as sweetener. It does not require insulin to be metabolized and it has low heat capacity (Ravella, Gallagher, Fish and Prakasham, 2012). For these properties, xylitol is generally used as sweetener agent in foods aimed at diabetic consumers. In consequence, its production and commercial use have greatly increased in the last decade. Currently, world xylitol production is about 160 0001 per year, equivalent to USD $ 670 million, and by 2020 it is expected that the production increases up to 242 000 t, equivalent to USD 1 billion (Ravella et al., 2012).
Several studies have been published about the feasibility of biorefineries based on different processes for the production of xylitol from BSG as main raw material. Dávila, Rosenberg and Cardona (2016) reported a study of a biorefinery for the production of xylitol, ethanol and polyhydroxybutyrate from BSG. They established the feasibility for different process configurations with and without heat integration. Likewise, Mussatto, Moncada, Roberto and Cardona (2013) presented various researches using BSG for the production of xylitol. Results of these studies were applied in a techno-economic analysis for a BSG biorefinery located in Brazil, where the technological and environmental feasibility of the project was evaluated.
This work presents the simulation in Aspen Plus V9® of xylose production process from BSG. Xylose is the main sugar for xylitol production. The process for xylitol production includes three main stages: (1) alkaline pretreatment for AX extraction from BSG, (2) enzymatic hydrolysis of AX for xylose production and (3) xylose fermentation. This article presents the simulation of the first two stages. Process simulation was performed with the aim to carry out a feasibility study of a biorefinery in the Colombian context.
Process Description
As mentioned previously, the simulation presented in this work corresponds to the first part of a process designed to produce xylitol from BSG. This process pretreatment had as main objective the conditioning of raw material for the fermentation process, specifically xylose production, which is the main substrate for fermentation and production of xylitol. Figure 1 presents the simplified block flow diagram of this part of the process. Pretreatment process starts with conditioning of the raw material. BSG requires wet grinding to reduce its particle size, creating an interfacial area to facilitate the following operations. After grinding, BSG is preheated and fed to the alkaline treatment stage, where it is mixed with a 4M sodium hydroxide solution. Alkaline hydrolysis is performed to separate hemicellulosefrom cellulose and lignin, and produce and solubilize arabinoxylans (AX). BSG protein is extracted and alkaline hydrolysis takes place. The alkaline pretreatment implicates the saponification of intermolecular ester bonds cross-linking xylan hemicelluloses and other components, and the porosity of the lignocellulosic biomass increases with the disintegration of the cross-links (Xu and Sun, 2016).
Figure 1: Simplified block diagram of the pretreatment process of BSG to produce xylose.
Then, to precipitate proteins and neutralize the NaOH in excess, both in the liquid fraction, a diluted sulfuric acid solution is added to reach pH 3. Protein fraction is separated from the liquid that contains the AX and the degraded lignin by centrifugation. Yield of the precipitation of protein is assumed 100 % for simulation. Then, azeotropic ethanol is added to the liquid fraction to precipitate AX, which are separated from the liquid by centrifugation. Despite its solubility, a fraction of the Na2SO4 produced in NaOH neutralization co-precipitates with AX. The degraded lignin remains in the liquid fraction as furan compounds. After washing the solid fraction with ethanol to dissolve the co-precipitated Na2SO4, AX are enzymatically hydrolyzed using six pure commercial enzymes simultaneously (endo-1,4-8-xylanases, a-L-arabinofuranidases, /3-xylosidases and a-glucuronidases). The purpose is to obtain a mixture of xylose and arabinose that has to be concentrated for the fermentation stage.
Methods and materials
Components required for simulation
Simulation of the process previously described was performed in Aspen Plus V9®. The first step of the simulation was to select the compounds, in the simulator database, that adequately represent the substances involved in the process. BSG from Tocancipá (Colombia) Brewery was supplied by Bavaria S. A. It has ~80 % of moisture, and it is composed of the following five main fractions: hemicellulose (25,13 % dry basis [db]), glucans (18,63 % db), lignin (16,69 % db), protein (14,50% db) and extractive compounds (22,58% db) (Rojas-Pérez, 2018). As shown in Table 1, most of the compounds of BSG are not found in Aspen Plus V9® databases. Thus, it was necessary to define them manually, introducing physical and chemical properties available in the literature.
Source: Authors
Table 1: Description of the components used in the process simulation
Parameters to define the properties required by the simulator for the different solid compounds were obtained from Wooley and Putsche (1996). Using this information, it was possible to define several solid compounds present in the process, such as cellulose, hemicellulose (kind of arabinoxylans) and lignin, as well as other solids present in the organic material. Additionally, water, ethanol, sodium hydroxide, xylose, arabinose and sodium sulfate were found in the simulator databases. Then, parameters for calculating its properties were taken directly from databases.
Selection of the calculation method
As the phase balance is not relevantfor this part of the process, Gil, López, Zapata, Robayo, and Niño (2015) recommended the IDEAL method to perform the simulation. This method is also suitable for processes where unconventional solids are involved, because solid compounds and solubility values are specified by the user based on experimental data.
Then, in the simulation environment - Setup > Specifications section - the METBAR units system was selected. The type of stream selected was MIXCIPSD, because it corresponds to streams where unconventional solids are present and where, in some cases, it is necessary to specify the particle size distribution. This type of stream was chosen because the particle size is an important property for this simulation, considering that grinding and separations are made by the difference of particle size in BSG.
Process simulation specifications
Production capacity: Considering further economic feasibility to be performed according to the results of the simulation, it is necessary to evaluate the process at several production capacities. For this reason, three production capacities were selected regarding breweries located in Colombia:
-
40 000 hectoliters of beer per year that generate approximately 800 t of BSG per year, corresponding to Bogotá Beer Company Brewery - Tocancipá, Cundinamarca.
-
2,3 million hectoliters of beer per year that generate approximately 46 000 t of BSG per year, corresponding to Bavaria Boyacá Brewery - Tibasosa, Boyacá.
-
7,8 million hectoliters of beer per year that generate approximately 156 000 t of BSG per year, corresponding to Bavaria Tocancipá Brewery -Tocancipá, Cundinamarca.
Crushing:Figure 2 shows the crushing block and the streams associated. Grinding is the first stage of the process. The particle size of BSG at the brewery outlet does not facilitate the efficient removal of AX by hydrolysis. Thus, it is necessary to reduce its particle size. To simulate this stage, the input and output particle size distribution of the crushing block, streams 1 and 2 in Figure 2, have to be defined. The input size is specified in the solids sub-stream of the feed stream. An average size of 4mm (4 000 microns) was defined regarding the average size of the barley grain. According to the results of an experimental evaluation performed in this project, BSG must be ground to obtain a mean particle size of 501,2 m (Rojas-Pérez, 2018).
Alkaline pretreatment:Figure 3 presents the blocks associated with the alkaline pretreatment. It consists in the use of basic compounds to produce solvation of some polymeric chains present in biomass, increasing its surface area and porosity (Menon and Rao, 2012). The main advantage of this type of treatment is to avoid the formation of furan compounds with inhibitory action during the fermentation stage. Additionally, yield in hemicellulose degradation and pentose formation is high (Bhutto et al., 2017).
The outlet stream of the mill (2 in Figure 2) contains BSG whose particle size has been reduced to facilitate the pretreatment steps. This stream is mixed with a stream of NaOH 4M at 1:14 mass ratio in dry basis of BSG. This relationship was selected according to the results of a previous experimental study performed to determine the effect of some variables on alkaline pretreatment. At that condition, approximately 76 % of the AX contained in the hemicellulose are extracted.
Figure 2: Schematic representation of the crushing block in the Aspen Plus Process Simulator V9® interface.
After mixing, the blend was fed to a stirred tank reactor operating at 40 °C. Since the kinetics of the hemicellulose alkaline hydrolysis to AX is unknown, the simulation is developed in a conversion reactor (B2 in Figure 3). Theoretically, in this kind of simulation block, the generation of shorter chains of AX in solution occurs and, likewise, the protein contained in the BSG is solubilized.
Figure 3: Schematic representation of an alkaline pretreatment section in Aspen Plus Process Simulator V9® interface.
Knowing the composition of hemicellulose of BSG, ~70% of this fraction corresponds to xylan and 30 % to arabinan. Thus, considering a yield of 76%, the following reactions are specified in the reactor B2:
-
Generation of xylan in solution from hemicellulose (Conversion of 44,7% of hemicellulose)
-
Generation of arabinan in solution from hemicellulose (Conversion of 20,3 % of hemicellulose)
-
Protein solid in solution (100% of Solid Protein)
Finally, a tangential filtration is performed (B3 in Figure 3), where solids are separated from the liquid mixture. The solid stream contains mainly lignin and cellulose compounds and the liquid stream is an aqueous solution of AX and proteins.
Proteins Separation:Figure 3 presents the block associated with proteins separation stage. The liquid stream 6 from the filter B3 is treated in the tank B4 with sulfuric acid stream (7). It is added to neutralize the excess of the NaOH previously used in the alkaline hydrolysis and to bring the solution to the pH of the isoelectric point of the proteins, in order to precipitate them (Vieira et al., 2014). Thus, the acid treatment produces a heterogeneous stream (8) fed to the centrifuge (B5 in Figure 4), where a solid stream (9) containing the protein and a liquid stream (10) containing the AX are obtained.
Figure 4: Schematic representation of the protein separation section in the Aspen Plus Process Simulator V9® interface.
The specific reactions for reactor B4 are reported in Figure 5.
Figure 5: Reactions specified in the protein precipitation reactor B4.
Arabinoxylans precipitation and washing: Precipitation of AX is carried out by the addition of ethanol, taking advantage of the low solubility of AX in this solvent. 100 % yield respect to AX precipitation was considered for simulation. Regarding the previous neutralization step, the aqueous stream 10, rich in AX, contains a considerable amount of dissolved Na2SO4. Although this salt is soluble in ethanol, a fraction co-precipitates with AX. For this reason, it is necessary to wash the solid AX with ethanol for solubilizing and thus entraining the salt present in the solid.
For the simulation of this step, the AX rich liquid stream (10) is mixed with azeotropic ethanol (11) in a volume ratio 1:5 (Reis, Coelho, Coimbra, and Abu-Ghannam, 2015). This condition was selected from previous experimental evaluation. The mixture is sent to a conversion reactor (B6 in Figure 6), where precipitation of AX is specified. The solid-liquid mixture is fed to a centrifuge (B7 in Figure 6) where two phases are separated. Solids stream corresponds to concentrated AX (14). Then, this stream is mixed with azeotropic ethanol (15), to wash the solids and thus remove traces of Na2SO4. Finally, the liquid ethanol-salt mixture (stream 16) is separated from the solid AX using a filter (B9 in Figure 6).
Figure 6: Schematic representation of AX precipitation and washing in the Aspen Plus Process Simulator V9® interface.
Enzymatic Hydrolysis: Once the AX are obtained, enzymatic hydrolysis is carried out. This process is catalyzed by enzymes and the chains of AX are broken in xylose and arabinose.
For the simulation of this stage, two streams are fed to the reactor B10 in Figure 7: one of the streams corresponds to solid AX from filter B9 (18) and the other is the enzyme aqueous solution stream (19), which includes the water required to dilute the substrate to the required conditions. The conditions employed to simulate enzymatic hydrolysis were obtained from experimental tests developed in previous work of the research project (Rojas-Pérez, 2018). Enzymatic hydrolysis is performed at the following conditions: 40 °C, pH 5,5 and AX initial concentration 5 g/L. The reaction was specified in a conversion reactor (B10), where final concentration of xylose and arabinose are 1,31 g/L and 0,44 g/L, respectively. These values correspond to 65 % and 42 % yield, respectively.
Figure 7: Schematic representation of the hydrolysis reactor in the Aspen Plus Process Simulator V9® interface.
Results
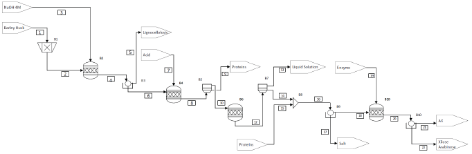
Results of the simulation validate the process designed. Figure 8 presents the process flow diagram (PFD) and Table 4 shows the material balance for one of the three production capacities studied (156 000t/year).
Figure 8: Process Flow Diagram for the simulated process. Residual wet BSG processed 156 000 t/year corresponding to Bavaria Tocancipá Brewery.
As the process for each of the three production cases evaluated was the same, PFD are similar and the differences in mass and energy balances are mainly due to the availability of AX to hydrolyze. Table 2 shows the xylose produced after the process. The final conversion of xylose is close to 8,5 % based on the initial dry weight of BSG, in all the cases. This conversion is mainly linked to yield of the enzymatic hydrolysis, because the conversion of AX into xylose and arabinose is incomplete. In addition to the stream containing xylose and arabinose in the feedstock fermentation section, three byproducts are generated: the solid residue rich in cellulose (stream 5), the protein extracted from BSG (stream 9) and the liquid rich in phenolic compounds, such as p-coumaric and ferulic acids (stream 13).
Source: Authors
Table 2: Xylose produced as a function of the BSG production capacity
Table 3 shows the net heat duty for the main simulation blocks: Alkaline treatment tank (B2), neutralization and proteins precipitation tank (B4), ethanol mixing tank for AX precipitation (B6) and enzymatic hydrolysis reactor (B10). The only equipment that requires cooling services is the neutralization tank, mainly due to the sudden increase in temperature by the heat of reaction released during the formation of sodium sulfate.
Source: Authors
Table: 3. Energy consumption associated with the main equipment of the simulation
In this section of the simulation, the detailed sizing of the pretreatment equipment is pending. Pretreatment and fermentation stages of the process are operated in batches, where the size of the equipment and its time of operation depends on the programming of the process and the required lot sizes. These factors will be established when performing the economic feasibility, as well as the detailed sizing.
Source: Authors
Table 4: Mass balance for the simulated process. Residual wet BSG processed 156 000 t/year corresponding to Bavaria Tocancipa Brewery (Units 1 to 11)
Source: Authors
Table 5: Mass balance for the simulated process. Residual wet BSG processed 156 000 t/year corresponding to Bavaria Tocancipa Brewery (Units 12 to 22)
Conclusions
The technical feasibility of the designed process for obtaining xylitol from BSG has been proved at different production rates through simulation in Aspen Plus. Simulation results show that xylose obtained corresponds to 8,5 % of the dry weight of the raw material, obtaining a yield of 58 %. Several streams of byproducts were obtained, such as proteins, polypeptides, amino acids, phenolics compounds and lignocellulosic residues that can be valorized in other processes. In the second part of this article, simulation for the three production capacities will be used to perform the economic feasibility assessment.
Acknowledgements
Acknowledgements
Authors greatly acknowledge the financial support provided by Universidad Nacional de Colombia-DIB (Researches Division-Campus Bogotá, project 35822). Additionally, Carolina Rojas is grateful with Colciencias for the funding granted through the program "Beca de doctorado nacional convocatoria 617 de 2014".
References
- Jong, E., Higson, A., Walsh, P., and Wellisch, M. (2011). Bio-based Chemicals - Value Added Products from Biorefineries (Task 42: Biorefineries). A Report Prepared for IEA Bioenergy. Retrieved from: https://www.ieabioenergy.com/wp-content/uploads/2013/10/Task-42-Biobased-Chemicals-value-added-products-from-biorefineries.pdf. [URL] 🠔
- Mussatto, S. I., and Roberto, I. C., (2008). Establishment of the optimum initial xylose concentration and nutritional supplementation of brewer's spent grain hydrolysate for xylitol production by Candida guilliermondii. Process Biochemestry, 43 (5), 540-546. DOI: 10.1016/j.procbio.2008.01.013. [DOI] 🠔
- Reinold, M. R. (1997). Manual Prático de Cervejaria. Sao Paulo: ADEN Editora e Comunicacões Ltda. 🠔
- Rojas-Pérez, L. C. (2018). Valorización de la cascarilla de cebada del proceso cervecero para la producción de xilitol. (Ph.D. Thesis, Universidad Nacional de Colombia-Campus Bogotá). Retrieved from: http://bdigital.unal.edu.co/69970/1/Tesis%20Doctorado%20Lilia%20Carolina%20Rojas%20P%C3%A9rez.pdf. [URL] 🠔
- Vieira, E., Rocha, M. A. M., Coelho, E., Pinho, O., Saraiva, J. A., Ferreira, I. M. P. L. V. O., and Coimbra, M. A. (2014a). Valuation of brewer's spent grain using a fully recyclable integrated process for extraction of proteins and arabinoxylans. Industrial Crops and Products, 52, 136-143. DOI: 10.1016/j.indcrop.2013.10.012. [DOI] 🠔
- Xu, J.-K., and Sun, R.-C. (2016). Recent Advances in Alkaline Pretreatment of Lignocellulosic Biomass. In S. I. Mussatto. (Ed.), Biomass Fractionation Technologies for a Lignocellulosic Feedstock Based Biorefinery (pp. 431-459). Amsterdam, Holanda: Elsevier. DOI: 10.1016/B978-0-12-802323-5.00019-0. [DOI] 🠔

