Ingeniería e Investigación
0120-5609
Facultad de Ingeniería, Universidad Nacional de Colombia.
https://doi.org/10.15446/ing.investig.v39n1.72402

Recibido: 1 de junio de 2018; Aceptado: 2 de abril de 2019

Procedure for the continuous improvement of human resource management

Procedimiento para la mejora continua de la gestión de recursos humanos

G. Gemar, 1A. Negrón-González, 2C. Lozano-Piedrahita, 3V. Guzmán-Parra, 4N. Rosado, 5

Ph.D. in Economics and Business Administration, Universidad de Málaga, España. Affiliation: Professsor of Economics and Business Administration, Universidad de Málaga, España. E-mail: ggemar@uma.es. Universidad de Málaga Universidad de Málaga Spain
M.Sc. in Human Resource Management, Universidad Tecnológica de La Habana "José Antonio Echevarría", Cuba. Affiliation: Ph.D. Student. Ph.D. Program in Economics and Business, Universidad de Málaga, España. E-mail: anamarianegrong@uma.es/gmail.com. Universidad de Málaga Universidad de Málaga Spain
M.Sc. in Health and Safety at Work, Universidad Nacional de Colombia-Campus Bogotá. Affiliation: Professor. Universidad Nacional de Colombia-Campus Bogotá. M.Sc. in Integrated Management Systems. Universidad Internacional de la Rioja, España E-mail: cjlozanop@unal.edu.co/gmail.com. Universidad Nacional de Colombia Universidad Nacional de Colombia Bogotá Colombia
Ph.D. in Economics and Business, Universidad de Málaga, España. Affiliation: Professsor of Economics and Business Science, Universidad de Málaga, España. E-mail: vgp@uma.es. Universidad de Málaga Economics and Business Science Universidad de Málaga Spain
M.Sc. in Human Resource Management, Universidad Tecnológica de La Habana "José Antonio Echevarría", Cuba. Affiliation: Specialist in Human Resource Management, CITMATEL, La Habana, Cuba, E-mail: norberosado@nauta.cu. CITMATEL La Habana Cuba

ABSTRACT

The hotel sector in the historic center of Havana reveals deficiencies in customer satisfaction regarding human resource. This research is aimed at analyzing the results of the implementation of a continuous improvement of human resource management that allows the enhancement of services quality, assuming the Cuban norm. The main results show that 55% of the items identified with the application of the SERVQUAL model show quality deficit associated with processes of human resource management, such as work competences and work organization. The main dysfunctions identified were unproductive times due to organizational and technical issues and labor fluctuation. Subsequently, hidden costs due to deficiencies were calculated, which amount to a value of 13 249,89 MU/year. To monitor these problems, objectives and indicators are proposed through the Integral Command Table, as well as a plan of corrective and preventive actions.

Keywords:

Hidden cost, Process, Dysfunctions, Indicators.

RESUMEN

El sector hotelero en el centro histórico de La Habana revela deficiencias de satisfacción del cliente en relación con los recursos humanos. Esta investigación tiene como objetivo analizar los resultados de la implementación de una mejora continua de la gestión de los recursos humanos que permite mejorar la calidad de los servicios, asumiendo la norma cubana. Los principales resultados muestran que el 55 % de los ítems identificados con la aplicación del modelo SERVQUAL reflejan un déficit de calidad asociado a los procesos de gestión de recursos humanos, como las competencias laborales y la organización del trabajo. Las principales deficiencias encontradas son los tiempos improductivos debido a problemas técnicos y organizacionales y la fluctuación laboral. Posteriormente, se calcularon los costos ocultos generados por los disfuncionamientos existentes, los cuales ascienden a un valor de 13 249,89 MU/año. Para monitorear estos problemas, los objetivos e indicadores se proponen a través de la Tabla de Comando Integral, así como un plan de acciones correctivas y preventivas.

Palabras clave:

Costo oculto, Proceso, Disfunciones, Indicadores.

Introduction

Management encompasses several functions: planning, organizing, conducting or directing, and controlling an organization (Agrawal, 2011). This element is essential, and it is precisely where the competitive advantage of companies in the management of human resource (HR) lies. That is why, man is related as the main asset and strategic advantage of an organization and terms, such as human capital, are introduced.

In many modern companies, human resource are the most valuable assets, as they provide necessary knowledge to transform raw materials into finished products (García-Alcaraz, Adarme-Jaimes, and Blanco-Fernández, 2016). Employee flexibility is a success factor for current organizations that contributes to improve both operational results (e.g. work productivity, customer satisfaction, etc.) and financial performance of companies (Beltrán Martín, EscrigTena, Bou Llusar, and Roca Puig, 2013).

Human Capital Management responds to the needs of the business through the integration system of recruitment, learning, performance and succession planning. Most organizations manually managed human capital through competencies, models, specific curricula, multi-evaluators, and prescriptive approaches that led human resource to be increasingly strategic (Boon, Eckardt, Lepak, and Boselie, 2018; Nieves and Quintana, 2016).

Although there is no universal agreement regarding the definitions of Human Resource Development (HRD) and Human Resource Management (HRM), it is generally accepted that HRM often emphasizes policy, staffing, HR-related information technology, compensation, and other policy-related issues. HRD is usually described as development, learning, and performance focused at individual, group, organization, and larger system levels (Blackman, Moscardo, and Gray, 2016).

In Cuba, Human Resource Management has been extensively researched. Thus, since 2005 an integrated model of human resource and knowledge, which in turn integrated the organizational strategy, with a technology for its practical application, encompassing, among other things, the Strategic Control (Cuesta, 2012). Subsequently, the Cuban Model Management of Human Capital (MMHC) emerged, designed by Alfredo Morales, where self-control as a control process is envisaged towards the continuous improvement of human resource management. The process of designing and implementing this system, contextualized to each Cuban organization, has required the application of technologies that contribute to increase its effectiveness (Hernández, Fleitas, and Salazar, 2010; Negrón González et al., 2018).

The tourism sector in Cuba has a great impact because of its relevance in economic and social development due to the accelerated pace in the growth of hotel management systems. The process of self-control is able to establish the improvement in the management of its human capital in a systematic way, as well as to develop the evaluation and control of its functioning (González-Alvarez, Torres-Estévez, Pérez-De Armas, and Varela-Izquierdo, 2012).

The main objective of the hotel sector in the historic center of Havana is to contribute to the restoration of the historical area and the welfare of the community. The application of this research includes three hotels of that company. Interviews to staffs and executives, and direct observation at job stations were conducted, as well as the analysis of documents related to human resource management and economic management, such as financial accounting records and economic balances of the last 5 years. As a result, the following has been identified:

  • Existence of expenses associated with the management of human resource that are not considered in the accounting records. This entails the falsification of the information, and infringes its veracity and the maximum use of the reserves of productivity.

  • 70% of the survey respondents stated that all costs associated with human resource are not taken into account on the economic balance. They only focus on salary expenses and on safety and work health management.

  • Unproductive times of inactivity are not quantified, which leads to a decrease in work productivity.

Based on this situation, the research problem has been stated as follows: the lack of a systematic evaluation of the human resource management in the hotels limits the outreach of better results in the personnel performance, which directly affects the quality of the service and, consequently, customer satisfaction.

In order to solve the problem, the following objective is proposed: to analyze the results of the implementation of a procedure for the continuous improvement of human resource management that allows an upgrading in the quality of services.

The scientific novelty is given by the evaluation based on a procedure for the continuous improvement of human resource management with the integration of social and economic elements, as well as the way of identifying the dysfunctions associated to them and the quantification of the hidden costs from the existing ones.

Literature Review

The traditional management of personnel aims to understand the human component as a key element in organizational success. In this way, the traditional conception of thefunction begins to undergo important changes, where the interest is concentrated on the strategic value of the human resource and its management systems. Thus, a more proactive role is given to the function, planning and deciding in the long term. This implies a change in both the vision of the management teams and the functions performed by the human resource managers (García Carbonell, Martín Alcázar, and Sánchez Gardey, 2014).

Human capital is one of the interest groups that companies must support, promoting their professional and personal development, since they are the basis of business growth and market positioning. Besides, employees are the best publicists of the organization (López Salazar, Ojeda Hidalgo, and Ríos Manríquez, 2017).

The Human Resource (HR) function in the organizations has had a long history, which has evolved through a series of different stages. From a mere record-keeping function to one of strategic importance and its impact has ranged from reputation of human resource to its effectiveness (Ferris et al., 2007). This is important for organizational or HR leaders driving the incorporation of analytical methods to consider the purpose behind these efforts (King, 2016).

The reality is that the context of Human Resource Development exists in the interplay of individuals, organizations, and national forces in all countries (Alagaraja and Githens, 2016), particularly linked to human resource management in the enterprise. Contemporary scientific literature highlights the achievement of a high sense of employee commitment to the organization, considering both the humanist component, as the person gets socially involved to the community, and the economic component, as it is associated with the increase in labor productivity or high performance (Cuesta, 2015). However, it is also recognized that employees become more responsible, more careful and work better when they feel appreciated, thereby increasing productivity (Blaga and Jozsef, 2014).

In studies conducted, for example, in Romania, human resource is highlighted as a determinant factor of sustainable development and how it impacts on their quality, taking into account the deprofessionalization of human resource due to its excessive turnover, among others (Chitescu and Lixandru, 2016).

The uniform vision to approach the management of HR, and more specifically high-performance practices, can be hiding a reality that suggests that different HR practices may coexist. Thus, various authors warn about the necessity of considering this fact, in order to avoid falling in a too simplistic vision of HRM (Melián González and Verano Tacoronte, 2008).

In Cuba, the Labor and Social Security Ministry developed a research that covered from 2003 to 2005 and analyzed more than 3 000 organizations. This research states that only 13% of the organizations had strategic orientation when measuring the level of strategic integration of the human resource management in the company. As a result of this research, a model was designed and taken as reference to make the proposal of the Cuban model for the design and implementation of Management of Human Capital, proposed by the Cuban Norm of the 3 000 group (Hernández et al., 2010).

One of the essential processes in this model is self-monitoring, which is aimed at monitoring, verifying, evaluating and influencing the results of the most related key organizational indicators to the use of Human Capital and Human Capital Management Processes on time. Self-monitoring takes advantage of improvement opportunities and acts on the problems and deviations detected.

In the analysis of the research conducted in 2016 on Human Capital Measurement Models, the internal audit of the human resource management system is only oriented at selection processes, work organization, and evaluation and education processes (Sotolongo, 2005).

After the establishment of the Cuban Norms (CN) 3000-3002 (2007), Nieves and Quintana (2016) state that self-control is the monitoring and regulator component of internal control and they limited their research only to the processes of selection, evaluation, stimulation and labor competencies. Meanwhile Comas (2013) shows the management control from the strategic alignment and conceives the process of human capital management as the one responsible for ensuring, controlling and evaluating human resource.

Additionally, there are socioeconomic researches that propose how to improve the performance associated with the management of the human resource in a company from the strategic point of view and not only with the control. Purposely, they incorporate the hidden costs that come from dysfunctions.

The hidden costs associated with the existing malfunctions are defined as the difference between the desired operation and the actual operation, which are not identified in the company's information systems (budget, general and analytical accounting, driving board) (Savall, 2011). Moreover, their identification has also been limited to six fields, such as: working conditions, work organization, communication, coordination, time management, integrated training and on-going strategic implementation (Pereda and Berrocal, 2005).

Bampoky (2012) states that indicators for grouping hidden costs that are based on absenteeism, work accidents, staff turnover, non-quality and lack of productivity will allow to improve the internal processes of the company, taking into account that it is important to know not only the total cost of a product or service, but also other elements that have a negative impact on the value chain and escape from the traditional methods and tools of management control.

The effectiveness of human resource management is certainly associated with the human capital investment and also with the strategic cost minimization. Vardarlier (2016) indicated that there are also researches on the use of technology to facilitate human resource processes. This typically improves efficiency, and lowers the costs associated with human resource transactions (Stone and Deadrick, 2015). It also analyzes the relationship of the employees' perceptions of the human resource management system and how this affects organizational outcomes through motivation and attitude (García Carbonell et al., 2014).

An essential tool used in this research to relate the results of its application to the existing malfunctions in human resource management is the SERVQUAL model, which is leaded by Parasuraman, Berry and Zeithaml (1985, 1988). Its main influence has been in practice. From its representative, the SERVQUAL, main contribution of this school, defines the quality of the service as the difference between the actual clients' perceptions of the service and their previous expectations about it. In this sense, a client values negatively/ positively the quality of a service in which the perceptions that he/she have obtained are lower / higher than the expectations he/she had. Therefore, service companies where one of their objectives is the differentiation through a qualitative service must pay special attention to exceed the expectations of their customers (Matsumoto Nishizawa, 2014; Pan, 2013).

Each of these factors or dimensions, as they are called in the SERVQUAL model, is subdivided into other sub-dimensions that will affect the customer's perception. These subdivisions originate the 22 questions of the SERVQUAL questionnaire, which refer to the most important aspects of each dimension that define the quality of service of the quality provider.

Methodology

This research is based on the implementation of a procedure for the continuous improvement of human resource management that allows an upgrading in the quality of service. This procedure provides the new processes of the Cuban Human Capital Management Model. It also shows the steps to identify the dysfunctions and quantify the hidden costs associated with these processes, as well as indicators to monitor them. This procedure is shown in Figure 1.

Procedure for continuous improvement of human resource management.

Figure 1: Procedure for continuous improvement of human resource management.

Source: Authors

The procedure consists of the following stages: i) atmosphere, ii) diagnosis of the current situation for the continuous improvement of HRM and iii) control and improvement. Each of them is integrated by diverse activities that allow the feedback between the distinct stages.

The objective of the procedure is:

To achieve continuous improvement of HRM processes to raise organizational performance and produce goods and services that meet customers' needs through a higher job performance and an increase in work productivity.

Results

This procedure was applied in the three hotels of that company. This article presents the results obtained in one of them.

Stage A. Atmosphere: The Hotel Management of the company is in charge of developing the strategy to be followed by the administration of the hotels for tourism, which are located in the historic center.

A1. Characterization of the Hotel: In this first phase, a brief characterization of the Hotel is carried out. The general objectives of the company and of the Hotel, both tactical and strategic, are enunciated. It reflects the mission, vision, processes and services provided by the Hotel areas, the main customers and suppliers that the facility has, It also includes the analysis of the SWOT matrix.

A2. Selection and approval of the Multidisciplinary Control Committee (CCM): The work team in charge of implementing the process of continuous improvement for human resource management is composed of managers of the different areas of the Hotel, i.e. the General Manager, Public Relations, Commercial Manager, Manager of technical services and the management in charge of Human Resource.

A3. Training of the Multidisciplinary Control Committee for the continuous improvement of the human resource management: For the training of the Committee of Multidisciplinary Control (CCM), a diagnosis of the level of knowledge is made to its 10 members, through a survey designed for expert skills. A total of 7 experts in the subject are selected, categorized as High experts for having a competence coefficient superior to 0,8 (0,8 < K < 1). The average competence coefficient of the selected experts was of 0,79.

For the staff who resulted to be not experts in the subject, it is proposed to carry out a training on business development, socio-economic management, and HRM. This training is planned using Microsoft Project, which lists all the activities of training, with a total duration of 26 days.

A4. Compilation of information about the state of HRM at the Hotel: It includes labor legislation in force, procedures and records of human resource management existing in the organization and human resource accounting statements, in order to carry out the collection of the information. The Documentary Analysis Guide for the compilation of information is used.

A5. Elaboration and approval of the program for the continuous improvement for the human resource management. In the current phase, the improvement program is made. The following aspects are taken into account for the implementation: name of the stage, objectives, and tools used, start date and completion date, as well as the name of the center, object of the self-control, the period to be evaluated and the organization to which it belongs.

Stage B: Diagnosis of the current situation for the realization of the continuous improvement of HRM.

B1. Evaluate customer satisfaction by applying the SERVQUAL model: In this phase, the customer satisfaction level is analyzed through the application of the SERVQUAL model. The quality evaluation of the services offered by the hotel is obtained according to the expectations and perception of the client. In addition, it is known which items related to human resource management influence directly and negatively external customer satisfaction. It can be seen in Figure 2.

Comparison between expectation and perception.

Figure 2: Comparison between expectation and perception.

Source: Authors

When obtaining the overall assessment of service quality and the evaluation of the five dimensions analyzed, the following is concluded.

There is a quality deficit in the following items:

  • Item 1: The service company has equipment of modern appearance (Tangible Elements).

  • Item 4: Material elements (brochures, statements, etc.) are visually attractive (Tangible Elements).

  • Item 5: When the service company promises to do something in a timeframe, it does it (Reliability).

  • Item 17: Employees have sufficient knowledge to answer customer questions. (Security), Item 22: The service company understands the specific needs of its customers (Empathy).

The items assessed by clients as deficient are directly related to the human resource management. Those correspond to: "When the service company promises to do something in a certain time, it does it"; "Employees have sufficient knowledge to respond to Customer questions"; and "The service company understands the specific needs of its customers". These statements are specifically associated with labor competencies, as there are deficiencies in the training and evaluation of the performance of Hotel staff as well as in the organization of the work, which has a direct impact on the quality of service and, therefore, on customer satisfaction.

Evaluation of HRM.

In this phase, assessment of the state of strategic integration that exists in the organization towards human resource management is made. For this effect, three essential points are analyzed: Premises evaluation, evaluation of HRM processes and evaluation of the related indicators to human capital in the Hotel.

B2. Assessment of human resource management

Evaluation of premises: For the implementation of the evaluation of premises, the checklist is applied, showing compliance in 81,8 % of the dissimilar elements that compose it. This proves the lack of a design of HRM in the Hotel. In addition, as the center has established a process map where strategic, key and support processes are defined, the Quality System reflects a process approach. Quality management is done through the evaluation of the ISO 9001 NC and positive results were obtained in the audits carried out to the hotel.

This analysis allows to know the starting point for the realization of continuous improvement.

Evaluation of human resource management processes: After applying the diagnostic and support technologies, the company continues the process of implementation of the Cuban Model for Human Capital Management, by the incorporation of the following modules: Work Competences (WC), Work Organization (WO), Selection and Integration of Human Resource (SIHR), Training and Development (TD), Moral and Material Stimulation (MMS), Occupational Health and Safety Management (OHSM), Working Performance Assessment (WPA), Organizational Communication (OC) and Self-Control.

The previous modules allow to identify the gaps in the management processes. One of the essential techniques used for the human resource audit is the checklist, which facilitates to determine the degree of compliance with the requirements of Cuban Norms 3000: 3002, 2007, focused on human capital. Results can be observed in Figure 3.

Percentage of Compliance with the requirements of Cuban Norms 3002, 2007.

Figure 3: Percentage of Compliance with the requirements of Cuban Norms 3002, 2007.

Source: Authors

Valuation of indicators related to Human Capital in the Hotel: In the present phase, the existing indicators in each specific hotel are analyzed, as well as the hotel's income, correlation of average wage-productivity, labor productivity, implementation of control measures and staff training are evaluated. These indicators are not consistent with the objectives outlined by the Hotel Management for the year 2015.

B3. Study of dysfunctions.

For the identification of the malfunctions, the checklist is applied. The percentage of the existing malfunctions was obtained by Microsoft Excel, after evaluating the checklist through the requirements established by the CN 3000: 3002, 2007.

Analysis of the dysfunctions found: In Figure 4, the processes with the highest percentage of dysfunctions are those corresponding to Work Competences and Self-Control.

Percentage of existence of dysfunctions by processes.

Figure 4: Percentage of existence of dysfunctions by processes.

Source: Authors

B4. Study of Hidden Costs and Reserve of Productivity.

All the dysfunctions are present, failing to meet numerous requirements such as: The existence of unsuitable workers to occupy their positions, training is not performed focused on the corresponding DNA, incorrect identification of competencies, staff with irrelevant competencies for the position they occupy, the expected results are not achieved by HRM and there is no feedback on the Human Resource Management functioning.

For various problems, such as lack of data, no-documentation of information generated at the Hotel and other causes, it is not possible to quantify most of the malfunctions detected. As a result, the dysfunctions able to be quantified were related to Unproductive times due to technical-organizational problems, underutilization of the results of work studies, poor time management, demotivation and labor fluctuation. This is shown in Table 1 and Table 2.

Table 1: Identification of Hidden Costs

Source: Authors

Table 2: Quantification of Hidden Costs and Productivity Reserves

Source: Authors

Stage C. Control and Improvement

C1. Design of objectives and indicators: After making a diagnosis of the main problems associated with HRM, it is crucially important to solve them. For this purpose, a series of objectives and indicators to be fulfilled are proposed to eliminate the detected dysfunctions and to avoid their repetition, as well as to achieve the increase of the percentage of compliance with requirements of CN 3000: 2007.

1. General objective: To guarantee compliance with the premises by 95% for the period 20162017.

Specific objectives: Design HRM processes and join business process improvement.

Indicator: The percentage (%) of compliance with the premises.

2. To achieve the satisfaction of external customers by reaching the required quality on HRM related to services provided.

Indicator: Customer satisfaction coefficient.

3. Ensure that 90 % of workers meet the requirements of job suitability and thus achieve excellence in service.

Indicator: Coefficient of suitability shown, coefficient of job satisfaction.

4. To guarantee 98 % of assistance to the services requested by the clients.

5. Indicator: Coefficient of assistance to implement 90% of the proposed solutions from work organization studies.

Indicator: Coefficient of implementation of work organization studies.

Based on the diagnosis of the current situation of the processes integrated in HRM of the Hotel, it is corroborated that the requirements of NC 3002, 2007 are not met, as well as the existence of dysfunctions in the HRM processes. Hence a design of processes corresponding to Work Competences, Work Organization, Self-Control, Training and Development through process records was developed to diminish the existence of dysfunctions.

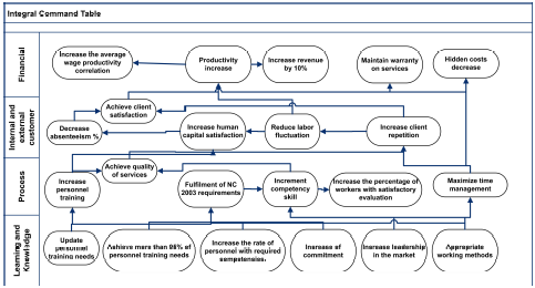
C2. Design of the Integral Command Table (ICT)

In order to evaluate the Human Capital Management based on designed processes and indicators, an Integral Command Table was created. Thus, a set of indicators linked to HRM were compilated, through four perspectives: financial, customer, process, and learning. The use of this tool allows visualizing the impact of the evaluation of indicators on the strategic results of the organization. Therefore, it is recommended that it is carried out with a Control Panel, as shown in Figure 5.

Integral Command Table.

Figure 5: Integral Command Table.

Source: Authors

C3. Proposal of the corrective and preventive action plan: A set of preventive and corrective actions is designed, in which the actions to be performed, the compliance period and the responsible to meet the proposed objectives are defined. The purpose of the plan is to eradicate the dysfunctions detected.

Discussion

C3. Assessment of compliance with the requirements of CN 3002, 2007: Following the previous design of the sub-processes, the evaluation of compliance with the requirements of CN 3000: 3002, 2007 is carried out again, allowing the comparison of a "Before" and an "After" of the fulfillment of these requirements of the HRM sub-processes. At first sight, there is an increase in the compliance with the mentioned requirements, as shown in Figure 6.

Percentage of compliance with the requirements of the standard after the improvements were applied.

Figure 6: Percentage of compliance with the requirements of the standard after the improvements were applied.

Source: Authors

Figure 6 shows that the compliance with the requirements of CN 3000: 3002, 2007 in Self-Control processes is improved by 60 %, Work Competencies by 53 % and Work organization by 45 %.

C4. Evaluation of the economic impact of hidden costs in the Hotel.

Currently, the hotel quantifies the tangible costs in the Human Capital Management, that is, social security, vacations, etc. However, it does not take into account the hidden costs, which generate an expense of 13 249,89 MU/year due to the detected malfunctions.

Through the diagnosed problems and the proposed solutions, two alternatives are presented:

  1. Failure to implement the proposed corrective actions would result in an expenditure of 13 249,89 MU/year.

  2. Implementing the proposed corrective actions would enable to improve HRM in the Hotel, increase customer satisfaction, and eliminate the identified malfunctions. That would save hidden costs of 10 544,61 MU/year and an investment of 1 500,00 MU to 3 000,00 MU to acquire the Clothes mount.

After evaluating the cost-benefit relationship, alternative 2 is chosen taking into account its economic impact on the company.

C5. Evaluation of the results of the procedure for the continuous improvement of HRM.

Once the procedure is applied, it is possible to eliminate a series of problems that undermine the proper human resource management, namely, dysfunctions, non-fulfillment of requirements of the family of CN 3002: 2007. Nevertheless, the constant monitoring of the HRM is necessary. A good practice is to establish comparisons between the periods in which continuous improvement is conducted. Besides, it is also necessary to keep a record of them so that there is a feedback and to avoid thinking that by complying with the proposed corrective measures, these problems cannot emerge in the future.

Results attributed to this research validate the application of the procedure to other hotels in the city, since it promotes the evaluation and rate of the causal relations between dysfunctions and hidden costs, based on statistical tools.

Conclusions

A procedure of three stages is proposed for the continuous improvement of human resource management. It aims to achieve the continuous improvement of human resource management processes to raise organizational results and produce goods and services that meet the needs of customers, through a higher work performance and increased labor productivity.

The procedure for the continuous improvement of human resource management in the Hotel is applied with significant focus on the detection of dysfunctions related to: poor management of time, labor fluctuation and unproductive times due to technical and organizational problems. The hidden costs are quantified in valueof13249,89MU/year.

A comparison was made after applying the solutions in compliance with the requirements of the processes of the Cuban model covered by the CN 3000: 3002, 2007. An improvement from the design of the processes corresponding to Work Competences, Organization of Work, Self-control, trainingandDevelopmentwasobservedina53%,45%,60% and 31 %, respectively.

This study will be applied in other hotels, emphasizing the specific technical aspects of each human resource process and will lead to a higher qualitative work performance in the continuous improvement of human resource management.

References

  1. Agrawal, D. C. (2011). Management: Implementation of Policies and strategies in the planning process. Bhartiyam International Journal of Education & Reserch, 1(1), 1-8. Retrieved from: http://www.gangainstituteofeducation.com/BhartiyamJournal/ManagementImplementationofPoliciesand.pdf. [URL] 🠔
  2. Alagaraja, M., and Githens, R. P. (2016). Capacity and Capability Building for National HRD. Human Resource Development Review, 15(1), 77-100. DOI: 10.1177/1534484315623908. [DOI] 🠔
  3. Bampoky, B. (2012). Les Dysfonctionnements Révélateurs De Coûts Cachés Dans Les Entreprises Sénégalaises: Quelles Perspectives Pour La Maximisation De La Valeur. Revue Congolaise de Gestion, 1-2 (15-16), 127-166. DOI: 10.3917/rcg.015.0127 [DOI] 🠔
  4. Beltrán Martín, I., Escrig Tena, A. B., Bou Llusar, J. C., and Roca Puig, V. (2013). Influencia de las prácticas de recursos humanos en la flexibilidad de los empleados. Cuadernos de Economía y Dirección de la Empresa, 16(4), 221-237. DOI: 10.1016/j.cede.2012.10.002. [URL] 🠔
  5. Blackman, A., Moscardo, G., and Gray, D. E. (2016). Challenges for the Theory and Practice of Business Coaching. Human Resource Development Review , 15(4), 459-486. DOI: 10.1177/1534484316673177. [DOI] 🠔
  6. Blaga, P., and Jozsef, B. (2014). Human resources, quality circles and innovation. Procedia Economics and Finance, 15,1458-1462. DOI: 10.1016/S2212-5671(14)00611-X. [DOI] 🠔
  7. Boon, C., Eckardt, R., Lepak, D. P., and Boselie, P. (2018). Integrating strategic human capital and strategic human resource management. The International Journal of Human Resource Management, 29(1), 34-67. DOI: 10.1080/09585192.2017.1380063. [URL] 🠔
  8. Chitescu, R. I., and Lixandru, M. (2016). The Influence of the Social, Political and Economic Impact on Human Resources, as a Determinant Factor of Sustainable Development. Procedia Economics and Finance, 39, 820-826. DOI: 10.1016/S2212-5671(16)30259-3. [DOI] 🠔
  9. Comas, R. (2013). Integración de herramientas de control de gestión para el alineamiento estratégico en el sistema empresarial cubano. aplicación en empresas de Sancti Spiritus. (PhD. thesis, Universidad de Matanzas Camilo Cienfuegos). Retrieved from: http://beduniv.reduniv.edu.cu/index.php?page=13&id=1201&db=1. [URL] 🠔
  10. Cuesta, A. (2012). Modelo integrado de gestión humana y del conocimiento: una tecnología de aplicación. Revista Venezolana de Gerencia, 17(53). 🠔
  11. Cuesta, A. (2015). Gestión de recursos humanos en la empresa, desempeño y sentido de compromiso. Revista Brasileira de Gestao de Negócios, 17(56), 1134-1148. DOI: 10.7819/rbgn.v17i56.1736. [URL] 🠔
  12. Ferris, G. R., Perrewé, P. L., Ranft, A. L., Zinko, R., Stoner, J. S., Brouer, R. L., and Laird, M. D. (2007). Human resources reputation and effectiveness. Human Resource Management Review, 17(2), 117-130. DOI: 10.1016/j.hrmr.2007.03.003. [DOI] 🠔
  13. García-Alcaraz, J. L., Adarme-Jaimes, W., and Blanco-Fernández, J. (2016). Impact of human resources on wine supply chain flexibility, quality, and economic performance. Ingeniería e Investigación, 36(3), 74-81. DOI: 10.15446/ing.investig.v36n3.56091 [DOI] 🠔
  14. García Carbonell, N., Martín Alcázar, F., and Sánchez Gardey, G. (2014). El papel moderador de la percepción del sistema de dirección de recursos humanos y su influencia en los resultados organizativos. Revista Europea de Dirección y Economía de la Empresa, 23(3), 137-146. DOI: 10.1016/j.redee.2014.03.002 [DOI] 🠔
  15. González-Alvarez, R., Torres-Estévez, G., Pérez-DeArmas, M., and Varela-Izquierdo, N. (2012). Diseño de un procedimiento para realizar el autocontrol del sistema de gestión integrado de capital humano. Ingeniería Industrial, 33(1), 41-49. Retrieved from http://rii.cujae.edu.cu/index.php/revistaind/article/view/354/441. [URL] 🠔
  16. Hernández, I., Fleitas, M. S., and Salazar, D. (2010). Experiencia de gestión del conocimiento para el sistema de gestión integrada de capital humano en empresas cubanas. Entramado, 6(2), 12-25. 🠔
  17. King, K. G. (2016). Data Analytics in Human Resources. Human Resource Development Review , 15(4), 487-495. DOI: 10.1177/1534484316675818. [DOI] 🠔
  18. López Salazar, A., Ojeda Hidalgo, J. F., and Ríos Manríquez, M. (2017). La responsabilidad social empresarial desde la percepción del capital humano. Estudio de un caso. Revista de Contabilidad, 20(1), 36-46. DOI: 10.1016/j.rcsar.2016.01.001. [DOI] 🠔
  19. Matsumoto Nishizawa, R. (2014). Desarrollo del Modelo Servqual para la medición de la calidad del servicio en la empresa de publicidad Ayuda Experto. Revista Perspectivas, (34), 181-209. 🠔
  20. Melián González, S., and Verano Tacoronte, D. (2008). Estilos de dirección de RRHH dentro de las empresas: Una cuestión de intensidad en la DRRHH. Cuadernos de Economía y Dirección de la Empresa , 11 (36), 151-177. DOI: 10.1016/S1138-5758(08)70066-5 [DOI] 🠔
  21. Negrón González, A. M., Fleitas Triana, M. S., Gémar Castillo, G., Negrón González, J. C., García Fenton, V., and Trujillo Reyna, Y. (2018). Identificación de costos ocultos a partir de un estudio de organización del trabajo en una empresa del sector farmacéutico en Cuba. Ingeniare. Revista Chilena de Ingeniería, 26(1), 6-20. DOI: 10.4067/S0718-33052018000100006. [DOI] 🠔
  22. Nieves, J., and Quintana, A. (2016). Human resource practices and innovation in the hotel industry: The mediating role of human capital. Tourism and Hospitality Research, 18(1), 72-83. DOI: 10.1177/1467358415624137. [DOI] 🠔
  23. Pan, P. C. (2013). The evaluation of design supervision service Based on the method of SERQUAL. Applied Mechanics and Materials, 357-360, 2494-2497. DOI: 10.4028/www.scientific.net/AMM.357-360.2494. [URL] 🠔
  24. Pereda, S., and Berrocal, F. (2005). Técnicas de gestión de recursos humanos por competencia. Madrid: Editorial Universitaria Ramón Areces. 🠔
  25. Savall, H. (2011). Por un trabajo más humano. Charlotte NC: IAP. 🠔
  26. Sotolongo, M. (2005). Procedimiento para la auditoria interna del Sistema de Gestión de Recursos Humanos en instalaciones turísticas hoteleras cubanas. Aplicación en pequeñas y medianas instalaciones turísticas hoteleras (M.Sc. Thesis, Universidad Central "Marta Abreu" de las Villas). 🠔
  27. Stone, D. L., and Deadrick, D. L. (2015). Challenges and opportunities affecting the future of human resource management. Human Resource Management Review , 25(2), 139-145. DOI: 10.1016/j.hrmr.2015.01.003. [DOI] 🠔
  28. Vardarlier, P. (2016). Strategic Approach to Human Resources Management During Crisis. Procedia-Social and Behavioral Sciences, 235(October), 463-472. DOI: 10.1016/j.sbspro.016.11.057 [DOI] 🠔
Gemar, G., Negrón-González, A. M., Lozano-Piedrahita, C. J., Guzmán-Parra, V. F., and Rosado, N. (2019). Procedure for the continuous improvement of human resource management. Ingeniería e Investigación, 39(1), 53-62 DOI: 10.15446/ing.investig.v39n1.72402
(CC BY 4.0) Share - Adapt