Ingeniería e Investigación
0120-5609
Facultad de Ingeniería, Universidad Nacional de Colombia.
https://doi.org/10.15446/ing.investig.v41n3.85377

Recibido: 27 de febrero de 2021; Aceptado: 6 de abril de 2021

Current Innovation Sources Driving The Spanish Electric Power Sector

Principales fuentes de innovación que están impulsando el sector de energía eléctrica en España en la actualidad

P. Mergelina, 1 I. Lemus-Aguilar, 2

industrial Engineer, Universidad Politécnica de Madrid, and M.Sc. in Productivity and Personal Development, Universidad de Alcalá. Affiliation: Researcher, Universidad Politécnica de Madrid. E-mail: p.demergelina@alumnos.upm.es Universidad de Alcalá de Henares Universidad de Alcalá Spain
Ph.D. in Management and Economics, Politecnico di Milano, and Ph.D. in industrial Engineering, Universidad Politécnica de Madrid. Affiliation: Assistant Professor and IMIM Program Coordinator, Universidad Politécnica de Madrid and Lecturer, University of Sussex Business School, Science Policy Research Unit. E-mail: isaac.lemus@upm.es, i.lemus-aguilar@sussex.ac.uk Universidad Politécnica de Madrid Universidad Politécnica de Madrid Spain

ABSTRACT

Renewable energy is not simply the cornerstone of a transition, but an entire electric power revolution. However, which are the technologies with which power companies are going to redesign the electricity industry? Interviews were conducted with innovation managers of the biggest power companies in Spain to shed some light on the innovation sources upon which the electric power system of the future is based. The results revealed that renewable electricity represents a complete paradigm shift. Until now, the system's net electricity balance has been achieved by adjusting power generation to its demand. However, in a renewable system, electricity generation is limited by and depends on environmental resources, so it cannot be sufficiently controlled to meet the demand at all times. Therefore, it is the electricity consumption that must be adjusted to generation. It was concluded that there are currently nine innovation sources that are redesigning the industry: renewable energy, energy storage systems, electric vehicles, Industry 4.0, smart grids, blockchain, distributed and self-consumption generation, smart client, and demand side response. Moreover, it was found that system regulations established by governments, business sustainability plans, and open innovation by startups play key roles in the development of innovation.

Keywords:

innovation, electric power, Spain, innovation sources.

RESUMEN

Las energías renovables no son simplemente la piedra angular de una transición, sino de toda una revolución eléctrica. Sin embargo, ¿cuáles son las tecnologías con las que las compañías eléctricas van a rediseñar la industria eléctrica? Se realizaron entrevistas a los responsables de innovación de las principales compañías eléctricas en España con el objetivo de arrojar luz sobre las fuentes de innovación en las que se basa el sistema eléctrico del futuro. Los resultados revelaron que las energías renovables suponen un cambio completo de paradigma. Hasta ahora, el balance de energía neto del sistema se alcanza ajustando la generación de energía a la demanda. Sin embargo, en un sistema renovable, la generación de electricidad está limitada por y depende de los recursos medio ambientales, por lo que no se puede controlar lo suficiente para satisfacer la demanda en todo momento. Por lo tanto, es el consumo de energía el que se debe ajustar a la generación. Se concluyó que actualmente existen nueve líneas de innovación que están rediseñando la industria: las energías renovables, los sistemas de almacenamiento de energía, el vehículo eléctrico, la Industria 4.0, las redes inteligentes, el blockchain, la generación distribuida y autoconsumo, el smart client y el control de la demanda. Asimismo, la regulación del sistema establecida por los gobiernos, los planes de sostenibilidad de las empresas y la innovación abierta protagonizada por las startups tienen un papel fundamental en el desarrollo de la innovación.

Palabras clave:

innovación, energía eléctrica, España, fuentes de innovación.

Introduction

The development of technology, industrial advancements, new methodologies, and other discoveries evolve exponentially throughout the world, including the electric power sector. The political engine (such as the SDG 2030) is crucial for the development of renewable energies, but it is not the onlyfactor. Countries that promote and drive different factors have a more successful development pace, thus becoming a fundamental part for the development of each technology to generate a set of appropriate drivers such as tax incentives or greater regulatory flexibility, among many others (Darmani, Arvidsson, Hidalgo, and Albors, 2014). The transition to renewable energy depends on governments, citizens, and industries: "businesses can't thrive unless the planet and society do so as well. The opposite is also true-we can't build a prosperous future without the resources and innovation that businesses provide" (Winston, 2014). Companies are one form of important change leadership towards a more efficient and sustainable social model. As for the future of the electric power industry, it is within companies, and particularly in their business models, where the real power for change lies.

Additionally, one should bear in mind that more developments can be achieved by innovating the different parts of the business than just by innovating energy sources. Moreover, "business model innovation may achieve what technological and product innovation have long failed to deliver" (Girotra and Netessine, 2011, p. 7). Therefore, because of the importance of business models, the objective of this research is to identify the main sources of innovation for electric power companies, given that business models and interests are crucial for understanding innovation and energy transitions.

Theoretical framework

To this effect, it is vital to recall the concept of business model, in order to know the particularities of Spanish electricity regulations and to be aware of the current innovation sources in the sector. In this way, we can investigate which sources of innovation will be used by the Spanish electricity sector to innovate its business models within the current regulations.

In one of its simplest definitions, "business models are stories that explain how an enterprise works" (Magretta, 2002, p. 1). A business model is the set of main activities, key decisions, and hypotheses that are dependent on each other and theoretically determine the functioning of a company, as well as its behavior in environment matters. Therefore, a business model is an essential instrument to manage a company. Innovation in business models refers to changes in these decisions: what is offered, when are decisions be made, by whom, and why (Girotta and Netessine, 2014). Innovation in business models encompasses the redesign of any part that determines the operation of the company with a clear objective: to gain a competitive edge. If a business model is the stories that tell how a company works, innovation is to rewrite any of those stories.

The legislation of the Spanish electricity grid constitutes an electric power system composed of six agents (Figure 1):

  1. electricity producers (left),

  2. distributors (3),

  3. retailers (right),

  4. system operators (1, 2),

  5. market operators (4, 5),

  6. and industry supervisors (6).

Electrical system Scheme.

Figure 1: Electrical system Scheme.

The last three agents are public designation bodies. In Spain, the electricity sector is mostly integrated -approximately 80%- by five major companies: Endesa, Iberdrola, Naturgy, EDP and Viesgo. They have established an oligopolistic system.

The first three agents amount to 65% of the market share (Consejo Económico y Social, 2018).

During a review of the current literature regarding the opportunities presented by the electricity sector, the following innovation sources were identified: renewable energies, energy storage systems, big data and Internet of Things, self-sufficiency and mini grids, electric vehicle, customer as generator, and blockchain.

According to Ritcher (2013), most authors consider renewable energies as a disruptive technology that will significantly change the industry of electricity. The main drawback of renewable energies is the dependence and uncertainty of generation, which results in the need for additional grid flexibility.

New battery and energy storage technologies not only grant part of that flexibility, but also enable the consumer to store their own energy (de Roca, 2018). As stated by Engelken, Romer, Drescher, and Welpe, "load management and storage are other opportunities repeatedly mentioned in the renewable energy sector" (2015, p. 804). Energy decentralization can be considered as one of the most promising sources of innovation in the electricity industry, enabling ideas such as "prosumers, self-supply or even partial energy autarky" (Engelken, et al., 2015, p. 804).

Likewise, smart grid solutions that provide greater flexibility by controlling demand response offer another wide range of business opportunities (Lee, Kao, and Yang, 2014; Loebbecke and Picot, 2015; Engelken, et al., 2015). Smart grids are, in their simplest definition, the complete control of the network regarding both information and operation. They are essentially based on two technologies: Big Data and Internet of Things (Loebbecke and Picot, 2015). This gives way to the participation of customers as generators. This dual nature of the customer is clearly seen in the vehicle to grid (V2G) idea. Electric car batteries present the opportunity to serve as short-term storage to stabilize the grid. (Engelken, et al., 2015). According to Cotteleer and Sniderman (2017), the Fourth Industrial Revolution, also known as Industry 4.0 (which includes virtual reality, augmented reality, artificial intelligence or the Internet of Things, among others), is changing the way businesses operate.

Finally, Preukschat (2017) explains that blockchain is an infrastructure that allows you to build on top of the internet and create another layer on top of which people are going to be able to exchange value with each other. Therefore, blockchain will affect how electricity is tracked and exchanged in the electricity sector (Vega and Lopez-Bueno, 2017).

Methodology

Initially, a survey was chosen as the ideal methodology for data collection, and a questionnaire was designed. The surveys were to be sent to the innovation departments of the leading companies in the sector. Nevertheless, this methodology could not guarantee the validity, reliability, comprehensiveness, accuracy, integrity, and timeliness of the data, nor did it ensure a minimum response rate. Moreover, surveys have the added drawback that they might condition participants' responses. For this reason, considering that the study aims to seek out new sources of innovation, the questions of this exploratory study needed to be open-ended, and the structure of the interview had to be flexible to small order changes, that is, to the omission of certain questions or inclusion of others. Therefore, a semi-structured interview stood out as the optimal data collection methodology (Saunders, Lewis, and Thornhill, 2009).

This research gathered data on electricity innovation sources by interviewing representatives from Spanish electricity companies, which are called 'interviews with experts' in the literature.

On one hand, the best sources of information are guaranteed. The objects of this research are the sources and paths of innovation in the electricity sector, and these innovations are exactly those that are developed and implemented by the companies. Then, there could be no better source of information than those managers of innovation in the companies themselves; they are the ones who identify, analyze, and decide which innovations to develop. Moreover, in Spain, the leading companies are the ones that invest the most in R&D, the ones with the greatest impact on the sector with their novelties, and the ones that know the most about innovation paths, not only through their own research but also by offering themselves as incubators for startups. On the other hand, it must be acknowledged that this methodology has its limitations, mainly in the generalizability of the data.

To achieve validity, the following minimum requirements were established: data was collected from three out of the top five electricity companies about power capacity, power annually generation, clients, and sales in Spain. These three companies represent 60% of the electricity sector, if it is assumed that all five companies have the same weight within the oligopoly.

All of the three interviewed companies performed generation, distribution, and retail activities in the electric sector. The participants interviewed are the heads of the innovation departments of their respective companies (Table 1). The interviews were conducted face-to-face during the second quarter of 2019 and lasted one hour on average.

Table 1: Companies interviewed and position of innovation experts

Source: Authors

Results

All innovation sources found on interviews are discussed hereunder. Table 2 shows innovation sources by company.

Table 2: Interview results about main innovation sources for Spanish major energy power companies at present

Source: Authors

Renewable energy has been the trigger for the entire energy industry revolution, and renewable energies are at the heart of it, responding to the prevailing need for energy autarky, unlimited resources, and sustainable generation. Renewable sources, such as photovoltaic panels or micro-hydro power plants, make the idea of self-sufficiency a reality both at the particular and community levels, thus constituting mini-grids, and they invite a virtual disconnection from the network. However, this has a substantial limitation: electricity production cannot be controlled. Dependence on natural resources requires a dispersed, geographically distributed generation infrastructure, as well as weather forecasting activities to estimate electricity production. This prediction of electricity supply becomes a primary task when generation cannot be controlled to establish the net electricity balance. Big data is the technology that makes this possible. Large data analysis not only allows for a prediction of power generation, but also of consumption, and this demand prediction is a key activity. In short, renewable energy does not have sufficient flexibility, and it is necessary to estimate supply and demand.

At this point, energy storage manifests itself as a solution to the limitation of renewable generation. Next-generation batteries or new energy storage systems give the system the ability to store electricity in overproduction cycles and to supply energy stored in cycles in which the generation is not sufficient to meet demand. Also, next-generation batteries drive the development and implementation of the electric vehicle. Sustainable mobility has an immense social electrification potential since it is one of the customer's assets of the future (smart client).

Blockchain is an open, distributed, immutable ledger that can record transactions between two parties efficiently and in a verifiable and permanent way. It also facilitates the process of tracking assets in a network. An asset can be tangible or intangible. Virtually anything of value can be tracked and traded within a blockchain network (Iansiti and Lakhani, 2017). Regarding the renewable origin of electricity, certificates of origin (CoO) are a decisive resource for retailers. Although certificates such as guarantees of origin or green certificates already exist, new certificates of origin are being developed from blockchain.

Industry 4.0 constitutes telecommunications technologies, virtual reality, augmented reality, artificial intelligence, the Internet of Things, drones, satellites, and big data. Industry 4.0 is the first source of innovation in automating activities and optimizing processes. Drones and satellite imaging, alongside artificial intelligence, facilitate the automation of processes, essentially those related to asset and infrastructure maintenance. The Internet of Things defines a digital and intelligent client, and new digital products reveal a virtually unlimited data source. Analyzing this data using big data provides a deeper understanding of the customer and business model, yielding information that aids decision-making. Grid monitoring with digital assets results in smart grids.

Smart grids, in their simplest definition, enable complete technical control of the electricity network. Besides, network sensing and continuous analysis of the status of distribution assets allows for predictive maintenance of infrastructures. Complete technical control of the distribution network opens doors to a multipoint customer conception, that is, to the customer's ability to consume electricity from different points and be identified as the same customer. This multipoint client nature can be applied even in the opposite direction, in other words, that the same client can act as a generator from different points on the grid. Additionally, complete network control is an indispensable aspect for distributed generation and mini-grids. On the other hand, smart grids allow virtual disconnection, understanding this as decoupling from the network temporarily, as long as it is beneficial to the system or the mini-grid. On the other hand, smart grids are unfailing to demand side response because demand cannot be controlled without controlling consumer access to the grid.

Similarly, if smart grids are the complete technical control of the network, blockchain is conceived as its complete economic control. Blockchain enables economic transactions in a decentralized manner between individuals, as well as guaranteeing their security and reliability. Moreover, total economic control of the grid enables the multipoint nature of the smart client in monetary terms, the virtual disconnection of distributed generation, and the demand side response.

The decentralization of electricity generation is both an opportunity and a direct consequence of renewable energy. Distributed generation or mini-grids consist of smaller and more concentrated systems of electricity generation, distribution, and consumption. When this dimension is reduced to the maximum, self-sufficiency is reached at an individual level. Self-consumption and self-sufficiency products provide power generation capacity to customers, which results in customers behaving as power generators for the system.

Up to this point, the future electricity customer has been defined as an intelligent customer, a fully digitized, large electricity consumer of multipoint nature and generating capacity. This is the definition of smart client.

Strictly speaking, the demand side response is not a source of innovation but the natural response to flexibility required by renewable generation. Renewable energy is a game changer when it comes to establishing the inescapable balance of net electricity. Until now, power generation has been adapted to consumption; but, from now on, it is electricity consumption that must be adapted to a renewable generation that cannot be controlled. Therefore, the prediction of market supply and demand with big data analysis, as well as absolute control of the network thanks to smart grids and blockchain, becomes the cornerstone to control electricity demand. Thus, the concept of smart client proposes new business models to control electricity consumption. An example of these are aggregators. The separate consumption of particular loads has no significant effect on demand. However, aggregators are business models that consist of grouping a large number of loads, so that controlling all of them as a set is relevant to controlling demand. Furthermore, if aggregators were not only able to direct the consumption of loads but could group and orchestrate the batteries of the electrical system, such as electric cars batteries with the technology Vehicle to Grid (V2G), the problem of flexibility in renewable electricity could be solved.

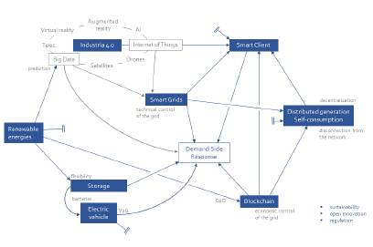
All these current innovation sources driving the Spanish electric power sector are depicted in Figure 2. Each of these technologies are lines of innovation in themselves for electricity companies in Spain and are potential sources for originating new business models. However, each of them is also a source of innovation that helps solve the challenges and limitations of the others. These relationships and sources of innovation are made clear with outgoing arrows that end at their receivers.

Main innovation sources for Spanish major energy power companies at present.

Figure 2: Main innovation sources for Spanish major energy power companies at present.

Source: Authors

Agents, opportunities, and barriers

This study reveals what are the main agents of the electric revolution in Spain. If governments, citizens, and businesses are the three fundamental pillars of the transition to renewable energy (Winston, 2014), they materialize in the regulation of the system, companies' sustainability policies, and open innovation.

Inasmuch as no company wants to develop new products or processes in an uncertain and unregulated policy framework that may subsequently prohibit or jeopardize the advances made, stable legislation is essential to enable and drive innovation in the sector. In this way, legislation, especially the lack of regulation, acts as a barrier to each of these lines of innovation. Governments and regulatory agencies hold the key to spur companies to research, develop, and implement innovation. For instance, companies in Spain do not venture to use unattended drones on a large scale to inspect the condition of high and medium voltage power lines because no legal framework has yet been defined to regulate unattended drone flights.

Renewable brand value is one of the increasingly relevant intangible resources, where power companies find new opportunities and strategies such as certifying the renewable origin of electricity. The rise of renewable energy, its dissemination in society, and the growing concern of citizens about the environment is the impetus of all companies to take sustainable measures. Sustainability plans are deployed as a corporate strategy to increase and reinforce brand value. Power Purchase Agreements (PPAs) with big brands are a clear example of this.

Finally, the conception of open innovation is at the heart of the entire industry's technological development. Large power companies find in startups the opportunity to innovate. Innovation managers explain how larger power companies are not agile enough to develop innovation sources. However, they can welcome, finance, and accelerate the ideas that arise from startups, universities, or innovation centers, thus resulting in innovations accessible to the entire market. Open innovation has been found to be a joint technological development of the entire industry.

Conclusions

This study concludes that the main innovation sources for power companies in Spain are renewable energy, energy storage systems, electric vehicles, Industry 4.0, smart grids, blockchain, distributed generation and self-consumption, smart clients, and demand side response.

The main agents driving innovation are industry regulations established by governments, citizen-driven business sustainability plans, and startups featuring open innovation.

Each and everyone of these technologies is a line of innovation in itself for power companies in Spain, and they are potential sources to originate new business models. Each of them is also a source of innovation that helps solve the challenges and limitations of others.

Criticism and reflection

All innovation sources can renew a part of the electricity sector and the companies' business models. Renewable energy is driving a shift in the main generation resources, and big data analysis enables the shift from fossil fuels to information as a key resource for power generation. In hypothetical terms, if smart grids, together with blockchain, gave rise to a smart client, able to generate and consume electricity interchangeably from any point of the grid, this client would not have arole different than that of power plants. That is, both generators and customers can generate and consume electricity, and they only differ in their dimensions and proportions. However, they are ultimately seen from the network as peer agents. Additionally, all these technologies, together with the treatment of large amounts of information as a core, can discover new horizons to achieve system net electricity balance at every moment. These innovation sources can lead to different ways of doing things, as well as to change the functioning of the market. A real and current example of this kind of approach are mini-grids, a new way to structure the network. Nevertheless, new is not synonymous with better. In a first approximation, a system structured in mini-grids, even though it may have advantages in certain specific situations, a single and meshed network has much greater stability.

Reversing the thought process and, instead of looking at business model parts that can be innovated with the identified technologies and innovation sources, paying attention to model parts that are not the target of innovation, it is found that the industry of electricity will continue to use physical lines of transport and distribution, that is, through cables. Currently, technologies such as inductive charging transfer are already in place to charge mobile devices wirelessly. Is it not possible that in the future electricity could be transported and distributed wirelessly? What if electricity, as well as other kinds of energy, was transported?

In Spain, the power industryfinds, in these innovation sources as a whole, the opportunity to redesign the entire system: the agents, the market, the operation, etc. It is time to decide what structure and operation the electricity sector will have in the coming decades. There is an opportunity to nationalize or liberalize the sector; to redefine the functions of the system operator and the market operator; to opt for a single network or a mini-grid-structured grid; to determine a new algorithm for net electricity balance, supply-demand marriage, and electricity pricing; or to continue with the same system. All approaches to the system are valid; each has its own advantages and disadvantages. It is now, when the innovation sources give the possibility to innovate the system, that it is time to decide what the Spanish electric system wants, without being afraid of change. Once the innovation sources have redesigned the industry, what forces will drive a new change in the energy power industry?

References

  1. Asociación de Empresas de Energías Renovables. (2017). Estudio del Impacto Macroeconómico de las Energías Renovables en España. Madrid, Barcelona, Spain: Asociación de Empresas de Energías Renovables. 🠔
  2. Bughin, J., Chui, M., and Manyika, J. (2010). Clouds, big data, and smart assets: Ten tech-enabled business trends to watch. McKinsey Quarterly. https://www.mckinsey.com/industries/technology-media-and-telecommunications/our-insights/clouds-big-data-and-smart-assets-ten-tech-enabled-business-trends-to-watch# [URL] 🠔
  3. Burer, M. and Wustenhagen, R. (2009). Which renewable energy policy is a venture capitalist's best friend? Empirical evidence from a survey of international cleantech investors. Energy Policy, 37, 4997-5006. 10.1016/j.enpol.2009.06.071 [DOI] 🠔
  4. Burger, C. and Weinmann, J. (2017). The 3 Stages of a Country Embracing Renewable Energy. Harvard Business Review. https://hbr.org/2017/04/the-3-stages-of-a-country-embr acing-renewable-energy [URL] 🠔
  5. Consejo Económico y Social. (2018). Informe 04/2017 El sector eléctrico en España. Madrid, Spain: Consejo Económico y Social. 🠔
  6. Cotteleer, M. and Sniderman, B. (2017). Forces of change: Industry 4.0. New York, NY: Deloitte Services LP. 🠔
  7. Darmani, A., Arvidsson, N., Hidalgo, A., and Albors, J. (2014). What drives the developement of renewable energy technologies? Toward a typology for the systemic drivers. Renewable and Sustainable Energy Reviews, 38, 834-847. 10.1016/j.rser.2014.07.023 [DOI] 🠔
  8. de Roca, A. (2018). El modelo de negocio de las compañías eléctricas: nuevos actores, nuevos roles, nuevas reglas. https://www.magnuscmd.com/es/el-modelo-de-negocio-de-las-companias-electricas-nuevos-actores-nuevos-roles-nuevas-reglas/ [URL] 🠔
  9. de Roca, A. (2019). Magnus Commodities, Garantías de Origen (GdO). https://www.magnuscmd.com/es/garantias-de-origen-gdo/ [URL] 🠔
  10. Engelken, M., Romer, B., Drescher, M., and Welpe, I. M. (2015). Comparing drivers, barriers, and opportunities ofbusiness models for renewable energies: A review. Renewable and Sustainable Energy Reviews, 60, 795-809. 10.1016/j.rser.2015.12.163 [DOI] 🠔
  11. Girotra, K. and Netessine, S. (2011). How to Build Risk into Your Business Model. Harvard Business Review. https://hbr.org/2011/05/how-to-build-risk-into-your-business-model [URL] 🠔
  12. Girotta, K. and Netessine, S. (2014). Four Paths to Business Model Innovation. Harvard Business Review. https://hbr.or g/2014/07/four-paths-to-business-model-innovation [URL] 🠔
  13. lansiti, M. and Lakhani, K. R. (2017). The Truth About Blockchain. Harvard Business Review. https://hbr.org/2017/01/the-trut h-about-blockchain [URL] 🠔
  14. Lee, J., Kao, H.-A., and Yang, S. (2014). Service innovation and smart analytics for Industry 4.0 and big data environment. Procedia CIRP, 16, 3-8. 10.1016/j.procir.2014.02.001 [DOI] 🠔
  15. Loebbecke, C. and Picot, A. (2015). Reflections on societal and business model transformation arising from digitization and big data analytics. Journal of Strategic Information Systems, 24(3), 149-157. 10.1016/j.jsis.2015.08.002 [DOI] 🠔
  16. Magretta, J. (2002). Why Business Model Matters. Harvard Business Review. https://hbr.org/2002/05/why-business-model s-matter [URL] 🠔
  17. Preukschat, A. (2017). Blockchain. La revolución industrial de internet. Barcelona, España: Grupo Planeta. 🠔
  18. Red Eéctrica de España (n.d). Conócenos/Actividades de negocio/Negocio eléctrico en España. https://www.ree.es/es/conocenos/actividades-de-negocio/negocio-electrico-en-es pana [URL] 🠔
  19. Ritcher, M. (2013). Business model innovation for sustainable energy: German utilities and renewable energy. Energy Policy, 62, 1226-1237. 10.1016/j.enpol.2013.05.038 [DOI] 🠔
  20. Saunders, M., Lewis, P., and Thornhill, A. (2009). Research Methods for Business Students (5th edition). Harlow, UK: Pearson Education Limited. 🠔
  21. United Nations (2015). Transforming our world: the 2030 Agenda for Sustainable Development. New York, NY: United Nations. 🠔
  22. Vega, G. and López-Bueno, O. (2017). 'Blockchain': la tecnología que va a cambiar tu vida. El País. https://elpais.com/retina/2017/03/30/tendencias/1490871615_134683.html [URL] 🠔
  23. Winston, A. (2014). Two Forces Moving Business Closer to Climate Action. Harvard Business Review. https://hbr.org/2014/09/two-forces-moving-business-closer-to-climate-action [URL] 🠔
de Mergelina, P. and Lemus-Aguilar, I. (2021). Current Innovation Sources Driving The Spanish Electric Power Sector. Ingeniería e Investigación, 47(3), e85377. 10.15446/ing.investig.v41n3.85377