Innovar
0121-5051
Facultad de Ciencias Económicas. Universidad Nacional de Colombia.
https://doi.org/10.15446/innovar.v29n73.78027

Recibido: 12 de septiembre de 2017; Aceptado: 21 de mayo de 2018

The use of TOPSIS for Ranking WIPO'S Innovation Indicators

USO DE TOPSIS PARA CLASIFICAR LOS INDICADORES DE INNOVACIÓN DE LA OMPI

USO DE TOPSIS PARA CLASSIFICAR OS INDICADORES DE INOVAÇÃO DA OMPI

L'UTILISATION DE TOPSIS POUR CLASSER LES INDICATEURS D'INNOVATION DE L'OMPI

M. do Carmo Silva, 1*C. Simões Gomes, 2*C. da Costa Junior, 3*

Ph. D student in Production Engineering Universidade Federal Fluminense Niterói, Brasil, Author's role: Intellectual, experimental and communicative, professoramarceladocarmo@gmail.com, https://orcid.org/0000-0002-6098-6380 Universidade Federal Fluminense Universidade Federal Fluminense Niterói Brazil
Postdoctorate in Mathematics, Professor, Universidade Federal Fluminense, Niterói, Brasil, Author's role: Intellectual, experimental and communicative carlos.francisco@pq.cnpq.br, http://orcid.org/0000-0002-6865-0275 Universidade Federal Fluminense Universidade Federal Fluminense Niterói Brazil
Undergraduate in Production Engineering Universidade Federal Fluminense Niterói, Brasil, Author's role: Intellectual, experimental and communicative, castelar_junior@id.uff.br, https://orcid.org/0000-0002-7152-1490 Universidade Federal Fluminense Universidade Federal Fluminense Niterói Brazil

DIRECCIÓN DE CORRESPONDENCIA: Production Engineering Graduate Program at Fluminense Federal University. Rua Passos da Pátria, 156, sala 309 bloco D, Bairro São Domingos, Niterói, Rio de Janeiro, Brazil. Zip Code: 24210-240.

ABSTRACT:

The purpose of this study is to study African, Asian and Oceanic countries in the World Intellectual Property Organization (WIPO) ranking of innovation indicators by means of Multicriteria Decision Making (MCDM) analysis, as a support to the methodology applied by WIPO. The quantitative methodology used is the Technique for Order of Preference by Similarity to Ideal Solution (TOPSIS). This paper includes a Pearson's correlation between the indicators. Results suggest a novelty to WIPO'S methodology using Topsis as a support for ranking countries, contributing to improve the methodology of innovation indicators by joining their qualitative and quantitative perspectives and principles.

KEYWORDS:

Multicriteria Decision Making, Global Innovation Indicators, innovation. TOPSIS, Pearson's Correlation.

RESUMEN:

Este artículo propone estudiar los países de África, Asia y Oceania que hacen parte del ranking de indicadores de innovación de la Organización Mundial de la Propiedad Intelectual (OMPI), a través del uso de análisis de toma de decisiones multicriterio (MCDM) como soporte a la metodología aplicada por la OMPI. La metodología cuantitativa utilizada para este fin es la Técnica de Preferencia de Orden por Similitud a Solución Ideal (TOPSIS). Este trabajo incluye además una correlación de Pearson entre los indicadores. Los resultados permiten sugerir una novedad para la metodología de la OMPI que utiliza TOPSIS para la clasificación de países, contribuyendo así a mejorar la metodología de los indicadores de innovación por medio de la unificación de sus perspectivas y sus principios cualitativos y cuantitativos.

PALABRAS CLAVE:

toma de decisiones multicriterio, indicadores de innovación global, innovación, TOPSIS, correlación de Pearson.

RESUMO:

Este artigo propõe estudar os países africanos, asiáticos e oceânicos no ranking de indicadores de inovação da Organização Mundial da Propriedade Intelectual (OMPI) por meio da análise de tomada de decisões multicritério (MCDM) como suporte para a metodologia aplicada pela OMPI. A metodologia quantitativa utilizada para esse objetivo é a Técnica para Avaliar o Desempenho das Alternativas através da Similaridade com a Solução Ideal (TOPSIS). Este trabalho inclui, além disso, uma correlação de Pearson entre os indicadores. Os resultados permitem sugerir uma novidade para a metodologia da OMPI que utiliza TOPSIS para classificar países, o que contribui para melhorar a metodologia dos indicadores de inovação por meio da unificação de suas perspectivas e de seus princípios qualitativos e quantitativos.

PALAVRAS-CHAVE:

correlação de Pearson, indicadores de inovação global, inovação, apoio multicritério à decisão, TOPSIS.

RÉSUMÉ:

Cet article propose d'étudier les pays de l'Afrique, l'Asie et l'Océanie dans le classement des indicateurs de l'innovation de l'Organisation Mondiale de la Propriété Intellectuelle (OMPI) par l'utilisation de l'analyse décisionnelle multicritère (MCDM) comme support à la méthodologie appliquée par L'OMPI. La méthodologie quantitative utilisée à cette fin est la technique de préférence de l'ordre par similarité à la solution idéale (TOPSIS). Ce travail inclut également une corrélation de Pearson entre les indicateurs. Les résultats suggèrent une nouveauté pour la méthodologie de L'OMPI qui utilise la méthode TOPSIS pour la classification des pays, en contribuant ainsi à améliorer la méthodologie des indicateurs de l'innovation grâce à l'unification de leurs perspectives et de leurs principes qualitatifs et quantitatifs.

MOTS-CLÉ:

prise de décision multicritère, indicateurs globaux d'innovation, innovation, TOPSIS, corrélation de Pearson.

Introduction

Innovation activities and the use of intellectual assets have joined to promote research and development (R&D) investments in the least developed countries, which face additional difficulties for innovation caused by the lack of basic infrastructure and knowledge related with innovation processes (Takagi & Czaijkowski, 2012). Innovation can be seen as market experiments seeking broad and extensive changes which fundamentally restructure industries and markets. Thus, this is the fundamental basis of capitalism, since it is a production system that needs constant renewal and the reinvigoration of its consumer goods and capital (Pereira, Verocai, Cordeiro, Gomes, & Costa, 2015).

Therefore, least developed countries -that have already suffered from economic weaknesses and basic production infrastructure- are confronted with bureaucratic issues for researching, understanding and analyzing innovation information for their promotion (Takagi & Czaijkowski, 2012).

Considering a country's development in the innovation and intellectual property concept, there are different perspectives, such as to perceive an intellectual property development system as part of evolution. Hence, countries are considered socially and economically developed when they have associating economic systems that promote innovation (Olwan, 2011). Consequently, acknowledging a country as an innovator implies the analysis and recording of the adaptations and innovations (even if they are benchmarked) that show the best practices in the productive processes aimed at raising the national intellectual property (Cornell University, INSEAD, & WIPO, 2015).

As an experiment, multiple-criteria decision-making (MCDM) is used for observing Global Innovation Indicators (GII) data in a compensatory ranking. It occurs because in multiple criteria ranking alternatives are compared pairwise and the results express preferences with the use of comparative notions. Ranking, choosing or sorting decisions with respect to a finite set of alternatives evaluated on a finite set of criteria is a problem of uttermost importance in many real-world areas of decision-making. The application of MCDM methods is an important tool for managers of public or private organizations (Hashemia, Hajiaghab, Zavadskasc, & Mahdirajid, 2016). As decisions are dynamic, decisionmakers (DM) must be convinced that the analysis process is conducted properly and thoroughly in order to enable the DM to estimate the potential outcome of his/her decision (Gomes, Costa, & Barros, 2017).

With that in mind, the aim of this article is to use the MCDM technique known as Technique for Order Preference by Similarity to the ideal solution (TOPSIS) in a process of aggregation/ordering for innovation indicators of African, Asian and Oceanic countries, verifying the method application adherence regarding the observed rank in the employed methodology by the World Intellectual Property Organization (WIPO) in 2015 to classify the most "innovative" countries in their regions. It is important to mention Silva, Gavião, Gomes, and Lima (2017), who also used TOPSIS for understanding WIPO and GII qualitative analysis from a quantitative multicriteria perspective. However, our paper does not use entropy for achieving different weights than the obtained by those authors; instead, our work uses two normalization steps regarding TOPSIS works applications procedures.

Because of constant methodological changes in the innovation and correlation perceptions of indicators and their sub-items, there is a restrictive analysis in WIPO'S methodology in observing only the 2015 report. Therefore, the MCDM method is restricted in the TOPSIS method because it does not evaluate historical series due to such changes.

This article is organized in five sections. First, we include the present introductory section. The second section presents the innovation context of African, Asian and Oceanic countries. The third section explains the conceptual framework considering multicriteria and TOPSIS methodology application. The fourth section discusses TOPSIS results based on WIPO'S rankings. Finally, the fifth section ends this paper with conclusions and possible future studies.

Innovation aspects in African, Asian and Oceania Countries Integrated into WIPO'S Principles

The 1883 Paris Convention for the Protection of Industrial Property and 1886 Berne's Convention for the Protection of Literary and Artistic Works, which established that copyright subsists when the creative or intellectual work is "fixed" in some way, led to the establishment in Stockholm of the World Intellectual Property Organisation Convention (Peters et al., 2016), institutionalizing wipo as the intellectual property world hub. As an international institution specialized in intellectual property, WIPO has several publications with comparative analysis about innovation and intellectual properties aspects from the countries associated with the institution (Romero-Ciprian & Ramírez-Guapacha, 2012). Annually, WIPO publishes a Global Innovation Index (GII) report that explains the methodology for ranking the countries, the principles of innovation that were analyzed, and the way indicators were formulated.

The GII 2015 was published with 7 innovations indicators showing world innovation grade. The first indicator is "Institutions", where political and economic data and regulations are considered to understand a country's conjuncture. Human capital and research is the second indicator, observing education system and R&D. Indicator number 3 is "Infrastructure", which approaches information and communication technologies' (ICTS) development aligned to general infrastructure and ecological sustainability. "Market sophistication" is indicator number 4, showing credit, investment, and trade and competition's behavior. Indicator number 5 is "Business sophistication", observing knowledge workers, innovation linkages, and knowledge absorption. "Knowledge and technology outputs" is indicator number 6 and studies knowledge as a creation and its impact and diffusion in the economy. Indicator number 7 is named "Creative outputs" and deals with intangible assets, creative goods and services, and online creativity.

Whilst nations in the developed world become more globalized, innovation linkages are quickly gaining prominence, leading to collaboration among nations and involving academia and industry as key drivers of economic growth, since innovation is considered a critical factor in the growth of the dynamic clusters of nations that supports policies and empowers people beyond national boundaries, with the ability to solve problems at all levels, e.g. individual, social, regional, and global. This growing trend of increasing global connectivity promotes a standardized way of measuring and analyzing innovation data through key indicators, considering technology transfer offices, business incubators located in universities, and creative economy propagation. That is the case of the dissemination in observing intellectual property of indigenous culture in their drug treatments, their methods of cultural identity of works of art, and their constitution and native peoples specific production processes; as an example, we can mention the intellectual property (IP) protection in the use of the harakeke granted to indigenous people through the Maori advisory committee interests in New Zealand (Peters et al., 2016).

However, the innovation system literature puts great emphasis on the role of human capital and institutions for innovation and development. The innovation input factors seem to be the most difficult of all inputs in which to achieve good scores, both in general and for low-income countries. These variations in innovation and competitiveness were analyzed by Beneito, Rochina-Barrachina, and Sanchis (2014), who studied the role of industrial property rights (IPRS) in creating incentives for innovation, identifying IPRS not only act by providing temporary monopoly power to innovators, since they may have direct effects on innovation beyond their indirect effect through competition. Notably, when national innovation policies and programmes were flourishing by the need to spur innovation in order to foster economic growth and find solutions to social challenges, WIPO changed the GII methodology; although maintaining its principles for measuring and comparing innovation performance, with the aim of understanding how their local efforts have improved their capacity to innovate (Cornell University, INSEAD, & WIPO, 2015).

The 2015 GII observed that developed countries showed a strong and sustained innovation performance over the last years -even after changing the methodology for calculating their performance- and the degree of heterogeneity among these countries is significant: they range from relatively small European and Western Asian countries, such as Georgia, the Republic of Moldova, and Jordan, to important global players, such as China and India. One commonality among them is their relatively stronger performance in production of knowledge and technologies (Cornell University, INSEAD, & WIPO, 2015).

Besides innovation linkages, the creative economy emerges as an espousal of thinking where culture is seen primarily as embodying tradable economic value, and creative nations, regions and cities are now so much part of the competitive landscape that everyone takes them for granted (Schlesinger, 2017). These economy perspectives are thoughtfully observed by Sampath (2014) for understanding innovation in Africa regarding the paradoxical industrial development -catching up successful experiences or identifying Africa current context- and the continuous newer divides occurring, as current global political context is very different from the world in which the earlier tiers of new industrialized economies of East Asia and BRICS emerged, in a signal of a new development model based on learning through deliberate technological acquisition.

In this context, countries attempting to achieve national innovation success need to envision innovation policies, since these measures have become the single most important factor nations need to get right if they are to thrive in the globally competitive economy. Therefore, countries must think holistically about how a wide variety of public policies impact the ability of their enterprises and industries to compete in the increasingly innovation-based global economy (Cornell University, INSEAD & WIPO, 2015). Accordingly, this article observes the principles for national innovation success that sustains WIPO'S methodology embedded in those regions profiles.

Nour (2013) contextualizes the Arab society's economy considering that components of knowledge show positive correlation with economic growth and hence can be used to boost economic growth and promote human capital in the Arab countries, where the incidence and transfer of knowledge can be promoted by institutional support in the form of subsidies and incentives to knowledge components (education, R&D and ICT). The major policy implication is that Arab countries should stimulate local efforts and incentives for building and transferring knowledge, paying more attention to the support offered to institutions for the creation and transfer of knowledge through the process, in general; mainly because innovation is not only a process of knowledge diffusion, as countries development by simply adopting existing technologies is no longer sufficient to maintain a high growth rate (Cornell University, INSEAD, & WIPO, 2015).

Radosevic and Yoruk (2016) observed other perspective of innovation inside the main stream of technological dimensions, when the intensity and weight of technology activities change as countries move from catch-up to post-catch up. This process can be unbalanced or harmonious, with different dimensions of technology upgrading reinforcing each other; hence requires major value in alternative metrics for understanding differences in the accumulation of innovation capabilities, as reflected in the different dimensions of technology upgrading, rather than summary country rankings without these supportive metric analyses.

Zedtwitz et al. (2015) also observe another type of innovation characteristic of these continental areas: the reverse innovation, where, for example, natural ingredients used in India for hundreds of years have been synthesized in Western pharmaceutical laboratories and sold as Food and Drug Administration (FDA) -approved medicines to consumers in the United States and Europe; or Nokia phones developed in its Beijing R&D lab, targeting the Chinese market before eventually introducing and marketing them in Europe. Thus, the term "reverse innovation" has become popular in both academic and managerial discussions to describe innovations as emanating from more developed rather than advanced countries, and has even been used (specially in managerial press) to represent more developed country-targeted innovation by foreign multinationals that would otherwise been considered a form of advanced product localization.

Similarly, Corrocher and Solito (2017) observe that impacts on final consumers' perception increases the use of strategies that exploit reputational assets on the market, such as the environmental certifications. On the contrary, firms that are in the middle of the value chain may want to better protect their technological knowledge and, therefore, are more likely to file patents to prevent imitation. At the same time, intra-firm trade can benefit from logos that certify environmental compliance and green reputation, which could lead companies to adopt a combination of mechanisms, bundling environmental certification with green patents. As African, Asian and Oceanic countries have firms in the beginning and in the middle of the value chain value, innovation is also an opportunity for sustainability at these countries, promoting less environmental and social impacts in their economies in the middle term.

Considering intrinsically that WIPO'S principles that conduct the annual methodology have underpinned innovation in regional rankings, where these qualitative considerations from economical perspectives were dimensioned for understanding the African, Asian and Oceanic innovation countries behavior, it is important to observe if such rankings might be analyzed in a quantitative supportive view for better understanding WIPO'S categorization.

Multicriteria Decision Analysis, TOPSIS and Pearson

Multicriteria Concepts

In many practical situations, alternatives must be ranked given multiple conflicting criteria. The set of criteria can comprise quantitative and qualitative principles (Gomes, Mury, & Gomes, 1997). Outside organizations, multiple-criteria analysis also has other applications, for example, in the selection process of appropriate bibliography for research. The great number of scientific articles available in bibliographic databases demands a careful selection of the articles that will compose the theoretical foundation, guaranteeing the quality, comprehensiveness, and scientific contribution of the documents (Corrrente, Greco, & Stowinski, 2016).

MCDM is a field of study that originates in Operations Research (OR) and focuses its efforts on solving multiple criteria decision problems (Żaka & Kruszyńskib, 2015). Since decisions are dynamic, decision-makers must be convinced that the process of analysis is conducted properly and thoroughly to allow them to estimate the potential result of their decisions. This explains the growing demand for approaches based on MCDM, and it also explains the increase in the adoption of models to support the decisions that occur in situations of uncertainty and risk (Kadzmski, Greco, & Stowinski, 2014). In the multiple criteria sorting problem, alternatives need to be assigned to one or more classes based on their evaluations on multiple and potentially conflicting criteria.

There are several multicriteria methodologies seek to provide support in the difficult task of making this decision, whose methodologies are being used by purchasing managers of companies, and even by top managers (Pérez-Domingues, Alvarado-Iniesta, Rodríguez-Borbón, & Vergara-Villegas, 2015). These problems are such complex decision situations in which several, often contradictory, points of view must be considered. The MCDM methodology clearly identify the major participants of the decision making/aiding process, such as: the decision maker (DM), the analyst and the interveners (stakeholders) and their roles in this process (Kadziński & Ciomek, 2016).

Decisions are needed when there is an opportunity, a problem, or when something doesn't seem like it is; or better, when there is an improvement opportunity or optimization (Gomes & Gomes, 2014). In this regard, there are several different multicriteria decision aid methods that might be used per: the environment, actors, context and structure preference analysis associated to the problem to be discussed (Magalhães, Castroneves, Carvalho-Chaves, Simões-Gomes, & Ribeiro-Pereira, 2016).

Methodological Steps

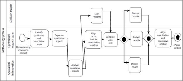
The operational research team observed Silva et al. (2017) with a MCDM application at innovation indicators context. The team identified qualitative and quantitative steps alignment regarding African, Asian and Oceanic countries; if they have different perspectives from Latin America and Caribbean countries these were mentioned in that paper.

As African, Asian and Oceanic countries have different innovation perspectives regarding intellectual property assets from Latin American Caribbean countries, it was necessary to understand their local and regional innovation issues in a qualitative way. After researching some articles discussing these issues, it might be possible to separate qualitative aspects from quantitative aspects about the data from GII.

For understanding a MCDM possibility to analyze innovation indicators data, operational research team tackled the problem with decision-makers for eliciting weights whilst concluding the selection of a compensatory MCDM tool in order to create a ranking. Again, TOPSIS obtained a good understanding for computing GII data, since the weights decision for normalizing at TOPSIS method could be applied. Specialists in innovation, the operational research team, and the decision-makers discussed and analyzed results from qualitative and quantitative perspectives computing via TOPSIS. Their understanding resulted in local and regional rankings trying to search an alignment among local/regional rankings and their innovation profile. In this regard, the paper was written conciliating all these different points of view. Figure 1 shows the methodology process followed for this study.

Methodology process.

Figure 1: Methodology process.

Source: own elaboration.

Applying the TOPSIS method

The decision-maker (DM) has a set of alternatives A = {a1, a2... an}, where A is some finite and stable potential alternatives set. The ranking of alternatives from set A results from the ordering of indifference classes of A, which group alternatives deemed as indifferent; considering the set of criteria and C = {C 1 , C 2 ,..., C k }. The ranking may be complete or partial. In the partial ranking some indifference classes may remain incomparable. The preference modelling is a central component of the multicriteria decision analysis allowing to compare the alternatives (Boujelben, 2017; Corrente, Greco, & Ishizaka, 2016).

Nowadays, MCDM is facing three importance methodological challenges: (i) handling a complex structure of criteria, (ii) dealing with interactions between criteria, and (iii) reducing the cognitive effort of DMS in interaction with MCDM methods. These challenges are usually handled separately; however, they are often related to the same decision problem (Angilella, Corrente, Greco, & Stowmski, 2016). In this scenario, Aguarón-Joven, Escobar-Urmeneta, García-Alcaraz, Moreno-Jiménez, & Vega-Bonilla (2015) observe that some debates between the different schools have been replaced by attempts to take advantage of the best elements of each approach in order to develop the most effective technique.

In the model for decision making, the following components are present: criteria, weights, and ratings given for each alternative in each criterion (Gomes & Costa, 2013). The main stream of this model is based on multicriteria aggregation techniques with single synthesis criterion, promoted by the American School. Meanwhile, the French School endorses aggregation without a single criterion of synthesis, and it is based on the concept of a relation of outranking; however, it is important to mention that they are interactive, alternative and hybrid methods as well (Magalhães et al., 2016).

Albeit, it is important to understand there are pros and cons associated to the adoption of an MCDA/M: that is the main reason of making a careful judgment for choosing the most adequate technique for the specific application. The method selection will influence in the results, where different applicable methods to a problem not always will lead to the same conclusion. Some examples of multicriteria methods categorization are: methods of weighting, ordinal methods, methods based on utility functions, methods of overcoming relationships, and methods based on distance to an ideal alternative, among others (Gomes & Gomes, 2014).

These are some examples of the application of multiple-criteria decision-making methodology and highlight how its contributions can be important for decision-making processes. Literature on the subject is extensive and covers several applications of the methodology in different areas of knowledge and in several countries (Franceschini & Maisano, 2015).

Considering all multicriteria decision aid methods circumstances, TOPSIS was chosen because its main advantage system lies in its ability to compete with the present working conditions and its easy computational technique, but also because it enables selecting the alternatives that eliminate the units of all criteria, taking a normalized value (Manivannan & Kumar, 2016). Consequently, TOPSIS method embeds the priori weights specified beforehand by the decision-maker, where the core of the ranking for this method lies in the distance of alternatives to the ideal and antiideal solutions, and an alternative that is "closer to ideal" and "farther from anti-ideal" holds a higher ranking (Jaini & Utyuzhnikov, 2016).

The best alternative is the one that is closest to the positive ideal solution (PIS) and furthest away from the negative ideal solution (NIS) for TOPSIS. pis is the one that maximizes the most "advantageous" classification each criterion, while NIS is the one that minimizes the classification each criterion (Zyoud, Kaufmann, Shaheen, Samhan, & Fuchs-Hanusch, 2016).

TOPSIS Method Reckoning

According to Hwang and Yoon seminal work (1981), TOPSIS computation begins with the Euclidean distances calculation between A i and A+ and between A i and A-, through equations 1 and 2:

while the relative proximity calculation for each alternative A i considering the ideal positive solution A+ is generated by equation 3:

where, i = 1, and the index value Ci ranges from 0 and 1.

Their discrimination was observed among the alternatives for the classification of innovation indicators. Under this criterion the normalized and weighted matrices were calculated at TOPSIS stage being normalization a tool for achieving weights; which differs from Pomerol and Barba-Romero (2012), who used entropy for achieving weights. Hereupon, the points of positive ideal solution were identified, such as the maximum of the classifications of each alternative in each criterion, in addition to the points of the anti-ideal solution.

Proceeding with TOPSIS, the Euclidean distances for each country are calculated within the ideal solution configuration and anti-ideal solution. Then, the coefficients are calculated between the major and minor distances, and the alternatives are ordered with the coefficients being calculated. Finally, by concluding the use of the method, the countries are organized and it is observed that position changings occurred into WIPO'S rankings in the final comparison of the TOPSIS multicriteria method (the altered countries were shaded). The large number of countries treated by TOPSIS as alternatives confirms the applicability of the method, since the qualitative methodology applied by the institution improves the observation when there is such support promoted by TOPSIS in its quantitative perspective to this further supportive tool at the WIPO'S methodology.

Regarding quantitative innovation indicators values beforehand, the innovation indicator are all inside a positive impact context: in Institutions is the most important innovation indicator because without strong polices is impossible to improve innovation inside countries. Innovation indicator addresses Human capital and research (I2) and shows that the more people are educated the more they are predisposed for developing innovations. Infrastructure is also other very important innovation indicator (I3) because it sustains logistics and the entire production process flow for economic sectors. Market sophistication is another innovation indicator (I4), whose granting offered to investors for producing new products and services will return revenues. Business sophistication (I5) shows how productive regarding intellectual property assets a country might be if registered. Knowledge and technology outputs (I6) are technological results from innovative tools of quotidian use, just like Creative outputs (I7), which are also observed via technological tools if they produce innovative products and services from these society tools.

Pearson's Correlation

Sometimes the mutual preference independence in a criteria set can be violated. For example, an excellent (comfortable) car with high speed has a price associated with comfort and high speed (Corrente, Greco, & Stowinski, 2016). Angilella, Greco, and Matarazzo (2010) consider another point about mutual preference independence: the comprehensive importance of criteria is greater than the sum of the importance of the two criteria or more considered separately. They propose that same decision problem, namely, that very often there is positive interaction (synergy) of criteria instead of mutual preference independence problem.

Pearson's correlation coefficient when applied to a population is commonly represented by (x, y) and may be referred to as the population correlation coefficient or the population Pearson correlation coefficient. Formula 1 (where x and y are variables) represents Pearson's correlation:

where

Application, Results and Discussion

GII 2015 has African, Asian and Oceanic countries compounding 141 of the countries analyzed by this report, where 29.8% of the data obtained is from 2014, 31.9% from 2013, 12.5% from 2012, 4.4% from 2011, and the small remainder (5.6%) from earlier years. This year the GII model includes 141 countries/economies that represent 95.1% of the world's population and 98.6% of the world's GDP (in current us dollars).

The assessment basis used in normalized TOPSIS method was the use of the sum of all the numbers from an index of a column, whose calculation was also done for all the answers in all the rows and columns.

The Central and Southern Asia regions showed 7 changings in the rank (table 1). Although qualitatively (according to its methodology assessment) WIPO'S ranking shows India at the first place; when it is used TOPSIS, India has the third place, with Sri Lanka taking the first place.

Table 1: TOPSIS applied to Central and Southern Asia wipo's ranking.

Pearson's correlation in Central and Southern Asia WIPO'S 2015 ranking shows the seven indicators without relevant correlation (it was considered R > 0.7). However, this is the region where all the indicators showed a negative correlation. Observing table 2, R = -0.29 between indicators 1 and 6; R = -0.11 between indicators 2 and 7; R = -0.14 between indicators 4 and 7; R = -0.10 between indicators 5 and 6; R = -0.29 between indicators 6 and 1; and R = -0.17 between indicators 7 and 6.

Table 2: Pearson's Correlation: Central and Southern Asia WIPO'S 2015 ranking.

Source: own elaboration.

Indicators 6 and 7 have the most negative correlations in this area because intangible assets, knowledge impact, knowledge diffusion, and creative goods and services were a kind of weakness. It is also important to observe that R = 0.00 between indicators 2 and 4 occurs because of R&D credit lack for investments intended to boost trading and competition, added to the lack of tertiary education.

Table 3 shows that from 19 countries in Northern Africa and West Asia, changed their positions into the ranking, albeit Israel sustained the ranking first place in both computations.

Table 3: TOPSIS applied to Northern Africa and West Asia WIPO'S ranking.

Source: own elaboration.

Table 4 shows Pearson's Correlation in Northern Africa and West Asia region wipo's 2015 ranking, where the highest correlation was R = 0.76 between indicators 2 and 5, showing the Gross Expenditure on Research and Development (GERD) financed by business aligned to education -tertiary education- investment. This region has the middle of the value chain firms' profile whose patents to prevent imitation and patents for intra-firm trade benefit from logos that certify environmental compliance and green reputation are demanded for sustaining their economic sectors.

Table 4: Pearson's Correlation: Northern Africa and West Asia WIPO'S 2015 ranking.

Source: own elaboration.

Table 5 presents the comparison between WIPO'S and TOPSIS ranking in Southeast Asia and Oceania. From 16 countries, 7 changed their positions into the ranking, although Singapore, Hong Kong (China), and Korea continued in first, second and third places.

Table 5: TOPSIS applied to Southeast Asia and Oceania WIPO'S ranking.

Source: own elaboration.

Pearson's correlation in table 6 shows Indicator 3 stronger than the others, followed by Indicator 1. Infrastructure and institutions are strong because the high investments in R&D. Knowledge, technology and creativity are also strong perspectives considering the innovation belt in this area, where universities count on plenty of business incubators, developing several economic sectors.

Table 6. Pearson's : Correlation: Southeast Asia and Oceania WIPO'S 2015 ranking.

Source: own elaboration.

Observing Sub-Saharan Africa in table 7, from 32 countries, 26 changed their positions; however, Mauritius sustained the first place.

Table 7: TOPSIS applied to Sub-Saharan Africa WIPO'S ranking.

Source: own elaboration.

Again, there are negative correlations at Pearson's correlations (table 8), with R = 0.70 as the strongest correlation for indicators 1 and 3. Tourism, middle value chain firms, farming industry, and mineral extraction industry promote investment in infrastructure with a Gross Domestic Product (GDP). However, the lack of education puts market sophistication, business sophistication, knowledge, technology, and creativity in low correlations among indicators.

Table 8: Pearson's Correlation: Sub-Saharan Africa wipo's 2015 ranking.

Source: own elaboration.

Zanakis, Solomon, Wishart, and Dublish (1998) observed that TOPSIS use, as a method, cannot be considered a tool for discovering an "objective truth", because these models should function within a decision support system context to aid the user learn more about the problem and solutions to reach the ultimate decision; this observation appeared in the comparison of this article proposal, between WIPO'S indicators and TOPSIS results, from WIPO'S qualitative scores, where the methodology needs a support for observing the data. Hence, such insight-gaining methods are, according to Zanakis et al. (1998), better termed decision aids rather than decision making.

MCDM methods are evaluated by robustness analysis, where, according to 2015 GII, the correlation between rankings allows evaluating the robustness of the results (Hites, De-Smet, Risse, Salazar-Neumann, & Vincke, 2006). Therefore, the degree of ordinal correlation is directly associated with the robustness of GII'S method (Magdy & Jones, 2010; Wagner, 2000). It is also considered that Kendall's and Spearman's coefficients are non-parametric methods taking into account the positions that variables values occupy when ordered (Gibbons & Chakraborti, 2011; Hauke & Kossowski, 2011).

Kendall's tau indexes and Spearman's rho indexes for each region are presented in table 9. All indexes were above 0.8, indicating a very strong positive correlation between the variables, represented by the method rankings (Evans & Over, 2013). The correlations were calculated from the core function of software R (R-Core-Team, 2016).

Table 9: Kendall's and Spearman's coefficients for each GII Regions.

Source: own elaboration.

Finally, TOPSIS observations may show that WIPO'S indicators methodological construction can be altered and also revised in the applied methodology chosen and audited by the institution, by means of a multicriteria decision support analysis that observes the ordinances.

Conclusions

Considering Pearson's analysis at Central and Southern Asia, we conclude there is not interaction among indicators, occurring an increasing of one indicator with a reduction in other one. It is possible to assume that investments in one indicator lead to diminishing investment level in another; or that investments are made in an indicator precisely at the expense of the other.

Northern Africa and West Asia have just two indicators showing a weak correlation, denoting a lack of continuous growing about the indicators collectively. Southeast Asia and Oceania show a strong correlation among indicators, where the integration among information and communication technologies might be the key for understanding innovation economic opportunities, making indicators growing regarding development in this area. Sub-Saharan Africa has just two indicators showing correlation; a profile similar to Northern Africa and West Asia, considering tourism, middle value chain firms, farming industry, and mineral extraction industry presented in both areas.

Multicriteria decision aid TOPSIS feasibility was suggested in this work for better understanding WIPO'S Global Innovation Index, taking into account countries regional ranges. First and foremost, the specific pragmatic observation about innovation in their regional aspects converged, according to WIPO'S principles, via economical profile around particular social perspectives, such as creative economies, new methods of sustaining the industrial process in a sustainable way, benchmark issues, and paradoxical circumstances in Africa, Oceania and Asia innovation perspectives, which move from the bottom in their behavior regarding innovation. Second and third, WIPO'S GII was recalculated in TOPSIS method for better understanding the qualitative principles and methodology observed in GII'S WIPO 2015, using MCDM.

Hence, the forth section compared GII from WIPO versus GII from TOPSIS.

In other words, WIPO'S principles behave qualitatively for grouping indices that will rank innovative countries by global regions. It is suggested by TOPSIS that a quantitative perspective in these indices might improve their ranks, especially when WIPO changes its methodology for observing innovation in each year.

Finally, it is important to mention an important limitation of this study. Considering the annual changes in its methodology for ranking innovative countries, this article has just analyzed 2015 WIPO'S GII; otherwise, these regions suffer constant transformations in their social, political, and economic aspects. With that in mind, it might be important to consider more quantitative observations supporting innovation qualitative aspects in the future. In contrast, the main contribution of this paper is the possibility of using other multicriteria decision aids as supportive tools for this type of analysis.

References

  1. Aguarón-Joven, Juan; Escobar-Urmeneta, María-Teresa; García-Alcaraz, Jorge-Luis; Moreno-Jiménez, José-María; Vega-Bonilla, Alberto (2015) . A new synthesis procedure for TOPSIS based on AHP. DYNA, 82(191), 11-19. https://doi.org/10.15446/dyna.v82n191.51140 [URL] 🠔
  2. Angilella, Silvia; Corrente, Salvatore; Greco, Salvatore; Słowinski, Roman (2016). Robust Ordinal Regression and Stochastic Multiobjective Acceptability Analysis in multiple criteria hierarchy process for the Choquet integral preference model. Omega, 63, 154-169. https://doi.org/10.1016/j.omega.2015.10.010 [URL] 🠔
  3. Angilella, Silvia; Greco, Salvatore; Matarazzo, Benedetto (2010). Nonadditive robust ordinal regression: a multiple criteria decision model based on the Choquet integral. European Journal of Operational Research, 201(1), 277-288. https://doi.org/10.1016/j.ejor.2009.02.023 [URL] 🠔
  4. Beneito, Pilar; Rochina-Barrachina, María-Engracia; Sanchis, Amparo (2014). Patents, Competition, and Firms' Innovation Incentives. Industry and Innovation, 21(4), 285-309. https://doi.org/10.1080/13662716.2014.934546 [URL] 🠔
  5. Boujelben, Mohammed-Ayman (2017). A unicriterion analysis based on the PROMETHEE principles for multicriteria ordered clustering. Omega, 69, 126-140. https://doi.org/10.1016/j.omega.2016.08.007 [URL] 🠔
  6. Romero-Ciprian, Ángelo-Adrian; Ramírez-Guapacha, Carlos-Mario (2012). Modelo de patentes como eje de innovación y desarrollo económico: una aproximación al caso sur coreano y colombiano. Revista Ensayos, 5(5), 12-41. 🠔
  7. Cornell University; Institut Européen d'Administration des Affaires [INSEAD]; World Intellectual Property Organization [WIPO] (2015). The Global Innovation Index 2015: Effective Innovation Policies for Development. Geneva, Switzerland. 🠔
  8. Corrente, Salvatore; Greco, Salvatore; Ishizaka, Alessio (2016). Combining analytical hierarchy process and choquet integral within non-additive robust ordinal regression. Omega, 61, 2-18. https://doi.org/10.1016/j.omega.2015.07.003 [URL] 🠔
  9. Corrente, Salvatore; Greco, Salvatore; Stowinski, Roman (2016). Multiple Criteria Hierarchy Process for Electre Tri Methods. European Journal of Operational Research, 252, 191-203. https://doi.org/10.1016/j.ejor.2015.12.053 [URL] 🠔
  10. Corrocher, Nicoletta; Solito, Ilaria (2017). "How do firms capture value from environmental innovations? An empirical analysis on European SMES". Industry and Innovation, 24(5), 569-585. https://doi.org/10.1080/13662716.2017.1302792 [URL] 🠔
  11. Evans, Jonathan; Over, David (2013). Rationality and reasoning. Hove: Psychology Press. 🠔
  12. Franceschini, Fiorenzo; Maisano, Domenico (2015). "Checking the consistency of the solution in ordinal semi-democratic decision-making problems". Omega, 57(B), 188-195. https://doi.org/10.1016/j.omega.2015.04.014 [URL] 🠔
  13. Gibbons, Jean-Dickinson; Chakraborti, Subhabrata (2011). Nonparametric statistical inference. Florida: Chapman and Hall/CRC. 🠔
  14. Gomes, Carlos-Francisco; Costa, Helder; Barros, Alexandre (2017). Sensibility analysis of MCDA using prospective in Brazilian energy sector. Journal of Modelling in Management, 12(3), 475-497. https://doi.org/10.1108/JM2-01-2016-0005 [URL] 🠔
  15. Gomes, Carlos-Francisco; Gomes, Luiz-Flavio-Autran (2014). Tomada de decisão gerencial: Enfoque multicritério. São Paulo: Editora Atlas. 🠔
  16. Gomes, Carlos-Francisco; Costa, Helder (2013). Abordagem estratégica para a seleção de sistemas ERP utilizando apoio multicritério à decisão. Revista Produção Online, 13(3), 1.060-1.088. https://doi.org/10.14488/16761901.v13i3.1385 [URL] 🠔
  17. Gomes, Luiz-Flavio-Autran; Mury, Antonio-Roberto; Gomes, Carlos-Francisco (1997). Multicriteria ranking with ordinal data. Systems Analysis Modelling Simulation, 27(2), 139-145. 🠔
  18. Hashemia, Shide-Sadat; Hajiagha, Seyed-Hossein-Razavi; Zavadskasc, Edmundas-Kazimieras; Mahdirajid, Hannan-Amoozad (2016). Multicriteria group decision making with ELECTRE III method based on interval-valued intuitionistic fuzzy information. Applied Mathematical Modelling, 40(2), 1,554-1,564. https://doi.org/10.1016/j.apm.2015.08.011 [URL] 🠔
  19. Hauke, Jan; Kossowski, Tomasz (2011). "Comparison of values of Pearson's and Spearman's correlation coefficients on the same sets of data". Quaestiones Geographicae, 30(2), 87-93. https://doi.org/10.2478/v10117-011-0021-1 [URL] 🠔
  20. Hwang, Chin-Lai; Yoon, Kwangsun (1981). Multiple attribute decision making: methods and applications survey. New York: Springer-Verlag. https://doi.org/10.1007/978-3-642-48318-9 [URL] 🠔
  21. Hites, Ronald, De-Smet, Yves; Risse, N.; Salazar-Neumann, Martha; Vincke, Philippe (2006). About the applicability of MCDA to some robustness problems. European Journal of Operational Research, 174(1), 322-332. https://doi.org/10.1016/j.ejor.2005.01.031 [URL] 🠔
  22. Jaini, Nor-Izzati; Utyuzhnikov, Sergey (2016). Trade-off ranking method for multi-criteria decision analysis. Journal of Multi-criteria Decision, 24(3-4), e1600. https://doi.org/10.1002/mcda.1600. [URL] 🠔
  23. Kadzmski, Milosz; Ciomek, Krzysztof (2016). Integrated framework for preference modeling and robustness analysis for outranking-based multiple criteria sorting with ELECTRE and PROMETHEE. Information Sciences, 352, 167-187. https://doi.org/10.1016/j.ins.2016.02.059 [URL] 🠔
  24. Kadziński, Milosz; Greco, Salvatore; Stowinski, Roman (2014). Robust Ordinal Regression for Dominance-based Rough Set. Approach to multiple criteria sorting. Information Sciences, 283, 211-228. https://doi.org/10.1007/978-3-319-08729-0_7 [URL] 🠔
  25. Magalhães, Leila-Beatriz; Castroneves, Thiago; Carvalho-Chaves, María-Cecilia; Simões-Gomes, Carlos-Francisco; Ribeiro-Pereira, Eliane (2016). Estudo de Apoio à Decisão: a Escolha do "Camisa 10" Ideal Baseado no Método Macbeth. Revista Brasileira de Futsal e Futebol, 8(29), 113-128. 🠔
  26. Magdy, Walid; Jones, Gareth (2010). Examining the robustness of evaluation metrics for patent retrieval with incomplete relevance judgements. In International Conference of the Cross-Language Evaluation Forum for European Languages (pp. 82-93). Dublin: Springer. https://doi.org/10.1007/978-3-642-15998-5_10 [URL] 🠔
  27. Manivannan, Raja; Kumar, Pradep (2016). Multi-response optimization of Micro-EDM process parameters on AISI304 steel using TOPSIS. Journal of Mechanical Science and Technology, 30(1), 137-144. https://doi.org/10.1007/s12206-015-1217-4 [URL] 🠔
  28. Nour, Samia-Satti-Osman-Mohamed (2013). The Incidence and Transfer of Knowledge within the Arab Societies. Journal of the Knowledge Economy, 4(4), 406-422. https://doi.org/10.1007/s13132-011-0082-3 [URL] 🠔
  29. Olwan, Rami (2011). Intellectual Property and Development: Theory and Practice. Berlin: Springer-Verlag. https://doi.org/10.1007/978-3-642-27907-2 [URL] 🠔
  30. Pereira, Fernanda-de-Carvalho; Verocai, Henrique-Dondeo; Cordeiro, Vinícius-Ribeiro; Gomes, Carlos-Francisco; Costa, Helder (2015). Bibliometric analysis of Information Systems related to Innovation. Procedia Computer Science, 55, 298-307. https://doi.org/10.1016/j.procs.2015.07.052 [URL] 🠔
  31. Pérez-Dominguez, Luis; Alvarado-Iniesta, Alejandro; Rodríguez-Borbón, Iván; Vergara-Villegas, Osslan (2015). Intuitionistic fuzzy MOORA for supplier selection. DYNA, 82(191), 34-41. https://doi.org/10.15446/dyna.v82n191.51143 [URL] 🠔
  32. Peters, Michael; Jandric, Petar; Irwin, Ruth; Locke, Kirsten; Devine, Nesta; Heraud, Richard (2016). Towards a philosophy of academic publishing. Educational Philosophy and Theory, 48(14), 1.401-1.425. https://doi.org/10.1080/00131857.2016.1240987 [URL] 🠔
  33. Pomerol, Jean-Charles; Barba-Romero, Sergio (2012). Multicriterion Decision in Management: Principles and Practice. New York: Springer. https://doi.org/10.1007/978-1-4615-4459-3 [URL] 🠔
  34. Radosevic, Slavo; Yoruk, Esin (2016). Why do we need a theory and metrics of technology upgrading? Asian Journal of Technology Innovation, 24, 8-32. https://doi.org/10.1080/19761597.2016.1207415 [URL] 🠔
  35. R-Core-Team (2016). R: A language and environment for statistical computing. http://www.r-project.org [URL] 🠔
  36. Sampath, Padmashree-Gehl (2014). Industrial development for Africa: Trade, technology and the role of the state. African Journal of Science, Technology, Innovation and Development, 6(5), 439-453. https://doi.org/10.1080/20421338.2014.970438 [URL] 🠔
  37. Schlesinger, Philip (2017). The creative economy: invention of a global orthodoxy. Innovation: The European Journal of Social Science Research, 30(1), 73-90. https://doi.org/10.1080/13511610.2016.1201651 [URL] 🠔
  38. Silva, Marcela; Gavião, Luiz-Octávio; Gomes, Carlos-Francisco; Lima, Gilson-Brito-Alves (2017). A proposal for the application of multi-criteria analysis to rank countries according to innovation using the indicators provided by the World Intellectual Property Organization. Revista de Administração e Inovação, 14(3), 188-198. https://doi.org/10.1016/j.rai.2017.05.003 [URL] 🠔
  39. Takagi, Yo; Czaijkowski, Andrew (2012). WIPO services for access to patent information. Building patent information infrastructure and capacity in LDCS and developing countries. World Patent Information, 34(1), 30-36. https://doi.org/10.1016/jwpi.2011.08.002 [URL] 🠔
  40. Wagner, Andreas (2000). Robustness against mutations in genetic networks of yeast. Nature Genetics, 24(4), 355-361. https://doi.org/10.1038/74174 [URL] 🠔
  41. Żaka, Jacek; Kruszyńskib, Miroslaw (2015). Application of AHP and ELECTRE iii/iv methods to multiple level, multiple criteria evaluation of urban transportation projects. Transportation Research Procedia, 10, 820-830. https://doi.org/10.1016/j.trpro.2015.09.035 [URL] 🠔
  42. Zanakis, Stelios; Solomon, Anthony; Wishart, Nicole; Dublish, Sandipa (1998). Multi-attribute decision making: A simulation comparison of select methods. European Journal of Operational Research, 107, 507-529. https://doi.org/10.1016/S0377-2217(97)00147-1 [URL] 🠔
  43. Zedtwitz, Max von; Corsi, Simone; S0berg, Peder Veng; Frega, Romeo (2015). A Typology of Reverse Innovation. The Journal of Product Innovation Management, 32(1), 12-28. https://doi.org/10.1111/jpim.12181 [URL] 🠔
  44. Zyoud, Shaher; Kaufmann, Lorenz; Shaheen, Hafez; Samhan, Subhi; Fuchs-Hanusch, Daniela (2016). A framework for water loss management in developing countries under fuzzy environment: Integration of Fuzzy AHP with Fuzzy TOPSIS. Expert Systems with Applications, 61, 86-105. https://doi.org/10.1016/j.eswa.2016.05.016 [URL] 🠔
Silva, Marcela do Carmo; Gomes, Carlos Francisco Simões; Costa Junior, Castellar Lino. (2019). The use of TOPSIS for Ranking WIPO'S Innovation Indicators. Innovar, 29(73), 133-148. https://doi.org/10.15446/innovar.v29n73.78027
O30, C60, C44.
The authors declare no conflict of interest.