Innovar
0121-5051
Facultad de Ciencias Económicas. Universidad Nacional de Colombia.
https://doi.org/10.15446/innovar.v30n75.83256

Recibido: 14 de noviembre de 2018; Aceptado: 3 de octubre de 2019

Lovemark Effect: Analysis of the Differences between Students and Graduates in a Love Brand Study at a Public University

EFECTO LOVEMARK: ANÁLISIS DE LAS DIFERENCIAS ENTRE ESTUDIANTES Y EGRESADOS EN UN ESTUDIO DE "MARCA DE AMOR" EN UNA UNIVERSIDAD PÚBLICA

EFEITO LOVEMARK: ANÁLISE DAS DIFERENÇAS ENTRE ESTUDANTES E GRADUADOS EM UM ESTUDO DE AMOR PELAS MARCAS REALIZADO EM UMA UNIVERSIDADE PÚBLICA

L'EFFET « LOVEMARK » : UNE ANALYSE DES DIFFÉRENCES ENTRE LES ÉTUDIANTS ET LES DIPLÔMÉS DANS UNE ÉTUDE D'UNE « MARQUE D'AMOUR » DANS UNE UNIVERSITÉ PUBLIQUE

I. Montoya-Restrepo, 1J. Sánchez-Torres, 2S. Rojas-Berrio, 3A. Montoya-Restrepo, 4*

Ph. D. in Economic Sciences Full-time Professor at Universidad Nacional de Colombia Management and Marketing Research Group Medellín, Colombia Author's role: intellectual, experimental and communicative iamontoyar@unal.edu.co https://orcid.org/0000-0003-0959-3466 Universidad Nacional de Colombia Universidad Nacional de Colombia Medellín Colombia
Ph. D. in Business Professor at Universidad de Medellín Medellín, Colombia Tetrix Marketing Research Group Author's role: intellectual, experimental and communicative jasanchez@udem.edu.co https://orcid.org/0000-0002-8217-2177 Universidad de Medellín Universidad de Medellín Medellín Colombia
Ph. D. Business Administration Assistant Professor at Universidad Nacional de Colombia Bogotá, Colombia Management and Marketing Research Group Author's role: intellectual, experimental and communicative sprojasb@unal.edu.co https://orcid.org/0000-0002-1148-3779 Universidad Nacional de Colombia Universidad Nacional de Colombia Bogotá Colombia
Ph. D. in Economic Sciences Professor at Universidad Nacional de Colombia Medellín, Colombia Management and Marketing Research Group Author's role: intellectual, experimental and communicative amontoyar@unal.edu.co https://orcid.org/0000-0002-4896-1615 Universidad Nacional de Colombia Universidad Nacional de Colombia Medellín Colombia

DIRECCIÓN DE CORRESPONDENCIA: Luz Alexandra Montoya. Carrera 80 No 65-223 - Campus Robledo Medellín, M8B-99-07, Colombia.

ABSTRACT:

The purpose of this paper is to consolidate the measurement of a lovemark and unify a set of elements that form a lovemark in university institutions by considering the differences between students and graduates. Based on a review of factors that build a lovemark, brand loyalty relationships were explored. In addition, an empirical study was carried out and applied to a sample of 257 participants at the National University of Colombia (unal), one of the most important universities in this country. The results validated the positive effects of brand love, brand experience, and brand involvement on brand loyalty, the determining factor of a university lovemark. This article is one of the first works integrating all the constructs proposed by prior research studies, which, until now, have approached lovemark and brand loyalty separately.

KEYWORDS:

Lovemark, loyalty, higher education, brand.

RESUMEN:

Este artículo busca consolidar la medición de una lovemark y unificar el conjunto de elementos que conforman una marca de este tipo en instituciones universitarias a partir del análisis de las diferencias existentes entre estudiantes y egresados. Con base en una revisión de los factores que construyen una lovemark, se exploraron relaciones de lealtad de marca. Además, se llevó a cabo un estudio empírico sobre una muestra de 257 participantes miembros de la Universidad Nacional de Colombia (UNAL), una de las instituciones de educación superior más importantes del país. Los resultados validaron los efectos positivos de las variables amor por la marca, experiencia de marca y participación de la marca sobre la lealtad hacia ella, un factor determinante de lovemark para una universidad. Este artículo es uno de los primeros en integrar todos los constructos propuestos por investigaciones anteriores, que, hasta ahora, se han relacionado por separado en la teoría de lovemark y lealtad de marca.

PALABRAS CLAVE:

Lovemark, lealtad, educación superior, marca.

RESUMO:

O objetivo deste trabalho é consolidar a medição de uma lovemark e unificar um conjunto de elementos que forma uma lovemark em instituições universitárias ao considerar as diferenças entre estudantes e graduados. Com base em uma revisão de fatores que constroem uma lovemark, as relações de fidelidade à marca foram exploradas. Adicionalmente, um estudo empírico foi conduzido e aplicado a uma amostra de 257 participantes da Universidade Nacional da Colômbia (UNAL), uma das universidades mais importantes do país. Os resultados validaram os efeitos positivos do amor pela marca e da experiência de marca, e o envolvimento com a marca na fidelidade à marca, o fator determinante para uma lovemark universitária. Este artigo é um dos primeiros trabalhos a integrar todas as proposições de artigos de pesquisa anteriores que, até o momento, haviam abordado love-mark e fidelidade de marca separadamente.

PALAVRAS-CHAVE:

educação superior, fidelidade, lovemark, marca.

RÉSUMÉ:

Cet article cherche à consolider la mesure d'un lovemark et à unifier l'ensemble des éléments qui la composent dans les institutions univer-sitaires, en partant de l'analyse des différences entre étudiants et diplômés. En partant d'un examen des facteurs qui construisent un lovemark, on a exploré les relations de fidélité à une marque. Par la suite, on a mené une étude empirique sur un échantillon de 257 membres participants de l'Univer-sité Nationale de Colombie (unal), l'un des établissements d'enseignement supérieur les plus importants du pays. Les résultats ont validé les effets posi-tifs des variables amour de la marque, l'expérience et la participation de la marque sur la fidélité, un facteur déterminant de lovemark pour une univer-sité. Cet article est l'un des premiers à intégrer toutes les constructions pro-posées par les recherches précédentes, qui, jusqu'à présent, étaient reliées séparément dans la théorie de la loyauté et de la fidélité à une marque.

MOTS-CLÉ:

lovemark, fidélité, enseignement supérieur, marque.

Introduction

The positioning of a brand is one of the main distinguishing elements for a company to achieve its marketing objectives. Brand definition corresponds to a "unique identification" that differentiates a brand from its competitors, providing confidence in the product (Delgado-Ballester & Munuera-Alemán, 2001), its quality, price (Blackett & Harrison, 2001; Gallo, 2000; Hernani, 2008), and the purchase process from interest to post-consumption, which is a learning process by consumers, facilitating subsequent purchase decisions and decreasing the time for making such decision (Keller, 2008; Kotler & Keller, 2016). These differentiating aspects of the product allow consumers to relate previous experience with subsequent consumption (Aaker, & Biel, 2013). These comparisons are based on the experience and values that customers obtain themselves. Therefore, some researchers have assigned personality and emotional dimensions to this process (Escobar-Farfán, Mateluna, & Araya, 2016; Haigood, 2001; Liu, Huang, Hallak, & Liang, 2016).

Brand recognition of a university is an important factor for universities that consolidate within their stakeholders (Sulkowski, Seliga, & Wozniak, 2020). In this regard, it is strategically important to have a strong brand positioning in the sector, creating the need to carry out research related to the university brand (Fazli-Salehi, Esfidani, Torres, & Zúñiga, 2019).

The brand, in its evolution, has taken the "emotionality" that has been granted to the study of the intimacy and sentimentality that consumers develop towards brands. In this article, we will describe the concept of "Marca-Amor" (or lovemark) to study its consolidation in one of the most beloved institutions in Colombia, the National University of Colombia (UNAL).

Literature review

The Importance of the Brand within an Organization

As noted in the introduction, a brand becomes one of the most important and best-valued intangible assets of organizations looking for different alternatives for their measurement and consolidation; some examples can be seen in table 1.

Table 1: Main scales of brand measurement.

Source: adapted from Ostrovskaya (2014, p. 22).

The brand then ceases to be a symbol and becomes an element of relationship with the consumer, who forces organizations to work on values such as notoriety, personality, perceived quality, and loyalty (Alvarado & Lucano, 2015, p. 29). There are many dimensions that can be evaluated in the brand (Escobar-Farfán et al., 2016). Table 2 shows that one of these elements is emotionality, a fundamental pillar of the lovemark (Batra et al, 2012).

In this context of brand positioning, the relationship of brands with consumers becomes so close that we can say that consumers "love" their brands and feel deep affection and longing for them, to the point of missing them when they disappear. This emotional closeness has been studied by neuromarketing, which has discovered activation centers with products, whose marks are close to the feeling of love and generate love substances, such as dopamine (Lindstrom, 2011). According to the information gathered by these studies, it is possible to speak of love brands or passion brands.

Lovemarks

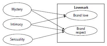
For Roberts (2005, 2006), consumers are primarily emotional beings. This author proposes that brands continue fulfilling their goal to "create deep and complex emotional bonds", such as a lovemark, which is based on "creating a personal relationship, a story of love with people, creative and wrapped in mystery, with a touch of sensuality" (Kelemen, 2012, p. 3). Roberts and his team identify three fundamental attributes of a lovemark (Albert, Merunka, & Valette-Florence, 2008) to develop "their special emotional resonance": mystery, intimacy, and sensuality (Antequera 2016, p. 6).

The consolidation of a lovemark is based on two essential elements: respect and love. Respect focuses on the reliability of the product or service, which is why its characteristics must maintain a standard of the highest quality, as well as trust and reputation; elements that must be maintained at the same level, purchase after purchase. Additionally, love is divided into three components: mystery, sensuality, and intimacy. Mystery allows telling great stories that involve the past, present, and future, as well as dreams, myths, icons, and inspiration. Sensuality resorts to the use of the senses, and intimacy is the sum of empathy, commitment, and passion. In short, a lovemark maintains a relationship with the consumer united by love (Ahuvia, 2005; Carroll & Ahuvia, 2006), a personal and unique feeling (Forero, 2014, p. 6). These three dimensions of brand image contribute positively (Pavel, 2013) to the creation of a lovemark experience (Bagozzi et al, 2017), leading consumers to become avid fans of a certain offer of a company. These attributes are observed in figure 1.

Attributes of a lovemark.

Figure 1: Attributes of a lovemark.

Source: adapted from Roberts (2005).

Table 2: Dimensions of the brand.

Figure 2 shows the construction of the lovemark, which depends on different moderating factors, especially emotions; which is why the messages sent to the senses become so important in this process. Being able to change the emotions in the relationship with the consumer allows understanding the real positioning of the brands and, through this, create a feeling of love that strengthens brand loyalty.

Formation and change of consumer-brand relationship.

Figure 2: Formation and change of consumer-brand relationship.

Case: National University of Colombia (UNAL)

UNAL is one of the most prestigious universities in Colombia, providing a universal and inclusive education model. It is difficult for a consumer in Colombia not to know about UNAL or understand its role in the development of Colombian society. However, the image of this institution has gone through many phases. In July 1986, Dr. Roberto Rosero conducted a study, which, among other things, sought to determine the preference of high school graduates for careers and universities. This study was carried out with 600 senior students of 20 schools from different socioeconomic levels (Rosero, 1986). The research focused on inquiring about career and university preferences with a central question to determine if the admission process was a decisive factor, and whether the student had a scholarship that would assume the costs of their university studies.

Depending on which university the student preferred, especially if it was public or private, the results showed a decline in the preference for UNAL, revealing a higher interest for private universities. In 2000, Napoleon Franco polling firm and UNAL carried out a new research study (Montoya, Montoya, Rosero, & Montañez, 2000) in a sample of 1,203 surveys of high school students of the city of Bogotá, Colombia. The results of this study determined that 51°% of students preferred private universities over UNAL because its students and professors were perceived as guerrilla members or communists (Montoya et al, 2000).

Methodology

An exploratory study aimed at solving the research problem was conducted. For this purpose, we used a non-experimental, cross-sectional design. In order to define the sample we used the statistical equation for populations (table 3). The measurement tool was constructed through a process of translating the items detailed above in the theoretical framework, which were endorsed by expert judges in marketing. A virtual questionnaire was created to facilitate data collection. Likewise, as a dissemination action, a campaign for the study was posted on a Face-book page in order to encourage responses by students and graduates. We obtained 267 valid questionnaires: 100 from graduates and the remaining 167 from students.

Table 3: Sample design.

Size Level of error and confidence Minimum sample
Students: 53,582 0.1 (95%) 96
Graduates: 9,408 0.1 (95%) 95

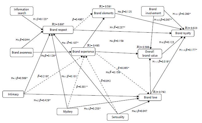
The following assumptions are proposed according to the conceptual contributions approached. For Roberts (2005, 2006), intimacy, mystery, and sensuality are the main elements for both brand respect and brand love (Blackston, 2018). Brand awareness (Çifci et al, 2016; Lambin & Tesser, 2004) affects brand experience (Al-Mandil & Yen, 2017; Brakus et al, 2009) because of brand value. Besides, brand loyalty (Malik & Guptha, 2013; Pritchard & Howard, 2015; So., 2016) depends on brand respect, brand love, brand vale, brand elements (Alnsour & Subbah, 2018; Keller, 2001, 2017; Fernández, 2015), and brand involvement (Cho et al, 2015; Muniz & O'Guinn, 2001; Muniz & Schau, 2005; Sung & Choi, 2010; Wang, 2002; Zaichkowsky, 1985).

Results

Due to the exploratory nature of this study, a latent variable regression analysis was conducted with Smartpls 3.2.7 (Hair, Hult, Ringle, & Sarstedt, 2017). The analysis was performed in two phases: the first phase assessed the measurement model and the second tested the structural model.

Measurement Model

The first step was to test the convergent and discriminant validity of the constructs and the reliability of each item. The results of the convergent validity tests construct were acceptable, and all t-statistics had loads higher than 0.505, as shown in table 5 (Hair et al., 2017). Composite reliability tests and Goldstein's test were applied. All values were higher than the acceptable minimum of 0.70. In addition, Cronbach's alpha test obtained values above 0.70 (Churchill & Iacobucci, 2004). Finally, the convergent validity was tested with average variance extracted (AVE), reporting values above 0.5 (table 6).

Hypothesis. Source: authors.

Figure 3: Hypothesis. Source: authors.

Table 4: Study hypotheses.

H1 Brand elements affect brand respect
H2 Brand awareness affects brand respect
H3 Brand awareness affects brand experience
H4.1 Intimacy affects brand respect
H4.2 Intimacy affects brand love
H5.1 Mystery affects brand respect
H5.2 Mystery affects brand love
H6.1 Sensuality affects brand respect
H6.2 Sensuality affects brand love
H7 Brand respect affects brand loyalty
H8 Brand experience affects brand value
H9 Brand elements affect brand loyalty
H10 Brand value affects brand loyalty
H11.1 Brand love affects brand value
H11.2 Brand love affects brand loyalty
H12.1 Brand involvement affects brand loyalty
H12.2 Brand involvement affects brand value

Table 5: Indicator loads.

Item t-Statistics (|o/STDEV|) p-Values
BA1 23,084 0.000
BA1 35,799 0.000
BA3 46,944 0.000
BA4 27,316 0.000
BI2 39,989 0.000
BI3 21,283 0.000
BI4 68,402 0.000
BI5 46,569 0.000
BI6 37,593 0.000
BI7 54,272 0.000
BI8 52,239 0.000
BL1 32,524 0.000
BL2 47,604 0.000
BL3 50,237 0.000
BL4 48,669 0.000
BL5 24,548 0.000
BR1 28,581 0.000
BR2 36,959 0.000
BR3 39,176 0.000
BR4 31,990 0.000
BR5 20,268 0.000
BY2 71,944 0.000
BY3 48,191 0.000
BY4 57,554 0.000
BY5 20,255 0.000
BY6 38,491 0.000
CE1 36,167 0.000
CE2 55,021 0.000
CE3 49,228 0.000
CE4 50,157 0.000
CE5 25,663 0.000
CE7 20,741 0.000
OB1 30,646 0.000
OB3 34,002 0.000
OB4 53,270 0.000
OB5 24,161 0.000
OB6 45,554 0.000
IN1 22,896 0.000
IN2 21,689 0.000
IN3 33,943 0.000
IN4 17,784 0.000
IN5 41,088 0.000
IN6 34,852 0.000
IN7 19,648 0.000
IN8 21,780 0.000
IN9 44,253 0.000
IS1 56,802 0.000
IS2 39,837 0.000
MY1 37,589 0.000
MY2 19,671 0.000
MY3 28,934 0.000
MY4 37,012 0.000
MY5 29,504 0.000
MY7 31,586 0.000
SE1 33,016 0.000
SE2 32,133 0.000
SE3 23,323 0.000
SE4 27,583 0.000
SE5 27,127 0.000

Source: authors.

Table 6: Composite reliability tests.

Cronbach's Alpha Composite reliability Average Variance Extracted (AVE)
BA 0.852 0.900 0.693
BE 1.000 1.000 1.000
BI 0.944 0.955 0.750
BL 0.908 0.932 0.732
BR 0.889 0.919 0.694
BY 0.913 0.935 0.744
CE 0.912 0.932 0.696
OB 0.894 0.922 0.703
IN 0.932 0.943 0.648
IS 0.733 0.882 0.789
MY 0.901 0.924 0.669
SE 0.845 0.889 0.616

Note: BA: brand awareness; BE: brand experience; BI: brand involvement; BL: brand love.

Discriminant validity was verified by the matrix AVE-squared correlation (Fornell & Larcker, 1981), whose results are shown in table 7, and the Henseler-Ringle test (Henseler, Ringle, & Sarstedt, 2015), presented in table 8). Both tests were validated.

Table 7: Discriminate validity: AYE.

BA BE BI BL BR BY CE OB IN IS MY SE
BA 0.833
BE 0.531 1.000
BI 0.645 0.686 0.866
BL 0.608 0.664 0.810 0.855
BR 0.553 0.575 0.716 0.772 0.833
BY 0.563 0.676 0.806 0.830 0.796 0.863
CE 0.617 0.652 0.808 0.801 0.708 0.810 0.834
OB 0.547 0.622 0.734 0.722 0.698 0.763 0.727 0.838
IN 0.610 0.658 0.803 0.865 0.816 0.804 0.802 0.779 0.805
IS 0.376 0.527 0.536 0.600 0.570 0.585 0.575 0.483 0.565 0.888
MY 0.650 0.684 0.819 0.801 0.759 0.860 0.819 0.743 0.800 0.513 0.828
SE 0.461 0.459 0.532 0.577 0.578 0.555 0.602 0.542 0.570 0.530 0.609 0.785

Source: authors.

Table 8: Discriminate validity: Dillon-Goldstein's.

BA BE BI BL BR BY CE OB IN IS MY SE
BA
BE 0.572
BI 0.715 0.706
BL 0.687 0.696 0.873
BR 0.632 0.609 0.781 0.856
BY 0.633 0.704 0.808 0.804 0.879
CE 0.696 0.682 0.890 0.879 0.785 0.884
OB 0.619 0.657 0.796 0.797 0.782 0.836 0.804
IN 0.682 0.680 0.816 0.937 0.894 0.965 0.810 0.850
IS 0.475 0.619 0.643 0.733 0.707 0.713 0.706 0.600 0.684
MY 0.739 0.719 0.808 0.826 0.844 0.844 0.812 0.827 0.859 0.630
SE 0.531 0.491 0.581 0.646 0.654 0.616 0.674 0.609 0.627 0.666 0.685

Source: authors.

Likewise, this study suggests that brand loyalty reflects customers' conceptions regarding their levels of involvement with the brand (H12.1, β = 0.298*), brand value (H10, β = 0.123), and brand love (H11.2, β = 0.177*), which could better shape the concept of lovemark.

To test the predictive ability of the model, bootstrapping was performed (n = 5.000), with all R 2 values above 0.10 (t > 1.96), indicating that the independent variables are adequate and confirming the predictive capability of the proposed model (Falk & Miller, 1992). All the hypotheses were validated, except the following: H1.2, H2.1, H2.3, H5.1, H6.2, H7, H8.1, H10.3, H11.1, and H11.2 (Table 9) (Figure 4).

Empirical model.

Figure 4: Empirical model.

Source: authors. Note: significant at: * p < 0.05, t-value = 1.960

The results show, first, that brand loyalty is built in a complex manner within the customer-brand relationship, since it requires actions in the short term. As long-term actions, it is a process in which all the marketing actions related to the levels of symbolic consumption (cognitive, affective and conative) manage to explain brand loyalty (R 2 = 0.823). This allows validating its high-predictive capacity from the conceptions of marketing, framed in the paradigm shift towards the multidimensional consumer. Our findings confirm not only that the lovemark concept is composed of love brand and brand respect, but also that the variable of brand experience is the key concept of brand co-creation, integrating a third concept that is also part of the love-mark theory influenced by the three essential actions of branding: mystery, sensuality, and intimacy.

Differences between Active Students and Graduates

Finally, a multigroup analysis was performed in order to determine the differences between active and graduate students. For this, a bootstrapping analysis was carried out with more than 3,000 subsamples.

Table 9: Results.

Results Hypothesis Influence Beta T Statistics P Values R Square R Square Adjusted
Accepted H3 BA -> BE 0.129 2.140 0.032 BE:
Rejected H2 BA -> BR 0.044 0.658 0.511 0.493 0.485
Accepted BE -> CE 0.365 6.248 0.000
Rejected H8 BE -> OB 0.159 1.400 0.162 BI:
Accepted H12.1 BI-> BY 0.298 3.159 0.002 0.686 0.685
Accepted H12.2 BI -> OB 0.367 2.982 0.003 BL:
Accepted H11.2 BL -> BY 0.177 2.270 0.023 0.792 0.788
Accepted H11.1 BL -> OB 0.319 3.168 0.002 BR:
Accepted H7 BR -> BY 0.237 3.345 0.001 0.697 0.691
Accepted BR -> CE 0.498 9.481 0.000 CE:
Accepted CE -> BI 0.828 41.524 0.000 0.591 0.588
Rejected H9 CE -> BY 0.125 1.715 0.086 OB:
Rejected H10 OB -> BY 0.123 1.796 0.073 0.599 0.594
Rejected IN -> BE 0.219 1.781 0.075
Accepted H4.2 IN -> BL 0.429 3.953 0.000 BY:
Accepted H4.1 IN -> BR 0.569 5.508 0.000 0.823 0.819
Accepted H1 IS -> BR 0.123 1.995 0.046
Accepted MY -> BE 0.381 3.119 0.002
Accepted H5.2 MY -> BL 0.258 2.728 0.006
Rejected H5.1 MY -> BR 0.101 0.898 0.369
Rejected SE -> BE 0.042 0.797 0.425
Rejected H6.2 SE -> BL 0.047 1.271 0.204
Accepted H6.1 SE -> BR 0.107 2.324 0.020

Source: authors.

Table 10: Summary of the multi-group analysis (graduated-student).

Note: significant at: * p < 0.05, t-value = 1.960

Source: authors.

It was found that the graduates (β = 0.426*), unlike the students (β = 0.206), report a high significance of influence of brand love on the brand loyalty. This could mean that their time at UNAL generated strong bonds that make them to keep their alma mater in their mind in an effective way forever. In fact, the mystery construct is also significant for the group of graduates in its effect on brand love = 0.488*) and brand respect = 0.279*), which ratifies the assumption that the course of time and the interaction of the brand with the client generate an emotional bond between the two parties that becomes stronger over time.

The sensuality factor has been validated as influential on brand love = 0.746*) and brand experience = 0.556*) for the group of students, but not for the graduates. This could be explained by the fact that students are in a stage of considerable interaction with the brand. Therefore, they value more the experiences offered by the brand on a day-to-day basis, in addition to being in closer contact with tangible brand actions (i.e., advertising actions, facilities, processes, and services).

Conclusions and Future Research

The results allowed us to consider love as the result of a complex process in which the brand is the reflection of all the actions carried out by the organization in the short and the long term. Moreover, all levels of the brand's relationship with the client, especially this model, propose the new construct of brand experience as another variable within this process. Likewise, this model proposes the construction of the brand of means for love brand, brand involvement, and brand value, demonstrating the complexity that comes with its construction and maintenance in the long term.

In the case of university institutions, this study is a pioneer studyin explaining how the actions of the brand with students and graduates can be positive, especially in short-term relationships for students and long-term actions in the case of graduates. The actions implemented by these institutions in order to strengthen the affection for the brand will make it possible for this effort to continue creating loyalty ties. Well-being strategies with students and strong relations with graduates must become indispensable elements for strengthening the brand in the medium and long term.

The lovemark, as a relationship with the brand of sensuality, intimacy, and mystery, and its relationship with brand positioning, should be built every day with students, since they evaluate the quality and the elements associated with the brand on a daily basis. However, an important group is graduates, who, in many cases, are forgotten by the institutions, even though they are the main promoters of the brand in several social contexts.

The scientific contribution of this study are the new relations explored between the variables proposed in the literature on brand development, thus generating a relational model that seeks to integrate all the elements that consider brand loyalty and brand love as key components.

The main limitation of this study is that it was applied in one single university. Therefore, results cannot be generalized to other institutions. Future research lines are required to apply brand love studies in other institutions with the aim of studying possible differences between universities, as, for example, private and public universities.

References

  1. Aaker, D. A. (1996). Measuring brand equity across products and markets. California Management Review, 38(3), 102-120. 🠔
  2. Aaker, D. A. (2007). Strategic market management. Hoboken, NJ: John Wiley & Sons. 🠔
  3. Aaker, D. A. (2010). Building strong brands (9th ed.). New York: Pocket Books. 🠔
  4. Aaker, D. A., & Biel, A. L. (2013). Brand equity & advertising: Advertising's role in building strong brands. New York: Psycology Press. 🠔
  5. Aaker, J. L. (1997). Dimensions of brand personality. Journal of Marketing Research, 34(3), 347-356. 🠔
  6. Ahmad, A., & Thyagaraj, K. S. (2014). Applicability of brand personality dimensions across cultures and product categories: A review. Global Journal of Finance and Management, 6(1), 9-18. 🠔
  7. Ahuvia, A. C. (2005). Beyond the extended self: Loved objects and consumers' identity narratives. Journal of Consumer Research, 32(1), 171-184. https://doi.org/10.1086/429607 [URL] 🠔
  8. Albert, N., Merunka, D., & Valette-Florence, P. (2008). When consumers love their brands: Exploring the concept and its dimensions. Journal of Business Research, 61(10), 1062-1075. https://doi.org/10.1016/JJBUSRES.2007.09.014 [URL] 🠔
  9. Albert, N. & Valette-Florence, P. (2010). Measuring the love feeling for a brand using interpersonal love items. Journal of Marketing Development and Competitivenes, 5(1), 57-63. 🠔
  10. Al-Mandil, K., & Yen, D. (2017). From brand experience to happiness: exploring the impact son brand loyalty and price premium. In 12th Global Brand Conference of the Academy of Marketing's SIG in Brand, Identity and Corporate Reputation, 26-28 April. Linnaeus University, Kalmar, Sweden. 🠔
  11. Alnsour, M. S., & Subbah, M. L. (2018). Impact of brand elements on brand equity: An applied study on Jordanian corporations. African Journal of Marketing Management, 10(3), 17-27. https://doi.org/10.5897/AJMM2016.0493 [URL] 🠔
  12. Alvarado , K. S., & Lucano, A. (2015). Valor de marca: un acercamiento conceptual mediante su origen y modelos. Revista Valor Agregado, 2(1), 21-32. 🠔
  13. Andreassen, T. W., Kristensson, P., Lervik-Olsen, L., Parasuraman, A., McColl-Kennedy, J. R., Edvardsson, B., & Colurcio, M. (2016). Linking service design to value creation and service research. Journal of Service Management, 27(1), 21-29. https://doi.org/10.1108/JOSM-04-2015-0123 [URL] 🠔
  14. Antequera, M. (2016). No te he visto pero me acuerdo: Cómo se relacionan las personas con deficiencia visual con las marcas. [trabajo de grado] Barcelona: Universitat Autónoma de Barcelona. https://ddd.uab.cat/record/163929 [URL] 🠔
  15. Araujo, F., da-Rocha, A., & da-Silva, J. F. (2013). Brand personality of global quick-service restaurants in emerging and developed markets: A comparative study in Brazil and the u.s. Latin American Business Review, 14(2), 139-161. https://doi.org/10.1080/10978526.2013.808950 [URL] 🠔
  16. Araya-Castillo, L., & Escobar-Farfán, M. (2015). Personalidad de marca de las escuelas de negocios en Chile: Propuesta de modelo. Revista. AD-Minister, 27, 53-73. https://doi.org/10.17230/ad-minister.27.3 [URL] 🠔
  17. Araya-Castillo, L., & Etchebarne, M. S. (2014). Personalidad de marca de los partidos políticos: propuesta de modelo. Folios, 40, 67-89. https://doi.org/10.17227/01234870.40folios67.89 [URL] 🠔
  18. Araya-Castillo, L., Etchebarne, S., & Escobar-Farfán, M. (2016). Propuesta de modelo de personalidad de marca: Un estudio exploratorio de los Bomberos de Chile. Revista Latinoamericana de Ciencias Sociales, 12(1), 125-141. 🠔
  19. Austin, J. R., Siguaw, J. A., & Mattila, A. S. (2003). A re-examination of the generalizability of the Aaker brand personality measurement framework. Journal of Strategic Marketing, 11 (2), 77-92. https://doi.org/10.1080/0965254032000104469 [URL] 🠔
  20. Avis, M. (2012). Brand personality factor based models: A critical review. Australasian Marketing Journal, 20(1), 89-96. https://doi.org/10.1016/J.AUSMJ.2011.08.003 [URL] 🠔
  21. Bagozzi, R. P., Batra, R., & Ahuvia, A. C. (2014). Brand love: Construct validity, managerial utility, and new conceptual insights. Ann Arbor, MI. https://doi.org/10.1111/zoj.12246 [URL] 🠔
  22. Bagozzi, R. P., Batra, R., & Ahuvia, A. (2017). Brand love: development and validation of a practical scale. Marketing Letters, 28(1), 1-14. https://doi.org/10.1007/s11002-016-9406-1 [URL] 🠔
  23. Batra, R., Ahuvia, A., & Bagozzi, R. P. (2012). Brand love. Journal of Marketing, 76(2), 1-16. https://doi.org/10.1509/jm.09.0339 [URL] 🠔
  24. Blackett, T., & Harrison, T. (2001). Brand medicine: Use and future potential of branding in pharmaceutical markets. Journal of Medical Marketing, 2(1), 33-49. https://doi.org/10.1057/palgrave.jmm.5040053 [URL] 🠔
  25. Blackston, M. (2018). Brand love is not enough: a theory of consumer brand relationships in practice. London: Routledge. 🠔
  26. Brakus, J. J., Schmitt, B. H., & Zarantonello, L. (2009). Brand experience: What is it? How is it measured? Does it affect loyalty? Journal of Marketing, 73(3), 52-68. https://doi.org/10.1509/jmkg.73.3.052 [URL] 🠔
  27. Bristow, D. N., Schneider, K. C., & Schuler, D. K. (2002). The brand dependence scale: measuring consumers' use of brand name to differentiate among product alternatives. Journal of Product & Brand Management, 11(6), 343-356. https://doi.org/10.1108/10610420210445488 [URL] 🠔
  28. Carroll, B. A., & Ahuvia, A. C. (2006). Some antecedents and outcomes of brand love. Marketing Letters, 17(2), 79-89. https://doi.org/10.1007/s11002-006-4219-2 [URL] 🠔
  29. Chernatony, L., & McDonald, M. (2003). Creating powerful brands in consumer, service and industrial markets (3rd edition). Elsevier/ Butterworth- Heinemann. Oxford. 🠔
  30. Chernev, A., Hamilton, R., & Gal, D. (2011). Competing for consumer identity: Limits to self-expression and the perils of lifestyle branding. Journal of Marketing, 75(3), 66-82. https://doi.org/10.1509/jmkg.75.3.66 [URL] 🠔
  31. Cho, E. (2011). Development of a brand image scale and the impact of lovemarks on brand equity (graduate thesis). Iowa State University, Iowa, USA. 🠔
  32. Cho, E., Fiore, A. M., & Russell, D. W. (2015). Validation of a fashion brand image scale capturing cognitive, sensory, and affective associations: Testing its role in an extended brand equity model. Psychology & Marketing, 32(1), 28-48. https://doi.org/10.1002/mar.20762 [URL] 🠔
  33. Churchill Jr., G. A., & Iacobucci, D. (2004). Marketing Research -methodological foundations (9th ed.). Mason, OH: Thomson 🠔
  34. Çifci, S., Ekinci, Y., Whyatt, G., Japutra, A., Molinillo, S., & Siala, H. (2016). A cross validation of consumer-based brand equity models: Driving customer equity in retail brands. Journal of Business Research, 69(9), 3740-3747. https://doi.org/10.1016/JJBUSRES.2015.12.066 [URL] 🠔
  35. Colmenares, O., & Saavedra, J. L. (2008). Dimensiones de personalidad de marca. Caso de estudio: cadenas de farmacias. Revista Venezolana de Gerencia, 13(42), 220-232. 🠔
  36. Delgado-Ballester, E., & Munuera-Alemán, J. L. (2001). Brand trust in the context of consumer loyalty. European Journal of Marketing, 35(11-12), 1238-1258. https://doi.org/10.1108/EUM0000000006475 [URL] 🠔
  37. Denegri, M., Cabezas, D., Herrera, V., Páez, A., & Vargas, M. (2009). Personalidad de marca de carreras de psicología de universidades estatales en Chile: Un estudio descriptivo. Revista de Investigación en Psicología, 12(2), 13-23. https://doi.org/10.15381/rinvp.v12i2.3752 [URL] 🠔
  38. Denegri, M., Cabezas, D., Novoa, M., Peralta, J., & Estrada, C. (2013). Personalidad de marca en carreras de psicología de zonas territoriales extremas: Arica y Punta Arenas. Magallania, 41(2), 85-100. https://doi.org/10.4067/S0718-22442013000200003 [URL] 🠔
  39. Escobar- Farfán, M., Mateluna, C., & Araya, L. (2016). Evolución y descripción de los modelos de personalidad de marca en Latinoamérica. Dimensión Empresarial, 14(2), 91-113. https://doi.org/10.15665/rde.v14i2.736 [URL] 🠔
  40. Falk, F. R., & Miller, N. B. (1992). A primer for soft modelling. The University of Akron Press. Akron. 🠔
  41. Fazli-Salehi, R., Esfidani, M. R., Torres, I. M., & Zúñiga, M. A. (2019). Antecedents of students' identification with university brands. Asia Pacific Journal of Marketing and Logistics, 31(4), 830-854. https://doi.org/10.1108/APJML-07-2018-0242 [URL] 🠔
  42. Fernández, L. (2015). The importance of brand elements: Effects of critical brand elements on wine purchase behaviour (thesis work). http://hdl.handle.net/11285/63233 [URL] 🠔
  43. Forero, M. F. (2014). Determinación de la aplicabilidad del Brand Equity basado en el consumidor para el contexto colombiano (tesis de maestría). Universidad Nacional de Colombia, Bogotá. 🠔
  44. Fornell, C., & Larcker, D. F. (1981). Evaluating structural equation models with unobservable variables and measurement error. Journal of Marketing Research, 18(1), 39-50. https://doi.org/10.2307/3151312 [URL] 🠔
  45. Freling, T. H., Crosno, J. L., & Henard, D. H. (2011). Brand personality appeal: conceptualization and empirical validation. Journal of the Academy of Marketing Science, 39(3), 392-406. https://doi.org/10.1007/s11747-010-0208-3 [URL] 🠔
  46. Gallo, G. (2000). Posicionamiento: el caso latinoamericano. Bogotá: McGraw-Hill. 🠔
  47. García, L., Denegri, M., Orellana, O., Yanac, E., Herrera, E., & Campos, M. (2014). Personalidad de marca de carreras pertenecientes a tres áreas académicas de la UNMSM. Revista de Investigación en Psicología, 17(1), 13-29. https://doi.org/10.15381/rinvp.v17i1.8968 [URL] 🠔
  48. García-del-Caz, A. (2016). Marcas & lovemarks. Un primer acercamiento a sus aspectos negativos y ocultos (thesis work). Valladolid University, Spain. http://uvadoc.uva.es/handle/10324/18133 [URL] 🠔
  49. Geuens, M., Weijters, B., & De-Wulf, K. (2009). A new measure of brand personality. International Journal of Research in Marketing, 26(2), 97-107. https://doi.org/10.1016/J.IJRESMAR.2008.12.002 [URL] 🠔
  50. Goñi, N., Torres, E., & Aguilera, S. (2013). Dimensiones de la personalidad de la marca en México. Revista de Ciencias Sociales (ROS), 2, 213-225. 🠔
  51. Haigood, T. L. (2010). Deconstructing brand personality. In AMA Educators Proceedings, 12, 327-328. 🠔
  52. Hair, J. F. J., Hult, G. T. M., Ringle, C., & Sarstedt, M. (2017). A primer on partial least squares structural equation modeling (PLS-SEM). Thousan Oaks, CA, USA: Sage. 🠔
  53. Hammerschmidt, M., & Donnevert, T. (2007). Brand efficiency and brand relevance: Introducing and linking both concepts. In AMA Winter Educators' Conference Proceedings, 20. http://dx.doi.org/10.2139/ssrn.962240 [URL] 🠔
  54. Henseler, J., Ringle, C. M., & Sarstedt, M. (2015). A new criterion for assessing discriminant validity in variance-based structural equation modeling. Journal of the Academy of Marketing Science, 43(1), 115-135. https://doi.org/10.1007/s11747-014-0403-8 [URL] 🠔
  55. Hernani, M. (2008). Percepción de la personalidad de una marca global y de valores : un estudio comparativo entre consumidores brasileños y peruanos. Contabilidad y Negocios, 5, 44-54. 🠔
  56. Kelemen, Z. (2012). Lovemarks or passion brands may create barriers to private labels in the digital age. Regional and Business Studies, 4(1-2), 1-12. 🠔
  57. Keller, K. L. (1993). Conceptualizing, measuring, and managing customer-based brand equity. Journal of Marketing, 57(1), 1-22. https://doi.org/10.2307/1252054 [URL] 🠔
  58. Keller, K. L. (2001). Building customer-based brand equity: A blueprint for creating strong brands. 🠔
  59. Keller, K. L. (2008). Strategic brand management: Building, measuring, and managing brand equity. Upper Saddle River, NJ: Prentice Hall. 🠔
  60. Keller, K. L. (2017). Managing the growth tradeoff: Challenges and opportunities in luxury branding. In Advances in luxury brand management (pp. 179-198). Cham: Palgrave Macmillan. https://doi.org/10.1007/978-3-319-51127-6_9 [URL] 🠔
  61. Kotler, P., & Keller, K. L. (2016). Marketing management. New York, NY: Pearson. 🠔
  62. Lambin, J. J., & Tesser, E. (2004). Marketing estratégico y operativo: market-driven management. Rome: McGraw-Hill Libri Italia. 🠔
  63. Lee, M., Kim, Y., Pelton, L., Knight, D., & Forney, J. (2008). Factors affecting Mexican college students' purchase intention toward a US apparel brand. Journal of Fashion Marketing and Management, 12(3), 294-307. https://doi.org/10.1108/13612020810889263 [URL] 🠔
  64. Lindstrom, M. (2011). BRANDWASHED: El lavado de cerebro de las marcas. Bogotá: Norma. 🠔
  65. Liu, Z., Huang, S., Hallak, R., & Liang, M. (2016). Chinese consumers' brand personality perceptions of tourism real estate firms. Tourism Management, 52, 310-326. https://doi.org/10.1016/J.TOURMAN.2015.06.022 [URL] 🠔
  66. Malik, G., & Guptha, A. (2013). Measuring 'brand love': Understanding the attitude of millennials towards select brands. Ushus, Journal of Business Management, 12(4), 1-30. https://doi.org/10.12725/ujbm.25.1 [URL] 🠔
  67. Montoya, I. A., Montoya, L. A., & Castaño, J. M. (2015). Metodología de evaluación de brand equity bajo la perspectiva de las comunicaciones integradas de marketing y el Lovemark. Punto de Vista, 6(10), 9-34. http://dx.doi.org/10.15765/pdv.v6i10.767 [URL] 🠔
  68. Montoya, I. A., Montoya, L. A., Rosero, R., & Montañez, G. (2000). Estudio de la universidad nacional, modalidad bachilleres, Vicerrectoría general. Bogotá: Universidad Nacional de Colombia. 🠔
  69. Muller, K., & Zancan, R. (2013). Brand personality dimensions in the Brazilian context. Brazilian Administration Review, 9(2), 168-188. https://doi.org/10.1590/S1807-76922012000200004 [URL] 🠔
  70. Muniz, A. M., & O'Guinn, T. C. (2001). Brand community. Journal of Consumer Research, 27(4), 412-432. https://doi.org/10.1086/319618 [URL] 🠔
  71. Muniz, A. M., & Schau, H. J. (2005). Religiosity in the abandoned Apple Newton brand community. Journal of Consumer Research, 31(4), 737-747. https://doi.org/10.1086/426607 [URL] 🠔
  72. Olavarrieta, S., Friedmann, R., & Manzur, E. (2010). Brand personality in Chile: A combined emic-etic approach. Estudios de Administración, 17(1), 25-50. 🠔
  73. Ong, K. S., Nguyen, B., & Syed-Alwi, S. F. (2017). Consumer-based virtual brand personality (CBVBP), customer satisfaction and brand loyalty in the online banking industry. International Journal of Bank Marketing, 35(3), 370-390. https://doi.org/10.1108/IJBM-04-2016-0054 [URL] 🠔
  74. Ostrovskaya, L. (2014). Influencia de los valores y antivalores de los consumidores en la tendencia a usar el nombre de marca (thesis work). Universidad Miguel Hernández de Elche, Spain. 🠔
  75. Park, C. W., Eisingerich, A. B., Pol, G., & Park, J. W. (2013). The role of brand logos in firm performance. Journal of Business Research, 66 2, 180-187. https://doi.org/10.1016/JJBUSRES.2012.07.011 [URL] 🠔
  76. Park, C. W., & MacInnis, D. J. (2018). Introduction to the special issue: Brand relationships, emotions, and the self. Journal of the Association for Consumer Research, 3(2), 123-129. https://doi.org/10.1086/696969 [URL] 🠔
  77. Park, C. W., MacInnis, D. J., & Eisingerich, A. B. (2016). Brand admiration: Building a business people love. New York, NY: John Wiley. 🠔
  78. Pavel, C. (2013). What is behind the lovemark concept? Supplement of Quality-Access to Success, 14(2), 482-489. 🠔
  79. Pirela, J. L., Villavicencio, H. A., & Saavedra, J. L. (2004). Dimensiones de personalidad de marca: Estudio exploratorio en Venezuela. Revista de Ciencias Sociales, 10(3), 430-440. 🠔
  80. Pritchard, M. P., & Howard, D. R. (2015). Measuring loyalty in travel services: A multi-dimensional approach. In Sirgy M., Bahn K., Erem T. (eds) Proceedings of the 1993 World Marketing Congress (pp. 120-124). Springer, Cham. https://doi.org/10.1007/978-3-319-17323-8_30 [URL] 🠔
  81. Roberts, K. (2005). Lovemarks: the future beyond brands (2nd ed.). New York, NY, USA: Powerhouse Books. 🠔
  82. Roberts, K. (2006). The lovemarks effect: Winning in the consumer revolution. New York, NY: PowerHouse Books. 🠔
  83. Rojas-Méndez, J. I., Erenchun-Podlech, I., & Silva-Olave, E. (2004). The Ford brand personality in Chile. Corporate Reputation Review, 7(3), 232-251. https://doi.org/10.1057/palgrave.crr.1540223 [URL] 🠔
  84. Rojas-Méndez, J. I., & Papadopoulos, N. (2012). Argentine consumers' perceptions of the U.S. brand personality. Latin American Business Review, 13(4), 329-345. https://doi.org/10.1080/10978526.2012.749113 [URL] 🠔
  85. Rosero, R. (1986). Preferencia de universidades y programas de bachilleres en la ciudad de Bogotá. Bogotá: Universidad de la Sabana. 🠔
  86. Savedra, J. L., Pirela, J. L., & Colmenares, O. A. (2008). Determinación de personalidad de marca del venezolano. Revista Debates IESA, 13(2), 48-52. 🠔
  87. Saavedra, J. L., Urdaneta, D., Pirela, J. L., & Colmenares, O. (2008). Medición de la personalidad de marca en el mercado automotriz. Visión Gerencia, 7(1), 183-196. 🠔
  88. So, K. K. F., King, C., Sparks, B. A., & Wang, Y. (2016). The role of customer engagement in building consumer loyalty to tourism brands. Journal of Travel Research, 55(1), 64-78. https://doi.org/10.1177/0047287514541008 [URL] 🠔
  89. Sproles, E. K., & Sproles, G. B. (1990). Consumer decision-making styles as a function of individual learning styles. The Journal of Consumer Affairs, 24(1), 134-147. https://doi.org/10.1111/jJ745-6606.1990.tb00262.x [URL] 🠔
  90. Sulkowski, L., Seliga, R., & Wozniak, A. (2020). Image and brand awareness in universities in consolidation processes. In Kantola, J., Nazir, S. (eds.). Advances in Human Factors, Business Management and Leadership. Cham: Springer. https://doi.org/10.1007/978-3-030-20154-8_57 [URL] 🠔
  91. Sung, Y., & Choi, S. M. (2010). "I won't leave you although you disappoint me": The interplay between satisfaction, investment, and alternatives in determining consumer-brand relationship commitment. Psychology and Marketing, 27(11), 1050-1073. https://doi.org/10.1002/mar.20373 [URL] 🠔
  92. Thomson, M., MacInnis, D. J., & Whan-Park, C. (2005). The ties that bind: Measuring the strength of consumers' emotional attachments to brands. Journal of Consumer Psychology, 15(1), 77-91. https://doi.org/10.1207/s15327663jcp1501_10 [URL] 🠔
  93. Toldos, M. P. (2012). Dimensions of brand personality in Mexico. Global Journal of Business Research, 6(5), 35-47. 🠔
  94. Veloutsou, C., & Aimpitaksa, J. B. (2018). The lovemarks effect: An abstract. In Krey N., Rossi P. (eds). Back to the Future: Using Marketing Basics to Provide Customer Value. Academy of Marketing Science Annual Conference (pp. 259-260). Cham: Springer. https://doi.org/10.1007/978-3-319-66023-3_94 [URL] 🠔
  95. Wang, G. (2002). Attitudinal correlates of brand commitment. Journal of Relationship Marketing, 1(2), 57-75. https://doi.org/10.1300/J366v01n02_04 [URL] 🠔
  96. Whan, P., & MacInnis, D. J. (2018). Introduction to the special issue: Brand relationships, emotions, and the self. Journal of the Association for Consumer Research, 3(2), 123-129. https://doi.org/10.1086/696969 [URL] 🠔
  97. Yoo, B., & Donthu, N. (2001). Developing and validating a multidimensional consumer-based brand equity scale. Journal of Business Research, 52(1), 1-14. https://doi.org/10.1016/S0148-29639900098-3 [URL] 🠔
  98. Zaichkowsky, J. L. (1985). Measuring the involvement construct. Journal of ConsumerResearch, 12(3), 341-352. https://doi.org/10.1086/208520 [URL] 🠔
  99. Zarantonello, L. (2008). A literature review of consumer-based brand scales. Handbook on brand and experience management. Cheltenham: Edward Elgar Publishing Ltd. 🠔
  100. Zarantonello, L., & Schmitt, B. H. (2010). Using the brand experience scale to profile consumers and predict consumer behaviour. Journal of Brand Management, 17(7), 532-540. https://doi.org/10.1057/bm.2010.4. [URL] 🠔
Montoya-Restrepo, I. A., Sánchez-Torres, J. A., Rojas-Berrio, S. P., & Montoya-Restrepo, A. (2020). Lovemark Effect: Analysis of the Differences Between Students and Graduates in a Love Brand Study at a Public University. Innovar, 50(75), 43-56. https://doi.org/10.15446/innovar.v30n75.83256
M31, M32, I29.
Authors declare no conflict of interest.