Innovar
0121-5051
Facultad de Ciencias Económicas. Universidad Nacional de Colombia.
https://doi.org/10.15446/innovar.v30n75.83261

Recibido: 5 de junio de 2018; Aceptado: 18 de julio de 2019

Desempenho do escritório de gerenciamento de projetos: divergência de percepções entre a instrução acadêmica e a vivência profissional

PROJECT MANAGEMENT OFFICE PERFORMANCE: DIVERGENCE OF THE PERCEPTIONS BETWEEN ACADEMIC INSTRUCTION AND PROFESSIONAL EXPERIENCE

DESEMPEÑO DE LA OFICINA DE GESTIÓN DE PROYECTOS: DIVERGENCIA DE PERCEPCIONES ENTRE LA INSTRUCCIÓN ACADÉMICA Y LA VIVENCIA PROFESIONAL

LA PERFORMANCE DU BUREAU DE GESTION DE PROJET: DIVERGENCE DE PERCEPTIONS ENTRE L'ENSEIGNEMENT ACADÉMIQUE ET L'EXPÉRIENCE PROFESSIONNELLE

R. Rezende Oliveira, 1*H. Cordeiro Martins, 2

Ph.D. em Administração Professor, Univesidade FUMEC Belo Horizonte, Brasil Grupo de Estudos e Pesquisas em Estratégias Organizacionais, Competitivas e Cooperativas (GEPEOC/FUMEC) Papel do autor: intelectual ronielton@fumec.edu.br https://orcid.org/0000-0002-7551-065X Univesidade FUMEC Grupo de Estudos e Pesquisas em Estratégias Organizacionais Belo Horizonte Brasil
Ph.D. em Administração Professor, Univesidade FUMEC Belo Horizonte, Brasil Grupo de Estudos e Pesquisas em Estratégias Organizacionais, Competitivas e Cooperativas (GEPEOC/FUMEC) Papel do autor: intelectual henrique.martins@fumec.br https://orcid.org/0000-0002-8064-7386 Univesidade FUMEC Grupo de Estudos e Pesquisas em Estratégias Organizacionais Belo Horizonte Brasil

DIRECCIÓN DE CORRESPONDENCIA: Ronielton Rezende Oliveira. Universidade FUMEC • Faculdade de Ciências Empresariais • Rua Cobre, 200 - Cruzeiro - CEP: 30.310-190 - Belo Horizonte, Minas Gerais, Brasil.

RESUMO:

O Project Management Office (PMO) é estabelecido para melhorar a eficiência e eficácia das organizações ao ajudar os gerentes de projetos, as equipes de projetos, as áreas funcionais e os níveis organizacionais. De acordo com a percepção de desempenho do PMO, este artigo verifica as intensidades e influências dos fatores organizacionais: estratégia, sistemas de informação, gestão do portfólio de projetos, operações, redes de relacionamento, pessoas, gestão do conhecimento e cultura organizacional, quando comparados à ausência ou existência do pmo nas organizações. A análise de dados de 63 países foi realizada com a Partial Least Squares Structural Equation Modeling (PLS-SEM). Os resultados indicam que, para os respondentes que não atuam em um PMO, persiste um entendimento divergente do dos respondentes que exercem atividades em um PMO, em que a variância explicada no desempenho deste para as organizações que possuem um escritório de projetos corresponde a 43% no modelo da pesquisa.

PALAVRAS-CHAVE:

análise multigrupo, desempenho, escritório de projetos, gestão de projetos, modelo analítico.

ABSTRACT:

The Project Management Office (PMO) is established to improve the efficiency and effectiveness of organizations by helping project managers, teams, functional areas, and organizational levels. Based on the perception of PMO performance, this paper verifies the influence of organizational factors such as strategy, information systems, project portfolio management, operations, relationship networks, people, knowledge management, and organizational culture, when comparing the attendance or non-attendance of PMO in organizations. Data analysis from sixty-three countries was carried out using Partial Least Squares Structural Equation Modeling (PLS-SEM). Results show a divergent understanding between respondents who perform activities under a PMO approach and those who do not, with a 43% variance in PMO performance for those organizations that count on a project office.

KEYWORDS:

Project management, project office, performance, analytical model, multi-group analysis.

RESUMEN:

El Project Management Office (PMO) se establece para mejorar la eficiencia y la eficacia de las organizaciones al ayudar los gerentes de proyectos, los equipos de proyectos, las áreas funcionales y los niveles organizativos. De acuerdo con la percepción de desempeño del PMO, el artículo verifica las intensidades e influencias de los factores organizacionales: estrategia, sistemas de información, gestión de la cartera de proyectos, operaciones, redes de relaciones, personas, gestión del conocimiento y cultura de la organización, en comparación con la ausencia o la existencia del PMO en las organizaciones. El análisis de datos de 63 países se realizó con la Partial Least Squares Structural Equation Modeling. Los resultados evidencian que, para los que contestaron que no actúan en un PMO, persiste un entendimiento divergente al de los que ejercen actividades en un PMO. Asimismo, la varianza explicada en el desempeño del PMO para las organizaciones que poseen tal proyecto corresponde al 43% en el modelo de investigación.

PALABRAS CLAVE:

Análisis multigrupo, desempeño, gestión de proyectos, OCP, PLS-SEM.

RÉSUMÉ:

Le Bureau de gestion de projet ou Project Management Office (PMO) est créé pour améliorer l'efficacité et la rentabilité des organisations en aidant les gestionnaires de projet, les équipes de projet, les domaines fonctionnels et les niveaux organisationnels. Selon la perception de performance du PMO, l'article vérifie l'intensité et l'influence des facteurs organisa-tionnels: la stratégie, les systèmes d'information, la gestion de portefeuille de projets, les opérations, les réseaux relationnels, les personnes, la gestion des connaissances et la culture de l'entreprise, par rapport à l'absence ou à l'existence de PMO dans les organisations. L'analyse des données de 63 pays a été réalisée à l'aide de la modélisation d'équation structurelle par la méthode des moindres carrés partiels. Les résultats montrent que, pour ceux qui ont répondu qu'ils n'agissaient pas dans un PMO, il persiste une compré-hension divergente à celle de ceux qui exercent des activités dans un PMO. De même, la variance expliquée dans la performance du bureau de gestion de projet pour les organisations ayant un tel projet correspond à 43% dans le modèle de recherche.

MOTS-CLÉ:

analyse multigroupe, performance, gestion de projet, OCP, PLS-SEM.

Introdução

Os projetos representam uma das formas de funcionamento das organizações (Engwall, 2003; Kerzner, 2013); nesse sentido, a gestão deles deve ser coordenada no âmbito organizacional, e não apenas no contexto individual. A estrutura de projetos denominada "ProjectManagementOffice" (PMO) é o departamento responsável pelo assessoramento dos gerentes e das equipes durante a condução dos projetos (Aubry, Richer, Lavoie-Tremblay e Cyr, 2011; Oliveira, Boldorini, Martins e Dias, 2016). Ela acrescenta ênfase e profissionalismo para a gestão de projetos, porque atua para padronizar os processos de governança e facilitar o compartilhamento de recursos, metodologias, ferramentas e técnicas (AXELOS, 2017; PMI, 2017). Desse modo, a organização tem noção acurada de como os projetos estão sendo conduzidos para atingir metas e gerar benefícios (Monteiro, Santos e Varajão, 2016; Oliveira e Martins, 2018).

O PMO foi implantado na área militar na década de 1930 e tem sido utilizado nas organizações desde de 1994 (Morris, 1994; Benson, 1997), mas questões permanecem abertas sobre o seu papel - isto é, a implementação, a relevância e o valor obtido - pelas organizações que adotam esse tipo de estrutura para gestão de seus projetos (Unger, Gemünden e Aubry, 2012; Oliveira, 2013; Babaeianpour e Zohrevandi, 2014). O levantamento FM Survey mostra que 47% de 400 organizações brasileiras possuem um PMO e 79% de fato percebem o valor gerado em seus níveis hierárquicos (PMI, 2014b). No cenário mundial, de 226 organizações localizadas na América do Norte, na Central e na do Sul, na Europa, na Ásia, no Oriente Médio, na África e no Pacífico, verifica-se que 85% têm um PMO, o que, segmentado por tamanho da organização, corresponde a 75% nas pequenas, 83% nas médias e 95% nas grandes (PM SOLUTIONS, 2016).

Há relativo interesse na pesquisa em gestão de projetos e, sobre suas temáticas de investigação, observa-se uma maior complexidade (Ng e Chai, 2015), devido à diversidade de abordagens que são utilizadas para executar os projetos - por exemplo, há as boas práticas, as metodologias, os frameworks, os modelos com finalidades específicas e outras que são apresentadas na literatura para os praticantes. Por outro lado, estudos bibliométricos mostram que o PMO é um tópico em ascensão (Machado e Martens, 2015; Oliveira, et al. 2016; Eiras, Tomomitsu, Linhares e Pessanha Carvalho, 2017; Bolzan de Rezende, Blackwell e Gonçalves, 2018), por ser visto como centro de excelência que ajuda gerentes e equipes de projetos, áreas funcionais e todos os níveis organizacionais em questões estratégicas, táticas e operacionais que interferem na gestão de projetos (Aubry, 2015; Bredillet, Tywoniak e Tootoonchy, 2018; Lacruz e Cunha, 2018; Oliveira, 2018; Oliveira, Martins e Cruz, 2019).

Mesmo assim, o desempenho do PMO e da própria gestão de projetos é questionado, haja vista que os projetos violam aspectos da restrição tripla - escopo, tempo e custo (Barbalho, Silva e Toledo, 2017) apesar de serem conduzidos a partir de recomendações difundidas (AXELOS, 2017; PMI, 2017). Estudos que discutam a efetividade dessas práticas são relevantes para o conhecimento em gestão de projetos. Ainda mais, quando existem vastas oportunidades educacionais para os profissionais obterem conhecimento formal na disciplina Gerenciamento de Projetos. Isso porque, quiçá, as "boas práticas" podem não ser de todo realizáveis sobre as questões que envolvem o funcionamento, os desafios, os problemas, as preocupações, as soluções, entre outras associadas à prática da gestão de projetos que acontece nas organizações. A proeminente indagação que direciona este estudo é: o discernimento dos praticantes da gestão de projetos a respeito da ausência ou existência do PMO nas organizações influencia a percepção que eles têm quanto ao desempenho do PMO?

O estudo se justifica porque fatores organizacionais como estratégia, sistemas de informação, gestão do portfólio de projetos, operações, redes de relacionamento, pessoas, gestão do conhecimento e cultura organizacional têm sido investigados isoladamente na gestão de projetos (Johnson, Creasy e Fan, 2016; Oliveira, et al. 2016; Padalkar e Gopi-nath, 2016). O argumento adiante é que esses fatores organizacionais, quando integrados a favor do PMO, sem distinção de um tipo específico, implicam o sucesso dos projetos, além de contribuir para o desempenho do PMO e influenciá-lo. Logo, demonstrar como o conhecimento teórico se conecta com as observações do cotidiano organizacional consiste em considerável contribuição e ajuda a estender a teoria na disciplina Gerenciamento de Projetos.

Quanto ao conhecimento sobre a estrutura organizacional de projetos, é possível verificar interdependências entre os fatores organizacionais e, assim, ampliar a compreensão de como esses vínculos conceituais são realizados nas trincheiras profissionais. Portanto, a contribuição acadêmica está em conhecer e apreender mais a respeito da natureza do PMO, para, então, remetê-lo à prática, porque auxilia os profissionais que lidam com a área de integração nos projetos, precisamente, aqueles que estão alocados em um PMO. Dessa forma, o PMO, ao apoiar gerentes e equipes de projetos ou mesmo ser responsável pela implementação dos projetos, representa o ponto de convergência para avançar em relação às práticas gerenciais.

O objetivo deste estudo, a partir da percepção dos praticantes da gestão de projetos quanto ao desempenho do PMO, é verificar as intensidades e as diferenças das influências dos referidos fatores organizacionais, quando comparados à ausência ou existência do PMO nas organizações. Na segunda seção, é abordada a estrutura organizacional de projetos. A terceira seção descreve os fatores organizacionais e suas relações com o desempenho na gestão de projetos. A quarta seção traz os procedimentos metodológicos. A quinta seção apresenta e analisa os resultados. A sexta seção indica a limitação e as sugestões para a evolução do estudo.

Project Management Office

O PMO é uma estrutura organizacional que agrupa atividades e funções semelhantes durante a implementação dos projetos (Mintzberg, 1983; Montana e Charnov, 1987), sendo a própria aplicação da estratégia na gestão de projetos que permite elevado grau de coordenação entre as partes envolvidas (Kerzner, 2013; Dinsmore e Cabanis-Brewin, 2014). O PMO tem papel amplo na organização e suas atividades acompanham as mudanças organizacionais em direção aos objetivos estratégicos. Os resultados dos projetos são influenciados pelo contexto organizacional, pela gestão de mudanças e por adequações nos mecanismos de controle (Aubry, et al. 2011; Oliveira, 2013). Assim, compreender como se dá o desempenho do PMO ajuda a desenvolver as práticas gerenciais quando se identificam áreas fracas e sugerem-se ações corretivas. Aspectos importantes, haja vista a capacidade do pmo de entregar valor e melhorar o desempenho organizacional (Spalek, 2013; Aubry, 2015).

O pmo permite alcançar profissionalismo na gestão de projetos ao se preocupar com as expectativas dos clientes e com os interesses das partes envolvidas. Por isso, ele tem vários objetivos - por exemplo, melhorar a eficiência no uso dos recursos (objetivo do processo), tornar eficaz o uso dos recursos escassos ao reduzir custos (objetivo do usuário), reduzir o risco de falhas de projetos (objetivo de aprendizagem) e aumentar as taxas de sucesso na execução dos projetos em termos de benefícios econômicos (objetivo de valor) (Kutsch, Ward, Hall e Algar, 2015) - e fornece serviços que incluem a manutenção de normas, a alocação de pessoas e o assessoramento da alta direção (Oliveira, Boldorini, Teixeira e Martins, 2017; Oliveira, 2018).

Dentre as funções realizadas pelo pmo, é possível destacar: i) monitoramento e controle do desempenho - proporciona informações para os gerentes de projetos a respeito dos projetos sobre sua responsabilidade e, de modo consolidado, reporta o andamento dos projetos para a alta direção; ii) desenvolvimento de competências e metodologia de gerenciamento de projetos - inclui atividades nas quais as ferramentas e os métodos são provisionados para os envolvidos com os projetos; iii) gestão de projetos múltiplos - inclui os projetos interdependentes e a coordenação dos programas e portfólios; iv) alinhamento estratégico - aproximação dos projetos com a alta direção para manter os executivos informados; v) aprendizado organizacional - registro e manutenção do conhecimento dos projetos na forma de lições apreendidas; vi) especialização na execução de tarefas - refere-se ao centro de serviço e suporte para gerentes e equipes de projetos; vii) interface para o gerenciamento do cliente - interligação com as expectativas dos clientes; viii) recrutamento, seleção, avaliação e determinação de salários - administração de recursos humanos para as ações relacionadas com a gestão de projetos (Hobbs e Aubry, 2010). Ao assumir essas funções, o pmo atende as necessidades que recaem sobre a execução dos projetos, as quais podem incluir mentoria e treinamento, avaliação de riscos, garantia da qualidade e atuação como autoridade de mudanças, dentre outras que contribuam para o desempenho na gestão de projetos (Müller, Glückler e Aubry, 2013; Oliveira, 2018).

Fatores organizacionais e desempenho na gestão de projetos

A estratégia e suas formas de pensamento influenciam o desempenho na gestão de projetos, quando as organizações adotam determinados processos para o gerenciamento deles. Isso é possível quando os projetos são iniciados como parte da execução da estratégia organizacional (Gareis e Huemann, 2000; Oliveira, 2013), cuja preocupação se centra nos objetivos de negócio e nas formas como os projetos serão implementados para entregar resultados e benefícios (Drouin e Jugdev, 2014; Mathur, Jugdev e Shing Fung, 2014).

Os sistemas de informação se referem à adoção de ferramentas que favorecem o desempenho na gestão de projetos, por isso as decisões tomadas nas organizações em relação a si própria se baseiam nos dados disponíveis para melhorar o processo decisório (Bostrom e Heinen, 1977; Karim, 2011). Assim, por meio dos sistemas de informação, as organizações criam processos específicos de busca, coleta, armazenamento, classificação e tratamento dos dados relevantes para os projetos (Gutierrez, 2014; Nechkoska, Poels e Manceski, 2015).

A gestão do portfólio de projetos como influenciador do desempenho na gestão de projetos é um mecanismo que garante o monitoramento e controle dos projetos para assegurar o alcance dos resultados e objetivos de negócio (Martinsuo, 2013; Alqahtani, Chinyio, Mushatat e Oloke, 2015). Isso se estende para além das práticas e dos processos, pois inclui a tomada de decisão por indivíduos para a triagem inicial, seleção e priorização de projetos concorrentes com posterior alocação dos recursos (Patanakul, 2015; Padovani e Carvalho, 2016).

As operações indicam as capacidades das organizações

- organizacionais ou dinâmicas -, que representam as condições para alcançar o desempenho na gestão de projetos com projetos, programas e portfólios (Meirelles e Camargo, 2014; Oliveira, Cruz, Oliveira e Martins, 2018), porque possibilitam às organizações construir e renovar seus processos, o que envolve diferentes atividades e habilidades que incluem aprendizagem, resposta estratégica e integração de ativos com novos recursos (Tondolo e Bitencourt, 2014; Oliveira, 2018).

As redes de relacionamento permitem compreender questões conexas aos resultados organizacionais (Tomaél, Alcará e Di Chiara, 2005; Quatman e Chelladurai, 2008), dentre as quais se destacam as interfaces na rede de atores que estão no ambiente de projetos, posto que o processo de criação das redes sociais é o fruto de uma ação recíproca entre conhecimento e comprometimento dos indivíduos e grupos, quando se refere ao desempenho na gestão de projetos (Aubry, 2011; Bourouni, Noori e Jafari, 2015).

As pessoas e seus contextos - por exemplo, a gestão estratégica de pessoas e a perspectiva de treinamento, desenvolvimento e capacitação no ambiente de projetos- contribuem para o desempenho na gestão de projetos (Barba e Sanz, 2013; Armstrong e Taylor, 2014), visto que elas são o único recurso nas organizações com aptidão para criar e inovar. Desse modo, quando capacitadas de forma adequada, tornam-se mais qualificadas para entregar resultados durante a execução dos projetos (Kilkelly, 2014; Handzic, Durmic, Kraljic e Kraljic, 2016).

A gestão do conhecimento é um aspecto crítico da gestão de projetos, pois, ao realizar e gerir as lições apreendidas nos projetos, possibilita favorecer e melhorar o desempenho atual e futuro da organização (Nonaka e Takeuchi, 1995; Davenport e Prusak, 1998). Não se constitui uma tarefa simples de ser realizada, mas, por estar aportada nos indivíduos como conhecimento tácito, é concebida por meio da apropriação e registro sistemático do histórico dos projetos (Rosa, Chaves, Oliveira e Pedron, 2016; Swain e Lightfoot, 2016).

A cultura organizacional é tangente ao desempenho na gestão de projetos e é capaz de influenciar o sucesso deles, principalmente, quando a alta direção da organização promove a cultura de gestão de projetos (Wanga, Iravo e Wandera, 2016; Vaidyanathan, 2016). Essa cultura simboliza o conjunto de ideologias, padrões e valores que são vivenciados pelos gerentes e equipes de projetos em prol do sucesso e obtenção de resultados organizacionais (Senyurt, 2010; Oyewobi, Abiola-Falemu e Ibironke, 2016).

A partir da percepção dos praticantes da gestão de projetos quanto ao desempenho do PMO, pressupõe-se que as intensidades e as influências dos fatores organizacionais no desempenho do PMO sejam diferentes, quando comparadas à ausência ou existência do pmo nas organizações. A integração dos fatores organizacionais é representada na figura 1.

Modelo analítico.

Figura 1: Modelo analítico.

Fonte: elaborada pelos autores.

O modelo analítico, mesmo não considerando a plenitude de fatores que influenciam o desempenho do PMO, ao incluir a mediação simples e a mediação múltipla, sugere que, em relação à estratégia, além do efeito direto, os fatores organizacionais, os sistemas de informação, a gestão do portfólio de projetos e as redes de relacionamento são mediadores simples para contribuir com o desempenho do PMO. Já os mediadores múltiplos apontam para diferentes caminhos e combinações dos fatores organizacionais, dos sistemas de informação, da gestão do portfólio de projetos, das operações, das redes de relacionamento e da gestão do conhecimento, para contribuir com o desempenho do PMO. Também é possível observar relações secundárias de mediação a partir de estratégia. Primeiro, com o fator organizacional redes de relacionamento, em que o fator organizacional operações é um mediador simples. Segundo, com o fator organizacional gestão do portfólio de projetos, em que os fatores organizacionais redes de relacionamento e sistemas de informação são mediadores simples, e os fatores organizacionais operações e redes de relacionamento, que são mediadores múltiplos. Em relação a pessoas, além do efeito direto, os fatores organizacionais cultura organizacional, gestão do conhecimento e redes de relacionamento são mediadores simples para contribuir com o desempenho do PMO. Já os mediadores múltiplos apontam para diferentes caminhos e combinações dos fatores organizacionais cultura organizacional, gestão do conhecimento, operações, redes de relacionamento e gestão do portfólio de projetos, para contribuir com o desempenho do PMO. Também é possível observar relações secundárias de mediação a partir de pessoas. Primeiro, com o fator organizacional operações, em que redes de relacionamento é um mediador simples. Segundo, com o fator organizacional gestão do conhecimento, em que os fatores organizacionais redes de relacionamento e cultura organizacional são mediadores simples, e os fatores organizacionais operações e redes de relacionamento são mediadores múltiplos.

Metodologia

O estudo tem abordagem quantitativa, natureza descritiva e foi realizado por meio de survey com gerentes de projetos ou profissionais com papel compatível com a atividade de gerenciamento de projetos. O questionário utilizou a escala Likert. Os enunciados das cinco questões por cons-truto - isto é, estratégia (EST), sistemas de informação (SIN), gestão do portfólio de projetos (CPP), operações (OPE), redes de relacionamento (RRE), pessoas (PES), gestão do conhecimento (eco), cultura organizacional (COR) e desempenho do PMO (DES) - foram adaptados a partir de pesquisas relacionadas a esses fatores organizacionais (Denison, Haaland e Goelzer, 2003; Choi, Poon e Davis, 2008; Hong, Kim, Kim e Leem, 2008; Parung e Bititci, 2008; Peslak, 2008; Raymond e Bergeron, 2008; Moeller, 2010; Oliveira, Martins, Dias e Monteiro, 2014; Arunprasad, 2016; Padovani e Carvalho, 2016; Papke-Shields e Boyer-Wright, 2017) - e podem ser obtidas em Oliveira, Martins e Cruz (2019).

A coleta de dados foi realizada por meio da plataforma SurveyMonkey.com e corresponde aos registros de 63 países. Como meios de divulgação do questionário nos idiomas português e inglês, utilizaram-se as mídias sociais LinkedIn, Twitter e Facebook, inclusive nesta última, com a veiculação de anúncio patrocinado para todos os países de acordo com os filtros de seleção: idioma inglês e interesse em Project Management. Nessas mídias sociais, foram apresentadas mensagens para a colaboração em grupos que reúnem interessados no tema gestão de projetos. Também, utilizou-se o e-mail, cujos endereços foram obtidos em artigos publicados em congressos e periódicos com foco na disciplina Gerenciamento de Projetos.

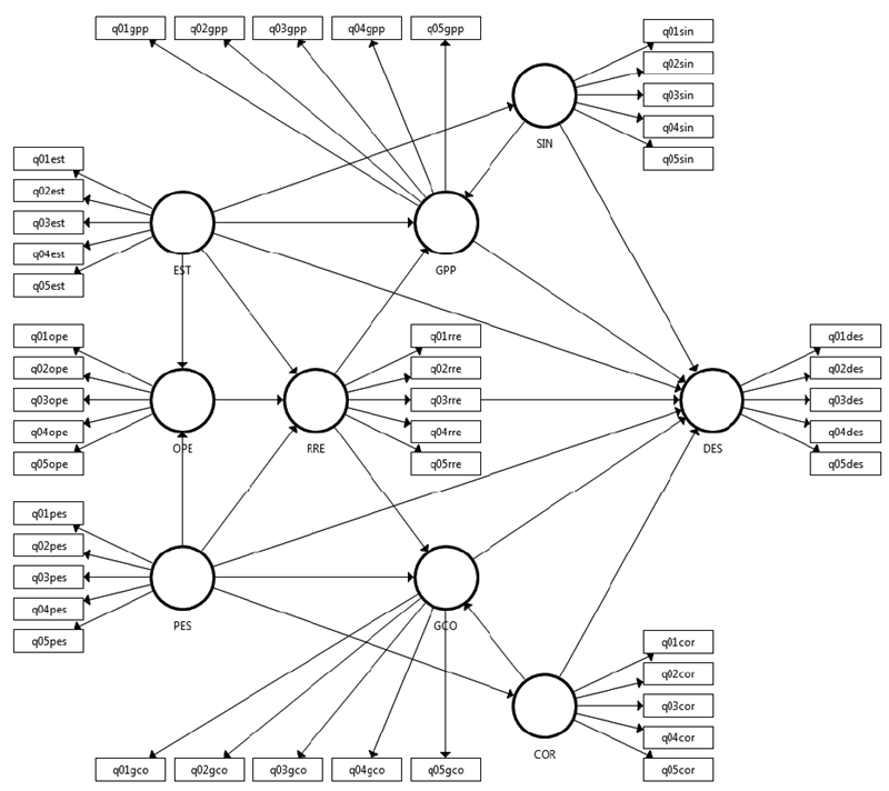
A heterogeneidade observada ocorre quando as diferenças entre grupos são verificadas sobre as características identificadas por meio de variáveis categóricas. Neste estudo, indicam que os respondentes podem ou não atuar em um PMO. Da amostra de 445 respondentes, 119 trabalham em organizações que não possuem PMO (PMO Não), e 326 trabalham em organizações que possuem PMO (PMO Sim). No software G*Power (Cohen, 1992; Faul, Erdfelder, Buchner e Lang, 2009), o teste de regressão linear múltipla: modelo fixo, aumento de r2, indica um poder estatístico de 87% para o grupo PMO Não e 100% para o grupo PMO Sim. Para a análise dos dados, utilizou-se a Partial Least Squares Structural Equation Modeling (PLS-SEM) no software Smar-TPLS 3, que inclui a execução do teste Partial Least Squares Multi-group Analysis (PLS-MCA) (Hair Jr., Hult, Ringle e Sarstedt, 2017; Hair Jr., Sarstedt, Ringle e Gudergan, 2018). O modelo de mensuração é apresentado na figura 2.

Modelo de mensuração. O construto é indicado pelo código em CAIXA ALTA, de modo que seus indicadores são codificados pelo número da questão seguido do código do construto em CAIXA BAIXA. Estratégia (EST). Sistemas de informação (SIN). Gestão do portfólio de projetos (CPP). Operações (OPE). Redes de relacionamento (RRE). Pessoas (PES). Gestão do conhecimento (eco). Cultura organizacional (COR). Desempenho do PMO (DES).

Figura 2: Modelo de mensuração. O construto é indicado pelo código em CAIXA ALTA, de modo que seus indicadores são codificados pelo número da questão seguido do código do construto em CAIXA BAIXA. Estratégia (EST). Sistemas de informação (SIN). Gestão do portfólio de projetos (CPP). Operações (OPE). Redes de relacionamento (RRE). Pessoas (PES). Gestão do conhecimento (eco). Cultura organizacional (COR). Desempenho do PMO (DES).

Fonte: elaborada pelos autores.

Resultados e análises

As características demográficas dos respondentes indicam que, nas funções exercidas nas organizações, 16,18% são membros de equipe, 8,76% são analistas de projetos, 15,06% são coordenadores de projetos, 42,70% são gerentes de projetos, 12,13% são diretores ou executivos ou presidentes e 5,17% são professores e pesquisadores. Quanto à formação em gestão de projetos, 4,94% não possuem, 13,71°% possuem treinamento de 16, 24 ou 32 horas, 13,93% possuem curso de extensão de 40 horas e 67,42% possuem especialização maior ou igual a 360 horas. A experiência profissional e atuação em gestão de projetos é representada pelas faixas: 7,64% com menos de 2 anos, 22,02% entre 2 e 5 anos, 20% entre 6 e 9 anos, 16,40% entre 10 e 13 anos, 9,66% entre 14 e 17 anos, 6,74% entre 18 e 21 anos, 6,74% entre 22 e 25 anos, 2,70% entre 26 e 29 anos, 1,58% entre 30 e 33 anos e 2,70% com mais de 33 anos; contudo esse critério não é aplicável a 3,82% dos respondentes. O teste qui-quadrado confirma que os respondentes possuem conhecimento adequado para prestar informações ao estudo, posto que há relação estatisticamente significante entre a função exercida e a formação em gestão de projetos (x2[15]= 50,0376; p < 0,01) e entre a função exercida com a experiência profissional e a atuação em gestão de projetos (X2[50] = 169,0521; p < 0,01).

A respeito do tamanho das organizações, 19,10% são de pequeno porte (menos de 50 funcionários), 26,29% são de médio porte (entre 51 e 500 funcionários) e 54,61%% são de grande porte (mais de 501 funcionários). No que se refere às localizações, 10,79% estão na América do Norte, 65,84% estão na América do Sul, 1,35% estão na América Central, 11,91%% estão na Europa, 3,82% estão na Ásia, 3,60% estão na África, 1,57% estão no Oriente Médio e 1,12% estão no Pacífico. A representatividade corresponde a 32,64% de 193 estados-membros das Nações Unidas, sendo os registros de 63 países denominados sobre a figura 3.

Identificação dos países. O tamanho da palavra é proporcional à quantidade de respondentes na localidade.

Figura 3: Identificação dos países. O tamanho da palavra é proporcional à quantidade de respondentes na localidade.

Fonte: elaborada pelos autores.

A análise PLS-SEM segue duas fases para avaliações do modelo de mensuração e do modelo estrutural (Henseler, Hubona e Ray, 2016). Quanto ao modelo de mensuração, no aspecto de consistência interna dos construtos, verifica-se que todos os coeficientes apresentam valores adequados e são confiáveis (Alfa de Cronbach, confiabilidade composta e consistência da confiabilidade). No aspecto de validade convergente, a verificação das cargas fatoriais é suficiente para os construtos, bem como as cargas externas dos indicadores são adequadas e estatisticamente significantes (variância média extraída e indicadores com p < 0,01). No aspecto de validade discriminante, as cargas fatoriais comprovam que os construtos e os indicadores diferem entre si (critério de Fornell-Larcker e cargas transversais). A tabela 1 apresenta a síntese dos resultados quanto às verificações obrigatórias no modelo de mensuração.

Tabela 1: Avaliação do modelo de mensuração

Construtos Alfa de Cronbach1 Confiabilidade composta1 Variância média extraída2 Critério de Fornell-Larcker3
COR DES EST eco epp OPE PES RRE SIN
COR 0,7431 0,8288 0,4923 0,7016 0 0 0 0 0 0 0 0
DES 0,8741 0,9084 0,6650 0,6541 0,8155 0 0 0 0 0 0 0
EST 0,6894 0,8009 0,4486 0,3920 0,4292 0,6698 0 0 0 0 0 0
eco 0,7718 0,8439 0,5201 0,6243 0,5621 0,4978 0,7212 0 0 0 0 0
CPP 0,6764 0,7937 0,4361 0,5524 0,5488 0,5457 0,5996 0,6604 0 0 0 0
OPE 0,6751 0,7931 0,4345 0,5418 0,4841 0,5969 0,6091 0,5759 0,6592 0 0 0
PES 0,6974 0,8050 0,4536 0,5983 0,5288 0,4693 0,5802 0,5349 0,5634 0,6735 0 0
RRE 0,7532 0,8327 0,4991 0,6005 0,4902 0,3484 0,5613 0,4672 0,4744 0,5607 0,7065 0
SIN 0,8118 0,8689 0,5708 0,4531 0,4370 0,5487 0,5513 0,5060 0,5124 0,4413 0,4290 0,7555

Nota. 1 Confiabilidade. 2 Validade convergente. 3 Validade discriminante. Estratégia (EST). Sistemas de informação (SIN). Gestão do portfólio de projetos (CPP). Operações (OPE). Redes de relacionamento (RRE).

Pessoas (PES). Gestão do conhecimento (eco). Cultura organizacional (COR). Desempenho do PMO (DES).

Fonte: dados da pesquisa.

Considerados satisfatórios os resultados encontrados, é possível verificar as relações entre os construtos com a avaliação do modelo estrutural. Porém, antes de realizar a análise multigrupo, é necessário confirmar com o procedimento Measurement Invariance of the Composite Models (Micom) que a mensuração dos dados é equivalente (Henseler, Ringle e Sarstedt, 2016). Uma mensuração equivalente total é identificada. Por isso, para as relações cuja diferença não é estatisticamente significante podem ser considerados os valores obtidos com os dados agrupados. A tabela 2 apresenta os resultados do teste PLS-MCA, em que, entre a ausência e a existência do PMO na organização, as diferenças no caminho estrutural são estatisticamente significantes nas relações: COR → eco, EST → SIN, eco → DES, OPE → RRE, PES → COR, PES → OPE, PES → RRE, RRE → ECO, RRE → CPP e SIN → CPP.

Tabela 2: Comparação PMQ não vs. PMQ sim

Construtos Diferença no caminho estrutural Nível de significância p
COR -» DES 0,0541 ns 0,3302
COR - ECO 0,2698 * * 0,0241
EST - DES 0,0839 ns 0,1984
EST - CPP 0,1127 ns 0,1874
EST - OPE 0,0169 ns 0,5819
EST - RRE 0,0577 ns 0,3183
EST - SIN 0,1930 * * 0,0139
ECO - DES 0,3940 *** 0,0004
CPP - DES 0,1202 ns 0,8491
OPE - RRE 0,2192 * 0,9320
PES - COR 0,1425 * * 0,0380
PES - DES 0,0659 ns 0,7101
PES - ECO 0,0418 ns 0,3821
PES - OPE 0,1663 * * 0,0332
PES - RRE 0,2305 * * 0,0353
RRE - DES 0,1304 ns 0,8812
RRE - ECO 0,2716 * * 0,9854
RRE - CPP 0,1312 * 0,9137
SIN - DES 0,1578 ns 0,8891
SIN - CPP 0,1594 * 0,0999

Nota. Estratégia (EST). Sistemas de informação (SIN). Gestão do portfólio de projetos (CPP). Operações (OPE). Redes de relacionamento (RRE). Pessoas (PES). Gestão do conhecimento (eco). Cultura organizacional (COR). Desempenho do PMO (DES). NS não significante. *** p < 0,01. ** p < 0,05. * p < 0,10.

Fonte: dados da pesquisa.

Sobre o modelo estrutural, são avaliados os dados agrupados (amostra) e os dados dos grupos (PMO Não e PMO Sim). As intensidades e as influências dos fatores organizacionais no desempenho do PMO, em relação à percepção dos praticantes da gestão de projetos, são diferentes e estatisticamente significantes quando comparadas à ausência ou existência do PMO nas organizações. Os critérios de avaliação abrangem o sinal, a magnitude, o nível de significância dos coeficientes do caminho estrutural e o valor do coeficiente de determinação r2, sendo que, ao relatar distintos tamanhos de amostra, deve ser utilizado o coeficiente de determinação R2 Ajustado, pois esse busca compensar a variância explicada quando há relações não significantes no caminho estrutural (Hair Jr., et al. 2017). A tabela 3 apresenta os valores do R2 Ajustado para os grupos PMO Não, PMO Sim e amostra.

Tabela 3: Intensidade dos fatores organizacionais

Fonte: dados da pesquisa.

Divergência de percepções

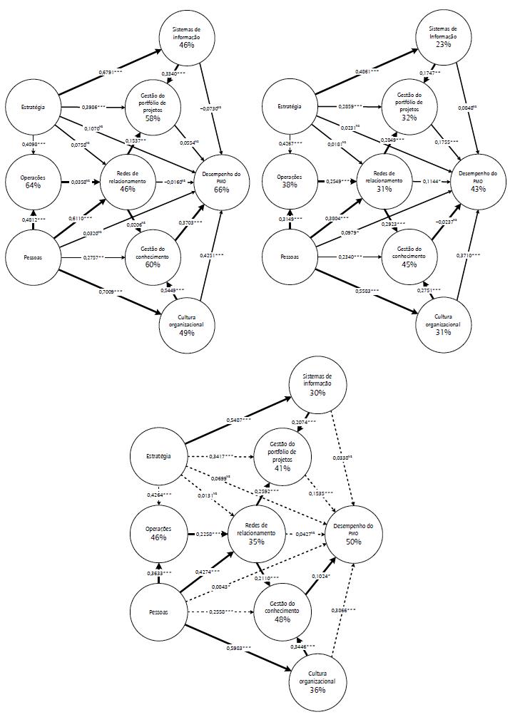
A constatação é que persiste um entendimento divergente entre os respondentes que atuam em organizações que não possuem PMO (26,74%) e aqueles que exercem atividades em organizações que o possuem (73,26%). Conforme a tabela 3, as intensidades dos fatores organizacionais são diferentes quanto ao discernimento dos praticantes da gestão de projetos a respeito da ausência ou existência do PMO. Para os respondentes que atuam em organizações que possuem PMO, o desempenho corresponde a 43%. Para os respondentes que atuam em organizações que não o possuem, o desempenho corresponde a 66%. Esse resultado a respeito do desempenho do PMO - relativamente maior (23%) - pode sugerir que a estrutura organizacional de projetos seja a solução ideal para executar, monitorar e controlar as atividades nas organizações que têm seus empreendimentos conduzidos por projetos, precisamente, por ter-se um centro de excelência em projetos que suporte o uso de metodologias, ferramentas e técnicas reconhecidas como "boas práticas" para a gestão deles (AXELOS, 2017; PMI, 2017). Isso porque, ao confrontar a existência com a ausência do PMO no cenário de privação, todos os valores do R2 Ajustado nos fatores organizacionais são relativamente maiores.

A valoração para os respondentes que atuam em organizações que não possuem PMO pode estar vinculada às ideias que têm origem na era determinística e à finalidade prescritiva da gestão de projetos (Padalkar e Gopinath, 2016). No caminho estrutural, cuja diferença não é estatisticamente significante entre os grupos PMO Não e PMO Sim, podem ser considerados os valores obtidos na amostra. Porém, isso requer cautela, porque os dados estão agrupados e contêm informações de organizações que não possuem o PMO. Desse modo, na perspectiva estatística, os valores na amostra devem ser observados como limite inferior ou superior para, nas organizações que possuem o PMO, compreender as demais relações entre os fatores organizacionais no desempenho do PMO. Por exemplo, entre estratégia e operações, tem-se o valor de 0,4267 (p < 0,01; PMO Sim), mas esse poderia, no limite inferior, assumir um valor de 0,4264 (p < 0,01; amostra). As projeções para as comparações são apresentadas na figura 4.

Modelo estrutural para a comparação. A linha espessa indica diferença estatisticamente significante entre os grupos. A linha pontilhada nos dados agrupados deve ser interpretada como limite inferior ou limite superior somente em relação ao grupo PMO Sim. NS não significante. *** p < 0,01. ** p < 0,05. * p < 0,10.

Figura 4: Modelo estrutural para a comparação. A linha espessa indica diferença estatisticamente significante entre os grupos. A linha pontilhada nos dados agrupados deve ser interpretada como limite inferior ou limite superior somente em relação ao grupo PMO Sim. NS não significante. *** p < 0,01. ** p < 0,05. * p < 0,10.

Fonte: elaborada pelos autores.

Tendo como referência o grupo PMO Sim para as relações que são diferentes entre os fatores organizacionais, está explícito e é notável que, no grupo PMO Não, há uma suposta prevalência das influências na respectiva relação - isto é, entre pessoas e cultura organizacional (0,7009, p < 0,01, PMO Não; 0,5583, p < 0,01, PMO Sim); entre estratégia e sistemas de informação (0,6791, p < 0,01, PMO Não; 0,4861, p < 0,01, PMO Sim); entre pessoas e redes de relacionamento (0,6110, p < 0,01, PMO Não; 0,3804, p < 0,01, PMO Sim); entre cultura organizacional e gestão do conhecimento (0,5449, p < 0,01, PMO Não; 0,2751, p < 0,01, PMO Sim); entre pessoas e operações (0,4812, p < 0,01, PMO Não; 0,3149, p < 0,01, PMO Sim); entre gestão do conhecimento e desempenho do PMO (0,3703, p < 0,01, PMO Não; -0,0237, não significante, PMO Sim) e entre sistemas de informação e gestão do portfólio de projetos (0,3340, p < 0,01, PMO Não; 0,1747, p < 0,05, PMO Sim).

Quanto à instrução acadêmica dos respondentes que atuam em organizações que não possuem PMO, destaca-se que: 9,24% não possuem, 18,50% possuem treinamento de 16, 24 ou 32 horas, 11,76% possuem curso de extensão de 40 horas e 60,50% possuem especialização maior ou igual a 360 horas - ou seja, 90,76% informam terem realizado alguma capacitação para gerenciamento de projetos. Isso comprova a gama de oportunidades que os profissionais têm para obter conhecimento na disciplina Gerenciamento de Projetos, o que ocorre por meio de treinamentos que levam os indivíduos a adquirirem competências e melhorarem sua capacidade de entregar resultados (Barba e Sanz, 2013; Armstrong e Taylor, 2014). No aspecto comercial, as empresas oferecem treinamentos preparatórios que, quase sempre, direcionam para alguma certificação profissional relacionada à gestão de projetos. Inclusive, no Brasil, no aspecto acadêmico, percebe-se a proliferação dos cursos com foco nas difundidas "boas práticas" para a gestão de projetos. Nesses treinamentos e cursos, geralmente, o objeto de ensino tem a tendência de estar restrito aos cinco grupos de processos: iniciação, planejamento, execução, monitoramento e controle, e encerramento; que estão organizados em dez áreas de conhecimento em projetos: integração, escopo, cronograma, custos, qualidade, recursos, comunicações, riscos, aquisições e partes interessadas (PMI, 2017).

A interpretação derivada e a dúvida que se põe é que, talvez, as vastas opções formais e informais para a aquisição de conhecimento em gestão de projetos sejam o motivo do entendimento equivocado a respeito da real capacidade do PMO. A certeza é que, para ser compartilhado, o conhecimento tácito necessita ser convertido em conhecimento explícito (Nonaka e Takeuchi, 1995; Davenport e Prusak, 1998). É provável que os instrutores e os professores desses treinamentos e cursos não tenham vivência adequada no que tange ao funcionamento, aos desafios, aos problemas, às preocupações e às soluções, entre outros mecanismos associados à prática da gestão de projetos, especificamente, as que acontecem no PMO. Por isso, as informações, os pressupostos e o conhecimento compartilhado, ainda que transmitidos de forma suficiente aos instruendos e aos alunos, estão restritos aos pilares conceituais baseados no que é reconhecido na gestão de projetos como "boas práticas" (AXELOS, 2017; PMI, 2017).

A disciplina Gerenciamento de Projetos ainda não possui uma estrutura teórica consistente devido a ser considerada uma disciplina recente - começou-se a se estruturar na década de 1930 e se consolidou na década seguinte com os projetos militares -, quando comparada com as disciplinas Estratégia ou Marketing. Assim, na ótica da ciência normal, o ensino na gestão de projetos ocorre por meio de paradigmas (Johnson, Creasy e Fan, 2016; Padalkar e Gopinath, 2016), que têm fundamento exclusivo na literatura construída sobre a experiência em projetos e na prática profissional que deu certo. Por isso, mesmo que haja literatura acadêmica em artigos de periódicos e conferências, a tradição é que o texto referência (AXELOS, 2017; PMI, 2017) das disciplinas que abordam o conteúdo relacionado ao PMO reflita somente as situações de sucesso e as indicações prescritivas a respeito da necessidade de se ter, como implantar, o que fazer e potenciais benefícios, que, nesse caso, assume tendência de quase perfeição, hegemonia e superioridade administrativa. Logo, o conhecimento e a internalização pelos profissionais condizem apenas com parte da realidade do PMO.

Considerando a vivência profissional e os valores que se destacam no grupo de respondentes que atuam em organizações que possuem PMO - isto é, as relações entre redes de relacionamento e gestão do conhecimento (0,2923, p < 0,01, PMO Sim; 0,0206, não significante, PMO Não), entre redes de relacionamento e gestão do portfólio de projetos (0,2849, p < 0,01, PMO Sim; 0,1537, p < 0,05, PMO Não) e entre operações e redes de relacionamento (0,2549, p < 0,01, PMO Sim; 0,0358, não significante, PMO Não) -, nota-se que o PMO está longe de ser a solução ideal para a gestão de projetos. Ao contrário, revela que, nos aspectos de sua compreensão, persiste uma lacuna de entendimento comum sobre o que impulsiona seu sucesso, de forma que ainda não há uma resposta definitiva para ajudar os profissionais a resolverem seus problemas e desafios (Müller, et al. 2013; Oliveira, 2013; Spalek, 2013; Oliveira e Martins, 2018; Oliveira, 2018).

Efeitos dos fatores organizacionais no desempenho do PMO

Nas organizações que possuem a estrutura organizacional de projetos, a intensidade dos fatores organizacionais no desempenho do PMO é moderada e corresponde a cerca de 43% (R2 Ajustado = 0,4292). A tabela 4 apresenta o tamanho do efeito f 2 no grupo PMO Sim.

O que se observa entre os fatores organizacionais na tabela 4 é a predominância de efeitos pequenos, porém persiste efeitos médios, entre estratégia e sistemas de informação (0,3093), entre estratégia e operações (0,2517) e entre pessoas e redes de relacionamento (0,1576), assim como há efeito grande entre pessoas e cultura organizacional (0,4529). Essas influências na gestão de projetos sugerem que mudar processos requeira capacidades que implicam adaptações mútuas entre estruturas, pessoas, tecnologias e tarefas (Kerzner, 2013; Dinsmore e Cabanis-Brewin, 2014; Padalkar e Gopinath, 2016). As estruturas referem-se à hierarquia e incluem sistemas de informação, comunicação, gestão e demais aspectos que determinam as formas de execução do trabalho. As pessoas referem-se a habilidades, conhecimentos e competências que residem nos atores organizacionais, bem como sua motivação para realizarem o trabalho. As tecnologias, por serem mais amplas, sobressaem-se em relação às ferramentas de resolução de problemas - por exemplo, computadores ou outro tipo de máquinas -, além de complementarem as descrições de trabalho, as crenças e os valores que existem na organização, sendo utilizadas para alcançar os objetivos estratégicos. As tarefas referem-se ao motivo da existência de uma organização, porque, para a produção de bens e serviços, são o propósito e a dimensão central pelos quais os objetivos são alcançados por meio do trabalho em projetos (Bostrom e Heinen, 1977; Elkjaer, 2017; Oliveira, 2018).

Tabela 4: Influência dos fatores organizacionais

Construtos Caminho estrutural Nível de significância f 2 Tamanho do efeito
COR - DES 0,3710 *** 0,1242 Pequeno
COR - ECO 0,2751 *** 0,0775 Pequeno
EST - DES 0,0231 NS 0,0006 Nenhum
EST - CPP 0,2859 *** 0,0905 Pequeno
EST - OPE 0,4267 *** 0,2517 Médio
EST - RRE 0,0181 NS 0,0003 Nenhum
EST - SIN 0,4861 *** 0,3093 Médio
ECO - DES -0,0237 NS 0,0005 Nenhum
CPP - DES 0,1755 *** 0,0324 Pequeno
OPE - RRE 0,2549 *** 0,0582 Pequeno
PES - COR 0,5583 *** 0,4529 Grande
PES - DES 0,0979 * 0,0098 Nenhum
PES - ECO 0,2340 *** 0,0639 Pequeno
PES - OPE 0,3149 *** 0,1371 Pequeno
PES - RRE 0,3804 *** 0,1576 Médio
RRE - DES 0,1144 * 0,0128 Nenhum
RRE - ECO 0,2923 *** 0,0941 Pequeno
RRE - CPP 0,2849 *** 0,1022 Pequeno
SIN - DES 0,0848 NS 0,0083 Nenhum
SIN - CPP 0,1747 * * 0,0324 Pequeno

Nota. Estratégia (EST). Sistemas de informação (SIN). Gestão do portfólio de projetos (CPP). Operações (OPE). Redes de relacionamento (RRE). Pessoas (PES). Gestão do conhecimento (eco). Cultura organizacional (COR). Desempenho do PMO (DES). NS não significante. *** p < 0,01.

** p < 0,05. * p < 0,10.

Fonte: dados da pesquisa.

Os princípios nas redes de relacionamento são: compartilhamento, interação, ajuda mútua, integração e complementaridade (Cândido e Abreu, 2000). Por isso, a configuração em rede é peculiar ao ser humano, pois ele se agrupa com seus semelhantes para estabelecer relações de interesses mútuos, que se desenvolvem e se modificam conforme sua trajetória (Tomaél et al. 2005). Desse modo, as observações nesses relacionamentos procuram descobrir padrões de interação entre os indivíduos para determinar as condições sob as quais eles surgiram e quais serão suas consequências. Padrões, crenças, valores, normas, artefatos e liderança estratégica que se refletem nos aspectos culturais dos gerentes e equipes de projetos (Quatman e Chelladurai, 2008; Bourouni et al. 2015).

A confirmação é que existem três aspectos que influenciam o desempenho e os resultados dos projetos: cultura de gestão de projetos, gerência de projetos e cultura organizacional. A cultura de gestão de projetos pode ser assim descrita: ênfase estratégica, apoio da alta direção, metodologia de gerenciamento de projetos, gestão do portfólio de projetos, comprometimento e engajamento das partes interessadas, sistema de comunicação e revisão das lições apreendidas nos projetos, entre outros. Os aspectos influenciadores do gerente de projetos incluem as pessoas que integram as equipes de projetos, consideram suas competências, habilidades e atitudes, bem delineadas pelo triângulo de talentos: técnicas em gestão de projetos, estilo de liderança e gestão estratégica de negócios (PMI, 2014a; Alqahtani et al. 2015). Por fim, está consolidado que a cultura organizacional regula o planejamento estratégico, sua implementação e o desdobramento na gestão de projetos por meio das ações do gerente de projetos, com o suporte da organização e o apoio do PMO (Ochiel et al. 2016; Oyewobi et al. 2016; Vaidyanathan, 2016).

Considerações finais

De acordo com a percepção quanto ao desempenho do PMO, o estudo apresenta as intensidades e as diferenças das influências dos fatores organizacionais: estratégia, sistemas de informação, gestão do portfólio de projetos, operações, redes de relacionamento, pessoas, gestão do conhecimento e cultura organizacional, quando comparados à ausência ou existência do PMO nas organizações. A intenção do modelo é analisar o desempenho do PMO, portanto é inócuo discutir o valor das intensidades obtidas sobre o grupo PMO Não. Porém, esses resultados de intensidades e influências demonstram que a percepção de parte dos respondentes é equivocada ou valorada a respeito da real capacidade da estrutura organizacional de projetos, pois existem diferenças, e estas são estatisticamente significantes entre as organizações que não possuem PMO e as organizações que possuem PMO. Por outro lado, os resultados obtidos sobre o grupo PMO Sim indicam a intensidade dos fatores organizacionais de cerca de 43% no desempenho do PMO. Também apontam que, a partir de estratégia e de pessoas, as relações entre os fatores organizacionais na gestão de projetos explicam aproximadamente: 45% da gestão do conhecimento, 38% das operações, 32% da gestão do portfólio de projetos, 31% das redes de relacionamento, 31% da cultura organizacional e 23% dos sistemas de informação.

O estudo contribui para a discussão acerca de conhecer mais a respeito da natureza do pmo no que tange a alguns fatores organizacionais. Isso tem aplicação prática nas organizações, especificamente, nos profissionais que lidam com a área de integração nos projetos que estão alocados em um pmo. Assim, diferencia-se das pesquisas anteriores ao comparar o discernimento dos praticantes da gestão de projetos quanto ao desempenho do pmo. Suas implicações apontam para a direção de que é necessário cautela e senso crítico em relação às "boas práticas" para a gestão de projetos, já que elas são recomendações bastante difundidas pela instrução acadêmica. Note-se que 90,76% dos respondentes que trabalham em organizações que não possuem PMO informaram terem treinamento para gerenciamento de projetos; destes, 60,50% com especialização maior ou igual a 360 horas. Portanto, é o caso de estimular o contraditório na sala de aula: o que pode dificultar ou facilitar a execução de determinada prática? Há mitos ou pontos de atenção sobre afirmações específicas?

É fato, sobre os resultados deste estudo, que há uma lacuna entre a instrução acadêmica e a vivência profissional, porque a percepção quanto ao desempenho do pmo apresenta diferença de 23% (organização que não possui PMO = 66%; organização que possui PMO = 43%). Esse e os demais resultados permitem inferir que as "boas práticas" podem não ser de todo realizáveis sobre as questões que envolvem o funcionamento, os desafios, os problemas, as preocupações, as soluções, entre outras associadas à prática da gestão de projetos. Dentre as implicações práticas e gerenciais, aponta-se que as organizações devem ajustar sua cultura de gestão de projetos para que os praticantes, no registro das suas lições apreendidas, passem a documentar não apenas o que funcionou, mas também valorizem as falhas e as soluções adotadas durante o ciclo de vida dos projetos. Esses erros e acertos podem constituir valoroso conhecimento organizacional para o uso futuro, quando maior atenção será dada ao aprendizado em detrimento da prescrição. Possivelmente, constituindo ganhos econômicos para as organizações, pois seus projetos terão menor tendência de repetir as falhas conhecidas.

Sob a perspectiva acadêmica, o estudo avança além das metodologias, dos manuais e dos guias reconhecidos pelos praticantes da gestão de projetos, ao demonstrar que os fatores organizacionais influenciam o desempenho do PMO. É óbvio que a direção do conhecimento assume característica de maior ênfase nos aspectos positivos da gestão de projetos e isso é muito útil para capacitar os praticantes, pois, tendo ciência das "boas práticas", eles podem adaptar as soluções para o contexto do ambiente de projetos no qual estão inseridos. Mas, sem ter a pretensão de descaracterizar o conhecimento existente na disciplina Gerenciamento de Projetos - seja ele oriundo da profissionalização da gestão de projetos, representado pelos institutos e associações dedicados ao estudo das técnicas, seja oriundo das investigações acadêmicas que têm seu louvor quanto à aplicação sistemática do método científico para estender o conhecimento -, dentre as contribuições acadêmicas e teóricas, os resultados deste estudo revelam potencialidades para repensar as formas de realizar investigações nas temáticas que envolvem a gestão de projetos, não quanto a descobrir e inovar sobre assuntos pouco explorados, mas sim quanto à necessidade de evoluir e passar a relatar e publicar os casos de insucesso.

O ambiente de projetos é desafiador no seu cotidiano em relação às suas issues - como: planos superficiais, inabi-lidades pessoais, inadequações do ambiente, assimetria de informação, negociações, conflitos, mudanças, riscos, poder, autoridade, entre outros aspectos - que aparentemente são pouco enfatizadas pelas pesquisas, devido às características negativas que trazem na sua natureza, mas, em contrapartida, são muito mencionadas como potenciais causas para o fracasso dos projetos. Dessa forma, ao repensar a abordagem de investigação e adequar o modo de anunciar os resultados, ter-se-ia uma inovação para a comunidade científica na disciplina Gerenciamento de Projetos, a qual passaria a refletir nas suas formas de divulgação, visto que quaisquer resultados - positivos e ou negativos - são importantes para o conhecimento acadêmico e úteis como experiência para os praticantes da gestão de projetos.

A limitação está no fato de o modelo analítico per se stante ser complexo, devido aos diferentes caminhos e à quantidade de influências, diretas e indiretas, que se sobrepõem entre os fatores organizacionais. Mesmo assim, é possível verificar os efeitos das relações; inclusive, essa complexidade pode ser equiparada à própria natureza da gestão de projetos, que tem como finalidade realizar a integração dos fatores organizacionais indicados neste estudo, além de outros aspectos cotidianos que incidem no funcionamento das organizações. Como sugestão para estudos futuros, podem ser avaliados outros mecanismos organizacionais que não foram considerados no modelo analítico - por exemplo, financeiros, tamanho da firma, equipe de projetos, partes interessadas e outros. É possível comparar os modos de atuação de acordo com o nível organizacional (estratégico, tático e operacional) no qual a estrutura organizacional de projetos exerce suas funções. No caso das organizações que possuem PMO, é viável proceder à análise de importância-desempenho para destacar as áreas que requerem ação gerencial, posto que essas podem ser vistas como fatores críticos de sucesso. Além disso, a análise das relações de mediação, simples e múltipla - ou seja, as 26 possibilidades nas quais uma relação direta não significante é esperada, visto que isso caracteriza a mediação completa, restando nos demais casos avaliar se há mediação parcial (competitiva ou complementar), existe somente o efeito direto ou não há nem mediação nem efeito - pode explicar como ou por que os efeitos dos fatores organizacionais afetam de modo pormenorizado o desempenho do PMO.

A indicação é que a melhoria de desempenho esteja no centro da administração estratégica, em que as alterações na estrutura organizacional são dependentes da estratégia e envolvem pessoas; portanto, o PMO deve ser considerado pelas organizações de forma permanente para suporte e condução dos projetos. Isso representa novas possibilidades para que se aprenda mais a respeito do PMO: o que direciona suas ações? Quais outros fatores organizacionais o influenciam? Existem outros mecanismos que afetam o seu desempenho? Como isso reflete nas práticas gerenciais que buscam alcançar resultados com a execução de projetos, ao engajar as partes interessadas e envolver todos os níveis organizacionais? A busca por essas respostas definitivamente pode jogar luz na identificação dos demais fatores e mecanismos que interferem no sucesso da gestão de projetos, o que é relevante tanto para o desenvolvimento da literatura quanto para a prática profissional de projetos.

Referências

  1. Alqahtani, F., Chinyio, E., Mushatat, S. e Oloke, D. (2015). Factors effecting performance of projects: A conceptual framework. International Journal of Scientific & Engineering Research, 6(4), 670-676. https://bit.ly/2knh3fY [URL] 🠔
  2. Armstrong, M e Taylor, S. (2014). Armstrong's handbook of human resource management (13 ed.). London: Kogan Page. 🠔
  3. Arunprasad, P. (2016). Guiding metaphors for knowledge-intensive firms: Strategic HRM practices and knowledge strategies. International Journal of Organizational Analysis, 24(4), 743-772. https://doi.org/10.1108/ijoa-07-2015-0887 [URL] 🠔
  4. Aubry, M. (2011). The social reality of organisational project management at the interface between networks and hierarchy. International Journal of Managing Projects in Business, 4(3), 436-457. https://doi.org/10.1108/17538371111144166 [URL] 🠔
  5. Aubry, M. (2015). Project management office transformations: Direct and moderating effects that enhance performance and maturity. Project Management Journal, 46(5), 19-45. https://doi.org/10.1002/pmj.21522 [URL] 🠔
  6. Aubry, M., Richer, M.-C., Lavoie-Tremblay, M e Cyr, G. (2011). Pluralism in PMO performance: The case of a PMO dedicated to a major organizational transformation. Project Management Journal, 42(6), 60-77. https://doi.org/10.1002/pmj.20269 [URL] 🠔
  7. AXELOS. (2017). Managing successful projects with PRINCE2. Norwich: Office of Government Commerce: The Stationery Office. 🠔
  8. Babaeianpour, M e Zohrevandi, S. (2014). Using project management office (PMO) to improve project management abilities. International Journal of Business and Economics, 6(1), 153-165. https://bit.ly/2LpNy9H [URL] 🠔
  9. Barba, I e Sanz, R. (2013). Does training managers pay off? The International Journal of Human Resource Management, 24(8), 1671-1684. https://doi.org/10.1080/09585192.2012.725064 [URL] 🠔
  10. Barbalho, S. C., Silva, G. L e Toledo, J. C. (2017). The impact analysis of functions of project management office on performance of triple constraint of new-product development projects. Dirección y Organización, 61(1), 19-31. https://bit.ly/2Ibr9u8 [URL] 🠔
  11. Benson, L. R. (1997). Acquisition management in the United States Air Force and its predecessors. Report 20050429-024, Air Force History and Museums Program, Washington. https://media.defense.gov/2010/Sep/21/2001329822/-1/-1/0/AFD-100921-011.pdf [URL] 🠔
  12. Bolzan de Rezende, L., Blackwell, P e Pessanha Gonçalves, M. D. (2018). Research focuses, trends, and major findings on project complexity: A bibliometric network analysis of 50 years of project complexity research. Project Management Journal, 49(1), 42-56. https://bit.ly/2K3RLi8 [URL] 🠔
  13. Bostrom, R. P e Heinen, J. S. (1977). MIS problems and failures: A socio-technical perspective, part I - the causes. Management Information Systems Quarterly, 1(3), 17-32. https://doi.org/10.2307/248710 [URL] 🠔
  14. Bourouni, A., Noori, S e Jafari, M. (2015). Knowledge network creation methodology selection in project-based organizations: An empirical framework. Aslib Journal of Information Management, 67(1), 74-93 https://doi.org/10.1108/ajim-08-2014-0106 [URL] 🠔
  15. Bredillet, C., Tywoniak, S e Tootoonchy, M. (2018). Why and how do project management offices change? A structural analysis approach. International Journal of Project Management, 36(5), 744-761. https://doi.org/10.1016/jjjproman.2018.04.001 [URL] 🠔
  16. Cândido, G. A e Abreu, A. F. (2000). Os conceitos de redes e as relações interorganizacionais: Um estudo exploratório. Encontro Nacional da Associação Nacional dos Programas de Pós-Graduação em Administração, Florianópolis, Brasil. 🠔
  17. Choi, B., Poon, S. K., & Davis, J. G. (2008). Effects of knowledge management strategy on organizational performance: A complementarity theory-based approach. Omega, 36(2), 235-251. https://doi.org/10.1016/j.omega.2006.06.007 [URL] 🠔
  18. Cohen, J. (1992). A power primer. Psychological Bulletin, 112(1), 155-159. https://doi.org/10.1037/0033-2909.112.L155 [URL] 🠔
  19. Davenport, T. H e Prusak, L. (1998). Working knowledge: How organizations manage what they know. Cambridge: Harvard Business Press. 🠔
  20. Denison, D. R., Haaland, S e Goelzer, P. (2003). Corporate culture and organizational effectiveness: Is there a similar pattern around the world? In M. Pennington (Ed.), Advances in Global Leadership (vol. 3, pp. 205-227). Bingley: Emerald. 🠔
  21. Dinsmore, P. C e Cabanis-Brewin, J. (2014). The AMA handbook of project management (4 ed.). New York: Amacon Books. 🠔
  22. Drouin, N e Jugdev, K. (2014). Standing on the shoulders of strategic management giants to advance organizational project management. International Journal of Managing Projects in Business, 7(1), 61-77. https://doi.org/10.1108/ijmpb-04-2013-0021 [URL] 🠔
  23. Eiras, F. C., Tomomitsu, H. T., Linhares, I. M e Carvalho, M. M. (2017). Evolução das pesquisas de gestão de projetos: Um estudo bi-bliométrico do International Journal of Project Management. Gestão da Produção, Operações e Sistemas, 12(1). https://doi.org/10.15675/gepros.v12i1.1617 [URL] 🠔
  24. Elkjaer, B. (2017). Organizations as real and ephemeral: On pragmatism and learning as bridging organization and organizing. Journal for Research on Adult Education, 40(1), 53-68. https://doi.org/10.1007/s40955-017-0086-0 [URL] 🠔
  25. Engwall, M. (2003). No project is an island: linking projects to history and context. Research Policy, 32(5), 789-808. https://doi.org/10.1016/s0048-7333(02)00088-4 [URL] 🠔
  26. Faul, F., Erdfelder, E., Buchner, A e Lang, A. G. (2009). Statistical power analyses using G*Power 3.1: Tests for correlation and regression analyses. Behavior Research Methods, 41(4), 1149-1160. https://doi.org/10.3758/brm.41A1149 [URL] 🠔
  27. Gareis, R e Huemann, M. (2000). Competences in project-oriented organization. In J. R. Turner, & S. J. Simister (Eds.), Gower handbook of project management (3 ed., pp. 709-721). Aldershot: Gower. 🠔
  28. Gutierrez, A. (2014). Alignment of Information Systems projects with business strategy: Evolution of thinking and practice. Working Paper 1407: RWPBM1407, Regent's University London, London. 🠔
  29. Hair Jr., J. F., Hult, G. T., Ringle, C. M e Sarstedt, M. (2017). A primer on partial least squares structural equation modeling (PLS-SEM) (2 ed.). Thousand Oaks: Sage. 🠔
  30. Hair Jr., J. F., Sarstedt, M., Ringle, C. M e Gudergan, S. P. (2018). Advanced issues in partial least squares structural equation modeling. Thousand Oaks: Sage . 🠔
  31. Handzic, M., Durmic, N., Kraljic, A e Kraljic, T. (2016). An empirical investigation of the relationship between intellectual capital and project success. Journal of Intellectual Capital, 17(3), 471-483. https://doi.org/10.1108/jic-01-2016-0004 [URL] 🠔
  32. Henseler, J., Hubona, G e Ray, P. A. (2016). Using PLS path modeling in new technology research: Updated guidelines. Industrial Management & Data Systems, 116(1), 2-20. https://doi.org/10.1108/imds-09-2015-0382 [URL] 🠔
  33. Henseler, J., Ringle, C. M e Sarstedt, M. (2016). Testing measurement invariance of composites using partial least squares. International Marketing Review, 33(3), 405-431. https://doi.org/10.1108/imr-09-2014-0304 [URL] 🠔
  34. Hobbs, B e Aubry, M. (2010). The project management office PMO: A quest for understanding. Newtown Square: Project Management Institute. 🠔
  35. Hong, H., Kim, J., Kim, T e Leem, B. (2008). The effect of knowledge on system integration project performance. Industrial Management & Data Systems, 108(3), 385-404. https://doi.org/10.1108/02635570810858787 [URL] 🠔
  36. Johnson, N., Creasy, T e Fan, Y. (2016). Recent trends in theory use and application within the project management discipline. Journal of Engineering, Project, and Production Management, 6(1), 25-52. https://bit.ly/2Ll92nu [URL] 🠔
  37. Karim, A. J. (2011). Project management information systems (PMIS) factors: An empirical study of their impact on project management decision making (PMDM) performance. Research Journal of Economics, Business and ICT, 2(2), 22-27. https://bit.ly/2x7Qogm [URL] 🠔
  38. Kerzner, H. R. (2013). Project management: A systems approach to planning, scheduling, and controlling (11 ed.). New York: John Wiley & Sons. 🠔
  39. Kilkelly, E. (2014). Using training and development to recover failing projects. IEEE Engineering Management Review, 42(1), 83-86. https://doi.org/10.1109/emr.2014.6758264 [URL] 🠔
  40. Kutsch, E., Ward, J., Hall, M e Algar, J. (2015). The contribution of the project management office: A balanced scorecard perspective. Information Systems Management, 32(2), 105-118. https://doi.org/10.1080/10580530.2015.1018768 [URL] 🠔
  41. Lacruz, A e Cunha, E. (2018). Project management office in non-governmental organizations: An ex post facto study. Revista de Gestão, 25(2), 212-227. https://doi.org/10.1108/REGE-03-2018-033 [URL] 🠔
  42. Machado, F. J e Martens, C. D. (2015). Project management success: A bibliometric analisys. Revista de Gestão e Projetos, 6(1), 28-44. https://doi.org/10.5585/gep.v6i1.310 [URL] 🠔
  43. Martinsuo, M. (2013). Project portfolio management in practice and in context. International Journal of Project Management, 31(6), 794-803. https://doi.org/10.1016/jjjproman.2012.10.013 [URL] 🠔
  44. Mathur, G., Jugdev, K e Shing Fung, T. (2014). The relationship between project management process characteristics and performance outcomes. Management Research Review, 37(11), 990-1015. https://doi.org/10.1108/mrr-05-2013-0112 [URL] 🠔
  45. Meirelles, DSe Camargo, Á. A. (2014). Capacidades dinâmicas: o que são e como identificá-las? Revista de Administração Contemporânea, 18(especial), 41-64. https://doi.org/10.1590/1982-7849rac20141289 [URL] 🠔
  46. Mintzberg, H. (1983). Structure in fives: Designing effective organizations. Upper Saddle River: Prentice Hall. 🠔
  47. Moeller, K. (2010). Partner selection, partner behavior, and business network performance: An empirical study on German business networks. Journal of Accounting & Organizational Change, 6(1), 27-51. https://doi.org/10.1108/18325911011025687 [URL] 🠔
  48. Montana, P. J e Charnov, B. H. (1987). Management. Hauppauge, New York: Barron's Educational Series. 🠔
  49. Monteiro, A., Santos, V e Varajão, J. (2016). Project management office models: A review. Procedia Computer Science, 100(1), 1085-1094. https://doi.org/10.1016/j.procs.2016.09.254 [URL] 🠔
  50. Morris, P. W. (1994). The management of projects. London: Thomas Telford. 🠔
  51. Müller, R., Glückler, J., & Aubry, M. (2013). A relational typology of project management offices. Project Management Journal, 44(1), 59-76. https://doi.org/10.1002/pmj.21321 [URL] 🠔
  52. Nechkoska, R. P., Poels, G e Manceski, G. (2015). Bridging operational, strategic and project management information systems for tactical management information provision. Electronic Journal Information Systems Evaluation, 18(2), 146-158. https://bit.ly/2s3UdhK [URL] 🠔
  53. Ng, J. J e Chai, K.-H. (2015). A bibliometric analysis of project management research. IEEE International Conference on Industrial Engineering and Engineering Management (IEEM), Singapore. https://doi.org/10.1109/IEEM.2015.7385794 [URL] 🠔
  54. Nonaka, I e Takeuchi, H. (1995). The knowledge-creating company: How Japanese companies create the dynamics of innovation. New York: Oxford University Press. 🠔
  55. Oliveira, R. R. (2013). Antecedentes do desempenho do Escritório de Gerenciamento de Projetos: estratégia, pessoas e operações - uma proposta de modelo conceitual (dissertação de mestrado em Sistemas de Informação e Gestão do Conhecimento). Universidade Fumec, Belo Horizonte. http://www.fumec.br/revistas/sigc/article/view/1994 [URL] 🠔
  56. Oliveira, R. R. (2018). Desempenho do escritório de gerenciamento de projetos: Integração, influência e intensidade dos fatores organizacionais (tese de doutorado em Administração). Universidade Fumec, Belo Horizonte. http://www.ronielton.eti.br/tese/tese-fumec2018.pdf [URL] 🠔
  57. Oliveira, R. R e Martins, H. C. (2018). Estratégia, Pessoas e Operações como agentes influenciadores do desempenho do Escritório de Gerenciamento de Projetos: uma análise por meio da Modelagem de Equações Estruturais. Gestão & Produção, 25(2), 410-429. https://doi.org/10.1590/0104-530x2294-16 [URL] 🠔
  58. Oliveira, R. R., Boldorini, P. S., Martins, H. C e Dias, A. T. (2016). Gerenciamento de projetos: Comparativo bibliométrico dos anais de congressos brasileiros nas áreas de administração e engenharia de produção. Revista de Gestão e Projetos, 7(1), 15-31. https://doi.org/10.5585/gep.v7i1.377 [URL] 🠔
  59. Oliveira, R. R., Boldorini, P. S., Teixeira, L. A e Martins, H. C. (2017). Gestão de projetos e marketing de relacionamento: Interseções para o gerenciamento das partes interessadas em projetos. Iberoamerican Journal of Project Management, 8(1), 46-67. Fonte: https://bit.ly/2KR6j4Q [URL] 🠔
  60. Oliveira, R. R., Cruz, J. E., Oliveira, R. R e Martins, H. C. (2018). As capacidades dinâmicas da gestão de projetos distinguem o desempenho do departamento de projetos? Análise multi-grupo dos níveis estratégico, tático e operacional. Em J. S. Fernandes, F. I. Matias, C. I. Baptista, A. J. Melo, & E. Alcoforado (Eds.), TMS Conference Series: Estratégias, tendências e desafios de gestão (vol. 5, pp. 63-86). Faro, Portugal: ESCHT Universidade do Algarve. 🠔
  61. Oliveira, R. R., Martins, H. C e Cruz, J. E. (2019). Fatores críticos de sucesso para o desempenho do Project Management Office (PMO). Simpósio de Administração da Produção, Logística e Operações Internacionais (SIMPOI). Simpósio realizado na reunião da Fundação Getulio Vargas - Escola de Administração de Empresas de São Paulo (FCV-EAESP), São Paulo, Brasil. 🠔
  62. Oliveira, R. R., Martins, H. C., Dias, A. T e Monteiro, P. R. (2014). Uma proposta de instrumento de pesquisa para a avaliação do desempenho do Escritório de Gerenciamentos de Projetos. Revista de Gestão e Projetos, 5(1), 84-99. https://doi.org/10.5585/gep.v5i1.222 [URL] 🠔
  63. Oyewobi, L. O., Abiola-Falemu, O e Ibironke, O. T. (2016). The impact of rework and organisational culture on project delivery. Journal of Engineering, Design and Technology, 14(2), 214-237. https://doi.org/10.1108/jedt-05-2013-0038 [URL] 🠔
  64. Padalkar, M e Gopinath, S. (2016). Six decades of project management research: Thematic trends and future opportunities. International Journal of Project Management, 34(7), 1305-1321. https://doi.org/10.1016/j.ijproman.2016.06.006 [URL] 🠔
  65. Padovani, M e Carvalho, M. M. (2016). Integrated ppm process: Scale development and validation. International Journal of Project Management, 34(4), 627-642. https://doi.org/10.1016/j.ijproman.2016.01.006 [URL] 🠔
  66. Papke-Shields, K. E e Boyer-Wright, K. M. (2017). Strategic planning characteristics applied to project management. International Journal of Project Management, 35(2), 169-179. https://doi.org/10.1016/j.ijproman.2016.10.015 [URL] 🠔
  67. Parung, J e Bititci, U. S. (2008). A metric for collaborative networks. Business Process Management Journal, 14(5), 654-674. https://doi.org/10.1108/14637150810903048 [URL] 🠔
  68. Patanakul, P. (2015). Key attributes of effectiveness in managing project portfolio. International Journal of Project Management, 33(5), 1084-1097. https://doi.org/10.1016/jjjproman.2015.01.004 [URL] 🠔
  69. Peslak, A. R. (2008). Organizational information systems: Rate of return and influencing variables as viewed by top financial executives. Industrial Management & Data Systems, 108(1), 43-59. https://doi.org/10.1108/02635570810844070 [URL] 🠔
  70. PM Solutions. (2016). The state of the project management office (PMO): Enabling strategy execution excellence. Project Management Solutions, Glen Mills. http://www.pmsolutions.com [URL] 🠔
  71. PMI. (2014a). Talent management: Powering strategic initiatives in the PMO. Project Management Institute, Newton Square. https://bit.ly/2J2UbQZ [URL] 🠔
  72. PMI. (2014b). pmSurvey.org: A global initiative of Project Management Institute chapters. http://www.pmsurvey.org/ [URL] 🠔
  73. PMI. (2017). A guide to the project management body of knowledge (PMBOK® guide) (6 ed.). Newton Square: Project Management Institute. 🠔
  74. Quatman, C e Chelladurai, P. (2008). Social network theory and analysis: A complementary lens for inquiry. Journal of Sport Management, 22(3), 338-360. https://doi.org/10.1123/jsm.22.3.338 [URL] 🠔
  75. Raymond, L e Bergeron, F. (2008). Project management information systems: An empirical study of their impact on project managers and project success. International Journal of Project Management, 26(2), 213-220. https://doi.org/10.1016/j.ijproman.2007.06.002 [URL] 🠔
  76. Rosa, D. V., Chaves, M. S., Oliveira, M e Pedron, C. (2016). Target: A collaborative model based on social media to support the management of lessons learned in projects. International Journal of Managing Projects in Business, 9(3), 654-681. https://doi.org/10.1108/ijmpb-12-2015-0120 [URL] 🠔
  77. Senyurt, H. (2010). Effect of organizational culture on creating project management offices. International Project Management Association World Congress. Symposium conducted at the meeting of the International Project Management Association (ipma), Istanbul, Turkey. 🠔
  78. Spalek, S. (2013). Improving industrial engineering performance through a successful project management office. Inzinerine Ekonomika-Engineering Economics, 24(2), 88-98. https://doi.org/10.5755/j01.ee.24.2.3087 [URL] 🠔
  79. Swain, D. E e Lightfoot, J. E. (2016). A knowledge management framework for global project development based on Tai Chi principles and practices. International Journal of Managing Projects in Business, 9(3), 624-653. https://doi.org/10.1108/ijmpb-06-2015-0045 [URL] 🠔
  80. Tomaél, M. I., Alcará, A. R e Di Chiara, I. G. (2005). Das redes sociais à inovação. Ciência da Informação, 34(2), 93-104. https://doi.org/10.1590/S0100-19652005000200010 [URL] 🠔
  81. Tondolo, V. A e Bitencourt, C. C. (2014). Compreendendo as capacidades dinâmicas a partir de seus antecedentes, processos e resultados. Brazilian Business Review, 11(5), 124-147. https://doi.org/10.15728/bbr.2014.11.5.6 [URL] 🠔
  82. Unger, B. N., Gemünden, H. G e Aubry, M. (2012). The three roles of a project portfolio management office: Their impact on portfolio management execution and success. International Journal of Project Management, 30(5), 608-620. https://doi.org/10.1016/j.ijproman.2012.01.015 [URL] 🠔
  83. Vaidyanathan, G. (2016). A framework of project cultures in organizations. Issues in Information Systems, 17(2), 142-149. https://bit.ly/2HmLj3G [URL] 🠔
  84. Wanga, D. G., Iravo, M e Wandera, R. W. (2016). Effect of organisational culture on project performance of Airtel Kenya limited. International Journal of Management and Commerce Innovations, 4(2), 17-26. https://bit.ly/2ILRvUC [URL] 🠔
Oliveira, R. R., & Martins, H. C. (2020). Desempenho do escritório de gerenciamento de projetos: divergência de percepções entre a instrução acadêmica e a vivência profissional. Innovar, 30(75), 119-134. https://doi.org/10.15446/innovar.v30n75.83261
L29, M19, O22.
Os autores não manifestam conflitos de interesses institucionais ou pessoais.