Recibido: de junio de 2018; Aceptado: de octubre de 2018
IMPLEMENTACIÓN DE UNA TARJETA DIGITALIZADORA ESPECIALIZADA PARA EL SISTEMA DE DETECCIÓN DE RADIACIÓN CHERENKOV EN EL PROYECTO LAGO
IMPLEMENTATION OF A DIGITALIZING CARD SPECIALIZED FOR THE DETECTION SYSTEM CHERENKOV RADIATION IN THE LAGO PROJECT
Resumen
Se reporta sobre el diseño e implementación de una tarjeta digitalizadora especializada, que se acopla dentro del proyecto LAGO en la etapa electronica para la detección de la radiación Cherenkov. Esta tarjeta consta de un circuito conversor análogo digital de alta frecuencia y de una etapa de amplification para la señal proveniente del PMT. Además contiene un sistema de alimentación, que asegura voltajes específicos requeridos en todo el sistema. Dicha tarjeta junto con la RedPitaya, se encargan de realizar la adquisición, procesamiento y posterior análisis de los datos arrojados. Se simula un pulso de radiación Cherenkov y se ingresa a la tarjeta digitalizadora logrando captar una buena respuesta del sistema, donde se realiza una covarianza entre las dos señales, entrada y salida, arrojando un valor de 0,9936 donde el máximo valor es 1, obteniendo como resultado la confiabilidad del sistema.
Palabras clave:
Tarjeta digitalizadora, frecuencia de muestreo, resolución, convertidor análogo digital (ADC), radiación Cherenkov.Abstract
It reports on the design and implementation of a specialized digitizing card, which is coupled within the LAGO project in the electronic stage for the detection of Cherenkov radiation. This card consists of a high frequency digital analog converter circuit and an amplification stage for the signal coming from the PMT. It also contains a power system, which ensures specific voltages required throughout the system. This card together with the RedPitaya, are in charge of carrying out the acquisition, processing and subsequent analysis of the data thrown. A pulse of Cherenkov radiation is simulated and entered into the digitizing card, achieving a good response from the system, where a covariance is made between the two signals, input and output, yielding a value of 0.9936 where the maximum value is 1, obtaining as a result the reliability of the system.
Keywords:
Digitizer card, sampling frequency, resolution, analogue digital converter (ADC), Cherenkov radiation.Introducción
El proyecto LAGO (Latin American Giant Observatory) [1] inicio a trabajar en el 2005 con la idea de detectar los rayos cósmicos que se producían en el espacio, estos rayos viajan gracias a los vientos solares y al llegar a la tierra, chocan sobre la atmosfera terrestre, ocasionando una interaction de partículas cargadas eléctricamente.
Para ello se busco implementar detectores Cherenkov de agua de bajo costo, los cuales captan energías inferiores a 1 GeV que son producidas por explosiones de rayos gamma de alta potencia.
Actualmente el sistema trabaja con cuatro etapas, una de ellas corresponde a la etapa de digitalización que opera con una frecuencia de muestreo de 40MHz, lo que implica una baja tasa de muestreo para el fenómeno a estudiar (Radiación Cherenkov) debido a que este evento tiene un corto periodo de duración, ocasionando perdida de información en los datos obtenidos, lo que implica un análisis menos confiable en comparación si esta etapa se realizaría con una frecuencia de muestreo de 100MHz.
Otra etapa corresponde a la adquisición y procesamiento de los datos de esta señal, la FPGA que implementa el proyecto LAGO para el procesamiento de los datos corresponde a la NEXYS2 [2], esta FPGA se encuentra descontinuada, razón por la cual fue necesario migrar a otra FPGA, para el estudio se propuso la RedPitaya debido a sus grandes ventajas que contiene, tales como mayor velocidad de muestreo, mejor procesador, menor tamaño y muchas aplicaciones que a diferencia de la NEXYS2, se le puede asignar.
En esta investigación, se trabajó en el diseño de una tarjeta digitalizadora especializada que opera con una frecuencia de muestreo superior a la actual, de 100MHz, una resolución de 10 bits y además que tenga interacción con la RedPitaya para el procesamiento de los datos.
De continuar utilizando la frecuencia de muestreo actual, los resultados arrojados por el proyecto LAGO tendrían menor confiabilidad al hacer el respectivo análisis y los trabajos posteriores basados en esta investigación tendrían menor veracidad en sus resultados.
Metodología
En esta investigación existen tres tipos de variables de estudio: frecuencia de muestreo, resolución y voltaje. Cada variable es de gran importancia para el diseño de la tarjeta digitalizadora dentro de los requerimientos del proyecto LAGO.
Las técnicas para la recolección de los datos y posterior análisis, por cada variable, se presentan en la tabla 1.
TABLA 1: Técnicas de recolección de información
Como principal instrumento, para medir las tres variables de estudio, se utilizó la RedPitaya [3], que permite, entre otros, realizar el procesamiento de los datos mediante una hoja de cálculo.
Resultados
1. Diseño de la tarjeta digitalizadora
Para realizar el diseño de la tarjeta digitalizadora se da a conocer ciertos criterios que, para el proyecto, son importantes tener en cuenta, uno de ellos es que se requiere generar los diferentes tipos de tension necesarios para el proyecto y que proporcione una alimentation segura para no generar ningún tipo de cambio de tensión que pueda afectar la señal proveniente del PMT, además, cuenta con la implementación de filtros RLC para reducir el posible ruido que pueda ocasionar los diferentes componentes de la tarjeta. Otro punto relevante corresponde la amplification e inversión de la señal proveniente del PMT, debido a que es una señal demasiado débil, además de ser negativa.
La tarjeta desarrollada consta de:
1. Etapa de alimentación:
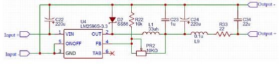
Como se puede apreciar en la Figura 1, se da a conocer el diseño de la etapa de alimentation que suministrara la energía necesaria a la tarjeta digitalizadora, teniendo como referencia el diseño de un convertidor DC - DC [4], generando voltajes como 3.3V y 5V, permitiendo una mejor optimización de la RedPitaya, ya que no se recurrirá a los voltajes suministrados por esta y así evitar que haya un sobrecalentamiento.
FIGURA 1: Etapa de alimentación.
2. Etapa de amplificación:
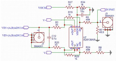
Para la detección de la señal proveniente del PMT, es necesario que pase primero por una etapa de amplificación, debido a que la señal que genera el PMT es demasiado débil para procesarla (Figura 2). De igual forma, esta señal es negativa, por lo cual, es necesario invertirla y amplificarla en un mismo proceso, para ello se implementó el amplificador diferencial AD8138. Ver Figura 3.
FIGURA 2: Etapa de amplificación.
FIGURA 3: Diagrama de bloques.
Esta configuración está diseñada de forma que pueda tener dos rangos dinámicos de conversión para voltajes positivos y negativos, permitiendo descartar posibles valores que puedan ocasionar un análisis erróneo de los datos. El diseño de este amplificador se encuentra en modo diferencial, con el fin de reducir el ruido en la salida ya que ayuda a balancear la entrada diferencial del AD9216.
3. Hardware:
a) Un convertidor analógico digital AD9216 dual de hasta 100 MSPS.
b) Un reloj configurable para el ADC.
c) Un bus de datos de 10 bits.
d) Dos amplificadores diferenciales.
e) Conectividad de los dos bloques con la tarjeta RedPitaya a traves del conector Header.
f ) Usar los recursos de la tarjeta RedPitaya para la implementación de la arquitectura y la comunicación a la PC.
4. Desarrollo de la tarjeta:
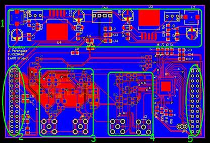
Teniendo en cuenta lo anterior descrito se procede a la implementación del PCB (placa de circuito impreso), donde se distribuyen los componentes en forma óptima, con la finalidad de abarcar toda la tarjeta sin que haya posibles cruces entre caminos del circuito que puedan ocasionar problemas al realizar su construcción. Para ello se tuvo en cuenta los requerimientos que exige el proyecto, que sea una tarjeta compacta y de bajo presupuesto, asó que se decidió implementar componentes de superficie o componentes SMD implementando un diseño de doble capa, por tal motivo en la Figura 4 se describe la manera en la que se distribuyó la tarjeta:
FIGURA 4: Distribución de la tarjeta digitalizadora.
1) Corresponde a la etapa de alimentación, anóaloga como digital, por medio de un conversor DC /DC configurable de 2.5V a 37V.
2) Conector el cual cumple la funcióon de switch para los voltajes entrantes, ademóas sirve como puntos de prueba.
3) Conector tipo SMA donde ingresa la señal proveniente del PMT para luego ser amplificada e invertida llegando a los puertos análogos del AD9216.
4) Punto de prueba para poder visualizar la señal.
5) Conector el cual se comunica. Directamente con la RedPitaya llevando los 10 Bits de información, además, el control del CLK y el MUX SELECT.
2. Acoplamiento de la tarjeta digitalizadora especializada
Una vez desarrollada y ensamblada la tarjeta digitalizadora, se realiza la respectiva conexión entre tarjetas, teniendo en cuenta los puntos de alimentation y puertos de comunicación y así poder realizar un test de prueba para asegurar el funcionamiento de la misma.
3. Evaluación de la confiabilidad de la tarjeta digitalizadora especializada
Para corroborar el correcto funcionamiento de la tarjeta digitalizadora, se obtuvo la cantidad de datos que conforma un ciclo de la señal; analizando la Figura 5, se puede concluir el inicio y fin de dicho ciclo, por lo tanto, se tiene que el inicio del ciclo se da en el dato 55 y el fin en el dato 372, obtenidos estos valores se procede a realizar el cálculo de la cantidad de datos que viene siendo la diferencia entre ambos puntos, por lo cual su valor correspondiente es:
FIGURA 5: Respuesta de la señal sinusoidal.
Para hallar la frecuencia de muestreo es necesario hallar el periodo de la señal sinusoidal que se está ingresando, por lo tanto, para hallar el periodo se hace el inverso a la frecuencia de la señal, por lo cual se obtiene que:
Una vez obtenido el periodo de la señal entrante y la cantidad de datos, se procede a hallar el periodo al cual trabaja la RedPitaya, por lo tanto, se tiene que:
Una vez hallado el periodo, hallamos la frecuencia a la cual trabaja la RedPitaya realizando el proceso inverso al periodo, obteniendo:
Una vez obtenidos los anteriores resultados, se puede confirmar la hipótesis de investigation, la cual expresa el modo de operación de la tarjeta digitalizadora con una resolución de 10 bits y una frecuencia de 100 MHz.
Una vez verificado el correcto funcionamiento e ingresado el pulso a traves del puerto de entrada, se logra observa una señal con bastante distorsion, ver Figura 6, esto puede deberse a muchos factores que pueden producir este efecto.
FIGURA 6: Respuesta al impulso Cherenkov.
Para minimizar el ruido y suavizar la señal de salida fue necesario aplicar un filtro digital promediador el cual toma valores pasados de la señal con el fin de realizar un promedio para así generar un valor actual y lograr que no existan cambios bruscos en la señal de salida ya que la resolución de AD9216 es muy sensible, es decir, por cada bit que cambia en la salida produce un cambio de 0, 5μν en la entrada
Una vez aplicado el filtro, se realiza una comparación entre la señal entrante y la señal saliente en la tarjeta digitalizadora, calculando el error, error cuadróatico medio y la correlacióon cruzada que existe entre las dos señales con el fin de conocer que tan diferentes son después de realizar la conversión.
En la Figura 7, se puede apreciar los tres tipos de señales, primero la señal obtenida a la salida de la tarjeta digitalizadora ya filtrada, la segunda corresponde a la señal real, señal entrante a la tarjeta digitalizadora y la tercera es el error absoluto o diferencia que hay entre las dos señales.
FIGURA 7: Senal de entrada, señal de salida y error absoluto.
Para encontrar el error absoluto se tiene en cuenta que son más de 390 datos a los cuales se realiza el cálculo entre la señal obtenida y la señal real arrojando un error mínimo en los datos.
Una vez hallado el valor del error absoluto en los datos se obtiene el error promedio en la señal arrojando un valor dado en porcentaje igual a 1, 68 %.
Posteriormente se procedió a hallar el error cuadrático medio el cual es la sumatoria del error al cuadrado sobre el número de muestras de la señal, expresando el valor en porcentaje obtenemos:
De igual manera, para conocer qué tan relacionados están los datos obtenidos con respecto a los datos reales, se procedió a hallar la correlación cruzada que existe entre las dos señales, cabe resaltar que la correlación arroja un valor ente [-1,1] en donde 0 significa que las dos señales no tienen relación alguna, - 1 significa que existe asociación lineal perfecta negativa y 1 significa que existe relación lineal perfecta positiva, es decir, las señales son iguales. Para esto se tiene en cuenta el coeficiente de correlación P
Donde:
P = Correlación cruzada de las variables
X = Datos obtenidos
Y = Datos Reales
S xy = Covarianza de 'x'y 'y'
S x = Desviación estándar de 'x'
S y = Desviación estándar de 'y'
Entonces teniendo en cuenta los datos obtenidos y los reales se realiza la correlación
Conclusiones
■ El factor determinante al momento de elegir el CAD que mejor se adaptó a los requerimientos del proyecto fue el costo, ya que tanto la frecuencia de muestreo como la resolución es una variable en la cual no presento cambios significativos, en cambio, el costo presento un cambio considerable entre los ADC s.
■ En el momento de realizar el diseño de la tarjeta se tuvo en cuenta que al trabajar con altas frecuencias el ruido es un tema de gran importancia, razón por la cual se realizó filtros y circuitos de alimentación los cuales permiten disminuir el ruido, además se trabajó el diseño en modo diferencial con el fin de reducir el ruido en la señal a procesar.
■ El AD9216 al trabajar con 10 bits de resolución y trabajar en un rango de 1V a -1V es muy sensible en su entrada, esto quiere decir que por cada 0,5(V que cambia en la entrada en la salida cambiaría un bit, es por ello que se realizó un filtro digital promediador el cual minimiza el ruido; se realizó la covarianza entre la señal obtenida por la tarjeta y la señal ingresada a ella y se encontró un valor de covarianza igual a 0,9936, con el cual se puede concluir que entre la señal obtenida y la señal ingresada existe correlación y en tanto las dos señales son muy similares.
Referencias
- [2] R. Suarez Vinueza and L. A. Zavala Dávalos, Diseño, implementación y test de un prototipo de estación para la detección de gamma ray burst (Trabajo de grado) (Riobamba. Escuela superior politécnica de Chimborazo. Facultad de informática y electrónica, 2012) p. 51. 🠔
- [4] V. Galera, Simulador Convertidores DC-DC (Trabajo de grado) (Cataluña, Escola técnica superior d’enginyeria. Dept d Eng. Electrónica, eléctrica, i automática, Universidad Rovira i Virgili, 2002) p. 14. 🠔
