Profile Issues in Teachers` Professional Development
1657-0790
Departamento de Lenguas Extranjeras, Universidad Nacional de Colombia.
https://doi.org/10.15446/profile.v21n1.69508

Recibido: 18 de diciembre de 2017; Aceptado: 23 de octubre de 2018

EFL Teachers’ Attitudes Towards Oral Corrective Feedback: A Case Study

Actitudes de los profesores de inglés como lengua extranjera hacia la retroalimentación oral correctiva: un estudio de caso

L. Gómez Argüelles, * E. Hernández Méndez, ** M. Perales Escudero, ***

Universidad de Quintana Roo, Chetumal, Mexico, lizgomez@uqroo.edu.mx. Universidad de Quintana Roo Universidad de Quintana Roo Chetumal Mexico
Universidad de Quintana Roo, Chetumal, Mexico, edith@uqroo.edu.mx. Universidad de Quintana Roo Universidad de Quintana Roo Chetumal Mexico
Universidad de Quintana Roo, Chetumal, Mexico, mdperales@uqroo.edu.mx. Universidad de Quintana Roo Universidad de Quintana Roo Chetumal Mexico

Abstract

This paper reports a qualitative case study of college-level English as a foreign language teachers’ attitudes towards oral corrective feedback. Our goal is to characterize such attitudes considering a model which integrates cognitive, affective and conative components as well as different aspects of oral corrective feedback. Six English instructors working in English language teaching at a university in southern Mexico were interviewed. Directed qualitative content analysis shows that (1) participants prefer implicit corrective feedback strategies, and (2) considerations of students’ feelings guide their overall attitudes toward corrective feedback. The participants seem unaware of most corrective feedback strategies and consideration of students’ cognition is absent in the composition of their corrective feedback attitudes. This finding suggests a need for more theory-based corrective feedback training and practice.

Key words:

Corrective feedback, English as a foreign language, Mexico, oral communication, teachers’ attitudes.

Resumen

Reportamos los resultados de un estudio de caso acerca de las actitudes de los profesores universitarios hacia la retroalimentación oral correctiva en un contexto de inglés como lengua extranjera. Perseguimos describir tales actitudes usando un modelo de actitudes que integra los componentes cognitivo, afectivo y conativo, así como diferentes aspectos de la retroalimentación correctiva oral. Un análisis cualitativo dirigido de contenido muestra que los participantes prefieren estrategias implícitas y sus conductas acerca de la retroalimentación correctiva son guiadas por preocupaciones por los sentimientos de los estudiantes. Los participantes no conocen varias estrategias de retroalimentación correctiva y no toman en cuenta aspectos cognitivos de los estudiantes. Esto sugiere la necesidad de mayor fundamentación teórica en la capacitación y práctica de la retroalimentación correctiva.

Palabras clave:

actitudes de profesores, comunicación oral, inglés como lengua extranjera, México, retroalimentación correctiva.

Introduction

Oral corrective feedback (OCF) is an area of second language acquisition (SLA) of particular relevance for teachers, but also one with a clear disparity between research findings and teachers’ beliefs (Sheen, 2011; Vásquez & Harvey, 2010). The provision of OCF has been very controversial, and no doubt attitudes have played an important role in this controversy. No matter how effective a strategy has proven to be, if the teachers’ attitudes are not positive towards OCF in general or towards that specific strategy, they may not use it at all in the language classroom.

The literature on attitudes towards corrective feedback is nonetheless incipient in English as a foreign language (EFL) contexts and, to a large extent, terms such as beliefs, perceptions, and attitudes are used interchangeably. Therefore, more research and terminological clarification is needed in such settings. This study is aimed at analyzing the instructors’ attitudes towards OCF in an EFL teaching program by means of a qualitative approach. Our study was based on Jain’s (2014) tridimensional version of Schiffman and Kanuk’s (2004) attitude model, and Lyster and Ranta’s (1997) model of error treatment. The question guiding this research was: What is the composition of instructors’ attitudes toward different aspects of OCF?

Based on recent research, which has reported a disparity between learners’ and teachers’ attitudes towards OCF, this qualitative study intends to shed some light on the discussion of attitudes towards oral corrective feedback and their role in foreign language education.

Literature Review

Recent studies have focused on instructors’ and learners’ perceptions and attitudes towards OCF as they seem to play a determining role in the use of OCF strategies and even in the use of OCF in the language classroom. Faqeih (2015) suggests that the learners’ attitudes towards OCF can affect their learning outcomes; this also applies to the teachers’ attitudes and their teaching.

Attitudes have become of greater concern among scholars due to their assumed influence on individuals’ behavior. Previous studies on OCF have found divergent attitudes towards OCF in instructors and learners, mainly towards the type of strategies and their effectiveness (learners show a preference for explicit strategies whereas teachers favor implicit ones). Some factors influencing these teachers’ attitudes are their concern about learners’ self-confidence, self-esteem, motivation, and feelings, as teachers seem to assume that OCF might negatively affect their students (Firwana, 2010; Hernández Méndez & Reyes Cruz, 2012; Jean & Simard, 2011; Kaivanpanah, Alavi, & Sepehrinia, 2012; Kavaliauskienė & Anusienė, 2012; E. J. Lee, 2013; Miranda-Calderón, 2013; Oladejo, 1993; Schulz, 1996, 2001; Yoshida, 2008, 2010). Other factors affecting teachers’ attitudes towards students’ oral errors are the instructors’ formal training, teaching experience, and place of employment (Byrnes, Kiger, & Manning, 1997).

Schiffman and Kanuk’s Attitudes Model

Bagozzi (1994a, 1994b) highlights the fact that attitudes is an umbrella term for diverse concepts such as preferences, feelings, emotions, beliefs, judgments, appraisals, values, principles, opinions, and intentions. Hogg and Vaughan (2005) define attitude as “a relatively enduring organization of beliefs, feelings, and behavioral tendencies towards socially significant objects, groups, events or symbols” (p. 150), and this is the way we understand the term attitudes in the present study.

Schiffman and Kanuk (2004) proposed that attitudes are made up of three components: (a) cognitive (beliefs), (b) affective (feelings and emotions), and (c) conative (behavior). Jain (2014) describes them as follows:

The cognitive component. These are the thoughts and beliefs of a person about an attitude object; it is a judgment which conforms the person’s opinion (belief or not) about an object.

The affective component. This is the emotional response (like or dislike) towards an object of attitude. Attitudes cannot be determined by the mere identification of beliefs as emotions work simultaneously with the cognitive processes related to an attitude object.

The conative component. This is a verbal or nonverbal behavior of an individual consisting of actions or observable responses which are the outcome of an attitude object. This component involves the person’s response (favorable or unfavorable) to doing something with the attitude object. Attitudinal responses are assumed to be consistent to some extent; a series of responses show some degree of organizational structure or predictability (Defleur & Westie as cited in Jain, 2014).

Proposal of a Tridimensional Analysis of Attitudes

From Schiffman and Kanuk’s model, Jain (2014) proposes a tridimensional analysis of attitudes based on the different possible combinations of the cognitive, the affective, and the conative components. By the interaction of these three components, an attitude is developed toward an object. Given that each component can be positive or negative, the possible combinations are eight. Table 1 presents this triode distribution.

Table 1: Possible Triodes That Arise From the Combination of the Three Attitudinal Components (Jain, 2014)

This tridimensional model has been recently used in a couple of EFL studies (Aydoğan, 2016; Bristi, 2015), and scholars of other disciplines have also started to include it as their method of analysis (Castro, 2016; H. Lee, 2016; Sholihah & Hanafi, 2017).

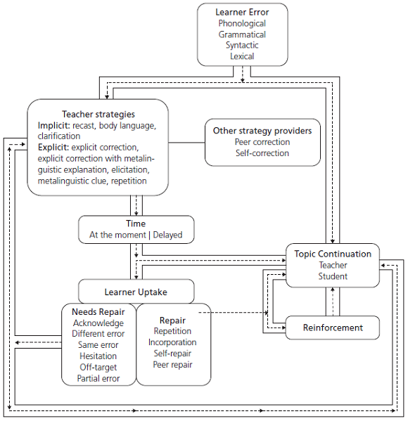
An Error Treatment Model

Lyster and Ranta (1997) proposed an error treatment model that includes a classification of strategies, types of errors, and the different possible types of learner uptake. For our analysis, we have added the following components: OCF timing, OCF provider (student or teacher), and OCF effectiveness. Figure 1 shows our adaptation of Lyster and Ranta’s model.

Error Treatment Sequence (Adapted From Lyster & Ranta, 1997)

Figure 1: Error Treatment Sequence (Adapted From Lyster & Ranta, 1997)

Method

Setting and Participants

This study was conducted at the University of Southern Mexico (USM, a pseudonym), which offers a five-year BA program in English language teaching (ELT). The students are required to take eight English courses whose aim is for learners to develop the four language skills: listening, speaking, reading, and writing. As a graduation requirement, students need to pass the Cambridge Certificate in Advanced English or an equivalent examination.

The six instructors interviewed in this study were teaching English I, III, V, and VI, the English levels offered by the program during the term when data were collected. The participants’ ages ranged from 29 to 49 years old. They are hourly lecturers; all of them hold an English language bachelor’s degree, and a master’s degree. They all have at least five years’ experience teaching EFL at the college level. These teachers were selected because of their schedule and availability. Pseudonyms were used to ensure confidentiality: Raven (30 years, female), Erik (49 years, male), Jean (37 years, female), Scott (31 years, male), Logan (29 years, male), and Xavier (36 years, male).

Research Design and Data Collection

This is a qualitative case study and its unit of analysis is the faculty teaching English courses at USM’s BA in ELT program. A case study is “an investigation where, through quantitative, qualitative, or mixed processes, an integral unit is analyzed deeply in order to answer a problem, prove a hypothesis, and develop a theory” (Hernández Sampieri, Fernández Collado & Baptista Lucio, 2006, p. 224, own translation). The participants were interviewed face-to-face using a recorder and a protocol previously designed by the researchers. The data were collected in Spanish, the instructors’ L1, to avoid misunderstandings or anxiety issues. For ethical considerations, participants were asked to sign a consent form.

Data Analysis

Our qualitative content analysis was guided by Jain’s (2014) tridimensional version of Schiffman and Kanuk’s (2004) attitude model and by Lyster and Ranta’s (1997) error treatment model. After transcribing the interviews, we identified attitudes toward OCF verbalized by the participants and examined them considering the cognitive, affective, and behavioral components. We also examined the ways these components intertwined with the error treatment dimensions verbalized by the teachers that we assumed would be the objects of attitude: (a) error types, (b) OCF strategies, (c) OCF provider, (d) OCF timing (immediate or delayed), (e) perceived OCF effectiveness, and (f) learner uptake. The analysis remained open to identifying additional objects of attitude not initially considered in the theory. The data were analyzed by all the researchers involved in the study to avoid researcher bias, and their interpretation was validated by two external colleagues.

Results and Discussion

The results and analysis of research data gathered during face-to-face interviews are presented next. This section is organized per object of attitude. Recall that we assumed that different elements of our version of Lyster and Ranta’s (1997) model would be objects of attitude. At the same time, our analysis remained open to any new categories that emerged from the data. We found one such category that intertwined with all other objects of attitude: students’ feelings. At the same time, learner uptake, as defined by Lyster and Ranta, was not present in our data, but other types of learner reactions to OCF were, and therefore they were also a new category.

Attitudes Towards Different OCF Strategies

As previously mentioned, OCF strategies are divided into two types according to Lyster and Ranta (1997): implicit and explicit (see Figure 1). In the present study, instructors showed more positive attitudes towards the use of some implicit strategies over explicit ones. For instance, recast and body language, two implicit strategies, were favored. The following extracts are evidence of this:

For example, when they are pronouncing a word incorrectly, I don’t tell them about their error or the correct pronunciation explicitly. I try to say the word in a new sentence instead, so they can hear the word again. (Jean, English VII) (Recast implicit strategy)

Well...I use the strategy of...I don’t know what to call it, but it’s like staring at them and gesturing, something like “Excuse me? What did you say?” So, they pronounce the word correctly or identify what they said incorrectly, and they repeat it right. (Raven, English I) (Body language implicit strategy)

The results obtained in the present research are similar to previous studies in this regard. For instance, recast was also favored over other explicit strategies in Lyster and Ranta (1997), Tsang (2004), and Surakka (2007).

A consideration of students’ feelings seemed to have a strong influence on the instructors’ practice. They reported a tendency to consider perceived aspects of learners’ personality (shy vs. outgoing, rapport) and the possibility of hurting or not hurting the students’ feelings accordingly when deciding whether to use a specific type of OCF strategy.

I remember that, as a student, I was an introvert and I think it made me feel a little bit bad when someone put me on the spot, so now that I’m a professor…I try to avoid it. (Erik, English I) (Avoidance of explicit strategies)

The repetition strategy makes me feel uncomfortable, so I do recast instead, just using a different tone to encourage them to think and correct themselves; I think I dislike it. I feel a little uncomfortable when I use it because I feel I’m putting them on the spot. (Raven, English I) (Repetition, explicit strategy, recast implicit strategy)

There are some students who…I don’t know the word…they are sensitive, they do not participate most of the time, maybe they feel their level isn’t the same as their classmates’. The only strategy I used with them is that I recast with what they said wrong right away, then I talk to them one-on-one, but never in front of the group. (Jean, English VII)

Yes, I make some students with a low proficiency level repeat what they just said. I walk to where they are seated and tell them, “look you have to say this”…some of them can be corrected directly if you know the student’s personality is easygoing or if he is one of those who likes to joke around and you have a friendly rapport with, then you can tell him directly: “what you said is pronounced like this”, so he obeys and improves. (Scott, English V)

All of these comments show a prevalent cognitive component in teachers’ attitudes toward OCF strategies: They take into consideration the strategies’ potential to hurt students’ feelings. Some faculty members, like Jean and Scott, tend to provide explicit OCF one-on-one to students who are perceived as shy and might be hurt by feedback, and explicit feedback in the context of the whole class to students who are perceived as outgoing and not likely to be hurt by feedback. Jean and Scott, however, did not see OCF strategies as a trigger of negative emotions in themselves. By contrast, Erik and Raven did report that using explicit feedback strategies (Raven’s case) or any kind of OCF strategy (Erik’s case) triggered emotional discomfort.

In terms of Schiffman and Kanuk’s (2004) model, some participants believe that different types of feedback are situationally in/appropriate (cognitive component). For all participants, their thoughtfulness about the learners’ feelings (cognitive component) or their negative emotions triggered by OCF (affective component) guides the decision to use a certain type of OCF strategy or to avoid OCF altogether (conative component). This finding parallels Vásquez and Harvey’s (2010), where most of the educators expressed uncertainty about the best type of feedback and its frequency so as not to affect students’ self-esteem or motivation. Similar results are also found in Yoshida’s (2008) research, where teachers favored recasts “as their social strategy for the maintenance of a supportive classroom atmosphere in order to sustain learners’ motivation” (p. 89). Accordingly, participants showed mostly negative attitudes toward those OCF strategies that, in their opinion, would affect students’ feelings or emotions.

Teachers said they tend to use the strategies they have read about as part of their graduate studies; they also reported reproducing their former teachers’ practices and also those that worked best for them as learners. However, their actual practices are carried out without a real conscious knowledge of OCF strategies. For instance, they are unaware of most strategy types except recast, body language, and repetition. In those instances where they are said to use one or two of them, there was no evidence that they had reflected on their effectiveness. This seems to be a random way of teaching based on reproducing previous practices without full awareness of their implications for the learning process.

The possible triode combinations for most instructors’ attitudes towards OCF strategies were as follows:

  1. PPP when strategies are implicit and provided to either shy or outgoing students in the context of the whole class.

  2. PPP when explicit strategies are used with shy students one-on-one and when explicit strategies are used with outgoing students in the context of the whole class.

  3. NNN when strategies are explicit with shy students in the context of the whole class.

The one exception to this is Erik, who had NNN attitudes regardless of the situation. In general, their attitudes toward OCF strategies are strongly influenced by their perception of an affective orientation towards students’ feelings. They enact OCF strategies differently in accordance to such perceptions: one-on-one with shy students, whole-class with outgoing ones. From our data, the participants do not seem to take into account the learners’ cognition as a factor when deciding what type of OCF strategy to use. They also seem unaware of the existence of other strategies.

Attitudes Towards Types of Errors

Pronunciation and grammar errors were focused on by the participants when providing OCF. They said these are the error types they need to attend to the most because more practice in these subskills is required or because these types of errors were easier to correct. This is evidenced by the following comments.

Well, I focus a lot...well, it depends on the subject, for example, now that we are learning a new topic I focus on pronunciation a lot because we have studied it before...I gave them a CD, we repeat it, we do the drills and everything that is required. (Raven, English I)

Pronunciation, that’s what we need to practice more, mmm...so they start familiarizing themselves [with the words]. (Scott, English V)

For example, when correcting grammar, they see it faster, I mean, they even ask for it...when they notice progress and they do not make the error anymore, everything is OK. It’s more difficult to correct perception or meaning issues. (Logan, English V)

Raven’s and Scott’s comments show evidence of a positive conative disposition toward pronunciation-focused OCF. Logan’s comment shows both a positive conative and a positive cognitive orientation toward grammar-focused OCF. He believes this type of correction is effective for students (“they see it faster…they even ask for it…they do not make the error anymore”). By contrast, Logan shows negative beliefs about OCF focused on semantic or perceptual errors (“it’s more difficult…”).

Four instructors stated that OCF was not provided unless the error in question impeded communication. This is similar to Jean and Simard’s (2011) main findings where teachers preferred to correct only those grammar or pronunciation mistakes that impeded communication so as not to interrupt the flow of language and not to affect students’ confidence. This finding also coincides with those by Schulz (1996) on teachers’ perceptions of grammar instruction and OCF, as the teachers in that study assumed that “[OCF] may activate the ‘affective filter’ by raising the students’ level of anxiety which, in turn, prevents the learner from actually acquiring communicative ability” (p. 344).

As with their attitudes toward OCF strategies, participants’ practices and beliefs about pronunciation-focused OCF are based on how they assume students may feel when OCF takes place.

They do not have a reaction mmm, because I don’t correct them, I don’t emphasize the correction, right? For example, if they are mispronouncing something, I repeat the word with the correct pronunciation in a sentence…and I try to repeat it myself so I don’t make the fact that I’m correcting obvious. I feel I have to do [error correction], but I feel I don’t want to…mmm…make them feel bad, right? (Jean, English VII)

No, they don’t have the same reaction. For example, when writing is corrected, they don’t feel attacked, but in oral presentations I feel they do. (Raven, English I)

Considerations of students’ cognition were absent from our participants’ statements and thus do not appear to support their teaching practice. Similar results were found in Jean and Simard (2011) and Schulz (1996). A consideration of students’ feelings and experience-derived beliefs (cognitive components) was self-reported to guide practice (conative component). Absent are serious self-reflection or theoretical considerations. Therefore, OCF appears to be provided in a suboptimal manner since the participants do not seem to take stock of matters such as students’ age, cognitive development, or the specific nature of the language features in focus and their interplay with acquisition processes.

Instructor’s attitudes towards the types of errors could not be fully described despite the fact that they reported correcting two types of errors: pronunciation and grammar. Except for Logan, the other instructors did not verbalize any clear attitudinal dispositions-either positive or negative-in the affective and cognitive components for these two types of errors. What they did report was a clear conative disposition (i.e., actually performing OCF or not) that varied with the error’s perceived obstruction of communication. Other types of errors like lexical or syntactic ones were not even mentioned by instructors. Therefore, the overall attitudes toward error types we identified are two: conative N when pronunciation or grammar errors impede communication and conative P when the error does not impede it. Logan’s personal attitudes would also include cognitive P for grammar errors.

Attitudes Towards OCF Timing

The timing of OCF provision in the present study was classified as either immediate or delayed. Most of the participants favored delayed OCF provision when they were asked about the moment they usually correct. Only one out of six teachers referred to the use of immediate OCF; the rest reported that they did not interrupt students and used delayed correction instead, mostly at the end of the class (conative component of attitude). Professors commented that they experienced discomfort at the idea of interrupting students (affective component) because they believed this could cause intimidation and inhibition (cognitive component). This belief seems to be based on their common sense and their preoccupation with hurting their students’ feelings, which again are salient objects of attitude.

At the moment or at the end of the activity and they are direct, this usually happens when they are working in teams. I am usually walking around, if I listen to any pronunciation problem, I correct it immediately. If I see the problem is the structure, the phrase, or the question, I also correct them. (Xavier, English III)

I wait till the end of the activity, then I correct them, yes. (Erik, English I)

Well, I think that the oral skill is where they feel more intimidated when they are corrected because once they start talking, I believe it isn’t right to interrupt to correct them. (Raven, English I)

Counter to the participants’ opinions, recent research suggests that correcting learners immediately after they have made a mistake might have a positive cognitive effect on their L2 learning process (Sheen, 2011). Our participants did not report any awareness of this finding, which is in line with their general lack of consideration of cognitive factors.

The overall triodes resulting from Jain’s (2014) model were NNN for immediate correction and PPP for delayed correction. Most instructors except Xavier (whose model would be PPP for immediate correction) do not provide immediate correction, with such a conative attitude driven by the cognitive and affective factors stated above. The PPP triode for delayed correction comes from its being considered to be less intrusive, even in the absence of research-based knowledge to support this belief and the resulting practice. It seems that the instructors have not reflected on or read about the benefits of immediate OCF provision.

Attitudes Towards the Provider of OCF

In the present study, the teacher was the principal agent who provided OCF. Only two instructors promoted the use of peer and self-correction; the others emphasized that learners were the ones who initiated peer or self-correction without explicit or implicit promotion on the part of the teachers. Peer correction, according to the instructors, was used mostly in advanced levels and with outgoing students; however, some shy students also used peer correction when they themselves had a proficient level or when classmates were friendly. They also believe peer correction is useful only when there is a good rapport and a sense of fellowship among the students in the class. Otherwise, peer correction is considered to be a source of conflict and discord in the classroom.

Teachers’ attitudes towards the provider of OCF seem to be mainly grounded on their beliefs (cognitive component) about affect-oriented objects of attitude since they considered the students’ personality and class rapport to make decisions on who provided the OCF in the classroom, and which provider was most effective. This is suggested by the following comments.

Most of the times, I am the one who provides corrective feedback…but some learners do correct their classmates spontaneously…Students react to correction in a positive way, it doesn’t matter who provides it [professor or classmates]. (Xavier, English III)

I think peer correction doesn’t work…in the morning shift if you ask students to correct their classmates…it will sow discord. (Jean, English VII)

I guess I am usually the one who provides the correction…In fact, I like it when they correct themselves…and it pleases me because I feel they are thinking, studying, and noticing mistakes. (Raven, English I)

Raven’s attitudes toward peer correction show a clear positive affective component (“I like it”). A positive affective component seems to be implicit in Xavier’s comment that students react positively to correction regardless of the provider. Jean, by contrast, thinks that peer correction doesn’t work (cognitive component) because it leads to discord among students, which suggests a negative affective component in her attitudes toward peer correction.

Because all participants foreground teacher correction (even if some express positive thoughts or feelings about peer or self-correction), they match Hernández Méndez and Reyes Cruz’ (2012) findings, where professors considered themselves the authority for providing OCF in the classroom. While some teachers accept peer or self-correction, others, like Jean, do not because it could be harmful for the relationships among students. Previous studies have reported that professors seemed to favor teacher OCF more, followed by self-CF and then by peer OCF. Self-CF, however, was not mentioned by most of our participants (except for Raven). This is despite advice in the literature to encourage self-correction first, and if this does not work, to promote peer correction (Hedge, 2000). In a study conducted by Doughty and Varela (1998), they adopted the approach of the two-stage process to promote self-correction: first, encourage self-correction and then, if that fails, provide the correction. Even when self-correction might be time-consuming, there is evidence to suggest that stimulating self-correction can lead to the promotion of acquisition (Ferris, 2006; Lyster, 2004).

In the present study, the participants reported that some students initiated peer or self-correction, but only Raven seems to be aware of its benefits. Except Jean, most participants did not express negative attitudes toward peer or self-correction, but no one reported using it proactively. Most reported believing that students react positively and seem comfortable towards different correction agents (teacher, peer, self). What needs to be considered here is that, despite the fact that promoting self-correction may be time-consuming at the beginning, it might be more beneficial for students not only for the sake of acquisition, but because it helps to develop a new conception of themselves as autonomous learners that will benefit their learning.

With one exception, we were not able to identify common triodes for the participants in our samples. The exception is that all of them clearly show a positive conative disposition toward teacher-initiated feedback as they all report being the primary OCF providers. They do not say whether they like or dislike this fact, nor do they report any beliefs about it. Raven shows positive affect toward self-correction, but she was the only one to do so and to even bring it up. Jean shows negative affect and beliefs toward peer-correction. The rest accept peer correction passively but do not manifest any enthusiasm or beliefs about it. Another common trend is that, once more, professors tend to focus on students’ feelings. For example, Xavier says that students react positively regardless of the source of correction, and Jean reports avoiding peer correction because it would “sow discord” among her students.

Attitudes Towards OCF Effectiveness

Whereas there is research regarding the effectiveness of OCF and explicit instruction on L2 training (Lyster & Saito, 2010; Norris & Ortega, 2000; Valezy & Spada, 2006), some instructors have been found to believe that OCF is beneficial for students only if it does not affect their affective filter (Schulz, 1996). We found this belief in one of our participants. In alignment with Truscott’s (1999) view that students’ feelings must not be hurt for OCF to be effective, Jean believes that OCF effectiveness depends on whether the students felt embarrassed or not.

Well, I think it is effective when you notice they corrected their errors…but I think it is effective if the student continues talking and he doesn’t make the same errors because if he only corrects the error, but you as teacher make him feel ashamed, then it is not that effective. (Jean, English VII)

Raven considered OCF effective when students did not repeat the error anymore or when students said “yes” after she corrected body language.

When students correct themselves, I feel they have learned it and due to the fact that you correct them over and over again, they know what they’re saying and the error they’re making and correct themselves in that moment there I feel it is working…When they say yes… [after using body language OCF] I think correction has happened because I see they understand what I’m telling them. (Raven, English I)

The other participants didn’t report having thought about OCF effectiveness; hence, we could not identify clear triodes for this aspect of OCF. The two participants that had indeed thought about it (Jean and Raven) were at variance. Both believed that OCF effectiveness hinges on students’ ability to self-correct (a cognitive attitude). However, Jean added that, for feedback to be considered effective the student must stop making the error altogether (a belief, or cognitive component of attitude) and OCF must not involve feelings of shame. Once again, students’ feelings become an object of attitude that mediates different components of participants’ attitudes toward OCF.

Attitudes Towards Learners’ OCF-Triggered Reactions

We had initially considered learner uptake of OCF as a category, but it did not emerge in the interviews. Instead, the participants reported different learner reactions (different from uptake) triggered by OCF and how they feel about them. The students’ reactions were acceptance (Xavier’s comments below), indifference (Raven’s comment), and defiance of OCF (Erik’s comment).

Although students in the morning shift are more competitive, correction is accepted more easily by the learners in the evening class. (Xavier, English III)

Many times, if you correct them, they act as if they don’t care about it or as if they already know what you just told them and go on speaking. I think this happens because they are in front of everybody. (Raven, English I)

At the beginning of the term, I used to provide more feedback, but the students (in the morning shift) challenged my corrections, and they came up saying “I will ask other teachers or I’ll find out later”…so I stopped correcting them. (Erik, English I)

Like Erik, most participants appear to adjust their OCF practices in response to such learner reactions: they provide feedback if the learners accept it, and they stop providing it if the learners are indifferent to it or challenge it. Only Xavier reported trying to change students’ attitudes to his practices instead of the other way around.

I feel it has a lot to do with how you manage your group…I try for them to adapt to me and not the other way around. I try to create comradeship. (Xavier, English III)

In terms of Jain’s (2014) attitudinal model, we identified a clear conative component in terms of performing OCF if students are perceived to accept it and abandoning OCF if students challenge it. Again, students’ feelings come up as an object of attitude that mediates the teachers’ attitudes toward OCF. In terms of the affective component, the participants might experience negative emotions when their feedback is ignored or challenged, but if they did, they failed to report it. In terms of the cognitive component, most of them reported believing that students in the morning shift are more likely to be indifferent or to challenge feedback. They did not show any awareness of the different uptake categories in Lyster and Ranta’s (1997) model or the range of ways they could react to those as teachers. The reason for this might be that there is indeed little learner uptake due to the scant provision of explicit OCF.

Conclusions

The theoretical models by Lyster and Ranta (1997) with regard to error treatment, and the attitudes model developed by Schiffman and Kanuk (2004), with a tridimensional model proposed by Jain (2014), turned out to be very useful for the analysis of attitudes towards OCF. It became evident that both the cognitive and affective components play a very important role in instructors’ decisions whether to use OCF in the classroom.

The findings suggest that instructors hold beliefs (the cognitive component of attitude) based on their experience as learners and common sense as teachers. Often, these beliefs have students’ feeling as the object of attitude. Beliefs about aspects of students’ personalities (i.e., whether they are outgoing or shy) and students’ likely reactions to feedback guide the instructors’ behavior (the conative component of attitude) when deciding whether or how to implement OCF. Similarly, the affective component of attitude plays an important role. Some instructors such as Jean and Erik experience negative emotions toward explicit feedback or all feedback because the thought of making the students uncomfortable makes them uncomfortable in turn. They report that this is due to their past experiences as learners. Although they did not say this explicitly, their negative thoughts, emotions, and actions regarding OCF may also stem from their students’ indifference toward and rejection of OCF. Only one instructor, Xavier, reports overall positive attitudes toward OCF, with the remaining three (Logan, Raven, and Scott) being more ambivalent, with some positive dispositions toward some types of OCF in some situations, chiefly when performed implicitly by the teacher without obstructing communication, one-on-one, and in a delayed manner. Conversely, OCF attitudes tend to be negative when it is performed explicitly, immediately, obstructively, and in the context of the whole class. Peer-correction is viewed negatively by some instructors because of the perceived nature of students’ feelings and relationship in some settings; self-correction is scarcely thought about.

Then, our findings show that emotions, whether those experienced by the teacher or those that the teacher assumes students will experience, impact the instructors’ attitudes towards OCF the most and tend to override the other components. Our findings suggest, therefore, that the attitudes towards OCF in this case of analysis are mediated by the participants’ perceptions and beliefs about students’ feelings or assumed student attitudes toward OCF. It is interesting that considerations of students’ non-emotional cognitive or acquisition processes, or the interplay between specific linguistic features and OCF, were largely absent from our participants’ reported beliefs. This may be due to insufficient knowledge of such processes.

Our participants were generally unaware of the different types of strategies they can use to provide OCF or evidence-based practices regarding OCF. Similarly, they are not aware of the role of OCF in language acquisition in general or the benefits of promoting self-correction. Most of them are unaware of the effectiveness of OCF, learner uptake, and ways of following up on learner uptake. This general lack of awareness was one of the reasons why it was impossible to identify cognitive components for some of the objects of attitude. Perhaps this lack of theory-based or literature-based knowledge is the reason some our participants seem not to consider OCF as an important or necessary activity in the process of language teaching and learning.

In their study, Vázquez and Harvey (2010) found that the differences between research findings and teachers’ own opinions cause confusion and insecurity, especially in novice teachers. This was not reported in the present study: The more experienced teachers did not seem to hold different attitudes toward OCF or more evidence-based knowledge about it than the novice teachers did. In fact, the more experienced instructors were the ones who said they preferred delayed correction over an immediate one, which runs counter to empirical findings in the literature. Further, their attitude when correcting students was similar to Truscott’s (1999), who states that teachers should be extremely cautious with the use of corrective feedback as it might produce “embarrassment, anger, inhibition, feeling of inferiority, and a generally negative attitude toward the class.” (p. 441)

A pervasive belief among these instructors regarding the teaching and learning of EFL in general, and which affects their attitudes, can be summarized in the popular phrase “it is what it is”: an idea of hopelessness. With the exception of Xavier, the remaining participants conceived of students’ attitudes as static, monolithic, and unchangeable. They seem to believe that teachers cannot do anything about their own or their students’ attitudes. Overall, the findings suggest a pressing need for more theory-based and evidence-based training regarding OCF for this group of EFL college teachers. We hope these findings are food for thought for language teachers, teacher educators, and decision makers in EFL teaching. We suggest that further research about attitudes toward OCF should incorporate a quantitative or experimental component with wider samples in order to arrive at generalizable results.

References

  1. Aydoğan, H. (2016). A psycholinguistics case study: A tool for measuring self-efficacy in EFL at tertiary level in Balkans. Journal of World of Turks, 8(2), 257-273. 🠔
  2. Bagozzi, R. P. (1994a). Advanced methods of marketing research. Oxford, UK: Blackwell Business. 🠔
  3. Bagozzi, R. P. (Ed.). (1994b). Principles of marketing research. Oxford, UK: Blackwell Business. 🠔
  4. Bristi, N. L. (2015). Bangladeshi engineering EFL learners’ attitudes towards learning English: A comparison between public university and private university students. Global Journal of Human-Social Science Research, 15(11), 6-16. 🠔
  5. Byrnes, D. A., Kiger, G., & Manning, M. L. (1997). Teachers’ attitudes about language diversity. Teaching and Teacher Education, 13(6), 637-644. https://doi.org/10.1016/S0742-051X(97)80006-6. [URL] 🠔
  6. Castro, W. (2016, March). An activity theory approach to study barriers of Faculty regarding technology integration in higher education. Paper presented at INTED2016, Valencia, Spain. 🠔
  7. Doughty, C., & Varela, E. (1998). Communicative focus on form. In C. Doughty & J. Williams (Eds.), Focus on form in classroom second language acquisition (pp. 114-138). Cambridge, UK: Cambridge University Press. 🠔
  8. Faqeih, H. I. (2015). Learners’ attitudes towards corrective feedback.Procedia - Social and Behavioral Sciences, 192, 664-671. https://doi.org/10.1016/j.sbspro.2015.06.101. [URL] 🠔
  9. Ferris, D. R. (2006). Does error feedback help student writers? New evidence on the short- and long-term effects of written error correction. In K. Hyland & F. Hyland (Eds.), Feedback in second language writing: Contexts and issues (pp. 81-104). Cambridge, UK: Cambridge University Press. https://doi.org/10.1017/CBO9781139524742.007. [URL] 🠔
  10. Firwana, S. (2010). Impact of Palestinian EFL teachers’ attitudes towards oral errors on their students’ attitudes and choice of error treatment strategies (Doctoral dissertation). Boston College, United States of America. Retrieved from http://hdl.handle.net/2345/1398. [URL] 🠔
  11. Hedge, T. (2000). Teaching and learning in the language classroom. Oxford, UK: Oxford University Press. 🠔
  12. Hernández Méndez, E. & Reyes Cruz, M. R. (2012). Teachers’ perceptions about oral corrective feedback and their practice in EFL classrooms. Profile: Issues in Teachers’ Professional Development, 14(2), 63-75. 🠔
  13. Hernández Sampieri, R., Fernández Collado, C. & Baptista Lucio, P. (2006). Metodología de la investigación. Mexico, D.F.: McGraw-Hill. 🠔
  14. Hogg, M. A., & Vaughan, G. M. (2005).Social psychology (4th ed.). London, UK: Prentice-Hall. 🠔
  15. Jain, V. (2014). 3D model of attitude. International Journal of Advanced Research in Management and Social Sciences, 3(3), 1-12. 🠔
  16. Jean, G., & Simard, D. (2011). Grammar teaching and learning in L2: Necessary, but boring? Foreign Language Annals, 44(3), 467-494. https://doi.org/10.1111/j.1944-9720.2011.01143.x. [URL] 🠔
  17. Kaivanpanah, S., Alavi, S. M., & Sepehrinia, S. (2012). Preferences for interactional feedback: Differences between learners and teachers. The Language Learning Journal, 43(1), 74-93. https://doi.org/10.1080/09571736.2012.705571. [URL] 🠔
  18. Kavaliauskienė, G., & Anusienė, L. (2012). Case study: Learner attitudes towards the correction of mistakes. Social Technologies, 2(1), 88-101. 🠔
  19. Lee, E. J. (2013). Corrective feedback preferences and learner repair among advanced ESL students. System, 4(1), 217-230. https://doi.org/10.1016/j.system.2013.01.022. [URL] 🠔
  20. Lee, H. (2016). Askaan: Academic accommodations network for community college faculty (Project of master’s degree). California State University, United States of America. 🠔
  21. Lyster, R. (2004). Differential effects of prompts and recasts in form-focused instruction. Studies in Second Language Acquisition, 26(3), 399-432. https://doi.org/10.1017/S0272263104263021. [URL] 🠔
  22. Lyster, R., & Ranta, L. (1997). Corrective feedback and learner uptake: Negotiation of form in communicative classrooms. Studies in Second Language Acquisition, 19(1), 37-66. https://doi.org/10.1017/S0272263197001034. [URL] 🠔
  23. Lyster, R., & Saito, K. (2010). Oral feedback in classroom SLA: A meta-analysis. Studies in Second Language Acquisition, 32(2), 265-302. https://doi.org/10.1017/S0272263109990520. [URL] 🠔
  24. Miranda-Calderón, N. (2013). EFL learner and teacher perspectives on corrective feedback and their effect on second language learning motivation (Master’s thesis). McGill University, Canada. 🠔
  25. Norris, J. M., & Ortega, L. (2000). Effectiveness of L2 instruction: A research synthesis and quantitative meta-analysis. Language Learning, 50(3), 417-528. https://doi.org/10.1111/0023-8333.00136. [URL] 🠔
  26. Oladejo, J. A. (1993). Error correction in ESL: Learners’ preferences. TESL Canada Journal, 10(2), 71-89. https://doi.org/10.18806/tesl.v10i2.619. [URL] 🠔
  27. Schiffman, L. G., & Kanuk, L. L. (2004). Consumer behaviour. New York, US: Pearson Education. 🠔
  28. Schulz, R. A. (1996). Focus on form in the foreign language classroom: Students’ and teachers’ views on error correction and the role of grammar. Foreign Language Annals, 29(3), 343-364. https://doi.org/10.1111/j.1944-9720.1996.tb01247.x. [URL] 🠔
  29. Schulz, R. A. (2001). Cultural differences in student and teacher perceptions concerning the role of grammar instruction and corrective feedback: USA-Colombia. The Modern Language Journal, 85(2), 244-258. https://doi.org/10.1111/0026-7902.00107. [URL] 🠔
  30. Sheen, Y. (2011). Corrective feedback, individual differences and second language learning. New York, US: Springer. 🠔
  31. Sholihah, Q., & Hanafi, A. S. (2017). Prevention of nosocomial infection through application of housekeeping. International Journal of Public Health Science, 6(1), 94-98. https://doi.org/10.11591/.v6i1.6538. [URL] 🠔
  32. Surakka, K. (2007). Corrective feedback and learner uptake in an EFL classroom (Master’s thesis). University of Jyväskylä, Finland. 🠔
  33. Truscott, J. (1999). What’s wrong with oral grammar correction. The Canadian Modern Language Review, 55(4), 437- 456. https://doi.org/10.3138/cmlr.55.4.437. [URL] 🠔
  34. Tsang, W. (2004). Feedback and uptake in teacher-student interaction: An analysis of 18 English lessons in Hong Kong secondary classrooms. Regional Language Centre Journal, 35, 187-209. https://doi.org/10.1177/003368820403500207. [URL] 🠔
  35. Valezy, J. R., & Spada, N. (2006). The effectiveness of corrective feedback for second language acquisition: A meta-analysis of the research. In J. M. Norris & L. Ortega (Eds.), Synthesizing research on language learning and teaching (pp. 133-164). Amsterdam, NL: Benjamins. https://doi.org/10.1075/lllt.13.09val. [URL] 🠔
  36. Vásquez, C., & Harvey, J. (2010). Raising teachers’ awareness about corrective feedback through research replication. Language Teaching Research, 14(4), 421-443. https://doi.org/10.1177/1362168810375365. [URL] 🠔
  37. Yoshida, R. (2008). Teachers’ choice and learners’ preference of corrective-feedback types. Language Awareness, 17(1), 78-93. https://doi.org/10.2167/la429.0. [URL] 🠔
  38. Yoshida, R. (2010). How do teachers and learners perceive corrective feedback in the Japanese language classroom? The Modern Language Journal, 94(2), 293-314. https://doi.org/10.1111/j.1540-4781.2010.01022.x. [URL] 🠔
Gómez Argüelles, L., Hernández Méndez, E., & Perales Escudero, M. D. (2019). EFL teachers’ attitudes towards oral corrective feedback: A case study. Profile: Issues in Teachers’ Professional Development, 21(1), 107-120. https://doi.org/10.15446/profile.v21n1.69508.

About the Authors

holds an MA in Education from Universidad Interamericana para el Desarrollo, México. Her research interests include language acquisition and language learning and teaching.
holds a PhD in Hispanic Linguistics from Ohio State University, USA. She is associate professor of English at Universidad Quintana Roo, Mexico. She is a member of Mexico’s National Research System. She has participated in language acquisition projects and linguistic contact.
holds a PhD in English and Education from the University of Michigan (USA) and is Associate Professor of Language and Education at Universidad de Quintana Roo. He is a member of Mexico’s National Research System. His research focuses on literacy and discourse analysis applied to language education.