Boletín de Ciencias de la Tierra
0120-3630
Universidad Nacional de Colombia
https://doi.org/10.15446/rbct.n55.111438

Recibido: 5 de octubre de 2023; Revision Received: 1 de marzo de 2024; Aceptado: 5 de marzo de 2024

Mineralogía, granulometría y facies asociadas a sedimentos de fondo en tres embalses de Empresas Públicas de Medellín

Mineralogy, granulometry and facies associated with bottom sediments in three reservoirs of Public Companies in Medellín.

M. Flórez-Molina, a L. Parra-Sánchez, b

Facultad de Ingeniería, Universidad de Antioquia, Medellín, Colombia.maria.florez@udea.edu.co Universidad de Antioquia Facultad de Ingeniería Universidad de Antioquia Medellín Colombia
Universidad Nacional de Colombia, Sede Medellín, Facultad de Ciencias, Medellín, Colombia. lnparra@unal.edu.co Universidad Nacional de Colombia Universidad Nacional de Colombia Facultad de Ciencias Medellín Colombia

Resumen

La mineralogía, la granulometría y las facies asociadas en los sedimentos de fondo de los tres embalses Riogrande II, La Fe y Porce II, permiten diferenciar tres episodios relacionados con la evolución de los medios sedimentarios, localizándose los depósitos limosos (episodio medio) en el contacto entre facies lacustres arcillosas (episodio inferior) y aluviales de orla distal arenoso (episodio superior). En estos embalses los datos promedios de los microcomponentes indican la predominancia de tres microfacies, inorgánica, organomineral y orgánica. El análisis de la composición granulométrica combinado con la estructura física del sedimento admite distinguir distintas áreas sedimentarias que reflejan un proceso de sedimentación poco selectiva a lo largo del embalse y que causan cierta heterogeneidad espacial de estos. En todos los casos las proporciones fueron mayores para las arenas, luego para los limos y, por último, para las arcillas.

Palabras clave:

tamaño-partículas, sedimentación, microcomponentes, correlación, calidad, contaminación.

Abstract

The mineralogy, grain size and associated facies in bottom sediments of three reservoirs Riogrande II, La Fe and Porce II, differentiate three episodes related to the evolution of sedimentary environments, being located silty deposits (average episode) contact between clayey lacustrine facies (bottom episode) and sandy alluvial distal border (upper episode). In these reservoirs averages microcomponents data indicate the predominance three miacrofacies, inorganic, organic and organomineral. The combined analysis of the composition with the physical structure supports sediment sedimentary distinguish different areas reflect a process unselective sedimentation along the reservoir and cause certain spatial heterogeneity of this. In all cases the proportions were higher for the sands, silts and then to finally, for clays.

Key words:

particle-size, sedimentation, microcomponents, correlation, quality, contamination.

1. Introducción

En el sedimento se producen múltiples procesos biogeoquímicos que modifican su naturaleza y estructura. Por ejemplo, la interacción entre materia orgánica y arcillas genera agregados complejos de mayor tamaño, en los que la materia orgánica queda protegida de la biodegradación, conservándose durante más tiempo en el sedimento. Estos agregados poseen una gran capacidad de adsorción por lo que retienen iones metálicos o nutrientes. La dependencia de las formas disueltas y particuladas del entorno químico hace que el sedimento pueda constituirse una fuente de materiales, en especial nutrientes y contaminantes, cuando se alteran las condiciones fisicoquímicas del sedimento durante su resuspensión por cambios en el flujo de agua o como resultado de la acción humana (dragado, movilización, etc.).

Los materiales que conforman el sedimento pueden tener diferentes orígenes: 1) alóctonos, procedentes de la cuenca hídrica por la meteorización del suelo y/o roca; 2) autóctonos biogénicos, formados en el propio sitio, en este caso, el embalse, como resultado de la actividad de los organismos y, 3) autóctonos precipitados en el propio embalse de forma abiótica, debido a cambios en el pH y/o Eh.

El análisis de sedimentos refleja la acumulación de sedimentos en un tiempo determinado y puede ser obtenida a partir de núcleos de sedimentos recuperados en estos embalses Riogrande II, La Fe y Porce II, de Antioquia,; dichos núcleos reflejan bien la historia de la sedimentación ocurrida en los reservorios de esos embalses, la cual, no es necesariamente lineal, y representa, en sí misma, la tasa de acumulación, expresada en cm por día, mes, año, etc., y que puede ser muy rápida, lenta, combinada y/o pulsante, aportando un mismo tipo de sedimento en cada pulso. En algunos casos pueden ser esporádicas, como cuando reciben aportes volcánicos como tefras. En todos los casos, no se garantiza a largo plazo la persistencia y la integridad de todo el material depositado debido a que existen factores de perturbación y diagénesis que modifican a posteriori el estado inicial.

La palabra facies comprende la descripción de todo tipo de materiales geológicos que permiten caracterizar, mineralógica, litológica, estructural y biológicamente un material geológico y con ello se puede deducir el origen y el ambiente de depósito del material.

Este artículo tuvo como objetivo el estudio de las facies en la mineralogía y la granulometría asociadas en los sedimentos de fondo de los embalses Riogrande II, La Fe y Porce II, como herramientas del conocimiento de la evolución ambiental de estos tres sistemas ocurrida, por lo menos, durante el periodo de muestreo entre el2010 y el 2012.

Este artículo hace parte de los resultados del Macro Proyecto “Estudio de la problemática ambiental de los embalses La Fe, Riogrande II y Porce II de Empresas Públicas de Medellín EPM-ESP para la gestión integral y adecuada del recurso hídrico”, por las universidades de Antioquia y Nacional, sede Medellín y Empresas Públicas de Medellín, entre los años 2009 y 2016.

2. Métodos

2.1. Localización de los embalses

Los tres embalses están en el departamento de Antioquia, Colombia, Fig. 1.

Ubicación de los embalses de interés.

Figura 1: Ubicación de los embalses de interés.

Fuente: Adaptado de [1 y 2].

Riogrande II, hace parte de los municipios de Santa Rosa de Osos, Belmira, San Pedro, Entrerríos y Don Matías entre las coordenadas 75°32' 30" W - 75°26' 10" W y 6°33' 50" N - 6°28' 07"N. Es alimentado por los ríos Grande y Chico, y la quebrada Las Animas drenando un área total de 1.041 km2 hasta el sitio de presa (Fig. 1).

La Fe, del municipio de El Retiro, en las coordenadas 75°30’15” Oeste y 06°06’50” Norte (Fig. 1) y es alimentado por las quebradas Las Palmas, Espíritu Santo, Boquerón, San Luis y Potreritos y por bombeo de los ríos Buey, Piedras y Pantanillo.

Porce II, hace parte de los municipios de Gómez Plata, Yolombó y Amalfi, entre las coordenadas 75°09’14”-75°04’59” W y 6°44’57” - 6°48’45” N (Fig. 1), es alimentado por el río Porce y las quebradas Guaduas y Cancana entre otras, su uso es netamente la producción de hidroenergía.

2.2. Levantamiento de la información

Para el levantamiento de la información primaria se seleccionaron en total 14 estaciones de muestreo en Riogrande II, siete en La Fe y 12 en Porce II. En cada uno de los embalses se definieron tres puntos de muestreo. En Riogrande II, en las estaciones cercanas a los brazos de la quebrada Animas (Estación 5), rio Chico (Estación 2) y rio Grande (Estación 7); en La Fe, en la Torre de Captación (Estación 3), a la entrada de las quebradas San Luis y Boquerón (Estación 4) y después del bombeo del rio Pantanillo (Estación 7) y, en Porce II, en la entrada del rio Porce (Estación 2), después de la confluencia de este rio con las quebradas Guaduas y Cancana (Estación 7) y cerca de La Presa (Estación 12).

En cada una de las estaciones se tomaron dos núcleos de sedimentos con un nucleador de gravedad UWITEC, que permite recuperar núcleos de sedimentos de entre 50 y70 cm, en tubos de Propileno de 6 cm de diámetro. Cada núcleo fue protegido en sus extremos con tapones propios para el tubo y luego se empacaron en bolsas de plástico negras bien selladas y se refrigeraron. En total, se tomaron 6 núcleos por embalse, tres para el trabajo de laboratorio y tres como testigo para un total de 18 núcleos.

En el laboratorio se seleccionaron los núcleos para preservar y los otros para el trabajo de investigación, estos últimos, se abrieron por la mitad para realizar una descripción estratigráfica y fueron seccionados al centímetro para su posterior tratamiento y la observación de los microcomponentes (1 y 2).

Cada centímetro fue dispersado en una mezcla de isopropanol y amoniaco, posteriormente se lavaron, y se separaron los macro restos con un tamiz de 104 µm. El residuo fino se preservó en una solución de etanol y luego se montó una alícuota de tres microlitros en una resina, Bálsamo de Canadá, de índice de refracción 1,64. El conteo se llevó hasta alcanzar 300 granos en varias transversales al azar.

3. Resultados y Discusión

3.1. Microcomponentes

Para estos tres embalses, los materiales analizados fueron nombrados como microcomponentes, y se agruparon de acuerdo con la Tabla 1. De la siguiente forma:

  1. Por su naturaleza: orgánicos, organominerales, inorgánica, silicofósiles

  2. Por el grado de organización: estructurados, mixtos, líticos, mineraloides, minerales (félsicos, máficos y opacos) y minerales de neoformación), y

  3. Con base en sus propias características: fitoclastos, zooclastos, celulosa, carbón vegetal, polen, esporas, tecamebas, hifas, micelios y esporas de hongos; grumos (agregados organominerales), resinas, coágulos. Películas de Fe y Mn; fragmentos de matriz y de roca, vidrio volcánico; minerales cristalinos, óxidos e hidróxidos; diatomeas, fitolitos, desmidiaceas, espículas de esponjas).

Tabla 1: Clasificación de microcomponentes en los sedimentos.

Orgánicos Estructurados Fitoclastos
Zooclastos
Celulosa Carbón vegetal
Polen y Esporas
Tecamebas
Tejidos fúngicos
Organo Minerales Mixtos Grumos, Resinas
Coágulos y Películas de Fe y Mn
Inorgánicos Líticos Fragmentos de Matriz y de roca
Mineraloides Vidrio volcánico
Minerales Félsicos Máficos Opacos Feldespatos Plagioclasas
Anfíboles
Piroxenos
Cuarzo, Circón
Biotita, Moscovita, Clorita
Ilmeno-magnetita
Epidota, Rutilo
Minerales de neoformación Óxidos e hidróxidos de Fe y Mn
Silicofósiles Diatomeas, Fitolitos, Desmidiaceas Espículas de esponjas

Fuente: Adaptado de [3].

De esta clasificación se excluyen los macro restos (>230 micras), como raíces, semillas, etc.

En el sedimento se producen múltiples procesos biogeoquímicos que modifican su naturaleza y estructura. Por ejemplo, la interacción entre materia orgánica y arcillas genera agregados complejos de mayor tamaño, en los que la materia orgánica queda protegida de la biodegradación, conservándose durante más tiempo en el sedimento. Estos agregados poseen además una gran capacidad de adsorción por lo que retienen iones metálicos o nutrientes, que en ausencia de estos agregados se mantendrían en disolución. La dependencia de las formas disueltas y particuladas del entorno químico hace que el sedimento pueda constituir una fuente de materiales, en especial nutrientes y contaminantes, cuando se alteran las condiciones fisicoquímicas del sedimento durante su resuspensión por cambios en el flujo de agua o como resultado de la acción humana (dragado, movilización, etc.).

3.2. Litofacies y microfacies sedimentarias en los embalses

Los testigos sedimentarios han permitido determinar las características litológicas de los sedimentos de los embalses; las cuales fueron observadas durante tres años de muestreo (2010, 2011 y 2012), pudiéndose determinar diferencias en las texturas, en el color, en el olor, en la composición y en el contenido de materia orgánica de los sedimentos tanto entre las estaciones como en los periodos de muestreo y estas diferencias en muchos casos podrían asociarse a los fenómenos de El Niño ( desde marzo hasta mayo del 2010) y de La Niña (desde mayo de 2010 hasta mayo del 2012) registrados en la zona [4]. Con todas estas características se definieron las lito facies y las microfacies en cada embalse como se presenta a continuación.

3.2.1. Embalse Riogrande II

Litofacies. Utilizando como criterios el tamaño del grano, en los núcleos recuperados en el embalse se han definido dos litofacies: limos y paleosuelos (Figs. 2 y 5).

Limos. Comprende cuatro microfacies: limos, limos grumosos, limos vesiculares, y limos fibrosos; todos laminados y originados a partir de saprolitos ígneos, metamórficos, y de cenizas volcánicas presentes en el vaso.

Su color varía entre un 2.5Y4/4 pardo oliva, un 5Y4/3 o 4/4 o 4/1 o 3/2 o 3/1, oliva, gris oscuro, gris oliva oscuro o gris oliva muy oscuro hasta un N4/0 gris oscuro; un 10YR3/6 pardo amarillento oscuro, 2.5Y4/4 pardo oliva; 5YR2.5/2 pardo rojizo oscuro. Cuando son fibrosos el color es 5Y4/3 oliva o 2.5Y4/4 pardo oliva, y cuando son vesiculares son 10YR3/6 pardo amarillento oscuro.

Estos colores estarían relacionados con procesos de óxido reducción con predominancia a la reducción frente a la oxidación lo que indicaría estados muy anóxicos en el fondo del embalse. Cuando los sedimentos se exponen al aire estos se oxidan rápidamente.

De los tres núcleos recuperados en el embalse todos son limosos excepto del núcleo ubicado en la estación 2 (RGN2) que a los 17 cm presenta un paleosuelo subyacido por unos limos arenosos y el núcleo fue recuperado en la estación 5 (RGN5) que a los 30 cm presenta, igualmente, un paleosuelo. En estos limos las cantidades promedias de microcomponentes son inorgánicos en un 41.63% representados por minerales félsicos tales como los feldespatos, las plagioclasas y los cuarzos; además se observa, hornblenda verde y las augitas. Los minerales opacos están en muy baja proporción al igual que los minerales de alteración, hay trazas de olivino y circones. Le siguen en proporción los silicofósiles en un 26.65%, luego los organominerales en un 20.6%, por último, los orgánicos en un 11.13%.

La laminación fina observada en los tres núcleos podría corresponder a cambios en el aporte clástico durante la sedimentación, por procesos biológicos o fisicoquímicos, generalmente, de baja energía [5]. Esta puede estar controlada por la profundidad y la morfología del embalse, en ausencia de bioturbación. Unacondición común en ambientes anaeróbicos, y donde las corrientes cercanas al piso del embalse están ausentes. El desarrollo de láminas está condicionado por factores ambientales, en particular por la precipitación y por la insolación.

La presencia de grumos podría estar indicando estabilidad sedimentaria; mientras que las vesículas marcarias, la acumulación de gases principalmente metano y sulfuros, que por presión estallan, son bastante significativas en determinados estratos.

Paleosuelos. Ésta facie se encontró entre los 17 y 23 cm de profundidad del núcleo recuperado en la estación 2 (RGN2) localizada a la entrada del rio Chico al embalse) y entre 30 y 36 cm de profundidad base del núcleo recuperado en la estación 5 (RGN5) localizada a la entrada de la quebrada Animas.

En la estación 2, el paleosuelo es de color 5Y3/2, gris oliva oscuro, contiene abundante materia orgánica aún reconocible constituida principalmente por hojas, pequeños trozos de tallos, semillas y fibras principalmente de pinos, que están sujetas por una matriz areno limosa, no plástica y no pegajosa, la relación de materia orgánica versus matriz es del orden de 9:1. Este paleosuelo presenta un ligero olor a metano y marca claramente una diferencia entre los limos y el suelo que se encuentra completamente sumergido. Los límites son netos con los estratos superior e inferior.

El paleosuelo de la estación 5, tiene un color 5Y3/2, gris oliva oscuro en la parte superior y 5Y4/2, gris oliva en la parte inferior como el descrito en la estación 2, tiene abundante materia orgánica, matriz limo arenosa no plástica y muy pegajosa muy oscura; la relación de materia orgánica versus matriz es del orden de 8:2. También tiene un ligero olor a metano y marca claramente una diferencia entre sedimentos de lago y un saprolito limo arenoso que lo subyace. Los límites son netos con los estratos superior e inferior, respectivamente.

En estos paleosuelos las cantidades más altas de microcomponentes son orgánicos (hifas de hongos) y los fitolitos. Se observan minerales como biotita, moscovita, hornblenda, augita y feldespatos. En menor cantidad están los organominerales, especialmente grumos. No hay diatomeas.

Microfacies. Con base en el contenido de microcomponentes (minerales: cristalinos, opacos y de neoformación; los silicofósiles como fitolitos y diatomeas; los microcomponentes orgánicos como polen, esporas, hifas, zooclastos y fitoclastos, entre otros y, los organominerales como resinas, grumos y coágulos); materia orgánica, color y estructuras sedimentarias, para el embalse se han definido tres microfacies orgánica, inorgánica y organomineral. Una descripción de ellas es como sigue (Figs. 2 y 5).

Microcomponentes en los sedimentos de fondo del embalse Riogrande II (2010 a 2013).

Figura 2: Microcomponentes en los sedimentos de fondo del embalse Riogrande II (2010 a 2013).

Fuente: Elaboración propia.

Microcomponentes en los sedimentos de fondo del embalse La Fe (2010 a 2013).

Figura 3: Microcomponentes en los sedimentos de fondo del embalse La Fe (2010 a 2013).

Fuente: Elaboración propia.

Microcomponentes en los sedimentos de fondo del embalse Porce II (2010 a 2013).

Figura 4: Microcomponentes en los sedimentos de fondo del embalse Porce II (2010 a 2013).

Fuente: Elaboración propia.

Microfacies en los núcleos de sedimentos de embalse Riogrande II. Léase de arriba hacia abajo: RGN2, frente a la entrada del rio Chico al embalse; RGN5, frente a la entrada de la quebrada Ánimas al embalse; RGN7, frente a la entrada del rio Grande al embalse.

Figura 5: Microfacies en los núcleos de sedimentos de embalse Riogrande II. Léase de arriba hacia abajo: RGN2, frente a la entrada del rio Chico al embalse; RGN5, frente a la entrada de la quebrada Ánimas al embalse; RGN7, frente a la entrada del rio Grande al embalse.

Fuente: Elaboración propia.

Orgánica. Definida por la presencia de partículas orgánicas para este embalse en valores promedios durante todos los ocho muestreos (del 2010 al 2012) de 11.15%, tales como granos de polen y esporas bien preservados pardos, hifas, micelios y esporas de hongos de colores pardos oscuros, tejidos vegetales pardos claro, oscuros y hasta negros y en menos cantidad tejidos de animales en los cuales aún es posible observar pelos y algunas partes bien diferenciables de organismos zoo-planctónicos y son comunes los filamentos celulósicos [6]. Estos microcomponentes están bien preservados, son fácilmente distinguibles, los elementos polínicos y los microcomponentes orgánicos son escasos. Otros microcomponentes orgánicos son las tecamebas, crisofíceas y las cianofíceas que han sido consideradas por algunos autores como silicofósiles, pero por su origen orgánico se asumen dentro de este grupo.

El análisis de microcomponentes y la estructura física del sedimento permite distinguir distintas áreas sedimentarias que reflejan un proceso de sedimentación poco selectiva a lo largo del embalse, lo cual genera cierta heterogeneidad espacial en él.

Inorgánica. Definida por la presencia de minerales y silicofósiles con valores promedios durante todos los ocho muestreos (2010 - 2012) de 41.63% para los primeros y de 26.65% para los segundos. Estos materiales están altamente relacionados con el tamaño granulométrico más grueso del embalse, las arenas. Los minerales de origen volcánico predominan sobre los demás de otros orígenes, siendo dominantes los anfíboles como la hornblenda parda y verde, los piroxenos como la augita, enstatita e hiperstena, el feldespato potásico y la andesina. En estos minerales se observan superficies de alteración, bordes con terminaciones en huso y adherencias de óxidos de Fe, Mn o materia orgánica, ocupando preferencialmente los clivajes [6].

Las micas son moscovitas y biotitas pardas, estas están decoloradas en los bordes y algunas tienen superficies corroídas; hay pocos cristales de cuarzo y, por lo general, son lechosos. Los vidrios volcánicos son escasos y tienen texturas fluidales. Como minerales secundarios se observan óxidos e hidróxidos de Fe, Mn y caolinitas.

Las diatomeas están bien conservadas y no presentan malformaciones, algunas de las especies identificadas son F. Familiaris y D. Stilligera, entre otras [7]. En cuanto a los fitolitos predominan prismatolita, braquiolitas, flabellulita, escudolita, elipsoidita y teratolita [6], estos presentan superficies corroídas, en algunos se ha perdido o creado ornamentación y otros tienen anillos de hidratación, por lo general presentan un color rosa tenue.

Organomineral. Definida por la presencia de partículas orgánicas amorfas mezcladas con partículas minerales principalmente de hierro y manganeso que no tienen un rasgo orgánico o mineral reconocible, pueden o no tener una forma consistente y no presenta una organización interna. Los valores promedios durante todos los ocho muestreos (2010 al 2012) de 20.6%, se reconocieron dos subtipos claramente diferenciados: aquellos que son homogéneos como las resinas y los coágulos y los grumos que están compuestos a su vez por partículas más pequeñas no discernibles, formando agregados. Dentro de esta subdivisión también se consideran las películas o recubrimientos de óxidos principalmente de hierro o manganeso que pueden recubrir parcial o totalmente el grano. Los organominerales fueron más abundantes durante los años del fenómeno de la Niña (2011 - 2012). Estos materiales están altamente relacionados con el tamaño granulométrico más grueso del embalse, las arenas.

3.2.2. Embalse La Fe

Para el estudio y comprensión de los sedimentos de este embalse, debido a su geoforma fue considerado como dos Cuencos Norte y Sur. Al Cuenco Norte le llegan las aguas de las quebradas Palmas y Espíritu Santo y transportan contaminantes y aguas negras de origen antrópico como descargas de viviendas y actividades silvopastoriles. Por el costado Noroeste recibe las aguas de las quebradas San Luis y Boquerón que también cargan material de origen antrópico. En este sector del embalse se encuentran las estaciones 1, 2, 3 y 4, la estación 4, solo recibe las aguas de San Luis y Boquerón.

En el Cuenco Sur la granulometría está íntimamente influenciada por el bombeo del río Pantanillo que trae una carga de sedimentos bastante importante debido a que aguas arriba existen actividades mineras especialmente de explotación de material de playa, dicha actividad contribuye enormemente al incremento de sedimentos que llegan por bombeo al embalse, que se pueden seguir a través de la pluma que deja el bombeo. Estas estaciones en promedio llegan a tener más arenas que limos y arcillas, durante los ocho muestreos.

La textura promedia del embalse durante los tres años de muestreo fue areno limo arcilloso (ALAr) en una proporción de 41.11% de arenas, 23.97% de limos y de 20.03% de arcillas. Sin embargo, esta proporción varío ligeramente a través del tiempo y entre estaciones, por ejemplo, en las estaciones 6 y 7 las texturas fueron predominantemente areno limo arcillosas (ALAr), en la estación 1, fue arcillo limo arenoso (ArLA). En la estación 12, que recibe las aguas del río Pantanillo, la textura varía entre arcillo limo arenoso (ArLA), limosa o limo arcillo arenosa (L/LArA) durante el 2010, 2011 y 2012, respectivamente. En la estación 3, que coincide con la Torre de Captación y en la estación 6 donde se ubica el limnocorral, los sedimentos presentan laminación (láminas de 1 cm de colores gris claro y gris oscuros casi negros intercaladas), con texturas limo arcillosas (LAr). En las estaciones 8, 9, 10 y 11 donde se ubican las descargas de las quebradas Palmas, Espíritu Santo, San Luis y Boquerón, predominan las texturas arenosas con gravillas que pueden tener diámetros hasta de 10 o 15 cm.

Litofacies. En los tres núcleos obtenidos y estudiados en el embalse se han definido tres facies: Arenas y arenas limosas; Limos (arenosos, grumosos, vesiculares y fibrosos), y Arcillas, utilizando los mismos criterios para el embalse Riogrande II (Figs. 3 y 6). Su descripción es la siguiente.

Microfacies en los núcleos de sedimentos del embalse La Fe. Léase de arriba hacia abajo: LFN3, Torre de Captación; LFN4, al frente de la entrada al embalse La Fe y LFN6, Limnocorral del embalse La Fe.

Figura 6: Microfacies en los núcleos de sedimentos del embalse La Fe. Léase de arriba hacia abajo: LFN3, Torre de Captación; LFN4, al frente de la entrada al embalse La Fe y LFN6, Limnocorral del embalse La Fe.

Fuente: Elaboración propia.

Arenas. Corresponde a dos microfacies arenas y arenas limosas; están localizadas preferencialmente en el Cuenco Norte del embalse y asociadas directamente con las entradas de los tributarios Palmas y Espíritu Santo, San Luis y Boquerón (núcleos de sedimentos LFN3 y LFN4, estación 3 Torre de Captación y estación 4 cerca de la entrada de las quebradas San Luis y Boquerón en el embalse, zona media del Cuenco Norte y zona litoral de este, respectivamente), el tamaño de las arenas es fino a medio.

Estas dos microfacies corresponden al periodo de avenidas de larga duración (varios días a semanas) en el embalse de las quebradas Palmas y Espíritu Santo en el núcleo de la estación 3 (LFN3) mientras que en el caso del núcleo de la estación 4 (LFN4) reflejan procesos de erosión, transporte y sedimentación relacionados con los flujos de las quebradas Boquerón y San Luis. En ambos núcleos se observa laminación fina.

El color de estos materiales varía entre un 2.5Y4/4, pardo oliva, un 2.5Y5/4, pardo oliva claro y un 10YR3/6, pardo amarillento oscuro. Estos colores estarían indicando el predominio de condiciones oxidantes sobre las reductoras indicativas de estados más oxigenados en el fondo del embalse. Lo que es interesante es que cuando los sedimentos se exponen al aire estos se oxidan rápidamente.

La composición mineralógica de la fracción arena está representada casi en las mismas proporciones por minerales félsicos y máficos. Los minerales félsicos están constituidos esencialmente por albitas, sanidinas, ortoclasas y cuarzos siendo los tres primeros los de mayor cantidad. Entre los minerales máficos se encuentran las hornblendas verdes y pardas, hiperstenas, enstatitas, augitas y biotitas verdes y pardas; los minerales de neoformación o de alteración están representados por la caolinita, sericita y los óxidos, principalmente y, como minerales opacos están la magnetita y la espinela, hay trazas de olivino y circones traslucidos.

Los silicofósiles son esencialmente fitolitos; algunas diatomeas, principalmente pennales. A nivel de microcomponentes orgánicos se observan más hifas, fito y zooclastos que polen y esporas, pero en estas facies todos los componentes de este tipo disminuyen sus cantidades. En cuanto a los organominerales, solo tienen una baja representación los grumos en el núcleo de la estación 3 y los coágulos y las resinas en el núcleo de la estación 4.

Limos. Comprende cuatro microfacies limos propiamente dichos, limos grumosos, limos vesiculares y limos fibrosos los cuales se han interpretado como depósitos coluviales procedentes de los materiales que limitan el embalse como saprolitos ígneos y metamórficos y cenizas volcánicas. El color varía entre un 2.5Y4/2 o 3/2 pardo grisáceo oscuro o muy oscuro, un 5Y4/3 o 3/2 oliva o gris muy oscuro; un 10YR5/8 o 5/6 pardo amarillento y un 5YR3/2 pardo rojizo oscuro. Cuando los limos son grumosos el color es 5Y4/3 oliva, cundo son fibrosos son 2.5Y4/4 pardo oliva y cuando son vesiculares son 5YR4/3 pardo rojizo. Estos colores estarían relacionados con procesos de óxido, reducción con predominancia de la oxidación frente a la reducción que indicarían estados anóxicos en el fondo del embalse. Lo que es interesante es que cuando los sedimentos se exponen al aire estos se oxidan rápidamente.

De los tres núcleos recuperados en el embalse, el del Cuenco Sur, estación 7 (LFN7) es limoso en toda su profundidad no tiene niveles arenosos o arcillosos, en algunos tramos se observa laminación fina, estos están influenciados por el bombeo del rio Pantanillo que controla el tamaño del sedimento que entra al embalse, las arenas y los materiales más gruesos son decantados antes del bombeo, hecho que impide que estos materiales vayan al embalse.

En estos limos las cantidades más altas de microcomponentes son organominerales le siguen los silicofósiles, luego los minerales y en menor cantidad los orgánicos y en todo el núcleo se denotan dos comportamientos importantes de estos, el primero desde 1 a 25 cm y el segundo desde los 26 a 45 cm.

Para el caso de los organominerales (coágulos, resinas y grumos), estos son abundantes en los primeros 25 cm, pero disminuyen casi a la mitad en el segundo sector hasta los 45 cm.

Los minerales félsicos están constituidos esencialmente por feldespatos, plagioclasas y cuarzos, son más abundantes que los félsicos en donde predominan las hornblendas verdes y las augitas. Los minerales opacos están en muy baja proporción al igual que los minerales de alteración, hay trazas de olivino y circones.

Los silicofósiles son esencialmente fitolitos; algunas diatomeas principalmente pennales. A nivel de microcomponentes orgánicos se observan más fitoclastos e hifas y es notoria la presencia de polen en todo el núcleo. En cuanto a los organominerales, los grumos son los dominantes y son más abundantes en los primeros 25 cm que en el tramo entre 26 y 45 cm, a profundidad aparecen algunos coágulos, pero sin destacarse.

La laminación fina está relacionada con cambios en el aporte clástico durante la sedimentación, y por procesos biológicos y fisicoquímicos. El desarrollo de láminas está condicionado por factores ambientales, en particular por la precipitación y por la insolación, y puede ser episódica o periódica, estacional a multianual. Del mismo modo la presencia de grumosidad en los limos podría estar indicando estabilidad sedimentaria.

Arcillas. Esta facie solo se encontró en la base del núcleo recuperado en la estación 4 (LFN4) localizada al frente de la desembocadura de las quebradas Don Diego y Boquerón, en el Cuenco Norte. El color es 10YR3/6 pardo amarillento oscuro el cual estaría relacionado con procesos de oxidación. En ella se observan algunas vesículas ovoides mayores de 5 mm y abundante materia orgánica aún reconocible hacia el límite inferior.

En estas arcillas las cantidades más altas de microcomponentes son los minerales como biotita, moscovita, hornblenda, augita y feldespatos; le sigue en cantidad los fitolitos y los organominerales, de estos son más abundantes los grumos, aunque coágulos y resinas son más regulares en todo el segmento arcilloso; son menores las cantidades de microcomponentes orgánicos y de diatomeas, pero en estas últimas son más dominantes las pennales que las centrales.

Microfacies. Conservando los mismos criterios definidos para el embalse Riogrande II, (Figs. 3 y 6), se tiene:

Orgánica. En este embalse los valores promedios durante todos los ocho muestreos (2010 al 2012) fueron de 9.49%, estos microcomponentes están bien preservados, son fácilmente distinguibles, los elementos polínicos y los microcomponentes orgánicos son escasos (Tabla 1, Figs. 3 y 6).

Inorgánica. Definida por la presencia de minerales y silicofósiles con valores promedios durante todos los ocho muestreos (2010 al 2012) de 53.13% para los primeros y de 26.32% para los segundos. En este embalse también predominan los minerales de origen volcánico sobre los de origen ígneo o metamórfico siendo dominantes la hornblenda parda y verde, la augita, enstatita e hiperstena, el feldespato potásico y la andesina, en ellos también se evidencian rasgos de alteración fuertes como los descritos para Riogrande II. Las micas son moscovitas y biotitas pardas, estas están decoloradas en los bordes y algunas tienen superficies corroídas; hay cristales de cuarzo y vidrios volcánicos. Los minerales secundarios se observan caolinitas. El circón y el apatito aparecen como minerales traza en forma de pequeños cristales euhedrales individuales mientras que el olivino y la epidota son ligeramente más abundantes, esta última, de color verde subhedral en granos aislados o como en pequeñas masas o agregados.

Las diatomeas están bien conservadas, pero otras están totalmente decoloradas, algunas presentan restos de cloroplastos de colores verdes o dorados en otras se observan burbujas como si fueran “inclusiones liquidas” con bordes gruesos; algunas de las especies identificadas son Las diatomeas están bien conservadas y no presentan malformaciones, algunas de las especies identificadas son F. Familiaris y D. Stilligera, entre otras [7].

Estos materiales están altamente relacionados con el tamaño granulométrico del embalse, limos y arcillas con los minerales, mientras que los silicofósiles con las arenas.

Organomineral. Para este embalse se encontraron valores promedios durante todos los ocho muestreos (2010 al 2012) fueron de 11.05%; en él se reconocieron los subtipos homogéneos como las resinas, los coágulos y los grumos que están compuestos a su vez por partículas más pequeñas no discernibles, formando agregados. Dentro de esta subdivisión también se consideran las películas o recubrimientos de óxidos principalmente de hierro. Estos materiales están altamente relacionados con el tamaño granulométrico más grueso del embalse, las arenas.

3.2.3. Embalse Porce II

Para el estudio y comprensión de los sedimentos del embalse y de acuerdo con su geoforma fue considerado como tres sistemas o sectores principales alimentados por cuencas diferentes. El sector uno, comprende las estaciones 1 a 4 y está conformado por los brazos del río Porce y la quebrada Guaduas y su confluencia en una parte más interna del embalse. El sector dos, está constituido por el brazo de la quebrada La Cancana e incluye las estaciones 5, 6 y 7. En el sector tres (zona limnética) se encuentran las estaciones 8, 9, 10, 11 y 12.

El sedimento del sector uno está compuesto esencialmente por arcillas limosas en las estaciones 1 y 2 y arenas limosas en las estaciones 3 y 4 y estas granulometrías varían ligeramente durante los muestreos.

La mayor cantidad de arenas es proporcionada por la quebrada Guaduas y la mayor cantidad de limos y arcillas por el río Porce.

Para el sector dos, la composición del sedimento es en promedio, areno limoso y las variaciones a través de los tres años de muestreo son mínimas. En la zona limnética, sector tres, los sedimentos son areno limosos o arenosos, dependiendo de la época de muestreo, cuando aumenta el caudal los contenidos de arena se incrementan.

Litofacies. En los tres núcleos del embalse, conservando los mismos criterios descritos antes, se han definido tres facies: Arenas (arenas y arenas limosas); Limos (limos propiamente dichos, limos arenosos, grumosos, vesiculares y/o fibrosos), y Arcillas (Figs. 4 y 7).

Arenas. Corresponde a dos microfacies arenas y arenas limosas; están localizadas preferencialmente en el sector dos (brazo de la quebrada La Cancana, estaciones 5, 6 y 7), núcleo PII, el tamaño de las arenas es fino a medio. Estas dos microfacies corresponden al periodo de avenidas de larga duración (varios días a semanas) de la quebrada La Cancana que incluyen procesos de erosión, transporte y sedimentación de la propia cuenca.

El color de estos materiales varía entre un 2.5Y4/4, pardo oliva y 5Y3/1 gris muy oscuro. Estos colores estarían indicando el predominio de condiciones reductoras indicativas de estados poco oxigenados en el fondo del embalse.

La composición mineralógica de la fracción arena está representada casi en las mismas proporciones por minerales félsicos y máficos y algunos minerales volcánicos como orto piroxenos y cuarzos birrombohedrales. Los minerales félsicos están constituidos esencialmente por albitas, sanidinas, ortoclasas y cuarzos siendo los tres primeros los de mayor cantidad.

Entre los minerales máficos se encuentran las hornblendas verdes y pardas, hiperstenas, enstatitas, augitas y biotitas verdes y pardas; los minerales de neoformación o de alteración están representados por la caolinita, sericita y los óxidos, principalmente y, como minerales opacos están la magnetita y la espinela, hay trazas de olivino y circones traslucidos.

Los silicofósiles son esencialmente fitolitos; algunas diatomeas principalmente pennales. A nivel de microcomponentes orgánicos se observan hifas, fito y zooclastos, polen y esporas, pero en estas facies todos los componentes de este tipo disminuyen sus cantidades. En cuanto a los organominerales, solo tienen una baja representación los grumos.

Limos. Comprende cuatro microfacies limos propiamente dichos, limos arenosos, grumosos, vesiculares y/o fibrosos los cuales son procedentes de los saprolitos altamente meteorizados de las cuencas alimentadoras del embalse y de las que delimitan el propio vaso con origen ígneo y metamórfico preferentemente.

El color varía entre un 5Y4/2 o 4/3 o 4/2 o 3/1, gris oscuro a gris muy oscuro y 2.5Y6/8 o 3/8 gris muy oscuro, colores indicativos de estados ambientales fuertemente reducidos, anóxicos completamente. Estos limos se encuentran en los tres núcleos tomados en las estaciones 2, 7 y 12 del embalse, pero es en el sector 3, estación 12 donde son dominantes y en todos los casos son laminares con láminas de un centímetro de espesor que difieren en coloración, pero en todos los casos son gris oscuros.

Las cantidades más altas de microcomponentes son inorgánicos (minerales mas silicofósiles), le siguen los organominerales y en menor cantidad los orgánicos.

En los núcleos de las estaciones 2 y 7 sectores uno y dos respectivamente, dentro de los silicofósiles son abundantes los fitolitos y están en menor cantidad las diatomeas pero en el núcleo de la estación 12, sector tres, el comportamiento es contrario, disminuyen los fitolitos y aumentan las diatomeas principalmente las centrales; en los tres núcleos son abundantes los organominerales cuyo comportamiento es muy irregular y de ellos tiene buena representación los grumos; los coágulos están bien representados en los limos del núcleo 2, estación 7 pero son muy bajos en la estación 2 y casi no existen en la estación 12.

Los mayores componentes orgánicos tienen buena presencia en los núcleos de las estaciones 2 y 7 pero en cantidades muy bajas y se corresponden con los contenidos de materia también baja medidos en los tres núcleos, en el núcleo de la estación 12 las cantidades son muy bajas, en ellos son más frecuentes los fitoclastos y las hifas de hongos.

En cuanto a los minerales sus cantidades son altas siendo más dominantes los minerales máficos y más llamativo las cantidades de minerales de neoformación entre ellos las caolinitas y la presencia de vivianita principalmente en los núcleos de las estaciones 2 y 12. En los sedimentos se observó laminación, formación de grumos y vesículas.

Arcillas. Esta facies, solo se encontró en la base del núcleo 2, estación 2, sector uno, confluencia del rio Porce con la quebrada Guaduas. El color es un 5Y4/3, oliva el cual estaría relacionado con procesos de reducción en el fondo del embalse y estados anóxicos. En ella se observan algunas vesículas ovoides menores de 0.5 mm. En estas arcillas se encuentran altas cantidades de todos los microcomponentes, pero son más altas las cantidades de minerales, fitolitos y grumos y se destaca la presencia de minerales de neoformación como la caolinita y la vivianita.

Microfacies. Los datos promedios de los microcomponentes en el embalse indican la predominancia de dos microfacies, en su orden orgánica y organominerales, definidas con los mismos criterios utilizados en Riogrande II, (Figs. 4 y 7).

Microfacies en los núcleos de sedimentos del embalse Porce II. Léase de arriba hacia abajo: PIIN2, Frente a la entrada del rio Porce al embalse; PIIN7, confluencia quebradas Guaduas, Cancana, y PIIN12, Frente a la Presa.

Figura 7: Microfacies en los núcleos de sedimentos del embalse Porce II. Léase de arriba hacia abajo: PIIN2, Frente a la entrada del rio Porce al embalse; PIIN7, confluencia quebradas Guaduas, Cancana, y PIIN12, Frente a la Presa.

Fuente: Elaboración propia.

Orgánica. En este embalse los valores promedios (8.97%), se mantuvieron casi constantes durante todos los ocho muestreos (2010 al 2012).

Estos microcomponentes están bien preservados, son fácilmente distinguibles, los elementos polínicos y los microcomponentes orgánicos son escasos.

En los sedimentos se observan grandes cantidades de raíces y restos vegetales y animales, algunos granos de polen y esporas bien preservados de color pardo, por lo general muy oscuros y en poca cantidad. Hay hifas, micelios y esporas de hongos de color pardo oscuro, tejidos vegetales de color pardo claro, oscuro y hasta negros y en buena proporción tejidos de animales en los cuales aún es posible observar pelos y algunas partes bien diferenciables de organismos zoo planctónicos.

Los microcomponentes orgánicos presentaron una relación directa con los inorgánicos (que tienen mayor peso). En contraste, los silicofósiles y los organominerales mostraron relaciones directas entre ellos, pero correlaciones inversas con los dos anteriores.

Se evidencia una afinidad entre los limos y las arcillas que tienen correlaciones inversas con las arenas (que tienen mayor peso). Para el caso de los contenidos composicionales en todos los muestreos los inorgánicos representaron las mayores cantidades, seguidos de los silicofósiles, luego los orgánicos, por último, los componentes organominerales excepto en el 2011 en donde se presentó un aumento considerable de organominerales y orgánicos.

Inorgánica. Definida por la presencia de minerales y silicofósiles con valores promedios durante todos los ocho muestreos (2010 al 2012) de 49.98% para los primeros y de 27.9% para los segundos.

En este embalse los minerales están constituidos esencialmente por félsicos como el cuarzo, el feldespato y la plagioclasa y, máficos como los piroxenos y anfíboles, apatito, epidota, biotita, esfena y circón; opacos como la magnetita e la ilmenita, y minerales de neoformación como la caolinita y la vivianita, entre otro. Anfíboles y piroxenos fuertemente alterados, superficies corroídas, “texturas en ojo” y adherencias de óxidos de Fe, Mn o materia orgánica.

Dentro de los silicofósiles están las diatomeas como A. granulata, entre otras. Están presentes prismatolitas, braquiolitas, flabellulitas, escudolita, elipsoidita y teratolita, casi todos con superficies corroídas, anillos de hidratación y coloraciones oscuras en el centro, dichas coloraciones pueden ser indicativas del grado de contaminación que presenta el embalse.

Estos materiales están altamente relacionados con el tamaño granulométrico del embalse, arenas con los minerales, mientras que los silicofósiles con los limos y las arcillas.

Organomineral. Para este embalse se encontraron valores promedios durante todos los ocho muestreos (2010 al 2012) de 12.06, para este embalse se reconocieron los subtipos homogéneos como las resinas y los coágulos y los grumos que están compuestos a su vez por partículas más pequeñas no discernibles, formando agregados. Dentro de esta subdivisión también se consideran las películas o recubrimientos de óxidos principalmente de hierro. Estos materiales están altamente relacionados con todos los tamaños granulométricos reportados para el embalse.

4. Correlaciones paleoambientales

4.1. Episodios (eventos) versus evolución sedimentaria

Los resultados obtenidos permiten diferenciar tres episodios o eventos relacionados con la evolución de los medios sedimentarios, localizándose los depósitos limosos (episodio medio) en el contacto entre facies lacustres arcillosas (episodio inferior) y aluviales de orla distal arenoso (episodio superior).

Episodio inferior. Depósitos arcillosos laminados. El color es 10YR3/6 pardo amarillento oscuro el cual estaría relacionado con procesos de oxidación. En ellos se observan algunas vesículas ovoides mayores de 5 mm y abundante materia orgánica aún reconocible hacia el límite inferior.

En estas arcillas las cantidades más altas de microcomponentes son inorgánicos en un 44% en promedio, representados por minerales félsicos que están constituidos esencialmente por feldespatos, plagioclasas y cuarzos, son más abundantes que los félsicos en donde predominan las hornblendas verdes y las augitas.

Los minerales opacos están en muy baja proporción al igual que los minerales de alteración, hay trazas de olivino y circones. Le siguen los silicofósiles en un 25%, esencialmente fitolitos y diatomeas, luego los organominerales en un 21%, como coágulos, resinas y grumos y, por último, los orgánicos en un 10%. La asociación de minerales de la arcilla es: caolinita-illita.

Episodio medio. Episodio transicional de encharcamiento somero con desarrollo variable de rasgos paleo edáficos. Se caracteriza por facies de limos con cuatro microfacies: limos propiamente dichos, limos grumosos, vesiculares y/o fibrosos, todos laminados, los cuales se han interpretado como depósitos coluviales procedentes de los materiales que limitan los embalses originarios de los saprolitos de las rocas ígneas y metamórficas y de las cenizas volcánicas preferencialmente, constituyen el sustrato sobre el que se depositaron los sedimentos limosos propios de la nueva dinámica sedimentaria inaugurada con la construcción de estos.

El color varía entre un 2.5Y4/4 pardo oliva, un 5Y4/3 o 4/4 o 4/1 o 3/2 o 3/1, oliva, gris oscuro, gris oliva oscuro o gris oliva muy oscuro hasta un N4/0 gris oscuro; un 10YR3/6 pardo amarillento oscuro o un 2.5Y4/4 pardo oliva y cuando es arenoso un 5YR2.5/2 pardo rojizo oscuro. Cuando los limos son grumosos el color es 5Y4/3 oliva, cuando son fibrosos son 2.5Y4/4 pardo oliva y cuando son vesiculares son 10YR3/6 pardo amarillento oscuro. Estos colores estarían relacionados con procesos de óxido reducción con predominancia de la reducción frente a la oxidación lo que indicarían estados muy anóxicos en el fondo de los embalses. Cuando los sedimentos se exponen al aire estos se oxidan rápidamente.

En estos limos las cantidades más altas de microcomponentes son inorgánicos en un 48% representado por minerales félsicos como feldespatos, plagioclasas y cuarzos, que son más abundantes que los máficos en los que predominan las hornblendas, orto piroxenos y augitas. Algunas trazas de olivino y circones. Le siguen los silicofósiles en un 22%, esencialmente fitolitos y diatomeas, luego los organominerales en un 18% representados por coágulos, resinas y grumos y, por último, los orgánicos en un 12%.

Episodio superior. Progradación de depósitos distales de abanico aluvial. Su asociación de facies está constituida por arenas con dos micro facies arenas y arenas limosas. El color de estos materiales varía entre un 2.5Y4/4, pardo oliva, un 2.5Y5/4, pardo oliva claro y un 10YR3/6, pardo amarillento oscuro. Estos colores estarían indicando el predominio de condiciones oxidantes sobre las reductoras indicativas de estados más oxigenados en el fondo del embalse. Lo que es interesante es que cuando los sedimentos se exponen al aire estos se oxidan rápidamente.

La composición granulométrica mineralógica de la fracción arena está representada casi en las mismas proporciones por minerales félsicos y máficos en un 50%; los minerales félsicos están constituidos esencialmente por albitas, sanidinas, ortoclasas y cuarzos siendo los tres primeros los de mayor cantidad.

Entre los minerales máficos se encuentran las hornblendas verdes y pardas, hiperstenas, enstatitas, augitas y biotitas verdes y pardas; los minerales de neoformación o de alteración están representados por la caolinita, sericita y los óxidos, principalmente y, como minerales opacos están la magnetita y la espinela, hay trazas de olivino y circones traslucidos.

Los silicofósiles constituyen el 27% y son esencialmente fitolitos; algunas diatomeas principalmente pennales. A nivel de microcomponentes orgánicos 8%, se observan más hifas, fito y zooclastos que polen y esporas, pero en estas facies todos los componentes de este tipo disminuyen sus cantidades. En cuanto a los organominerales, 15%, solo tienen una baja representación los grumos, los coágulos y las resinas.

4.2 Interpretación paleoecológica

Para la interpretación paleoecológica del registro sedimentario de los embalses Riogrande II, La Fe y Porce II, se ha empleado la metodología de la estratigrafía de eventos climáticos del Niño y la Niña, registrados en el país durante el funcionamiento de ellos, tomando como base el 1989 y 2012, en esta última fecha se terminaron los muestreos de sedimentos en dichos embalses. La metodología se ha complementado con el registro de los microcomponentes contenidos cm a cm de cada uno de los núcleos recuperados en ellos, con ambos datos se realiza la correlación estratigráfica en los tres embalses.

4.2.1. Embalse Riogrande II

A partir de la información tomada de los tres núcleos del embalse Riogrande II, cuyas características son las siguientes. Para el núcleo tomado en la estación 2, brazo rio Chico, se definen cinco zonas (ZA, ZB, ZC, ZD y ZE); para el núcleo de la estación 5, brazo quebrada Animas, cuatro zonas (ZA, ZB, ZC y ZD) y para el núcleo de la estación 7, brazo rio Grande, tres zonas (ZA, ZB y ZC); dichas zonas han sido nombradas desde el techo al piso y están caracterizadas por el dominio de facies limosas, la presencia de paleosuelos y el contenido de microcomponentes minerales, orgánicos, silicofósiles y organominerales que se han acumulado a través del tiempo y se constituyen como un registro paleo ambiental e histórico de lo que ha sucedido en el embalse, por lo menos, entre 1989 y 2012, Fig. 8.

Correlación paleo ambiental de los tres núcleos de sedimentos tomados en el embalse Riogrande II.

Figura 8: Correlación paleo ambiental de los tres núcleos de sedimentos tomados en el embalse Riogrande II.

Fuente: Elaboración propia.

El tamaño de todos los microcomponentes en los tres núcleos es inferior a los 0.03 µm y casi todos están envueltos en un mucilago que da una apariencia babosa al sedimento, como si se tratara de un “ripio de microcomponentes”.

Zona RGII-ZA. Esta zona está presente en todos los núcleos, contiene el registro sedimentario más actual del embalse y es la que contiene la capa activa que interactúa con la masa de agua. Tiene un espesor promedio de 6 cm y va desde una profundad de 0 a 5, 6 o 7 cm. Esta zona comprende un periodo de tiempo entre el 2012 y el 2004 aproximadamente los últimos ocho años de funcionamiento del embalse. Durante este periodo se presentaron en el país tres eventos del Niño entre el 2004 y el 2005, entre el 2006 y el 2007 y entre el 2009 y el 2010, a este último le siguió un evento de la Niña que duro desde mayo del 2010 hasta mayo del 2012 [8].

En esta zona predominan los limos fuertemente laminados que podrían evidenciar flujos laminares lentos. Los colores de los materiales varían entre pardos amarillento oscuro y gris oscuro y estos colores son los que determinan las láminas que llegan a ser de hasta 3 cm de espesor las pardas y de 1 cm de espesor las grises oscuras, ambas indicativas de condiciones repetidas de óxido-reducción. En general, se observa que los núcleos de las estaciones 2 y 5 están dominados por silicofósiles y organominerales, principalmente grumos y en menores cantidades orgánicos y minerales, es llamativa la presencia de desmidiaceas que no se observaron en el núcleo de la estación 7, en este núcleo dominan los silicofósiles y los minerales.

Zona RGII-ZB. Esta zona tiene un espesor promedio de 16 cm y va desde una profundad de 5, 6 o 7 cm a 10, 19 o 35 cm. Comprende un periodo de tiempo entre el 2004 y 1995 que representa parte de los sedimentos depositados aproximadamente en nueve años. Durante este periodo se presentaron en el país tres eventos Niño entre 1994-1995, 1997-1998 y 2000-2003 y dos eventos Niña entre 1995-1996 y 1998-1999 [8].

En esta zona predominan los limos grumosos o fibrosos laminados. Esta laminación está más relacionada con flujos laminares lentos. Los colores de los materiales varían entre pardo amarillento oscuro y un pardo oscuro y estos colores son los que determinan las láminas que llegan a ser de hasta 2 cm las pardas y de 1 cm las pardas oscuras indicativas de condiciones repetidas de óxido-reducción.

El contenido de microcomponentes está dominado por la presencia de silicofósiles, desmidiaceas, organominerales y orgánicos y en muy bajas cantidades los minerales en los núcleos de las estaciones 2 y 5 mientras que en el núcleo de la estación 7, disminuyen las desmidiaceas, pero se observa un ligero aumento en todos restantes microcomponentes inclusive en los minerales que llegan a tener cantidades muy similares a las que presentan los silicofósiles en conjunto.

Zona RGII-ZC. Esta zona tiene un espesor promedio de 7 cm y va desde una profundad de 11, 19 o 35 cm a 18, 30 o 38 cm. Esta zona comprende un periodo de tiempo entre el 1989 a 1995 que representa parte de los sedimentos depositados aproximadamente en seis años. Durante este periodo se presentaron en el país un evento Niño entre 1994-1995 y un evento Niña entre 1988-1989.

En esta zona predominan los limos grumosos o fibrosos laminados. Esta laminación está más relacionada con flujos laminares lentos. Los colores de los materiales varían entre gris oliva oscuro en la estación 2, gris oscuro en la estación 5 y oliva en la estación 7, pardo amarillento oscuro y un pardo oscuro y estos colores son los que determinan las láminas que llegan a ser de hasta 2 cm las pardas y de 1 cm las pardas oscuras indicativas de condiciones repetidas de óxido-reducción.

El contenido de microcomponentes en los núcleos de las estaciones 2 y 5 están dominado por la presencia de silicofósiles y organominerales, principalmente grumos, disminuyen ligeramente los orgánicos y las desmidiaceas, los minerales están presentes en muy bajas cantidades; en el núcleo de la estación 7, no se observan desmidiaceas y aumentan todos los demás microcomponentes principalmente los minerales y silicofósiles que llegan a tener cantidades muy similares, en conjunto.

Zona RGII-ZD. Esta zona solo se observa en los núcleos recuperados en las estaciones 2 y 5 y se trata de un paleosuelo, en el núcleo de la estación 2 presenta un espesor de 5 cm y en el núcleo de la estación 5 tiene un espesor de 6 cm y en este núcleo esta subdividido en dos subhorizontes uno superior de 3 cm de textura limosa de color gris oliva oscuro, el inferior también de 3 cm de textura limo arenosa y de color gris oscuro.

En los dos núcleos la característica más dominante es el contenido de materia orgánica aún reconocible como acículas de pinos, hojas y raíces y el fuerte olor a metano. Subyaciendo este paleosuelo se encuentra el saprolito pardo rojizo. Esta zona podría tener un tiempo mucho mayor al llenado del embalse que se realizó en 1989 y representa seguramente, el horizonte de littering que en algunos casos se encuentra sobre el saprolito, sobre el Andisol o simplemente sobre un horizonte aluvial, lo interesante es que es un marcador importante para este embalse.

El contenido de microcomponentes en los núcleos de las estaciones 2 y 5 aumentan notablemente, inclusive los minerales que no estaban bien representados en los sedimentos superiores aquí son notorios, al igual que los orgánicos en donde las hifas de hongos son las más abundantes, dentro de los silicofósiles los fitolitos se destacan ampliamente y se reducen las diatomeas.

Zona RGII-ZE. Esta zona solo se observa en el núcleo recuperado en la estación 2 y se trata de un saprolito. La zona tiene un espesor de 11 cm, una textura limo arenoso y un color pardo rojizo oscuro. La característica más dominante es el aumento en los contenidos de minerales, disminución en los contenidos de orgánicos, organominerales, diatomeas, desmidiaceas y cianofíceas. Es posible que esta zona corresponda con la parte superficial de un saprolito de una roca metamórfica, ya que contiene una buena cantidad de minerales félsicos principalmente feldespatos y plagioclasas y algunos silicatos como piroxenos y anfíboles poco alterados.

En esta zona se observa un excelente contraste entre los paleosuelos y los sedimentos propiamente del embalse, no solo en el contenido de microcomponentes sino en el color, tamaño y olor de la zona con respecto a los que la suprayacen. Este núcleo se considera el más completo de todo el embalse y el que mejor refleja la historia de la sedimentación ocurrida allí, pese a que a través del proyecto de investigación en otras temporalidades se han recuperado núcleos de hasta 40 cm en ambas estaciones y son en su totalidad sedimentos laminares y no presentan contacto con paleosuelos o con saprolitos.

De acuerdo con [7], la alta abundancia y ocurrencia de diatomeas como F. Familiaris y D. Stilligera en el embalse en el sedimento superficial como en la zona más reciente del núcleo recuperado fue un indicador del deterioro de la calidad. F. Familiaris es considerada típica de ambientes oligo-mesotróficos, [9], la registró como tolerante a la eutrofización mientras que D. Stilligera en el sedimento superficial y en las muestras de los núcleos se asocia con incrementos en la disponibilidad de fósforo [10] y con procesos antrópicos como la deforestación. Estos resultados están acordes con lo reportado por [11], en el embalse Itaqui (Brasil), quien considero que las especies abundantes y dominantes de diatomeas fueron las mejor caracterizaron las condiciones físicas y químicas del ambiente.

En el embalse se observó que entre los años 1999 al 2003, hay un importante aumento en la dominancia de la comunidad de diatomeas, con la consecuente reducción de la riqueza y equidad, mostrando el deterioro en la calidad del agua en este sistema.

4.2.2. Embalse La Fe

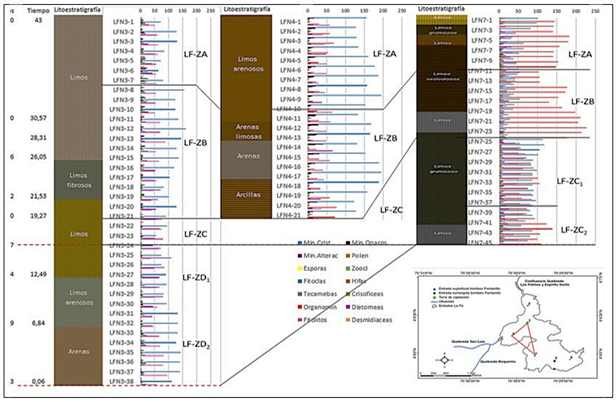
Para la interpretación paleoecológica del registro sedimentario del embalse se ha empleado la metodología de la estratigrafía de eventos climáticos Niños y Niñas registrados en el país durante el funcionamiento del embalse, en este caso desde 1973 año del llenado del Cuenco Sur y 1987 año de llenado del Cuenco Norte hasta diciembre de 2010, fecha en la cual se terminaron los muestreos de sedimentos en el embalse, dicha metodología se ha complementado con el registro de los microcomponentes contenidos centímetro a centímetro de cada uno de los núcleos, con ambos datos se realiza la correlación estratigráfica de los tres núcleos y se definen cuatro zonas que tienen una coincidencia espacial y vertical con pequeñas diferencias centimétricas y que marcan tanto los eventos climáticos como las diferencias entre contenidos de microcomponentes; estas zonas han sido nombradas desde el techo al piso como LF-ZA, LF-ZB, LF-ZC y LF-ZD y sus características son las siguientes, Fig. 9.

Reconstrucción paleo ambiental del embalse La Fe.

Figura 9: Reconstrucción paleo ambiental del embalse La Fe.

Fuente: Elaboración propia.

El tamaño de todos los microcomponentes en los tres núcleos es inferior a los 0.03 µm y casi todos están envueltos en un mucilago que da una apariencia “babosa” al sedimento, como si se tratara de un “ripio de microcomponentes”.

Zona LF-ZA. Esta zona contiene el registro sedimentario más actual del embalse y la capa activa que interactúa con la masa de agua. Esta zona tiene un espesor promedio de 10 cm y va desde una profundad de 0 a 11 cm. Esta zona comprende un periodo de tiempo entre el 2010 y el 2004, aproximadamente los últimos 13 años de funcionamiento del embalse. Durante este periodo se presentaron en el país tres eventos Niño entre 2004-2005, 2006-2007 y 2009-2010, a este último, le siguió un evento Niña que duro desde mayo del 2010 a diciembre del 2012 [8].

En esta zona predominan los limos (LFN3) que pueden ser grumosos, vesiculosos (LFN7) o ligeramente arenosos (LFN4) en este caso aportados directamente por las quebradas San Luis y Boquerón y que podrían evidenciar avenidas torrenciales presentadas durante la Niña en dichas cuencas. Los colores de los materiales como se mencionó antes varían entre pardos, pardos grisáceos oscuros y pardos amarillentos y pueden estar finamente laminados.

El contenido de microcomponentes está dominado por la presencia de minerales principalmente volcánicos, excepto en LFN7 en donde los más abundantes son los organominerales partículas muy similares a geles cuya presencia esta explicada por los materiales bombeados del rio Pantanillo; le siguen en abundancia los fitolitos y las diatomeas y en menor proporción los componentes orgánicos como el polen y las esporas preferentemente, hay minerales de alteración como el caolín y óxidos de hierro y manganeso. Estos microcomponentes se encuentran poco meteorizados, solo en algunos feldespatos o plagioclasas es posible observar algunos rasgos de alteración, como por ejemplo la presencia de sericita en sus superficies y algunos bordes ligeramente corroídos. En LFN4 se observaron circones incoloros pequeños y gruesos.

Zona LF-ZB. Esta zona tiene un espesor promedio de 16 cm y va desde una profundad de 8, 10 o 12 cm a 21 o 24 cm. Esta zona comprende un periodo de tiempo entre el 2003 y 1990 que representa parte de los sedimentos depositados aproximadamente en 10 años. Durante este periodo se presentaron en el país cinco eventos Niño entre 1991-1992, 1992-1993, 1994-1995, 1997-1998 y 2000-2003 y dos eventos Niña entre 1995-1996 y 1998-1999 [8].

Predominan los limos que pueden ser fibrosos (LFN3), vesiculosos (LFN7) o ligeramente arenosos, arenosos o arcillas (LFN4), como en la zona anterior las arenas y los limos arenosos aportados por las quebradas San Luis y Boquerón y que podrían evidenciar avenidas torrenciales presentadas durante la Niña principalmente la reportada durante el periodo de 1995-1996 en dichas cuencas. Los colores de los materiales como se mencionó antes varían entre pardos y grisáceos.

El contenido de microcomponentes está dominado por la presencia de minerales principalmente volcánicos en los núcleos LFN3 y LFN4 en ambos casos aumentan las cantidades con respecto a los demás microcomponentes, pero son más abundantes en LFN4. En el núcleo LFN7, como en LFZA, aumentan notoriamente los organominerales, principalmente los grumos, que lo hacen hacia la base de la zona mientras que los demás componentes, inclusive los minerales decaen drásticamente en este mismo sentido. Los fitolitos y las diatomeas son representativos en los núcleos localizados en el Cuenco Norte mientras que en el Cuenco Sur apenas se insinúan como los componentes orgánicos. Hay minerales de alteración en pequeñas cantidades y disminuyen los circones y los óxidos de hierro y manganeso. Estos microcomponentes se encuentran poco meteorizados.

Zona LF-ZC. Esta zona tiene un espesor promedio de 15 cm y va desde una profundad de 22 a 38 cm en LFN3 y de 24 a 45 cm en LFN7, en este último núcleo la zona se divide en dos subzonas una nombrada como LFZC1 y LFZC2, la primera con un espesor de 12 cm ubicada entre los 25 a los 37 cm de profundidad; la segunda de 8 cm de espesor ubicada entre 38 y 45 cm de profundidad, estas dos subzonas están diferenciadas esencialmente por cambios en los contenidos de microcomponentes. Esta zona comprende un periodo de tiempo entre el 1981 a 1990 que representa parte de los sedimentos depositados aproximadamente en nueve años, sin embargo, la base del núcleo LFN7 tiene un comienzo en 1987 año en el cual comenzó el llenado del Cuenco Sur del embalse. Durante este periodo se presentaron en el país dos eventos Niño entre 1982-1983 y 1986-1987 y un evento Niña entre 1988-1989.

Los limos son grumosos (LFN7) o arenosos en la base de la zona (LFN3), en este caso aportados directamente por las quebradas Espíritu Santo y Palmas que podrían evidenciar avenidas torrenciales importantes seguramente asociadas a la erosión de las propias cuencas. Los colores de los materiales como se mencionó antes varían entre pardos olivas y grisáceos oscuros y pueden estar finamente laminados.

En LFN4 solo se recuperó un núcleo de 21 cm, en ella se observó que los sedimentos contrastan en cuanto al contenido de microcomponentes, disminuyen los organominerales y aumentan considerablemente los minerales y los silicofósiles que tienen mayor representación en LFN3, a la vez que son mínimos los orgánicos, estos aumentan ligeramente en LFN7.

En este núcleo se crean dos subzonas la LFZC1 y LFZC2; en la primera, minerales que aumentan relativamente con respecto a los reportados en la zona anterior, este comportamiento se mantiene en todo el espesor, en contraparte, los organominerales, representados en su mayoría por los grumos disminuyen notoriamente, casi a la mitad, en todo el segmento mantienen una distribución normal; los fitolitos aumentan en cantidad y son poco representativos los microcomponentes orgánicos.

En la subzona LFZC2, aumentan ligeramente y con una distribución normal los organominerales, disminuyen los minerales ligeramente y aumentan los fitolitos; los orgánicos mantienen igual comportamiento como en la primera subzona.

Zona LF-ZD. Esta zona tiene un espesor promedio de 8 cm y va desde una profundad de 31 a 38 cm y comprende un periodo de tiempo entre el 1973 y 1981 que representa parte de los sedimentos depositados aproximadamente en 8 años. Durante este periodo se presentaron en el país tres eventos del Niño entre 1976-1977, 1977-1978, 1982-1983 y 1994-1995 y dos eventos de la Niña en 1973 y 1975 [8]. En esta zona los sedimentos son arenosos aportados directamente por las quebradas Espíritu Santo y Palmas, que podrían evidenciar avenidas torrenciales importantes seguramente asociadas a los dos eventos Niña y a la erosión de las propias cuencas. Los colores de los materiales son pardos oliva claro.

Esta zona solo fue observada en LFN3, por ello dicho núcleo se considera el más completo de todo el embalse y el que mejor refleja historia de la sedimentación.

El contenido de microcomponentes está dominado por la presencia de minerales principalmente volcánicos que aumentan con respecto a la zona suprayacente. Hay minerales de alteración en pequeñas cantidades y disminuyen los circones y aumentan los óxidos de hierro y manganeso. Los fitolitos también aumentan, pero no en la misma proporción de los minerales y son poco notorias las cantidades de los demás microcomponentes, especialmente de los orgánicos y de los organominerales.

4.2.3. Embalse Porce II.

Los tres núcleos recuperados en el embalse en las estaciones 2 (Brazo del río Porce), 7 (Brazo de la quebrada La Cancana) y 12 (sitio cercano a la Presa), marcan un triángulo que a modo general representa las entradas y deposiciones promedias de todo el sedimento que llega y se acumula en el embalse. Con estos núcleos se realiza la reconstrucción estratigráfica y se establece la historia de la sedimentación en el embalse desde el inicio de su operación en el 2001 hasta el 2012, fecha en la cual se terminaron los muestreos de este estudio.

El análisis estratigráfico de los tres núcleos obtenidos en el embalse individualiza zonas paleoambientales que tienen una coincidencia espacial y vertical con pequeñas diferencias centimétricas y que marcan tanto los eventos climáticos como las diferencias entre contenidos de microcomponentes.

Para los tres núcleos tomados en las estaciones 2, 7 y 12 se definen cuatro zonas (PII-ZA, PII-ZB, PII-ZC y PII-ZD); sin embargo, en los tres núcleos se especifican indistintamente otras zonas que no aparecen en todos y que se nombran de manera diferente, por ejemplo, para el núcleo de la estación 2 en la parte basal de este se delimitó un estrato arcilloso de 3 cm de espesor nombrado como PII-ZE, el cual no se observó en los otros dos núcleos; en el núcleo recuperado en la estación 7 por debajo de la capa bioactiva aparecen dos estratos el más superior areno limoso y el inferior arenoso, estos se nombraron como PII-ZX, estos tampoco se encuentran en los otros dos núcleos y, en el núcleo 12 en la parte basal se encontró un estrato arenoso nombrado como PII-ZY, tampoco observado en los otros dos núcleos.

Dichas zonas han sido nombradas desde el techo al piso y están caracterizadas por el dominio de facies arenosas, limosas o arcillosas y por el contenido de microcomponentes minerales, orgánicos, silicofósiles y organominerales que se han acumulado a través del tiempo y se constituyen como un registro paleo ambiental e histórico de lo que ha sucedido en el embalse, por lo menos, entre el 2001 y el 2012.

Para la interpretación paleoecológica del registro sedimentario del embalse se ha empleado la metodología de la estratigrafía de los eventos climáticos del Niño y Niña registrados en el país durante el funcionamiento del embalse, en este caso desde 2001, el año del llenado hasta diciembre de 2012 fecha en la cual se terminaron los muestreos de sedimentos en el embalse para este estudio, dicha metodología se ha complementado con la litología de los estratos y con el registro de los microcomponentes contenidos centímetro a centímetro de cada uno de los núcleos, con ambos datos se realiza la correlación estratigráfica de los tres núcleos, sus características son las siguientes, (Fig. 10).

Reconstrucción paleo ambiental del embalse Porce II.

Figura 10: Reconstrucción paleo ambiental del embalse Porce II.

Fuente: Elaboración propia.

Zona PII-ZA. Esta zona está presente en todos los núcleos, contiene el registro sedimentario más actual del embalse y la capa activa que interactúa con la masa de agua. Tiene un espesor promedio de 10 cm y va desde una profundad de 0 a 17 cm en la estación 2, de 0 a 6 cm en la estación 7 y de 0 a 25 cm en la estación 12. Esta zona comprende un periodo de tiempo entre el 2012 y el 2008 aproximadamente los últimos cuatro años de funcionamiento del embalse. Durante este periodo se presentaron en el país un evento Niño entre 2009-2010, al cual le siguió un evento Niña que duro desde mayo del 2010 a mayo de 2012 [8]. Aquí predominan limos laminados que podrían evidenciar flujos laminares lentos.

Los colores de los materiales varían entre oliva, un gris oscuro y un pardo grisáceo oscuro; estos colores son los que determinan las láminas que llegan a ser de 1 cm, las grises oscuras indicativas de condiciones repetidas de reducción. Los núcleos en esta zona están dominados por los microcomponentes inorgánicos (minerales y silicofósiles) siendo mayores las cantidades de minerales máficos y félsicos; los silicofósiles solo llegan a ser la mitad de los minerales y dentro de ellos los mayores contenidos los presentan los fitolitos.

En esta zona son muy bajas las cantidades de diatomeas al igual que la de microcomponentes orgánicos de los cuales los mayores contenidos los presentan las hifas; dentro de los organominerales los grumos son más abundantes, aunque todos presentan bajas cantidades.

Zona PII-ZB. Esta zona tiene un espesor promedio de 12 cm y va desde una profundad de 18 o 17 cm a 26 o 30 cm, pero solo se presenta en los núcleos de las estaciones 2 y 7. Esta zona comprende un periodo de tiempo entre el 2005 y 2008 que representa parte de los sedimentos depositados aproximadamente en tres años.

Durante este periodo no se presentaron en el país eventos Niño o Niña [8]. En ella predominan los limos fibrosos, vesiculosos y laminados. Los colores de los materiales varían entre gris y un pardo oscuro y estos colores son los que determinan las láminas que llegan a ser de 1 cm, indicativas de condiciones repetidas de óxido-reducción.

El contenido de microcomponentes está dominado por la presencia de minerales, fitolitos, grumos y coágulos que aumentan considerablemente en el núcleo de la estación 7. Son bajos los contenidos de diatomeas y de microcomponentes orgánicos al igual que los de materia orgánica. En el núcleo de la estación 2 es fuerte la presencia de vivianita como mineral secundario, en el núcleo de la estación 7 no se presenta.

Zona PII-ZC. Esta zona tiene un espesor de 4 cm y va desde una profundad de 27 a 30 cm y solo está presente en el núcleo de la estación 2. Esta zona comprende un periodo entre el 2004 y el 2005 que representa parte de los sedimentos depositados aproximadamente en un año. Durante este periodo no se registran eventos Niño o Niña en el país. En esta zona predominan los limos arenosos laminados. el color es gris oscuro indicativo de condiciones de reducción. El contenido de microcomponentes más abundantes de este estrato está determinado por los minerales que en sumatoria llegan a constituir casi el 50% de todos los componentes, le siguen en cantidad los fitolitos mientras que los orgánicos y organominerales son relativamente bajos.

Zona PII-ZD. Esta zona solo se observa en los tres núcleos recuperados en las estaciones 2, 7 y 12. Esta zona comprende un periodo entre el 2002 y el 2004 que representa parte de los sedimentos depositados aproximadamente en dos años. Durante este periodo se registró en el 2000-2003 un evento Niño el cual quedó registrado en el sedimento como un limo fibroso y/o grumoso y laminado. Dominan los limos grumosos laminados. El color es gris oscuro indicativo de condiciones de reducción.

El contenido de microcomponentes en los tres núcleos es muy similar en cuanto a la representatividad de ellos siendo mayor la presencia de minerales y fitolitos y diatomeas en su orden pero en los núcleos de las estaciones 2 y 5 estas cantidades no sobrepasan los 150 granos (sobre 300 granos) siendo en la estación 2 menores las cantidades de diatomeas y mayores en la estación 7; en la estación 12 se mantienen las cantidades de diatomeas al igual que en la estación 7 y aumentan considerablemente las de minerales que doblan a las proporciones reportadas en las dos estaciones anteriores. Los orgánicos están en bajas cantidades siendo más abundantes de ellos las hifas y entre los organominerales los grumos presentan la mayor cantidad del grupo.

Zona PII-ZE. Esta zona solo se observa en el núcleo recuperado en la estación 2 y se trata de un estrato de tres centímetros, arcilloso, laminado que se encuentra en la base del núcleo, el color es oliva, evidencia de condiciones anóxicas en el fondo. En tiempo podría corresponder a una sedimentación de un año ocurrida entre el 2001 y el 2002.

La característica más dominante es el aumento en los contenidos de minerales, principalmente en los máficos y minerales de neoformación, entre ellos vivianita y caolinita; también son abundantes los fitolitos; disminuyen los organominerales y aumentan ligeramente los orgánicos, pero sin ser alto su contenido, en todos los casos menores de 20 granos (sobre 300 granos). Los microcomponentes se encuentran poco alterados, son de mayor tamaño, muy cercano a los 0.03 micrómetros y no están inmersos en un mucilago.

Zona PII-ZX. Esta zona solo se observa en el núcleo recuperado en la estación 7 y se trata de dos estratos de nueve centímetros, el superior de 5 cm areno limoso y el inferior de 4 cm arenoso. El color varía entre un pardo oscuro y un gris muy oscuro marcadas evidencias de situaciones anóxicas en el fondo. En tiempo podría corresponder a una sedimentación de 3.6 años ocurrida entre el 2007 y el 2010.

La característica más dominante es el aumento en los contenidos de minerales, principalmente en los máficos y minerales de neoformación, entre ellos vivianita; también son abundantes los grumos y los fitolitos y disminuyen notoriamente las diatomeas y los microcomponentes orgánicos. Los limos y seguramente obedece a un evento particular de la quebrada La Cancana.

Zona PII-ZY. Esta zona solo se observa en el núcleo recuperado en la base de la estación 12 y se trata de una arena. La zona tiene un espesor de 8 cm y un color gris muy oscuro que refleja condiciones anóxicas fuertes. La característica más dominante es el aumento en los contenidos de grumos y la disminución fuerte casi inexistente de los silicofósiles y orgánicos; aumentan ligeramente los félsicos y los minerales de neoformación. Aquí los limos suprayacen las arenas estas últimas podrían corresponder a la sedimentación del rio Porce que existen antes del llenado del embalse.

Los microcomponentes se encuentran poco alterados, son de mayor tamaño, muy cercano a los 0.03 µm y no están inmersos en un mucilago.

Este núcleo se considera el más completo de todo el embalse y el que mejor refleja la historia de la sedimentación ocurrida allí.

La alta abundancia y ocurrencia de diatomeas como A. Granulata en el sedimento superficial fue un indicador del mantenimiento del deterioro de la calidad del embalse. Su ecología es comúnmente planctónica y puede estar relacionada con alta turbulencia. La resistencia de sus frústulas podría concernir con procesos de abrasión y disolución en ambientes turbulentos, una vez que está fuertemente silicificada; frecuentemente, ha sido citada como tolerante a la eutrofización [12].

En el embalse esta especie fue abundante y frecuente en todo el núcleo recuperado mostrando así el alto grado de contaminación del sistema, hecho que coincide con lo propuesto por [13] quien afirma que la dominancia de las especies tolerantes a la contaminación se incrementa en ambientes con mala calidad del agua ya que su condición permite que se desarrollen rápidamente, debido a la menor competencia por espacio y nutrientes entre otros recursos.

5. Conclusiones

  1. En los embalses y utilizando como criterio el tamaño de grano, el contenido de microcomponentes; el contenido de materia orgánica, el color y las estructuras sedimentarias, en Riogrande II se han definido dos litofacies: limos y paleosuelos. En La Fe y Porce II, tres: arenas; limos y arcillas.

  2. Para Riogrande II, el análisis de la composición granulométrica combinado con la estructura física del sedimento permitió diferenciar áreas sedimentarias que reflejan un proceso de sedimentación poco selectiva a lo largo del embalse, las proporciones fueron mayores para las arenas, luego para los limos, seguidos de las arcillas.

  3. La alta abundancia y ocurrencia de diatomeas como F. Familiaris y D. Stilligera son indicadoras del deterioro de la calidad ambiental del embalse que es catalogado como oligo-mesotrófico.

  4. Para el embalse La Fe, se evidencia el dominio de las arenas mientras que los limos y las arcillas están subordinadas, solo en algunas estaciones y periodos llegan a ser abundantes. Composicionalmente, en todos los muestreos los inorgánicos representaron las mayores cantidades, seguidos de silicofósiles, organominerales y orgánicos. Se registra una alta abundancia y ocurrencia de diatomeas como S. Kingstonii var. antioquensis y D. Stilligera asociadas con incrementos en la disponibilidad de fósforo y con procesos antrópicos como la deforestación.

  5. Para el embalse Porce II, se evidencia una afinidad entre los limos y arcillas que tienen correlaciones inversas con las arenas. A. Granulata en el sedimento, fue un indicador del deterioro de la calidad del embalse.

  6. La mineralogía, composición granulométrica y las facies asociadas, en los sedimentos de fondo de los embalses Riogrande II, La Fe y Porce II, permiten diferenciar en ellos tres episodios o eventos de sedimentación relacionados con la evolución de los medios sedimentarios de estos embalses. Localizándose los depósitos limosos (episodio medio) en el contacto entre facies lacustres arcillosas (episodio inferior) y aluviales de orla distal arenoso (episodio superior).

Los datos promedios de los microcomponentes en los tres embalses indican la predominancia de tres microfacies, en su orden: inorgánica, organomineral y orgánica.

Acknowledgements

Agradecimientos

Los autores agradecen la financiación de esta investigación al convenio interinstitucional celebrado entre la Universidad de Antioquia, la Universidad Nacional de Colombia, sede Medellín y Empresas Públicas de Medellín ESP, para “El estudio de la problemática ambiental de los embalses La Fe, Riogrande II y Porce II, para la gestión integral y adecuada del recurso hídrico”, realizado entre el 2009 y 2016; así mismo, a las profesionales, Lina Juliana Gallo, Viviana Bolaños, Diana Agudelo y Adriana Poveda

Bibliografía

  1. [1] Flórez, M.T. et al. Dinámica de sedimentos y de materiales asociados y reconstrucción paleoambiental en los embalses Riogrande II, La Fe y Porce II. En: Estudio de la problemática ambiental de tres embalses de Empresas Públicas de Medellín para la gestión integral y adecuada del recurso hídrico Documento interno EPM. Informe parcial, 2016. 🠔
  2. [2] Flórez-Molina, M.T., Parra-Sánchez, L.N., Bolaños-Benítez, S.V., Gallo-Sánchez, L.J., Poveda-Sáenz, A., y Agudelo-Echavarría, D.M., Tasas de sedimentación y características de sedimentos de fondo en tres embalses de Antioquia, Colombia, Colombia. Ingeniería del agua, 22(4), pp.177-194, 2018. DOI: https://doi.org/10.4995/Ia.2018.8001 [URL] 🠔
  3. [3] Flórez, M.T. y Parra, L.N., Pedocomponentes en suelos y paleosuelos ándicos. Parte I. Universidad de Antioquia. Revista Facultad de Ingeniería. 21, pp.19-34, 2000. 🠔
  4. [4] Flórez-Molina, M.T., Parra-Sánchez, L.N., Bolaños-Benítez, S.V., Gallo-Sánchez, L.J., Poveda-Sáenz, A., y Agudelo-Echavarría, D.M., Caracterización de los sedimentos de tres embalses de Empresas Públicas de Medellín, Colombia. Revista Politécnica, 24, pp.49-63, 2017. 🠔
  5. [5] Zolitschka, B. et al., Registro paleoclimático continental Weichseliano tardío fechado anualmente en Eifel, Alemania. Geología 28(9), pp. 783-786, 2000. DOI: https://doi.org/10.1130/0091-7613(2000)28%3C783:ADLWCP%3E2.0.CO;2. [URL] 🠔
  6. [6] Parra, L. y Flórez, M.T., Propuesta de clasificación morfológica para los fitolitos Alto andinos colombianos. Crónica Forestal y del Medio Ambiente, 16, pp. 35-57, 2001. 🠔
  7. [7] Gallo, L.J., Reconstrucción del estado trófico de tres embalses colombianos a través de la relación entre la geoquímica por (NIRS) y las diatomeas presentes en el sedimento superficial y en núcleos de sedimento. Tesis de Doctorado. Unicversidad de Antioquia, Medellín, Colombia, 2015. 🠔
  8. [8] Instituto de Hidrología, Meteorología y Estudios Ambientales - IDEAM. IAvH, IDEAM, IIAP, INVEMAR, SINCHI, 2011. Informe del estado del medio ambiente y de los recursos naturales renovables 2010. Instituto de Hidrología, Meteorología y Estudios Ambientales - IDEAM. Bogotá D.C., Colombia. 2010. 384 P. 🠔
  9. [9] Hoffmann, L., Komarek, J., and Kastovsky, J., System of cyanoprokaryotes (cyanobacteria): State in 2004. Algological Studies. 117, pp. 95-115, 2005. DOI: https://doi.org/10.1127/1864-1318/2005/0117-0095 [URL] 🠔
  10. [10] Baier, J., Lϋcke, A., Negendank, J.F.W., Schleser, G.H.,and Zolitschka, B., Diatom and geochemical evidence of mid-to late Holocene climatic changes at Lake Holzmaar, West Eifel (Germany). Quaternary International, 113, pp. 81-96, 2004. DOI: https://doi.org/10.1016/S1040-6182(03)00081-8 [URL] 🠔
  11. [11] Faria, D.M., Diatomáceas perifíticas de um reservatório eutrófico do rio Itaqui: aspectos qualitativos e quantitativos. Tesis de Grados, Mestre em Botânica. Universidade Federal do Paraná, Paraná, Brasil, 2010. 🠔
  12. [12] Stenger, C. et al., Epiphytic, littoral diatoms as bioindicators of shallow lake trophic status: Trophyc Diatom Index for Lakes (TDIL) developed in Hungary. Hydrobiologia. 589, pp. 141-154, 2007. DOI: https://doi.org/10.1007/s10750-007-0729-z [URL] 🠔
  13. [13] Yang, J.R. y Dickman, M., Diatoms as indicators of lake trophic status in Central Ontario, Canada. Diatom Research. 8(1), pp. 179-193, 1993. DOI: https://doi.org/10.1080/0269249X.1993.9705249 [URL] 🠔
Flórez-Molina, M.T. y Parra-Sánchez, L.N., (2024). Mineralogía, granulometría y facies asociadas a sedimentos de fondo en tres embalses de Empresas Públicas de Medellín.. BOLETÍN DE CIENCIAS DE LA TIERRA. 55, pp. 25 - 45. DOI: https://doi.org/10.15446/rbct.n55.111438