Boletín de Ciencias de la Tierra
0120-3630
Universidad Nacional de Colombia
https://doi.org/10.15446/rbct.n55.112656

Recibido: 25 de enero de 2024; Revision Received: 23 de abril de 2024; Aceptado: 25 de abril de 2024

Análisis de procedencia de la Formación Tena en el río Anzu, Puyo - Ecuador

Provenance analysis of the Tena Formation in the Anzu River, Puyo - Ecuador

C. Romero-Cóndor, a H. Cervantes-Gualuchico, b E. Oyague-Vergara, a S. Heredia-Puente, b P. Pazmiño-Aguiar, c A. Proaño-Altamirano, a M. Ortiz-Mercado, a F. Carranco-Andino, a E. Guerrero-Tamayo, a V. Martínez-Jimenez, a

Proyecto de Investigación Geológica y Disponibilidad de Ocurrencias Minerales en el Territorio Ecuatoriano, Instituto de Investigación Geológico y Energético del Ecuador - IIGE, Quito, Ecuador. christian.romero@geoenergia.gob.ec, emilio.oyague@geoenergia.gob.ec, maria.ortiz@geoenergia.gob.ec, antonio.proano@geoenergia.gob.ec, fausto.carranco@geoenergia.gob.ec, erick.guerrero@geoenergia.gob.ec, victor.martinez@geoenergia.gob.ec Proyecto de Investigación Geológica y Disponibilidad de Ocurrencias Minerales en el Territorio Ecuatoriano Instituto de Investigación Geológico y Energético del Ecuador - IIGE Quito Ecuador
Facultad de Ingeniería en Geología, Minas, Petróleos y Ambiental - FIGEMPA, Universidad Central del Ecuador, Quito, Ecuador. hlcervantes@uce.edu.ec, stheredia@uce.edu.ec Universidad Central del Ecuador Facultad de Ingeniería en Geología, Minas, Petróleos y Ambiental - FIGEMPA, Universidad Central del Ecuador Quito Ecuador
Facultad de Ingeniería en Geología, Escuela Politécnica Nacional, Quito, Ecuador. paola.pazmino01@epn.edu.ec Escuela Politécnica Nacional Facultad de Ingeniería en Geología Escuela Politécnica Nacional Quito Ecuador

Resumen

La mega secuencia sedimentaria del Cretácico Superior de la cuenca Oriente en Ecuador se compone por las formaciones Hollín, Napo y Tena, que ha sido ampliamente estudiada debido a su interés económico en la industria petrolera. No obstante, la escasa información acerca de las características petrográficas y geoquímicas de las rocas fuente de la Formación Tena en el centro y sur de la zona Subandina ha generado incertidumbre en el modelo de evolución geológica regional, particularmente en el intervalo Maastrichtiano a Paleoceno. La sección del río Anzu, al noroeste de Puyo, proporciona la oportunidad de analizar la procedencia de la Formación Tena, exhibiendo de forma completa y continua su secuencia estratigráfica. Con el propósito de definir la fuente detrítica de la Formación Tena, esta investigación detalla la litoestratigrafía, petrografía, geoquímica y asociación de minerales pesados en la sección del río Anzu. El análisis petrográfico revela que las areniscas de la Formación Tena son litoareniscas feldespáticas, arcosas líticas y sublitarenitas, originadas a partir de fuentes sedimentarias ricas en cuarzo, con influencia ígnea y metamórfica. Las asociaciones de minerales pesados, junto con las concentraciones de elementos mayores, traza y tierras raras, indican que estas areniscas provienen principalmente de provincias sedimentarias recicladas, con influencia de provincias ígneas ácidas y metamórficas. Estas fuentes estarían vinculadas a regiones andinas que exhumaron y asimilaron bloques o cuñas tectónicas de la cuenca Oriente durante el inicio de la orogenia Andina a finales del Cretácico Superior e inicio del Paleoceno; la erosión de estos bloques controló el detrito disponible para la sedimentación de la Formación Tena en la zona de estudio.

Palabras clave:

geoquímica, petrografía, minerales pesados, formación Tena, zona subandina.

Abstract

The Upper Cretaceous sedimentary mega-sequence of the Oriente Basin (Ecuador) is composed of the Hollín, Napo, and Tena formations, which have been extensively studied due to their economic interest in the oil industry. However, the limited information regarding the petrographic and geochemical characteristics of the source rocks of the Tena Formation in the central and southern Subandean zone has generated uncertainty in the regional geological evolution model, particularly in the Maastrichtian to Paleocene interval. The Anzu River section, northwest of Puyo, provides the opportunity to analyze the provenance of the Tena Formation, exhibiting its stratigraphic sequence fully and continuously. With the purpose of defining the detrital source of the Tena Formation, this research details the lithostratigraphy, petrography, geochemistry, and heavy mineral association in the Anzu River section. Petrographic analysis reveals that the sandstones of the Tena Formation are lithic feldspathic arenites, lithic arkoses, and sub-litharenites, originating from sedimentary sources rich in quartz, with igneous and metamorphic influence. The associations of heavy minerals and concentrations of major, trace, and rare earth elements indicate that these sandstones mainly come from recycled sedimentary provinces, with influence from acidic igneous and metamorphic provinces. These sources would be linked to Andean regions that exhumed and assimilated tectonic blocks or wedges from the Oriente Basin during the onset of the Andean orogeny in the late Upper Cretaceous and early Paleocene; the erosion of these blocks controlled the detritus available for the sedimentation of the Tena Formation in the study area.

Keywords:

geochemistry, petrography, heavy minerals, Tena formation, subandean zone.

1. Introducción

Los estudios de procedencia de rocas sedimentarias detríticas tienen como finalidad revelar la composición y la evolución geológica de las áreas de origen del sedimento que compone las rocas [1]. Al mismo tiempo, se busca determinar el contexto tectónico de la cuenca donde estas rocas fueron depositadas [2]. La composición química de las rocas detríticas se origina a partir de una interacción compleja de diversos factores, entre los cuales se destacan: la composición de la roca madre, el grado de intemperismo, el transporte y la diagénesis [3]. Sin embargo, la influencia del ambiente tectónico de una cuenca sedimentaria puede ser predominante sobre otros factores, ya que diversos contextos tectónicos pueden proveer materiales fuente con distintas características químicas [4, 5]. Los sedimentos depositados en una margen continental pasiva tienden a mostrar propiedades más estables que se reflejan en altas concentraciones en Si y bajas concentraciones en Mg y Fe [6]. Mientras que los sedimentos en una cuenca de tras arco suelen presentar firmas geoquímicas básicas en lugar de ácidas [7]. Las concentraciones de elementos mayores como Fe2O3, MgO, TiO2, proporciones de Al2O3/SiO2, K2O/Na2O y elementos traza inmóviles de alta fuerza iónica como La/Sc, La/Th, Co/Th, Th/Sc, Cr/Th, Cr/Zr son utilizadas para examinar el ambiente tectónico de cuencas sedimentarias y la proveniencia del detrito que rellena dichas cuencas [1,8].

Ecuador se localiza al sur de la margen continental de Sudamerica y al norte de la deflexión de Huancapamba (Fig. 1). Los Andes en Ecuador se componen de dos cordilleras genéticamente distintas: 1) Al oeste, la cordillera Occidental incluye un basamento máfico vinculado a la Gran Provincia Ígnea del Caribe (GPIC) acrecionada a la margen continental de Sudamerica en el Cretácico Superior. Este basamento es cubierto por múltiples secuencias turbidíticas del Paleógeno al Mioceno [9]. 2) Al este, la cordillera Real incluye a secuencias sedimentarias e ígneas de edad Paleozoico a Mesozoico metamorfoseadas y afectadas por intrusiones del Cenozoico [10]. En el centro norte de Ecuador, estas cordilleras son separadas por el valle Interandino que corresponde a una cuenca intra arco que guarda el registro del volcanismo Pliocenico y Cuaternario de los Andes ecuatorianos [11]. Los Andes presentan también una cuenca de ante arco (Costa) y una cuenca de tras arco (Oriente), al este de los andes la zona Subandina es una zona de transición desde la cordillera Real a la cuenca Oriente, la cual, corresponde a un cinturón corrido y plegado [12].

Mapa de ubicación de la zona de estudio. A. Ubicación del área de estudio en el mapa político de Ecuador. B. Mapa geológico regional del Ecuador, C. Mapa geológico de la estructura Mirador.

Figura 1: Mapa de ubicación de la zona de estudio. A. Ubicación del área de estudio en el mapa político de Ecuador. B. Mapa geológico regional del Ecuador, C. Mapa geológico de la estructura Mirador.

Fuente: Gráfico modificado de INIGEMM [27], grafico tomado de IIGE [22]

La evolución tectónica de la zona Subandina ecuatoriana ha despertado el interés de la academia y la industria debido al beneficio económico que ofrece esta región. Varios autores han dedicado sus esfuerzos a caracterizar la litoestratigrafía de la zona. De esta forma se describe un basamento cristalino cubierto por mega secuencias volcánicas, volcanoclásticas y sedimentarias que abarcan desde el Carbonífero hasta el Cuaternario [13-16]

La mega secuencia sedimentaria del Cretácico Superior abarca a las formaciones Hollín, Napo y Tena [17]. El registro estratigráfico de la Formación Hollín indica la transición desde ambientes fluviales hacia entornos costeros dominados por mareas en el Aptiano - Albiano [18]. Por otro lado, la Formación Napo se asocia con depósitos de un mar epicontinental, controlado por variaciones del nivel del mar en el intervalo Albiano a Maastrichtiano [19]. En cuanto a la Formación Tena, esta alberga diversas secuencias de conglomerados, areniscas y limolitas multicolores que registran el desarrollo de sistemas fluviales, reflejando un cambio en la paleogeografía de la margen continental de Ecuador [15,20]. La tasa de sedimentación en el Paleoceno fue controlada por pulsos de levantamiento tectónico de los proto-Andes, como respuesta a la acreción de la GPIC contra la margen noroccidental de Sudamérica [15,16].

A pesar de las múltiples investigaciones previas sobre el detalle litoestratigráfico de la Formación Tena al norte de la zona Subandina y la cuenca Oriente [15,16,21], la escaza información petrográfica y geoquímica no permite caracterizar de manera adecuada a zonas fuente de detríto para la Formación Tena en el centro y al sur de la zona Subandina. Además, no se ha realizado un análisis detallado que se enfoque en evaluar la validez del ambiente tectónico de dicha secuencia. Esta falta de datos se atribuye en gran parte las pocas exposiciones y afloramientos con buena continuidad lateral en el centro-sur de la zona Subandina. La escasa información disponible genera incertidumbre en el modelo geológico regional.

Al norte de Puyo, la estructura Mirador es considerada un pliegue anticlinal volcado al oeste, limitado por sistemas de fallas inversas de corrimiento [20]. Esta estructura es disectada y erosionada por el río Anzu (Fig. 1), generando taludes de hasta 90 m y pendientes sub verticales. Esta morfología expone gran parte de la secuencia sedimentaria de la Formación Tena [22]. La sección del río Anzu permite visualizar grandes afloramientos con buena continuidad, en los cuales se puede analizar el registro estratigráfico de la Formación Tena, proporcionando condiciones ideales para estudiar la proveniencia de dicha secuencia.

Esta investigación presenta nuevos datos petrográficos, geoquímicos y de minerales pesados de las areniscas de la Formación Tena, recolectadas en el trayecto sur del río Anzu, con el objetivo de discutir sobre la proveniencia y el ambiente tectónico de esta secuencia.

1.1 Geología regional

En Ecuador, la Zona Subandina es un cinturón corrido y plegado, considerado una zona de transición entre rocas metamórficas de la cordillera Real y rocas sedimentarias de la cuenca Oriente [12]. Se compone del levantamiento Napo en el norte y la cordillera Cutucú en el sur, ambos consisten en dos grandes estructuras antiformes separadas por la Depresión Pastaza [23].

La secuencia sedimentaria del Cretácico incluye a las formaciones Hollín, Napo y Tena. La Formación Hollín se depositó en discordancia angular sobre un sustrato heterogéneo intensamente deformado y peneplanizado (Fig. 2), compuesto por rocas volcánicas y volcanoclásticas del Jurásico y Cretácico Inferior vinculadas a las formaciones Misahuallí y Chapiza; además, los intrusivos del Jurásico Medio [18]. Conglomerados de cuarzo y cuarzoareniscas dominan el Miembro Inferior de la Formación Hollín, mientras que, el Miembro Superior agrupa a limolitas arenosas, areniscas, lodolitas, con abundantes estructuras de marea [24]. La Formación Hollín guarda el registro de la transición desde ríos trenzados a ambientes costeros dominados por marea en el intervalo Aptiano a Albiano [18].

Litoestratigrafía regional.

Figura 2: Litoestratigrafía regional.

Fuente: Gráfico modificado de Gutiérrez et al., [15] y Gramal et al., [12].

La Formación Hollín transiciona en concordancia hacia la Formación Napo, acumulada durante varios ciclos de sedimentación (Fig. 2). Esta secuencia puede ser descrita en función a varios ciclos de sedimentación controlados por variaciones eustáticas en el intervalo Albiano a Maastrichtiano [25]. La secuencia del Albiano Superior es representada por el Miembro Napo Basal [17]. Un intervalo transgresivo fue reportado en la secuencia del Cenomaniano Inferior que incluye a los miembros Arenisca T, Caliza B, Lutitas Napo Medio [16,19]. La secuencia Turoniano a Santoniano incluye a los miembros: Arenisca M2, Caliza M2, Caliza M1 y Lutita Napo Superior [17]. Un marcador estratigráfico regional dentro del miembro Caliza M1 es el marcador L, que fue interpretado como una superficie de máxima inundación [26]. El Campaniano, es representado por el Miembro Arenisca M1 [17].

La Formación Tena descansa en disconformidad sobre la Formación Napo (Fig. 2), en su base se observan conglomerados gruesos, lutitas y limolitas. Hacia su parte media presenta intercalaciones de limolitas rojas, lutitas laminadas y paquetes de areniscas. Mientras que la parte superior de la secuencia es dominada por paquetes masivos de limolitas rojas con abundante bioturbación [28]. La Formación Tena fue depositada en el intervalo Maastrichtiano a Paleoceno [16] y representa a secuencias de sedimentos continentales que marcan el final de la sedimentación marina dentro de la cuenca Oriente, es decir, el comienzo de la sedimentación continental en la cuenca [17]. Este cambio probablemente ocurrió en respuesta al acelerado levantamiento de los Andes y marcó el cambio a un sistema de cuenca de antepaís [28]. Además, este periodo coincide con la colisión oblicua de la GPIC contra la margen noroccidental de Sudamérica registrada en el intervalo 70 a 73 Ma [29].

En el Cenozoico, la sedimentación en la cuenca Oriente está controlada por periodos de exhumación y erosión de los Andes [15]. Sobreyaciendo a la Formación Tena en disconformidad se deposita la Formación Tiyuyacu (Fig 2.), que consiste en gruesas secuencias de conglomerados, areniscas y limolitas multicolores, de origen fluvial asignadas al intervalo Eoceno Inferior a Eoceno Medio [30].

2. Metodología

2.1. Trabajo de campo

El levantamiento de información geológica incluyó: discriminación litológica, identificación de estructuras sedimentarias, documentación de superficies de erosión, descripción de arquitectura estratigráfica, asociación de facies, medición de espesores y recopilación de muestras de roca para análisis de laboratorio.

2.2. Petrografía

En los afloramientos tipo se recolectaron doce muestras (Tabla 1 y Fig. 3) que fueron utilizadas en secciones delgadas y analizadas mediante un microscopio petrográfico con luz polarizada, con el objetivo de identificar y cuantificar asociaciones minerales y describir su micro textura, siguiendo el procedimiento y los criterios descritos a detalle en Folk [31] y Greensmith [32]. En lo posterior, se calcularon las proporciones modales de cuarzo, feldespato y líticos. Los resultados fueron evaluados en diagramas binarios y ternarios de identificación litológica, análisis de proveniencia y discriminación de ambientes tectónicos.

Tabla 1: Listado de muestras analizadas

Muestra WGS84-17S-UTM-X WGS84-17S-UTM-Y
EC23-FT01 827600 9848464
EC23-FT02 827650 9848484
EC23-FT03 827516 9848341
EC23-FT04 827554 9848154
EC23-FT05 828080 9847725
EC23-FT06 828235 9847432
EC23-FT07 828150 9847790
EC23-FT08 828290 9847512
EC23-FT09 828231 9847201
EC23-FT10 828287 9847261
EC23-FT11 827999 9846782
EC23-FT12 827943 9846726

Fuente: Elaboración propia.

Mapa geológico de la zona de estudio.

Figura 3: Mapa geológico de la zona de estudio.

Fuente: Gráfico tomado de IIGE [22].

2.3. Geoquímica

Los análisis geoquímicos incluyeron elementos mayores, menores, trazas y tierras raras de las doce (12) muestras (Tabla 1). En el procesamiento de las muestras de roca se utilizaron trituradoras y pulverizadoras con discos de carburo de tungsteno [33]. Para elementos mayores y elementos traza, se aplicó espectrometría de emisión óptica con plasma acoplado inductivamente ICP-OES, con digestión total 4 ácidos [34]. Para tierras raras se utilizó espectrometría de masas con plasma acoplado inductivamente, ICP-MS, con digestión por fusión alcalina [35]. Los análisis geoquímicos fueron realizados en el laboratorio de geoquímica del Instituto de Investigación Geológico y Energético del Ecuador y el Instituto de Geociencias de la Universidad de Sao Paulo de Brasil. Los datos reportados fueron evaluados en diagramas de discriminación litológica y tectónica, utilizando el software GCDKit 6.0 [36]

2.4. Minerales pesados

En el análisis de minerales pesados, se trabajó con 5 kg de muestras aproximadamente; cada roca fue triturada y tamizada en húmedo (63 a 350 micras). La fracción de materia orgánica fue disuelta en ácido acético al 10%, mientras que, la fracción calcárea se disolvió en ácido clorhídrico al 12%. La fracción libre de carbonatos y materia orgánica fue decantada en politungstato de sodio a una densidad de 2.9 g/cm3 [37]. El conteo de minerales se realizó en montajes de piperina (índice de refracción 2.67) bajo el microscopio petrográfico, se contaron 300 granos en cada muestra. Este número proporciona una estimación confiable de las proporciones de frecuencia de los diversos minerales pesados [38].

3. Resultados

3.1. Relaciones de campo

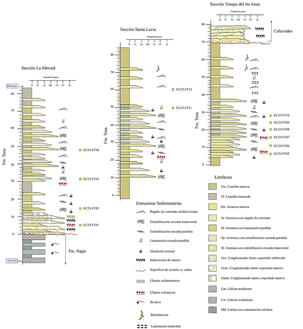
En las márgenes del río Anzu (UTM: 830 785, 9 846 028), la Formación Napo consiste en monótonas secuencias de lutitas negras con cementación calcárea y abundantes bivalvos intercaladas con calizas grises tipo mudstone y wackstone con restos de gasterópodos y bivalvos. En el sector Cavernas del río Anzu (UTM: 830 312, 9 846 040), la Formación Napo está cubierta en discordancia angular por niveles de areniscas de la Formación Tena (Fig. 3).

En la base de la Formación Tena se observan conglomerados de textura matriz y clasto soportados, polimodales, oligomícticos con clastos subredondeados a subangulares de areniscas, lodolitas y gránulos de cuarzo, moscovita, biotita y plagioclasa, además líticos elongados y aplanados de lodolitas y fragmentos subangulares andesíticos. Es común observar niveles con tenue imbricación e intervalos masivos (Gmm, Gcm, Gci en Fig. 4). Estos niveles se intercalan con areniscas líticas, de color café a gris, de grano medio a muy grueso, moderadamente sorteadas, con clastos subredondeados de cuarzo y lodolitas, con laminación paralela (Sl en Fig. 4), estratificación cruzada transversal y paralela (St y Sp en Fig. 4), gradación normal e inversa. Estos estratos tienen geometría cóncava, lateralmente discontinua y se distribuyen entre potentes estratos de limolitas arenosas rojas y violetas masivas (Fm en Figs. 4 y 5).

Columnas estratigráficas de la Formación Tena en el río Anzu.

Figura 4: Columnas estratigráficas de la Formación Tena en el río Anzu.

Fuente: Elaboración propia.

Afloramiento tipo y litofacies de la Formación Tena en el río Anzu. A. Afloramiento tipo en la margen norte del río Anzu (UTM: 830 155, 9 845 712). B. Limolitas arenosas masivas (Fm). C. Conglomerado matriz soportada masivo ligeramente gradados (Gmm). D. Areniscas finas con cosets de ripples de corriente (Sr). E. Areniscas medias con estratificación cruzada paralela y transversal (Sp y St).

Figura 5: Afloramiento tipo y litofacies de la Formación Tena en el río Anzu. A. Afloramiento tipo en la margen norte del río Anzu (UTM: 830 155, 9 845 712). B. Limolitas arenosas masivas (Fm). C. Conglomerado matriz soportada masivo ligeramente gradados (Gmm). D. Areniscas finas con cosets de ripples de corriente (Sr). E. Areniscas medias con estratificación cruzada paralela y transversal (Sp y St).

Fuente: Elaboración propia.

En la parte media de la Formación Tena, se observan secuencias estrato decrecientes de areniscas líticas, de color rojo y verde, de grano fino a medio, con líticos subredondeados de cuarzo y limolitas, con laminación paralela (Sl en Fig. 4), gradación normal, ripples de corrientes (Sr en Figs. 4 y 5) e intervalos masivos (Sm en Fig. 4). Estos niveles se intercalan con limolitas rojas, finas, laminadas (Fl en Fig. 4) y masivas (Fm en Fig. 4), con bioturbación tenue. El tope de la Formación Tena está dominado por, areniscas limosas grises, de grano fino, con ripples de corriente (Sr en Fig. 4), limolitas arenosas rojas laminación lenticular, laminación paralela (Fl en Fig. 4) e intervalos masivos (Fm en Figs. 4 y 5), con bioturbación intensa.

En la quebrada de Los Monos (UTM: 826 164, 9 844 215), limolitas rojas laminadas y masivas de la Formación Tena están cubiertas en disconformidad por secuencias estrato decrecientes compuesta por conglomerados de textura matriz y clasto soportados, monomícticos con altas proporciones de cuarzo vinculados a la Formación Tiyuyacu.

3.2. Petrografía

Se analizaron proporciones modales de cuarzo (Qz), feldespato (Fl) y líticos (L) de doce muestras de areniscas de la Formación Tena (Tabla 2 y Fig. 6). El set de muestras analizadas presenta textura psamítica, de grano medio a fino, pobre a moderadamente sorteadas, con clastos subangulares a subredondeados, de baja esfericidad, distribuidos en una matriz arenosa a arcillosa con cemento ferruginoso y silíceo.

Tabla 2: Resultados del conteo modal en láminas delgadas.

Muestra Q F L Total
EC23-FT01 223 35 42 300
EC23-FT02 235 29 36 300
EC23-FT03 220 49 31 300
EC23-FT04 215 39 46 300
EC23-FT05 231 37 32 300
EC23-FT06 217 37 46 300
EC23-FT07 218 44 38 300
EC23-FT08 221 41 38 300
EC23-FT09 211 34 55 300
EC23-FT10 212 35 53 300
EC23-FT11 208 36 56 300
EC23-FT12 227 44 29 300

Fuente: Elaboración propia.

Análisis petrográfico de las muestras de roca de la Formación Tena. A. Sección delgada de la litofacies Gmm en luz normal y luz polarizada. B. Sección delgada de la litofacies Sm en luz normal y luz polarizada. C. Sección delgada de la litofacies St en luz normal y luz polarizada. D. Diagrama ternario de clasificación litológica en base a las proporciones de cuarzo, feldespatos y líticos [39].

Figura 6: Análisis petrográfico de las muestras de roca de la Formación Tena. A. Sección delgada de la litofacies Gmm en luz normal y luz polarizada. B. Sección delgada de la litofacies Sm en luz normal y luz polarizada. C. Sección delgada de la litofacies St en luz normal y luz polarizada. D. Diagrama ternario de clasificación litológica en base a las proporciones de cuarzo, feldespatos y líticos [39].

Fuente: Elaboración propia.

Las concentraciones de cuarzo varían de 72% a 82%, también se observa feldespato potásico, microclina, ortoclasa y plagioclasa con concentraciones que varían desde 10% a 16%. Finalmente, la concentración de granos detríticos de moscovita, biotita y fragmentos líticos van desde 10% a 22%. De acuerdo con la composición mineral observada en el set de muestras analizado, estas areniscas pueden ser clasificadas como litoareniscas feldespáticas, arcosas líticas y sublitoareniscas (Fig. 6).

3.3. Geoquímica

El set analizado se compone de doce muestras detríticas de tamaño de grano medio a fino (media Mz: 135um a 190um). En la muestra EC23-FT01 se analizó la matriz de la muestra (Gmm). Como se observa en la Tabla 3, el índice de alteración química (CIA) que evalúa el grado de meteorización química varía entre 35,67 a 62,93, y no es correlacionable con las proporciones Al2O3 y MgO. Esto indica un grado de meteorización baja a incipiente [40]. Al presentar valores aceptables y por debajo del límite óptimo establecido, los datos reportados pueden ser evaluados en diagramas de identificación litológica y discriminación tectónica.

La geoquímica de roca total del set de areniscas presenta altas concentraciones de SiO2 (70,3% - 79,4%), K2O (4% - 6,5%) y CaO (0,1% - 6,5%); pero bajos contenidos de Al2O3 (6,3% - 12,2%), Fe2O3 (0,7% - 3,7%), Na2O (0,86% - 0,94%) y MgO (0,18% - 0,43%) comparado con corteza continental superior (UCC en Tabla 3). Cuando comparamos la geoquímica de óxidos mayores con la geoquímica reportada para la UCC [41], observamos que las concentraciones de TiO2, Al2O3, Fe2O3, MnO, MgO, CaO, Na2O y P2O5 muestran empobrecimiento en relación con la UCC (Fig. 7A).

La disminución de Na2O (<1%) en las areniscas de la Formación Tena puede atribuirse a las bajas concentraciones de plagioclasa rica en Na, como se evidencia en el estudio petrográfico. Las concentraciones de K2O y Na2O, así como sus relaciones menores a 1, también son consistentes con las observaciones petrográficas, de acuerdo con las cuales se observa ortoclasa en la composición mineral. La correlación entre CaO y LOI (r = 0,86-0,96 en Tabla 3), sugiere que CaO se incorporan en la calcita en lugar de la plagioclasa.

Las concentraciones de metales de transición como Sc, V, Cr, Cu, Co, Ni y Zn muestran empobrecimiento con respecto a las reportadas para UCC (Tabla 3 y Fig. 7B), esto puede estar relacionado a la ausencia de minerales máficos o, disolución de cuarzo debido a que estos metales son débilmente correlacionables con SiO2 [42]. Además, el empobrecimiento en las concentraciones de Sr observado en las muestras analizadas en relación con UCC es consistente con los bajos contenidos de plagioclasa Na [43]. Con respecto a las concentraciones de elementos de tierras raras, se observa enriquecimiento en las concentraciones de La, Eu, Gd, Yb con respecto a UCC, mientras las concentraciones de Ce, Pr, Nd, Sm, Tb, Dy, Ho, Er son significativamente menores en comparación con las de UCC (Tabla 3 y Fig. 7C).

Tabla 3: Resultados geoquímicos de las areniscas de la Formación Tena en el río Anzu.

Muestra EC23-FT01 EC23-FT02 EC23-FT03 EC23-FT04 EC23-FT05 EC23-FT06 EC23-FT07 EC23-FT08 EC23-FT09 EC23-FT10 EC23-FT11 EC23-FT12 UCC
Óxidos mayores (%)
SiO2 70,63 70,58 72,65 70,35 74,5 78,63 75,6 76,81 79,43 78,56 76,31 74,92 66,6
TiO2 0,59 0,55 0,35 0,39 0,7 0,56 0,47 0,64 0,44 0,52 0,6 0,53 0,64
Al2O3 10,31 9,94 6,41 6,35 12,23 9,99 7,28 10,83 8,42 9,86 10,26 9,26 15,4
Fe2O3 1,5 1,52 0,85 0,69 1,86 1,54 1,06 3,66 1,53 1,18 3,25 1,69 5,6
MnO 0,02 0,02 0,01 0,02 0,01 0,01 0,02 0,01 0,04 0,02 0,01 0,02 0,1
MgO 0,38 0,34 0,18 0,22 0,43 0,24 0,19 0,43 0,24 0,3 0,42 0,31 2,48
CaO 3,48 3,79 5,71 6,57 0,11 0,1 3,21 0,13 0,68 0,12 0,13 2,18 3,59
Na2O 0,92 0,93 0,93 0,89 0,94 0,86 0,86 0,93 0,88 0,92 0,93 0,91 3,27
K2O 6,33 6,58 4,6 3,99 6,55 5,83 5,14 5,32 5,36 5,85 5,38 5,54 2,8
P2O5 0,08 0,06 0,03 0,05 0,05 0,03 0,05 0,05 0,05 0,04 0,03 0,05 0,15
LOI 4,53 4,23 5,9 7,61 1,77 1,12 3,53 1,76 1,38 1,43 1,94 3,2 -
Total 94,24 94,31 91,72 89,52 97,38 97,79 93,88 98,81 97,07 97,37 97,32 95,41 -
CaO/LOI 0,77 0,89 0,97 0,86 0,06 0,09 0,91 0,07 0,49 0,08 0,07 0,68 -
CIA 49 46,8 36,31 35,67 61,67 59,54 44,15 62,93 54,89 58,87 61,44 51,76 -
Elementos Traza (ppm)
Sc 5,9 5,43 3,48 4,11 5,35 4,61 3,8 5,4 3,97 3,67 4,14 4,53 -
V 34,8 30,1 15,3 16,8 42,8 28 17,6 35,6 20,8 23,1 39,1 27,6 -
Cr 27,2 25,8 14,2 18,5 31,7 24,8 20,7 25,3 19,2 21,6 24,6 23,1 -
Cu 8,44 6,94 8 9,85 9,23 5,7 7,47 6,94 7,13 9,63 15,7 8,64 -
Co 4,79 6,37 1,97 1,81 1,75 1,93 3,5 7,62 4,5 7,1 5,22 4,23 -
Ni 7,26 7,84 3,46 4,37 6,18 4,7 5,03 9,42 8,49 5,99 10,9 6,69 -
Zn 13,8 14,2 21,9 11,3 12,2 23,4 9,81 10,8 13,9 11,3 15,6 14,4 -
Rb 120 116 77,3 75,8 131 108 86,2 109 99,8 117 112 105 84
Sr 34,9 47,9 57 54,6 30,2 26,4 43,6 27,4 28,6 28,9 27,3 37 320
Y 18,1 18,9 14,5 18,6 11,9 9,37 17,6 11,3 14,3 9,79 9,43 14 21
Zr 482 406 306 989 498 496 544 497 387 441 491 503 193
Hf 12 10,2 7,56 24,4 12,7 12,6 13,5 12,6 9,69 11,1 12 12,6 5,3
Ba 660 660 437 388 749 573 523 592 486 543 567 562 628
Pb 15,5 12 8,8 11,2 16,5 12 10,3 15,8 13,7 16 20,6 13,9 17
Th 8,89 7,97 4,78 9,71 9,72 8,28 8,28 8,62 6,72 7,69 8,21 8,08 10,5
U 1,88 1,89 1 2,06 1,81 2,03 1,77 1,94 1,54 1,66 1,82 1,76 2,7
Tierras raras (ppm)
La 19,7 18,3 11 17,3 19,8 15,3 16 18,5 13,7 15,1 14,3 16,3 31
Ce 34,3 33,8 20,5 33,9 33,8 28,6 31,4 31 30,2 36,6 24,7 30,8 63
Pr 4,06 3,96 2,58 4,13 3,9 3,18 3,75 3,73 3,26 3,08 2,79 3,49 7,1
Nd 14,8 14,5 9,41 15 13,6 10,9 13,9 12,4 12,2 10,6 9,28 12,4 27
Sm 2,86 2,93 2,04 3,03 2,4 1,91 2,92 2,21 2,59 1,97 1,64 2,41 4,7
Eu 0,61 0,64 0,47 0,61 0,48 0,39 0,6 0,46 0,56 0,39 0,33 0,5 1
Gd 2,68 2,74 2,07 2,76 1,74 1,45 2,72 1,71 2,24 1,51 1,25 2,08 4
Tb 0,47 0,51 0,37 0,46 0,3 0,25 0,46 0,3 0,41 0,25 0,22 0,36 0,7
Dy 2,75 3,05 2,14 2,64 1,81 1,51 2,67 1,71 2,46 1,56 1,35 2,15 3,9
Ho 0,65 0,73 0,49 0,66 0,46 0,38 0,62 0,41 0,57 0,38 0,38 0,52 0,83
Er 1,99 2,05 1,37 1,87 1,5 1,22 1,83 1,3 1,63 1,22 1,2 1,56 2,3
Tm 0,31 0,32 0,21 0,32 0,24 0,21 0,27 0,22 0,24 0,2 0,21 0,25 0,3
Yb 2,27 2,29 1,46 2,44 1,95 1,68 2 1,69 1,78 1,6 1,62 1,89 2
Lu 0,35 0,35 0,23 0,39 0,3 0,25 0,31 0,27 0,27 0,25 0,26 0,29 0,31

Fuente: Elaboración propia.

Diagramas multi-elementos normalizados a UCC. A. Óxidos mayores. B. Elementos traza. C. Tierras Raras. Concentraciones de óxidos, elementos traza y tierras raras de UUC tomados de Rudnick and Gao (2003).

Figura 7: Diagramas multi-elementos normalizados a UCC. A. Óxidos mayores. B. Elementos traza. C. Tierras Raras. Concentraciones de óxidos, elementos traza y tierras raras de UUC tomados de Rudnick and Gao (2003).

Fuente: Elaboración propia.

Como se observa en la Fig.8A, las relaciones SiO2/Al2O3 y Fe2O3/K2O de las muestras analizadas varían entre 6,09 - 11,33 y 0,17 - 0,69 respectivamente, esto es típico en arcosas [44]. Mientras que, usando el diagrama de clasificación geoquímica de Pettijohn et al., [45] las muestras analizadas son ploteadas en los campos de arcosa y subarcosa (Fig. 8b).

Diagramas de clasificación litológica en base óxidos mayores. A. Diagrama binario de clasificación litológica en base a la relación logarítmica de Fe2O3, K2O, SiO2 y Al2O3 [44]. B. Diagrama binario de clasificación litológica en base a la relación logarítmica de Na2O, K2O, SiO2 y Al2O3 [45].

Figura 8: Diagramas de clasificación litológica en base óxidos mayores. A. Diagrama binario de clasificación litológica en base a la relación logarítmica de Fe2O3, K2O, SiO2 y Al2O3 [44]. B. Diagrama binario de clasificación litológica en base a la relación logarítmica de Na2O, K2O, SiO2 y Al2O3 [45].

Fuente: Elaboración propia.

3.4. Análisis de minerales pesados

La asociación de minerales pesados fue analizada en doce muestras. Las muestras EC23-FT01, EC23-FT02, EC23-FT03 y EC23-FT04 pertenecen a la base de la secuencia y fueron recolectadas en la sección La Merced. Mientras que las muestras EC23-FT05, EC23-FT06, EC23-FT07, EC23-FT08, EC23-FT09 y EC23-FT10 fueron recolectadas en la parte media de Formación Tena en la sección Tinajas del río Anzu. Al tope de la secuencia se recolectaron las muestras EC23-FT11 y EC23-FT12, en la sección Santa Lucia. El set de muestras se caracteriza por altas concentraciones de circón y prehnita que varían de 18% a 26% y de 11% a 17% respectivamente. Concentraciones variables de apatito (8% - 10%), turmalina (7% - 9%), titanita (4%-10%), pumpellyíta (4% - 8%), moscovita (6% - 7%), rutilo (5% - 6%), anastaza (3% - 7%) y granate (3% - 6,6%) caracterizan al conjunto de muestras estudiado. Finalmente, monacita, hornblenda, biotita y epidota son asociaciones de minerales pesados que aparecen en bajas proporciones (Tabla 4 y Figs. 9-10).

Tabla 4: Resultados de análisis de minerales pesados de la Formación Tena

Muestra Zr Tur Rt Mnc Ant Ttn Apt Hnb Msc Bt Epd Pht Ppy Grn Total
EC23-FT01 79 27 14 8 10 29 24 2 20 8 6 52 12 9 300
EC23-FT02 74 25 15 9 17 25 25 4 18 10 4 51 13 10 300
EC23-FT03 71 24 17 9 18 24 26 4 17 10 5 50 15 10 300
EC23-FT04 68 22 18 11 17 24 27 5 21 11 2 46 16 12 300
EC23-FT05 68 22 16 11 19 26 26 5 20 11 3 43 19 11 300
EC23-FT06 64 23 19 10 19 27 29 2 21 10 4 39 19 14 300
EC23-FT07 62 26 18 11 19 18 28 5 21 9 4 45 19 15 300
EC23-FT08 63 24 17 12 19 15 30 7 20 8 5 43 21 16 300
EC23-FT09 63 26 14 13 19 16 31 7 20 8 5 40 21 17 300
EC23-FT10 60 27 16 14 19 12 29 8 22 9 6 37 22 19 300
EC23-FT11 58 28 16 13 20 17 31 8 22 8 5 35 22 17 300
EC23-FT12 55 28 16 14 18 17 31 9 22 7 6 33 24 20 300

Zr: Circón, Tur: Turmalina, Rt: Rutilo, Mnc: Monacita, Ant: Anastasa, Ttn: Titanita, Apt: Apatito, Hnb: Hornblenda, Msc: Moscovita, Bt: Biotita, Epd: Epidota, Pht: Prehnita, Ppy: Pumpellyíta, Grn: Granate.

Fuente: Elaboración propia.

Fotografías de minerales pesados obtenidos en las muestras de la Fm. Tena.

Figura 9: Fotografías de minerales pesados obtenidos en las muestras de la Fm. Tena.

Fuente: Elaboración propia.

Cuantificación de minerales pesados de la Fm. Tena en el río Anzu, valores expresados de manera grafica en porcentaje.

Figura 10: Cuantificación de minerales pesados de la Fm. Tena en el río Anzu, valores expresados de manera grafica en porcentaje.

Fuente: Elaboración propia.

4. Discusión

4.1. El ambiente de depósito de la Formación Tena

En la sección La Merced, la base de la Formación Tena es dominada por Gmm, Gcm y Gci, organizados en barras de grava, con tendencia grano decreciente, de geometría lobular, lateralmente continuos, distribuidos en planicies de inundación arenosas compuestos por Sl. Estas características son vinculadas a sistemas fluviales de ríos trenzados [20, 28, 46]. La parte media de la Formación Tena se expone de manera continua en las inmediaciones de Santa Lucia, en donde múltiples canales aislados y barras de punto, compuestos por secuencias estrato y grano decrecientes de Sp, Sr, Sl y Sm, distribuidos en planicies de inundación dominadas por estratos tabulares de Sm, Fm y Fl. Estas características pueden ser asociadas a sistemas fluviales dominados por ríos meándriformes [47]. La parte superior de la Formación Tena es dominada por estratos tabulares, lateralmente continuos, estrato y grano decrecientes compuestas por Sr, Fl y Fm. Estos niveles pueden ser vinculados a planicies de inundación limo-arenosas [47]. A nivel regional, la transición desde sistemas fluviales dominados por ríos trenzados a sistemas fluviales influenciados por ríos meándricos fue reportada anteriormente por [16,20,28].

4.2. La Proveniencia de minerales

A nivel regional, edades U-Pb en circones detríticos de la Formación Tena permitieron identificar zonas fuentes vinculadas a secuencia de rocas de las provincias ígneas Rondoniana-San Ignacio (1550 Ma - 1300 Ma), Río Negro Juruena (1800 Ma - 1550 Ma), Sunsas (1300 Ma - 900 Ma), al basamento andino (650 Ma - 250 Ma) y a un arco magmático andino del Cretácico Superior (90 Ma - 68 Ma) [15].

El diagrama triangular de Dickinson [48], considera las proporciones modales de cuarzo monocristalino (Qm), feldespato (f) y líticos (Li), observados en lámina delgada. Este diagrama fue utilizado para estudiar la proveniencia del set de muestras. El set de datos analizado fue ploteado mayoritariamente en el campo cuarzo reciclado y en menor proporción en los campos cratón transicional y mezcla (Fig. 11A). Anteriores investigaciones reportaron altas proporciones de cuarzo con proporciones menores de feldespato, líticos pelíticos y minerales arcillosos, estas proporciones pueden ser ploteados en el campo de cratón interior, cratón transicional y mezcla [49-52]. Las variaciones observadas en la composición mineralógica de las areniscas de la Formación Tena pueden estar vinculada a cambios laterales de facies o a variaciones en la paleogeografía a nivel regional [53].

Diagramas de discriminación de proveniencia de la Formación Tena en el río Anzu. A. Diagrama de discriminación ternario (Qm: cuarzo monocristalino, F: feldespatos, L: líticos) de proveniencia [48]; CI: Cratón interior, QR: Cuarzo reciclado, TR: Transicional reciclado, LR: Lítico reciclado, TC: Continental transicional, BU: basamento exhumado, UA: Arco no disectado, TA: Arco transicional, DA: Arco disectado, M: Mezcla. B. Diagrama binario de factores de discriminación de proveniencia F1 y F2 [54], F1: -(1.773TiO2) + (0.607Al2O3) + (0.76Fe2O3) *- (1.5MgO) + (0.616CaO) + (0.509Na2O) - (1.224K2O) - 9.09 y F2: (0.445TiO2) + (0.07Al2O3) - (0.25Fe2O3) * (1.142MgO) + (0.438CaO) + (1.475Na2O) + (1.426K2O) - 6.861. C. Diagrama ternario de discriminación de proveniencia en base a las relaciones de Th, Hf y Co [8], A: Rocas volcánicas félsicas, B: cuarcitas de cuenca cratónica, C: areniscas feldespáticas, D: pelitas (UCC), E: grawacas de arco volcánico. D. Diagrama binario de discriminación de proveniencia en base a la relación rutilo y circón [55, 56], Rt: rutilo, Rzi: Índice rutilo/circón.

Figura 11: Diagramas de discriminación de proveniencia de la Formación Tena en el río Anzu. A. Diagrama de discriminación ternario (Qm: cuarzo monocristalino, F: feldespatos, L: líticos) de proveniencia [48]; CI: Cratón interior, QR: Cuarzo reciclado, TR: Transicional reciclado, LR: Lítico reciclado, TC: Continental transicional, BU: basamento exhumado, UA: Arco no disectado, TA: Arco transicional, DA: Arco disectado, M: Mezcla. B. Diagrama binario de factores de discriminación de proveniencia F1 y F2 [54], F1: -(1.773TiO2) + (0.607Al2O3) + (0.76Fe2O3) *- (1.5MgO) + (0.616CaO) + (0.509Na2O) - (1.224K2O) - 9.09 y F2: (0.445TiO2) + (0.07Al2O3) - (0.25Fe2O3) * (1.142MgO) + (0.438CaO) + (1.475Na2O) + (1.426K2O) - 6.861. C. Diagrama ternario de discriminación de proveniencia en base a las relaciones de Th, Hf y Co [8], A: Rocas volcánicas félsicas, B: cuarcitas de cuenca cratónica, C: areniscas feldespáticas, D: pelitas (UCC), E: grawacas de arco volcánico. D. Diagrama binario de discriminación de proveniencia en base a la relación rutilo y circón [55, 56], Rt: rutilo, Rzi: Índice rutilo/circón.

Fuente: Elaboración propia.

En el diagrama de binario de funciones discriminantes de procedencia detrítica [54], el set de muestras fue ploteado en los campos de provincia sedimentaria reciclada y provincia ígnea ácida (Fig. 11B). Como se observa en la Fig. 11C, las relaciones entre Th, Hf y Co fueron ploteadas en los campos areniscas ricas en cuarzo provenientes de una fuente cratónica y areniscas feldespáticas provenientes de una fuente ácida [8].

Las concentraciones de circón, turmalina y rutilo en el concentrado de minerales pesados varia de 33% a 40% (Fig. 9), estas indican un grado de madurez intermedio y son diagnóstico de una fuente de origen cratónica [53]. Las concentraciones de prehnita y pumpellyíta varían entre 19% y 21% (Figs. 9-10), estas asociaciones minerales son características de rocas metamórficas de bajo grado. Las proporciones modales de minerales pesados pueden ser expresadas en función al índice rutilo/circón (RZi, [55]). Las proporciones entre turmalina y RZi, pueden indicar variaciones composicionales entre rocas fuente tipo metamórficas e ígneas con respecto a fuente cratónica, además la tendencia en el reciclaje de la muestra [56,57]. El set de muestras fue floteado en los campos de fuente cratónica y fuente ígnea acida, esta relación también indica un alto grado de reciclaje y tendencia gradual hacia sedimento maduro (Fig. 11D). Los índices granate/circón y apatito/titanita varían de 10 a 26 y 47 a 50 respectivamente, indicando la influencia de una fuente metamórfica influenciada por rocas pelíticas. Estos índices concuerdan con los resultados presentados previamente para rocas de la Formación Tena al norte del levantamiento Napo [53].

4.3. Ambiente tectónico

Las proporciones de cuarzo, feldespato y líticos observadas en lámina delgada resultan similares a las composiciones modales reportadas para márgenes pasivos (Fig. 12A), debido al importante imput de detrito cratónico retrabajado asimilado en la Formación Tena. Estos resultados concuerdan con las proporciones reportadas en anteriores investigaciones en la región Subandina [51-53].

Diagramas de discriminación tectónica de la Formación Tena en el río Anzu. A. Diagrama ternario de discriminación tectónica en función a las proporciones modales de cuarzo (Q), feldespato (F) y líticos (LI) [58]. B. Diagrama de discriminación tectónica en función a la relación de álcali y sílice [54]. C. Diagrama ternario de discriminación de origen de los sedimentos en función a las relaciones de Fe2O3, MgO, Al2O3 y SiO2 [60]. D. Diagrama binario de discriminación paleoambiental y climático en base a las relaciones entre Al2O3, K2O, NaO2 y SiO2[61]. E-F. Diagramas ternarios de clasificación tectónica en base a las relaciones entre Th, La, Sc y Zr [7], la nomenclatura de los diagramas se expone a continuación: A: arco de islas oceánico; B: arco continental; C: margen continental activa; D: margen pasiva.

Figura 12: Diagramas de discriminación tectónica de la Formación Tena en el río Anzu. A. Diagrama ternario de discriminación tectónica en función a las proporciones modales de cuarzo (Q), feldespato (F) y líticos (LI) [58]. B. Diagrama de discriminación tectónica en función a la relación de álcali y sílice [54]. C. Diagrama ternario de discriminación de origen de los sedimentos en función a las relaciones de Fe2O3, MgO, Al2O3 y SiO2 [60]. D. Diagrama binario de discriminación paleoambiental y climático en base a las relaciones entre Al2O3, K2O, NaO2 y SiO2[61]. E-F. Diagramas ternarios de clasificación tectónica en base a las relaciones entre Th, La, Sc y Zr [7], la nomenclatura de los diagramas se expone a continuación: A: arco de islas oceánico; B: arco continental; C: margen continental activa; D: margen pasiva.

Fuente: Elaboración propia.

Varios estudios han demostrado que la composición química de rocas clásticas es controlada por el ambiente de depósito vinculado a la configuración de la tectónica de placas, en consecuencia, las rocas clásticas de diferentes configuraciones tectónicas poseen firmas geoquímicas específicas y únicas de cada terreno [54,59]. Tres ambientes tectónicos fueron reportados en base a las relaciones modales de K2O, Na2O y SiO2 [54]: 1) el margen continental pasivo, 2) el margen continental activo y 3) el arco de islas oceánicas. Las areniscas de la Formación Tena son caracterizadas por presentar altos valores en la relación K2O/Na2O, que varían de 4,5 a 7, con un promedio de 6,1, lo cual es típico para areniscas depositadas en márgenes continentales pasivas (Fig. 12B).

El enriquecimiento de MgO y Fe2O3 en sedimentos marinos es una característica ampliamente documentada en rocas detríticas [60]. El set de muestras analizado es caracterizado por bajos valores de MgO y Fe2O3, que varían de 0,18 a ,43 y de 0,7 a 3,6 respectivamente, además presenta altos valores en las relaciones SiO2/Al2O3, entre 6,1 a11,3, lo que indican origen continental en rocas detríticas (Fig. 12C). Condiciones paleo climáticas pueden ser evaluadas en función al enriquecimiento de Al2O3 y álcali en función del contenido de sílice, que adicionalmente ofrece perspectivas sobre la madurez química de una roca detrítica [61]. El set de areniscas de la Formación Tena fue ploteado en el campo semiárido (Fig. 12D). Los elementos traza inmóviles también son útiles al discriminar el ambiente tectónico de rocas clásticas. Los diagramas más utilizados son La-Th-Sc y Th-Sc-Zr/10 [7], Las areniscas de la Formación Tena poseen composiciones similares a las descritas en otros contextos para márgenes continentales pasivos (Fig. 12E - F). Sin embargo, es importante considerar que estas firmas pueden ser heredadas de la roca fuente. En específico una margen constructiva, que considera fuertes periodos de exhumación de bloques tectónicos permite el retrabajamiento de zonas fuentes y el enriquecimiento en detrito heredado en zonas de depósito [1,7].

4.4. Implicaciones al modelo geológico regional

La gran provincia ígnea del caribe colisiono contra la margen continental sudamericana durante el Campaniano [16]. Este evento de acreción estuvo acompañado por un enfriamiento y una exhumación a lo largo del margen continental, registrado por edades termocronológicas de 40Ar/39Ar y trazas de fisiones, ocurrido entre los 75 Ma y 65 Ma en los Andes de Ecuador [62]. En la Amazonia, este evento controló la producción de detrito disponible para la sedimentación, debido a que las zonas fuente de detrito localizadas al oeste de la zona de estudio fueron expuestas [16]. La flexura a nivel cortical provocada en la zona de tras arco, controló el espacio disponible para la sedimentación y los esfuerzos compresivos en la zona Subandina provocaron la superposición o asimilación de escamas tectónicas exhumando a series sedimentarias de la cuenca Oriente en la orogenia andina [15]. Durante este período, la Cordillera Real habría evolucionado hacia un cinturón de pliegues y fallas (Fig. 13).

Reconstrucción del paleo relieve de la Formación Tena considerando las zonas fuente.

Figura 13: Reconstrucción del paleo relieve de la Formación Tena considerando las zonas fuente.

Fuente: Elaboración propia.

Los resultados presentados en esta investigación permiten vincular la zona fuente de sedimento de la Formación Tena a una fuente cratónica relacionada a provincias sedimentarias ricas en cuarzo, con alto grado de reciclaje y a rocas metamórficas de bajo grado de metamorfismo vinculadas a las facies prehnita-pumpellyíta, esto puede reflejar la exhumación y erosión de escamas tectónicas de la cuenca Oriente asimiladas en la cordillera Real, ubicadas al oeste de la zona de estudio. Las proporciones de granates no superan el 7% de la composición modal, sin embargo, se incrementan hacia el tope de la secuencia, lo que implica que rocas metamórficas de alta presión influenciaron el componente detrítico. Por otro lado, también se identificó la influencia de una fuente ígnea ácida, que podrían vincularse a intrusivos de la cordillera Real o a pulsos ígneos del Cretácico Superior (Fig. 13). Esto concuerda con interpretaciones de anteriores autores quienes afirman que el detrito de la Formación Tena fue derivado de la cordillera Real y del cratón Amazónico [15,16].

5. Conclusiones

Al noroeste de Puyo, la sección del río Anzu, arenisca de la Formación Tena cubren en disconformidad a calizas de la Formación Napo. El detalle litoestratigráfico de la Formación Tena incluye a las litofacies Gmm, Gcm, Gci, Sl, St, Sp, Sr, Sm, Fl, organizadas en secuencias de tendencia estrato y grano decrecientes, con geometría de canal, aislados lateral y verticalmente en planicies de inundación compuestas por Fl y Fm, con intervalos bioturbados. Estos depósitos en su mayoría son vinculados a barras de punto y extensas planicies de inundación en ríos meándricos.

Las proporciones de cuarzo, feldespato y líticos indican que las areniscas de la Formación Tena corresponden a litoareniscas feldespáticas, arcosas líticas y sublitoareniscas provenientes de provincias sedimentarias recicladas, ricas en cuarzo, con influencia de mezcla.

Las concentraciones de elementos mayores, traza y tierras raras indican que las areniscas de la Formación Tena corresponden a arcosas y subarcosas. Mientras que diagramas de proveniencia indican que la fuente detrítica de estas rocas está vinculada a provincias sedimentarias recicladas e ígneas ácidas.

Asociaciones de minerales pesados indican que el set de muestras analizado proviene de una fuente cratónica que incluye a provincias sedimentarias recicladas y fue influenciada por una fuente ígnea acida, sometida a alto reciclaje, además aporte metamórfico de bajo grado.

Referencias

  1. [1] Bhatia, M. Plate tectonics and geochemical composition of sandstones. The Journal of Geology, 91(6), pp. 611-627. 1983. DOI: https://doi.org/10.1086/628815 [URL] 🠔
  2. [2] Fralick, P.W., and Kronberg, B.I. Geochemical discrimination of clastic sedimentary rock sources. Sedimentary Geology, 113(1-2), pp. 111-124. 1997. DOI: https://doi.org/10.1016/S0037-0738(97)00049-3 [URL] 🠔
  3. [3] Etemad-Saeed, N.A., Hosseini-Barzi, M.A., and Armstrong-Altrin, J. S. Petrography and geochemistry of clastic sedimentary rocks as evidence for provenance of the Lower Cambrian Lalun Formation, Posht-e-badam block, Central Iran. Journal of African Earth Sciences, 61(2), pp.142-159. 2011. DOI: https://doi.org/10.1016/j.jafrearsci.2011.06.003 [URL] 🠔
  4. [4] McLennan, S.M., Hemming, S., McDaniel, D. K., and Hanson, G. N. Geochemical approaches to sedimentation, provenance, and tectonics. Special Papers Geological Society of America, pp. 21-21. 1993. DOI: https://doi.org/10.1130/SPE284-p21 [URL] 🠔
  5. [5] Nagarajan, R., Armstrong-Altrin, J.S., Kessler, F.L., and Jong, J. Petrological and geochemical constraints on provenance, paleoweathering, and tectonic setting of clastic sediments from the Neogene Lambir and Sibuti Formations, northwest Borneo. In Mazumder R. Sediment provenance, 1 ed., Oxford, United Kingdom, Elsevier. 2017. pp. 123-153. DOI: https://doi.org/10.1016/B978-0-12-803386-9.00007-1 [URL] 🠔
  6. [6] Ogbahon, O.A., and Olujinmi, O.B. Geochemistry of Maastrichtian clastic sedimentary rocks from Western flank of Anambra Basin, Nigeria: Implications for provenance, tectonic setting, paleoclimate and depositional paleoenvironment. International Journal of Geosciences. 10(1), pp. 91-118. 2019. DOI: https://doi.org/10.4236/ijg.2019.101007 [URL] 🠔
  7. [7] Bhatia, M., and Crook, K. Trace element characteristics of graywackes and tectonic setting discrimination of sedimentary basins. Contributions to Mineralogy and Petrology. 92(2), pp. 181-193. 1986. DOI: https://doi.org/10.1007/BF00375292 [URL] 🠔
  8. [8] Taylor, S.R., and McLennan, S. M. The continental crust: its composition and evolution. Blackwell Scientific Publications, Oxford. 1985. Available at: https://www.osti.gov/biblio/6582885 [URL] 🠔
  9. [9] Vallejo, C., Spikings, R.A., Horton, B. K., Luzieux, L., Romero, C., Winkler, W., and Thomsen, T. B. Late Cretaceous to Miocene stratigraphy and provenance of the coastal forearc and Western Cordillera of Ecuador: Evidence for accretion of a single oceanic plateau fragment. In Horton B. K., and Folguera A. Andean tectonics. Elsevier. 2019. pp. 209-236. DOI: https://doi.org/10.1016/B978-0-12-816009-1.00010-1 [URL] 🠔
  10. [10] Spikings, R., Paul, A., Vallejo, C., and Reyes, P. Constraints on the ages of the crystalline basement and Palaeozoic cover exposed in the Cordillera real, Ecuador: 40Ar/39Ar analyses and detrital zircon U/Pb geochronology. Gondwana Research, 90(1), pp. 77-101. 2021. DOI: https://doi.org/10.1016/j.gr.2020.10.009 [URL] 🠔
  11. [11] Winkler, W., Villagómez, D., Spikings, R., Abegglen, P., and Egüez, A. The Chota basin and its significance for the inception and tectonic setting of the inter-Andean depression in Ecuador. Journal of South American Earth Sciences. 19(1), pp. 5-19. 2005. DOI: https://doi.org/10.1016/j.jsames.2004.06.006 [URL] 🠔
  12. [12] Gramal, A.A., Carranco, A.F., Romero C.C., Pulupa V.R., Calderón R.D., and Toainga S. Evidencias de canibalización de secuencias Cretácicas y Paleógenas de la Cuenca Oriente en la cuña orogénica de los Andes ecuatorianos. Boletín de Geología. 43(3), pp. 15-34. 2021. DOI: https://doi.org/10.18273/revbol.v43n3-2021001 [URL] 🠔
  13. [13] Tschopp, H.J. Oil explorations in the Oriente of Ecuador, 1938-1950. AAPG Bulletin, 37(10), pp. 2303-2347. 1953. DOI: https://doi.org/10.1306/5CEADD94-16BB-11D7-8645000102C1865D [URL] 🠔
  14. [14] Dashwood, M.F., and Abbotts, I.L. Aspects of the petroleum geology of the Oriente Basin, Ecuador. Geological Society, London, Special Publications, 50(1), pp. 89-117. 1990. DOI: https://doi.org/10.1144/GSL.SP.1990.050.01.06 [URL] 🠔
  15. [15] Gutiérrez, E.G., Horton, B.K., Vallejo, C., Jackson, L.J., and George, S.W. Provenance, and geochronological insights into Late Cretaceous-Cenozoic foreland basin development in the Subandean Zone and Oriente Basin of Ecuador. In Horton B. K., and Folguera A. Andean Tectonics. Elsevier. 2019. pp. 237-268. DOI: https://doi.org/10.1016/B978-0-12-816009-1.00011-3 [URL] 🠔
  16. [16] Vallejo, C., Romero, C., Horton, B.K., Spikings, R.A., Gaibor, J., Winkler, W., Thomsen J.J.E., and Mariño, E. Jurassic to Early Paleogene sedimentation in the Amazon region of Ecuador: Implications for the paleogeographic evolution of northwestern South America. Global and Planetary Change. 204(2021), 103555, pp. 1-26. 2021. DOI: https://doi.org/10.1016/j.gloplacha.2021.103555 [URL] 🠔
  17. [17] Jaillard, E., Caron, M., Dhondt, A., Ordoñez, M., Andrade, R., Bengtson, P., Bulot L., Cappetta H., Davila C., Diaz R., Huacho J., Huaman C., Jimenez D., Jimenez N., Montenegro J., Neraudeau D., Rivadeneira M., Toro J., Villagomez R., and Zambrano I. Síntesis estratigráfica y sedimentológica del Cretáceo y Paleógeno de la cuenca Oriental del Ecuador, Orstom-Petroproduccion eds, pp. 164. 1997. 🠔
  18. [18] Romero, C.W., Gramal, A.B., Carranco, F.R., and Toainga, S. D. Asociación de facies: la clave para la identificación de la Formación Hollín en la región sur oriental del Ecuador. GeoLatitud, 2(1), pp. 9-23. 2019. Available: https://geolatitud.geoenergia.gob.ec/ojs/ojs/index.php/GeoLatitud/article/view/31/65 [URL] 🠔
  19. [19] Vallejo, C., Hochuli, P.A., Winkler, W., and Von Salis, K. Palynological and sequence stratigraphic analysis of the Napo Group in the Pungarayacu 30 well, Sub-Andean Zone, Ecuador. Cretaceous Research. 23(6), pp. 845-859. 2002. DOI: https://doi.org/10.1006/cres.2002.1028 [URL] 🠔
  20. [20] Christophoul, F., Baby, P., and Davila, C. Discrimination of eustatic and tectonic influences in the Ecuadorian Oriente Basin from Aptian to Oligocene times. Proceedings of International Symposium on Andean Geodynamics (ISAG), Göttingen, Alemania, pp. 168 - 171. 1999. Available at: https://horizon.documentation.ird.fr/exl-doc/pleins_textes/divers09-03/010022660.pdf [URL] 🠔
  21. [21] Roddaz M., Hermoza W., Mora A., Baby P., Parra M., Christophoul F., Brusset S. and Espurt N. Cenozoic sedimentary evolution of the Amazonian foreland basin system. In Horton C., and Wesselingh F. P. Amazonia, landscape and species evolution: a look into the past, 5th ed., 2010. pp. 61-88. DOI: https://doi.org/10.1002/9781444306408.ch5 [URL] 🠔
  22. [22] Instituto de Investigación Geológico y Energético - IIGE. Mapa geológico de la hoja de Baños, escala 1:100 000, Ministerio de Energía y Minas de Ecuador, Quito-Ecuador, 2023. 🠔
  23. [23] Romero, C.W., Escobar, V.L., Calderón, D., Gramal, A.B., Menéndez, B.E., Gallardo, O.A., y Velez, T.S. La evolución de abanicos aluviales documentada en el registro estratigráfico de la Formación Tiyuyacu. Revista Científica GeoLatitud, 4(1), pp. 38-50. 2021. Available at: https://geolatitud.geoenergia.gob.ec/ojs/ojs/index.php/GeoLatitud/article/view/103/86 [URL] 🠔
  24. [24] Shanmugam, G., Poffenberger, M., and Toro Alava, J. Tide-dominated estuarine facies in the Hollin and Napo (" T" and" U") formations (Cretaceous), Sacha field, Oriente basin, Ecuador. AAPG bulletin, 84(5), pp. 652-682. 2000. DOI: https://doi.org/10.1306/C9EBCE7D-1735-11D7-8645000102C1865D [URL] 🠔
  25. [25] Brookfield, M.E., Hemmings, D.P., & Van Straaten, P. Paleoenvironments and origin of the sedimentary phosphorites of the Napo Formation (Late Cretaceous, Oriente Basin, Ecuador). Journal of South American Earth Sciences, 28(2), pp. 180-192. 2009. DOI: https://doi.org/10.1016/j.jsames.2009.02.004 [URL] 🠔
  26. [26] Angulo-Romero, E., Beate, B., y Romero-Cóndor, C. Zonificación del gradiente geotérmico en la cuenca Oriente de Ecuador a partir de temperatura de fondo de pozos. Boletín de Geología. 45(1), pp. 119-139. 2023. DOI: https://doi.org/10.18273/revbol.v45n1-2023006 [URL] 🠔
  27. [27] Instituto Nacional de Investigación Geológico Minero - INIGEMM. Mapa Geológico del Ecuador, escala 1.1 000 000. Ministerio de energía y recursos naturales no renovables de Ecuador. Quito-Ecuador. 2017. 🠔
  28. [28] Romero, C.W., Romero, E.D.C., Montesdeoca, M.V.R., Calero, M.E.N., Carrillo, M. V. M., y Gramal, A. B. Reconstruyendo el pasado del planeta: El registro estratigráfico y sedimentológico de la Formación Tena en la carretera Tiwintza-Puerto Morona. Revista Científica GeoLatitud, 2(2), pp. 2-13. 2019. Available at: https://geolatitud.geoenergia.gob.ec/ojs/ojs/index.php/GeoLatitud/article/view/40/71 [URL] 🠔
  29. [29] Luzieux, L. D. A., Heller, F., Spikings, R., Vallejo, C. F., and Winkler, W. Origin and Cretaceous tectonic history of the coastal Ecuadorian forearc between 1 N and 3 S: Paleomagnetic, radiometric and fossil evidence. Earth and Planetary Science Letters, 249(3-4), pp. 400-414. 2006. DOI: https://doi.org/10.1016/j.epsl.2006.07.008 [URL] 🠔
  30. [30] Christophoul, F., Baby, P., and Dávila, C. Stratigraphic responses to a major tectonic event in a foreland basin: the Ecuadorian Oriente Basin from Eocene to Oligocene times. Tectonophysics, 345(1-4), pp. 281-298. 2002. DOI: https://doi.org/10.1016/S0040-1951(01)00217-7 [URL] 🠔
  31. [31] Folk, R.L. Petrology of sedimentary rocks. Hemphill Publishing Company. 1980 🠔
  32. [32] Greensmith, J. Petrology of the sedimentary rocks. Springer Science & Business Media. 2012 🠔
  33. [33] Balaram, V., and Subramanyam, K. Sample Preparation for Geochemical Analysis: Strategies and Significance. Advances in Sample Preparation. 32(2), pp. 15-32. 2022. DOI: https://doi.org/10.1016/j.sampre.2022.100010 [URL] 🠔
  34. [34] Kumar, V., Kumar, S., Kumar, N., & Bangroo, P.N. Separation and pre-concentration of rare earth elements in geological materials using used green tea leaves and their determination by ICP-OES. Journal of the Indian Chemical Society. 90(11). pp. 2147-2151. 2013. DOI: https://doi.org/10.13140/RG.2.1.2672.5843 [URL] 🠔
  35. [35] Pinto, F. G., Junior, R.E., and Saint'Pierre, T.D. Sample preparation for determination of rare earth elements in geological samples by ICP-MS: a critical review. Analytical letters. 45(12). Pp. 1537-1556. 2012. DOI: https://doi.org/10.1080/00032719.2012.677778 [URL] 🠔
  36. [36] Janoušek, V., Moyen, J.F., Martin, H., Erban, V., & Farrow, C. Geochemical modelling of igneous processes: principles and recipes in R language. Springer. Pp. 257. 2015. DOI: https://doi.org/10.1007/978-3-662-46792-3 [URL] 🠔
  37. [37] Mange, M.A., & Maurer, H. Heavy minerals in colour. Springer Science & Business Media. 2012 🠔
  38. [38] Morton, A.C., Herries, R., & Fanning, M. Correlation of Triassic sandstones in the Strathmore Field, west of Shetland, using heavy mineral provenance signatures. Developments in Sedimentology. 58(1), pp. 1037-1072. 2007. DOI: https://doi.org/10.1016/S0070-4571(07)58041-6 [URL] 🠔
  39. [39] Folk, R.L., Andrews, P.B., and Lewis, D.W. Detrital sedimentary rock classification and nomenclature for use in New Zealand. New Zealand journal of geology and geophysics, 13(4), pp. 937-968. 1970. DOI: https://doi.org/10.1080/00288306.1970.10418211 [URL] 🠔
  40. [40] Nesbitt, H.W., and Young, G.M. Prediction of some weathering trends of plutonic and volcanic rocks based on thermodynamic and kinetic considerations. Geochimica et cosmochimica acta. 48(7), pp. 1523-1534. 1984. DOI: https://doi.org/10.1016/0016-7037(84)90408-3 [URL] 🠔
  41. [41] Rudnick, R.L., and Fountain, D.M. Nature, and composition of the continental crust: a lower crustal perspective. Reviews of Geophysics. 33(3), pp. 267-309. 1995. DOI: https://doi.org/10.1029/95RG01302 [URL] 🠔
  42. [42] Sun, L., Gui, H., and Chen, S. Geochemistry of sandstones from the Neoproterozoic Shijia Formation, northern Anhui Province, China: implications for provenance, weathering, and tectonic setting. Geochemistry. 72(3), pp. 253-260. 2012. DOI: https://doi.org/10.1016/j.chemer.2011.11.006 [URL] 🠔
  43. [43] Mongelli, G., Critelli, S., Perri, F., Sonnino, M., and Perrone, V. Sedimentary recycling, provenance and paleoweathering from chemistry and mineralogy of Mesozoic continental redbed mudrocks, Peloritani Mountains, Southern Italy. Geochemical Journal. 40(2), pp. 197-209. 2006. DOI: https://doi.org/10.2343/geochemj.40.197 [URL] 🠔
  44. [44] Herron, M. M. Geochemical classification of terrigenous sands and shales from core or log data. Journal of Sedimentary Research. 58(5), pp. 820-829. 1988. DOI: https://doi.org/10.1306/212F8E77-2B24-11D7-8648000102C1865D [URL] 🠔
  45. [45] Pettijohn, F. J., Potter, P. E., Siever, R., Pettijohn, F. J., Potter, P. E., and Siever, R. Production and provenance of sand. In Pettijohn F. J., Potter P. E., Siever R. Sand and Sandstone. Springer Study Edition. 1972. pp. 294-326. DOI: https://doi.org/10.1007/978-1-4615-9974-6_8 [URL] 🠔
  46. [46] Wang, X., Zhang, F., Li, S., Dou, L., Liu, Y., Ren, X., ... & Zhao, W. The architectural surfaces characteristics of sandy braided river reservoirs, case study in Gudong Oil Field, China. Geofluids. pp.1-12. 2021. DOI: https://doi.org/10.1155/2021/8821711 [URL] 🠔
  47. [47] De Almeida, R. P., Marconato, A., Freitas, B. T., and Turra, B. B. The ancestors of meandering rivers. Geology. 44(3), pp. 203-206. 2016. DOI: https://doi.org/10.1130/G37534.1 [URL] 🠔
  48. [48] Dickinson, W.R., Beard, L.S., Brakenridge, G.R., Erjavek, J.L., Ferguson, R.C., Inman, K.F., Knepp, R.A., Lindberg, F.A. and Ryberg, P.T. Provenance of North American Phanerozoic sandstones in relation to tectonic setting. Geological Society. America Bull. 94(2), pp.222-235. 1983. DOI: https://doi.org/10.1130/0016-7606(1983)94<222:PONAPS>2.0.CO;2 [URL] 🠔
  49. [49] Tschopp, H.J., Rod E. A., Haus H. I., and Ludueña K.P. Petrographic report of samples collected in the Pastaza formations and tertiary cycles of the Ecuadorian Amazon. In Haus H. I. Geological exploration work in Latin America. Geological chart communications of the Americas. 1949. Pp.135. 🠔
  50. [50] Instituto Ecuatoriano de Minería - INEMIN. Reporte del mapa geológico de Tena, escala 1:50 000. Ministerio de Minas del Ecuador. Quito-Ecuador. 1989. Pp.15 🠔
  51. [51] Morán-Coello, H., y Moyano-Bohórquez, F. Corte geológico de las formaciones cretácico-terciarias en el frente de cabalgamiento andino entre Morona y Santiago. Bachelor's thesis, Tesis de Geología, Escuela Superior Politécnica del Litoral. Guayaquil - Ecuador. 1998. Available at: https://www.dspace.espol.edu.ec/handle/123456789/3374 [URL] 🠔
  52. [52] Villalva Ojeda, R.C. Modelo geológico de la arenisca Tena basal en la cuenca Oriente. Bachelor's tesis, Tesis de Geologia, Escuela Politecnica Nacional. Quito-Ecuador. 2006. 🠔
  53. [53] Ruiz, G., Seward, D., Winkler, W., and Spikings, R. Detrital provenance and exhumation in the ecuadorian subandean zone: a key region leading to the understanding of Andean geodynamics. In 5th International Symposium on Andean Geodynamics-ISAG, Toulouse, Extended Abstract Volume. 2002. pp. 565-568 🠔
  54. [54] Roser, B.P., and Korsch, R.J. Provenance signatures of sandstone-mudstone suites determined using discriminant function analysis of major-element data. Chemical geology. 67(1-2), pp. 119-139. 1988. DOI: https://doi.org/10.1016/0009-2541(88)90010-1 [URL] 🠔
  55. [55] Morton, A.C., and Hallsworth, C. Identifying provenance-specific features of detrital heavy mineral assemblages in sandstones. Sedimentary Geology. 90(3-4), pp. 241-256. 1994. DOI: https://doi.org/10.1016/0037-0738(94)90041-8 [URL] 🠔
  56. [56] Tsikouras, B., Pe-Piper, G., Piper, D.J., and Schaffer, M. Varietal heavy mineral analysis of sediment provenance, Lower Cretaceous Scotian Basin, eastern Canada. Sedimentary Geology. 237(3-4), pp. 150-165. 2011. DOI: https://doi.org/10.1016/j.sedgeo.2011.02.011 [URL] 🠔
  57. [57] Knox, R.W.O.B., Franks, S.G., and Cocker, J.D. Stratigraphic evolution of heavy-mineral provenance signatures in the sandstones of the Wajid Group (Cambrian to Permian), southwestern Saudi Arabia. GeoArabia. 12(4), pp. 65-96. 2007. DOI: https://doi.org/10.2113/geoarabia120465 [URL] 🠔
  58. [58] Yerino, L.N., and Maynard, J. B. Petrography of modern marine sands from the Peru‐Chile Trench and adjacent areas. Sedimentology. 31(1), pp. 83-89. 1984. DOI: https://doi.org/10.1111/j.1365-3091.1984.tb00724.x [URL] 🠔
  59. [59] Bhatia, M.R. Plate tectonics and geochemical composition of sandstones: a reply. The Journal of Geology. 93(1), pp. 85-87. 1985. DOI: https://doi.org/10.1086/628922 [URL] 🠔
  60. [60] Ratcliffe, K.T., Morton, A.C., Ritcey, D.H., and Evenchick, C.A. Whole-rock geochemistry and heavy mineral analysis as petroleum exploration tools in the Bowser and Sustut basins, British Columbia, Canada. Bulletin of Canadian Petroleum Geology. 55(4), pp. 320-336. 2007. DOI: https://doi.org/10.2113/gscpgbull.55.4.320 [URL] 🠔
  61. [61] Suttner, L.J., and Dutta, P.K. Alluvial sandstone composition and paleoclimate, framework mineralogy. Journal of Sedimentary Petrology. 56 (3), pp. 329-345. 1986. DOI: https://doi.org/10.1306/212F8909-2B24-11D7-8648000102C1865D [URL] 🠔
  62. [62] Spikings, R.A., Winkler, W., Hughes, R.A., & Handler, R. Thermochronology of allochthonous terranes in Ecuador: Unravelling the accretionary and post-accretionary history of the Northern Andes. Tectonophysics, 399(1-4), pp. 195-220. 2005. DOI: https://doi.org/10.1016/j.tecto.2004.12.023 [URL] 🠔
Romero-Cóndor, C.V., Cervantes-Gualuchico,H.L., Oyague-Vergara, E.J., Heredia-Puente, S.T., Pazmiño-Aguiar, P.D., Proaño-Altamirano, A.P., Ortiz-Mercado, M.A., Carranco-Andino, F.R., Guerrero-Tamayo, E.J., and Martínez-Jimenez, V.H., (2024). Análisis de procedencia de la Formación Tena en el río Anzu, Puyo - Ecuador. BOLETÍN DE CIENCIAS DE LA TIERRA. 55, pp. 56 - 73. DOI:https://doi.org/10.15446/rbct.n55.112656
en 2018, recibió su título de Ing. en Geología de la Escuela Politécnica Nacional. MSc. en Prospección y Tratamiento de Elementos Radioactivos en la Brno University of Technology, Republica Checa. Posee dos diplomados: 1) Geología del Cuaternario; 2) Estratigrafía y Sedimentología, en Charles University, Praga, Republica Checa. Desde el 2019 es becario del Organismo Internacional de Energía Atómica. Actualmente trabaja en el Proyecto de Investigación geológica y disponibilidad de ocurrencias minerales en el territorio ecuatoriano y estudia un Master universitario en educación superior en la Universidad Internacional de Rioja. ORCID: 0000-0001-9271-4323
es estudiante de décimo semestre de la carrera de Geología en la Universidad Central del Ecuador. En 2022 fue ganadora de la segunda edición de la beca Soy Minera de WIM Ecuador, Torata Mining y Solaris Resources. Es miembro de la directiva del capítulo estudiantil de Society of Economic Geologists, SEG - UCE FIGEMPA. Actualmente está contribuyendo en el Proyecto de Aplicación de metodologías de sostenimiento en materiales geológicos (suelos y rocas) en laderas naturales de baja resistencia al corte en el tramo Nanegalito -Calacalí realizado por investigadores de la UCE. ORCID: 0000-0003-3044-8116
en 2022 recibió su título de Ing. en Geología otorgado por la Universidad de Guayaquil, Ecuador. Su especialidad se vincula a Sistemas de Información Geográfica y Teledetección con software ENVI, Actualmente trabaja en el Proyecto de Investigación Geológica y Disponibilidad de Ocurrencias Minerales en el Territorio Ecuatoriano. ORCID: 0009-0009-7469-4424
es estudiante de la carrera de Ingeniería Geología de la Universidad Central del Ecuador. En 2015 colaboró en la elaboración de la Guía Espeleológica del Napo, desde entonces, ha participado en varios eventos de espeleología y otros ramales de la geología que le han permitido ampliar sus conocimientos teóricos y habilidades físicas en el campo. ORCID: 0000-0003-2704-6095
en 2023, obtuvo el título de Ing. Geóloga de la Escuela Politécnica Nacional, Ecuador. Durante su etapa estudiantil, se destacó por su participación en diversas organizaciones, siendo una de las fundadoras y primera presidenta del Club de Geología. Además, ocupó roles clave como vicepresidenta en la Asociación de Estudiantes de Ingeniería en Geología de la Escuela Politécnica Nacional y como miembro del comité en la Asociación Americana de Geólogos del Petróleo Student Chapter (AAPG). En la actualidad, se desempeña como Analista de Vigilancia 1 en el Instituto Geofísico de la Escuela Politécnica Nacional, donde colabora en el monitoreo sísmico y volcánico. ORCID: 0000-0003-2623-676X
en 2018 recibió su título de Ing. en Geología de la Escuela Politécnica Nacional, Ecuador. MSc. en Ciencias de la Tierra con especialidad en magmas y volcanes en la Université Clermont Auvergne, Francia. Actualmente trabaja en el Proyecto de Investigación Geológica y Disponibilidad de Ocurrencias Minerales en el Territorio Ecuatoriano del Instituto de Investigación Geológico y Energético. ORCID: 0000-0002-8427-3107
en 2019 recibió su título de Ing. en Geología de la Universidad de Guayaquil, Ecuador. Actualmente trabaja en el Proyecto de Investigación Geológica y Disponibilidad de Ocurrencias Minerales en el Territorio Ecuatoriano en el Instituto de Investigación Geológico y Energético. ORCID: 0009-0002-4617-9811
es Ing. en Geología de la Universidad Central del Ecuador (2008). MSc. en procesos y recursos geológicos (UCM, 2017). Ha trabajado como geólogo en varias empresas privadas y públicas. Docente por contrato en la Facultad de Geología, Minas, Petróleos y Ambiental (UCE). Coordinador del Proyecto de Zonificación de Susceptibilidad de Amenazas por Procesos de Movimientos en Masa del Territorio Ecuatoriano. Profesionalmente se ha especializado en Geología Estructural y Geocronología. Actualmente es Investigador Acreditado por la SENERSCYT, Coordinador del Convenio Binacional Ecuador (IIGE) - Perú (INGEMMET) y Coordinador del Proyecto Investigación Geológica y Disponibilidad de los Recursos Minerales en el Territorio Ecuatoriano en el Instituto de Investigación Geológico y Energético (IIGE). ORCID: 0000-0001-9412-8942
en 2020, recibió su título de Ing. en Geología de la Escuela Politécnica Nacional (EPN). Ha destacado en el capítulo estudiantil de la Sociedad de Geólogos Económicos (EPN) como presidente durante el periodo 2019-2020, vicepresidente 2018-2019 y miembro activo desde 2017. Posee experiencia en el campo de la exploración minera con enfoque a sistemas tipo Pórfido Cu-Mo-Au y sistemas epitermales de alta sulfuración en el suroriente ecuatoriano. Además, desempeñó en el ámbito generativo y geoquímico de exploración minera. Actualmente desempeña como geólogo en el Instituto de Investigación Geológico y Energético (IIGE) en el Proyecto de Investigación Geológica y Disponibilidad de Ocurrencias Minerales en el Territorio Ecuatoriano. ORCID: 0009-0006-1473-0049
en 2018, recibió su título de Ing. en Geología y Minas de Universidad Técnica Particular de Loja. Ilustrador autodidacta. Posee experiencia en el campo geotécnico, legislación minera y buenas prácticas ambientales. Actualmente desempeña como geólogo en el Instituto de Investigación Geológico y Energético (IIGE) en el Proyecto de Investigación Geológica y Disponibilidad de Ocurrencias Minerales en el Territorio Ecuatoriano. ORCID: /0009-0007-1661-6183