Cuadernos de Geografía: Revista Colombiana de Geografía
0121-215X
2256-5442
Facultad de Ciencias Humanas de la Universidad Nacional de Colombia
https://doi.org/10.15446/rcdg.v31n2.89020

Recibido: 30 de julio de 2020; Revision Received: 7 de mayo de 2021; Aceptado: 13 de diciembre de 2021

Territorio y materialismo histérico-geográfico: aproximaciones y nuevas perspectivas*

Territory and Historical-Geographical Materialism: Approaches and New Perspectives

Território e materialismo histórico-geográfico: abordagens e novas perspectivas

M. Ceroni Acosta, a

Universidad de la República, Rivera - Uruguay. mauricio.ceroni@cur.edu.uy - orcid: 0000-0001-6086-7325. Universidad de la República Universidad de la República Rivera Uruguay

Correspondencia: Mauricio Bruno Ceroni Acosta, Ituizangó 667, cp. 40000, Rivera, Uruguay.

Resumen

En la geografía marxista mundial, y en particular en Latinoamérica, existen muy pocos estudios que dan cuenta de un análisis profundo sobre la comprensión de la materialidad y su relación con el territorio; más bien son los análisis del espacio social los que han protagonizado los debates en la geografía crítica. El propósito de este artículo es indagar y reflexionar sobre el concepto de territorio dentro del materialismo histórico-geográfico, para contribuir al debate de un concepto clave en la geografía. Se partió de los principales autores referentes de la geografía marxista y se les analizó en función de los principales textos que profundizan sobre el concepto de territorio en la geografía crítica, en especial la escuela brasileña y francesa. Lo que evidencia el análisis es que, por un lado, es fundamental comprender y definir a la materialidad como esencia del territorio y, por otro lado, conceptualizar a la materia de forma dinámica permite comprender de manera más amplia la relación entre la sociedad y la naturaleza.

Ideas destacadas:

Artículo de reflexión que se focaliza en la discusión sobre la conceptualización del territorio en el materialismo histórico-geográfico.

Palabras clave:

geografía, marxismo, materialidad, naturaleza, territorio.

Abstract

Within the Marxist world geography, and particularly in Latin America, there are very few studies that give account of a deep analysis on the understanding of materiality and its relationship with the territory, however it has been the analysis of social space that has led the debates within the critical geography. The purpose of this article is to explore and reflect on the concept of territory within historical-geographical-materialism, to contribute to the debate on a key concept within geography. We started with the main referential authors of Marxist geography and we analyzed them in terms of the main texts that delve into the concept of territory within critical geography, especially the Brazilian and French schools. The analysis results are that on the one hand, it is central to understand and define materiality as the essence of the territory, and on the other hand, conceptualizing the matter in a dynamic way allows a more complete understanding of the relationship between society and nature.

Highlights:

Reflection article that focuses its discussion on the discussion about the conceptualization of the territory within the historical-geographical materialism.

Keywords:

geography, Marxism, materiality, nature, territory.

Resumo

Na geografia mundial marxista, e particularmente na América Latina, existem poucos estudos que fazem uma análise profunda da compreensão da materialidade e sua relação com o território; mas antes são as análises do espaço social que vem conduzindo os debates dentro da geografia crítica. O objetivo deste artigo é indagar e refletir sobre o conceito de território no materialismo histórico-geográfico, a fim de contribuir para o debate de um conceito-chave dentro da geografia. Partindo dos autores que são referências na geografia marxista, foram analisados os principais textos que aprofundam o conceito de território dentro da geografia crítica, especialmente nas escolas brasileiras e francesas. A análise evidencia que, por um lado, é fundamental compreender e definir a materialidade como a essência do território e, por outro lado, conceituar a matéria de forma dinâmica permite uma compreensão mais completa da relação entre a sociedade e a natureza.

Ideias destacadas:

Artigo de reflexão que focaliza sua discussão sobre a conceituação do território dentro do materialismo-histórico-geográfico.

Palavras-chave:

geografia, marxismo, materialidade, natureza, território.

Introducción

El análisis y el empleo del concepto de territorio en las ciencias sociales y en particular en la geografía, ha sido desarrollado durante las últimas décadas por diversas corrientes epistemológicas, debido a su característica polisémica (Capel 2016). En América Latina existen diversos textos que mencionan, emplean, analizan y discuten teórica y empíricamente el concepto (Haesbaert 2004; Fernandes 2011; Neto 2013; León 2016a; Fuini 2018).

Es importante resaltar el análisis profundo que ha realizado la geografía brasilera, desde los últimos escritos de Santos (1994), pasando por el gran aporte de Haesbaert (2004), complementado por de Souza (2009), Saquet y Sposito (2009) y Fernandes (2011), como también, el aporte sustancial que siempre realiza la geografía francesa, en la cual se destacan Di Méo (1998), Debarbieux (1999), Aldhuy (2008) y Vanier (2015). Por tal motivo, se referirá a la geografía latinoamericana en especial, la brasilera y la geografía francesa, ya que son dos países que han aportado múltiples autores y textos significativos para el desarrollo de la disciplina en el mundo.

Lo que interesa resaltar es que la mayoría de los textos analizados se basan en diversas corrientes epistemológicas, y caen en una argumentación ecléctica del concepto, lo que limita la profundidad del análisis de las corrientes de pensamiento clásicas, al mezclar matrices teóricas distintas y contrapuestas en sus orígenes. Si bien no es el objetivo de este texto considerar las diversas causas que hacen que los autores recurren en su justificación argumental al pensamiento ecléctico, lo que sí hay que mencionar es que el pensamiento científico está subsumido bajo la forma de valor, expresada en la productividad académica, lo que genera un distanciamiento al análisis en profundidad de las teorías clásicas, ya que estas implican un consumo de tiempo "no productivo" para el academicismo hegemónico.

Por tanto, durante el desarrollo del presente texto, se pretende indagar sobre ¿qué elementos teóricos del materialismo histórico permiten comprender la conceptualización del territorio en la geografía?

Para ello, el texto está dividido en cuatro apartados: el primero, referido a una revisión del materialismo histórico-geográfico como corriente de pensamiento de la geografía; el segundo, vinculado a la revisión de los principales autores que analizan el concepto del territorio en el materialismo histórico-geográfico; el tercero, desarrolla los diversos enfoques sobre la materialidad y se argumenta sobre una nueva perspectiva para comprender la materialidad del territorio, y por último, algunas reflexiones finales que apuntan a rescatar la obra de Marx dentro de las ciencias sociales en especial la geografía.

El materialismo histórico-geográfico

Karl Marx nació el 5 de mayo de 1818 en Tréveris, actualmente Alemania, y falleció el 14 de marzo de 1883 en Londres. Fue uno de los grandes pensadores sobre la crítica de la sociedad moderna, y fue el modo de producción capitalista su objeto de análisis. El desarrollo ontológico y epistemológico de su obra ha repercutido a lo largo del tiempo, desde el siglo xix hasta la actualidad, y a lo largo y ancho de los continentes. Como todo gran pensador, ha despertado que exista una enorme cantidad de interpretaciones de su obra, las cuales han servido para la comprensión de la organización social y económica de la sociedad en su totalidad. Es muy difícil poner "etiquetas" o "agrupar" las diversas formas de interpretar a Marx, ya que la clasificación de por sí tiene limitaciones. Lo que interesa resaltar son los abordajes más importantes y predominantes en la teoría marxista, sabiendo que no se agotan ahí. En primera instancia, estarían los abordajes más clásicos surgidos a comienzos del siglo XX, y son Lenin -Vladímir Ilich Uliánov-, León Trotski -Lev Davídovich Bronstein-, Antonio Gramsci y Mao Tse-Tung los pensadores y dirigentes centrales de la teoría marxista. Seguidos de estos surgen varias ramas que pueden ser agrupadas en dos grandes bloques: los pensadores de la "Escuela de Fráncfort" y los pensadores que remiten más al "estructuralismo". De estas dos ramas se han derivado otras, y así se llega a la actualidad, con un enorme abanico de formas de interpretación del marxismo.

Las diversas interpretaciones de Marx penetraron en mayor y menor medida en el conjunto de las ciencias sociales occidentales, y son la economía y la sociología las disciplinas con mayor desarrollo del marxismo. Para el caso de la geografía occidental, la discusión y penetración del marxismo llegaron tarde y en general ha sido una disciplina marginal a los debates centrales de la mencionada doctrina. Por tanto, las formas de interpretación de Marx son limitadas, y no existe la variedad de abordajes que sí están presentes en el resto de las ciencias sociales. Esto es importante a la hora de tener en cuenta la profundidad y el grado de diversidad de los debates.

El marxismo se comienza a considerar dentro de la geografía occidental alrededor de la década de los sesenta (Peet 1998, 187), en el marco del surgimiento de movimientos sociales que ponen en cuestión el desarrollo del Estado y la aplicación de las políticas públicas que atentaban contra la población en general, producto del agotamiento de la bonanza del capitalismo, el cual se evidencia de forma clara con la crisis del comienzo de la década de los setenta. En este contexto, las ciencias sociales y la geografía en particular, no fue ajena a los vaivenes de la época, lo cual trajo aparejado el surgimiento de la corriente crítica o radical, en el cuestionamiento del positivismo y del historicismo, como corrientes filosóficas predominantes (Capel 2016, 8-10). En esta corriente se encuentra una subcorriente, la geografía marxista -en adelante, GM-, que se diferencia de los anarquistas, la fenomenología y los enfoques feministas. El surgimiento de esta rama apunta a disputar la forma hegemónica del positivismo, que deduce sus categorías y conceptos de la realidad existente en una manera acrítica; mientras que el materialismo histórico incorpora contradicciones, paradojas y puntos para su resolución (Peet 1998, 289).

Se podría mencionar que en la historia de la GM occidental, los autores más trascendentes tienen más puntos en contacto con la "Escuela de Fráncfort", que con el estructuralismo clásico. A su vez, existe carencia de estudios que relacionen la teoría geográfica con el pensamiento de Lenin, Gramsci y Mao Tse-Tung, y fue Trotski, mediante la "teoría del desarrollo desigual" y junto con sus escritos sobre la clase proletaria, quien tuvo más repercusión y fue considerado por varios geógrafos.

La incipiente acumulación de pensamiento marxista en la geografía se comienza a condensar en dos revistas de relevancia en la actualidad. La primera de ellas, Antipode: A Radical Journal of Geography, editada en la Universidad de Clark en Worcester, Massachusetts, mediante la fundación de Richard Peet y colaboradores en 1970. Esta publicación marcó profundamente el pensamiento marxista en la geografía y abordó hasta mediados de la década de los ochenta temas y categorías del marxismo económico y sus vínculos con la geografía en su coyuntura mundial; de esta forma, fue una revista que tuvo gran repercusión en las ciencias sociales en general. Luego de 1985, Richard Peet deja la coordinación a partir de una crisis del pensamiento marxista en general y Antipode entra en circulación más comercial, editada por John Willey, y en la actualidad es una revista crítica de corte más plural en la cual el marxismo no es el eje teórico de ella (Peet 2012).

La segunda revista de profundidad teórica marxista, Herodote, aborda temas vinculados a la geografía política crítica en las disputas geopolíticas. Fue editada por la editorial François Maspero y fundada por Yves Lacoste y colaboradores en 1976. Ha mantenido su línea editorial a cargo de Lacoste y es referente en temas de geopolítica internacional dentro de la geografía (Lacoste 2011).

En definitiva, durante las décadas de los setenta y ochenta, el marxismo tuvo su punto central en la geografía, en especial en la geografía crítica, ya que fue la corriente de mayor relevancia. Se abordaban categorías centrales de la obra de Marx como la división social del trabajo, la naturaleza, la sociedad y las fuerzas productivas (Moraes y da Costa 1987; Moreira 2004).

Para Harvey (1985, citado por Soja 1989, 44) , "la geografía histórica del capitalismo tiene que ser objeto de nuestra teorización, y el materialismo histórico-geográfico, el método de investigación". En la misma línea de pensamiento, Soja plantea que:

[...]el materialismo histórico-geográfico es mucho más que un levantamiento de resultados empíricos a través del espacio o la descripción de las restricciones y limitaciones espaciales de acción social a lo largo del tiempo [es] una manera diferente de cómo encaramos, conceptualizamos e interpretamos no apenas el espacio en sí, sino toda la gama de relaciones fundamentales entre el espacio, el tiempo y el ser social, en todos los niveles de abstracción. (1989, 44)

Un autor más contemporáneo y menos conocido en la geografía latinoamericana influido más por el estructuralismo althusseriano es Erik Swyngedouw, el cual entiende al materialismo histórico-geográfico como una corriente teórica metodológica para comprender las formas de producción y reproducción social (Swyngedouw 2003, 44). Su énfasis especial está relacionado con temas como la politización del espacio, la dialéctica espacial en cuanto a los procesos de diferenciación y las políticas de emancipación espacial (Swyngedouw 1999, 92-94).

Complementario a los abordajes anteriores, el materialismo histórico-geográfico debería analizar la totalidad espacial, no como una atomización de la realidad, sino, como lo plantea Lefebvre (2013), una totalidad histórica, articulada o codeterminada, en la cual se integren el conjunto de características que definen toda la producción y reproducción de la sociedad histórica capitalista (sociedad global), en la que la totalidad integre todas las diferencias, todas las complejidades, todas las matrices de pensamiento, todas las formas tecnológicas y todos los órdenes de gobernabilidad, de manera articulada y no aislada. Una característica sintética, cualitativa, específica y ontológica de esa totalidad histórica es el territorio, que es una dimensión de la realidad que puede ser utilizada como forma de la reproducción material.

El materialismo histórico-geográfico siempre ha corrido de atrás a los debates del marxismo, principalmente durante la primera mitad del siglo XX. Situación que se evidencia con el primer autor de referencia, como es David Harvey, en la década de los setenta. Dicho autor ha impulsado el debate sobre la disciplina, pero, a su vez, tuvo la capacidad, debido a su profundidad teórica, de intercambiar por fuera de la geografía, principalmente con la antropología, la sociología, la economía y la ciencia política, lo cual lo ha colocado como uno de los científicos sociales más relevantes de esta época (Kirsch y Thrift 2009, 165-167).

Si se observa el desarrollo de la GM latinoamericana, un abordaje aparte merece la geografía cubana, que se basó principalmente en una geografía aplicada a problemas concretos que necesitaba resolver el nuevo régimen social y político que vivía la isla. La influencia del materialismo dialéctico tuvo incidencia destacada en los estudios de la geografía física, mientras que la geografía social fue menos desarrollada. Existen pocos estudios que reflexionan sobre la teoría geográfica y la teoría de Marx, sobre todo para analizar e impulsar los desafíos que requiere la revolución socialista cubana (Carreto 2007). En relación con el resto de los geógrafos marxistas latinoamericanos, se resalta en primer lugar Milton Santos, quien marca en profundidad el pensamiento de la geografía crítica brasilera, e influenciado por el pensamiento francés, de carácter humanista, en el cual Lefebvre y Sartre fueron sus principales teóricos. No dialogó con referentes marxistas latinoamericanos como Mariátegui, el Che Guevara o Marini, entre otros. De su misma época, Manuel Correia de Andrade fue un geógrafo referente en los estudios agrarios del Brasil, sensibilizado por las condiciones de vida de los trabajadores rurales del nordeste de ese país, quien no tuvo un desarrollo teórico con rigor sobre la integración de la teoría marxista y los procesos sociales, como fue Santos, pero sí intento hacer un trabajo crítico sobre la realidad agraria brasilera. Más contemporáneos son Graciela Uribe, chilena radicada en México, y Vicente di Conti en Argentina, quienes se acercaron al pensamiento crítico marxista sin llegar a ser grandes teóricos, pero utilizando la obra de Marx como referencia para comprender ciertos procesos sociales.

De igual forma, la profundidad del debate sobre la geografía es muy pobre, ya que el marxismo ha sido desterrado de la mayoría de las universidades y la geografía no fue una excepción. En la actualidad existen varios intentos por rescatar y poner nuevamente arriba de la mesa el pensamiento de la obra de Marx, para comprender los problemas de la sociedad actual, que cada día evidencia la crisis estructural del modo de producción. En este sentido, es que el texto pretende contribuir al debate entre la obra de Marx y la teoría geográfica.

El territorio dentro del materialismo histórico-geográfico

Sin duda que junto al espacio, el territorio ha sido ampliamente utilizado en el campo de las ciencias sociales y en la geografía en especial, y ha ganado terreno en la geografía crítica. Fue un concepto que siempre se vinculó de forma referencial al Estado nación, pero no se profundizó en su contenido sino más bien se utilizaba como término descriptivo. Entre el periodo de la década de los sesenta y los ochenta, en las escuelas de geografía europeas se comienza a profundizar sobre el concepto de territorio, en el marco del agotamiento de los abordajes regionalistas1. Dicho concepto se podría agrupar en tres escuelas de pensamiento: (i) la primera asociada a los funcionalistas, caracterizada por Gottmann (1973) y Sack (1983); (ii) la segunda inspirada en el humanismo y la percepción, en la cual se destaca Frémont (1982); (iii) la tercera, de corte más crítico en la cual se podrían agrupar Quaini (1985), Raffestin (1980) y Roncayolo (1983). En esta última existen diferencias, ya que el primer autor estaría más vinculado al materialismo-histórico, el segundo influenciado por los aportes del filósofo Michael Foucault y el último de corte más estructuralista.

De estos últimos tres autores, el que tuvo mayor trascendencia tanto en Europa como en América fue Raffestin, con su libro Pour une géographie du pouvoir (1980). Dicho autor tuvo gran impacto en la geografía brasileña y francesa, y ha inspirado a las generaciones de la década de los noventa y principios del siglo xxi. Ya en los últimos años ha existido un aumento sustancial de la masa crítica del concepto, y se destaca en la geografía brasileña Santos (1994), Haesbaert (2004), de Souza (2009), Saquet (2020) y Fernandes (2011), entre otros.

Una obra de referencia sobre la discusión teórica y práctica del concepto aplicado al Brasil es el libro Territórios e territorialidades: teorías, processos e conflitos Abordagens e concepções sobre o território de Saquet (2020). En relación con la geografía francesa también se ha profundizado el concepto durante los últimos años, y sobresalen los avances de Di Méo (1998), Debarbieux (1999), Aldhuy (2008) y Vanier (2015).

Existe también un libro que reúne la discusión del concepto, llamado Territoires, territorialité, territorialisation. Controverses et perspectives, coordinado por Vanier (2009).

Una gran parte de estos autores franceses están influenciados por el pensamiento posmoderno, tanto desde la geografía de la percepción (lo imaginario), como de la geografía cultural y la geografía política. También se los caracteriza por ser eclécticos y tomar corrientes de pensamiento desde el funcionalismo, la fenomenología y el neopositivismo.

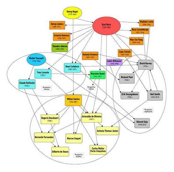
Para tener una mejor aproximación a la producción conceptual del territorio, se realizó un esquema que da cuenta de la relación entre autores de la geografía crítica, en particular del materialismo histórico-geográfico, y representa a las principales perspectivas, incluida la corriente del posestructuralismo (Foucault) debido a su gran influencia en la conceptualización del territorio (Figura 1).

Esquema relacional de los principales autores del materialismo histórico-geográfico. Datos: con base en la revisión bibliográfica2.

Figura 1: Esquema relacional de los principales autores del materialismo histórico-geográfico. Datos: con base en la revisión bibliográfica2.

Esta figura pretende ser una herramienta de visualización de los autores mencionados en este artículo, pero lejos está de poder ser un esquema exhaustivo y acabado del materialismo histórico-geográfico. Por el contrario, es una base para visualizar e inspirar a otros autores, sobre cómo se va organizando el pensamiento del materialismo histórico-geográfico en relación con el concepto de territorio.

Por otra parte, resulta central dar cuenta de cómo comprenden teóricamente al territorio los autores de mayor relevancia en la GM. Entre ellos se destacan Henri Lefebvre, David Harvey, Massimo Quani y Milton Santos.3

Para el caso de Lefebvre, se tomará como punto de partida el trabajo realizado por Brenner y Elden (2009), en el cual analizan la obra de Lefebvre para identificar qué entiende por territorio. Dichos autores coinciden que Henri no conceptualizó el territorio en términos sistemáticos, no fue su objetivo, pero sí hizo observaciones y referencias que merece la pena rescatar. Lo primero importante mencionar es que el concepto de territorio para Lefebvre está vinculado en la mayor parte de su obra al concepto de Estado que él desarrolló. Según los autores, el territorio, para Lefebvre, es el resultado de una dinámica de la acción del Estado, en la cual el propio Estado es el actor central en la producción y transformación del territorio. Esta acción proviene de la sociedad capitalista, y es el territorio un medio para la conformación del Estado. Lo segundo para resaltar, es que para Lefebvre el territorio nunca va estar desvinculado del espacio, en donde el territorio representa una forma política histórica del espacio producido (espacio territorial). Más adelante los autores rescatan la triada conceptual de Lefebvre en su libro La producción del espacio y junto a Jones (2007) llevan a cabo un ejercicio teórico de readaptación de la triada al territorio, y mencionan que la producción del territorio, por parte de los Estados, se establece con base en prácticas territoriales, que se materializan con los límites físicos (muros, ríos, etc.), en el cual, el propio Estado genera diversas representaciones del territorio, mediante la producción de cartografía y simbología nacional expresadas bajo un sentimiento patriótico en el cual los ciudadanos de los países se van apropiando. En definitiva, y para coincidir con los autores, queda mucho por recorrer en la obra de Lefebvre sobre su abordaje del territorio, pero el estudio que realizaron Brenner y Elden (2009) ha contribuido a explorar una dimensión no desarrollada hasta el momento en la obra de Lefebvre y tomarlo como un estímulo a la reflexión, más que a un análisis exhaustivo.

En la misma línea que Lefebvre, David Harvey no ha puesto su análisis central en desarrollar y profundizar sobre el concepto de territorio; su concepto clave es el espacio (Harvey 2006a). Al revisar su obra, se encontraron cinco apartados de sus libros que consideran al territorio, lo utilizan como complemento de otros términos y lo emplean como vía de entrada al desarrollo de otros conceptos. El primer caso, Urbanismo y desigualdad social (1977), refiere a dos subapartados, uno denominado "Justicia distributiva territorial" y el otro "Una distribución justamente lograda: la justicia social territorial", en los cuales el término o concepto de territorio que maneja el autor va más en la línea del territorio como contenedor y receptor de procesos sociales, y lo utiliza en muchos pasajes como sinónimo de región. En el segundo caso, El nuevo imperialismo (2004) menciona un subapartado "La lógica del territorio y la lógica del capital" en referencia a EE. UU. Durante dicho pasaje se refiere al territorio como Estado-Nación, y destaca cómo la lógica del capital domina al Estado-Nación y le permite al Estado la acumulación de capital. En el tercer caso, Espacios del capitalismo global (Harvey 2006b), en el apartado "Sistemas territoriales de administración política (el Estado intervencionista)" utiliza el término de territorio referido al Estado-Nación e incorpora el concepto de reterritorialización, que si bien no lo define, lo maneja en relación a cómo la burguesía reorganiza las relaciones de poder en la estructura administrativa de los Estados. El cuarto caso, en el libro El enigma del capital (2012) presenta un capítulo completo denominado "Destrucción creativa del territorio". En este, la referencia sobre el territorio se muestra como marco referencial para analizar cómo la relación entre el capital y el Estado afecta a la segunda naturaleza. Por último, en El cosmopolitismo y las geografías de la libertad (2017) refiere a un subapartado pequeño que menciona y hace un recuento sobre qué significa el territorio.

Otro autor que ha incursionado con respecto al territorio de forma más explícita que los autores anteriores es Massimo Quaini, quien al utilizar el análisis de Saquet (2009) en referencia a Quaini (1985), destaca que el concepto de territorio está muy vinculado al paisaje, y este último va configurando históricamente la interrelación de elementos sociales y biofísicos, en los cuales va estableciendo una organización territorial. Posteriormente, en referencia a Quaini (1974), habla del territorio como un área localizada y construida por el producto histórico-social.

Según Saquet (2009), este abordaje sobre el concepto da una unidad existente entre tiempo histórico (diacrónico) y coexistente (sincrónico), entre el espacio y el territorio, en la cual la producción del territorio se incorpora al espacio y da como resultado la generación de diversos paisajes.

Ya más contemporáneo, Santos aborda de forma más explícita el concepto del territorio, que los autores anteriores. Uno de sus primeros ensayos, llamado justamente "El retorno al territorio" (1994), resalta la razón por la que hay que volver a considerar el concepto de territorio luego de un abandono por parte de las ciencias sociales, en el cual se reducía meramente como un soporte del Estado-Nación. Para Santos (1994), el territorio está asociado a las formas que generan los objetos y las acciones producidas por los humanos en el espacio. En la actualidad, dice Santos, el mundo atraviesa por procesos de globalización y mundialización, en los que el papel de la ciencia y la tecnología es muy relevante, lo que hace repensar el territorio no solo como al Estado-Nación, sino que, por el contrario, a territorios transnacionalizados, los cuales presentan relaciones dinámicas que los conectan mediante horizontalidades y verticalidades. Las horizontalidades serán los dominios de la contigüidad de aquellos lugares vecinos reunidos por una continuidad territorial, en cuanto que las verticalidades serían formadas por puntos distantes unos de otros, unidos por todas las formas y los procesos sociales. Esta conectividad de los territorios puede ocurrir por diversos intereses, mediante un "acontecer homólogo" referido a la simultaneidad de actividades que pueden ocurrir tanto en el campo como en la ciudad, mediante un "acontecer complementario" en el que la relación campo-ciudad puede ser de manera recíproca a los intereses de uso, y por un "acontecer jerárquico" que responde a mecanismos que provienen desde afuera en el campo y en la ciudad, lo cual condiciona su funcionamiento. Esta relación entre los territorios está determinada por la densidad técnica e informacional que presentan las relaciones de producción, afectadas cada vez más por elementos externos (Santos 1994).

El conjunto de los autores mencionados deja ciertos elementos para destacar. En primera instancia, Lefebvre no abordó directamente el territorio como categoría analítica para comprender los procesos sociales, más bien se centró en el vínculo que el territorio establece entre el Estado y el espacio, y deja una línea por profundizar al referirse al territorio como una dimensión política del Estado. Siempre los autores escriben y analizan su realidad en su contexto histórico, lo cual refleja lo acertado que estaba Lefebvre para su momento histórico, época del Estado de bienestar keynesiano. En la actualidad, el abordaje de Lefebvre sobre el territorio queda incompleto si se comprende la magnitud del capitalismo global, y se necesita incorporar otros elementos que complementarían este enfoque.

En segunda instancia, Harvey (2004, 2006b) menciona al territorio desde dos perspectivas: la primera asociada al concepto de región, más como contenedor de relaciones sociales que como catalizador. Más contemporánea, la segunda perspectiva está más vinculada a su relación directa con el Estado-Nación, al ser el Estado un organizador del espacio para la acumulación y reproducción del capital. El autor rescata el peso central que le brinda al Estado, debido a que es un actor decisivo en la configuración del territorio y un catalizador de los procesos de acumulación y reproducción del capital.

En tercera instancia, Quaini (1973, 1974) conceptualiza de mayor forma al territorio y no lo reduce al Estado-Nación, sino que rescata como elemento fundamental la producción histórica-social, ya que la producción de cualquier territorio requiere de una interacción histórica de las relaciones sociales. Para complementar, estas relaciones sociales presentan una intencionalidad mediada por el capital, debido a la reproducción de las relaciones sociales que dependen en cierta medida de la venta de la fuerza de trabajo.

Finalmente, Santos (1994) analiza cuáles serían las características de los territorios en la nueva fase del capitalismo mundializado; no lo diferencia de forma clara en relación con el espacio, sino que en diversos momentos de la obra se entendería más como un sinónimo que como un concepto propio. Tanto por su gran debate y profundidad sobre el concepto de espacio y por su poco tiempo dedicado a profundizar sobre el territorio -debido a que sus ensayos sobre el territorio fueron muy cercanos a su muerte- dejó antes de su partida una ventana abierta para seguir con los debates sobre la conceptualización del territorio.

La materialidad del territorio

Si se analiza el aporte del materialismo histórico-geográfico a la conceptualización del territorio, ha sido limitada en relación con el concepto de espacio4. En general, en la corriente crítica existe un consenso que el territorio no es meramente la visión clásica del Estado-Nación como imperativo funcional contenedor de lo político-administrativo, sino que trasciende esta visión reduccionista del término. La mayoría de los autores consideran al territorio base material de la realidad, compuesta por la naturaleza o lo material, lo que no implica una visión positivista o determinista, sino una visión de conjunto de la totalidad. Existe una multiplicidad de visiones sobre lo que significa la base material, o sea cuál es el límite de lo material, y es aquí donde se encuentran las diferencias sobre su conceptualización. En ese sentido, se pueden interpretar tres enfoques: (i) lo material asociado a lo natural; (ii) lo material es meramente lo natural transformado y, (iii) lo material es lo natural junto con el campo instrumental y técnico (fuerza productiva).

En el primer enfoque, que ha circulado con más fuerza por fuera de la geografía, producto de la importación del materialismo histórico-ecológico, se fundamenta lo material asociado a lo natural, o sea, como producto de la creación de la propia naturaleza, lo cual está integrada por elementos físicos, químicos y biológicos, sin mediación ni transformación de los sujetos, como mero contenedor de las relaciones sociales, en los cuales se destacan autores como Godelier (1984), Philolt (1995) y Wolch, Emel y Wilbert (2003).

En el segundo enfoque se destaca a Smith (1984), Lefebvre (2006) y Harvey (2012), que entienden lo natural como aquello que no puede ser producido por los sujetos. En la medida en que la producción avanza en su complejidad e integra a la propiedad privada, al dinero y al mercado como mecanismos que operan para regular la producción de mercancías, emerge una segunda naturaleza. La primera naturaleza es incorporada plenamente en el proceso de producción y reproducción de la plusvalía, ya que los elementos naturales de la primera naturaleza no dejan de ser naturales, en tanto son sometidos a leyes físicas; sin embargo, con las condiciones de producción capitalista se hallan tan mediatizados por las fuerzas sociales que puede decirse que son socialmente producidos, de ahí la conceptualización de la segunda naturaleza como aquella que forma parte del proceso productivo.

En relación con el tercer enfoque, se puede comprender la materialidad del territorio como el desarrollo de las fuerzas productivas, y es el campo económico un factor determinante, que modifica la materialidad natural e incorpora la infraestructura y el campo instrumental. No se puede evaluar el capitalismo si no se entiende que la expansión territorial del capital en el mundo proviene del desarrollo de las fuerzas productivas (Barreda 1995; Quaini 1985).

Por otra parte, de forma ecléctica, ya que integra elementos del materialismo histórico-geográfico y del idealismo. Influenciado fuertemente desde la antropología, se agrega que el territorio no es solo la base material, sino que se compone de su dimensión inmaterial. Esta dimensión integra elementos simbólicos, espirituales y afectivos, por tanto trasciende lo estrictamente material, en lo cual existen relaciones de poder que interaccionan para la construcción de las inmaterialidades, pero, a su vez, también existen diversas prácticas políticas que los sujetos realizan y ocurren bajo una misma base material (Haesbaert 2004; Porto-Gonçalves 2006; Fernandes 2011).

A esto se agrega una cuarta dimensión basada en la rica obra que desarrolló Lukács (2018) en su texto Ontología del ser social que se desarrollará en el siguiente apartado.

La dinámica material del territorio

Según el autor, se parte de una materialidad física basada en el comportamiento repetitivo y expresada en las leyes mecánicas del movimiento producto de esa secuencia estable y dinámica -ejemplo: ley de la gravedad-. Pero esta materialidad física tiene un límite explicativo, puesto que existen elementos que no solo se explican por las leyes físicas; es aquí donde entra la materia biológica, en la cual existen factores que intervienen como las interacciones biológicas (transformación y adaptabilidad genética), que interactúan con la materia física, pero también su capacidad explicativa es finita.

Para Monbeig (2019) la sociedad es un agente geográfico activo, o sea, su aptitud de transformar el entorno es decisiva para comprender la materialidad actual. Por tanto, Lukács (2018) incorpora la dimensión de la materialidad social, que se interrelaciona con las anteriores (física y biológica), pero que incorpora tanto las ideas, como el pensamiento y la consciencia del sujeto. A modo interpretativo, este enfoque analítico de la materia se puede expresar en distintos anillos de complejidad, y cada anillo interacciona dialécticamente uno con los otros, no meramente como la suma de las partes, partiendo de lo más simple a lo más complejo, sino que en la comprensión de las formas complejas existe la contención de las formas simples. Como se va moldeando estas materias es mediante el proceso de trabajo que realizan los sujetos. Un ejemplo claro de esta complejidad es la transgénesis5, entendida como el proceso de trabajo de la materia social, es decir un conocimiento social histórico acumulado, que interactúa sobre la materia biológica y, a su vez, esta con la materia física. En definitiva, lo que resulta claro en la actualidad es que la materia social ejercida por las ideas y la consciencia que se expresan por intermedio de las acciones, o sea por la realización de trabajo a través de la técnica interviene cada vez más sobre la materia biológica y física.

En este sentido, al transformar la naturaleza nos transformamos a nosotros mismos, tanto en el acto de la transformación, como en la forma histórica; la sociedad capitalista actual no es la misma que la sociedad capitalista del siglo XIX y menos que las sociedades precapitalistas.

Este abordaje plantea que la materia es dinámica, y en ella las propias prácticas sociales tienen como base una transformación de la materia, puesto que el sujeto es materia, de ahí que inspira a pensar una posibilidad alternativa a la producción de la materialidad hegemónica que el capital impone, en definitiva, una autarquía material que busca su propia materialidad. Esto en oposición a la concepción de la materia como estática, reflejo y contenedora de las prácticas sociales, en las cuales la apariencia es la base material y elemento de disputa, y no cómo las prácticas sociales modifican y autotransforman la materia.

Ahora bien, lo que queda por analizar es cómo se produce la intencionalidad y finalidad de la materialidad social, para dar cuenta del sentido y la direccionalidad que el sujeto, mediante la acción del trabajo, realiza para intervenir la materia biofísica. En este sentido, el concepto de lo político de Echeverría (2014) ayuda a comprender esta cuestión. Según el autor, lo político se puede entender como:

[…] la capacidad de decidir sobre los asuntos de la vida en sociedad, de fundar y alterar la legalidad que rige la convivencia humana, de tener a la socialidad de la vida humana como una sustancia a la que se le puede dar forma. (Echeverría 2014, 77)

Y la socialidad se comprende como:

[...] el conjunto de relaciones que establecen los cauces de la convivencia humana entre los individuos, se constituye [...] como una reconfiguración del conjunto de las funciones vitales, [...] que al alterarlas y torcerlas, entra en conflicto insalvable con ellas y hace de la condición humana una realidad estructuralmente contradictoria. (Echeverría 2014, 80)

Además, lo político se expresa mediante dos momentos distintos: el "real (extraordinario)" en el cual aparece e irrumpe el funcionamiento normal de la vida cotidiana, y se trata de un momento de virulencia de rebeldía; es la capacidad del sujeto exigida al máximo, en la que se encuentra en un punto de inflexión la forma de su socialidad. Mientras el otro momento es "imaginario (ordinario)", el cual se basa en la cotidianidad permanente, se constituye en un modo de vida de reproducción rutinaria, estableciendo una temporalidad lineal y coyuntural (Echeverría 2001, 37).

Por tanto, comprender al territorio como una auto-transformación dinámica permanente de las tres materias, accionado bajo el sentido de lo político, es entender al territorio como una relación metabólica en la cual la transformación de la materia física y biológica afecta directamente la materia social y viceversa.

En este abanico de análisis sobre la materialidad, se considera que todavía queda mucho por recorrer y que el aporte de la teoría marxista tiene mucho que dar en la actual crisis civilizatoria; se trata de no volver a los clásicos de forma dogmática y ortodoxa, sino de volver al pensamiento crítico como forma de ver el mundo no como pura negatividad, sino como una vía de acceso a lo real que halla y fija los puntos fallidos de la dinámica totalizadora del capitalismo (Fuentes 2015, 96).

Reflexiones finales

A lo largo del texto se evidenció cómo la teoría marxista tiene mucho que aportar al campo de la geografía y en especial al debate sobre la conceptualización del territorio. En este sentido, evidenciar las contradicciones que existen en la sociedad capitalista y contribuir a visualizar elementos centrales que puedan romper con una lógica de dominación histórica sobre la totalidad material es una línea reflexiva que pretendió tejer el artículo.

Así mismo, es una novedad que los principales referentes de la GM6 han aportado de forma sustancial sobre la conceptualización de una dimensión central, el espacio social, el cual es clave para comprender la reproducción del capitalismo en la actualidad, tanto en la producción de la vida cotidiana como en la producción abstracta del capital en el ámbito planetario. Sin embargo, el concepto de territorio que comenzó a emplearse de manera más periódica y generalizada en las últimas décadas, en diversas investigaciones sociales, pero además comienza a ser parte de la apropiación de los movimientos sociales, sigue un recorrido distinto dentro de la GM ya que el avance del eclecticismo comienza a ganar terreno y el rescate del materialismo histórico-geográfico va quedado más referido al concepto de espacio social.

La conceptualización de territorio en relación con la materialidad dinámica pretendió ser un aporte a la discusión teórica existente sobre el territorio en la actualidad y sobre todo que ayude a comprender la realidad social de los múltiples territorios en el rico y diverso continente latinoamericano, sin anular las posturas y argumentaciones ya existentes, sino con el propósito de complementar el debate y así favorecer el crecimiento de la geografía crítica latinoamericana y el desarrollo del pensamiento crítico. En esta línea es importante resaltar que existen algunos textos de León y Ceroni (2020) y León (2016b) que han comenzado a recorrer este camino de forma de contribuir al debate del territorio desde la GM.

Finalmente, si se analizan los territorios cuyo accionar político tiene como base la producción de mercancías, y no la reproducción de la vida, desde esta nueva perspectiva, se puede identificar que el territorio se reproduce de forma enajenada, debido a que existe una intención del accionar político de separar y paralizar las materias (física, biológica, social) para abordarlas como procesos autónomos e independientes entre sí, lo que genera una clara fractura metabólica de la materia social y biofísica, limitando la capacidad de autarquía material en el futuro.

Referencias

  1. Aldhuy, Julien. 2008. "Audela du territoire, la territorialité ?" Géodoc 1: 35-42. 🠔
  2. Barreda, Marín Andrés. 1995. "El espacio geográfico como fuerza productiva estratégica en El Capital de Marx." En La internacionalización del capital y sus fronteras tecnológicas, editado por Ana Esther Cecena, 129-179. Ciudad de México: El Caballito. 🠔
  3. Brenner, Neil, y Stuart Elden. 2009. "Henri Lefebvre on State, Space, Territory." International Political Sociology 3 (4): 353-377. https://doi.org/10.1111/j.1749-5687.2009.00081.x [URL] 🠔
  4. Capel, Horacio. 2016. "Las ciencias sociales y el estudio del territorio." Revista Bibliográfica de Geografía y Ciencias Sociales 21 (1.149): 1-38. 🠔
  5. Carreto, Fernando. 2007. "Tendencias geográficas en América Latina. Una perspectiva desde los EGAL, 1987-2005." Tesis de doctorado en Geografía, Universidad Nacional Autónoma de México, Ciudad de México. 🠔
  6. Debarbieux, Bernard. 1999. "Le territoire: histoires en deux langues. A bilingual (his-) story of territory." En Discours Scientifiques et Contextes Culturels: Géographies Françaises et Britanniques à l'Epreuve Postmoderne, editado por C. Chivallon, P. Ragouet y M. Samers, 33-46. Bordeaux: MSHA, Universidad Joseph-Fourier. 🠔
  7. De Souza, José Gilberto. 2009. "Limites do território." Agraria (10/11): 99-130. https://doi.org//10.11606/issn.1808-1150. v0i10-11p99-130 [URL] 🠔
  8. Di Méo, Guy. 1998. Géographie sociale et territoires. París: Nathan. 🠔
  9. Echeverría, Bolívar. 2001. Definición de la cultura. Ciudad de México: Fondo de Cultura Económica. 🠔
  10. Echeverría, Bolívar. 2014. "Lo político en la política." En En valor de uso y utopía, editado por Bolívar Echeverría, 77-94. Ciudad de México: Siglo XXI. 🠔
  11. Fernandes, Bernardo Mançano. 2011. "Territorio, teoría y política." En Descubriendo la espacialidad social desde América Latina, editado por Georgina Calderón y Efraín León, 21-51. Ciudad de México: Itaca. 🠔
  12. Frémont, Armand. 1982. Algérie-El Djazaïr. Les carnets de guerre et de terrain d'un géographe. París: La Découverte. 🠔
  13. Fuentes, Diana. 2015. "Crítica de la razón histórica." En Bolívar Echeverría: modernidad y resistencias, editado por Raquel Serrur, 91-98. Ciudad de México: Ediciones ERA/Universidad Autónoma Metropolitana (UAM). 🠔
  14. Fuini, Lucas. 2018. "A abordagem sobre o território em autores da geografia brasileira: mutações de um conceito." GEOgraphia 20 (42): 38-52. https://doi.org/10.22409/GEO-graphia2018.v20i42.a13831 [URL] 🠔
  15. Godelier, Maurice. 1984. L'idéel et le matériel: pensée, économies, sociétés. París: Fayard. 🠔
  16. Gottmann, Jean. 1973. The Significance of Territory. Charlottesville: The University Press of Virginia. 🠔
  17. Haesbaert, Rogério. 2004. O mito da desterritorialização: do "fim dos territórios" à multiterritorialidade. Río de Janeiro: Bertrand. 🠔
  18. Harvey, David. 1977. Urbanismo y desigualdad social. Madrid: Siglo XXI. 🠔
  19. Harvey, David. 2004. El nuevo imperalismo. Madrid: Ediciones Akal. 🠔
  20. Harvey, David. 2006a. "Space as a Keyword." En Spaces of Global Capitalism. Towards a Theory of Uneven Geographical Development, editado por David Harvey, 119-148. Londres: Verso. 🠔
  21. Harvey, David. 2006b. "Notes towards a theory of uneven geographical development." En Spaces of Global Capitalism. Towards a Theory of Uneven Geographical Development, editado por David Harvey, 69-116. Londres: Verso . 🠔
  22. Harvey, David. 2012. "Destrucción creativa del territorio." En El enigma del capital y las crisis del capitalismo, editado por David Harvey, 155-178. Madrid: Akal. 🠔
  23. Harvey, David. 2017. El cosmopolitismo y las geografías de la libertad. Madrid: Ediciones Akal . 🠔
  24. Jones, Rhys. 2007. Peoples-States-Territories: the Political Geographies of British State Transformation. Oxford: Blackwell. 🠔
  25. Kirsch, Scott, y Nigel Thrift. 2009. Historical-Geographical Materialism. International Encyclopedia of Human Geography. Londres: University of Oxford. 🠔
  26. Lacoste, Yves. 2011. "Del razonamiento geográfico, táctico y estratégico al razonamiento geopolítico: los comienzos de Hérodote." Geopolítica(s) 2 (2): 339-342. 🠔
  27. Lefebvre, Henry. 2006. La presencia y la ausencia: contribución a la teoría de las representaciones. Ciudad de México: Fondo de Cultura Económica . 🠔
  28. Lefebvre, Henry. 2013. La producción del espacio. Madrid: Capitán Swing Libros. 🠔
  29. León, Efraín. 2016a. Geografía crítica. Espacio, teoría social y geopolítica. Ciudad de México: Editorial Itaca. 🠔
  30. León, Efraín. 2016b. "Territorios y territorialidades en disputa: naturaleza, soberanías y autarquía material." En Despojo capitalista y las luchas comunitarias en defensa de la vida en México, editado por Mina Navarro y Danieli Fini, 71-92. Puebla: Instituto de Ciencias Sociales y Humanidades de la Benemérita Universidad Autónoma de Puebla (México). 🠔
  31. León, Efraín, y Mauricio Ceroni. 2020. "El territorio en su "forma social-natural" y la determinación capitalista: reflexiones desde el discurso crítico de Marx." En Espacios de capital y territorios de resistencia: miradas críticas desde la geografía y el vivir saludable, editado por Efraín León y Jaime Breilh, 19-38. Ciudad de México: Ediciones Monosílabo, Universidad Nacional Autónoma de México. 🠔
  32. Lukács, György. 2018. "Prolegómenos para a ontologia do ser social." Maceió: Coletivo Veredas. 🠔
  33. Monbeig, Pierre. 2019. "Capital e geografía." Revista Latino-Americana de Geografia Económica e Social 1 (1): 71-92. 🠔
  34. Moraes, Antonio, y Wanderley da Costa. 1987. Geografía crítica: a valorização do espaço. São Paulo: Hucitec. 🠔
  35. Moreira, Ruy. 2004. "Marxismo e geografia (a geograficida-de e o diálogo das ontologías)." GEOgraphia 6 (11): 21-37. https://doi.org/10.22409/GEOgraphia2004.v6i11.a13466 [URL] 🠔
  36. Neto, Agripino. 2013. "Componentes definidores do conceito de território: a multiescalaridade, a multidimensionalidade e a relação espaço-poder." GEOgraphia 15 (29): 23-52. https://doi.org/10.22409/GEOgraphia2013.v15i29.a13652 [URL] 🠔
  37. Onofre, Rubens. 2002. "Impactos de OGMs en el medio ambiente y la agricultura." En Los transgénicos en la agricultura y la alimentación, editado por Carmen Amándola, 87-96. Montevideo: Udelar. 🠔
  38. Peet, Richard. 1998. Modern Geographical Thought. Oxford: Wiley-Blackwell. 🠔
  39. Peet, Richard. 2012. "Antipode: la consolidación de una geografía marxista." En Richar Peet: geografía contra el neoliberalismo, editado por Núria Benach, 27-40. Barcelona: Icaria. Espacios críticos. 🠔
  40. Philolt, Chris. 1995. "Animals, Geography, and the City: Notes on Inclusions and Exclusions." Environment and Planning 13: 655-681. 🠔
  41. Porto-Gonçalves, Carlos Walter. 2006. "De saberes e de territórios: diversidade e emancipação a partir da experiência Latino-Americano." GEOgrafia 8 (16): 41-55. https://doi.org/10.22409/GEOgraphia2006.v8i16.a13521 [URL] 🠔
  42. Quaini, Massimo. 1974. "Storia, geografia e territorio. Sulla natura, gli scopi e i metodi della geografia storica." Miscellanea storica Ligure, 5 (2): 5-101. 🠔
  43. Quaini, Massimo. 1985. Marxismo e Geografia. Firenze: La Nuova Italia. 🠔
  44. Raffestin, Claude. 1980. Pour une géographie du puvoir. París: Litec. 🠔
  45. Roncayolo, Marcel. 1983. Territoire et territorialité. París: ENS. 🠔
  46. Sack, Robert. 1983. "Human Territoriality: a Theory." Annals of the Association of American Geographers 73 (1): 55-74. https://doi.org/10.1111/j.1467-8306.1983.tb01396.x [URL] 🠔
  47. Santos, Milton. 1994. "O retorno do território." En Território: globalização e fragmentação, editado por Milton Santos, Maria Adélia Aparecida de Souza y Maria Laura Silveira, 15-20. São Paulo: Hucitec /Anpur. 🠔
  48. Saquet, Marcos Aurelio. 2020. Abordagens e concepções sobre o território. 5a ed. Río de Janeiro: Editora Consequência. 🠔
  49. Saquet, Marcos Aurelio. 2009. "Abordagens e concepções sobre o território." En Territórios e territorialidades: teorias, processos e conflitos, coordinado por Marcos Aurelio Saquet y Eliseu Savéiro Sposito, 73-94 São Paulo: Expressão Popular. 🠔
  50. Smith, Neil. 1984. Uneven Development: Nature Capital, and the Production of Space. Nueva York: Blackwell. 🠔
  51. Soja, Edward. 1989. Postmodern Geographies: the Reassertion of Space in Critical Social Theory. Londres: Verso . 🠔
  52. Swyngedouw, Erik. 1999. "Marxism and Historical-Geographical Materialism: a Spectre is Haunting Geography." Scottish Geographical Journal 115 (2): 91-102. https://doi.org/10.1080/14702549 9 08553819 [URL] 🠔
  53. Swyngedouw, Erik. 2003. "The Marxian Alternative: Historical-Geographical Materialism and the Political Economy of Capitalism." En A Companion to Economic Geography, editado por Eric Sheppard y Trevor Barnes, 41-60. Londres: Blackwell. 🠔
  54. Vanier, Martin. 2009. Territoires, territorialité, territorialisation, controverses et perspectives. Rennes: Presses Universitaires de Rennes. 🠔
  55. Vanier, Martin. 2015. Demain les territoires, capitalisme réticulaire et espace politique. París: Hermann. 🠔
  56. Wolch, Jennifer, Jody Emel, y Chris Wilbert. 2003. "Reanimating Cultural Geography." En Handbook of Cultural Geography, editado por Anderson Kay, Mona Domosh, Steve Pile yNigel Thrift , 184-206. Londres: SAGE. 🠔
Se consideran algunos resultados de la tesis de doctorado del autor, titulada “El espacio agrario en el Uruguay: reconfiguración de las transformaciones territoriales durante el comienzo del siglo XXI”.
Los principales referentes de esta corriente son el francés Paul Vidal de la Blache y el alemán Alfred Hettner.
El esquema representa los principales autores de una revisión bibliográfica amplia y profunda que integra los mayores exponentes del materialismo histórico-geográfico. Los números que se encuentran por debajo del nombre de cada autor, representan su año de nacimiento y muerte.
Se consideran estos autores porque han mantenido una línea de pensamiento en el materialismo histórico-geográfico. Autores como Raffestin, Saquet, Fernandes y Haesbaert han contribuido de forma más que significativa a la conceptualización del territorio, y sin quitarles su mérito, se cree que al incorporar la dimensión inmaterial (las ideas o lo simbólico) introducen cierto eclecticismo. Para Echeverría (2001) en su análisis de la cultura y especialmente en el capítulo que refiere al lenguaje, todo lo inmaterial adquiere forma material.
Si bien el espacio social no fue el tema central de los clásicos del marxismo, sí lo fue en el materialismo histórico-geográfico, desde los aportes centrales de Henri Lefebvre en sus libros La producción del espacio, Espacio y política y El derecho a la ciudad, pasando por Milton Santos con Metamorfosis del espacio habitado, La naturaleza del espacio y Economía espacial y más recientemente los desarrollos de David Harvey en sus textos Espacios de esperanza, Espacios del capitalismo global y El cosmopolitismo y las geografías de la libertad.
Se entiende a la transgénesis como la incorporación de distintos fragmentos de ADN, originados por diferentes organismos ensamblados en un único gen (Onofre 2002, 91).
Entre ellos, se pueden destacar Henri Lefebvre, David Harvey, Yves Lacoste, Milton Santos y Ruy Moreira, entre otros.
Ceroni Acosta, Mauricio Bruno. 2022. "Territorio y materialismo histórico-geográfico: aproximaciones y nuevas perspectivas." Cuadernos de Geografía: Revista Colombiana de Geografía 31 (2): 463-475. https://doi.org/10.15446/rcdg.v31n2.89620
Licenciado en Geografía y magíster en Ciencias Ambientales por la Universidad de la República de Uruguay. Doctor en Geografía por la Universidad Nacional Autónoma de México. Actualmente es profesor asistente bajo régimen de dedicación total de la Universidad de la República en el Centro Universitario de la Región Noreste, integrante del Polo de Desarrollo Universitario Sistemas Territoriales Complejos. Sus principales áreas de investigación son epistemología en geografía, geografía agraria y geografía ambiental, en los temas espacio-social y territorios, con énfasis en los territorios agrarios y acumulación de capital del cono sur de América Latina.