Cuadernos de Geografía: Revista Colombiana de Geografía
2256-5442
Universidad Nacional de Colombia
https://doi.org/10.15446/rcdg.v32n1.90853

Recibido: 10 de octubre de 2020; Aceptado: 13 de junio de 2022

Contribución al pensamiento de David Harvey: la lógica del capital en la producción del espacio urbano*

Contribution to the Thought of David Harvey: the Logic of Capital in the Production of Urban Space

Contribuição ao pensamento de David Harvey: a lógica do capital na produção do espaço urbano

E. Castro Martínez, *

Universidad Nacional Autónoma México, (UNAM) Ciudad de México – México Universidad Nacional Autónoma México Universidad Nacional Autónoma México México

Universidad Nacional Autónoma México, (UNAM) Ciudad de México – México. quiquearcgis@comunidad.unam.mx – ORCID: 0000-0001-5347-2085.
Correspondencia: Enrique de Jesús Castro Martínez, Pascle 184. Col. Pedregal de Santo Domingo, CP 04369. Coyoacán, Ciudad de México – México.

Resumen

Este artículo busca analizar la producción capitalista del espacio bajo el segundo enfoque epistemológico que desarrolló David Harvey en su travesía académica. Se recurre a dos metodologías cualitativas: la primera comprende un análisis histórico-geográfico que permitió conocer los enfoques epistemológicos en la concepción de Harvey, y la segunda corresponde a una revisión de su obra literaria posterior a la década de los setenta, dedicada a estudiar la producción del espacio del capital. Los resultados se componen bajo tres tesis. En primer lugar, responde a la transmutación que sufre el espacio como un medio del capital para estimular su acumulación, favoreciendo la absorción de los excedentes del capital a múltiples escalas espaciales, impulsando diversas contradicciones necesarias para poder sobrevivir. En segundo lugar, comprende la adaptación del espacio, en cuanto a su contenido instrumental dentro de las políticas neoliberales con enfoque empresarial. Por último, propone que la relación entre el capital y Estado promueve la formación de nuevos imaginarios urbanos para promover la mercantilización del espacio urbano. Se concluye que la producción del espacio del capital relaciona múltiples postulados bajo la guía productiva del pensamiento de Harvey.

Palabras clave

acumulación, absorción, capital, David Harvey, empresarial, espacio urbano, imaginario urbano atractivo, sobrevivencia.

Abstract

This article analyzes the capitalist production of space under the second epistemological approach developed by David Harvey in his academic career. It uses two qualitative methodologies: the first one includes a historical-geographical analysis that allowed knowing the epistemological approaches in Harvey’s conception, and the second corresponds to a review of his literary work after the seventies, dedicated to studying the production of the space of capital. The results comprise three theses. First, it responds to the transmutation suffered by space as a means of capital to stimulate its accumulation, favoring the absorption of surplus in multiple space scales, promoting various necessary contradictions to survive. Secondly, it includes the adaptation of space, in terms of its instrumental contents within neoliberal policies with corporate approach. Finally, it proposes that the relationship between capital and state promotes the formation of new urban imaginaries to promote the commodification of urban space. The article concludes that the production of the space of capital links multiple postulates under the productive guide of Harvey’s thought.

Keywords

accumulation, absorption, capital, David Harvey, corporations, urban space, attractive urban imaginary, survival.

Resumo

Este artigo procura analisar a produção capitalista do espaço sob a segunda abordagem epistemológica desenvolvida por David Harvey em sua jornada acadêmica. Duas metodologias qualitativas são utilizadas: a primeira inclui uma análise histórica-geográfica que permitiu conhecer as abordagens epistemológicas na concepção de Harvey, e a segunda corresponde a uma revisão de sua obra literária após os anos 70, dedicado a analisar a produção do espaço do capital. Os resultados são compostos em três teses. Primeiro, responde à transmutação sofrida pelo espaço como meio de capital para estimular seu acúmulo, favorecendo a absorção de superávits de capital em várias escalas espaciais, promovendo várias contradições necessárias para sobreviver. Segundo, inclui a adaptação do espaço, em termos de seu conteúdo instrumental nas políticas neoliberais com a abordagem de negócios. Finalmente, propõe que a relação entre capital e estado promova a formação de um novo imaginário urbano para promover a mercantilização do espaço urbano. Conclui-se que a produção de espaço de capital relaciona vários postulados sob o guia produtivo do pensamento de Harvey.

Palavras-chave

acumulação, absorção, capital, David Harvey, empresarial, espaço urbano, imaginário urbano atraente, sobrevivência.

Introducción

Las ciudades contemporáneas se encuentran en constante transformación desde hace algunos lustros. Nuevas tendencias de producción del espacio urbano identificadas han despertado el interés de formular cuestionamientos para dilucidar cómo se está produciendo el espacio en los nuevos contextos urbanos; para dar cuenta de estos cambios, múltiples disciplinas y enfoques epistemológicos han intentado develar los procesos que impulsan la producción del medio edificado, especialmente en el quehacer urbano.

Uno de los campos que ha adquirido un papel relevante en este sentido es la geografía urbana, dentro de sus temas de interés ha sido comprender las metamorfosis espaciales que registran las grandes ciudades y metrópolis. Dentro de los geógrafos, David Harvey es, posiblemente, el autor que más ha aportado al entendimiento de la producción capitalista del espacio urbano.

A lo largo de su trayectoria académica, este autor fue testigo de dos revoluciones epistemológicas: la primera fue a partir de lo que se conoce como la revolución cuantitativa que dominó la Universidad de Bristol, en el Reino Unido, en la década de los sesenta. Asistida por el método científico y la filosofía positivista, esta perspectiva trazaría el primer soporte metodológico en la concepción de Harvey como científico espacial, destacando, en primer nivel, la aplicación del método hipotético-deductivo que dotaría el sustento analítico para la culminación de su obra: Explanation in Geography, en 1969 (Paterson 1984, 20-60; Barnes 2006, 27; Gregory 2006, 1-25; Castree 2007, 98). En los albores de la década de los setenta del siglo XX, registraba un total de once artículos (Castree y Gregory 2006a, 301), concluyendo su travesía del positivismo lógico con: “Postulados conductuales y la construcción de la teoría en la geografía humana” (Harvey 1970).

La segunda revolución epistemológica que influyó a Harvey ocurrió tras su traslado en 1969 a la Universidad de Johns Hopkins, ubicada en la Ciudad de Baltimore, Estados Unidos (EE. UU.). En ese momento, la geografía anglosajona comenzaba a incorporar al marxismo occidental como fuente principal en la generación de nuevos marcos teóricos y métodos (Soja 1989, 43-44), considerando al materialismo dialéctico como un diseño metodológico que ofrecía análisis alternos a los convencionales para los temas de coyuntura que sucedían en Estados Unidos; a modo de ejemplo de estas vicisitudes, se encontraban los movimientos contraculturales asociados al activismo contra la invasión estadounidense a Vietnam y la lucha por los derechos civiles de los afroamericanos y de otros sectores de la población excluidos (Swyngedouw 2003, 42-43), entre ellos los feministas y ecologistas (Peet 2013, 187).

Dichos eventos constituyeron referentes que capturaron la reflexión de Harvey y sus primeros desarrollos de ideas sobre la base del marxismo, partiendo con El capital, de Marx; según él, el enfoque del positivismo era insuficiente para analizar los procesos sociales, mientras que el marxismo permite comprender las contradicciones e intenta cambiar la realidad de la sociedad (Harvey 2007a, 135).

Este último planteamiento brindó el soporte teórico en Harvey para que iniciara la escritura de dos obras literarias. En primer lugar, la publicación Social Justice and the City, en 1973, que contribuyó a generar un marco teórico de cuño marxista con la aplicación del método dialéctico. El propósito inicial de Harvey era crear una teoría revolucionaria, denunciando viejas teorías y políticas urbanas liberales para crear una teoría validada a través de la práctica revolucionaria (Merrifield 2014, 20; Harvey 2007a, 125-158; Barnes 2006, 37; Smith 2001, 9). El escenario de su trabajo fue la ciudad de Baltimore, Estados Unidos (Harvey 2007a; Sheppard y Barnes 2019) y París, Francia (Harvey 2008a).

Su segunda publicación, denominada The Limits to Capital, en 1982, plantea los cimientos de lo que denominó materialismo histórico geográfico, noción que fundamentó desde la teoría de la acumulación del capital, de Karl Marx, poniendo el acento en las teorías de la plusvalía y la renta, los Grundrisse y algunos escritos sobre economía política (Castree 1998, 39; Harvey 2004a, 544; Castree 2007, 100). 3 La inserción del espacio en el materialismo histórico, la crítica a la economía política y los marcos más amplios de la teoría crítica (Soja 1989, 44) representaron uno de los ejes principales de la espacialidad de la urbanización del capital (Harvey 1985a; Harvey 1985b).

Para lograr el objetivo de la investigación, se proponen los siguientes cinco apartados: el primer bloque contextualiza las aportaciones teóricas realizadas por Harvey, el segundo segmento esclarece el tema de la producción del espacio, el tercer apartado delinea la trasmutación que sufre el espacio bajo el dominio del capital, el cuarto apartado explica la cuestión proempresarial diseñada por la política neoliberal del Estado y el quinto punto comprende la promoción del espacio urbano mediante las múltiples estrategias que diseña la lógica del capital.

La travesía intelectual de David Harvey

En las últimas décadas, la obra literaria de David Harvey ha revitalizado a través de un lenguaje crítico a los estudios urbanos actuales, ya que ha ayudado a inspirar distintas interpretaciones de la relación entre espacialidad y capital (Castree 1998; Jessop 2006; Alessandri 2008; Aalbers 2011).

La producción científica de Harvey en este terreno ha sido prolífica. Por un lado, entre el lapso de 1969 y 2021, registra un total de 23 libros de autoría propia y tres libros colectivos; de estos últimos, destaca el trabajo con Marcia Merry, bajo el título People, Poverty and Wealth, publicado en 1972; por su parte, con Teresa Hayter elaboran el documento titulado The Factory in the City: The Story of the Cowley Automobile Workers in Oxford, en el año de 1993. Una década después, bajo la edición de la Universidad Autónoma de Barcelona y el Museu d´Art Contemporani de Barcelona (MACBA) publicaría en coautoría con su antiguo alumno Neil Smith: Capital financiero, propiedad inmobiliaria y cultura. Por otro lado, durante el periodo comprendido entre 1963 y 2014 se contabilizaron un aproximado de 111 publicaciones, entre artículos y capítulos de libros que han sido traducidos, extendiendo el alcance intelectual de Harvey más allá del mundo anglófono (Castree y Gregory 2006b, 295-301; Castree 2007, 97). 4

En contraparte, son pocos los estudios que han considerado el pensamiento de Harvey y son escasos los eventos dedicados a su trabajo. Por ejemplo, se han identificado cuatro publicaciones que atienden sus contribuciones. La primera es resultado de la tesis de maestría del filósofo John Paterson, en 1984, con el nombre David Harvey’s Geography; décadas más tarde, bajo la iniciativa de Neil Brenner, Noel Castree y Jürgen Essletzbichier organizaron el Symposium David Harvey’s The Limits to Capital: Two Decades On, dando como resultado la publicación de un volumen especial en la revista Antipode, en el que se revisita, recontextualiza y crítica la teoría geográfica marxista de Harvey.

En 2006, los geógrafos británicos Noel Castree y Derek Gregory contribuyeron con la edición de: A critical reader David Harvey (2006a); más de una década después, la colección Icaria/Espacios críticos, bajo la dirección de Nuria Benach y Abel Albet anuncian el tan esperado número 14, denominado: David Harvey. La lógica geográfica del capitalismo, en 2019. 5 Es importante mencionar que esta publicación es la primera que atiende su pensamiento dirigido hacia el público hispanohablante.

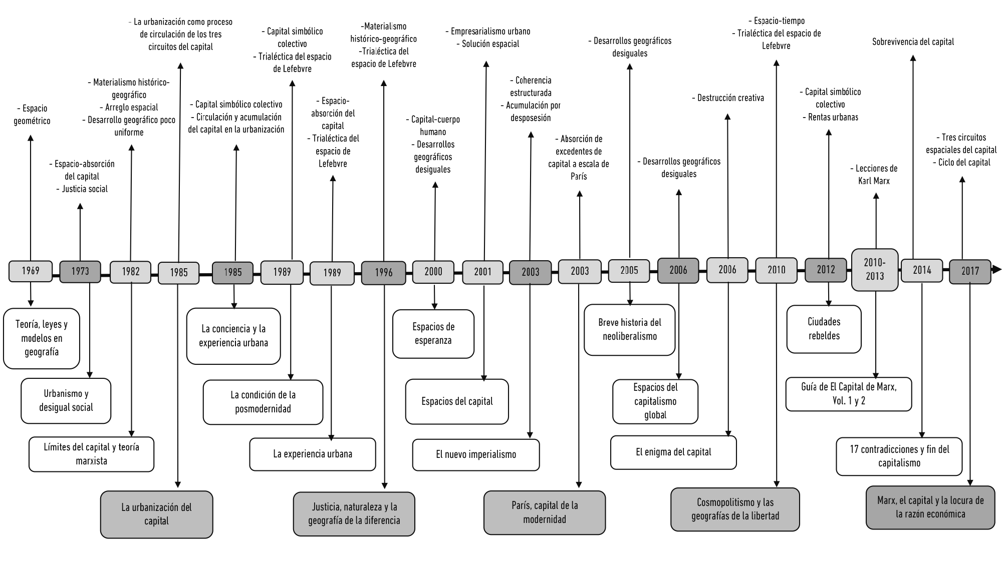
Los postulados de Harvey han logrado difundirse en numerosos países con diversas traducciones, haciendo eco en múltiples campos disciplinarios, algunas de sus tesis que se han posicionado son: empresarialismo urbano (Harvey 1989a), el capital simbólico colectivo (Harvey 1989b), los arreglos espaciales y el desarrollo geográfico poco uniforme (Harvey 1990); además de la actualización de la acumulación originaria del capital propuesto por Karl Marx, bajo la denominación de acumulación por desposesión (Harvey 2007b); asimismo, surge la destrucción creativa del territorio (Harvey 2012) y la coherencia estructurada (Harvey 2014a). Los alcances de estas nociones y sus obras a lo largo del tiempo se sintetizan en la línea del tiempo de la Figura 1.

De esta manera, a lo largo de tiempo, algunas de estas propuestas han sufrido ciertas variaciones, muestra de ello se puede encontrar en su trabajo: Límites del capitalismo y teoría marxista, que ofrece el concepto destrucción del capital (Harvey 1990, 93) y después lo modifica como destrucción creativa del territorio (Harvey 2012, 155). mientras que el arreglo espacial (Harvey 1990, 418) ha transitado como la solución espacio-temporal (Harvey 2007b, 97) y el desarrollo geográfico poco uniforme (Harvey 1990, 376 y 420) se ha renombrado con el título de desarrollos geográficos desiguales (Harvey 2007c, 93; 2009, 97).

Estas variaciones conceptuales que rodean al pensamiento de Harvey se pueden explicar por medio de dos formulaciones. Por un lado, a poco más de cincuenta años de su giro epistemológico, se puede concebir que sus postulados teóricos han logrado una madurez considerable y, por otro, estas contribuciones se han ajustado a la evolución espacial del capitalismo.

En los últimos años, Harvey se ha interesado en introducir a las nuevas generaciones a los postulados de Karl Marx; dicho de otra manera, ha creado una guía didáctica a la lectura que rodea a las lógicas del capital (Harvey 2014b; Harvey 2016). 6

Aportaciones teóricas en algunas publicaciones de David Harvey.

Figura 1 : Aportaciones teóricas en algunas publicaciones de David Harvey.

Fuente: elaborada a partir de Harvey (1983), (1985a), (1985b), (1989b), (1990), (2004b), (2006a), (2007a), (2007b), (2007c), (2008a), (2009), (2012), (2013), (2014a), (2014b) (2014c), (2016), (2017), (2018a) y (2019)

De esta manera, también ha retomado algunos principios de corte cuantitativo, como el ciclo hidrológico desde la noción de fractura metabólica, que acuñó Marx para analizar las relaciones entre la sociedad y naturaleza; sin duda, actualmente es un proceso importante para comprender la producción del espacio urbano (Harvey 2019).

La producción del espacio del capital

La categoría de análisis geográfico espacio, en lo general, se ha tratado por múltiples especialistas de distintos campos disciplinarios y, en lo particular, desde las corrientes críticas de la geografía que diversos autores han contribuido a develar el papel central que rodea a la lógica del capital como fuerza productiva material en producir espacio como mercancía en constante reproducción (Moraes y Messias da Costa 2009; Alessandri 2015; León 2016; Smith 2020).

Cabe destacar que uno de los mayores exponentes de la categoría espacio, sin duda, es el filósofo francés Henri Lefebvre, que en la década de los setenta escribió lo que sería su mayor obra: La producción del espacio, publicación en la que redactó que el espacio es una producción social que relaciona diversas dimensiones que permiten abordar el estudio del espacio social (Lefebvre 2013, 86).

Otro de los exponentes importantes es el propio David Harvey, aunque en la actualidad sus contribuciones espaciales son las menos atendidas. No obstante, algunas de sus discusiones han partido desde su primer enfoque epistemológico, considerando al espacio geométrico (Harvey 1983) para después girar hacia una postura marxista, donde analiza el espacio de acumulación-absorción (Harvey 1985a; 2007a; 2016), el cual le ha permitido dialogar con otros teóricos sociales desde una perspectiva Lefebvreviana, bajo la trialéctica del espacio (2004b), hasta proponer una tríada que relaciona el espacio y el tiempo absoluto-relativo-relacional (Harvey 2006b; 2007c; 2018a; 2019).

La idea central de la presente investigación responde a que el espacio es una producción que deriva de las estrategias organizadas por el capitalismo en asociación con el Estado, cuyo mecanismo de expansión y reproducción debe producir espacios para poder sobrevivir y así crear nuevos espacios para la acumulación (Harvey 2014a, 275). Se destacan, en primer nivel, las prácticas espaciales del capital por medio de flujos, transferencias e interacciones físicas y materiales (Harvey 2004b, 244), las cuales ocurren en los espacios urbanos de las ciudades y metrópolis, éstos se han convertido en grandes negocios redituables (Harvey 2012, 140), ya sea por medio de la fabricación de un entorno construido para la producción (por ejemplo, áreas industriales), por un entorno construido para el consumo (por ejemplo, centros comerciales) (Harvey citado en Castree 1998, 204); o bien, a partir de la construcción de un entorno orientado a la distribución, como son los centros logísticos.

Es importante mencionar que el enfoque no es en la producción de cualquier infraestructura o algún objeto, sino que “la idea de producir no es hoy producir esto o aquello, cosas u obras, sino sobre todo producir un espacio” (Lefebvre 2013, 262), ya que “toda sociedad produce su espacio o, si se prefiere, toda sociedad produce un espacio” (Lefebvre 1976a, 40). Por ejemplo, “los grupos dominantes siempre han creado uno u otros espacios particulares, el de las antiguas ciudades, el del campo (inclusive los paisajes que luego parece ‘naturales’). La novedad es la producción global y total del espacio social” (Lefebvre 1976b, 160). Sin embargo, no solo hay un espacio, “tanto en la ciudad de ayer como en la del futuro, no existe el espacio urbano, sino espacios urbanos, varios espacios diferenciados” (Lefebvre 1976d, 211).

En términos generales, gran parte de los análisis de la producción capitalista del espacio han puesto el acento en algunas de las estrategias que engloban a la dinámica del capital, en detrimento de la participación del Estado; inclusive, no se acostumbra incorporar aquellos procesos que rodean a la mercantilización del espacio urbano, a lo que denomina Harvey como el imaginario urbano atractivo.

Por esta razón, la siguiente propuesta es un esfuerzo para sistematizar buena parte de la obra escrita por Harvey; sin embargo, esta proposición pudiera tener ciertas similitudes con la producción del espacio de Lefebvre, aunque cada organización y contenido teórico-conceptual de diseño se compongan de manera distinta. A propósito, este tema había sido abordado por el propio Harvey en la década de los setenta, indicando que existían paralelismo y semejanzas en el contenido y algunas diferencias en cuanto a énfasis e interpretación (Harvey 2007a, 318).

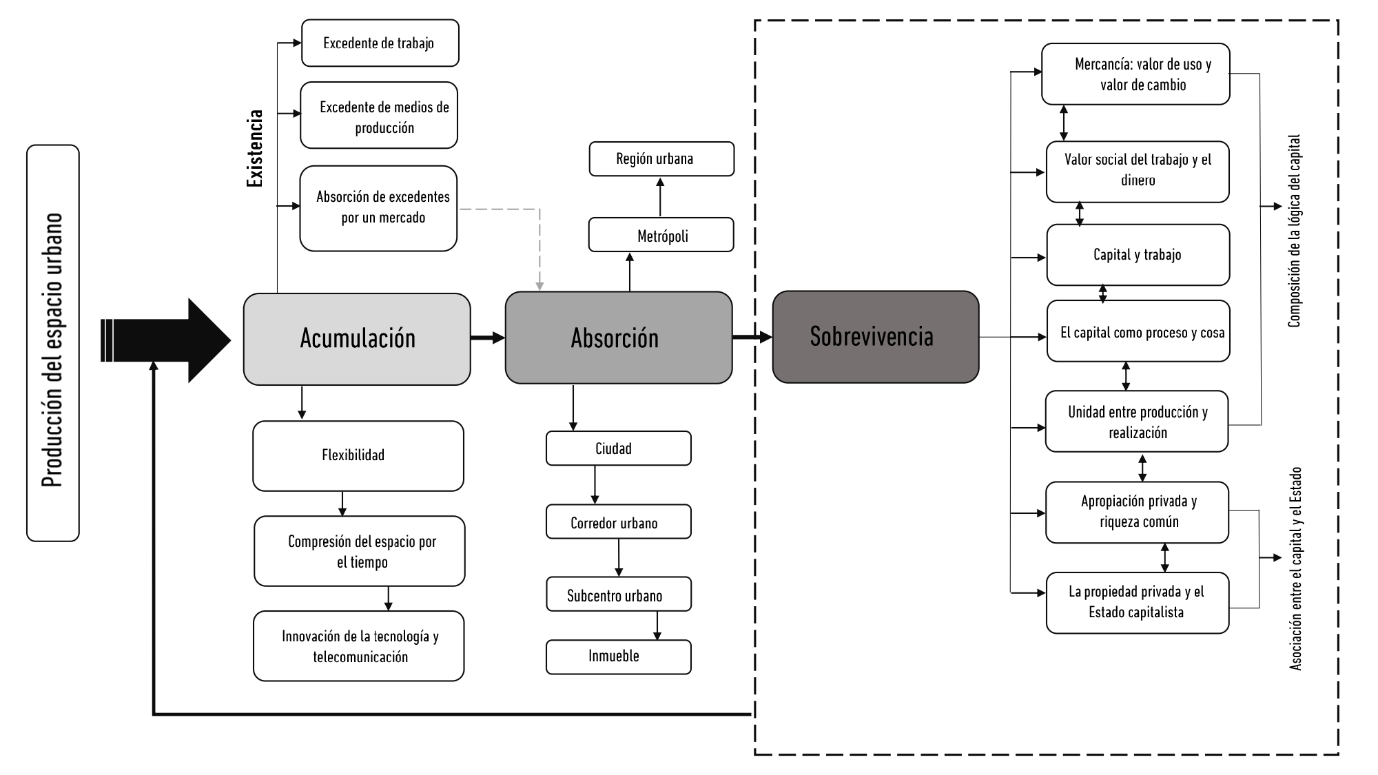
Ahora bien, en la producción del espacio del capital 7 , bajo el pensamiento de Harvey, engloba tres procesos que se encuentran relacionados, con variaciones según la naturaleza de los procesos que ocurren en cada espacio urbano, ya que su intervención puede desenvolverse de múltiples maneras y, por ende, es desigual.

En primer lugar, responde a la trasmutación del espacio urbano, que deriva de las fases de acumulación, absorción y sobrevivencia que desarrolla el capital. En segundo lugar, comprende las políticas neoliberales de corte empresarial que promueve el Estado. Por último, se encuentran las asociaciones entre el capital y el Estado para potencializar la mercantilización de ciertos fragmentos urbanos desvalorizados. El diseño de la propuesta con el uso de los conceptos se puede observar en la Figura 2 que viene a continuación.

Propuesta de la producción capitalista del espacio urbano bajo la concepción de David Harvey.

Figura 2 : Propuesta de la producción capitalista del espacio urbano bajo la concepción de David Harvey.

Fuente: elaborada a partir de Harvey (varios años).

La lógica del capital en la producción del espacio urbano

A lo largo del tiempo, el dominio que rodea las prácticas del capital ha contribuido a la producción del espacio urbano de las ciudades, cuya dinámica de concentración y de expansión han sido factores clave en la organización de las urbes. A propósito, uno de los momentos radicales que da cuenta de estas alteraciones se dio por el cambio del patrón de acumulación del capital enmarcado en la década de los setenta, que en un comienzo fue impulsado por el “fordismo (la cadena de montaje de producción en masa, la organización política de masas y las intervenciones del Estado del bienestar)”, para después oscilar en un régimen de “acumulación flexible (la búsqueda de mercados especializados, la descentralización a la dispersión espacial de la producción, la retirada del Estado-nación de las políticas intervencionistas unida a la liberalización y la privatización)” (Harvey 2014a, 139).

Es importante destacar que, a medida que se va incorporando el nuevo régimen de acumulación, subyace el papel central de la velocidad que promueve el capital sobre el espacio. Al respecto, Marx mencionaba que “por una parte, el capital debe esforzarse por derribar cualquier obstáculo espacial a las relaciones comerciales, es decir, al intercambio, y conquistar toda la tierra para su mercado, por otra lucha por aniquilar este espacio mediante el tiempo” (citado en Harvey 2014a, 263), y que a lo largo de la historia del desarrollo del capitalismo ha fomentado cambios en la organización espacial en los procesos de producción, por el avance de la innovación de las tecnologías y los medios de comunicación, como han sido desde:

las principales oleadas de innovación que han conformado el mundo desde el siglo XVI se han producido en torno a revoluciones en el transporte y las comunicaciones: los canales, puentes y barreras de peaje de principios del siglo XIX; el ferrocarril, el barco de vapor y el telégrafo a mediados del siglo XIX; los sistemas de transporte en masa de finales del siglo XIX; el automóvil, la radio y el teléfono de principios del siglo XX; el avión a reacción y la televisión en los años cincuenta y sesenta; y muy reciéntenme, la revolución de las telecomunicaciones. (Harvey 2004c, 183)

Por lo anterior, el proceso de acumulación depende de tres factores que presupone el progreso del capital, según Harvey; el primero es “la existencia de un excedente de trabajo, un ejército industrial de reserva que pueda alimentar la expansión de la producción”; el segundo responde a “la existencia en el mercado de las cantidades de medios de producción necesarias-maquinarias, materias primas, infraestructuras físicas, y similares- u oportunidades para conseguirlas” y, para concluir, mediante “la existencia de un mercado que absorba las crecientes cantidades de mercancías producidas” (2014a, 256-257).

Sobre el último punto, la categoría geográfica del espacio urbano ha sido un medio sustancial en la absorción de los excedentes de los capitales y de la fuerza de trabajo a lo largo del desarrollo histórico del capitalismo, destacando como uno de los primeros casos el antiguo casco urbano del centro de la ciudad de París, tras el urbanismo de Haussmann (Harvey 2008b, 25-26), diseñado para facilitar el movimiento de tropas y artillería por medio del ensanche de bulevares; además de la construcción de cuarteles en lugares estratégicos para controlar a la clase trabajadora y al pueblo parisino (Lefebvre 1972. Elden 2004, 150). Desde otro contexto, durante la etapa del modelo fordista-keynesiano, que aconteció en EE.UU., se permitió que algunas metrópolis sufrieran grandes transformaciones espaciales; un ejemplo interesante se dio bajo la intervención urbana realizada por Robert Moses, en Nueva York, que se asemejaba a lo que Haussmann había realizado en París, pero a una escala de región metropolitana que incluyó el sistema de autopistas e infraestructuras (Harvey 2008b, 27). Sin embargo, con el agotamiento del modelo fordista con intervención del Estado, algunas zonas metropolitanas entraron en una crisis económica, estimulando un proceso de desindustrialización, como lo que sucedió en Baltimore por la recesión de 1973-1975, la cual produjo una enorme oleada de cierre de fábricas (Harvey 2014a, 153) (Tabla 1).

En tiempos recientes, en la era de la urbanización generalizada a escala planetaria, la cual ha contribuido para que la absorción de los excedentes del capital adopte nuevas formas espaciales; algunos casos se han expandido mediante la unión de regiones que se registran en Asia, en particular, en las regiones de China o en Norteamérica, como lo sucedido en EE.UU. Al respecto, Soja y Kanai las denominan como “urbanización regional extendida” (citado en Brenner y Schmid 2016, 324).

Tabla 1: La absorción de los excedentes del capital en las escalas espaciales

Escala País Características
Ciudad Francia, París Reconfiguración de las infraestructuras urbanas de París, las obras públicas de la ciudad encargadas a Haussmann en 1853. Haussmann se inspiró en los planes utópicos que fourieristas y sain-simonianos habrían debatido durante la década de 1840 para remodelar París, lugar que se convirtió en la ciudad luz, el gran centro de consumo conspicuo, turismo y placer.
Zona metropolitana Estados Unidos, Baltimore En los comienzos de la década de los setenta, inician las primeras alianzas entre los sectores públicos y privados para invertir en la renovación del centro de la ciudad y el Inner Harbor; de esta manera, se busca atraer servicios financieros, turismo y las denominadas funciones de hospitalidad al centro de la ciudad. La reactivación económica se valió de la creación de la imagen de la ciudad como un lugar elegante para vivir, que venía acompañada de un circo comercial permanente, mediante la construcción del Harborplace, el Maryland Science Center, el Acuario Nacional, el Centro de Convenciones, una marina e innumerables hoteles, centros comerciales y ciudadelas de ocio de todo tipo.
Región metropolitana Estados Unidos, Nueva York No solo fue la transformación urbana por medio de la absorción de excedente del capital en la región de Nueva York, sino también suponía una transformación radical del modo de vida, apoyada en las autopistas y el automóvil; de igual manera, descansaba en la producción y comercialización de nuevos productos (hileras, TV, frigoríficos, teléfonos, etc.). En la década de los cincuenta, este proceso tuvo un papel protagónico a partir de la suburbanización de las ciudades estadounidenses.
Urbanización regional extendida China o Estados Unidos Actualmente, el desigual tejido urbano resultante está asumiendo formas policéntricas extremadamente complejas que ya no se aproximan, ni remotamente, a los anillos concéntricos y gradientes de densidad lineal asociados con la ciudad industrial relativamente delimitada del siglo XIX. Un ejemplo interesante se podría dar en China, al integrar a la región económica de Huaihai con la zona económica de Shangai.
Fuente: elaborado a partir de Harvey (1989b; 2007c; 2008a; 2008b; 2009; 2012; 2013; 2014a; 2018b) y Brenner y Schmid (2016).

Por su parte, la producción del espacio urbano es un medio clave de los procesos de acumulación del capital y de absorción de sus excedentes. Sin embargo, cuando estos procesos no encuentran las condiciones indispensables de reproducción, necesitan crear nuevas estrategias de sobrevivencia (Figura 3).

Particularmente, la sobrevivencia del capital y del propio espacio urbano en general necesita de una serie de contradicciones; 8 al respecto, Harvey (2014c), en su libro Diecisiete contradicciones y fin del capitalismo, sugiere tres grandes grupos de factores que rodean y articulan la composición del capital. El primer grupo responde a las contradicciones fundamentales que reúne el capital para su existencia y funcionamiento. El segundo bloque comprende las contradicciones cambiantes, cuya característica central es su inestabilidad y su constante cambio evolutivo de manera permanente. Por último, el tercer agrupamiento obedece a las contradicciones peligrosas que pueden afectar al capital y a la humanidad.

Es preciso mencionar que la presente investigación pone énfasis en las contradicciones fundamentales, ya que permiten explicar el funcionamiento entre el capital y su correspondiente espacialidad, que se componen de siete contradicciones, a las cuales se sugieren dos formas de organización que se entrelazan. Por un lado, cinco de ellas forman parte de la existencia que rodea a la composición del capital, y las otras dos responden a las alianzas entre el capital y el Estado (Tabla 2).

En cuanto al grupo de las cinco contradicciones, la primera responde a la mercancía en su doble expresión, que se manifiesta como valor de uso y valor de cambio, cuya diferencia entre ambas formas del valor es significativo y, en la medida en que a menudo.

El espacio urbano como mecanismo de acumulación, absorción y sobrevivencia del capital.

Figura 3 : El espacio urbano como mecanismo de acumulación, absorción y sobrevivencia del capital.

Fuente: elaborado a partir de Harvey (1985a; 1985b; 1989b; 1990; 2004b; 2007a; 2007b; 2008a; 2008b; 2012; 2013; 2014a; 2014c).

Tabla 2: Las contradicciones de la sobrevivencia de la espacialidad del capital

Organización Tipo de contradicción Descripción Espacialidad
Composición de la lógica del capital (1) Mercancía: valor de uso y valor de cambio Los valores de uso son infinitamente variados y los valores de cambio son uniformes y cualitativamente idénticos. Construcción de espacios públicos, por ejemplo: su uso social o su privatización.
(2) Valor social del trabajo y el dinero El dinero es un medio con el que se puede reclamar una parte del trabajo social de otros; esto es un título sobre el trabajo invertido en la producción de bienes y servicios para otros y colocados en el mercado. Distintas formas de valores de uso (bienes y servicios) que necesitamos para vivir (zapatos, ropa, calefacción), las cuales pueden ser adquiridas en un entorno construido para el consumo.
(3) Capital y trabajo El capital compra y vende la fuerza de trabajo intercambiada como mercancía. Áreas centrales de las ciudades vinculadas a los servicios.
(4) El capital como proceso y cosa Es la unidad entre el capital que circula continuamente como un proceso y una cosa por las diferentes formas materiales que representa. Un entorno construido para la producción (clústeres industriales).
(5) Unidad entre producción y realización La circulación del capital forma parte del proceso de producción por medio del trabajo, es realización cuando se vende en el mercado. Promoción de la vivienda privada, ofertada por grupos inmobiliarios o bancarios a través de los créditos hipotecarios.
Asociación entre el capital y el Estado (6) Apropiación privada y riqueza común La desposesión directa del valor producido por el trabajo social en el lugar de producción no es más que un eslabón de la cadena de desposesión, que nutre y sostiene la apropiación y acumulación de grandes porciones de la riqueza común por personas jurídicas privadas. Acaparamiento y especulación del suelo urbano por el capital inmobiliario y el capital financiero-inmobiliario.
(7) La propiedad privada y el Estado capitalista La propiedad privada establece un derecho de pertenencia exclusiva sobre un objeto o un proceso, esté siendo utilizado activamente o no. Su funcionamiento depende de la existencia de poderes estatales y de sistemas jurídicos-legales. Construcción de fraccionamientos cerrados por empresas inmobiliarias.
Fuente: elaborado a partir de Harvey (2014b; 2014c; 2016).

se enfrentan una con otra, constituye una contradicción que puede dar lugar ocasionalmente a una crisis (Harvey 2015, 31). De la segunda a la cuarta contradicción ponen en particular énfasis en las propiedades que rodea al propio capital; por un lado, su composición puede realizarse como proceso, y, por otro, puede adquirir la forma de una cosa. Ambas distinciones son un tema confuso bajo el pensamiento del autor, en algunas publicaciones puede abordarse como un proceso que deriva por la circulación continua del capital (Harvey 2004b; Harvey 2012); en otras considera al capital como una cosa por su esencia de representación en su forma material, por ejemplo, el dinero (monedas, billetes), actividades de producción, medios de producción (maquinaria) o algún tipo de mercancía (Harvey 2014c, 81-82); inclusive puede ajustarse a las dos peculiaridades (Harvey 2014c).

En virtud de lo anterior, subyace el tema del espacio no como contenedor, sino como su producción como mercancía, cuyo dominio se ha orientado a los valores de cambios, fijando en su composición el valor social del trabajo representado por las múltiples formas de dinero, bajo el dominio de grandes grupos capitalistas. Por lo anterior, se puede concebir la unidad entre el capital y el espacio urbano, ya que en primera instancia es un proceso de producción que después puede realizarse como negocio en los mercados nacionales e internacionales.

De esta manera, existe una asociación entre el capital y el trabajo en la producción del espacio capitalista, contribuyendo a que “el capital solo puede reproducirse sistemáticamente mediante la mercantilización de la fuerza de trabajo” (Harvey 2014c, 97), como una característica del nuevo patrón de acumulación del capital, que incluye a los mercados laborales que han sufrido una reestructuración radical en donde se suman la debilidad del poder sindical, los regímenes y los contratos más flexibles (trabajo temporario o de medio tiempo) (Harvey 2004b, 173). Además, se agrega otra característica que responde a que el “ejército de reserva debe de ser accesible, socializado, disciplinado y con la calidad requerida; es decir, dócil, manipulable y experto cuando sea necesario” (Harvey 2012, 55).

El segundo grupo responde a los lazos asociativos entre el capital y el Estado, que se constituye de la siguiente manera: la propiedad privada y el Estado capitalista, así como la apropiación privada y riqueza común. Estas dos contradicciones se relacionan como fuerzas de primer nivel en la producción capitalista del espacio urbano, destacando el papel que tiene la política del Estado, por medio de diversos instrumentos que favorecen el desarrollo del propio capital.

Bajo este contexto, la propiedad privada y el poder coercitivo del Estado capitalista promueven la apropiación del espacio urbano para el beneficio de grandes grupos capitalistas por medio de la delimitación espacial y la creación de infraestructura, la cual es asistida por la creación de discursos ideológicos a través del uso de nombres y rasgos identificativos, como es el caso del mercado del suelo, que se logra a través del catastro y un registro de la propiedad (Harvey 2014c, 56).

Estas dos contradicciones originan que la apropiación y acumulación privada de la riqueza contribuyan a la distinción social por medio de las actividades extralegales, permitiendo el ascenso de la especulación inmobiliaria como proceso transformador del entorno urbano de las ciudades. Además, se puede entender mediante dos partes, por un lado, la gente puede acumular riqueza mediante intercambios legalmente sancionados, en condiciones comerciales no coercitivas y, por otro, mediante los mercados con funcionamiento libre (Harvey 2014c, 65).

El espacio urbano como instrumento de las políticas neoliberales empresariales

Se puede concebir que una de las peculiaridades que rodea a la economía contemporánea es la creación de discursos ideológicos de corte neoliberal, los cuales han permitido momentos que han desregulado-regulado a diversos temas socioeconómicos, políticos, territoriales y culturales. A raíz de lo anterior, por un lado, la clave de la ideología neoliberal reside en la convicción de que los mercados abiertos, competitivos y no regulados, liberados de toda forma de injerencia estatal, representa el mecanismo óptimo para el desarrollo económico (Brenner y Theodore 2017, 113).

Por otro lado, Harvey sostiene que el neoliberalismo es un proyecto político que permite otorgar las condiciones del capital y restaurar el poder de las élites económicas; además, este autor menciona que el Estado produce de manera característica legislación y marcos normativos que suponen una ventaja para las corporaciones y, en ciertos casos, para intereses específicos como la energía o las empresas farmacéuticas, entre otras más (Harvey 2009, 24 -86), además señala que “el Estado pierde su poder para dominar políticamente al capital y se ve obligado a adoptar una postura competitiva y subordinada” (Harvey 1990, 408), con el objetivo de “preservar la pauta de asimetrías en el intercambio más provechoso para los intereses capitalistas dominantes que funcionan en su marco” (Harvey 2007b, 109).

Así, el Estado comprende una organización de poder benefactor a los intereses de grandes grupos capitalistas desde hace mucho tiempo y continúa siendo el agente fundamental de la dinámica capitalista global (Harvey 2007b, 83). Un caso interesante de estas alianzas son las que se registraron en el centro histórico parisino en donde “los hermanos Pereire, grandes financieros parisienses del siglo XIX, educados en la teoría saintsimoniana, ayudaron al Barón Haussmann, mediante nuevas instituciones de crédito, a transformar entre 1853 y 1870 el entorno construido del París del Segundo Imperio” (Harvey 2012, 48-49).

Actualmente, se puede concebir el dominio del nuevo régimen de acumulación en las formas de gobierno sobre la gestión de las ciudades; a propósito, en caso de ser una planeación urbana indicativa enmarcada por el modelo fordista-keynesiano, oscila hacia un modelo con base empresarial como una estrategia para el desarrollo económico de las ciudades. En otras palabras, se ha optado por impulsar una forma de gobernanza urbana que ha incentivado por “atraer a su espacio unos flujos altamente móviles y flexibles de producción, financiación y consumo” (Harvey 2014a, 381).

A dicho proceso se le ha denominado empresarialismo urbano (Harvey, 1989; Harvey 2014), el cual responde a la proliferación de alianzas entre el sector público y el sector privado para potencializar la economía del lugar mediante la atracción de “fuentes de financiarización externas, nuevas inversiones directas, o nuevas fuentes de empleo” (Harvey 2014a, 373), a través de la “ejecución y diseño especulativos en la producción de los proyectos urbanos y, por lo tanto, está perseguida por las dificultades y los peligros adjuntos al desarrollo especulativo, en contraste con el desarrollo racionalmente planeado y coordinado” (Harvey 2014a, 374), que significa que “el sector público asume los riesgos y el privado se queda con los beneficios” (Harvey 2007c, 167), desfavoreciendo a la ciudadanía en el ámbito económico, social y territorial.

Bajo la premisa del capitalismo contemporáneo, es importante considerar tres factores que pudieran complementar al empresarialismo urbano. El primer aspecto responde al tema de la escala que adopta el enfoque pro-empresarial, esta postura discursiva establece que las formas de intervención se realizan a escalas locales, lo que puede ser contradictorio, ya que la concentración del capital tiende a expandirse creando nuevas escalas. Por ende, es necesario pensar “en una variedad de escalas espaciales: vecindades y comunidades locales, centro de la ciudad y periferia, región metropolitana, región, Estado-nación y demás unidades espaciales” (Harvey 2014, 372), en constante relación cada una de ellas.

Sobre la segunda característica es preciso considerar a las asociaciones público-privado como un proceso geohistórico, bajo los regímenes de acumulación del capital. Por ejemplo, en nuestro contexto se puede observar un gran número de alianzas con “una amplia variedad de formas organizativas de la sociedad civil (cámaras de comercio, sindicatos, iglesias, instituciones educativas y de investigación, grupos comunitarios, ONGs, etcétera)” (Harvey 2013, 152; Harvey 2014a, 426) (Tabla 3).

Tabla 3: Tipos de asociaciones en los regímenes de acumulación del capital

Régimen de acumulación Tipo de asociación
Acumulación de capital fordista-keynesiano Privado nacional y el sector público
Privado nacional con capital privado externo y el sector público
Acumulación de capital flexible Privado nacional y el sector público
Privado internacional y el sector público
Fusión del capital privado nacional e internacional y el sector público
Formas alternativas de asociaciones

La tercera característica es resultado de la urbanización generalizada a escala planetaria, cuya dinámica ha promovido transformaciones que derivan de la concentración y la extensión en todos los espacios del mundo, no solamente a partes aisladas (Brenner y Schmid 2016, 332-333). Bajo este proceso urbano, es pertinente considerar dos aspectos que rodean la cuestión proempresarial a escala global; por un lado, la relación de los ámbitos rurales y, por otro, considerar las estrategias asociativas que derivan del capital financiero (Harvey, 2019; Harvey 1990).

Estrategias del capital para la promoción del espacio urbano

El agotamiento del modelo fordista y el desinterés de apoyos gubernamentales han propiciado que antiguos espacios con tradición histórica se encuentren en una etapa de degradación, en la medida que han sufrido distintos grados de deterioro físico o arquitectónico; o bien, se han vuelto disfuncionales, considerando actividades y usos que tienden hacia la obsolescencia o que generan externalidades negativas. Generalmente, en estos espacios han emergido actividades productivas relacionadas con los servicios especializados, en ocasiones acompañadas con áreas residenciales bajo edificación de alta intensidad, así como nuevos entornos de comercio y consumo conspicuo.

Una de las estrategias que promueve el resurgimiento de los espacios urbanos es por medio de la promoción que implementa la lógica del capital, con la intención de atraer grandes inversiones a través del sector privado y en asociación con el sector público. Al respecto, Harvey (2007c, 72) escribe que “el capitalismo, por lo tanto, construye y reconstruye una geografía a su imagen”, la cual “actuará como un señuelo tanto para el capital como para la gente adecuada (es decir, rica e influyente)” (Harvey 2004b, 327).

Estas estrategias, que vinculan algún proceso de compra-venta de los espacios urbanos, son auspiciadas por tres modalidades que siguen los postulados de Harvey. En primer lugar, responde a la producción del imaginario urbano atractivo a través del uso de las innovaciones que derivan de las Tecnologías de la Información y la Comunicación (TIC), permitiendo estimular la atracción de grades flujos de inversiones y de consumidores. A propósito, este mecanismo anterior permite diseñar, en segundo lugar, al capital simbólico colectivo y, de manera paralela, crea un tercer momento que aborda a las marcas especiales de distinción 9 (Figura 4).

Estrategias de promoción del espacio urbano bajo la lógica del capital.

Figura 4 : Estrategias de promoción del espacio urbano bajo la lógica del capital.

Fuente: elaborado a partir de Harvey (2014a; 2013).

En cuanto al imaginario urbano atractivo, se trata de una estrategia que vincula al capital privado con la participación del sector público para impulsar innovaciones y estimular la atracción de inversores, con la finalidad de hacer que determinadas ciudades resulten más atractivas mediante la producción de espacios orientados a factores ligados a la cultura, el ocio, el comercio y el consumo del propio espacio (Harvey 2014a, 382-387).

El diseño del imaginario urbano atractivo que rodea a las ciudades puede comprenderse por medio de dos contradicciones. La primera puede dividirse en dos partes, por un lado, la creación de la imagen positiva dirigida hacia los mercados nacionales e internacionales y, por otro lado, el desdibujamiento de las imágenes consideradas como negativas que ocurren al interior del espacio urbano que el propio Estado y el capital encubren. Mientras que la segunda contradicción engloba los factores que potencializan la competencia entre lugares donde la innovación juega un papel central en la atracción de inversionistas. Por último, estas características que reúne la construcción del urbano atractivo promueven la destrucción del antiguo imaginario, con la intención de crear una nueva imagen sofisticada y más actualizada.

La construcción del imaginario urbano atractivo se encuentra vinculada con diversas estrategias de mercantilización, destacando el capital simbólico colectivo (Harvey 2013, 155-163) que responde a la unicidad, autenticidad, particularidad y especificidad del entorno construido, incluidas las cuestiones sociales y culturales que caracterizan a un cierto espacio.

El binomio entre el capital simbólico colectivo y el entorno construido de las ciudades conlleva dos interpretaciones. Por un lado, se sitúa la producción de símbolos de poder, representados por arquitecturas que simbolizan dominio y control, por medio de distintas formas geométricas que constantemente tienden a la monumentalidad. Por ejemplo: “en una ciudad destacan ciertas cosas. Una ciudad medieval europea señala de inmediato que la religión y la aristocracia fueron las principales fuentes de poder por la forma en que dominan las catedrales y los castillos” (Harvey 2014a, 144). En el contexto fordista-keynesiano se caracterizaban símbolos de poder bajo una representación arquitectónica funcionalista, como “el edificio del Chicago Tribune […] y el Rockefeller Center son parte de una historia de constante celebración del sacrosanto poder de clase que nos lleva, en épocas más recientes, a la Trump Tower o al monumental edificio posmodernistas de AT&T” (Harvey 2004b, 90).

Actualmente, se pueden concebir nuevas estrategias que rodean a la construcción del capital simbólico colectivo, destacando factores como la reducción de las áreas comerciales y habitacionales donde el metro cuadrado juega un papel central en los proyectos arquitectónicos de los grupos inmobiliarios. 10

Por su parte, el capital simbólico colectivo 11 se puede analizar mediante la creación de marcas especiales de distinción, 12 delineadas bajo el patrocinio de la promoción del espacio, cuya realización se da a través del uso adherido de nombres y lugares, como es el de París, Atenas, Nueva York, Río de Janeiro, Berlín o Roma, que son de gran importancia y les da ventajas económicas (Harvey 2013, 156). Un ejemplo interesante se encuentra en la costa mediterránea de la península ibérica, ubicada en España, donde la ciudad de Barcelona se ha convertido en un producto de mercantilización por medio de la marca Barcelona, que todo ha convertido en publicidad de se vende todo (Delgado, 2017, 46-47).

La marca de distinción promueve la comunicación de códigos e imágenes, potencializando nuevas subjetividades que alteran la percepción y los deseos de la población con la finalidad de la atracción de la sociedad, para que pueda consumir adecuándose a todos los segmentos, desde los más bajos, transitando a los de medio y hasta llegar a los de la alta sociedad.

Dichos postulados de corte discursivo fueron un tema importante en la agenda del pensamiento de Marx; al respecto, Harvey lo expone de la siguiente manera:

Marx esperaba evidentemente utilizar el poder del lenguaje, y el de poner nombres, con un objetivo político. Su propósito es hacer que miremos fijamente al abismo de la destructiva y contradictoria lógica del capitalismo como sistema económico, mientras entendemos cómo su poder político-económico se reproduce no solo por prácticas sociales materiales de producción-distribución-consumo, sino también por sus poderes hegemónicos respecto a la ideología (los discursos) y las instituciones (el aparato del Estado, pero también las instituciones de la enseñanza, la ley y la religión). (Harvey 2018a, 128)

De esta manera, un ejemplo interesante que adopta estas lógicas proviene de los grandes grupos inmobiliarios, al nombrar a sus proyectos urbanos con el vocablo nuevo (a). 13 La estrategia de incorporar lo nuevo deriva de construir, a partir de las bases conceptuales, una marca en ciertos lugares que ya están fuertemente consolidados, para incorporarlos en la producción de nuevos espacios urbanos e intensificar su mercantilización. De manera similar, la política del Estado ha incurrido en la introducción del léxico por medio de las intervenciones urbanísticas, utilizando una amplia gama de conceptos como sinónimos, aunque la mayoría conlleva distintas connotaciones. Al respecto, sobresalen aquellos con afijos en la primera silaba de los conceptos, como los que comienzan con re; por ejemplo, estos rótulos: reciclamiento, rehabilitación, remodelación y renovación.

De esta manera, al incorporar el neologismo nuevo, no solo se contempla el proceso de producción del lugar promovido por el capital, sino que también en su construcción interna se manifiesta la creación del valor simbólico y representativo como producto distintivo del poder económico-social y político institucionalizado que, desde el mismo nombre, se hace patente su prestigio y distinción con la finalidad de vender esa porción de la ciudad.

Finalmente, el imaginario urbano atractivo potencializa la valorización de los espacios urbanos mediante la creación del capital simbólico colectivo, representados por grandes símbolos de poder y en el diseño de marcas especiales de distinción. Sin embargo, este proceso auspiciado por la lógica del capital ha agudizado las contradicciones y conflictos que acarrean la exclusión de un estamento de la sociedad. Su desenvolvimiento está dirigido a los estamentos capaces de adquirir los productos; inclusive, al mismo espacio urbano de la ciudad. Cuando el antiguo imaginario atractivo ya no sea capaz de cumplir con los estándares de innovación, se yuxtapone la destrucción del espacio urbano para volverse a construir, permitiendo un nuevo ciclo de acumulación, absorción y sobrevivencia del capital.

Conclusiones

Gran parte de la literatura sobre la cuestión urbana se sitúa en explicar algún concepto perteneciente al teórico que mayor satisface las necesidades del investigador, contribuyendo de esta forma a generar claves de interpretación para el entendimiento de su objeto de estudio. Sin embargo, habitualmente, este tipo de ejercicio puede fragmentar el análisis y generar cierto reduccionismo.

Así, este trabajo es un esfuerzo de sistematización y análisis de algunas de las principales aportaciones de la obra literaria de Harvey, con la intención de establecer la relación entre el capital y la producción del espacio y cómo se puede aplicar en el entendimiento de la ciudad contemporánea.

La evolución de las nociones, categorías y tesis postuladas en la obra de Harvey revela que han sido, constantemente, reelaboradas y han adquirido cierta madurez al comprender los procesos que operan en la producción del espacio. Por ello, en la producción del espacio del capital interactúan tres procesos que pueden relacionarse: en primer lugar, la transmutación que sufre el espacio mediante el capital; en segundo lugar, la asociación del capital privado con la base instrumental que desarrolla la política del Estado a través de discursos de corte empresarial; y, en el tercero, la creación de múltiples estrategias que diseñan el capital para potencializar la compra-venta del espacio urbano.

En consecuencia, la importancia de la obra de David Harvey radica en ofrecer claves de interpretación de la producción de los espacios del capital, revelando sus múltiples contradicciones e identificando las geografías de las diferencias. Asimismo, considera importante que la sociedad civil retome y construya sus espacios de esperanza, ya que, desde hace tiempo, ha renunciado al derecho de hacer la ciudad a su manera, por los intereses de múltiples agentes e instituciones. Si los resultados no son lo suficientemente atractivos, entonces se debe reclamar y replantear el derecho a cambiarlo por medio de la acción política (Harvey 2006a; Harvey 2014c, 285-288).

Referencias

  1. Aalbers, Manuel. 2011. Place, Exclusion, and Mortgage Markets. United Kingdom: Wiley-Blackwell. 🠔
  2. Alessandri, Ana. 2008. “De la ‘Geografía de la acumulación’ a la ‘Geografía de la reproducción’: un diálogo con Harvey.” Scripta Nova XII (270). 🠔
  3. Alessandri, Ana. 2015. “A reprodução do espaço urbano como um momento de acumulação capitalista.” En Crise Urbana, organizado por Ana Fani Alessandri, 25-36. Brasil: editora contexto. 🠔
  4. Barnes, Trevor. 2006. “Between Deduction and Dialectics: David Harvey on Knowledge.” En A Critical Reader David Harvey, editado por Noel Castree y Derek Gregory, 26-46. UK: Blackwell. 🠔
  5. Brenner, Neil, y Cristian Schmid. 2016. “La ‘era urbana’ en debate.” Revista de Estudios Urbanos Regionales 42 (127): 307-339. 🠔
  6. Brenner, Neil, y Nik Theodore. 2017. “Las ciudades y las geografías del neoliberalismo realmente existente.” En Teoría urbana crítica y políticas de escala, editado por Álvaro Sevilla, 113-159. España: Icaria-Espacios críticos. 🠔
  7. Benach, Nuria, y Abel Albet. (eds.). 2019. David Harvey. La lógica geográfica del capitalismo. España: Icaria Espacios críticos. 🠔
  8. Castree, Noel. 1998. “Envisioning Capitalism. Geography and the Renewal of Marxian Political-Economy.” Tesis de doctorado, Universidad de British Columbia, British Columbia. 🠔
  9. Castree, Noel. 2007. “David Harvey: Marxism, Capitalism and the Geographical Imagination.” New Political Economy 12 (1): 97-115. https://doi.org/10.1080/13563460601068859 [URL] 🠔
  10. Castree, Noel. 2011. “David Harvey.” En Key Thinkers on Space and Place, editado por P. Hubbard, y R. Kitchin. Los Ángeles: SAGE. 🠔
  11. Castree, Noel, y Derek Gregory. 2006a. A Critical Reader David Harvey, UK: Blackwell. 🠔
  12. Castree, Noel, y Derek Gregory. 2006b. “David Harvey. List of Publications.” En A Critical Reader David Harvey, editado por Noel Castree, y Derek Gregory, 295-302. UK: Blackwell. 🠔
  13. Davies, Mike. 2003. Ciudades de cuarzo. Arqueología del futuro en Los Ángeles. España: Lengua de trapo. 🠔
  14. Delgado, Manuel. 2017. La ciudad mentirosa: fraude y miseria del “modelo Barcelona”. Madrid: Catarata. 🠔
  15. Elden, Stuart. 2004. Understanding. Henri Lefebvre. Theory and the Possible. London: Continuum. 🠔
  16. Gregory, Derek. 2006. “Introduction: Troubling Geographies.” En A Critical Reader David Harvey, editado por Noel Castree y Derek Gregory, 1-20. UK: Blackwell. 🠔
  17. Harvey, David.1970. “Behavioral Postulates and the Construction of Theory in Human Geography.” Geografica Polonica 18: 27-25. 🠔
  18. Harvey, David.1983. Teorías, leyes y modelos en geografía. Madrid: Alianza Editorial. 🠔
  19. Harvey, David. 1985a. Consciousness and the Urban Experience. Oxford: Basil Blackwell. 🠔
  20. Harvey, David. 1985b. The Urbanization of Capital. Oxford: Basil Blackwell. 🠔
  21. Harvey, David. 1989a. “From Managerialism to Entrepreneurialism: The Transformation in the Urban Governance in Late Capitalism.” Geografiska Annaler 71 (1): 3-17.https://doi.org/10.1080/04353684.1989.11879583 [URL] 🠔
  22. Harvey, David. 1989b. The Urban Experience. Great Britain: The John Hopkins University Press Baltimore. 🠔
  23. Harvey, David. 1990. Límites del capitalismo y teoría marxista. México: Fondo de Cultura Económica. 🠔
  24. Harvey, David. 2000. “Reinventar la Geografía: entrevista con David Harvey.” New Left Review, no. 4, 107-126. 🠔
  25. Harvey, David. 2001. “Globalization and the “Spatial Fix”.” Geographische revue, no. 2, 23-30. 🠔
  26. Harvey, David. 2004a. “Retrospect on The Limits to Capital.” Antipode 36 (3): 544-549.https://doi.org/10.1111/j.1467-8330.2004.00431.x [URL] 🠔
  27. Harvey, David. 2004b. La condición de la posmodernidad. Investigación sobre los orígenes del cambio cultural. Buenos Aires: Amorrortu. 🠔
  28. Harvey, David. 2004c. “Mundos urbanos posibles.” En Lo urbano en 20 autores contemporáneos, editado por Ángel Martín, 177-198. Barcelona: UPC. 🠔
  29. Harvey, David, y Neil Smith. 2005. Capital financiero, propiedad inmobiliaria y cultura. Barcelona: UAB, Universitat Autònoma de Barcelona. 🠔
  30. Harvey, David. 2006a. Spaces of Global Capitalism. London: Verso. 🠔
  31. Harvey, David. 2006b. “Space as a keyword.” En A Critical Reader David Harvey, editado por Noel Castree y Derek Gregory, 270-293. UK: Blackwell. 🠔
  32. Harvey, David. 2007a. Urbanismo y desigualdad social. Madrid: Siglo Veintiuno Editores. 🠔
  33. Harvey, David. 2007b. El nuevo imperialismo. España: Akal. 🠔
  34. Harvey, David. 2007c. Espacios de esperanza. España: Akal. 🠔
  35. Harvey, David. 2008a. París, capital de la modernidad. España: Akal. 🠔
  36. Harvey, David. 2008b. “El derecho a la ciudad.” New Left Review, no. 53, 23-39. 🠔
  37. Harvey, David. 2009. Breve historia del neoliberalismo. España: Akal. 🠔
  38. Harvey, David. 2012. El enigma del capital y las crisis del capitalismo. España: Akal. 🠔
  39. Harvey, David. 2013. Ciudades rebeldes. Del derecho a la ciudad a la revolución urbana. España: Akal. 🠔
  40. Harvey, David. 2014a. Espacios de capital. Hacía una geografía crítica. España: Akal 🠔
  41. Harvey, David. 2014b. Guía de El Capital de Marx. Libro primero. España: Akal. 🠔
  42. Harvey, David. 2014c. Diecisiete contradicciones y fin del capitalismo. Madrid: Traficantes de sueños. 🠔
  43. Harvey, David. 2016. Guía de El Capital de Marx. Libro segundo. España: Akal. 🠔
  44. Harvey, David. 2017. El cosmopolitismo y las geografías de la libertad. España: Akal. 🠔
  45. Harvey, David. 2018a. Justicia, naturaleza y la geografía de la diferencia. Madrid: Traficantes de sueños. 🠔
  46. Harvey, David. 2018b. Senderos del mundo. España: Akal. 🠔
  47. Harvey, David. 2019. Marx, El capital y la locura de la razón económica. España: Akal. 🠔
  48. Harvey, David. 2021. Espacios del capitalismo global. Hacia una teoría del desarrollo geográfico desigual. España: Akal. 🠔
  49. Harvey, David. y Smith, Neil. 2005. Capital financiero, propiedad inmobiliaria y cultura. España: Universidad Autónoma de Barcelona. 🠔
  50. Hayter, Teresa, y David Harvey. 1993. The Factory in the City: The Story of the Cowley Automobile Workers in Oxford. Londres: Mansell Pub. 🠔
  51. Hubbard, Phil, Rob Kitichin, y Gill Valentine. 2008. Key Texts in Human Geography. Los Angeles: SAGE. 🠔
  52. Jessop, Bob. 2006. “Spatial Fixes, Temporal Fixes and Spatio-Temporal Fixes.” En A Critical Reader David Harvey, editado por Noel Castree y Derek Gregory, 142-165 UK: Blackwell. 🠔
  53. Lefebvre, Henri. 1972. “La significación de la comuna.” En La crisis actual de la política, Lefebvre y otros, 45-75. Argentina: Rodolfo Alonso Editor. 🠔
  54. Lefebvre, Henri. 1976a. Espacio y política. El Derecho a la Ciudad II. Barcelona: ediciones península. 🠔
  55. Lefebvre, Henri. 1976b. La revolución urbana. España: Alianza editorial. 🠔
  56. Lefebvre, Henri. 1976c. Tiempos equívocos. España: Kairó. 🠔
  57. Lefebvre, Henri. 1976d. De lo rural a lo urbano. Argentina: Lotus mare. 🠔
  58. Lefebvre, Henri. 2013. La producción del espacio. España: Capitán Swing. 🠔
  59. León, Efraín. 2016. Geografía crítica. Espacio, teoría social y geopolítica. Mexico: UNAM-ITACA. 🠔
  60. Merrifield, Andy. 2002. Metromarxism. A Marxist Tale of the City. New York: Routledge. 🠔
  61. Merrifield, Andy. 2014. The New Urban Question. United States: PlutoPress. 🠔
  62. Merry, Marcia, y David Harvey. 1972. People, Poverty and Wealth. Glasgow: Collins Certificate Topics in Geogaphy. 🠔
  63. Moraes, Antonio, y Wenderley Messias da Costa. 2009. Geografía crítica. La valorización del espacio. México: ITACA. 🠔
  64. Paterson, John. 1984. David Harvey’s Geography. New York: Routledge. 🠔
  65. Peet, Richard. 2013. “The Radicalization of Geography.” Societat Catalana de Geografia, no. 75, 185-193. https://doi.org/10.2436/20.3002.01.28 [URL] 🠔
  66. Sheppard, Eric y Trevor Barnes. 2019. “Baltimore As Truth Spot. David Harvey, Johs Hopkins, and Urban Activism.” En Spatial Histories of Radical Geography. North America and Beyond editado por Trevor J. Barnes, y Eric Sheppard. USA-UK: WILEY. 🠔
  67. Soja, Edward. 1989. Postmodern Geographies. The reassertion of Space in Critical Social Theory. London: Verso. 🠔
  68. Soja, Edward. 2008. Postmetrópolis. Estudios críticos sobre las ciudades y las regiones. Madrid: Traficantes de Sueños. 🠔
  69. Smith, Neil. 2001. “Marxism and Geography in the Anglophone World.” Geographische Revue, no. 2, 5-21. 🠔
  70. Smith, Neil. 2020. Desarrollo desigual. Naturaleza, capital y la producción del espacio. Madrid: Traficantes del Sueño. 🠔
  71. Swyngedouw, Erik. 2003. “The Marxian Alternative: Historical-Geographical Materialism and the Political Economy of Capitalism.” En A Companion to Economy Geography, editado por Eric Sheppard, y Trevor Barnes USA. Blackwell. 🠔
  72. Ullán de la Rosa, Francisco. 2014. Sociología urbana: de Marx y Engels a las escuelas posmodernas. Madrid: CIS 🠔
  73. Zukin, Sharon. 2006. “David Harvey on Cities.” En A Critical Reader David Harvey, editado por Noel Castree y Derek Gregory, 102-120. UK: Blackwell. 🠔
Producto derivado del proyecto del Programa de Apoyos a la Investigación e Innovación Tecnológica. PAPIIT IN302120. “Financiarización del mercado inmobiliario: nuevas formas, actores y escalas en la producción del entorno construido en la ciudad contemporánea”.
Harvey hace referencia a que este “libro sirvió de base de todo lo que he estado haciendo desde entonces. Es mi texto favorito, sin embargo, irónicamente, probablemente sea el menos leído” (2000, 113-114).
No se ha contabilizado su tesis doctoral: “Aspects of Agricultural and Rural Change in Kent, 1815-1900”, además de reportes e intervenciones. Es importante considerar que la disertación doctoral de Harvey, según Barnes, es histórica y no se basó en métodos cuantitativos sino cualitativos (2006, 35).
Algunos han dedicado subapartados para analizar las contribuciones en el pensamiento de Harvey (Merrifield 2002; Ullán de la Rosa 2014), mientras que otros estudios han puesto énfasis para analizar algunos textos como lo realizado por Ron Johnston, Noel Castree, Keith Woodward y John Paul Jones III (Hubbard, Kitichin y Valentine 2008) y, en algunos casos se ha analizado las contribuciones espaciales (Castree 2011, 234-241).
En sentido similar, se pueden seguir las clases en formato audiovisual. Véase el siguiente vínculo: https://www.youtube.com/user/readingcapital y http://davidharvey.org/
Si bien, es claro que existen otras propuestas de mayor complejidad, como la destrucción creativa del territorio (2012), la solución espacio-temporal (2007b) y el desarrollo geográfico desigual (2009), estas propuestas pueden relacionar otros conceptos y, por ende, diferir en la propuesta realizada.
Se refiere a dos fuerzas aparentemente opuestas simultáneamente presentes en una situación, una entidad, un proceso o un acontecimiento determinado (Harvey 2014c, 17).
Es interesante que las contribuciones de Harvey tienda a evitar los conceptos del marketing urbano y la marca de la ciudad para potencializar la venta de la ciudad, aunque, no dudamos que tengan similitudes.
Otra interpretación que podría contribuir al tema es la realizada por Soja (2008, 472-479) mediante los simulacros o Simcity, que configuran ambientes que generan parques temáticos, de entretenidos mundos hiperreales en paquetes de culturas simuladas, comunidades urbanas, estilos de vida y preferencias de consumo. Los ciudadanos también eligen si pueden pagar un lugar que simula un tema en particular o un paquete de paisajes-imágenes.
Concepto alusivo a Pierre Bourdieu, denominado “capital simbólico” (Harvey 2004b, 97), pero modificado por Harvey como “capital simbólico colectivo” (Harvey 2013, 156) para promover la reactivación económica mediante estrategias como la marca de la ciudad, auspiciada por las Tecnologías de la Información y Comunicación (TIC) (Zukin 2006, 116-117).
Esta propuesta se relaciona con otra contribución de Harvey (2013, 163-167) denominada como renta de monopolio.
Otro caso similar fue el que aconteció en Los Ángeles que ha cambiado el nombre del futuro museo de arte moderno por el de Museo de Arte Contemporáneo (Davies 2003, 59).