Cuadernos de Geografía: Revista Colombiana de Geografía
2256-5442
Universidad Nacional de Colombia
https://doi.org/10.15446/rcdg.v32n1.98058

Recibido: 30 de agosto de 2021; Aceptado: 21 de julio de 2022

Reconstrucción 3D con enfoque catastral para la identificación física de bienes inmuebles

3D Reconstruction with Cadastral Focus for Physical Identification of Real Estate

Reconstrução 3D com foco cadastral para a identificação física de bens imóveis

Y. Cortes Millan, * J. Hernández Santana, ** J. Avendaño Arias, *** E. Upegui Cardona, ****

Universidad Distrital Francisco José de Caldas, Bogotá – Colombia Universidad Distrital Francisco José de Caldas Colombia
Universidad Distrital Francisco José de Caldas, Bogotá – Colombia Universidad Distrital Francisco José de Caldas Colombia
Universidad Distrital Francisco José de Caldas, Bogotá – Colombia Universidad Distrital Francisco José de Caldas Colombia
Universidad Distrital Francisco José de Caldas, Bogotá – Colombia Universidad Distrital Francisco José de Caldas Colombia

Universidad Distrital Francisco José de Caldas, Bogotá – Colombia. yhcortesm@correo.udistrital.edu.co – ORCID: 0000-0003-0188-6504.
Universidad Distrital Francisco José de Caldas, Bogotá – Colombia. juashernandezs@correo.udistrital.edu.co – ORCID: 0000-0002-8782-6803.
Universidad Distrital Francisco José de Caldas, Bogotá – Colombia. jaavendanoa@correo.udistrital.edu.co – ORCID: 0000-0002-7193-2070.
Universidad Distrital Francisco José de Caldas, Bogotá – Colombia. esupeguic@udistrital.edu.co – ORCID: 0000-0003-0973-7140.
Correspondencia: Yosef Harvey Cortes Millan, Calle 49 B sur 9A 94 torre 9 – 1102, Colombia.

Resumen

El catastro multipropósito Lemmens (2010) promulga la necesidad inaplazable de propender por la interoperabilidad de la información inmobiliaria y la aplicación de métodos y modelos que cada vez más acerquen a este censo en tanto caracterización fiel de la realidad predial, soportados en las bondades tecnológicas contemporáneas. Si bien la perspectiva 2D de la información geográfica y catastral ha sido el soporte milenario de estas actividades, la representación altimétrica de los bienes inmuebles se ha convertido en una deuda que impide conocer en completitud las características físicas. Por ello, y con ayuda de la fotogrametría digital FD, se propone una ruta metodológica para la adquisición de las cualidades físicas de un bien inmueble, cubierta, estructura, acabados principales y fachada, en un entorno de visualización 3D. En este trabajo, se demarca una metodología basada en la fotogrametría de corto alcance en combinación con el uso de sistemas de información geográfica, desarrollando la aplicación técnica de un catastro 3D (Gené-Mola et ál. 2020). Lo anterior encuentra correspondencia con cualidades óptimas, como la precisión posicional y temática, la consistencia y la completitud de los datos espaciales que pueden ser utilizados en la formulación de políticas públicas. Los resultados muestran errores milimétricos en los procesos de reconstrucción 3D, lo cual, permite una identificación previa óptima de los bienes inmuebles objeto de levantamiento.

Palabras clave

catastro polivalente, catastro 3D, fotogrametría, modelos, reconstrucción 3D.

Abstract

The multipurpose cadastre Lemmens (2010) promulgates the unpostponable need for the interoperability of real estate information and the application of methods and models that bring this census closer to faithfully characterize property reality, supported by contemporary technological advance. Although the 2D perspective of geographic and cadastral information has been the millenary support of these activities, the altimetric representation of real estate has become a debt that prevents the complete knowledge of the physical characteristics. For this reason, and with the help of digital photogrammetry, a methodological route is proposed for the acquisition of the physical qualities of a real estate property, roof, structure, main finishes, and facade, in a 3D visualization environment. This work outlines a methodology based on short-range photogrammetry in combination with the use of geographic information systems, developing the technical application of a 3D cadastre (Gené-Mola et al. 2020). The above finds correspondence with optimal qualities, such as positional and thematic accuracy, consistency, and completeness of spatial data that can be used in the formulation of public policies. The results show millimetric errors in the 3D reconstruction processes, which allows an optimal prior identification of the real estate to be surveyed.

Keywords

multipurpose cadastre, 3D cadastre, photogrammetry, models, 3D reconstruction.

Resumo

O cadastro multiúso Lemmens (2010) afirma a necessidade urgente da interoperabilidade da informação imobiliária e da aplicação de métodos e modelos que aproximem cada vez mais este censo como caracterização fiel da realidade imobiliária, apoiada por benefícios tecnológicos contemporâneos. Embora a perspectiva 2D da informação geográfica e cadastral tenha sido o suporte milenar para estas atividades, a representação altimétrica dos bens imóveis se tornou numa dívida que impede o conhecimento completo das características físicas. Por este motivo, e com a ajuda da fotogrametria digital, é proposto um percurso metodológico para a aquisição das qualidades físicas de uma propriedade imobiliária, telhado, estrutura, acabamentos principais e fachada, num ambiente de visualização 3D. Neste trabalho, é delineada uma metodologia baseada na fotogrametria de curto alcance em combinação com a utilização de sistemas de informação geográfica, desenvolvendo a aplicação técnica de um cadastro 3D (Gené-Mola et al. 2020). O exposto encontra correspondência com qualidades ideais, tais como precisão posicional e temática, consistência e integralidade de dados espaciais que podem ser utilizados na formulação de políticas públicas. Os resultados mostram erros milimétricos nos processos de reconstrução em 3D, o que permite uma pré-identificação ótima do imóvel a ser pesquisado.

Palavras-chave

cadastro multiusos, cadastro 3D, fotogrametria, modelos, reconstrução 3D.

Introducción

El catastro, en tanto función estatal geohistórica, ha sido definido de diferentes maneras: por un lado, como el proceso de inventariar la propiedad inmobiliaria en sus condiciones físicas, jurídicas y económicas (Pinzón y Fonti 2007); y por otro lado, en una perspectiva más amplia, como el conjunto de nociones y conceptos que apuntan teóricamente a un modelo dinámico y crítico de la propiedad inmobiliaria, su alcance económico y social y que apoya los procesos de planificación del desarrollo. En sí, independientemente del enfoque y de la polisemia, es posible plantear que el catastro finalmente gira en torno a la obtención y procesamiento de información sobre la propiedad inmobiliaria (física, jurídica, económica) para la toma de decisiones (UN-ECE 1996), en el presente al igual como ha sido desde hace 3.500 años.

Hoy en día, en la plenitud de la era tecnológica, se han abierto un gran número de posibilidades no solo para poder gestionar una mayor cantidad de datos e información, sino también para responder a retos emergentes (cambio climático, gestión del riesgo, catastro de redes, prospectiva, etc) (Gené-Mola et ál. 2020). Es precisamente aquí en donde el catastro en 3 dimensiones —C3D— cobra relevancia, ya que el desarrollo de nuevas tecnologías ha posibilitado la transición desde las tradicionales mediciones planas horizontales XY —2D—, caracterizadas por el uso de papel y fuentes analógicas o en el mejor de los casos sistemas CAD o GIS, hacia la volumetría de objetos espaciales XYZ (Z como elevación). Este cambio, de 2D a 3D, entendido como una deuda inaplazable con la caracterización inmobiliaria, permite cumplir con los preceptos de un catastro capaz de captar la dinámica inmobiliaria de forma más ágil y completa (Barbero-García et ál. 2019), así como vincular métodos colaborativos para los ciudadanos, en la medida que cada vez posibilitará la real meta de censar los elementos del mundo real lo más fidedignamente posible.

Hossam (2019) destaca que la fotogrametría digital, campo geoinformacional base de esta reflexión, sigue siendo apropiada y altamente pertinente para estos levantamientos en la actualidad, en especial la fotogrametría de corto alcance (SRP) que se ha utilizado como una herramienta innovadora para levantamientos, en donde se identifican las edificaciones de forma económica, rápida y sencilla.

El objetivo de este texto es abordar los aspectos metodológicos de la reconstrucción 3D, con un enfoque catastral multipropósito, para la identificación de bienes inmuebles, especialmente en sus aspectos físicos —fachada, cubierta y acabados—, con herramientas fotogramétricos. Metodológicamente, el proceso se realizó a partir de la toma de videos en un sector del sur Bogotá-Colombia, barrio Molinos, para extraer de allí las imágenes necesarias y poder generar la nube de puntos densa, la malla texturizada, la modificación del escalado y su limpieza de datos; a partir de lo cual se logra la reconstrucción 3D del objeto de interés con apoyo de los software Pix4D y ArcGIS.

El desarrollo de la propuesta se configura en los siguientes momentos. De primera mano se plantean algunos elementos sobre el catastro, el catastro multipropósito y su contexto en Colombia, así como la necesidad metodológica de poder contar con este tipo de reflexiones; luego se describe detalladamente el enfoque metodológico y el flujo de trabajo propuesto para la reconstrucción 3D. A continuación, se muestra el proceso metodológico y la reconstrucción del modelo 3D para identificación de variables físicas externas prediales; se abordan los resultados de este proceso a la luz de la gestión catastral, la inclusión de tecnologías, la interoperabilidad de fuentes y los procesos, y finalmente se plantean las conclusiones en vista de la gran potencialidad en el contexto de los retos del catastro multipropósito.

Del catastro y los retos contemporáneos con la geoinformación

Desde el lanzamiento de las reflexiones del catastro 2014 por parte de la Federación Internacional de Topógrafos (FIG) (Kaufman y Steudler 1998) y su reafirmación para el catastro 2034 por Lemmens (2010) a la luz de los casos de Australia y Nueva Zelanda, el reto ha sido promover métodos y conceptualización para un sistema catastral moderno y a la vanguardia del siglo XXI. En este sentido, alimentar continuamente los sistemas catastrales, en tiempos más razonables y a través de las tecnologías disponibles, al menos en lo que tiene que ver con las condiciones físicas del inmueble —fachadas, muros, techos, materiales, estado de conservación, etc.—, es quizás uno de los retos más urgentes y comunes a nivel mundial. Colombia no ha estado ajena a este proceso, ya que entre 2016 y 2019 se vinculó a la que podría ser denominada la nueva era para el catastro, por medio de la promulgación de política pública del catastro multipropósito —más allá de su fin tradicional fiscal— con la CONPES 3859 (2016) y CONPES 3958 (2019).

Uno de los focos de esta apuesta fue la de reconocer la necesidad de incluir formalmente métodos indirectos (Sistemas de Información Geográfica, sensores remotos, bases de datos, entre otros), para capturar información catastral de la manera más confiable y ágil posible. Esto inspira el desarrollo de este texto, es decir, la indagación de métodos que permitan censar los elementos altimétricos prediales por medio de reconstrucciones 3D, como una alternativa eficiente y económica.

La cartografía catastral en un enfoque tradicional se ha soportado en la representación planimétrica, determinando las siluetas y los límites de las parcelas. Sin embargo, las características altimétricas, más allá de su reporte aislado en bases de datos alfanuméricas, se ha convertido en una necesidad relevante, al punto que es un objetivo legal de diferentes países (Erba 2007), tales como Australia y Nueva Zelanda, en donde se han realizado estudios en la construcción de dicho catastro multidimensional. Esto abre la puerta a estudios sobre administración de tierras, planificación, cartografía y bases de datos espaciales (Erba 2007), identificación de tipologías prediales y constructivas, vectores de informalidad de la tenencia, etc.

El levantamiento físico catastral tradicional se realiza a partir del diligenciamiento de la ficha predial, correspondiente a un documento en medio análogo o digital, en el cual se consagra la información predial de cada unidad orgánica catastral —Resolución 070, 2011; Resolución 1149 de 2021— (IGAC 2011; 2021). Este documento consta de variables como: estructura (armazón, muros, cubierta y su conservación), acabados principales (fachadas, revestimiento de muros, pisos y su conservación), baño (tamaño, enchapes, muebles y su conservación) y cocina (tamaño, enchapes, muebles y su conservación). Además, tiene un esquema sobre cada una de las plantas, pisos, construcciones y loteo del predio. Pese a la validez de este proceso, es claro que con él se limita la identificación de los atributos 3D, que no solamente es el dato de la altura o el número de los pisos, sino en realidad todo el conjunto de elementos que constituyen la tridimensionalidad.

En el documento CONPES 3859 (2016) se plantea la debilidad en el reconocimiento de variables físicas emergentes en los predios, debido a la complejidad territorial a la se han abocado las ciudades contemporáneas. Los materiales, las tipologías constructivas, así como el uso con otros propósitos, son elementos que el catastro clásico está en deuda de reconocer. Por ejemplo, Jalón et ál. (2021) concluyen que el deterioro del patrimonio construido se está convirtiendo en una emergencia para muchos países en los que avanza un proceso de degradación, y la aplicación de catastros modernos, con el uso técnicas como la fotogrametría digital permite un análisis oportuno para la toma de decisiones. Dicho deterioro corresponde a características físicas que pueden ser potencialmente modeladas a partir de procesos y métodos fotogramétricos, lo que, entre otras cosas, no solo redundará en la identificación de afectaciones al patrimonio en torno a sus condiciones físicas, sino que también podría dar una aproximación a la detección de materiales o la realización de mediciones.

Así, son muchos los logros que se pudiesen obtener con la inclusión de metodologías 3D en el catastro que apoyaría el reconocimiento predial de fachadas y estructuras, pero que posibilitaría incursionar en otras áreas como los temas patrimoniales, por ejemplo. De hecho, a la luz de la Ley 388 de 1997 en su artículo 9 (Congreso Nacional de Colombia 1997), que trata sobre las normas de ordenamiento territorial, estos métodos de reconstrucciones 3D a partir de imágenes bidimensionales basadas en fotogrametría de corto alcance (Goda, L’Hostis, y Guerlain 2019), pueden ser herramientas para la planificación territorial, debido a la identificación de tendencias, como base de los ejercicios prospectivos.

Finalmente, uno de los hitos más recientes en el proceso, es la adopción del modelo LADMCOL (ISO 19152:2012), como base del catastro multipropósito. Es claro que Colombia ha de transitar hacia la representación 3D con atributos de geometría, cardinalidad de uno a muchos y, eventualmente, definir un volumen con la definición del plano y la altura (X, Y, Z). Esto con el fin de tener cada vez más, un acercamiento diáfano a las condiciones reales prediales.

Metodología y flujo de trabajo

El área de estudio corresponde al barrio residencial informal Molinos en el sur de Bogotá Colombia, en la manzana catastral código 001414060 del (Figura 1), en donde por medio de visitas a terreno, se tomaron una serie de datos correspondiente a videos de las fachadas de los inmuebles y distancias. La grabación de video 5 se hizo con el objeto de facilitar la reconstrucción 3D. Como puntos de control terrestre, se obtuvieron cuatro puntos de la Infraestructura de Datos Espaciales para el Distrito Capital de Bogotá —en adelante, IDECA—(IDECA 2021). Adicionalmente, se tomaron en campo cuatro distancias frontales de líneas de demarcación, que luego fueron validadas a partir de mediciones sobre la malla texturizada y la nube de puntos georreferenciada con los puntos de control también tomados en campo.

El software utilizado en el flujo de trabajo inicial es Pix4D, programa que permite definir las propiedades que influyen en la calidad, precisión y formato final de los productos (Calleja 2016). Los parámetros implementados fueron: en el procesamiento inicial, escala completa de la imagen para los puntos clave, vuelo libre o terrestre como parámetro para el emparejamiento de pares en las imágenes, número de objetivos automáticos de puntos clave, método de calibración estándar con emparejamiento automático. En cuanto a la nube de puntos, se seleccionó ½ de la escala de la imagen, alta densidad, tres emparejamientos como mínimo y finalmente para la malla, generación de una malla contextual y alta resolución.

Posteriormente, para la visualización de la nube de puntos y la vinculación al Sistema de Información Geográfica junto con los puntos de control de campo y las capas vectoriales base, se utilizó el software de escritorio ArcGIS, que permitirá la visualización de la información espacial (ESRI 2021). Cabe resaltar que se empleó ArcGIS Desktop en el proceso ejecutado con respecto a características dimensionales 2D en su versión 10.8; por otro lado, se usó ArcScene para lo concerniente con procesos de visualización tridimensional 3D y extrusión 3D.

Representación de los puntos de control del suelo en la nube y contraste con los puntos evaluados del sistema de coordenadas IDECA

Figura 1 : Representación de los puntos de control del suelo en la nube y contraste con los puntos evaluados del sistema de coordenadas IDECA

El flujo de trabajo comienza con un vídeo (Barbero-García et ál. 2019) del que se extraen las imágenes y se alinean para la generación del proyecto (Figura 2). A continuación, se obtiene la nube de puntos dispersa (Edmondson et ál. 2019), para luego generar la nube de puntos densa, la malla texturizada, la modificación del escalado y su limpieza de datos, logrando finalmente la reconstrucción 3D del objeto de interés.

Ahora, es prudente definir las orientaciones internas y externas. La orientación interna es el proceso por el cual, mediante el tamaño de la imagen y el tipo de sensor, se reconstruye un haz de rayos idéntico al realizado en la realidad; por otro lado, la orientación externa se refiere a que los haces formados en el proceso anterior estén (respecto al terreno) en una posición idéntica a la que tenían cuando se capturaron las imágenes (Santamaría y Sanz 2011). Entendiendo la nube de puntos dispersa como la identificación de puntos característicos resultantes del preprocesamiento interno de los haces de rayos homólogos en un primer momento (Goda, L’Hostis, y Guerlain 2019). Luego, la nube de puntos densa será el resultado de incrementar dicha nube dispersa de puntos claves, a través de la intersección de puntos característicos, lo que incluye la aerotriangulación y el ajuste en bloque, obteniendo así mayor cantidad de puntos en torno a los de pivote.

Al disponer de la información de las orientaciones proveniente de proyectos previos, fue posible vincularlas al proceso actual. Se georreferenciaron los datos del proyecto para realizar las orientaciones internas y externas, lo que ha permitido identificar las vigas homólogas (Vergara 2019), con el fin de obtener el emparejamiento de puntos, logrando la nube de puntos dispersa. Para la realización de la orientación interna y externa, el software utilizado tiene en cuenta las coordenadas del punto principal de la cámara, distancia principal, marcas fiduciales y distorsión del objetivo. Además, también se tuvo la orientación externa: posición de la cámara en el espacio; coordenadas de la posición del centro de proyección (X0, Y0, Z0) y las tres rotaciones de la cámara (ω, ϕ, κ). Previendo los elementos de la orientación externa de todos los haces de luces o rayos de un bloque, se calculan simultáneamente para todas las fotografías (Pérez 2001), de forma automática.

Una vez obtenida la nube de puntos preliminar, esta es reclasificada con el apoyo y la experticia del fotointerpretador. Así, a partir de las características morfológicas pictóricas de la nube densificada, se eliminan aquellos puntos que no correspondan al objeto u objetos de interés. Esta clasificación se realiza en el software Pix4D, a partir de la cual se obtiene la nube de puntos final y se calcula la malla texturizada. Una vez generada la nube de puntos finales, se realiza la conexión con el sistema de información geográfica que permite la visualización del área de estudio en perspectiva, como se ha mencionado (Erba 2007; El-Din Fawzy 2019). El empalme se realiza con las siluetas y el levantamiento de información alfanumérica que proporcionará la extracción de las siluetas. La información se controla con las cotas extraídas de la nube de puntos y los puntos de control del terreno tomados en el campo y dados por la IDECA, por lo que es posible georreferenciar la nube de puntos. Esto se basa en la transformación conforme tridimensional, que consiste en convertir de un sistema tridimensional a otro (Pérez 2001).

Flujo inicial

Figura 2 : Flujo inicial

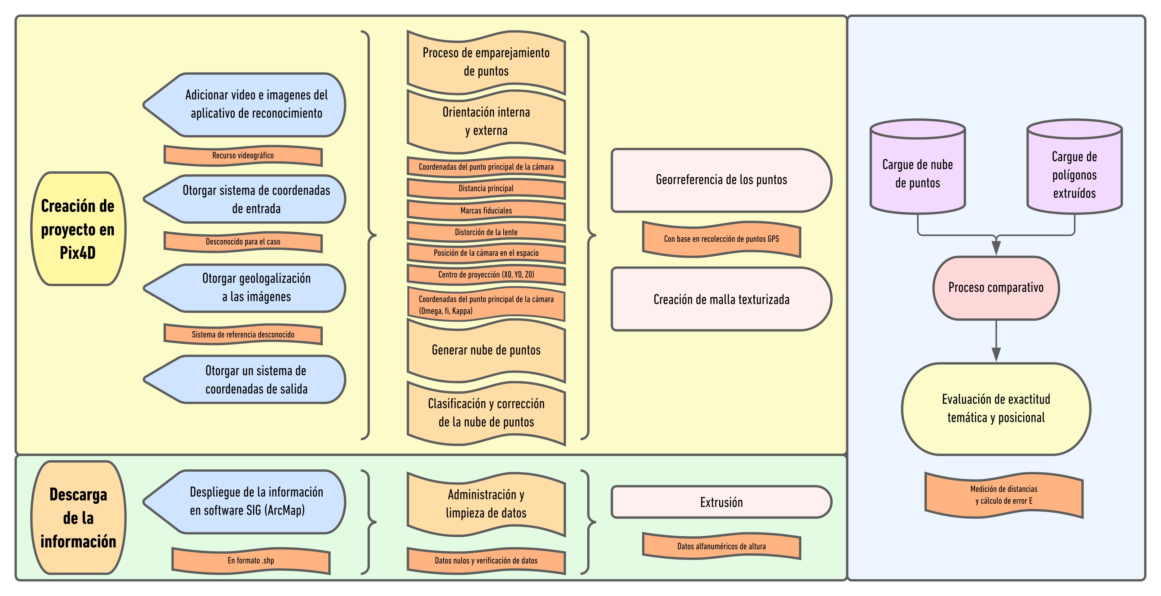
El flujo de trabajo comprende tres escenarios. El primero es la creación y ejecución de la metodología en el software fotogramétrico Pix4D, comprendido por la adición del recurso videográfico, el diligenciamiento de los sistemas de referencia que, para este caso, comprende la opción desconocido. Posteriormente se tiene el proceso de emparejamiento de puntos, la orientación interna (cuyos atributos comprenden las coordenadas del punto principal de la cámara, distancia principal, distorsión de la lente) y orientación externa (cuyos atributos comprenden la posición de la cámara en el espacio, el centro de proyección (X0, Y0, Z0) y los tres giros de la cámara Omega, Phi, Kappa). Ahora, una vez se realizan dichas orientaciones, se genera la nube de puntos, se clasifica y se hace el proceso de corrección temática y posicional de la nube, finalmente, se lleva el proceso de georreferenciación de los puntos con base en puntos de control terrestre tomados con GPS, utilizando un sistema de referencia proyectado (Único origen nacional) y la creación de la malla texturizada.

El segundo escenario es la descarga de información espacial que complemente el análisis y permita el escenario comparativo. Comprende el despliegue de la información en un software GIS (ArcMap), la administración y limpieza de los datos alfanuméricos asociados y, finalmente, la extrusión de la información de número de pisos, para tener un comparativo altimétrico. En última instancia, se lleva a cabo la carga de la información obtenida en los primeros escenarios (malla texturizada y polígonos extruidos); con base en ello, se efectúa la evaluación temática y posicional por medio de mediciones propias de las características físicas del bien inmueble, obteniendo el error medio de la zona de estudio.

Proceso fotogramétrico y modelo 3D

En cuanto a los resultados cuantitativos del proceso fotogramétrico, se identificaron 4.742 puntos clave, 287 imágenes calibradas y una distancia media de muestreo del terreno de aproximadamente 2,92 cm. Además, una posición absoluta de la cámara en XYZ de (0,013 m, 0,014 m, 0,014 m) y ángulos (Omega, Phi, Kappa) de (0,125; 1,199; 0,123) respectivamente. En cuanto a los errores de posicionamiento de los puntos de control del terreno, se obtuvieron aproximadamente 0,37; 0,28 y 0,081 metros en X, Y y Z.

En relación con los tiempos de procesamiento, la densificación de la nube de puntos tuvo una duración de dieciocho minutos y ocho segundos, mientras que la generación de la malla texturizada 3D tuvo una duración aproximada de cinco minutos y cincuenta y cinco segundos. Hay que tener en cuenta que estos tiempos no incluyen el tiempo de clasificación dado por el fotointerpretador, que varía según la dificultad y el número de puntos densificados. Sobre los resultados cualitativos, la Figura 3 muestra tanto la nube de puntos dispersa (a) como la nube de puntos densa (b).

Figura 3 :

La Figura 4 muestra el proceso de clasificación, primero la nube de preprocesamiento (a) y la etapa de posprocesamiento, (b) en cuanto a la clasificación, el software detectó automáticamente la cubierta del suelo, la superficie de la carretera, la vegetación alta, los edificios y los objetos artificiales. A partir de ahí, se llevó a cabo una reclasificación supervisada por el fotointerpretador, que consistió en la correcta identificación de las clases presentes en la zona de estudio.

Clasificación para la corrección de puntos

Figura 4 : Clasificación para la corrección de puntos

El proceso de georreferenciación se completó con éxito con la identificación de cuatro puntos de control del terreno (Figura 5).

Representación de los puntos de control del suelo en la nube y contraste con los puntos evaluados del sistema de coordenadas IDECA.

Figura 5 : Representación de los puntos de control del suelo en la nube y contraste con los puntos evaluados del sistema de coordenadas IDECA.

La malla texturizada se muestra en la Figura 6, se identifican resultados favorables que permiten la caracterización de las variables físicas, a saber: marco, paredes, techo y su estado de conservación, y fachadas.

Representación de los puntos de control del suelo en la nube y contraste con los puntos evaluados del sistema de coordenadas IDECA.

Figura 6 : Representación de los puntos de control del suelo en la nube y contraste con los puntos evaluados del sistema de coordenadas IDECA.

Por otro lado, la Figura 7 muestra la georreferenciación de esta malla texturizada a partir de la nube de puntos también georreferenciada con los puntos de control del terreno, donde se lleva a la posición más aproximada de los objetos en el espacio.

Representación de los puntos de control del suelo en la nube y contraste con los puntos evaluados del sistema de coordenadas IDECA.

Figura 7 : Representación de los puntos de control del suelo en la nube y contraste con los puntos evaluados del sistema de coordenadas IDECA.

La integración con el Sistema de Información Geográfica da como resultado la vinculación y correspondencia de la nube de puntos con un conjunto de medios de desarrollo que permite la difusión de la información según normatividad OGC, lo que puede llevarse a cabo por medio de Sistemas Gestores de Bases de datos y software SIG de escritorio que yuxtaponen la información alfanumérica con el componente espacial, tal como el puntaje obtenido del expediente predial y las características asociadas al mismo o a un número adicional de pisos (Figura 8); lo anterior, en cumplimiento de los objetivos del catastro multipropósito, el cual busca la integración digital de toda la información de manera libre.

Integración de la nube de puntos con el sistema de información geográfica catastral.

Figura 8 : Integración de la nube de puntos con el sistema de información geográfica catastral.

Fuente: con base en capa espacial de Lotes de IDECA.

Como resultado de la calificación de las construcciones de vivienda tipo tres bajo, en cuanto a la estructura, hay un marco de hormigón hasta tres plantas, paredes en bloque, ladrillo o ambos, un techo de zinc, teja de arcilla o eternit rústico y una conservación regular. Por otro lado, en cuanto a los acabados principales, hay una fachada regular, con paredes revestidas en estuco, cerámica o papel fino, y pisos en tableta, caucho, acrílico, granito o baldosa fina, con conservación regular. En cuanto al baño y la cocina, su comportamiento se infiere y se contrarresta mediante una visita de campo, identificando un tamaño pequeño, con baldosa monocolor o papel común, mobiliario sencillo y conservación regular (los elementos correspondientes al baño y la cocina serán identificados por el personal de campo y de manera similar deberán ser registrados en la ficha predial).

La Figura 9 muestra la contribución de la representación 3D en el trabajo de identificación física de los inmuebles, destacando así la importancia de la gestión interoperable de los datos, permitiendo una caracterización de diversos aspectos. Con base en lo anterior, es significativo el control de las magnitudes previamente establecidas en el área de estudio, como la distancia de las líneas de demarcación de las propiedades (Figura 9).

Ejemplificación de las líneas de demarcación utilizadas

Figura 9 : Ejemplificación de las líneas de demarcación utilizadas

La validación de las distancias tomadas en el campo frente a las mismas distancias medidas en la reconstrucción 3D se muestran en la Tabla 1.

Tabla 1: Diferencia distancia real/malla

Distancia real [m] Distancia de malla [m] Diferencia [m] % de error
3,01 2,99 0,02 0,669
3,10 3,08 0,02 0,649
3,21 3,17 0,04 1,262
3,16 3,19 -0,03 -0,94

De los resultados al servicio de la gestión catastral

La representación cartográfica de los bienes inmuebles no es una ocupación sencilla e implica el perfeccionamiento de varios métodos, por lo que la reconstrucción 3D debe ser objeto de gran cuidado, ya que estas figuras serán utilizadas para la descripción geométrica o física de las parcelas y derivarán en posibles políticas de interés público que las afecten.

Los resultados obtenidos son prometedores para una aproximación catastral, haciendo de esta metodología una herramienta innovadora que presenta bajos costos y puede lograr muy buenos resultados con pocos errores, incluyendo el almacenamiento y la interoperabilidad con otros sistemas de información, siendo una fuente potencial para la construcción de un catastro 3D soportado y validado con equipos de campo y estándares de calidad de información (El-Din Fawzy 2019). Esto, dado que los antecedentes históricos muestran una clara desactualización en los datos territoriales, sin embargo, si se desea la recopilación de los mismos, se debe pretender el uso de metodologías debidamente organizadas y productos interoperables.

Dentro de la comparación con las normas nacionales de cartografía y manejo de datos tridimensionales dadas por las especificaciones técnicas del Instituto Geográfico Agustín Codazzi (IGAC), se discute que al obtener un error cuadrático medio de 0,243 m para este caso de estudio en la nube de puntos, error obtenido en el reporte de procesamiento dado por Pix4D; cumple con ellas y se concluye que es una herramienta y metodología óptima y efectiva para el levantamiento de información catastral con un enfoque multipropósito.

La captura de información del recurso videográfico permite una óptima superposición de imágenes, se observan resultados prósperos de la fragmentación del recurso, dada la secuencia repetitiva y la identificación de puntos en múltiples fotografías. Sin embargo, es evidente la importancia del fotointerpretador para la correcta caracterización del inmueble en estudio y, en caso de implementar la metodología en otros sitios, las parcelas a caracterizar (Leal et ál. 2014), el ángulo y la forma de toma de estas.

Uno de los principales componentes para el buen funcionamiento de la reconstrucción, es la precisión posicional y temática de los objetos (Puche et ál. 2017), por lo tanto, la captura de puntos de control terrestre se vuelve invaluable dentro del proceso, sin embargo, se destaca el uso de sistemas de referencia avalados en normas nacionales e internacionales que permitan la interoperabilidad propuesta por el catastro multifinalitario (Erba 2007). Respecto al último punto, la retícula de puntos mostró un buen ajuste y superposición en la ubicación geográfica de estudio, sin embargo, los espacios vacíos en la caracterización deben ser objeto de extremo cuidado para evitar la pérdida de información relevante para la identificación física, como se muestra en la Figura 8 donde algunos lugares presentan ausencia de información.

Se ilustra la posible conexión entre los datos alfanuméricos (como el número de pisos para la extrusión) y el producto de malla de la metodología, por lo que la determinación de las constantes de extrusión de las figuras geométricas establecidas por las entidades catastrales es factible, y debe ser considerada para futuras investigaciones en áreas homogéneas, que permitan el análisis de una muestra considerable de inmuebles.

Para futuros proyectos que propongan el uso de la metodología a mayor escala, se recomienda el uso de algoritmos para la reducción del número de puntos y del ruido (Calvo, Bejarano y Salazar 2012), ya que esto reducirá considerablemente el trabajo del operador en cuanto a la eliminación de puntos que se vuelven innecesarios para la clasificación y densificación. Igualmente, para ser más accesible la metodología, se considera usar opciones Open Source como WebODM o VirtualSfm y QGIS.

Conclusiones

Es claro que se disponen de geotecnologías y métodos que permiten responder a los retos contemporáneos del catastro, de manera especial el uso de métodos indirectos (fotogrametría, sensores remotos, bases de datos, entre otros), y aquellos orientados a la obtención de información física predial, en este caso 3D. La reconstrucción 3D es un recurso eficiente y económico, y es fundamental para abstraer la información del inmueble, proporcionando una aproximación de los componentes del expediente inmobiliario correspondiente a la estructura (armazón, muros, cubierta y su conservación) y acabados principales, específicamente la fachada, con óptimos niveles de precisión y tipificación.

El proceso metodológico utilizado demuestra la eficiencia en la realización de una parte de los procesos catastrales (formación, actualización y conservación), ya que los operadores de campo pueden emplear sus esfuerzos en la correcta caracterización del interior del inmueble y la interpretación de los aspectos exteriores será responsabilidad del personal de oficina apoyado en la propuesta aquí expuesta.

Se concluye que los retos emergentes para la gestión de una mayor cantidad de datos e información geográfica, con un enfoque catastral polivalente, se cumplen a partir de la reconstrucción 3D de inmuebles, lo que innova al dar el paso desde un catastro tradicional de mediciones planas horizontales XY- 2D a un incipiente, pero poderoso catastro 3D.

Finalmente, las nuevas tecnologías de la información contribuyen a la formulación de nuevos métodos indirectos de captura de información como el aquí aventurado, que muestra una potencial línea de investigación interoperable, interactiva sin barreras geográficas y replicable.

Referencias

  1. Barbero-García, Inés, José Luis Lerma, Pablo Miranda, y Ángel Marqués-Mateu. 2019. “Smartphone-Based Photogrammetric 3D Modelling Assessment by Comparison with Radiological Medical Imaging for Cranial Deformation Analysis.” Measurement 131: 372-379. https://doi.org/10.1016/j.measurement.2018.08.059 [URL] 🠔
  2. Calleja, Paula. 2016. “Comparativa de software para la realización de ortofotos a partir de imágenes obtenidas por drones.” Tesis de maestría en Teledetección y Sistemas de Información Geográfica, Universidad de Oviedo, Asturias. 🠔
  3. Calvo, Andrés Felipe, Arley Bejarano, y Edwin Salazar. 2012. “Procesamiento de nubes de puntos por medio de la librería PCL.” Scientia et Technica, no. 52, 136-142. 🠔
  4. Congreso Nacional de Colombia. 1997. “Ley N° 388. Diario Oficial N° 43.091, de 24 de julio de 1997.” Consultado el 8 de junio de 2021. https://www.minambiente.gov.co/wp-content/uploads/2021/08/ley-388-1997.pdf [URL] 🠔
  5. CONPES (National Council for Economic and Social Policy Republic of Colombia). 2016. “CONPES 3859. Policy for The Adoption and Implementation of a Rural-Urban Multipurpose Cadastre.” Consultado el 8 de junio de 2021. Bogotá D.C.: National Planning Department. 🠔
  6. CONPES (National Council for Economic and Social Policy Republic of Colombia). 2019. “CONPES 3958. Strategy for The Implementation of a Public Policy of Multipurpose Cadastre.” Consultado el 8 de junio de 2021. Bogotá D.C.: National Planning Department. 🠔
  7. Edmondson, Vikki, John Woodward, Michael Lim, Malal Kane, James Martin, y Islam Shyha. 2019. “Improved Non-Contact 3D Field and Processing Techniques to Achieve Macrotexture Characterisation of Pavements.” Construction and Building Materials 227: 116693. https://doi.org/10.1016/j.conbuildmat.2019.116693 [URL] 🠔
  8. El-Din Fawzy, H. 2019. “3D Laser Scanning and Close-Range Photogrammetry for Buildings Documentation: A Hybrid Technique Towards A Better Accuracy.” Alexandria Engineering Journal 58 (4): 1191-1204. https://doi.org/10.1016/j.aej.2019.10.003 [URL] 🠔
  9. Erba, Diego. 2007. Catastro multifinalitario aplicado a la definición de políticas de suelo urbano. Cambridge: Lincoln Institute of Land Policy. Consultado el 10 de junio de 2021. https://www.lincolninst.edu/sites/default/files/pubfiles/catastro-multifinalitario-politicas-de-suelo-urbano-full.pdf [URL] 🠔
  10. ESRI. 2021. “ArcGIS Desktop: Versión 10.7.1” https://support.esri.com/es/products/desktop/arcgis-desktop/arcmap/10-7-1 [URL] 🠔
  11. Gené-Mola, Jordi, Ricardo Sanz-Cortiella, Joan Rosell-Polo, Josep-Ramón Morros, Javier Ruiz-Hidalgo, Verónica Vilaplana, y Eduard Gregorio. 2020. “Fruit Detection and 3D Location Using Instance Segmentation Neural Networks and Structure-From-Motion Photogrammetry.” Computers and Electronics in Agriculture 169: 105165. https://doi.org/10.1016/j.compag.2019.105165 [URL] 🠔
  12. Goda, Ibrahim, Gildas L’Hostis, y Philippe Guerlain. 2019. “In-Situ Non-Contact 3D Optical Deformation Measurement of Large Capacity Composite Tank Based on Close-Range Photogrammetry.” Optics and Lasers in Engineering 119: 37-55. https://doi.org/10.1016/j.optlaseng.2019.02.006 [URL] 🠔
  13. Hossam El-Din. 2019. “3D laser scanning and close-range photogrammetry for buildings documentation: A hybrid technique towards a better accuracy.” Alexandria Engineering Journal 58 (4): 1191-1204. https://doi.org/10.1016/j.aej.2019.10.003 [URL] 🠔
  14. IDECA (Infraestructura de Datos Espaciales para el Distrito Capital de Bogotá). 2021. “Infraestructura de datos espaciales del distrito capital.” Consultado el 9 de junio de 2021. https://www.ideca.gov.co/sobre-ideca/la-ide-de-bogota#:~:text=La%20Infraestructura%20de%20Datos%20Espaciales,del%20Distrito%20Capital%2C%20con%20el [URL] 🠔
  15. IGAC (Instituto Geográfico Agustín Codazzi). 2011. “Resolución N° 070, del 4 de febrero de 2011.” Consultado el 10 de junio de 2021. https://igac.gov.co/sites/igac.gov.co/files/normograma/resolucion_70_de_2011.pdf [URL] 🠔
  16. IGAC (Instituto Geográfico Agustín Codazzi). 2016. “Conceptualización y especificaciones para la operación del catastro multipropósito V.2.1.1.” Consultado el 10 de junio de 2021. https://www.igac.gov.co/sites/igac.gov.co/files/v.2.1.1_conceptualizacion_y_especificaciones_para_la_operacion_del_catastro_multiproposito_16082016.pdf [URL] 🠔
  17. IGAC (Instituto Geográfico Agustín Codazzi). 2021. “Resolución número 1149 de 2021, por la cual se actualiza la reglamentación técnica de la formación, actualización, conservación y difusión catastral con enfoque multipropósito.” Consultado el 10 de junio de 2021. https://www.igac.gov.co/es/contenido/resolucion-1149-de-2021 [URL] 🠔
  18. ISO (International Organization for Standardization). 2012. “ISO 19152:2012 Geographic Information — Land Administration Domain Model (LADM).” https://www.iso.org/standard/51206.html [URL] 🠔
  19. Jalón, María, Juan Chiachío, Luisa Gil-Martín, y Enrique Hernández-Montes. 2021. “Probabilistic Identification of Surface Recession Patterns in Heritage Buildings Based on Digital Photogrammetry.” Journal of Building Engineering 34: 101922. https://doi.org/10.1016/j.jobe.2020.101922 [URL] 🠔
  20. Kaufman, Jürg, y Daniel Steudler. 1998. Cadastre 2014: A Vision for A Future Cadastral System. Switzerland: International Federation of Surveyors. 🠔
  21. Leal, Esmeide, Nallig Leal, y Germán Sánchez. 2014. “Estimación de normales y reducción de datos atípicos en nubes de puntos tridimensionales.” Información tecnológica 25 (2): 39-46. https://doi.org/10.4067/S0718-07642014000200005 [URL] 🠔
  22. Lemmens, Mathias. 2010. “Towards Cadastre 2034.” GIM International 24 (9). 🠔
  23. Pinzón Bermúdez, José Antonio, y Jaume Fonti Garolera. 2007. “An Approach to Cadastre in Colombia.” UD and Geomatics, no.1, 25-46. 🠔
  24. Pérez, Juan Antonio. 2001. Apuntes de fotogrametría II. Mérida: Universidad de Extremadura Centro Universitario de Mérida. 🠔
  25. Puche Fontanilles, Josep, Josep Macias Solé, Josep Toldrà Domingo, y Pau de Solà-Morales. 2017. “Más allá de la métrica. Las nubes de puntos como expresión gráfica semántica.” EGA. Revista de Expresión Gráfica Arquitectónica 22 (31): 228-237. https://doi.org/10.4995/ega.2017.6781 [URL] 🠔
  26. Santamaría Peña, Jacinto, y Teófilo Sanz Méndez. 2011. Fundamentos de Fotogrametría. La Rioja: Universidad de La Rioja. 🠔
  27. UN-ECE. 1996. Land Administration Guidelines. With Special Reference to Countries in Transition. New York y Geneva: United Nations. 🠔
  28. Vergara Chapa, Lukas Simón Manuel. 2019. “Fotogrametría aérea para topografía en terreno irregular.” Trabajo de Titulación para optar al Título de Técnico Universitario en Proyectos de Ingeniería, Universidad Técnica Federico Santa María, Valparaíso-Chile. 🠔
La obtención de las imágenes se realizó utilizando un dispositivo móvil de gama media (simple) con las siguientes características técnicas: Dispositivo móvil Redmi Note 4, con una cámara principal de 13 Mpx, apertura focal/2,0 y grabación de vídeo a 1080p y 30 fotogramas por segundo.