Revista Colombiana de Química
0120-2804
2357-3791
Departamento de Química, Universidad Nacional de Colombia.
https://doi.org/10.15446/rev.colomb.quim.v51n3.106949

Recibido: 23 de enero de 2023; Revision Received: 12 de febrero de 2023; Aceptado: 11 de abril de 2023

A computational predicting of possible inhibitors of the main SARS-CoV-2 protease found in Algerian herbal medicines

Un prediciendo computacional de los posibles inhibidores de la principal proteasa del SARS-CoV-2 que se encuentra en las hierbas medicinales argelinas

Um prevendo computacional de possível inibidores da principal protease SARS-CoV-2 encontrada em fitoterápicos argelinos

B. Yabrir, 1 * A. Belhassan, 2 G. Salgado Moran, 3 T. Lakhlifi, 2 M. Bouachrine, 2 L. Gerli Candia, 4

Department of Biology, Faculty of Nature and Life Sciences, University Ziane Achour, Djelfa, Algeria. Université Ziane Achour Djelfa Department of Biology Faculty of Nature and Life Sciences University Ziane Achour, Djelfa Algeria
Molecular Chemistry and Natural Substances Laboratory, Faculty of Science, Moulay Ismail University of Meknes, Morocco. Molecular Chemistry and Natural Substances Laboratory Faculty of Science Moulay Ismail University of Meknes Morocco
Facultad de Ciencias Quimicas. Investigador Extramural, Universidad de Concepcion, Concepcion, Chile. Universidad de Concepción Facultad de Ciencias Quimicas Universidad de Concepcion Concepcion Chile
Departamento de Química Ambiental, Facultad de Ciencias, Universidad Católica de la Santísima Concepción, Concepción, Chile. Universidad Católica de la Santísima Concepción Departamento de Química Ambiental Facultad de Ciencias Universidad Católica de la Santísima Concepción Concepción Chile

Corresponding author: byabrir@yahoo.fr

Abstract

COVID-19 is a zoonotic viral disease caused by the SARS-CoV-2 virus. Its abrupt outbreak has caused a tremendous challenge to public health systems due to the rapid spread of the virus. In this sense, a great deal of work has been focused on finding substances from herbal plants to be used against this virus. In order to investigate the molecular interactions between natural metabolites from Algerian herbal plants and the SARS-CoV-2 protease Mpro, computational docking and molecular dynamics were used, also the drug likeness degree and in silico ADMET prediction were carried out in this study. warfarin and catalponol preferentially binds to a pocket of the SARS-Cov-2 Mpro active site that is made up of residues His 41 to Glu 166 and Leu 27 to His 163 with a relatively low binding energy of -7.1 and -6.6 kcal/mol respectively. Dynamic molecular assay further established that only warfarin managed to stay in the active site. The results suggest that warfarin may be an interesting candidate for development as a medical treatment of COVID-19 and more research is proposed, without disregarding its toxicity which deserves to be well studied.

Keywords:

SARS-CoV-2, warfarin, ADMET, molecular docking, molecular dynamics.

Resumen

El COVID-19 es una enfermedad zoonótica causada por el virus SARS-CoV-2. Su abrupto brote en años recientes ha supuesto un tremendo desafío para los sistemas de salud pública, como resultado de la rápida propagación del virus. En tal sentido, muchos trabajos se han centrado en encontrar sustancias de origen vegetal, para ser utilizadas contra este virus. Se realizaron estudios de acoplamiento computacional y dinámica molecular para investigar las interacciones moleculares entre los metabolitos secundarios de las plantas herbales argelinas con la Proteasa Mpro del SARS-CoV-2, también se realizaron estudios de semejanza con drogas mediante ADMET computacional. La warfarina y el catalponol se unen preferentemente al sitio activo SARS-Cov-2 Mpro que se compone de residuos His 41 a Glu 166 y Leu 27 a His 163 con una energía de enlace relativamente baja, -7,1 y -6,6 kcal/mol respectivamente. Los ensayos de dinámica molecular establecieron además que sólo la warfarina logró permanecer en el sitio activo. Estos resultados sugieren que la warfarina puede ser un candidato interesante para el desarrollo como tratamiento médico de COVID-19 e instan a realizar más investigaciones, sin dejar de lado estudios de toxicidad respectivos.

Palabras clave:

SARS-CoV-2, warfarina, ADMET, docking molecular, dinámica molecular.

Resumo

A COVID-19 é uma doença zoonótica causada pelo vírus SARS-CoV-2, cujo surto abrupto nos últimos anos representou um tremendo desafio para os sistemas de saúde pública devido à rápida disseminação do vírus. Nesse sentido, muitos trabalhos têm se concentrado em encontrar substâncias de origem vegetal, para serem utilizadas contra esse vírus. Estudos de ancoragem computacional e dinâmica molecular foram conduzidos para investigar as interações moleculares entre metabólitos secundários de ervas argelinas com o SARS-CoV-2 Protease Mpro, estudos de similaridade de drogas também foram conduzidos usando ADMET in silico. A varfarina e o catalponol ligam-se preferencialmente ao sítio ativo SARS-Cov-2 Mpro que é composto pelos resíduos His 41 a Glu 166 e Leu 27 a His 163 com uma energia de ligação relativamente baixa, -7,1 e -6,6 kcal/mol, respectivamente. Ensaios de dinâmica molecular estabeleceram ainda que apenas a varfarina conseguiu permanecer no sítio ativo. Esses resultados sugerem que a varfarina pode ser um candidato interessante para desenvolvimento como tratamento médico para COVID-19 e exigem mais pesquisas, incluindo os respectivos estudos de toxicidade.

Palavras-chave:

SARS-CoV-2, varfarina, ADMET, docking molecular, dinâmica molecular.

Introduction

On November 17, 2019, coronavirus infection (SARS-CoV-2) was recognised for the first time in Wuhan, China. After one month, 27 cases were reported on December 15 and 60 on December 20, and since then this disease known as COVID-19 has spread worldwide [ 1 , 2 ]. In this sense, the main variants of coronavirus in humans are the Middle East Respiratory Syndrome Coronavirus (MERS-CoV) and the Severe Acute Respiratory Syndrome Coronavirus (SARS-CoV-1) which, through severe infections, affect the respiratory system and may finally lead to a pandemic that causes a significant quantity of deaths [ 3 - 5 ]. In March 2020, the World Health Organisation (WHO) declared COVID-19 to be a pandemic and declared a public health emergency [ 5 ]. The main source of transmission of COVID 19 has so far been patients with pneumonia [ 6 ]. In addition, to the best of our knowledge, coronavirus infection does not yet have a specific treatment [ 3 , 7 ]. Notwithstanding, some treatments have included anti-inflammatories, bronchodilators, anticoagulants, antiparasitic, antimalarial, and antiviral drugs [ 1 , 8 - 12 ]. Nonetheless, the WHO stopped using the two antimalarial medications, chloroquine, and hydroxychloroquine, as a COVID-19 treatment due to their secondary pharmacological and toxicological effects [ 1 , 8 , 10 - 12 ]. Indeed, there are many, direct and indirect, ways in which these drugs could inhibit SARS-CoV-2, but one of them is cogitating that the drug is able to dock with a specific active site in the major protease (Mpro) of SARS-CoV-2, which has been identified as essential in the life cycle of this virus, including its replication [ 13 ].

It is commonly acknowledged that the process of discovering and developing novel drugs is time-consuming, dangerous, and expensive [ 14 ]. A quick and efficient way to find drugs that may be successful against SARS-CoV-2 is through virtual screening (VS), a computational modeling technique [ 15 ]. One of the most popular approaches in drug development is the use of big and chemically diverse compound libraries for computational and biological screening, which has encouraged the use of VS as a quick and affordable method for assessing a variety of compound collections [ 16 ]. Applications of machine learning in drug discovery and development are well highlighted [ 17 ] and analysis of the computational methods used for COVID-19 drug finding is critiqued [ 18 ]. Drug interactions with their receptors can be studied using molecular docking and molecular dynamics (MD) simulations [ 19 ]. Molecular docking enables accurate exploration of interactions between molecules and also prediction of how these molecules will fit together as well as analyses of conformational changes of particular molecules over time. MD simulations can be utilised independently [ 20 ] since, for drug repurposing, different computational studies have been carried out that target both the structural and non-structural proteins of SARS-CoV-2 [ 4 , 21 - 23 ]. An overview of molecular docking's principles and features are highlighted [ 24 ] and the main three types of software for molecular docking are listed and described [ 25 ].

Therefore, there is an urgent need to search for active and safe antiviral drugs with broad spectrum activity that can inhibit the major protease (Mpro) of SARS-CoV-2. Among the drugs proposed as COVID-19 antiviral agents, it is possible to consider the molecules present in medicinal plants as a potentially effective source of treatment [ 21 ] when considering that nature constitutes a potential reservoir of molecules with various purposes. They are being researched for potential application as a therapy alternative for a number of disorders [ 26 ]. Considering this in these works, the proposal is to study the interaction between natural compounds against the SARS-CoV-2 protease Mpro [ 27 ].

The primary goal of this research was to evaluate the effectiveness of various phytochemicals against COVID-19 using bioinformatics tools. In total, 129 natural compounds were docked into the SARS-CoV-2 Mpro active site (Code PDB: 6LU7) to find potential inhibitors of this virus. In tandem, docking scores were obtained to separate possible active molecules from inactive ones. A prediction of Lipinski's rule of five and ADMET parameters was then performed, and finally, a molecular dynamics study was conducted on the two best molecules derived from the docking studies to determine their interaction in the presence of water molecules and ions over a period of time, to evaluate their residence time in the active site.

Materials and methods

Phytochemicals

A total of 129 phytocompounds from 34 Algerian aromatic and medicinal plants were selected. The plants were chosen on the basis of their traditional medicinal use and the amount and type of active principles present in them. The first plants selected were those used to treat respiratory infections and illnesses.

Software programmes

In this study, ChemSpider and Drugbank were used as the databases to find all molecular structures [ 28 - 29 ]. The RCSB Protein Data Bank's crystal structure for the receptor was used (PDB code 6LU7) [ 30 ]. All the preparation was done using Autodock tools 1.5.6 [ 31 ]. Autodock vina was used to carry out the docking study [ 32 , 33 ]. The pkCSM [ 34 ] and Swissadmet [ 35 ] online servers were carried out to calculate the Lipinski's rule of five and ADMET properties [ 36 ]. Simulation of molecular dynamics MD was carried out using Gromacs 2019 package [ 37 ] and CHARMM 2017 force field. The results were analysed applying the Discovery studio 2016 package [ 38 ].

Molecular docking

Molecular docking, which is performed prior to conducting any experiments, can show that any biochemical process is feasible [ 39 ]. Generally, there is four-step procedure to perform the molecular docking, namely, target selection, Ligand selection, preparations, and docking. In this study, molecular docking was performed to predict poses in which the different phytocompounds may be in the Mpro active site. This allows analysing possible intermolecular interactions between the target and the ligand, where various orientations and conformations of the protein interacting with its ligand are generated [ 20 ].

The extended PDB format (PDBQT) was employed for ligand and enzyme preparations. Further receptor preparation includes the elimination of cofactors, water molecules, and other ligands; and the addition of polar hydrogens. To obtain the binding site, the crystallographic structure of SARS-CoV-2 Mpro (PDB code 6LU7) was imported into the programme's "work space" in Discovery Studio 2016 [ 40 ]. Based on the co-crystallised inhibitor, the active site's centre was then identified and its coordinated extracted (x= -10.782, y= 15.787, and z= 71.277) [ 22 ]. For the x, y, and z points, the grid size was set to 20x20x20, and a grid spacing of 1 Á was established to cover the full binding pocket.

Lipinski's rule of five and ADMET prediction

The rule of five (ROF) is a general guideline for assessing drug similarity or determining whether a chemical compound with a particular pharmacological or biological activity possesses characteristics that would make it likely to be an orally active drug in people [ 41 ]. Molecular weight (≤ 500), logP (< 5), the number of rotatable bonds (< 10), the number of hydrogen bonds (HB) acceptor (≤ 10), and the number of HB donors (< 5) are among the parameters computed (values of a given property which will not be exceeded) for the Lipinski's rule of five; so, for more than one violation of the ROF, molecules will be viewed as being unimportant for future development, according the authors themselves.

In the study, ADMET was used to predict the absorption, distribution, metabolism, excretion, and toxicity parameters of the examined compounds.

Molecular dynamic simulations

Macromolecular structure-to-function relationships can now be effectively understood using a mature method called molecular dynamics simulations. Current simulation times are close to biological times and the wealth of data collected on the dynamic properties of macromolecules allows structural bioinformatics to change its standard paradigm from studying single structures to analysing conformational ensembles [ 42 ].

For this study, simulations of molecular dynamics (MD) were carried out only on the two best molecules derived from the docking studies. The main objective of MD simulations is to evaluate the stability of the ligand-enzyme complex found in the docking study. The results obtained from the docking calculation were used as input for the MD simulation. The ligand-receptor complex was prepared by adding water molecules to solvate the system and sodium and chlorine atoms to neutralise it. Prior to the simulation, the system was relaxed for 100 ps at 300 K and 1 bar. Then, simulation was run for 20 ns.

Results and discussion

Since the emergence of the Covid -19 pandemic, many phytochemicals were evaluated to find candidates which might be able to combat the primary proteins of SARS-CoV-2 [ 43 - 52 ]. Several of them have already been shown to display effective activity against SARS-CoV-1 Mpro [ 44 ]; others have been evaluated from Algerian herbal medicines [ 43 ], from Indian traditional medicine [ 45 , 48 - 51 ], from traditional Vietnamese therapy [ 52 ], or from Thailand's National List of Essential Medicines [ 46 ] as well as compounds selected from the literature with a wide range of biological activities and which were chosen based on their highest activity according to Dr. Duke's phytochemical and ethnobotanical databases [ 47 ].

Molecular docking

Among the five therapeutic protein targets of SARS-CoV-2: 3CLpro (main protease), PLpro (papain-like protease), SGp-RBD (spike glycoprotein-receptor binding domain), RdRp (RNA dependent RNA polymerase), and ACE2 (angiotensin-converting enzyme 2) the poses and potential types of interactions between the 129 compounds and SARS-CoV-2 Mpro were carried out using molecular docking. The results are reported on Table 1. Among the 129 molecules docked, warfarin (compound No. 107) was previously studied by us [ 43 ].

Table 1: Best conformation affinity in the SARS-CoV-2 Mpro binding pocket.

Name of molecule Score (kcal/mol) Name of Molecule Score (kcal/mol) Name of molecule Score (kcal/ mol)
1 p-pinene -4.6 44 Epi-cadinol -5.9 87 7-epi-a-Eudesmol -5.6
2 Sabinene -4.4 45 n-Tetradecanol -4.3 88 Spathulenol -5.8
3 Limonene -4.5 46 Hexadecanoic acid -4.5 89 Rosifoliol -6.0
4 p-Cymene -4.6 47 Ethyl linoleate -4.6 90 Ledene -5.8
5 p-Myrcene -4.8 48 Phytol -4.8 91 n-Hexadecanoic acid -4.4
6 (Z,E)-farnesol -5.3 49 Neophytadiene -4.7 92 Geranyl isovalerate -5.3
7 Cedrol -5.0 50 Terpenyl acetate -5.2 93 Ledol -5.3
8 Verbenone -5.1 51 Tetradecanoic acid -4.4 94 Perillaldehyde -4.7
9 Trans-Calamenene -5.9 52 6,10,14-trimethyl-2-pentadecanone -4.8 95 a-Terpinyl acetate -5.2
10 Trans, dihydrocarvone -4.7 53 p-caryophyllene -5.8 96 p-Selinene -5.7
11 Geranial -4.5 54 a-humulene -5.7 97 Germacrene -5.6
12 1,8-Cineol -4.3 55 Aromadendrene -5.3 98 p-Cadinene -5.8
13 Acetophenone -4.5 56 y-Eudesmol -5.7 99 Isoniazid -4.8
14 a-Muurolene -5.4 57 Myristicin -5.3 100 Methacrylonitrile -3.2
15 p-Eudesmol -5.7 58 Elemicin -4.9 101 2-Propenenitrile-2-methyl -3.2
16 Cis-peperitol acetate -5.0 59 Linalool -4.8 102 Diethyltoluamide -5.0
17 y-terpinene -4.6 60 Benzyl salicylate -6.6 103 Benzoic acid -4.4
18 Germacrene D -5.5 61 Ethyl hexadecanoate -4.4 104 Benzene -3.4
19 (E)-p-ocimene -4.5 62 Decanoic acid -4.3 105 Prasterone -6.6
20 (Z)-p-ocimene -4.1 63 Ethyl dodecanoate -4.6 106 Bicyclo[4.1.0]hept-2-ene, 3,7,7-trimethyl -4.1
21 Carvacrol -4.9 64 Ethyl hexadec-9-enoate -4.9 107 Warfarin -7.1
22 Davanone -5.8 65 Dodecanoic acid -4.6 108 Iodoquinol -5.5
23 Davana ether -6.1 66 Ethyl tetradecanoate -4.3 109 Phenol,4-(2-aminopropyl)- -4.6
24 Camphore -4.5 67 a-Eudesmol -5.6 110 Phenol,2-methoxy-4-(1-propenyl)-, (E)- -5.1
25 Eucalyptol -4.2 68 p-bourbonene -5.3 111 Geranyl acetate -5.2
26 Chamazulene -6.0 69 a- terpinolene -4.6 112 Methyl eugenol -4.8
27 p-thujone -4.5 70 5-cadinene -5.8 113 p-Linalool -4.9
28 Catalponol -6.6 71 1-Octen-3-ol -3.8 114 4-Terpineol -4.3
29 Piperitone -4.7 72 a-copaene -5.1 115 Elemol -5.1
30 Borneol -4.3 73 p-elemene -4.9 116 p-sesquiphellandrene -5.9
31 1-epi-cubenol -5.8 74 1,8-cineole -4.3 117 Bicyclogermacrene -5.0
32 Valencene -5.3 75 Globulol -5.6 118 Curcumene -5.6
33 Humulene oxide II -5.3 76 a-phellandrene -4.7 119 Pulegone -5.2
34 Caryophyllene oxide -5.5 77 p-Bisabolene -5.6 120 Iso-pulegyl acetate -4.9
35 Terpinen-4-ol -4.3 78 4,8,12,16-tetramethylheptadecan-4-olid -5.5 121 Carvone -4.8
36 Bornyl acetate -5.2 79 y-Cadinene -5.7 122 Thymol methyl ether -4.8
37 a-Terpineol -4.8 80 Germacren D-4-ol -5.7 123 Linalyl acetate -4.8
38 Thymol -4.7 81 p-Citronellol -4.4 124 Allo-ocimene -4.4
39 Cymene -4.6 82 Trans-pinocarveol -4.5 125 Neryl acetate -5.1
40 Camphene -4.0 83 Cis-verbenol -4.4 126 a-amorphene -5.3
41 Eugenol -4.9 84 Manoyl oxide -5.9 127 E-caryophyllene -5.2
42 Isomethyl-a-ionol -5.2 85 a-Cadinol -5.9 128 Carvotanacetone -4.7
43 Dihydrocarveol acetate -5.2 86 Pinocarvone -4.9 129 a-Pinene -4.8

Table 2: Structures that bind to SARS-CoV-2 Mpro with the greatest affinity.

Warfarin has the highest docking score out of all the compounds (-7.1 kcal/mol). Here it is interesting to mention that warfarin is an anticoagulant and is used to prevent thrombosis and embolism. Its anticoagulant effects are based on blocking the vitamin K-dependent (VKD) stage in the full synthesis of several blood clotting components necessary for healthy blood coagulation [ 53 ]. In consequence, interactions between warfarin and Chinese herbal medicine were reviewed and described [ 54 ]. Additionally, some features of warfarin's anti-tumor effect are thought to be a result of its antithrombotic activity. It's also crucial to note that warfarin's inflammatory and immunomodulatory actions point to a far wider range of possible consequences [ 55 ]. Additionally, warfarin toxicity and metabolism are highlighted [ 56 ].

Other than warfarin, six additional molecules were found to have interesting docking scores which include catalponol, benzyl salicylate, Prasterone, davana ether, chamazulene, and rosifoliol (Table 2). Therefore, these seven molecules underwent further study for being the best possible candidates to inhibit SARS-CoV-2 Mpro.

Some of these compounds were found to possess biological activities, such as chamazulene, which is considered a natural anti-inflammatory [ 57 ] associated to its antioxidant properties, and contributes to the in vivo antiphlogistic activity by inhibiting the leukotriene synthesis, and it has antitumor activity as well [ 58 ].

According to Lobo [ 59 ], Prasterone has been approved by the US Food and Drug Administration (FDA) for symptoms of dyspareunia in postmenopausal women; and Heo [ 60 ] proposes intravaginal Prasterone as a treatment for vulvovaginal atrophy in postmenopausal women. Huang et al. [ 61 ] confirmed the pharmacological functions of catalponol which improved the biosynthesis of dopamine through the activation of tyrosine hydroxylase and the protection of PC12 cells cytotoxicity induced by L-DOPA.

To verify the reliability of the procedure and the software used in this work to produce reliable results, the co-crystallised ligand (N3) was re-docked into the active site and a docking score of -6.9 kcal/mol was found. Successively, the N3 structure was compared to the docked one (Figure 1a) and 16 interactions were found (Figure 1b [ 62 ]). The interactions between warfarin and the Mpro were established previously [ 43 ]. For the other interactions between compounds and SARS-CoV-2 main protease, they are shown in Figures 2 (a-f).

(a) N3 co-crystallised ligand (red) and N3 docked ligand (cyan); (b) Interactions between inhibitor N3 and SARS-CoV-2 Mpro[
                        
                           53
                        
                        ].

Figure 1: (a) N3 co-crystallised ligand (red) and N3 docked ligand (cyan); (b) Interactions between inhibitor N3 and SARS-CoV-2 Mpro[ 53 ].

Interactions between Catalponol (a), Benzyl salicylate (b), Prasterone (c), Davana (d) Chamazulene (e), Rosifoliol (f) and SARS-CoV-2 main protease

Figure 2: Interactions between Catalponol (a), Benzyl salicylate (b), Prasterone (c), Davana (d) Chamazulene (e), Rosifoliol (f) and SARS-CoV-2 main protease

The results show that both structures overlap in most of the molecule, demonstrating that the procedure employed is able to reproduce the experimental results. The difference between the two structures is noted at one end of the molecule, where the docking result shows that the chain is oriented upward due to the flexibility of the peptide losing the interaction with the receptor, while the co-crystallised structure is interacting with the whole pocket. Analysing the N3-Mpro complex, 16 interactions were found, which include a Van der Waals interaction with Asn142, HB interactions with Glu 166, His 164, Gly 143, Thr 190, Gln 189, His 163, and Phe 140 residues, amide-n Stacked interactions with Leu 141 residue, Carbon HB with Met 165 and His 172 residues, and Alkyl and/or n-Alkyl interactions with Leu 167, Ala 191, Met 167, Pro 168, Met 49 and His 41 residues [ 62 ].

This result is relevant to analyse whether the studied molecules may interact with the active site and whether those interactions may be strong enough to compete with the natural substrate inhibiting the enzyme. Based on the docking score, only warfarin shows a higher value compared to the N3 inhibitor. The docking results of the best seven molecules based on the docking score show that Warfarin interacts with five residues [ 43 ], catalponol with five residues, benzyl salicylate with six, prasterone with two, davana ether with three, chamazulene with three, and rosifoliol with two residues. It is important to notice that the N3 inhibitor forms more than twice the interaction of any of these drug candidates which may infer a weak interaction in case any interaction at all is produced. Delving deeper into the analysis of the interactions between warfarin and the Mpro, the interactions include HB with Glu 166, Ser 144 and Cys 145 residues, n-n T-shaped with His 41 residue and n-alkyl with Met 164 residue [ 43 ]. Also, the presence of HB and n-n T-shaped interactions in the complex formed by warfarin and Mpro increase the affinity of the complex and may be related with its pharmacological activity. This is in accord with the reports in the literature where the HB role is identified with the pharmacological effect of a ligand [ 21 , 62 ].

The values obtained for Mpro docking with warfarin, catalponol, benzyl salicylate, prasterone, davana ether, chamazulene and rosifoliol may be related to the number and type of bonds observed in the ligand-target formed, in fact the presence of the HB suggests an important potential pharmacological effect for the Mpro inhibition of SARS-CoV-2. Thus, the inhibition of this protein will stop viral replication and may become useful in the clinical management of COVID-19. These results are supported by many other studies where Glycyrrhiza glabra is used in traditional medicine to treat cough and as a laxative as mentioned by Chouitah [ 63 ]. Warfarin and catalponol, found in this study to be two of the most interesting molecules, are part of the active ingredients present in Glycyrrhiza glabra. Therefore, the extract of this plant could have very interesting effects on the inhibition of SARS-CoV-2 Mpro. According to Soleiman-Meigooni, liquorice (Glycyrrhiza glabra L.) syrup can be used as an adjuvant treatment for mild to moderate Covid-19 in addition to the recommended course of care [ 64 ]. It was found that, glyasperin A, glycyrrhizic acid, and compounds having oxane ring and chromenone ring substituted with hydroxyl 3-methylbut-2-enyl group could be considered as the best molecules and leads for the development of a new drug based on liquorice against COVID-19 [ 65 , 66 ].

Lipinski's Rule of five and ADMET Prediction

Using the web servers pkCSM and Swissadmet, the Lipinski's rule of five, and the ADMET parameters of the chemicals examined in this paper were computed. According to "the rule of 5", an orally active drug may have no more than one violation of the following criteria (Table 3): molecular weight less than 500; not more than 5 H-bond donors, 10 H-bond acceptors and 10 rotatable bonds; an octanol-water partition coefficient log P not greater than 5.

Table 3: Lipinski's rule of potential inhibitors.

The results obtained for all the studied compounds in this work respect Lipinski's rule of five, including warfarin [ 43 ]. The N3 inhibitor has three Lipinski violations [ 30 ], which is to be expected, since it is a peptide-type inhibitor, characterised by a high MW, and many more than 10 rotational bonds. The parameters predicted (Table 4) were water solubility (WS) and human intestinal absorption (IA), volume of distribution (Vd), blood-brain barrier permeability (Bbp), cytochrome P450 (CYP450) metabolism, total clearance (TCl), hERG I and II inhibition (hERGi) and syntetic accessibility (SA).

Table 4: Computer simulation of ADMET forecast and accessibility values.

All the molecules exhibit a low value for the blood-brain partition coefficient. This may indicate that, there will not be any risk of central nervous system (CNS)-related toxicity because these molecules have poor potential to pass the blood-brain barrier. The WS, IA, and metabolism pharmacokinetic parameters present drug-like values with more than 92% of intestinal absorption, WS between 6.3x10-4 and 4.0x10-6 mol/l, and a hepatic metabolism for catalponol, benzyl salicylate, and Prasterone. Also, the toxicity predicted for hERG I and hERG II inhibitors indicates that any compound exhibits hERG I, while only prasterone has hERG II inhibition. SA values show the feasibility of experimentally synthesising all the studied compounds.

Molecular dynamics simulation

Although the seven studied compounds were found to have good docking scores against Mpro, following Lipinski's rule of five and exhibiting appropriate ADMET properties; only the two best compounds (warfarin and catalponol) were taken to further MD simulations to determine the possibility of keeping the ligand-receptor complex in a solvated system for a period of time. Results will increase the feasibility of these compounds for being possible COVID-19 treatments through Mpro inhibition. In Figure 3, the results for the simulation of Warfarin against Mpro is shown.

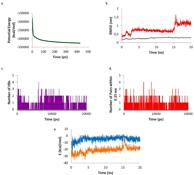
(a) Potential energy; (b) RMSD of Warfarin (red) and the Warfarin-Mpro complex (gray); (c) number of HBs; (d) number of pairs within 0.35 nm; (e) Coulomb (blue) and Lennard-Jones (orange) interaction energy during the simulation.

Figure 3: (a) Potential energy; (b) RMSD of Warfarin (red) and the Warfarin-Mpro complex (gray); (c) number of HBs; (d) number of pairs within 0.35 nm; (e) Coulomb (blue) and Lennard-Jones (orange) interaction energy during the simulation.

For this complex, the potential energy (Figure 3a) reaches a plateau before 500 ps showing that after this time, the system is at its lowest potential energy. The RMSD plot (Figure 3b) shows the ligand-enzyme complex maintains values lower than 0.5 nm while the ligand presents values lower than 1 nm during most part of the simulation (first 15 ns). During the last 5 ns the RMSD values in the ligands increase to around 1.1 nm. Looking at the HB formation and the number of pairs within 0.35 nm (Figures 3c and 3d) it may be observed that the maximum number of HBs and pairs is four and the minimum number is zero. In most parts of the simulation, at least one HB and one pair are formed. Finally, the Coulomb and Lennard-Jones interaction energies were evaluated (Figure 3e). While the Coulomb energies stayed constant throughout the simulation with values around -5 kcal/mol, the Lennard-Jones interaction energies increased as the simulation proceeded starting at -25 kcal/mol and ending at around -17 kcal/mol. Comparing the structure at the beginning of the simulation and at the end, it was observed that warfarin moves out of the active site cavity and stayed in the most superficial part of the pocket (Figure 4). This movement will make warfarin lose most of its potency although there is still some chance based on the interaction formed to be strong enough to compete with natural substrates.

Docking (Purple) and MD (Green) results of the interaction between warfarin and Mpro. N3 inhibitor is shown in pink.

Figure 4: Docking (Purple) and MD (Green) results of the interaction between warfarin and Mpro. N3 inhibitor is shown in pink.

Analysing the simulation between catalponol and Mpro, the potential energy plateau is reached at 1181 ps. The three-dimensional structure of the complex appeared after 20 ns, the ligand could not manage to stay in the active site and leaves the system. This can be reflected in the plots found in Figure 5. The RMSD plot shows catalponol RMSD values are less than 0.5 nm in the first 5 ns of simulation. In the next 5 ns, values rise up to 2 nm. After that, in the final 10 ns, values experience a great increase reaching values of 8 nm. Looking at the HB and the number of pairs within 0.35 nm, catalponol makes interactions only during the first 10 ns of simulation. After that, all interactions are lost. In the first 10 ns, catalponol makes between 1 and 4 HBs and between 2 and 7 pairs within 0.35 nm. The same can be observed in the Coulomb and Lennard-Jones interaction energy where negative values are found up to 12 ns. After that all interaction is lost and both energies are zero.

(a) Potential energy; (b) RMSD of catalponol (red) and the catalponol-Mpro complex (gray); (c) number of HBs; (d) number of pairs within 0.35 nm; (e)Coulomb (blue) and Lennard-Jones (orange) interaction energy during the simulation.

Figure 5: (a) Potential energy; (b) RMSD of catalponol (red) and the catalponol-Mpro complex (gray); (c) number of HBs; (d) number of pairs within 0.35 nm; (e)Coulomb (blue) and Lennard-Jones (orange) interaction energy during the simulation.

Conclusions

Herbal medicine, natural and safe, requires consideration by scientists. Essential oils from aromatic and medicinal plants are used by people for the treatment of infectious diseases throughout the world. Bioactive compounds contained in essential oils may be studied for drug development. Because traditional drug research and development takes a lot of time and money, computational study at multiple scales becomes a crucial instrument in drug discovery. In this sense, by using in silico methods, from the 129 natural compounds of Algerian essential oils, molecular docking indicated that warfarin (in this study and according our previous finding [ 43 ]), catalponol, benzyl salicylate, prasterone, davana ether, chamazulene and rosifoliol are the molecules that showed the best docking score against Mpro. Furthermore, each of them adheres to Lipinski's five requirements and provides suitable premeditated ADMET characteristics. Among these compounds, warfarin displayed the best results and presented a better docking score than Mpro inhibitor N3. A simulation time of 20 ns shows that warfarin manages to stay in the active site although it moves from the active site's cavity to a more superficial section of the active site. Furthermore, catalponol did not stay in the active site after the simulation. Results suggest that warfarin may be an interesting candidate for performing further studies to try to find a new and effective treatment against COVID-19. However, before reaching a firm conclusion, there are still a number of measures to be taken in order to experimentally verify and validate the current result.

References

  1. A.K. Singh, A. Singh, A. Shaikh, R. Singh, and A. Misra, "Chloroquine and hydroxychloroquine in the treatment of COVID-19 with or without diabetes: A systematic search and a narrative review with a special reference to India and other developing countries", Diabetes Metab Syndr Clin Res Rev ., vol. 14, pp. 241-246, 2020, DOI: https://doi.org/10.1016/j.dsx.2020.03.011. [URL] 🠔
  2. F. Wu, S Zhao, B Yu, Y.M. Chen, W. Wang, Z.G. Song, et al., "A new coronavirus associated with human respiratory disease in China", Nature, vol. 579, pp. 265-269, 2020, DOI: https://doi.org/10.1038/s41586-020-2008-3. [URL] 🠔
  3. D.S. Hui and A. Zumla, "Severe Acute Respiratory Syndrome: Historical, Epidemiologic, and Clinical Features", Infect Dis Clin, vol. 33, pp. 869-889, 2019, DOI: https://doi.org/10.1016/j.idc.2019.07.001. [URL] 🠔
  4. C. Wu, Y. Liu, Y. Yang, P. Zhang, W Zhong, Y. Wang, et al., "Analysis of therapeutic targets for SARS-CoV-2 and discovery of potential drugs by computational methods", Acta Pharm Sin B, vol. 10 n°5, pp. 766-788, 2020, DOI: https://doi.org/10.1016/j.apsb.2020.02.008. [URL] 🠔
  5. N. Zhu, D. Zhang, W. Wang , X. Li, B. Yang, J. Song, et al., "A novel coronavirus from patients with pneumonia in China 2019", New Engl J Med, vol. 382, n° 8, 727-733, 2020, DOI: https://doi.org/10.1056/nejmoa2001017. [URL] 🠔
  6. Committee GO of NH, Office of State Administration of Traditional Chinese Medicine. "Notice on the issuance of a programme for the diagnosis and treatment of novel coronavirus (2019-nCoV) infected pneumonia (Trial Version 4)". 2020. 🠔
  7. Z. Song, Y. Xu, L. Bao, L. Zhang, P. Yu, Y. Qu, et al., "From SARS to MERS, thrusting coronaviruses into the spotlight", Viruses, vol. 11, n° 1, p. 59, 2019, DOI: https://doi.org/10.3390/v11010059. [URL] 🠔
  8. J.B. Radke, J.M. Kingery, J. Maakestad, and M.D. Krasowski, "Diagnostic pitfalls and laboratory test interference after hydroxychloroquine intoxication: A case report", Toxicol Rep, vol. 6, pp. 1040-1046, 2019, DOI: https://doi.org/10.1016/j.toxrep.2019.10.006. [URL] 🠔
  9. J.A. Al-Tawfiq, A.H. Al-Homoud, and Z.A. Memish, "Remdesivir as a possible therapeutic option for the COVID-19", Travel Med Infect Dis, vol. 34, 101615, 2020, DOI: https://doi.org/10.1016/j.tmaid.2020.101615. [URL] 🠔
  10. Z. Sahraei, M. Shabani, S. Shokouhi, and A. Saffaei, "Aminoquinolines against coronavirus disease 2019 (COVID-19): chloroquine or hydroxychloroquine" Int J Antimicrob Agents, vol. 55, n° 4, 105945, 2020, DOI: https://doi.org/10.1016/j.ijantimicag.2020.105945. [URL] 🠔
  11. A.C. Tsang, S. Ahmadi, J. Hamilton, J. Gao, G. Virgili, S.G. Coupland, et al., "The Diagnostic Utility of Multifocal Electroretinography in Detecting Chloroquine and Hydroxychloroquine Retinal Toxicity", Am J Ophthalmol, vol. 206, pp. 132-139, 2019, DOI: https://doi.org/10.1016/j.ajo.2019.04.025. [URL] 🠔
  12. WHO "discontinues hydroxychloroquine and lopinavir/ritonavir treatment arms for COVID-19", [12] WHO "discontinues hydroxychloroquine and lopinavir/ritonavir treatment arms for COVID-19", https://www.who.int/news/item/04-07-2020-who-discontinues-hydroxychloroquine-and-lopinavir-ritonavir-treatment-arms-for-covid-19 (Last access: October 25, 2020). [URL] 🠔
  13. M. Tahir ul Qamar, S.M. Alqahtani, M.A. Alamri, and L.L. Chen, "Structural basis of SARS-CoV-2 3CLpro and anti-COVID-19 drug discovery from medicinal plants", J Pharm Anal, vol. 10, pp. 313-319, 2020, DOI: https://doi.org/10.1016/jopha.2020.03.009. [URL] 🠔
  14. S.-S Ou-Yang, J.-Y Lu, X.-Q Kong, Z-J Liang, C. Luo, and H. Jiang, "Computational drug discovery", Acta Pharmacologica Sinica, pp. 1131-1140, 2012, DOI: https://doi.org/10.1038/aps.2012.109. [URL] 🠔
  15. M. Hassanzadeganroudsari, A.H. Ahmadi, N. Rashidi, M.K. Hossain, A. Habib, and V. Apostolopoulos, "Computational Chemistry to Repurposing Drugs for the Control of COVID-19", Biologics, pp. 111-128, 2021, DOI: https://www.mdpi.com/2673-8449/1/2/7#. [URL] 🠔
  16. G. F. Leonardo, N. d S. Ricardo, O. Glaucius, and D.A. Adriano, "Molecular Docking and Structure-Based Drug Design Strategies", Molecules, pp. 13384-13421, 2015, DOI: https://doi.org/10.3390/molecules200713384. [URL] 🠔
  17. J. Vamathevan, D. Clark, P. Czodrowski, I. Dunham, E. Ferran, G. Lee, B. Li, A. Madabhushi, P. Shah, M. Spitzer, and S. Zhao, "Applications of machine learning in drug discovery and development", Nat Rev Drug Discov, vol. 18, pp. 463-477, 2019, DOI: https://doi.org/10.1038/s41573-019-0024-5. [URL] 🠔
  18. E.N. Muratov, R. Amaro, C.H. Andrade, N. Brown, S. Ekins, D. Fourches, et al., "A critical overview of computational approaches employed for COVID-19 drug discovery", Chem Soc Rev, vol.50(16), pp. 9121-9151, 2021, DOI: https://doi.org/10.1039/D0CS01065K. [URL] 🠔
  19. B.M. Sahoo, S.K. Bhattamisra, S. Das, A. Tiwari, V. Tiwari, M. Kumar, and S. Singh, "Computational Approach to Combat COVID-19 Infection: Emerging Tools for Accelerating Drug Research", Curr Drug Discov Technol, vol. 19(3), e170122200314, 2022, DOI: https://doi.org/10.2174/1570163819666220117161308. [URL] 🠔
  20. C.C. Chang, H.J. Hsu, T.Y. Wu, and J.W. Liou, "Computer-aided discovery, design, and investigation of COVID-19 therapeutics", Tzu Chi Med J , vol. 34(3), pp. 276-86, 2022, DOI: https://doi.org/10.4103%2Ftcmj.tcmj_318_21. [URL] 🠔
  21. I. Aanouz, A. Belhassan, K. El Khatabi, T. Lakhlifi, M. El Idrissi, and M. Bouachrine, "Moroccan Medicinal plants as inhibitors of COVID-19: Computational investigations", J Biomol Struct Dyn, pp. 1-12, 2020, DOI: https://doi.org/10.1080/07391102.2020.1758790. [URL] 🠔
  22. M. Hakmi, E.M. Bouricha, I. Kandoussi, J. El. Harti, and A. Ibrahimi, "Repurposing of known anti-virals as potential inhibitors for SARS-CoV-2 main protease using molecular docking analysis", Bioinformation, vol. 16, pp. 301-306, 2020, DOI: https://doi.org/10.6026%2F97320630016301. [URL] 🠔
  23. Y.H. Zhao, M.H. Abraham, J. Le, A. Hersey, C.N. Luscombe, G. Beck, et al., "Rate-Limited Steps of Human Oral Absorption and QSAR Studies", Pharm Res, vol. 19, pp. 1446-1457, 2002, DOI: https://doi.org/10.1023/a:1020444330011. [URL] 🠔
  24. R. Madan, K. Pandit, H. Kumar, N. Kumari, and S. Singh, "Principles and aspects of molecular docking: A bird's eye view", Hans Shodh Sudha, vol. 1(1), pp. 110-121, 2020. 🠔
  25. J. Fan, A. Fu, and L. Zhang , "Progress in molecular docking", Quant Biol , vol 7(2), pp. 83-89, 2019, DOI: https://doi.org/10.1007/s40484-019-0172-y. [URL] 🠔
  26. B. Yabrir, M. Touati, B. Adli, E. Bezini, M. Ghafoul, S. Khalifa, and B. Guit, "Therapeutic use of spontaneous medicinal flora from an extreme environment (dune cordon) in Djelfa region, Algeria", J Pharm Pharmacogn Res, vol. 6(5), pp. 358-373, 2018. 🠔
  27. Z. Chen, and T. Nakamura, "Statistical evidence for the usefulness of Chinese medicine in the treatment of SARS", Phytother Res Int J Devoted Pharmacol Toxicol Eval Nat Prod Deriv, vol. 18, pp. 592-594, 2004, DOI: https://doi.org/10.1002/ptr.1485. [URL] 🠔
  28. H.E. Pence and A. Williams, "ChemSpider: An Online Chemical Information Resource". J Chem Educ, vol. 87, pp. 1123-1134, 2010, DOI: https://doi.org/10.1021/ed100697w. [URL] 🠔
  29. D.S. Wishart, Y.D. Feunang, A.C. Guo, E.J. Lo, A. Marcu, J.R. Grant, et al., "DrugBank 5.0: a major update to the DrugBank database for 2018", Nucleic Acids Res, vol. 46, pp. 1074-1082, 2018. 🠔
  30. Protein Data Bank PDB. http://www.rcsb.org n.d. [URL] 🠔
  31. C.A. Hunter, K.R. Lawson, J. Perkins, and C.J. Urch, "Aromatic interactions", J Chem Soc Perkin Trans, vol. 0, pp. 651-669, 2001, DOI: https://doi.org/10.1039/B008495F. [URL] 🠔
  32. O. Trott, and A.J. Olson, "AutoDock Vina: improving the speed and accuracy of docking with a new scoring function, efficient optimization, and multithreading", J Comput Chem, vol. 31, pp. 55-461, 2010, DOI: https://doi.org/10.1002%2Fjcc.21334. [URL] 🠔
  33. S. Noreen, S.H. Sumrra, Z.H. Chohan, G. Mustafa, and M. Imran, "Synthesis, characterization, molecular docking and network pharmacology of bioactive metallic sulfonamide-isatin ligands against promising drug targets", J Mol Str, vol. 1277, 2023, DOI: https://doi.org/10.1016/j.molstruc.2022.134780. [URL] 🠔
  34. D.E.V. Pires, T.L Blundell, and D.B. Ascher, "pkCSM: Predicting Small-Molecule Pharmacokinetic and Toxicity Properties Using Graph-Based Signatures" J Med. Chem, vol. 58, pp. 4066-4072, 2015, DOI: https://doi.org/10.1021/acs.jmedchem.5b00104. [URL] 🠔
  35. A. Daina, O. Michielin, and V. Zoete, "SwissADME : a free web tool to evaluate pharmacokinetics , drug- likeness and medicinal chemistry friendliness of small molecules" Nat Publ Group, pp. 1-13, 2017, DOI: https://doi.org/10.1038/srep42717. [URL] 🠔
  36. C.B. Jalkute, and S.H. Barrage, "Identification of Angiotensin Converting Enzyme Inhibitor : An In Silico Perspective", Int J Pept Res Ther, vol. 21, pp.107-115, 2015, DOI: https://doi.org/10.1007/s10989-014-9434-8. [URL] 🠔
  37. D. Van Der Spoel, E. Lindahl, B. Hess, G. Groenhof, A.E. Mark, and H.J.C. Berendsen "GROMACS: fast, flexible, and free", J Comput Chem , vol. 26, pp. 1701-1718, 2005, DOI: https://doi.org/10.1002/jcc.20291. [URL] 🠔
  38. Dassault Systèmes BIOVIA Discovery Studio Modeling Environment, Release 2017, Dassault Systèmes, 2016. 🠔
  39. A.M. Dar, and S. Mir, "Molecular Docking: Approaches, Types, Applications and Basic Challenges", J Anal Bioanal Tech, vol. 8(2), pp. 1-7, 2017, DOI: https://doi.org/10.4172/2155-9872.1000356. [URL] 🠔
  40. A. Belhassan , H. Zaki, A Aouidate, M. Benlyas, T. Lakhlifi , and M. Bouachrine , "Interactions between (4Z)-hex-4-en-1-ol and 2-methylbutyl 2-methylbutanoate with olfactory receptors using computational methods", Moroc J Chem, vol. 7, pp. 7-1, 2019, DOI: https://doi.org/10.48317/IMIST.PRSM/morjchem-v7i1.12247. [URL] 🠔
  41. C.A. Lipinski, F. Lombardo, B.W. Dominy, and P.J. Feeney, "Experimental and computational approaches to estimate solubility and permeability in drug discovery and development settings", Adv Drug Deliv Rev, vol 23(1-3), pp. 3-25, 1997, https://doi.org/10.1016/S0169-409X(96)00423-1. [URL] 🠔
  42. A. Hospital, J.R. Goñi, M. Orozco and J.L. Gelpí, "Molecular dynamics simulations: advances and applications" Adv Appl Bioinform Chem, vol. 8, pp. 37-47, 2015, DOI: https://doi.org/10.2147%2FAABC.S70333. [URL] 🠔
  43. B. Yabrir , A. Belhassan , T. Lakhlifi , G.M. Salgado, M. Bouachrine , P.C. Munoz, L.C. Gerli, and R.T. Ramirez, "Minor composition compounds of algerian herbal medicines as inhibitors of SARS-CoV-2 main protease: molecular docking and ADMET properties prediction", J Chil Chem Soc, vol. 66(1), pp. 5067-5074, 2021, DOI: http://dx.doi.org/10.4067/S0717-97072021000105067. [URL] 🠔
  44. A.G. Al-Sehemi, M. Pannipara, R.S. Parulekar, J.T. Kilbile, P.B. Choudhari, and M.H. Shaikh, "In silico exploration of binding potentials of anti SARS-CoV-1 phytochemicals against main protease of SARS-CoV-2", J Saudi Chem Soc, 26, 101453, 2022, DOI: https://doi.org/10.1016/j.jscs.2022.101453. [URL] 🠔
  45. S. Gowrishankar, S. Muthumanickam, A. Kamaladevi, C. Karthika, R. Jothi, P. Boomi, et al., "Promising phytochemicals of traditional Indian herbal steam inhalation therapy to combat COVID-19 - An in silico study", Food Chem Toxicol, 148, 111966, 2021, DOI: https://doi.org/10.1016/j.fct.2020.111966. [URL] 🠔
  46. T. Ongtanasup, S. Wanmasae, S. Srisang, C. Manaspon, S. Net-anong, and K. Eawsakul, "In silico investigation of ACE2 and the main protease of SARS-CoV-2 with phytochemicals from Myristica fragrans (Houtt.) for the discovery of a novel COVID-19 drug", Saudi J Biol Sci, 29, 103389, 2022, DOI: https://doi.org/10.10167j.sjbs.2022.103389. [URL] 🠔
  47. H. Rajaram, N. Harshitha, S.A. Ram, S.M. Patra, V. Niranjan, and K.A. Vishnumurthy, " Targeting non-structural proteins and 3CLpro in SARS-CoV-2 virus using phytochemicals from medicinal plants - In-silico approach", J Ind Chem Soc, 99, 100488, 2022, DOI: https://doi.org/10.1016/j.jics.2022.100488. [URL] 🠔
  48. S. Vardhan, and S.K. Sahoo, "In silico ADMET and molecular docking study on searching potential inhibitors from limonoids and triterpenoids for COVID-19", Comp Biol Med, 124, 103936, 2020, DOI: https://doi.org/10.1016/j.compbiomed.2020.103936. [URL] 🠔
  49. M. Abdalla, R.K. Mohapatra, A.K. Sarangi, P.K. Mohapatra, W. Ali Eltayb, and M. Alam, "In silico studies on phytochemicals to combat the emerging COVID-19 infection", J Saudi Chem Soc , 25, 101367, 2021, DOI: https://doi.org/10.1016/jjscs.2021.101367. [URL] 🠔
  50. P.K. Mohapatra , K.S. Chopdar, G.C. Dash, A.K. Mohanty, and M.K. Rava, "In silico screening and covalent binding of phytochemicals of Ocimum sanctum against SARS-CoV-2 (COVID 19) main protease", J Biomol Struct Dyn , vol. 41(2), pp.435-444, 2023, DOI: https://doi.org/10.1080/07391102.2021.2007170. [URL] 🠔
  51. S. Vincent, S. Arokiyaraj, M. Saravanan, and M. Dhanraj, "Molecular Docking Studies on the Anti-viral Effects of Compounds From Kabasura Kudineer on SARS-CoV-2 3CLpro", Front Mol Biosci, vol. 7, 613401, 2020, DOI: https://doi.org/10.3389/fmolb.2020.613401. [URL] 🠔
  52. T.T. Ai My, H.T.P. Loan, N.T.T. Hai, L.T. Hieu, T.T. Hoa, and B.T.P. Thuy, "Evaluation of the Inhibitory Activities of COVID-19 of Melaleuca cajuputi Oil Using Docking Simulation", Chemistry Select, vol.5, pp. 6312 -6320, 2020, DOI: https://doi.org/10.1002/slct.202000822. [URL] 🠔
  53. L.N. AL-Eitan, A.Y. Almasri, and R.H. Khasawneh, "Effects of CYP2C9 and VKORC1 polymorphisms on warfarin sensitivity and responsiveness during the stabilization phase of therapy", Saudi Pharm J, vol. 27, pp. 484-490, 2019, DOI: https://doi.org/10.1016/j.jsps.2019.01.011. [URL] 🠔
  54. Y.T. Chua, X.L. Ang, X.M. Zhong, and K.S. Khoo, "Interaction between warfarin and Chinese herbal medicines", Singapore Med J, vol. 56(1), pp. 11-18, 2015, DOI: https://doi.org/10.11622%2Fsmedj.2015004. [URL] 🠔
  55. A. Popov Aleksandrov, I. Mirkov, M. Ninkov, D. Mileusnic, J. Demenesku, V. Subota, et al., "Effects of warfarin on biological processes other than haemostasis: A review", Food Chem Toxicol , vol. 113, pp. 19-32, 2018, DOI: https://doi.org/10.1016/j.fct.2018.01.019. [URL] 🠔
  56. I. Piatkov, C. Rochester, T. Jones, and S. Boyages, "Warfarin Toxicity and Individual Variability-Clinical Case", Toxins (Basel), vol. 2(11), pp. 2584-2592, 2010, DOI: https://doi.org/10.3390/toxins2112584. [URL] 🠔
  57. M. Flemming, B. Kraus, A. Rascle, G. Jürgenliemk, S. Fuchs, R. Fürst, and J. Heilmann, "Revisited anti-inflammatory activity of matricine in vitro: Comparison with chamazulene", Fitoterapia, vol. 106, pp. 122-128, 2015, DOI: https://doi.org/10.1016/j.fitote.2015.08.010. [URL] 🠔
  58. J. Buckle. Basic Plant Taxonomy, Chemistry, Extraction, Biosynthesis, and Analysis, in Clinical aromatherapy. Essential Oils in Practice, 2nd Edition, 2003, pp. 38-75. 🠔
  59. R.A. Lobo. Menopause and Aging, in Yen and Jaffe's Reproductive Endocrinology (Eighth Edition), 2019, pp. 322-356. 🠔
  60. Y.A. Heo, "Prasterone: A Review in Vulvovaginal Atrophy", Drugs & Aging, vol. 36(8), pp. 781-788, 2019, DOI: https://doi.org/10.1007/s40266-019-00693-6. [URL] 🠔
  61. H.S. Huang, X.H. Han, B.Y. Hwang, J.I. Park, S.K. Yoo, H.S. Choi, S.C. Lim and M.K. Lee, "Catalponol enhances dopamine biosynthesis and protects against l-DOPA-induced cytotoxicity in PC12 cells", J Asian Nat Prod Res, vol. 11(10), pp. 867-875, 2009, DOI: https://doi.org/10.1080/10286020903193094. [URL] 🠔
  62. A. Belhassan , S. Chtita, H. Zaki , T. Lakhlifi , and M. Bouachrine , "Molecular docking analysis of N-substituted oseltamivir derivatives with the SARS-Cov-2 main protease", Bioinformation, vol. 16, pp. 404-408, 2020, DOI: https://doi.org/10.6026/97320630016404. [URL] 🠔
  63. O. Chouitah, "Chemical Composition and Antimicrobial Activities of the Essential Oil from Glycyrrhiza glabra Leaves", J Essent Oil-Bear Plants, vol. 14(3), pp. 284-288, 2011, DOI: https://doi.org/10.1080/0972060X.2011.10643935. [URL] 🠔
  64. S. Soleiman-Meigooni, N.H. Yekta, H.R. Sheikhan, M. Aminianfar, R. Hamidi-Farahani, and M. Ahmadi, "Efficacy of a standardized herbal formulation from Glycyrrhiza glabra L. as an adjuvant treatment in hospitalized patients with COVID-19: A Randomized Controlled trial", J Ayurveda Integr Med, vol. 13(4), 100670, 2022, DOI: https://doi.org/10.1016/j.jaim.2022.100670. [URL] 🠔
  65. S.K. Sinha, S.K. Prasad, M.A. Islam, S.S. Gurav, B.B. Patil, N.A. AlFaris, et al., "Identification of bioactive compounds from Glycyrrhiza glabra as possible inhibitor of SARS-CoV-2 spike glycoprotein and non-structural protein-15: a pharmacoinformatics study", J Biomol Struct Dyn , vol. 39 (13), pp. 4686-4700, 2021, DOI: https://doi.org/10.1080/07391102.2020.1779132. [URL] 🠔
  66. S.K. Sinha , S.K. Prasad , M.A. Islam , S.K. Chaudhary, S. Singh , and A. Shakya, "Potential leads from liquorice against SARS-CoV-2 main protease using molecular docking simulation studies", Comb Chem High Throughput Screen, vol. 24(4), pp. 591-597, 2021, DOI: https://doi.org/10.2174/1386207323999200817103148. [URL] 🠔
B. Yabrir, A. Belhassan, G. S. Moran, T. Lakhlifi, M. Bouachrine, & L. G. Candia, "A computational predicting of possible inhibitors of the main SARS-CoV-2 protease found in Algerian herbal medicines", Rev. Colomb. Quim., vol. 51, no. 3, pp. 23-33 2022. DOI: https://doi.org/10.15446/rev.colomb.quim.v51n3.106949