Revista Colombiana de Sociología
0120-159X
Universidad Nacional de Colombia; Facultad de Ciencias Humanas; Departamento de Sociología
https://doi.org/10.15446/rcs.v46n2/101371

Recibido: 6 de junio de 2022; Aceptado: 10 de enero de 2023

Diálogo intercultural. Multiculturalismo, ciudadanía y política cultural en Bogotá*

Intercultural Dialogue. Multiculturalism, citizenship and cultural policy in Bogota

Diálogo Intercultural. Multiculturalidade, cidadania e política cultural em Bogotá

D. Varela Tangarife, a**

Universidad del Tolima, Ibagué, Colombia. davarelat@ut.edu.co Universidad del Tolima Universidad del Tolima Ibagué Colombia

Resumen

Este artículo es producto del proceso investigativo llevado a cabo para analizar el multiculturalismo en la ciudad de Bogotá entre 2004 y 2020, y tiene como propósito evidenciar las paradojas y limitaciones del multiculturalismo en Colombia para el reconocimiento de los grupos étnicos en contextos de ciudad. A través de un análisis de las interacciones entre el Estado y los grupos étnicos, se cuestiona la forma en que se aborda la diversidad étnica por parte de las entidades estatales en la ciudad de Bogotá. En la investigación se analizan dos procesos, por un lado, las dinámicas de organización y participación de los grupos étnicos en la capital de Colombia, y por el otro, las formas en que se clasifica la diversidad para fines de política pública bajo el denominado enfoque poblacional diferencial. Desde la perspectiva del análisis de política pública y de la etnografía del Estado se aborda la forma cómo estos dos procesos se ensamblan y re-ensamblan constantemente en la interacción entre las organizaciones de los grupos y las entidades estatales, configurando un escenario de disputa por el reconocimiento. La ciudad de Bogotá se constituye como un territorio multicultural donde tienen presencia diversos grupos étnicos que reivindican una serie de derechos, palenqueros, raizales, gitanos, afrodescendientes e indígenas se han consolidado como actores políticos frente a la estatalidad y, a pesar de no superar el 1,5 % de la población, han logrado conquistar un andamiaje institucional que se expresa en un conjunto de políticas, espacios de participación y acciones afirmativas. En este contexto de análisis, ciudadanía interseccional e interculturalidad analógica, se constituyen como dos categorías emergentes tanto para abordar la diversidad étnica por parte de la estatalidad en el escenario de la ciudad como para contribuir en el debate sobre las políticas de diversidad étnica.

Descriptores:

Colombia, diversidad cultural, grupos étnicos, política pública.

Palabras clave:

Bogotá, ciudadanía, grupos étnicos, interseccionalidad, multiculturalismo, política pública.

Abstract

This article is the product of the investigative process carried out to analyze multiculturalism in the city of Bogotá in the period between 2004 and 2020, in which the paradoxes and limitations of multiculturalism in Colombia for the recognition of ethnic groups in Colombia are evident in city contexts. Through an analysis of the interactions between the state and ethnic groups, we question the way in which ethnic diversity is addressed by state entities in the city of Bogotá. We also analyze two processes, on the one hand, the dynamics of organization of ethnic groups in the city of Bogotá, and on the other, the ways in which diversity is classified for public policy purposes under the so-called differential population approach. From the perspective of public policy analysis and the ethnography of the state we address the way these two processes are constantly assembled and reassembled in the interaction between the organizations of the groups and the state entities, configuring a scenario of dispute for recognition. Bogotá is constituted as a multicultural territory where diverse ethnic groups that claim a series of rights have a presence, Palenqueros, Raizales, Gypsies, Afro-descendants, and Indigenous people have consolidated as political actors against the statehood and despite not exceeding 1,5 % of the population they have managed to conquer an institutional scaffolding that is expressed in a set of policies, spaces for participation, and affirmative actions. In this context of analysis, Intersectional Citizenship and Analogue Interculturality constitute two emerging categories both to address ethnic diversity by statehood in the city scenario and to contribute to the debate on ethnic diversity policies.

Descriptors:

Colombia, cultural diversity, ethnic groups, public policy.

Keywords:

Bogotá, citizenship, ethnic groups, intersectionality, multiculturalism, public policy.

Resumo

Este artigo é o produto do processo investigativo realizado para analisar o multiculturalismo na cidade de Bogotá no período entre 2004 e 2020, no qual são evidentes os paradoxos e limitações do multiculturalismo na Colômbia para o reconhecimento de grupos étnicos na Colômbia. contextos. Através de uma análise das interações entre o Estado e os grupos étnicos, questiona-se a forma como a diversidade étnica é abordada pelas entidades estatais na cidade de Bogotá, analisam-se dois processos, por um lado, a dinâmica de organização dos grupos étnicos em a cidade de Bogotá e, de outro, as formas como a diversidade é classificada para fins de políticas públicas sob o chamado enfoque populacional diferencial. A partir da perspectiva da análise de políticas públicas e da etnografia do Estado, aborda-se a forma como esses dois processos são constantemente montados e remontados na interação entre as organizações dos grupos e os entes estatais, configurando um cenário de disputa por reconhecimento. Bogotá se constitui como um território multicultural onde estão presentes diversos grupos étnicos que reivindicam uma série de direitos, Palenqueros, Raizales, Ciganos, Afrodescendentes e Indígenas se consolidaram como atores políticos contra o Estado e apesar de não ultrapassarem 1,5 % da população conseguiram conquistar um andaime institucional que se expressa em um conjunto de políticas, espaços de participação e ações afirmativas. Nesse contexto de análise, Cidadania Interseccional e Interculturalidade Análoga constituem duas categorias emergentes tanto para abordar a diversidade étnica por Estado no cenário da cidade quanto para contribuir com o debate sobre as políticas de diversidade étnica.

Descritores:

Colômbia, diversidade cultural, etnias, políticas públicas.

Palavras-chave:

Bogotá, cidadania, grupos étnicos interseccionalidade, multiculturalismo, políticas públicas.

Introducción: multiculturalismo en la ciudad

Este texto se termina de escribir cuando se cumplen treinta años de la promulgación de la Constitución Política de Colombia de 1991, en la cual se reconoce explícitamente la diversidad cultural y étnica del país, y es producto de un ejercicio investigativo que incita a revisitar algunas categorías propias de la diversidad para leerlas a la luz del contexto de las dinámicas de los grupos étnicos en la ciudad de Bogotá D.C. Se plantea una crítica al multiculturalismo de la Constitución de 1991 y a la forma en la que se ha institucionalizado el discurso de la interculturalidad como política pública, para cuestionar el enfoque poblacional diferencial como política para gestionar la diversidad. Como categorías emergentes se proponen los conceptos de ciudadanía interseccional e interculturalidad analógica para abordar la diversidad étnica por parte de la estatalidad en el escenario de la ciudad.

A diferencia de la perspectiva nacional, el interés por estudiar el multiculturalismo en la ciudad presenta pocos desarrollos que permitan comprender qué ocurre en términos de análisis y evaluación de la aplicación de estas políticas en contextos locales (Briones, 2005 y White, 2019), en unidades administrativas como los departamentos y los municipios donde las dinámicas territoriales son epicentro de conflictos, como las reivindicaciones territoriales y de autogobierno de diversos grupos indígenas en la ciudad de Bogotá. En estos escenarios del ordenamiento territorial se evidencian los retos en el campo de la política pública, tanto para dirimir conflictos con un fuerte acento cultural como para propiciar el diálogo intercultural en el marco del reconocimiento de derechos. Como lo afirma Briones (2005), es necesario reconocer las diferencias que operan de forma nacional, departamental y municipal en el tema de la diversidad, aún más en países caracterizados por un fuerte centralismo administrativo que tiende a invisibilizar las relaciones sociales en el interior del país.

En el contexto contemporáneo, el respeto a la diversidad cultural se plantea como un reto para los Estados liberales, pues propicia la creación de una serie de instrumentos para que los grupos étnicos obtengan algunos derechos y los hagan respetar. Sin embargo, el proyecto de la modernidad occidental materializó la idea de un Estado homogéneo culturalmente, y mediante el principio de igualdad trató de invisibilizar las diferencias básicas de los grupos poblacionales en pos de una ciudadanía moderna y de una comunidad imaginada (Anderson, 1993) que se imponía como símbolo de la identidad mediante el nacionalismo, tal como ocurrió con la Constitución de 1886 que proclamaba un Estado católico, con el castellano como única lengua reconocida, centralista y homogéneo culturalmente.

Will Kymlicka (1996) plantea que, “son bien escasos los países cuyos ciudadanos comparten el mismo lenguaje o pertenecen al mismo grupo étnico-nacional, los 184 estados independientes del mundo, afirma, contienen más de 600 grupos de lenguas vivas y 5000 grupos étnicos” (p. 13). En estos contextos multiculturales, las expresiones de la diversidad se enfrentan a diferentes condiciones para su reconocimiento en temas como los derechos lingüísticos, la autonomía territorial, la participación política y el currículum educativo. De esta forma, los gobiernos han seguido diversas políticas, con respecto a las minorías culturales, entre ellas el asimilacionismo, el integracionismo, el reconocimiento de la diversidad o la combinación de varios de estos modelos.

Desde diferentes perspectivas, autores como Taylor (1992), Kymlicka (1996), González (2007, 2016) y Mosquera (2009a, 2009b) señalan dos críticas centrales, por un lado, la idea de que un Estado homogéneo culturalmente es imposible de concebir. Los autores abordados cuestionan la supuesta neutralidad del Estado para el manejo de la diversidad cultural y plantean que siempre se privilegian una serie de aspectos sobre otros para edificar la cultura e identidad nacional. Y por otro lado, son claros en expresar que la idea clásica de ciudadanía concebida de forma abstracta y homogénea se queda corta para dar cuenta de una serie de expresiones políticas que se nutren de aspectos culturales, de ahí la importancia de indagar por otras concepciones de ciudadanía como ciudadanía diferenciada (Mosquera, 2009 y Young, 2000), ciudadanía multicultural (Kymlicka, 1996), ciudadanía intercultural (González, 2007 y Tubino, 2002, 2003, 2004), o como se plantea acá, la ciudadanía interseccional; estas variaciones del concepto abstracto resaltan la importancia de la reflexión teórica, pues las reclamaciones identitarias exigen una revisión que permita interpretaciones de la ciudadanía más acordes con los procesos contemporáneos.

Resulta importante enfocarse en la ciudad para estudiar las relaciones interculturales, White (2019) es uno de los autores preocupados por el análisis de las ciudades interculturales, y plantea la complejidad del análisis del tratamiento a la diversidad en las ciudades mediante las políticas públicas.

Es interesante, no solo porque las ciudades son más cercanas a la realidad de los ciudadanos, sino también porque el análisis de esas realidades de terreno resaltan las contradicciones y las paradojas de los modelos de gestión de la diversidad, que a menudo se fundan en la identidad nacional. (White, 2019, p. 27)

En este sentido, constituye un reto analizar las dinámicas del reconocimiento de la diversidad étnica en Bogotá, pues al hacer énfasis en la ciudad y analizar las dinámicas de los grupos étnicos se ponen en cuestión varios elementos de las teorías de la ciudadanía, de la etnicidad y del multiculturalismo.

En el caso particular de la ciudad de Bogotá, se ha caracterizado por ser el destino de varias corrientes migratorias de todas partes del país, y son diversas las causas que originan esta movilización de personas (desplazamiento forzado, búsqueda de oportunidades laborales y académicas) a la capital. En Bogotá viven alrededor de ocho millones de personas, de las cuales 87 878 pertenecen a los grupos étnicos reconocidos por la administración distrital: 19 063 indígenas, 66 934 afrocolombianos, 1060 raizales, 603, rom-gitano y 218 palenqueros (DANE, 2018). Este hecho configura una ciudad en la que coexisten diversas culturas y en donde se hace necesario adoptar criterios de interculturalidad que reconozcan la diferencia y brinden espacios de participación para estos grupos poblacionales. En este sentido, encontrar soluciones políticamente viables ante esta situación constituye un desafío al que se enfrentan las democracias en la actualidad.

Problematizando esta característica de multiculturalidad en los Estados y las políticas para abordarla, es decir, el multiculturalismo, encontramos que en el caso específico de Bogotá se han dado procesos que es pertinente estudiar para comprender qué tipo de multiculturalismo se implementa en la ciudad por parte de la administración distrital, a partir de la pregunta: ¿las políticas públicas en Bogotá buscan construir una ciudad intercultural y propician el diálogo intercultural?

Estudiar la estatalidad

La perspectiva de análisis con la cual se aborda este interrogante está asociada a los Estudios Culturales, y es complementada por elementos del Análisis de Política Pública (APP); en este sentido, se concibe la cultura como un proceso social en el que están inmersas las personas en un entramado de relaciones de poder. Estudiar la cultura desde una perspectiva dinámica permite una interpretación de la ciudadanía como un proceso cultural y no simplemente desde su visión legal formal. Desde el APP se concibe la política pública como un proceso de construcción social resultado de la interacción entre el Estado y la sociedad, mediado por la gobernabilidad. Roth (2006) considera el APP como una metodología de investigación social aplicada al análisis de la actividad concreta de las autoridades públicas, que permite adquirir conocimiento sobre el Estado a partir del análisis de sus actuaciones concretas y la identificación de actores que intervienen en el proceso, así como sus posiciones e intereses.

Tomando como referente la importancia del trabajo etnográfico para la investigación, en este análisis se utiliza el enfoque de la etnografía del Estado de Taussig (1995), Gupta (1995), Chaves (2017) y Rivas (2017). A partir de entender la etnografía como una “concepción y práctica de conocimiento que busca comprender los fenómenos sociales desde la perspectiva de sus miembros” (Guber, 2001, pp. 12-13), la perspectiva de la etnografía del Estado busca indagar la forma de concebir el Estado por parte de los actores; en este sentido, se opta por la denominación etnografías de la estatalidad, con la intención de contribuir a una perspectiva de análisis del Estado que sea diferente al intento de reificación. La etnografía permite estudiar la estatalidad como un proceso histórico, dinámico, de relaciones de poder.

En las diferentes instancias en las que las comunidades y los líderes étnicos interactúan con los funcionarios del Estado, se vislumbran como actores en una trama compleja de intereses y negociaciones por la cual se instauran, actualizan e interiorizan controles espaciales, económicos, de categorías y de saberes estatales que es necesario desvelar para profundizar en el análisis crítico de sus relaciones. (Chaves, 2017, p. 25)

Buscando aproximaciones a las múltiples miradas situadas de los actores en los procesos de política pública y para comprender los procesos entre ciudadanía y política pública, se tienen en cuenta tres dimensiones de análisis (Rivas, 2017): 1) las narrativas sobre el Estado; 2) las maneras de ver del Estado; y 3) los efectos del Estado. En este sentido, por medio de múltiples registros de prácticas cotidianas observables en torno a los asuntos étnicos en la ciudad de Bogotá, se hace una aproximación a las interacciones entre las entidades y los funcionarios del Estado y las organizaciones de los grupos étnicos para comprender las representaciones que se construyen en torno a lo étnico.

A partir de estas perspectivas de análisis, la investigación buscó ccomprender las dinámicas y tensiones entre: actores (institucionales, representantes grupos étnicos); procesos (de organización y participación ciudadana); ámbitos (consejos de participación ciudadana, escenarios promoción diversidad cultural), en términos de los discursos (políticas, caracterizaciones de los grupos) y las prácticas (de diálogo entre los grupos étnicos y el Estado) que se dan en torno al multiculturalismo como política pública y la participación ciudadana de los grupos étnicos en la ciudad de Bogotá en el período comprendido entre 2004 y 2020.

Bakatá, ciudad multicultural

Los grupos considerados como étnicos en Bogotá son el resultado de diferentes procesos históricos de etnización, en los cuales cada uno ha resignificado elementos de sus culturas para lograr su distinción. En contextos ajenos a sus territorios de origen, los grupos étnicos buscan acumular un capital simbólico que les dé legitimidad para ser reconocidos como actores políticos por parte la administración distrital, por lo que entran en una dinámica para lograr visibilizarse en la ciudad, donde las prácticas culturales y los procesos de patrimonialización desempeñan un papel central al otorgarle valor simbólico a una serie de manifestaciones y diferentes tipos de estéticas (gastronomía, atuendos, corporalidades, lenguas, expresiones y ritmos musicales, etc.), es decir que, a partir de sus prácticas cotidianas, logran visibilizarse en un contexto urbano diferente a sus territorios de origen.

Cada grupo vive diferentes procesos de acoplamiento a las dinámicas urbanas y en sus relaciones con otros grupos y con la sociedad en general; en este sentido la etnicidad (Bartolomé, 2009; Cardoso, 2007; Stavenhagen, 1992; Gutiérrez, 2008) se entiende como una construcción social bajo un proceso dialógico entramado en relaciones de poder que determina la condición y la posición que ocupan los diferentes grupos que reclaman su alteridad frente a otros grupos y frente a la cultura hegemónica.

Los diversos grupos étnicos que viven en Bogotá asumen dinámicas diferentes en su relación con la administración distrital, relación que está mediada por varias situaciones como las razones de su migración a la ciudad, el grado de organización, el reconocimiento o no reconocimiento por parte de la administración distrital, las dinámicas de participación ciudadana y la raigambre de las prácticas culturales, entre otras.

En el contexto de la ciudad, los grupos étnicos se enfrentan a dos tipos de barreras: las simbólicas, como el rechazo, el racismo y la estigmatización, que son agenciados por imaginarios e ideas negativas de lo que significa ser negro, indígena o gitano; y las materiales, como la competencia y difícil inserción en el mercado laboral, la carencia de preparación educativa, la predisposición a actividades diferentes a las de la ciudad, que los lleva a engrosar las dinámicas de trabajo informal como estrategia de sobrevivencia. En este sentido, se puede identificar que se dan expresiones de violencia simbólica y asimetría estructural en términos de oportunidades y acceso a la garantía de derechos básicos. La asimilación cultural y el endorracismo son riesgos latentes en un contexto que resulta hostil para la preservación de las prácticas culturales de cada uno de estos grupos, y a pesar de que la ciudad también cambia y se enriquece con su presencia, aún resulta difícil para el imaginario colectivo considerar que las minorías étnico-raciales forman parte de la ciudad, lo cual implica que los estereotipos que se construyen en torno a la otredad son descalificadores.

Después de treinta años de su reconocimiento constitucional las condiciones de vida de los grupos étnicos no han cambiado significativamente, por el contrario, se han agudizado procesos como el desplazamiento forzado, la pobreza marginal y los estereotipos negativos, que se manifiestan en prácticas como el racismo o la discriminación. En el contexto colombiano se da una paradoja entre un contexto jurídico que reconoce la diversidad y un conjunto de grupos incluidos en dicho reconocimiento que viven en condiciones de marginalidad, pobreza y exclusión social; esta doble circunstancia es una de las razones para plantear que en el contexto colombiano se dan procesos de “falso reconocimiento”.

El falso reconocimiento está agenciado por la mercantilización de la diversidad, es decir que los procesos por los cuales aspectos tanto materiales como inmateriales de los grupos étnicos se convierten en mercancías, o por las celebraciones simbólicas que, si bien son importantes para la memoria e identidad de los grupos no cambian sus condiciones de vida. En los dos casos son las expresiones culturales las que pasan por estos procesos, expresiones que en el caso de los grupos étnicos constituyen sus elementos de distinción y de delimitación de las fronteras simbólicas.

En un contexto como Bogotá resulta complejo hablar de “hermetismo cultural” por parte de los grupos étnicos, ya que día a día están inmersos en un proceso constante y dialógico de negociación cultural con otros referentes simbólicos. Cada uno de los grupos presenta diferentes niveles de riesgo de aculturación por medio de las dinámicas de asimilación cultural que implican adaptarse a la ciudad, es decir que, según el grado de fortaleza de la etnicidad, cada uno de los grupos tendrá una respuesta diferente a la amenaza de asimilar prácticas de la cultura mayoritaria que erosionen los elementos de su identidad étnica.

A pesar de haber diversidad en el interior de los grupos, la cristalización de elementos simbólicos que sirvan como mecanismo de identidad contrastante -tanto para diferenciarse de otros grupos como para dar cuenta de su etnicidad frente al marco jurídico colombiano- determinan las características de cada uno de los grupos.

No se puede establecer un solo patrón de asentamiento por parte de los grupos étnicos, ya que las causas de su migración y las condiciones en que llegan a la ciudad determinan su proceso de inserción y adaptación a las dinámicas urbanas. Las principales razones por las que los grupos arriban Bogotá son la falta de oportunidades en sus regiones, la violencia y el deseo de mejorar sus condiciones de vida. Un común denominador en los procesos de movilidad es que se generan procesos de desplazamiento sin retorno a sus territorios originarios.

El territorio constituye un referente central para la identidad y la cohesión social de cada grupo; como elemento de distinción étnica evidencia que entre los grupos existen diferencias en la forma como habitan la ciudad. En efecto, la comparación de la relación que cada uno de los grupos establece con el territorio permite entender que los aspectos que determinan la etnicidad no son fijos, ya que según el caso se dan de una forma diferente.

Aunque son distintas, las razones por las cuales cada grupo ha llegado a Bogotá se pueden clasificar en dos tipos: por un lado, cuando la ciudad llega a los territorios habitados por pueblos indígenas y, por el otro, cuando por motivos como el desplazamiento forzado o la búsqueda de oportunidades educativas y laborales se trasladan a la ciudad.

En los raizales, la falta de oportunidades relacionadas con las problemáticas del Archipiélago de San Andrés, Providencia y Santa Catalina agencian procesos migratorios, la principal causa es la educación, sobre todo encontrar formación superior y posteriormente oportunidades laborales en oficios o profesiones liberales. Mientras que, en los rom, procesos históricos de nomadismo que paulatinamente se han transformado en un seminomadismo han generado un establecimiento más duradero en Bogotá, por lo que han adquirido unas prácticas similares a las culturas sedentarias. En el caso de los indígenas, una de las principales causas es el desplazamiento forzado, tanto a causa del conflicto armado interno como a la ausencia de las instituciones del Estado, hecho que genera unas condiciones de vida marginales. También se presenta desplazamiento forzado por las dinámicas de los megaproyectos extractivos que irrumpen en contextos habitados por muchos de estos grupos. Un caso particular lo viven los pueblos muiscas de Suba y Bosa, municipios que quedaron anexados a Bogotá en el proceso de crecimiento urbano. Los afrodescendientes, por su parte, tienen diferentes motivos (ya que la dispersión de esta población es típica en casi todo el territorio nacional), como la violencia urbana y el conflicto armado rural, o motivos relacionados con la búsqueda de oportunidades, con la característica de que la mayoría llega con un nivel educativo muy bajo debido al contexto de procedencia, lo cual conlleva la inserción de la persona en oficios relacionados con la economía informal y el rebusque.

Las relaciones interétnicas se dan en un contexto de desigualdad estructural que ubica a los grupos étnicos en la parte baja de una jerarquía social incubada desde la época colonial, es decir que las condiciones de vida actuales están relacionadas con una herencia colonial que tiene repercusiones tanto económicas como políticas y simbólicas. Como resultado de esta situación, los grupos étnicos están asociados con la pobreza y la marginalidad, no cuentan con representación política en el Estado que les permita incidir efectivamente en el ámbito público y son víctimas de prácticas de racismo y discriminación promovidas por imaginarios y representaciones que asocian lo étnico con valores negativos, como el atraso o menor capacidad intelectual, los cuales se reproducen en la vida cotidiana.

La desigualdad estructural que viven los grupos étnicos se traslada a las ciudades y determina la inserción en el mercado laboral. La actividad económica y las formas de subsistencia se transforman con respecto a su lugar de origen, exigiendo que estas personas se inserten en las dinámicas económicas de la ciudad, lo que implica que tengan que adaptarse a las exigencias del mercado, proceso en el cual su identidad sufre cambios con el tiempo. En efecto, no solo en términos materiales sino también en el plano de lo simbólico se libra en Bogotá una lucha que no es fácil de detectar y registrar empíricamente, ya que el universo simbólico de cada grupo genera procesos de identificación y sentido de pertenencia, elementos centrales para fortalecer el tejido social y la cohesión social. Estos procesos se materializan en la conformación de organizaciones sociales que reivindican los derechos de los grupos en el contexto institucional de Bogotá, es decir que estas organizaciones que asumen la vocería de los grupos étnicos frente a la estatalidad hacen un uso instrumental de la identidad étnica y a la vez agencian procesos de reetnización en el interior del grupo. Al enfrentarse a un espacio social tan diverso como el de Bogotá, agencian mecanismos de diferenciación y uso instrumental de la identidad étnica, ya que se ha creado un escenario institucional para tal fin.

Entre fronteras étnicas y personerías jurídicas

Los grupos étnicos se enfrentan a las limitaciones en la manera como el ordenamiento jurídico los entiende y define. Las distintas concepciones de territorio en cada grupo, las condiciones de vida, las estadísticas que no permiten entender a qué tipo de desigualdades se enfrentan, así como los procesos de aculturación y relaciones interétnicas hacen que el tema étnico en Bogotá sea difícil de abordar. Con el propósito de avanzar hacia la comprensión de los procesos de participación ciudadana de los grupos étnicos se realizó una indagación por las formas organizativas de cada uno de estos, reconociendo que para el análisis tanto institucional como académico es importante considerar que los grupos étnicos no son grupos esencialmente constituidos, no se organizan a través de esencias prístinas (Brubaker, 2004), sino que construyen su etnicidad en relación con otros significantes en una dinámica de identidad contrastante (Cardoso, 2007) donde es precisamente el contacto intercultural lo que permite que se resignifiquen las fronteras étnicas y se fortalezca la cohesión social en los grupos.

La hipótesis que se plantea en este artículo es que los grupos étnicos adquieren diferentes formas de organización que resultan estratégicas según el contexto de acción en que se desenvuelven, las cuales no están ancladas exclusivamente a las características étnicas, es decir que no hay una correspondencia entre fronteras étnicas y formas organizativas; de ahí que en cada uno de los grupos puedan existir varias organizaciones con intereses particulares y hasta opuestos. Lo que se plantea es que las organizaciones integran en sus discursos demandas identitarias y se proponen objetivos que reivindican cuestiones alusivas a lo étnico, es decir que se hace un uso de la identidad étnica como elemento de cohesión, ya no del grupo étnico sino de la organización que lo representa, pues no todas las personas que pertenecen a los grupos étnicos forman parte de estas organizaciones.

Entre las múltiples estrategias que han adoptado para sobrevivir en la ciudad, la constitución de organizaciones sociales (y su registro en diferentes instancias como la Cámara de Comercio o el Ministerio del Interior) es determinante para la interlocución con las entidades y funcionarios estatales; ciertamente, obtener la personería jurídica constituye un requisito tanto para poder contratar con el Estado como para legitimar la representación que se hace del grupo étnico. Estas organizaciones se encargan de liderar procesos de reetnización en las personas que viven en Bogotá y que se identifican con estos orígenes étnicos, es decir que asumen una doble dinámica de actuación, una interna y otra externa.

El análisis de las organizaciones que representan a los grupos étnicos frente a la estatalidad en Bogotá es importante porque, primero, las formas de organización no siempre se corresponden con las fronteras étnicas, es decir que, en un mismo grupo puede haber más de una organización que se considera portadora de la legitimidad de la reivindicación de derechos y de ser beneficiaria de las acciones afirmativas. Y, segundo, porque estas características de las formas de organización inciden en los procesos de participación ciudadana de cada uno de los grupos. Si bien Barth (1979) plantea abordar los grupos étnicos como tipos de organización (type organization), en el contexto de la ciudad de Bogotá los grupos se adaptan a las dinámicas exigidas por la estatalidad y se organizan con el objetivo de contar con una personería jurídica, a la vez que se van reforzando los lazos de solidaridad y cohesión social.

Se pueden identificar 4 tipos de dinámicas asociadas a las formas de organización: a) la importancia de las creencias y cosmovisiones, b) el grado de cohesión de cada grupo, c) los conflictos en el interior de los grupos, d) la heterogeneidad en el interior de los grupos; a estas cuatro variables hay que añadir un aspecto característico de los procesos de participación ciudadana en los grupos étnicos en Bogotá, el protagonismo y la importancia que ejercen las mujeres al constituirse en lideresas y representantes en los espacios de participación ciudadana diseñados para los grupos étnicos.

Multiculturalismo en Bogotá

En Bogotá, durante los últimos años se ha dado un proceso de reconocimiento de los derechos a los grupos étnicos. Estos cambios se pueden observar en diferentes procesos: la inserción de la variable étnica en los planes de desarrollo; la formulación de políticas culturales focalizadas a la diversidad cultural; la implementación del enfoque poblacional diferencial como criterio de reconocimiento de la diversidad en la administración pública; la formulación de políticas poblacionales dirigidas a los grupos étnicos que habitan la ciudad; la realización de eventos donde se promociona la autenticidad cultural de cada grupo; así como el surgimiento y fortalecimiento de procesos organizativos en cada uno de los grupos étnicos, en este sentido, se puede afirmar que en el periodo transcurrido entre 2004 y 2020 se ha dado un proceso de reconocimiento institucional de la diversidad étnica, en el cual se han identificado los siguientes elementos.

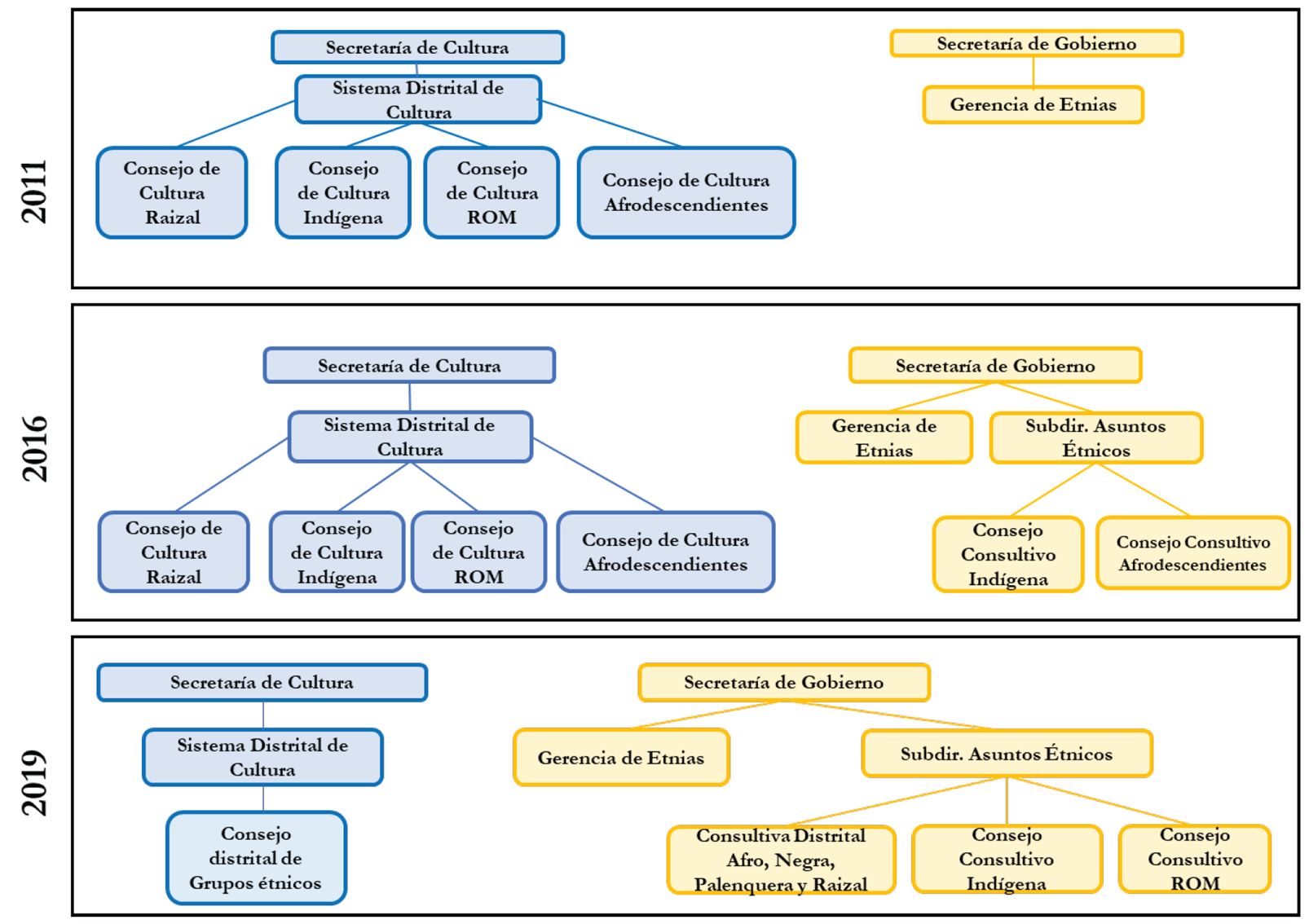
Desde 2004 se integra por primera vez la variable étnica en los planes de desarrollo, es decir, trece años después del reconocimiento constitucional (1991). Como parte del proceso de reconocimiento a la diversidad es importante resaltar la transformación institucional para la interlocución con los grupos étnicos, al haber pasado de la inexistencia de entidades responsables de los asuntos étnicos en 2004 a la configuración de una arquitectura institucional conformada por dos entidades que lideran los asuntos étnicos en la ciudad -la Gerencia de Etnias y la Subdirección de Asuntos Étnicos-, en el marco de un complejo sistema de participación ciudadana con la creación de los Consejos Consultivos y de Concertación para los diferentes grupos étnicos y la vinculación de más de doscientos funcionarios integrantes de los grupos étnicos en la burocracia de la Alcaldía para desempeñar actividades de acercamiento y mediación entre los grupos y las entidades. Este proceso de transformación institucional ha sido constante, es decir que, durante quince años, la arquitectura institucional se ha transformado paulatinamente en lo relacionado con el reconocimiento de la diversidad étnica.

Para entender la complejidad del proceso de ajuste institucional para garantizar los derechos de los grupos étnicos, es preciso considerar que ha estado marcado por avances y retrocesos. En el análisis se encontró que desde 2006 se vienen creando paulatinamente acuerdos y decretos distritales que posibilitan legalmente la atención de los grupos étnicos por parte de la estatalidad, al igual que las políticas de reconocimiento a la diversidad étnica. Estos cambios institucionales se dan en el periodo 2004-2020, es decir que existe una relación entre la formulación de políticas públicas relacionadas con el reconocimiento étnico y la transformación o adecuación institucional para atender estas políticas e interactuar con los grupos étnicos.

La administración de una ciudad constituye una variable de análisis que no se puede ignorar para entender algunas dinámicas sociales; esta se puede ver como una forma de entender la historia de la ciudad a partir de su transformación institucional, en este caso asociada con la cultura y los grupos étnicos,

conocer a fondo la historia del gobierno de una ciudad significa explorar en detalle la naturaleza de las instituciones que no solo hacen posible ese régimen, sino que lo historizan, esto es, que lo singularizan en el tiempo y en el espacio. Ahora bien, por lo general, las instituciones se materializan en entidades pues gobernar no es en forma alguna una actividad etérea. ¿cómo entender el discurso o la política o, aún más, el Estado, sin detenernos a examinar su materialidad?, esto es, el ensamble de entidades, de instituciones, que hacen concreto e históricamente significativo el acto de gobernar. (Pecha, 2006, p. 5)

El periodo de estudio se caracteriza porque se crea una normatividad que constituye lo que denominaremos la “institucionalidad que atiende la diversidad étnica en Bogotá”, pero que se va modificando con una serie de reformas que determinan las instancias, los procedimientos y las formas de atender la diversidad étnica hoy, es decir que antes de 2004 la legislación sobre grupos étnicos es mínima y después de este año se dan transformaciones que paulatinamente configuran una arquitectura institucional relacionada con grupos étnicos.

Dicha reforma propició una serie de cambios en la organización y las funciones de todas las entidades distritales (figura 1), ya que da cuenta de una reforma administrativa que rediseñó la estructura de la administración distrital, creando dependencias con responsabilidades sobre los asuntos étnicos de la ciudad. En estas instancias se agencian políticas, programas y acciones afirmativas, y se promueve la participación ciudadana, así como la concertación de las decisiones relacionadas con los grupos étnicos y la posibilidad de hacer seguimiento de las políticas bajo la figura del control social.

Cambio institucional asuntos étnicos

Figura 1: Cambio institucional asuntos étnicos

Fuente: elaboración propia.

Este proceso no ha estado exento de polémicas, ya que en las decisiones en cuanto a la creación y supresión de espacios de participación o entidades que asuman los asuntos étnicos se ha privilegiado la racionalidad instrumental y un fuerte esencialismo étnico que no permite que los encargados de tomar estas decisiones en el Estado reconozcan la diversidad más allá de las etiquetas con las que se define lo étnico en el ordenamiento jurídico.

El principal instrumento para materializar el reconocimiento a la diversidad cultural desde la institucionalidad en Bogotá es el enfoque poblacional diferencial (Alcaldía Mayor de Bogotá, 2014a), que tiene como punto de partida la clasificación de la población considerada diferente y objeto de política pública. Como toda clasificación, esta también fue arbitraria, ya que incluye a unos grupos y excluye a otros; en un proceso que ha sido complejo, se institucionalizó que los grupos considerados diferentes fueran clasificados en tres grandes secciones: sectores sociales, grupos étnicos y grupos etarios, a los cuales se les debe garantizar la implementación de políticas focalizadas a partir de su diferencia.

Teniendo en cuenta que cada persona es única, sería posible plantear una infinidad de criterios para clasificar la diversidad humana de Bogotá, sin embargo, concentrándonos en nuestro contexto social y cultural, resulta posible identificar tres tipos principales de variables que contribuyen a diferenciar grupos poblacionales representativos que incluyen a la totalidad de los habitantes de la ciudad, estas son las variables étnicas, sociales y etarias. (Alcaldía Mayor de Bogotá, 2014a, p. 29)

La clasificación en estos tres grandes grupos implica preguntarse: ¿cuáles son los criterios para reconocer estos grupos? En términos institucionales, gran parte de la respuesta a esta pregunta se encuentra en los documentos elaborados para sustentar tal clasificación (Alcaldía Mayor de Bogotá, 2014a y Alcaldía Mayor de Bogotá, 2014b) y en la noción de grupo étnico del ordenamiento jurídico colombiano.

Las limitaciones de la noción de grupo étnico en el ordenamiento jurídico

El enfoque poblacional diferencial, como principal dispositivo de política pública para el abordaje de la diversidad en la ciudad de Bogotá, presenta limitaciones que están asociadas a las características del ordenamiento jurídico colombiano. Las etiquetas “grupo étnico” y “etnicidad” forman parte del campo académico y tienen incidencia en el terreno de las políticas públicas; los grupos no necesariamente se identifican con estas etiquetas, sino como grupos que tienen un nombre propio y una historia particular: raizales, palenqueros, muiscas o nasas, sin embargo, gran parte de la legitimidad de estos, se da en un contexto normativo del Estado, el cual funciona como autoridad que concede o no el reconocimiento a ciertos grupos, lo que sin duda interviene en las condiciones de vida de estos.

En el ordenamiento constitucional relacionado con la diversidad étnica en Colombia, se encuentran dos enfoques que tienen fuerte influencia en la forma de abordar este tipo de diversidad: por un lado, los aportes del enfoque liberal multicultural, y, por el otro, el enfoque culturalista. La influencia de estos modelos ha sido interpretada de diferentes formas por Bonilla (2011), Bocarejo (2011), Borrero (2014), Zambrano, M. (2011) y Zambrano, C. (2004), quienes tratan de resaltar sus aportes, pero también sus limitaciones.

Los enfoques del multiculturalismo colombiano planteados traen consigo una definición de grupo étnico con la cual trabajan las entidades del Estado, en este sentido, resulta interesante la construcción discursiva que hace el Estado de estas categorías y de cada grupo étnico, ya que para la elaboración de las normas y políticas públicas se acude a dichas definiciones. Resulta problemático que en las definiciones que adopta el Estado colombiano son centrales los referentes tradicionales para definir lo étnico, a saber: un territorio rural, una lengua y un relato sobre la ancestralidad (u origen común). Se considera que, para el abordaje de los grupos étnicos en las ciudades, al fundamentarse en esta tríada, se incurre en imprecisiones que no permiten entender las formas de trasegar y habitar la ciudad.

La noción de grupo étnico que maneja el ordenamiento jurídico colombiano presenta serias limitaciones para entender las dinámicas de los grupos étnicos en Bogotá; dichas limitaciones tienen repercusiones en las políticas públicas que se implementan para estos grupos, ya que, por basarse en esta definición, centran las políticas en aspectos culturales (que no se viven de la misma forma en la ciudad, alejados de su territorio de origen) y relegan otros aspectos que determinan sus condiciones de vida en la ciudad. Se parte de cifras inexactas y de un molde culturalista que no profundiza en otras variables para entender las condiciones de vida de los grupos étnicos; en las descripciones sobre las características de estos se resaltan más los aspectos culturales que otras dimensiones de la vida social igual de importantes, como el rol de las mujeres en la acción política de estos grupos, las orientaciones sexuales divergentes, las creencias religiosas que no son las tradicionales o las diferencias económicas, una serie de variables de análisis que pueden evidenciar la heterogeneidad que existe en el interior de los grupos étnicos y que podrían poner en cuestión la estabilidad de la categoría de grupo étnico (como lo entiende el ordenamiento jurídico colombiano).

Estas limitaciones se refuerzan con las tensiones halladas en el ordenamiento constitucional colombiano, dentro del cual encontramos que, aunque se reconoce la presencia de una intencionalidad jurídica que busca desarrollar los principios constitucionales asociados con la diversidad étnica, en este reconocimiento se da un proceso de esencialización de la identidad étnica, asociado, por un lado, con categorías que definen lo indígena con lo prístino, ancestral, alejado y, por el otro, con categorías que relacionan la identidad afro con el estereotipo rural del Pacífico, lo que genera diferentes problemáticas para casos distintos que no cumplen con estos criterios al pie de la letra. Una de las limitaciones que expresa el ordenamiento constitucional es que

la jurisprudencia constitucional, a pesar de sus pretensiones, es poco coherente y acusa un marcado tinte tribal, que permite visibilizar más la situación y estructura de derechos de los pueblos indígenas y afro rurales, pero que es bastante deficiente para la protección de la afrourbanidad y de la población raizal. (Borrero, 2014, p. 28)

En este punto surge una de las tensiones, y es la ventaja que tienen las comunidades indígenas sobre otros grupos también reconocidos como minorías étnicas a la hora de ser destinatarios de algunos derechos, como los de autogobierno; se percibe un fuerte acento en la dinámica de los grupos indígenas para el reconocimiento de sus derechos, ya que los elementos para su reconocimiento están fundamentados en la ancestralidad y la lengua, aspectos que difícilmente cumplen otros grupos étnicos como afros o raizales, quienes por diferentes procesos de aculturación han sido víctimas de la extinción de su patrimonio inmaterial y sus prácticas culturales. Es clara la intencionalidad que se tiene sobre ciertos grupos que habitan territorios rurales, pero en grandes ciudades es más compleja la materialización de los derechos específicos relacionados con la pertenencia étnica de estos grupos, la cual se ha visto mediada por migraciones o desplazamientos por diferentes razones; por ejemplo, los derechos de autogobierno que tienen como característica un grado relativo de autonomía territorial que en el contexto de una ciudad como Bogotá no es fácil de otorgar.

Con lo planteado, se puede aseverar que este modelo tiene la influencia de un enfoque culturalista que Bonilla (2011) llama “indigenista”, en el que lo indígena se asocia con categorías como territorio ancestral, territorio rural, naturaleza salvaje, prácticas culturales atávicas y economía de subsistencia; y considera que lo indígena está definido por “formar parte de una colectividad que habita un territorio ancestral, hablar un idioma particular, encarnar una cultura específica, tienen un pasado común y quieren mantenerse como una comunidad cultural distinta a la mayoritaria” (Bonilla, 2011, p. 571). Desde esta perspectiva, se territorializa, ecologiza y esencializa la identidad indígena, se pierde de vista la diversidad interna que hay dentro de los grupos étnicos y se constituye una descripción esencialista y homogénea que es cuestionada por las dinámicas de los grupos étnicos que viven en las ciudades.

Vemos que en Colombia se da una fuerte espacialización de la diferencia que establecen tanto las tipologías como las topologías étnicas (Bocarejo, 2011); este modelo omite el carácter dinámico y contingente de la identidad étnica, acercándose a posiciones esencialistas, y

choca con la realidad de un número importante de personas que se autodescriben como indígenas pero que viven en contextos urbanos, forman parte de la economía de mercado, no hablan o no dominan suficientemente el idioma tradicional de su comunidad, no ponen en práctica o no conocen la mayor parte de las tradiciones de sus ancestros y no tienen contacto con el territorio de su colectividad o solo interactúan esporádicamente con él. (Bonilla, 2011, p. 572)

Esta forma de entender la identidad es muy complicada para las condiciones de los grupos étnicos en las ciudades; es una manera de comprender la identidad asociada con el territorio que refuerza la idea de que la identidad no migra con el sujeto; de consolidarse una concepción así, los grupos étnicos -con excepción de los que sean propios de la ciudad- no tendrían la oportunidad de reclamar sus derechos: “este modelo centra la identidad indígena no en el sujeto, ni en la descripción que este hace de sí mismo, sino en la materialización de un hecho específico, esto es, habitar un territorio ancestral” (Bonilla, 2011, p. 579).

En el contexto jurídico colombiano, se evidencian los problemas de los esencialismos a la hora de definir los grupos étnicos, pues cada grupo vive diferentes procesos en su relación intercultural con otros grupos y la sociedad en general. Frente a estas limitaciones, una perspectiva teórico-metodológica que resulta útil para cuestionar los esencialismos presentes en la clasificación de la diversidad para las políticas públicas es la interseccionalidad.

Ciudadanía interseccional e interculturalidad analógica

Se pueden identificar tres críticas al modelo multiculturalista implementado en Bogotá desde 2004 hasta la actualidad: 1) la ausencia de criterios de interseccionalidad, 2) la carencia del componente analógico para comprender las culturas y propiciar el diálogo intercultural y 3) la negación de que la ética intercultural debe ser para toda la sociedad y no solo para los señalados como diferentes.

Es evidente que en Bogotá no se ha tenido en cuenta la perspectiva de la interseccionalidad para el diseño de la política pública, pues en la clasificación que hace de los grupos con el enfoque poblacional diferencial se consideran por separado las categorías que esta perspectiva cruza para comprender el lugar que ocupan las personas en la sociedad.

La ciudadanía interseccional es una categoría para el análisis de los múltiples factores que se entrecruzan en el ejercicio ciudadano, permite estudiar los procesos de participación ciudadana desde una perspectiva más amplia, sin desconocer los aspectos que determinan las condiciones de vida de los ciudadanos, “por lo tanto, la interseccionalidad se ha de abordar tanto para analizar procesos de formación identitaria como, a la vez, para identificar la percepción de discriminación, estigmatización y racismo/sexismo/clasismo, etc.” (Dietz, 2017, p. 205).

Sánchez y Gil (2013), García-Peter y Villavicencio-Miranda (2016) y Dietz (2017) constituyen referentes sobre el estado actual del debate de la relación entre la interculturalidad, la interseccionalidad y la ciudadanía, sin embargo, ninguno de estos planteamientos se detiene en un punto importante relacionado con el riesgo de un relativismo extremo en la identidad y en el universo de diferencias que se pueden dar a partir de la intersección de las múltiples categorías en los diferentes contextos, lo que podría conducir a la indeterminación de la identidad en términos investigativos.

¿En qué medida la articulación de la perspectiva interseccional al estudio de la diversidad cultural trastoca los cimientos de las teorías multicultural e intercultural como su énfasis en lo cultural? Aplicar la interseccionalidad puede traer consigo la relativización de la identidad, es decir, creer en la volatilidad de la identidad, ya que cada situación sería particular y habría infinitud de situaciones, hasta perder de vista que hay categorías fuertes para la subjetividad de las personas y dificultar la comprensión de la predominancia de algunos referentes identitarios sobre otros en la constitución de identidades colectivas.

Las identidades colectivas y los procesos de adscripción a los grupos se dan de forma diferente según las características del grupo, es decir, que no es lo mismo la adscripción a un grupo étnico que a un grupo de orientación sexual; así, es claro el planteamiento de considerar que la diversidad cultural debe ser estudiada teniendo en cuenta la postura de la interseccionalidad: “al hablar de diversidad cultural queremos hacer hincapié en la necesidad de entenderla a partir de su carácter inherente y constitutivamente interseccional” (García-Peter y Villavicencio-Miranda, 2016, p. 17).

Se apuesta por una conceptualización del multiculturalismo que abogue por las afiliaciones múltiples de adscripción de una pluralidad de identidades, de culturas híbridas, complejas y en constante proceso de transformación capaces de responder a las plurales experiencias e intersecciones de género, etnicidad y diversidad cultural en la sociedad de hoy. (García-Peter y Villavicencio-Miranda, 2016, p. 31)

Integrar esta perspectiva en el análisis de los grupos étnicos en Bogotá permite ver las circunstancias en el interior de los grupos y cuestionar las etiquetas que homogeneizan e invisibilizan que en cada uno de estos grupos se dan diferentes formas de diversidad; en este sentido, es pertinente el planteamiento de articular la perspectiva de la interseccionalidad a las políticas públicas de diversidad cultural.

Es necesario repensar el fenómeno de la diversidad cultural desde una perspectiva de la interseccionalidad y mediante un enfoque procesal, el empleo de este marco teórico de la interseccionalidad permite lecturas contextualizadas de poder, ya que se parte de la base de que los sistemas de opresión son múltiples y simultáneos. (García-Peter y Villavicencio-Miranda, 2016, p. 32)

Ante la propuesta de integrar la interseccionalidad al estudio de la diversidad cultural y la interculturalidad en las ciudades, se pueden identificar dos críticas: la naturalización de la combinación (género, raza, clase) como modelos rígidos para explicar las relaciones de opresión y descuidar otros factores de diferenciación, y la relativización de los procesos de identificación al fragmentar la identidad en múltiples dimensiones.

Frente a la primera crítica, se plantea que las interacciones y relaciones de poder son situadas, es decir que, a pesar de que se realice el análisis con estas categorías en cada contexto, las relaciones son contingentes y por ende dinámicas, ya que se deben considerar otras variables en el análisis y no solo esas tres. Y ante la segunda crítica, se propone integrar el razonamiento analógico para mediar entre la posible relativización de los procesos de identificación y caer en la rigidez y el univocismo de escencializar algunos de los procesos de identificación.

Sobre la primera crítica, Viveros (2016) plantea -en el sentido de Haraway (1995)- que la apuesta de la interseccionalidad consiste en

aprehender las relaciones sociales como construcciones simultáneas en distintos órdenes, de clase, género y raza, y en diferentes configuraciones históricas que configuran realizaciones situadas, es decir, contextos en los cuales las interacciones actualizan dichas categorías y les confieren su significado. (p. 12)

Mientras que para la segunda crítica los planteamientos de la hermenéutica analógica (Beuchot, 2018) resultan significativos, y se debe considerar una mediación porque no se puede concebir la identidad como algo estático, rígido y hermético, pero tampoco se puede caer en el relativismo radical de creer que las identidades colectivas no son importantes.

Este recurso analógico permite plantear la idea de una ciudadanía interseccional no como una colcha de retazos, sino como una herramienta para comprender las diferentes articulaciones de las variables de identificación y las relaciones interpersonales en términos individuales y colectivos. Aunque la interseccionalidad ayuda a desesencializar las variables de identificación, se corre el riesgo de trivializar las categorías de identificación y ver la identidad como algo efímero. El razonamiento analógico en el estudio de la ciudadanía permite avanzar en la comprensión de los referentes simbólicos de la acción social para comprender su sentido, su ejercicio y el uso que se hace de la identidad (étnica en este caso) para su relación con el Estado. Es el componente analógico lo que permite plantear la idea de ciudadanía interseccional como herramienta viable tanto para el estudio de los grupos étnicos en las ciudades como para las políticas públicas asociadas con la interculturalidad.

En estos términos, es clara la necesidad de una herramienta teórica que permita comprender la movilidad identitaria y el ejercicio ciudadano a partir de las diferencias, teniendo en cuenta que la identidad no se puede entender ni como algo absoluto y acabado ni como una fragmentación etérea, pues el recurso analógico permite la mediación entre los extremos, entre lo monocultural y el relativismo cultural extremo: “por medio de la analogía es posible tener un horizonte de vinculación desde la diferencia, privilegiando la diferencia pero en búsqueda de un sentido de relación y de cierta unidad” (Mota, 2013, p. 209). La hermenéutica analógica propone encontrar un sentido de semejanza en medio de la diferencia, a través de la idea de la analogía como proporción, e implica reconocer el carácter simbólico y dinámico de la cultura. Pensar la cultura desde la hermenéutica es útil en el campo de la política pública para soportar la formulación de políticas interseccionales que incorporan la diversidad desde diferentes aristas y no solo a partir de una de ellas.

Se propone la interculturalidad analógica como una herramienta que surge de las exigencias del estudio de las dinámicas de interculturalidad en las ciudades donde el concepto de multiculturalidad se ve desbordado por las dinámicas de la ciudad, ya que allí no solo se deben tener en cuenta las características de la diversidad, sino que, en estos escenarios se libran diferentes tipos de luchas por parte de las personas por los recursos, las oportunidades y el reconocimiento.

Reflexiones finales

Teniendo en cuenta que en el denominado enfoque poblacional diferencial se ven aspectos problemáticos como la esencialización de la cultura de cada uno de los grupos, la fragmentación de la identidad en etiquetas homogéneas que desconocen las diferencias en el interior de los grupos y una clasificación en términos de vulnerabilidad para la focalización de recursos, resulta importante el criterio de interseccionalidad, sobre todo para el estudio de los grupos étnicos en contextos urbanos, donde las cuestiones que la antropología clásica había considerado indispensables para definir la etnicidad se ponen a prueba. La interseccionalidad devela que se presenta la combinación de múltiples formas de opresión, de las cuales las teorías del multiculturalismo no se han ocupado, ya que cada una de las propuestas clásicas aborda las variables de diferenciación de forma desarticulada, como si en la vida de las personas los factores de opresión se dieran por separado.

Desde el enfoque poblacional diferencial el tratamiento que hace el Estado de las desigualdades sociales, en la mayoría de las ocasiones, es tratándolas por separado y jerarquizándolas, mientras que la interseccionalidad plantea la necesidad de relacionar estas desigualdades con la política, por lo que es necesario que en la formulación de las políticas públicas se tenga en cuenta la perspectiva de la interseccionalidad.

En estos términos, en relación con la concepción de las ciudades interculturales, las políticas públicas cobran importancia, y el reconocimiento de la diversidad debe ir más allá de los enfoques poblacionales diferenciales en los que las políticas afirmativas son importantes pero no suficientes; también se debe avanzar en la materialización de los principios constitucionales de reconocimiento, protección y promoción de la diversidad, en este sentido, la propuesta planteada en el presente artículo es pasar de la interculturalidad para los vulnerables a la interculturalidad para todos, por lo tanto, es necesario desligar la interculturalidad de las poblaciones específicas a partir de dos elementos: la articulación de la perspectiva de la interseccionalidad y analógica a las políticas públicas que pretendan disminuir las expresiones de racismo, exclusión y discriminación, y la idea de interculturalizar toda la sociedad, lo que significa que la interculturalidad no se puede reducir solamente a grupos indígenas ni a inmigrantes, es cosa de toda la ciudadanía, tanto de los grupos mayoritarios como de las minorías, ya que todos y todas somos portadores de tradiciones y cosmovisiones.

Referencias

  1. Alcaldía Mayor de Bogotá (2014a). Lineamientos para implementar el enfoque poblacional diferencial. Dirección de Arte Cultura y Patrimonio. Secretaría de Cultura, Recreación y Deporte. 🠔
  2. Alcaldía Mayor de Bogotá (2014b). Lineamientos distritales para la aplicación de enfoque diferencial. Instituto Distrital de la Participación y Acción Comunal. 🠔
  3. Anderson, B. (1993). Comunidades imaginadas. Fondo de Cultura Económica. 🠔
  4. Barth, F. (1979). Los grupos étnicos y sus fronteras: La organización social de las diferencias culturales. Fondo de Cultura Económica. 🠔
  5. Bartolomé, M. (2009). Los laberintos de la identidad: procesos identitarios en las poblaciones indígenas. En Valladares, L., Pérez, M. y Zárate, M. (coords.). Estados plurales: Los retos de la diversidad y la diferencia. Universidad Autónoma Metropolitana, Unidad Iztapalapa. 🠔
  6. Beuchot, M. (2018). La interculturalidad y la hermenéutica analógica. En M. Beuchot y J. González, Diversidad y diálogo intercultural (pp. 29-40). El Búho. 🠔
  7. Bocarejo, D. (2011). Dos paradojas del multiculturalismo colombiano: la especialización de la diferencia indígena y su aislamiento político. Revista Colombiana de Antropología, 47(2), 97-121. DOI: https://doi.org/10.22380/2539472X.959 [URL] 🠔
  8. Bonilla, D. (2011). Indígenas urbanos y derechos culturales: los límites del multiculturalismo liberal. Revista Direito GV, 7(2), 569-604. https://bibliotecadigital.fgv.br/ojs/index.php/revdireitogv/article/view/24008/22763 [URL] 🠔
  9. Borrero, C. (2014). Derechos multiculturales (étnicos) en Colombia. Una dogmática ambivalente [tesis doctoral]. Universidad Nacional de Colombia, Colombia. 🠔
  10. Briones, C. (2005). Cartografías argentinas: formaciones de alteridad. Contextos globales, procesos nacionales y provinciales. Antropofagia. 🠔
  11. Brubaker, R. (2004). Ethnicity without Groups. Harvard University Press. 🠔
  12. Cardoso de Oliveira, F. (2007). Etnicidad y Estructura estructura social. Universidad Iberoamericana México. 🠔
  13. Chaves, M. (2017). La multiculturalidad estatalizada. Instituto Colombiano de Antropología e Historia. 🠔
  14. Departamento Administrativo Nacional de Estadística (DANE) (2018). Censo de Población y Vivienda. https://www.datos.gov.co/widgets/qzc6-q9qw [URL] 🠔
  15. Dietz, G. (2017). Interculturalidad: una aproximación antropológica. Perfiles Educativos, 39(156), 192-207. 🠔
  16. García-Peter, S. y Villavicencio-Miranda, L. (2016). Alcances y límites del multiculturalismo liberal desde un enfoque de género interseccional. Convergencia. Revista de Ciencias Sociales, (72). DOI: https://doi.org/10.22201/iisue.24486167e.2017.156.58293 [URL] 🠔
  17. González, J. E. (2007). Ciudadanía e interculturalidad. En J. E. González (ed.), Ciudadanía y cultura (pp. 39-86). Tercer Mundo Editores. 🠔
  18. González, J. E. (2016). Análisis cultural hermenéutico: aportes de la hermenéutica analógica icónica al análisis cultural. Círculo Hermenéutico. 🠔
  19. Guber, R. (2001). La etnografía: método, campo y reflexividad. Grupo Editorial Norma. 🠔
  20. Gupta, A. (1995). Blurred boundaries: The discourse of corruption, the culture of politics, and the imagined state. American Ethnologist, 22(2), 375-402. DOI: https://doi.org/10.1525/ae.1995.22.2.02a00090 [URL] 🠔
  21. Gutiérrez, D. (2008). Revisitando el concepto de etnicidad: A manera de Introducción. En: Gutiérrez, D. y Balslev, H. (coord.). Revisitar la etnicidad: miradas cruzadas en torno a la diversidad. Siglo XXI Editores. 🠔
  22. Haraway, D. (1995). Conocimientos situados: la cuestión científica en el feminismo y el privilegio de la perspectiva parcial. En D. Haraway, Ciencia, cyborg y mujeres: la reinvención de la naturaleza. Cátedra. 🠔
  23. Kymlicka, W. (1996). Ciudadanía multicultural. Paidós. 🠔
  24. Mosquera, C. (2009a). Reparaciones para negros, afrocolombianos y raizales como rescatados de la Trata Negrera Transatlántica y desterrados de la guerra en Colombia. En C. Mosquera y L. C. Barcelos (eds.), Afro-reparaciones: memorias de la esclavitud y justicia reparativa para negros, afrocolombianos y raizales (pp. 213-278). Universidad Nacional de Colombia. 🠔
  25. Mosquera, C. (2009b). Acciones afirmativas y ciudadanía diferenciada étnico-racial negra, afrocolombiana, palenquera y raizal. Entre bicentenarios de las independencias y Constitución de 1991. Universidad Nacional de Colombia. 🠔
  26. Mota, A. (2013). Hermenéutica analógica, identidad y pluralismo cultural [tesis doctoral]. Universidad Nacional Autónoma de México, Ciudad de México. 🠔
  27. Pecha, P. (2006). Historia institucional del Instituto Distrital de Cultura y Turismo, 1978-2003. Alcaldía Mayor de Bogotá. 🠔
  28. Rivas, Á. (2017). El problema es la falta del Estado. La dificultad de etnografiar al Estado. En M. Chaves, La multiculturalidad estatalizada (pp. 45-49). Instituto Colombiano de Antropología e Historia. 🠔
  29. Roth, A. (2006). Políticas públicas: formulación, implementación y evaluación. Ediciones Aurora. 🠔
  30. Stavenhagen, R. (1992). La cuestión étnica: algunos problemas teórico-metodológicos. Estudios Sociológicos, X(28), 53-76. DOI: https://doi.org/10.24201/es.1992v10n28.925 [URL] 🠔
  31. Sánchez, H. y Gil, I. (2015). Análisis interseccional y enfoque intercultural en el estudio de la ciudadanía y la participación. Consideraciones epistemológicas. Diálogo Andino, (47), 143-149. 🠔
  32. Taussig, J. (1995). Un gigante en convulsiones. Gedisa. 🠔
  33. Taylor, C. (1992). El multiculturalismo y la política del reconocimiento. Fondo de Cultura Económica. 🠔
  34. Tubino, F. (2002). Entre el multiculturalismo y la interculturalidad: más allá de la discriminación positiva. En N. Fuller (ed.), Interculturalidad y política: desafíos y posibilidades (pp. 51-76). Red para el Desarrollo de las Ciencias Sociales en el Perú. 🠔
  35. Tubino, F. (2003). Interculturalizando el multiculturalismo. Monografías CIDOB. 🠔
  36. Tubino, F. (2004). Del interculturalismo funcional al interculturalismo crítico. En M. Samaniego y C. G. Garbarini (comps.), Rostros y fronteras de la identidad (pp. 151-164). Universidad Católica de Temuco. 🠔
  37. Viveros, M. (2016). La interseccionalidad: una aproximación situada a la dominación. Debate Feminista, 52, 1-17. DOI: https://doi.org/10.1016/j.df.2016.09.005 [URL] 🠔
  38. White, B. (2019). Multiculturalismo o Interculturalismo en Canadá: ¿destino común o encuentro imposible? En. J. E. González (ed.), Multiculturalismo e interculturalidad en las Américas. Catedra Unesco - Universidad Nacional de Colombia 🠔
  39. Young, M. (2000). La justicia y la política de la diferencia. University Press. 🠔
  40. Zambrano, C. (2004). La nación en transición. Dinámicas sociopolíticas del reconocimiento de la diversidad. En J. Arocha, Utopía para los excluidos: el multiculturalismo en África y en América Latina (pp. 231-260). Universidad Nacional de Colombia. 🠔
  41. Zambrano, M. (2011). Políticas del lugar: multiculturalismo, ciudadanía y etnicidad en Bogotá. En Alcaldía Mayor de Bogotá, Derechos culturales en la ciudad (pp. 141- 156). Alcaldía Mayor de Bogotá. 🠔
Este artículo es producto de la investigación titulada “Diálogo intercultural, Multiculturalismo, ciudadanía y política cultural en Bogotá”. Desarrollada en el Doctorado en Ciencias Humanas y Sociales de la Universidad Nacional de Colombia. La misma fue financiada por la convocatoria 757 de 2016 Doctorados Nacionales del Ministerio de Ciencia, Tecnología e Innovación y registrada con el código 46621 en el Sistema Hermes de la Universidad Nacional de Colombia y por la Universidad del Tolima.
Varela, D. (2023). Diálogo Intercultural. Multiculturalismo, ciudadanía y política cultural en Bogotá. Revista Colombiana de Sociología, 46(2), 151-182.
Profesor de la Universidad del Tolima. Doctor en Ciencias Humanas y Sociales, magíster en Sociología y sociólogo de la Universidad Nacional de Colombia. Investigador del Grupo Cultura y Nación de la Universidad Nacional de Colombia y del Grupo de Estudios sobre el Territorio de la Universidad del Tolima