Revista Facultad Nacional de Agronomía Medellín
0304-2847
2248-7026
Facultad de Ciencias Agrarias - Universidad Nacional de Colombia
https://doi.org/10.15446/rfnam.v76n3.104708

Recibido: 10 de enero de 2023; Aceptado: 18 de junio de 2023

Phylogenetic analysis and molecular characterization of BBTV DNA-R of wild and cultivated banana isolates from East Java, Indonesia

Análisis filogenético y caracterización molecular de BBTV DNA-R de aislados de banano silvestre y cultivado de Java Oriental, Indonesia

D. Wahyudi, 1 I. Aufa, 1 L. Hapsari, 2

Faculty of Science and Technology, Universitas Islam Negeri Maulana Malik Ibrahim. Indonesia. didik_wahyudi@uin-malang.ac.id, aufaihdazain@gmail.com Faculty of Science and Technology Universitas Islam Negeri Maulana Malik Ibrahim Indonesia
Research Center for Plant Conservation, Botanic Gardens and Forestry, National Research and Innovation Agency. Indonesia. hapsari.lia@gmail.com Research Center for Plant Conservation, Botanic Gardens and Forestry National Research and Innovation Agency Indonesia

ABSTRACT

Banana bunchy top virus (BBTV) molecular detection and understanding its origin are important issues for mitigating future spread. The aim of this study was to molecularly detect BBTV infection and analyze the characteristic also phylogenetic of banana isolates from East Java Indonesia. Two BBTV asymptomatic wild bananas and two BBTV symptomatic banana cultivars were examined. PCR amplifications were accomplished using BBTV DNA-R primers for master replication initiation protein. Sequences evaluations were conducted in SeqScanner. Sequences identification was performed in nucleotide BLAST. Translation of ORFs was determined using ORF Finder server tool. Protein identification was conducted in protein BLAST. Sequences polymorphisms were analyzed using DnaSP6. Phylogenetic analysis was employed using Neighbor-Joining algorithm with Kimura two-parameter (K2P) substitution model in MEGA7. Results showed that BBTV DNA-R components were detected in all isolates and confirmed as Rep protein. The sequences length were varied from 616 to 1,074 bp, low GC content (42.90%) and low conservation (56.47%). Asymptomatic wild bananas generated shorter length and more variable sequences, presumably related to the resistance mechanism. Phylogenetic analysis of BBTV DNA-R East Java with other 38 homolog sequences worldwide were found clustered in Asian Group, closely related to Vietnam, Thailand, and China. Hence, it presumably originated from China mainland via Malay Peninsula route.

Keywords:

Bananas, Genetic variation, Identification, Rep protein, Virus.

RESUMEN

La detección molecular virus del cogollo racimoso del banano y la comprensión de su origen son temas importantes para mitigar la propagación futura. El objetivo de este estudio fue detectar molecularmente la infección por BBTV y analizar las características filogenéticas de los aislamientos de banano de Java Oriental, Indonesia. Se examinaron dos cultivares de banano silvestre asintomáticos BBTV y dos cultivares de banano sintomáticos BBTV. Las amplificaciones por PCR se realizaron utilizando cebadores BBTV DNA-R para la proteína maestra de iniciación de la replicación. La evaluación e identificación de las secuencias se realizó en SeqScanner y un análisis nucleótido BLAST, respectivamente. La traducción de los ORF se determinó utilizando la herramienta de servidor ORF Finder. La identificación de proteínas se realizó empleando el programa BLAST. Los polimorfismos de las secuencias se analizaron utilizando DnaSP6. El análisis filogenético se empleó utilizando el algoritmo Neighbor-Joining con el modelo de sustitución Kimura de dos parámetros (K2P) en MEGA7. Los resultados mostraron que los componentes de BBTV DNA-R se detectaron en todos los aislamientos y se confirmaron como proteína Rep. La longitud de las secuencias varió de 616 a 1.074 pb, bajo contenido de GC (42,90%) y baja conservación (56,47%). Los bananos silvestres asintomáticos generaron secuencias más cortas y variables, presumiblemente relacionadas con el mecanismo de resistencia. El análisis filogenético de BBTV DNA-R East Java con otras 38 secuencias homólogas en todo el mundo se encontró agrupado en el Grupo Asiático, estrechamente relacionado con Vietnam, Tailandia y China. Por lo tanto, presumiblemente se originó en China continental a través de la ruta de la Península Malaya.

Palabras clave:

Bananos, Variación genética, Identificación, Proteína Rep, Virus.

Bananas are important global horticultural commodities ranked fourth after wheat, rice and corn; with over 130 countries in the tropical and subtropical regions of the world cultivating it for staple food (Perrier et al. 2011). Southeast Asia, including Indonesia, is considered the diversity and domestication center of bananas. There are at least 325 known banana cultivars in Southeast Asia and 200 of them are found in Indonesia (Hapsari et al. 2015). Therefore, Indonesia was categorized as ranked third as one of the world largest banana producers in 2019 with a contribution of 6.05% of the total world production (FAO 2020). Nevertheless, banana bunchy top disease (BBTD) caused by a banana bunchy top virus (BBTV) has become the most serious and destructive disease to threat the banana production in Indonesia (Hapsari and Masrum 2012).

BBTD is a viral disease, named after the symptoms, where the infected plants are stunted and have "bunchy" leaves at the top (Qazi 2016). When plants are infected early, they do not bear fruit, and when they are infected later, the fruits are poor and unmarketable. This virus infects all members of the Musaceae family, with several related families as alternate hosts such as Araceae, Heliconiaceae, Strelitzeaceae, and Zingiberaceae (Pinili et al. 2012). The banana aphid, Pentalonia nigronervosa (Family Aphididae; Order Hemiptera), was found to be a vector for transmitting and spreading the disease wider. Unlike fungal diseases, BBTV cannot be transmitted mechanically through garden tool use (Niyongere et al. 2012).

The virus is identified to the genus Babuvirus in the family Nanoviridae. It is an icosahedral virus consisting of six circular single-stranded DNA genome components i.e., DNA-R, DNA-U3, DNA-S, DNA-M, DNA-C and DNA-N (previously named DNA-1 to DNA-6, respectively) (Elayabalan et al. 2015). The sequences length of each genome component is approximately 1 to 1.1 Kb, and the transcripts have been mapped (Abdel-Salam et al. 2012). DNA-R encodes a master replication-associated protein (rep), DNA-S a capsid protein (cp), DNA-M a movement protein (mp), DNA-C a cell-cycle link protein (Clink), and DNA-N a nuclear shuttle protein (nsp) gene. Meanwhile, the function of DNA-U3 is still unknown (Stainton et al. 2015).

Understanding the origin of the BBTV is an important issue, and it is necessary to mitigate and control the future spreads. The origin of the BBTV is thought to come from the area of origin of bananas, namely Southeast Asia, including Indonesia (Perrier et al. 2011). Subsequently BBTV spread to a number of countries, including the Old World (36 countries in Africa, Asia, and Oceania) and there is no record of BBTV being found in the New World except in Hawaii and the United States (Qazi 2016). BBTV can be categorized into two groups based on their phylogenetic, including the Pacific Indian Ocean group and the Asian group (Stainton et al. 2015). However, due to human evolution and intermediary processes, new variants of BBTV possibly have emerged (Yu et al. 2019).

This study was aimed to confirm the BBTV infection on asymptomatic wild bananas Musa acuminata Colla varieties compared to symptomatic banana cultivars from East Java, Indonesia, through PCR-based detection using specific primers of BBTV DNA-R. The master replication initiation protein encoded by the DNA-R component of the BBTV has been successfully used for virus detection in both wild and cultivated bananas of Asian countries group (Chiaki et al. 2015; Rahayuniati et al. 2021a). Previous studies reported that wild bananas have important traits such as a relatively harsh environment and diseases resistant's, including BBTV (Hapsari and Masrum 2012), whereas banana cultivars with one or two B genomes (ABB and AAB) tend to be more tolerant to BBTD than AA and AAA (Hapsari and Masrum 2012). In addition, this study also aims to analyze molecular characteristic and phylogenetic of the BBTV DNA-R sequences with other isolates already reported in GenBank, particularly from Indonesia and Asian countries. The results of this study are expected to be useful as basic information for further mitigation and evaluation of BBTV resistant bananas.

MATERIALS AND METHODS

Plant materials

Plant materials examined in this study were four specimens of banana collection of Purwodadi Botanic Garden in Pasuruan, East Java, Indonesia. It comprised of two BBTV asymptomatic wild bananas and two BBTV symptomatic banana cultivars (Table 1, Figure 1). Asymptomatic wild bananas have a hypothesis as species that are resistant to BBTV, while symptomatic banana cultivars have a hypothesis as positive control and species that are susceptible to BBTV. For molecular study samples, young and curled leaves were taken from the living plants, stored in a cool box, and immediately transferred to the laboratory for DNA isolation.

Table 1: Plant materials examined in this study as BBTV isolate source.

Documentation of BBTV status of plant materials studied: A. Musa acuminata var. nakaii (asymptomatic); B. Musa acuminata var. rutilifes (asymptomatic); C. Pisang Mas Mirah (symptomatic); and D. Pisang Candi (symptomatic).

Figure 1: Documentation of BBTV status of plant materials studied: A. Musa acuminata var. nakaii (asymptomatic); B. Musa acuminata var. rutilifes (asymptomatic); C. Pisang Mas Mirah (symptomatic); and D. Pisang Candi (symptomatic).

DNA isolation and amplification

Total genomic DNA was extracted using Wizard® Genomic DNA Purification Kit from Promega. The DNA isolation steps follow the guidelines for plants. The amplification was using specific BBTV DNA-R primers (Wickramaarachchi et al. 2016) i.e., BBTV DNA-1F: 5'-GGA AGA AGC CTC TCA TCT GCT TCA GAG AGC-3' and BBTV DNA-1R: 5'-CAG GCG CAC ACC TTG AGA AAC GAA AGG GAA-3'. PCR amplification process was carried out in 30 µL of the total volume consisting of 3 µL (25 ng of DNA sample), 3 µL primer (10 µM), 6 µL of nuclease-free water and 15 µL of DreamTaq DNA. The PCR thermal protocol was carried out for 35 cycles consisting of initial denaturation of 94 °C for 3 min, denaturation of 94 °C for 30 seconds, annealing of 47 °C for 60 seconds, an extension of 68 °C for 30 seconds, and final extension at 72 °C for 10 min. Visualization of the amplified product was carried out by electrophoresis on 1.5% agarose gel with a voltage of 100 volts for 45 min. The PCR products were then purified and sequenced at 1st BASE Laboratories Sdn Bhd, Malaysia by Sanger dideoxy sequencing technology using an ABI PRISM 3730xl.

Data analysis

BBTV DNA-R sequences were evaluated using SeqScanner v1.0 software. The sequences identification and confirmation were performed using the nucleotide BLAST search in GenBank database (Altschul et al. 1990). Open reading frames (ORFs) and translation of ORFs was determined using ORF Finder server tool (Wheeler et al. 2003). All predicted ORF were aligned using protein BLAST search in GenBank database (Altschul et al. 1997) to identify the protein. Data sequences polymorphisms were analyzed using DnaSP6.

For further phylogenetic study, homolog sequences of BBTV DNA-R across the world were retrieved from GenBank database (Table 2). The all-DNA sequences were then aligned using ClustalW in MEGA7 software (Kumar et al. 2016), followed by manual adjustment and converted to suitable formats (FASTA). The evolutionary history was inferred using the Kimura two-parameter model (Kimura 1980) and Neighbor-Joining method (Saitou and Nei 1987) with 1,000 bootstrap replications.

Table 2: List of BBTV DNA-R isolates retrieved from GenBank database.

RESULTS AND DISCUSSION

PCR amplification and sequence analysis of BBTV DNA-R

The wild bananas examined produce normal fruits and do not show any obvious bunchy top symptoms (Figure 1A and B). Meanwhile, the banana cultivars examined showed severe bunchy top infections (Figure 1C and D). This condition was in agreement with the previous study by Hapsari and Masrum (2012) which indicated that wild banana species were more resistant to BBTV than banana cultivars. Furthermore, the genotypes of banana cultivars are correlated with resistance to BBTV where banana cultivars with one or two B genomes tend to be more tolerant. In spite of that, it seems that cultivars with AAA genomes are not all equally susceptible to BBTV. Ngatat et al. (2017) stated that Gros Michel (AAA, Cavendish sub-group) exhibits resistance to the BBTV under both experimental inoculation and field conditions.

BBTV DNA-R primers were successfully amplified in all isolates, both BBTV symptomatic and asymptomatic. This indicates that BBTV DNA-R components were detected in all isolates examined, both symptomatic and asymptomatic. Furthermore, sequencing results showed high-quality value DNA sequences (Table 1) with medium and long contiguous read length (CRL) and high trace score value. Interestingly, the amplicons show different sequence lengths and contrasting with expected amplicons size (1.0 to 1.1 kb) (Stainton et al. 2015). The sizes of the BBTV DNA-R components in this study were varied from 616 to 1,074 bases (Table 3).

Table 3: BBTV DNA-R sequences profile of banana isolates from East Java via Seqscanner.

The asymptomatic wild bananas showed shorter or partial length amplicons than symptomatic banana cultivars that showed full length (Table 3). Nevertheless, all BBTV DNA-R detected in this study were still predicted as Rep Protein (Table 3). This is presumable to be related to the resistance mechanism of wild bananas to BBTV. Since, only part of DNA-R fragments were found (not full length) so that viral master replication protein transcription failed to form and infect the plants (asymptomatic).

The characteristics of BBTV DNA-R from banana isolates in this study were differ with banana isolates from Sri Lanka as described by Wickramaarachchi et al. (2016) in the length of predicted coding sequence (CDS), protein, TATA box and polyadenylation or poly (A) location; even though the same primer was used. Furthermore, it was also differing in the absence of the conserved regions defined as stem-loop common region (CR-SL) and major common region (CR-M). In general, each component of the BBTV genome (except DNA-R) has one big (monocistronic) transcriptional active open reading frame (ORF) and two conserved regions: TATA box at 3' of the stem-loop, CR-SL and CR-M, and poly (A) (Islam et al. 2010). CR-SL is common region with the conserved nonanucleotide (TATTATTAC), an origin of virion DNA replication (Wickramaarachchi et al. 2016). Whilst the CR-M is the second common region as the binding site for ssDNA primers and a prime the synthesis of transcriptionally active dsDNA (Das and Banerjee 2018). The absence of CR-SL and CR-M in this study may involve to the BBTV resistance mechanism in bananas.

BBTV DNA-R polymorphism

The nucleotide composition of BBTV DNA-R isolates were low in GC content, averaging 42.9% (Table 3). It is relevant to the expectation that single-stranded DNA viruses should display, on average, lower G and C frequencies compared to double stranded since ss genomes are prone to mutations toward A and T/U (Simon et al. 2021). Furthermore, sequences alignment of four isolates showed that 607 sites were conserved (56.47%), nine sites were polymorphic due to mutations, and 616 were missing data or gaps or deletions. The polymorphic sites comprised of eight singleton variables and one parsimony informative. All of the singleton variables were found in wild M. acuminata var. rutilifes, which mostly due to transversion (Ti/Tv=0.33). The singleton variables found in site positions of 20(CA), 558(G→C), 596(T→A), 610(T→C), 613(T→C), 620(A→C), 624(A→C), and 634(A→T). The parsimony-informative were found in M. acuminata var. rutilifes and Pisang Mas Mirah at site number 351, due to transversion (A→T).

BBTV DNA-R sequences alignment and comparison of two asymptomatic wild bananas showed large gaps or missing data (241 sites; 28.82%) and moderately conserved (607 sites; 70.83%). About nine mutations were identified mostly due to transversion (Ti/Tv)=0.29) and no parsimony informatives. The singleton variables found in site positions of 13(C→A), 344(A→T), 551(G→C), 589(T→A), 603(T→C), 606(T→C), 613(A→C), 617(A→C), and 627(A→T). Meanwhile, BBTV DNA-R of two symptomatic banana cultivars showing highly conserved region up to 1,055 sites (98.14%) and only four missing data. There were 16 polymorphic sites identified mostly due to transversion (Ti/Tv=0.78) and no parsimony informatives. The singleton variables found in site positions of 4(C→A), 6(T→C), 7(C→G), 10(T→C), 12(C→T), 13(A→C), 351(T→A), 1032(T→G), 1058(C→T), 1059(T→C), 1063(G→A), 1065(T→G),1071(G→C), 1073(T→C), 1074(G→T), and 1075(A→G). These results indicated that BBTV DNA-R in wild bananas are more variables than that of banana cultivars, which thought to be the reason they show resistance (asymptomatic).

Phylogenetic tree of BBTV DNA-R isolates from East Java with others

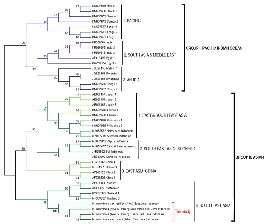
Multiple sequences alignment and phylogenetic analysis of isolates from East Java (this study) were conducted with other 38 accessions of homologs BBTV DNA-R sequences from Asia, Africa, and the Pacific countries (Table 2). The total aligned and selected BBTV DNA-R sequences length of 42 accessions were 630 bp. The sequences were considered highly polymorphic reached 64.60% (407 sites), only about 196 positions (31.11%) were identified as conserved regions, and 27 gaps (4.29%). Furthermore, the nucleotide composition were low in GC content (43.21%).

The bootstrap consensus of Neighbour-Joining phylogenetic analysis of BBTV DNA-R in this study delineates into two large groups in relevant to many previous studies. It was separated into the Pacific Indian Ocean group/PIO (Group I) and the Asian group (Group II) with moderate to strong bootstrap support (Figure 2). BBTV DNA-R isolates from the Pacific, South Asia, Middle East and Africa countries were clustered in Pacific Indian Ocean Group and has wider distribution than Asian group that was comprised of BBTV DNA-R from East Asia and South East Asia countries. The transfer of infected banana material is thought to be the primary cause of the PIO group's wider geographic dispersion than the Asian group. Differential adaptation of PIO and Asian groups of BBTV isolates is suggested for different banana species (Wickramaarachchi et al. 2016), but this hypothesis cannot be proven because of the lack of an infectivity assay system.

Neighbor-Joining phylogenetic tree of BBTV DNA-R isolates (bootstrap consensus with 50% cut-off).

Figure 2: Neighbor-Joining phylogenetic tree of BBTV DNA-R isolates (bootstrap consensus with 50% cut-off).

Specifically, BBTV DNA-R isolates from Indonesia were found separated in three different subgroups based on the source of the materials. Isolates from Sulawesi and Halmahera Islands were clustered in sub-group 1 with the Philippines, Taiwan and Japan. It is thought to be due to its close geographical position. Phylogenetic analysis based on DNA-S and DNA-C analysis also showed that isolates from the islands of Sulawesi and Halmahera were closely related to isolates from Philippines (Rahayuniati et al. 2021b). Furthermore, isolates from Sumatera, Central Java, Bali, and Papua were separated as sub-group 2 (Indonesia only). Meanwhile, isolates from East Java (this study) were nested in sub-group 4 closely related with Thailand and Vietnam isolates (Figure 2). Hence, BBTV DNA-R from East Java were found to be unique and has different route of evolutionary history from the other isolates from Indonesia. Their evolutionary history were presumably came from China mainland via Malay Peninsula route; while the other isolates probably came from the East Asia islands route.

CONCLUSIONS

BBTV DNA-R components were detected in all isolates examined, both symptomatic and asymptomatic. Asymptomatic wild bananas showed shorter length and more variable sequences than symptomatic banana cultivars, which presumably to be related to the resistance mechanism of wild bananas to BBTV. Phylogenetic analysis delineates into two groups i.e. Pacific Indian Ocean group/PIO and Asian group. BBTV DNA-R from East Java were clustered in Asian group. It was found to be unique and has different route of evolutionary history from the other isolates from Indonesia, presumably came from China mainland via Malay Peninsula route. Further researches on the resistance mechanism to BBTV in wild bananas are suggested.

Acknowledgements

ACKNOWLEDGMENTS

The authors acknowledge to State Islamic University of Maulana Malik Ibrahim for the genetic and molecular facility, also to Purwodadi Botanic Garden (East Java, Indonesia) for providing the leaf samples examined in this study.

REFERENCES

  1. Abdel-Salam SM, Dahot MU and Sadik AS (2012) Molecular comparative analysis of component 1 (DNA-R) of an Egyptian isolate of banana bunchy top nanovirus isolated from banana aphid (Pentalonia nigronervosa). Journal of Genetic Engineering and Biotechnology 10(1):55-65. https://doi.org/10.1016/j.jgeb.2012.05.003 [URL] 🠔
  2. Altschul SF, Gish W, Miller W et al (1990) Basic local alignment search tool. Journal of Molecular Biology 215:403-410. https://doi.org/10.1016/S0022-2836(05)80360-2 [URL] 🠔
  3. Altschul SF, Madden TL, Schaffer A et al (1997) Gapped BLAST and PSI-BLAST: a new generation of protein database search programs. Nucleic Acids Research 25:3389-340. https://doi.org/10.1093/nar/25.17.3389 [URL] 🠔
  4. Chiaki Y, Nasir N, Herwina H et al (2015) Genetic structure and diversity of the Banana bunchy top virus population on Sumatra Island, Indonesia. European Journal of Plant Pathology 143:113-122. https://doi.org/10.1007/s10658-015-0669-9 [URL] 🠔
  5. Das T and Banerjee A (2018) Distribution, molecular characterization and diversity of banana bunchy top virus in Tripura, India. Virusdisease 29(2):157-166. https://doi.org/10.1007/s13337-018-0451-7 [URL] 🠔
  6. Elayabalan S, Subramaniam S and Selvarajan R (2015) Banana bunchy top disease (BBTD) symptom expression in banana and strategies for transgenic resistance: A review. Emir. Journal of Food and Agriculture 27(1):55-74. https://doi.org/10.9755/ejfa.v27i1.19197 [URL] 🠔
  7. FAO (2020) Banana statistical compendium 2019. Food and Agriculture Organization of the United Nations, Rome, Italy. 🠔
  8. Feng TC, Wang JH and Liu ZX (2010) Cloning and sequencing of genome of banana bunchy top virus Haikou isolate. Acta Phytopathologica Sinica 40(1):40-50. 🠔
  9. Furuya N, Kawano S and Natsuaki KT (2005) Characterization and genetic status of banana bunchy top virus isolated from Okinawa, Japan. Journal of General Plant Pathology 71:68-73. https://doi.org/10.1007/s10327-004-0162-3 [URL] 🠔
  10. Hapsari L and Masrum A (2012) Preliminary screening resistance of musa germplasms for banana bunchy top disease in Purwodadi Botanic Garden, Pasuruan, East Java. Buletin Kebun Raya 15(2):57-70. 🠔
  11. Hapsari L, Wahyudi D, Azrianingsih R and Arumingtyas EL (2015) Genome identification of bananas (Musa L.) from East Java Indonesia assessed with PCR-RFLP of the internal transcribed spacers nuclear ribosomal DNA. International Journal of Biosciences 3:42-52. 🠔
  12. He ZF, Li HP, Xiao HG and Fan HZ (2000) Cloning and sequencing of DNA component 1 of two BBTV strains. Chih Wu Ping Li Hsueh Pao 30(4):364-369. 🠔
  13. Islam Md N, Naqvi AR, Jan AT and Haq QMR (2010) Genetic diversity and possible evidence of recombination among Banana Bunchy Top Virus (BBTV) isolates. International Research Journal of Microbiology 1(1):001-012. 🠔
  14. James AP, Geijskes RJ, Dale JL and Harding RM (2011) Molecular characterization of six badnavirus species associated with leaf streak disease of banana in East Africa. Annals of Applied Biology 158:346-353. https://doi.org/10.1111/j.1744-7348.2011.00466.x [URL] 🠔
  15. Karan M, Harding RM and Dale JL (1994) Evidence for two groups of banana bunchy top virus isolates. Journal of General Virology 75(12):3541-3546. https://doi.org/10.1099/0022-1317-75-12-3541 [URL] 🠔
  16. Kimura M (1980) A simple method for estimating evolutionary rate of base substitutions through comparative studies of nucleotide sequences. Journal of Molecular Evolution 16:111-120. https://doi.org/10.1007/BF01731581 [URL] 🠔
  17. Kumar S, Stecher G and Tamura K (2016) MEGA7: Molecular evolutionary genetics analysis version 7.0 for bigger datasets. Molecular Biology and Evolution 33:1870-1874. https://doi.org/10.1093/molbev/msw054 [URL] 🠔
  18. Ngatat S, Hanna R, Kumar PL et al (2017) Relative susceptibility of Musa genotypes to banana bunchy top disease in Cameroon and implication for disease management. Crop Protection 101: 116-122. https://doi.org/10.1016/j.cropro.2017.07.018 [URL] 🠔
  19. Niyongere C, Losenge T, Ateka EM et al (2012) Understanding banana bunchy top disease epidemiology in Burundi for an enhanced and integrated management approach. Plant Pathology 62:562-570. https://doi.org/10.1111/j.1365-3059.2012.02676.x [URL] 🠔
  20. Perrier X, De Langhe E, Donohue M et al (2011) Multidisciplinary perspectives on banana (Musa spp.) domestication. Perspective 108(28):11311-11318. https://doi.org/10.1073/pnas.1102001108 [URL] 🠔
  21. Pinili MS, Nyana DN, Suastika G and Natsuaki KT (2012) Analysis of banana bunchy top virus first isolated in Bali, Indonesia. Tokyo Nogyo Daigaku Nogaku Shuho 56 (2):125-134 p. 🠔
  22. Qazi J (2016) Banana bunchy top virus and the bunchy top disease. Journal of General Plant Pathology 82:2-11. 🠔
  23. Rahayuniati RF, Subandiyah S and Thomas JE (2019) Distribution and diversity of banana bunchy top virus in Indonesia. Plant Pathology , Faculty of Agriculture, Graduate School, Universitas Gadjah Mada, Yogyakarta, Indonesia. Unpublished. 🠔
  24. Rahayuniati RF, Hartono S, Somowiyarjo S et al (2021a) Characterization of banana bunchy top virus on Sumatra (Indonesia) wild banana. Biodiversitas Journal of Biological Diversity 22:1243-1249. https://doi.org/10.13057/biodiv/d220321 [URL] 🠔
  25. Rahayuniati RF, Subandiyah S, Hartono S et al (2021b) Recent distribution and diversity analysis on banana bunchy top virus of banana and alternative host in Indonesia. Tropical Plant Pathology 46:506-517. https://doi.org/10.1007/s40858-021-00443-3 [URL] 🠔
  26. Saitou N and Nei M (1987) The neighbor-joining method: A new method for reconstructing phylogenetic trees. Molecular Biology and Evolution 4:406-425. 🠔
  27. Simon D, Cristina J and Musto H (2021) Nucleotide composition and codon usage across viruses and their respective hosts. Frontiers in Microbiology 12:1-9. https://doi.org/10.3389/fmicb.2021.646300 [URL] 🠔
  28. Stainton D, Martin DP, Muhire BM et al (2015) The global distribution of banana bunchy top virus reveals little evidence for frequent recent, human-mediated long distance dispersal events. Virus Evolution 1(1):1-16. 🠔
  29. Tantiwanich Y, Hongprayoon R and Chiemsombat P (2018) Genome characterization of banana bunchy top virus in Musa AAA cv. Kluai ‘Hom' and musa ABB cv. Kluai ‘Namwa' in Thailand. King Mongkut's Agricultural Journal 36(3):91-104. 🠔
  30. Wickramaarachchi WART, Shankarappa KS, Rangaswamy KT et al (2016) Molecular characterization of banana bunchy top virus isolate from Sri Lanka and its genetic relationship with other isolates. Virusdisease . 27:154-160. https://doi.org/10.1007/s13337-016-0311-2 [URL] 🠔
  31. Wheeler DL, Church DM, Federhen S et al (2003) Database resources of the National Center for Biotechnology. Nucleic Acids Research 31(1):28-33. https://doi.org/10.1093/nar/gkg033 [URL] 🠔
  32. Yu NT, Xie HM, Zhang YL et al (2019) Independent modulation of individual genomic component transcription and a cis-acting element related to high transcriptional activity in a multipartite DNA virus. BMC Genomics 20(573): 2-13. https://doi.org/10.1186/s12864-019-5901-0 [URL] 🠔