Revista Facultad Nacional de Agronomía, Medellín
0304-2847
Facultad de Ciencias Agrarias - Universidad Nacional de Colombia
https://doi.org/10.15446/rfna.v70n3.66332

Recibido: 21 de febrero de 2017; Aceptado: 15 de junio de 2017

Characterization and typification of coffee production systems ( Coffea arabica L.), Andes municipality

Caracterización y tipificación de sistemas de producción de café ( Coffea arabica L.), municipio de Andes.

N. Rodríguez, 1 E. Bedoya, 1 L. Restrepo B., 1 S. Márquez Girón, 1

Facultad de Ciencias Agrarias. Universidad de Antioquia. A.A. 1226, Medellín, Colombia. <nayla.robaina@gmail.com> Universidad de Antioquia Facultad de Ciencias Agrarias Universidad de Antioquia Medellín Colombia

ABSTRACT

The Southwestern region of Antioquia has been characterized for being at the forefront of coffee production in Colombia, with a high diversity in production systems. The research was intended to characterize and typify 13 coffee production systems (Coffea arabica L.) in Andes Municipality (Antioquia) under several types of management. The methodology included the qualitative characterization of aspects such as socio-demography, environment, economics, and agriculture, followed by a classification. Statistical multiple-correspondence analyses were conducted and the cluster method was applied. Results on the evaluation of sizes show that concerning the socio-demographic dimension 100% coffee growers own the land, completed primary school, hold a property area between three and four hectares, and have over 20 years of experience in the field; with respect to the environmental dimension, 100% coffee growers have traditional benefits and their coffee is sundried, and between 46% and 69% of them used chemical fertilizers. In relation to the economic aspect, 77% of coffee growers market through unions and experience high production costs with no profit. Finally, concerning the agricultural aspect 100% of coffee growers prepare their soil with minimum farm work and purchase the seeds; 85% of them engage workforce; and 46% of them own low-quality soils and biodiversity. Typification showed that 47% of coffee growers resort to conventional systems (use of chemical products); 38% of them use Transition I systems (Rationalization of Synthetic Supplies); and only 15% of them use Transition II systems (Use of Organic Supplies).

Keywords:

Agroecology, Coffee-growing, Dimensions, Types of management.

RESUMEN

La región del suroeste de Antioquia, se ha caracterizado por estar a la vanguardia en la producción de café en Colombia, con una alta diversidad de sistemas de producción. En la investigación, se caracterizaron y tipificaron 13 sistemas productores de café (Coffea arabica L.), bajo diferentes tipos de manejo, del municipio de Andes. La metodología consistió en la caracterización cualitativa de las dimensiones sociodemográfica, ambiental, económica y agrícola, seguido de una tipificación estratificada. Se realizaron análisis estadísticos de tipo factorial por correspondencia múltiple y el método del clúster. Los resultados destacan que en la dimensión sociodemográfica el 100% de los cafeteros son propietarios de la tierra, poseen formación primaria, presentan un área predial entre tres y cuatro hectáreas y poseen más de 20 años de experiencia. En la ambiental, el 100% poseen beneficios tradicionales con secado solar y entre el 46 y 69% utilizan agroquímicos. En la económica, el 77% de los cafeteros comercializan con las cooperativas y poseen altos costos de producción sin ganancias. Por último, en la agrícola el 100% preparan los suelos con labranza mínima, compran las semillas, el 85% contratan mano de obra y el 46% presentan baja calidad del suelo y de biodiversidad. La tipificación arrojó que el 47% de los cafeteros presentan sistemas convencionales (utilización de insumos químicos), el 38% son sistemas en Transición I (Racionalización de insumos sintéticos) y sólo el 15% poseen sistemas en Transición II (Utilización de insumos orgánicos).

Palabras clave:

Agroecología, Cafeteros, Dimensiones, Tipologías de manejo.

Coffee is the second most important agricultural product marketed worldwide. Coffee is grown in over 70 countries around the world. During the last 20 years, coffee production has increased from 5.6 to 8.3 million tons per year due to the labor acting to countries such as Brazil, Vietnam, and Colombia (OIC, 2014).

The increase of coffee production has been directly associated to the increase on the use of soil worldwide (Jiménez et al., 2012). The intensive use of soils results in the planet’s loss of functional biodiversity of agricultural ecosystems year after year, all due to the technological package of the green revolution, deforestation, habitat destruction, pollution, introduction of exotic species, the strong climate change, and the development of an intensive conventional agriculture that impairs environmental natural resources (Altieri et al., 2012).

In coffee production systems in Colombia, environmental degradation generates a cost equivalent to 3.5% of the DGP and associated costs excel due to floods, landslides, and soil erosion (MA, 2014). In the department of Antioquia, 68% of coffee is grown in strongly huddled lines and directly exposed to sunlight under an intensive single-crop conventional management system is used with excessive use of chemical fertilizes (Arcila et al., 2007).

In the municipality of Andes, the coffee cultivation settled down in the second half of the XIX century, as the main source of income for the 80% of the population. Andes represent the 24% of production in the total area of the territory. It covers 47,500 plots with 33,100 coffee growers, of which 68,300 of the cultivated areas correspond to the 60% of the total cultivated area in Antioquia. Therefore, the cultural identity of the local people is closely linked to the evolution and sustainability of the coffee production (FNC, 2014; Mejía, 2016).

The conventional management system that prevails in the region, results in contamination of water resources, death of animals, economic unbalance, and affects food security of most families; it furthers deteriorates life quality of the population (Altieri et al., 2012). Additionally, this system directly impact human health through intoxication and respiratory, cardiovascular, and carcinogenic diseases (Paulo et al., 2013).

In order to drive productions towards sustainability (Altieri et al., 2012), researchers, without causing negative environmental impact and keeping and increasing coffee production, quality of resources, and human welfare, propose that agricultural systems should be studies based on the grouping of sets according to their similarities, taking into account the diversity of structures, the functioning, and the dynamic of production units. In this manner, a classification of farm systems can be used as an attempt to know the dynamic of the agricultural development within a region (Escobar and Berdegué, 1990).

The farm classification system is required as a theoretical organization mechanism for the research on farm systems and as a communication tool which allows exchanging information among researchers, coffee growers, and extension agents. Different types of farm systems could exist within a coffee growing area. The result of a typology is always the effect of the criteria employed in the classification. An alternative classification method that is based on a solid conceptual framework and the application of multivariate techniques with principal components based on data collected through participative surveys to a stratified sample of production units constitutes an efficient choice for solving the problem (Escobar and Berdegué, 1990).

In coffee production systems from Latin America, characterization and classification have been performed through productive comparisons between conventional models and organic transition models, and the following aspects have been assessed: environment, biodiversity, management, soils, production, and the socioeconomic component as well (Vázquez et al., 2014; Machado et al., 2015; Nicholls et al., 2016).

The research was conducted with the purpose of giving response to the following question: Could several types of coffee plantation management systems be assessed based on the characterization and classification of production systems at Santa Rita borough in Andes Municipality? Consequently, it will be possible rejecting or supporting the following hypothesis: If characterization and classification of systems are used, types of coffee management systems can be known under different socio-demographic, environmental, economic, and agricultural approaches. The study object of this research was to characterize and classify the coffee production systems at Santa Rita borough.

MATERIALS AND METHODS

The research proposal started in 2014 by means of a scientific event carried out in Universidad de Antioquia south-east campus, in Andes municipality. During the event, a research project entitled: "Participative Design for Conversion of Coffee Systems to Multidiverse Systems," was launched. 50% of participating coffee-producers expressed an interest to participate in the project and were consolidated through a work group.

Coffee-growing systems were submitted to different selection criteria (land size, land possession, production experience, formation degree, articulation production-trading, community share, water availability, presence of other productive activities and soil-climate factors), focused on property features, the producer, population and marketing, following Sarandon and Flores`s (2014) adapted methodologies. According to established criteria, there were 13 coffee-growing farms selected under different management types.

Study area

The study area is located in Andes Municipality (southwest of Antioquia; 05° 39&apos; 29" latitude north and 75° 52&apos; 51" longitude west), 121 km away from Medellin City (Colombia). The area shows a tropical warm wet climate, frequently observed in life zones of pre-mountain rainforests. The relief goes from slightly wavy to very steep; acute and rounded crests and peaks; generally long, straight, and convex slopes above 7%. In general, climate conditions show a mean bio-temperature between 18 °C and 24 °C and an average annual rainfall between 1000 and 2000 mm. The urban center is located next to a mountain stirrup falling from the west cordillera (PBOT, 2016).

All 13 systems selected are located at the following villages: San Gregorio, La Soledad, La Clara, and Egipto; all of them from Santa Rita village over an altitude strip between 1700 and 2000 m. According to USDA (2014), soils of coffee-growing systems have been developed from metamorphic, igneous and sedimentary rocks with volcanic ashes deposits. They exhibit a clay-like and sandy loamy soil in some cases with high content of minerals and a strongly acid pH. They are very deep with an organic superficial horizon, good drainage and low moisture retention. Also, the study systems belong to producers with more than 10 years in coffee- growing production, either by solar exposure or under shade associated to several species represented in the low, medium and high stratums.

Methodological design

The research methodology was started with the qualitative characterization of socio-demographic, environmental, economic, and agricultural aspects of 13 coffee growing systems. Then, a statistical classification of the systems was made and final description of components and interactions of classified typologies was conducted by applying the system approach.

Qualitative characterization of coffee growing systems

The qualitative characterization of aspects above (socio-demography, environment, economy, and agriculture) from coffee growing systems was made from a survey administered to the work team in Santa Rita village, following Sarandón and Flores (2014) adapted methodology. The three assessment ranges set indicate the following: (1) Low state; (2) Medium state for variables having three ranges and High for variables having only two ranges; and (3) High state (Table 1).

Table 1: Qualitative assessment of aspects in the coffee growing systems.

Qualitative assessments were performed in 2015 through several theoretical-practical workshops, employing a participation training process with producers from Santa Rita borough by adapting Brüschweiler and Rist methodology (2005).

In order to process the statistically collected information, the Multiple-Correspondence Analysis was used for each topic under study, corresponding to aspects such as socio-demography, environment, economy, and agriculture, relating to the management of the coffee growing system used by coffee growers. Additionally, the frequency distribution relating to each variable and modality associated to the same was found. The statistical packages SAS university edition (2016) and SPAD Version 3.5, were employed.

Classification of coffee growing systems

Classification of systems was performed by applying a cluster analysis from non-hierarchical agglomeration within a tree diagram and the same statistical package was used.

Description of typified systems

Description of systems was performed by applying the systems approach proposed by Hart (1979). Typologies were plotted with relevant components and interrelations. The main components evaluated corresponded to soil, plantation, animal, and pests. Then, mass and energy flowcharts were prepared on the following interrelations: soil-plantation; plantation-pests; plantation-weed; and plantation-infrastructure for each classified typology.

The approach of the system was applied in conjunction with the coffee growers during several visits to the properties, workshops, and training conducted throughout the research. During the process, producers appropriated the state of components that comprise their systems and showed them with illustrations. In order to support this process, quick evaluations on soil quality (physical, chemical, and biological properties) and plant and animal multifunctional biodiversity were conducted, for this purpose, different adjusted methodologies were used (Altieri and Nicholls, 2008; Vázquez et al., 2014).

RESULTS AND DISCUSSION

Qualitative characterization of coffee growing systems

Participation processes with the group subject matter of this research resulted in the appropriation of knowledge, techniques, and improvement of the participants’ life conditions. Additionally, coffee growers showed motivation to implement agro-ecological practices intended to reach the balance of the agro-ecosystem pillars toward the search for sustainability and resilience of coffee plantations.

When the analysis of relative frequencies was made, associated to each modality corresponding to variables associated to the sociodemographic aspect, it was found that 100% of people subject to the survey owned the farms, completed primary education, and enjoy regular utilities, technical support was provided by UMATA, and systems were located between 1200 and 1800 m.

Additionally, 100% of coffee growers who owned their own farms performed supplementary activities which allowed them to financially sustain themselves and they have access to governmental bank loans. Other associated variables indicated that 53.9% of respondents were members of different organizations, and 53.8% expressed that they had regular ways of access. Relating to family composition, families consisted of four through six children. The area of properties showed the highest percentage with values ranging between three and four hectares; 69.2% of them extracted water from water springs, and 84.6% had over 20 years of experience in the field of coffee production.

Concerning the sociodemographic aspect, it was demonstrated that coffee growers having less than ten years of settling of coffee growing, had good ways of access, the slopes where they settled cultures were low, and the number of employees used for providing production services ranged between one and four. Coffee growers engaged four employees, and grew coffee at high slopes; water used was taken directly from the water supply system and had regular ways of access. Families showed a high number of children (above 6) and they took water especially from a brook or a river, and were located above 1800 m.

Sociodemographic results concerning the tenure of own land, access to financing sources, and sociodemographic characteristics of coffee growing families coincide with studies performed by Machado et al. (2015), and these aspects help decrease rural poverty and create neighborhood and cooperation networks that allow them to face together all critical moments that may arise.

Also, Gómez (2016) affirms that variables corresponding to type of property, ways of access, technical support provided, and topography of properties, assure production integrity and efficiency of the agricultural production systems, with an increase of plantation biodiversity higher than that of the systems that may be rented or only managed by third parties.

When environmental variables were assessed, it was found that 100% of coffee growers resort to sun to dry coffee and own a traditional processing system. 46.1% of them employ herbicides; 76.9% affirmed that they had been exposed to intoxication risks due to the use of herbicides and fungicides; 69.2% employ pesticides and only 15.4% of them use septic tanks. Over 60% of respondents affirmed that they had experienced degradation processes in their soils and that the plantation system employed was a free exposure system.

The multiple-correspondence analysis of the environmental aspect allowed determining (as similarities) that coffee growers who used herbicides owned degraded soils. On the one side, the ones who used shadow system for coffee plantations did not employ pesticides or herbicides and had not experienced intoxication or degradation problems in their soils. On the other side, producers who experienced intoxication affirmed that they used pesticides in the coffee plantation.

From the environmental point of view, results indicate that the highest percentage of coffee growers showed intoxication risks due to the excessive use of pesticides and herbicides. These results coincide with research works performed by Márquez (2013) where intensive systems characterize for the application of chemical products that result in chronic intoxication, residual character of plantations and soils, contamination of natural resources, and impairment of food security of both animals and coffee growers. The aggressive environmental impact shown by agro-ecosystems with crops directly exposed to sunlight was verified; the crops decrease the biological activity of soil and speed up the climate impact; different from the positive benefits provided by crops with diversified shadow, which regulate the microclimate, provide shelter and micro-habitats to natural enemies, and assure multi-diverse ecosystemic services. Many researchers demonstrated that in order to assure an agro-ecosystem free of hazardous organisms and with a high soil fertility, biodiversity and introduction of agro-ecological practices should be implemented in order to stimulate trophic networks through several interactions of the components (Vázquez et al., 2014; Nicholls et al., 2016).

After assessing the economic aspect, it was found that 76.9% of coffee growers marketed their products through cooperatives, while remaining 23.1% did it in alternate markets. 76.9% of them expressed that production costs were equal to the amount collected from the sale of the product. 61.5% of them affirmed that profit was below 2000 kg dpc/ha. Therefore, the correlation analysis on the economic aspect showed that coffee growers who made a direct sale affirmed that sales meet production costs, and this shows that, in general, there is not a strong relationship among the modalities associated to this aspect.

Concerning the economic results, coffee growers showed a significant interest in the equality between production costs and profits. These results indicate that the way of production is the main cause for the economic unbalance. Hence, the systems which exhibited the highest economic risk were the ones comprised by families who only have coffee associated to subsistence products and have a marketing channel; contrarily, coffee growers with more diversified systems have more sources of food and byproducts, an organic management, and different channels to sustain production and assure additional income. These results coincide with similar research works (Márquez, 2013; Machado et al., 2015).

Finally, concerning the multiple correspondence analysis of the agricultural aspect, associated to the management of crops, it was found that the most common aspect noticed was that small coffee growers surveyed had a maximum of two crops, with a low-quality soil, affirming that 53.8% of their crops showed between 3% and 4% of Borer Beetle Infestation (Hypothenemus hampei Ferrari)

In general, 100% of coffee growers prepared soils with minimum farming work, purchase the seeds, own germinators and seedbeds, and carry out pruning. 84.6% engage workforce to perform productive activities and vegetal matter collected from crop wastes and cultural management is used to prepare different types of fertilizers. Only 7.7% of them use exclusively organic fertilizers. 15.4% of them keep records of their crops.

Hence, coffee growers exhibiting high levels of borer beetle in their coffee plantations get associated to systems having low-fertility soils. Besides, they do not use fertilizers, allelopathic plants or bio-preparations. Contrarily, it does occur in systems with low levels of borer beetle. It should be noticed that systems involving the use of chemicals do not use vegetal wastes.

These relationships involve two types of management for the coffee plantation: intensive systems that use the green revolution model with low vegetal biodiversity, low soil fertility, and sanitation of crops; on the other hand, systems with conservationist organic principles that improve physical, chemical, and biological properties of soil and increase vegetal biodiversity through the use of organic products (FNC, 2014) stand out.

Typification of coffee growing systems

Typification of coffee-growing systems showed a tree diagram with three types of management, where study coffee-growing systems are listed (Figure 1). Results by typology show that coffee productive systems in Colombia can be put into groups or sets according to their similarities concerning social, ecological, environmental, economic, technological, and agricultural management characteristics of the agro-ecosystem components. Also, the environment of systems, the development capacity, and soil-climate factors may influence on aspects that bring similarities to the systems. These parameters, that provide similarities among systems, are clearly seen with positive or negative aspects in the management of coffee crops, and can be analyzed under several conventional, traditional or organic approaches of coffee crops. These parameters have been analyzed and assessed by different authors in similar agro-ecosystem typification studies (Carvajal et al., 2014; Gómez, 2016).

Cluster analysis of coffee growing systems.

Figure 1: Cluster analysis of coffee growing systems.

Distribution of the systems according to cluster analysis: Typology I: F1 System: El Pedregal; F2 System: La Loma; F3 System: Esperanza J; F4 System: El Zapote; F6 System: Esperanza L; and F8 System: La Cumbre. Typology II: F9 System: San Juan; F10 System: La Isabela; F11 System: La Aurora; F12 System: El Progreso; and F13 System: La Quinta. Typology III: F5 System: La Cecilia; F7 System: La Dalia.

Description of typified systems

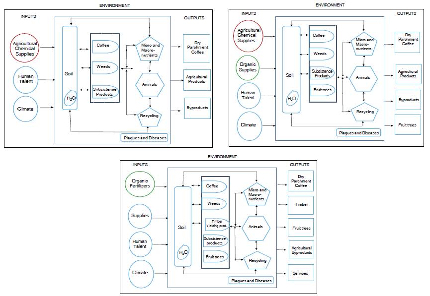
Typified systems are shown below through the approach of systems proposed by Hart (1979). Graphs were prepared with components corresponding to soil, crop, animal, pests and recycling, environment, inputs and outputs (Figure 2).

Diagrams on Typology I, II y III systems, respectively.

Figure 2: Diagrams on Typology I, II y III systems, respectively.

Systems shown in Typology I are characterized by a mandatory input of potentially toxic agricultural chemical fertilizers that, together with human resource and climate, assure excessive fertilization of coffee and subsistence products crops. Also, the permanent use of herbicides is observed in order to handle the invasive weeds that appear in the system. This intensive management of coffee crops allows the coffee growers to obtain dry parchment coffee and secondary agricultural products.

In Colombia, these results are reflected on the intensive modern coffee systems where the productive model based on synthetic products transforms quality of landscape, triggers alterations in ecological and climatic processes of the region, and decreases functional biodiversity of the agro-ecosystem (Rojas et al., 2012).

These systems are characterized by the replacement of more diversified and heterogeneous ecosystems with homogeneous and regular ecosystems, which make of them systems more sensitive to erosive processes, contamination of water resources, and imminent attack of pests and diseases (Luna et al., 2012).

Concerning Typology II, systems show the restricted use of agricultural chemical products and the employment of organic fertilizers as inputs. These inputs, together with the influence of soil and climate factors of the region and human resource, allow the system to create several interrelations between crops and weeds, recycling of nutrients, and management of pests of the agro-ecosystem. In his manner, parchment coffee, agricultural products, fruit crops, and byproducts are assured as outputs.

The traditional coffee production model expressed through these systems decreases the dependence on external supplies, thus reducing production costs and favoring conservation of natural resources of the farm, such as soil, water, and biodiversity (Guhl, 2009). Additionally, the presence of fruit trees brings a small percentage of shade to the crop, which regulates light intensity and decreases soil temperature, creating optimal conditions for the settlement of soil microbial populations and increasing fertility of soil (Bosselmann et al., 2009).

Relating to Typology III, systems only employ organic products and apply agro-ecological practices which, combined with human talent and climatic conditions of the region, allow growers to plant coffee, timber-yielding species, fruit trees, food species, and non-competing weeds. This balance between soil fertility and management of pests and diseases provides timely outputs such as chemical-free dry parchment coffee and agricultural products and byproducts from food, fruit, and timber-yielding species. Coffee growing systems under these diversified shade characteristics result in conservation of vegetal and animal biodiversity, increase of beneficial insect populations, and outstand for their provision of environmental agro-ecosystem services to the communities (Moorhead et al., 2010).

Several synergies and interactions taking place on the soil with the use of poly-cultivations and within the soil, with the increase of organic matter and the biological activity of the soil under this typology, offer resilience before climatic events, reestablish eroded soils, self-regulate populations of pests and diseases, and improve productivity and efficiency of systems. These results have been obtained from research works of different authors (Alvarado and Laura, 2013).

Components of the system by typology approach

Soil component. In coffee-growing systems, soils of Typologies II and III are characterized by a granular structure with high structural stability of aggregates, high porosity and permeability, receiving organic fertilizers such as vermicompost, rustic compost, bocashi, mineral mixes. This practice accounts for a higher percentage of organic matter, essential macro- and micro-nutrients, and biological activity; this improves physical properties of soil such as porosity, aeration, structural stability, infiltration, and humidity retention (Altieri and Nicholls, 2008; Cabrera, 2014).

When compared to freely exposed soils observed in Typology I, these present a compact structure with erosive processes, such as surface runoff, presence of ditches, localized mass movements. Also, there is low water storage capacity and low porosity and permeability. The content of organic matter and the biological activity result much lower, which unbalances the state of physical, chemical, and biological properties of the soil and brings severe erosive processes that affect growth and development of coffee growing (Nicholls et al., 2016).

Vegetal component by stratum. Characterization of vegetal component was performed through low, medium, and high strata of the typified coffee growing systems (Table 2).

Table 2: Characterization of vegetal component.

Vegetal biodiversity seen in systems under Typologies II and III offers optimum shade conditions and permanent contribution of dead leaves; this helps regulate soil and climate conditions of the crop, increases soil fertility, provides shelter and food for natural pest controllers, and assures a more self-sustainable and resilient system over time (Vázquez et al., 2014).

On the other hand, vegetal biodiversity of Typology I systems is scarce. This low vegetal coverage alters the balance of agro-ecosystem components, decreases natural fertility and water storage capacity in the soil, and this tends to speed up the hydrological erosive processes caused by surface runoff and ditches throughout the slope (PBOT, 2016). Weeds comprising the land become invasive species that compete with coffee for light, water, and nutrients. Soil biota that recycles nutrients starts decreasing and predatory insects and pests accelerate populations (Ospina, 2015; Socarrás, 2016).

Coffee (Coffea arabica L.) is the main agricultural product of the production systems studied. This cultivation is produced in Andes Municipality with a clean cup and acidy and body ranging from medium to high, under different management systems. The main varieties of coffee seen in the systems are Variety 2000, Catimor, Castillo, Caturro, Colombia, and Bourbon (Arcila et al., 2007).

Interrelations by management typologies: flowcharts on mass and energy

Interrelations of management typologies are shown below through different mass and energy flowcharts (Figure 3).

Flowcharts of interrelations: soil-cultivation; cultivation-weeds; cultivation-plagues; and cultivation-infrastructure by management typologies

Figure 3: Flowcharts of interrelations: soil-cultivation; cultivation-weeds; cultivation-plagues; and cultivation-infrastructure by management typologies

In the results of the interrelations by study systems, it was found that the Conventional and Transition I systems show similarities in the management of soil, cultivation, weeds, and plagues. Conventional systems are the most abundant in the country with modern methods designed and managed to increase coffee production at any environmental cost (Jiménez et al., 2012). Transition I systems, located at the initial stage of the conversion process, are a little different from the conventional management, applying several practices that restrict the use of agrochemicals and introduce organic fertilizers; these changes stabilize physical and chemical properties of the soil and benefit the increase of vegetal and animal biodiversity (Vázquez et al., 2014), while Transition II systems show specific qualities concerning interrelations; therefore, these are the most conserved and sustainable systems. Interrelations seen keep a balance between soil fertility and agroecological management of plagues, thus promoting integrity of coffee-growing agro-ecosystems that perform such practices (Nicholls et al., 2016).

Finally, it should be noted that interrelations such as soil-cultivation, cultivation-weeds, cultivation-plagues, and cultivation-infrastructure constitute key processes to understand the coffee-growing systems. In this manner, coffee growers and their families recognize the principal aspects that offer them valuable contributions to approach the sustainable and resilient agro-ecological systems; they understand the main factors that may decrease coffee production and detract environmental, social, and financial value to current production systems. In general, orientation of interrelations to redesign the agro-ecosystem components will allow rescuing the ancestral knowledge coffee growers have and providing new knowledge and innovative tools to efficiently execute the process to redesign, manage, and conserve natural resources. Many researchers coincided in affirming that the settlement of interrelations is the ecological and functional basis of agro-ecosystems during the agro-ecological conversion process (Márquez, 2013).

CONCLUSIONS

In Santa Rita, a village of the Municipality of Andes, three types of coffee production systems were founded with characteristic that correspond to the highly intensive, in transition and organic systems. They are the Conventional, Transition I, and Transition II. The scientific contribution of this research has been centered on the development of a methodology that shows an integral vision of the coffee production systems. Additionally, it becomes a perfect tool for coffee growers, and researchers who wish to identify the main strengths and restrictions of the structure, and function of coffee-growing systems towards a sustainable production. The results of the characterization and typification showed the current state of the components of the coffee agroecosystems, and the necessity of the implementation of an agroecological building design that may be resilient over the time, for each management typology, increasing the coffee plantation productivity, improving the life quality, and reaching a balance between the agroecosystems bases.

ACKNOWLEDGMENTS

Authors would like to thank the financial support to the research project funded by CODI (COL0009556) - Universidad de Antioquia. They would also like to thank "Grupo de Investigación en Sistemas Agroambientales Sostenibles" and all coffee growers from communities settled at Santa Rita village in Andes municipality.

REFERENCES

  1. Altieri MA y Nicholls CI. 2008. Sistema agroecológico rápido de evaluación de calidad de suelo y salud de cultivos en el agroecosistema de café. Universidad de California, Berkeley. pp. 1-16. 🠔
  2. Altieri MA, Nicholls CI and Funes FM. 2012. The scaling up of agroecology: spreading the hope for food sovereignty and resiliency. A contribution to discussions at Río+20 on issues at the interface of hunger, agriculture, environment and social justice. SOCLA’s Río+20 pp. 3-17. 🠔
  3. Alvarado B y Laura S. 2013. Evaluación de la sustentabilidad de la producción orgánica el café a través de la medición de eficiencia económica con variables ambientales. Revista Natura and Economía 1(2): 91-110. 🠔
  4. Arcila P, Farfán V, Moreno B, Salazar G e Hincapié G. 2007. Sistemas de producción de café en Colombia. Chinchiná, Cenicafé 10: 233-254. 🠔
  5. Bosselmann A, Dons K, Oberthur T, Olsena C, Reabilda A and Usmac H. 2009. The influence of shade trees on coffee quality in small holder coffee agroforestry systems in Southern Colombia. Agriculture, Ecosystems and Environment 129: 253-260. 🠔
  6. Brüschweiler S y Rist S. 2005. AIL- Apoyando Innovaciones Locales. Un instrumento para el fortalecimiento de innovaciones locales y la promoción del desarrollo rural sostenible. Experiencia de dos talleres pilotos de MASAL y CDE realizados en la provincia de Cuzco, Perú. Berna. 20 p. 🠔
  7. Cabrera G. 2014. Manual práctico sobre la macrofauna edáfica como indicador biológico de la calidad del suelo, según resultados en Cuba. Fundación Rufford (RSGF, para la Conservación de la Naturaleza). 34 p. 🠔
  8. Carvajal J, Méndez A, Piñeiros R, Mora J. 2014. Tipología de fincas, capital social y cobertura arbórea en el cañón de Anaime, Tolima. Colombia. Agroforestería Neotropical 4: 43-47. 🠔
  9. Escobar G y Berdegué J. 1990. Tipificación de sistemas de producción agrícola. Red Internacional de Metodología de Investigación de Sistemas de Producción (RIMISP), Santiago de Chile. ISBN: 956.7110-01-07. 284 p. 🠔
  10. Federación Nacional de Cafeteros de Colombia - FNC. 2014. Ensayos sobre Economía Cafetera. Federación Nacional de Cafeteros de Colombia 27(30): 5-37. 🠔
  11. Gómez LM. 2016. Estudio de la conversión agroecológica de sistemas agrícolas convencionales de frijol (Phaseolus vulgaris L.), en el municipio del Carmen de Víboral. Tesis Doctorado en Agroecología. Universidad de Antioquia, Medellín, Colombia. 124 p. 🠔
  12. Guhl A. 2009. Café, bosques y certificación agrícola en Aratoca, Santander. Revista de Estudios Sociales 32: 114-125. 🠔
  13. Hart RD.1979. Agroecosistemas, conceptos básicos. Centro Agronómico Tropical de Investigación y Enseñanza, Turrialba. Costa Rica. 211 p. 🠔
  14. Jiménez A, Rivera L y Coopedota L. 2012. Sostenibilidad en el negocio del café: Coopedota y el camino hacia la carbono neutralidad. FOMIN-Coopedota R.L, San José, Costa Rica, 3-45. 🠔
  15. Luna R, López M y Larios G. 2012. Sistemas de manejo en café (Coffea arabica L.) y su efecto en la fertilidad del suelo y el rendimiento del café oro, Masatepe, Masaya. Revista Científica La Calera 12(18): 29-36. 🠔
  16. Ministerio del Ambiente y Desarrollo Sostenible - MA. 2014. Programa de las Naciones Unidas para el Desarrollo. Quinto Informe Nacional de Biodiversidad de Colombia ante el Convenio de Diversidad Biológica, MA, Bogotá, Colombia. 101 p. 🠔
  17. Machado M, Nicholls C, Márquez S, Turbay S. 2015. Caracterización de nueve agroecosistemas de café de la cuenca del río Porce, Colombia, con un enfoque agroecológico. Idesia 1(33): 69-83. 🠔
  18. Márquez SM. 2013. Riesgo ambiental por uso del clorpirifos en zonas de ganadería de leche y propuesta de conversión agroecológica, en San Pedro de los Milagros. Tesis Doctorado en Agroecología, Universidad de Antioquia, Medellín. 40 p. 🠔
  19. Mejía JJA. 2016. Plan de desarrollo. Andes: Inclusión, Orden y Progreso Verde. Municipio de Andes, Antioquia 317: 17-108. 🠔
  20. Moorhead LC, Philpott SM and Bichier P. 2010. Epiphyte biodiversity in the Coffee agricultural matrix: Canopy stratification and distance from forest fragments. Conservation Biology 24(3): 737-746. 🠔
  21. Nicholls CI, Altieri MA, Vázquez L. 2016. Agroecology: Principles for the conversion and redesign of farming systems. Journal of Ecosystem and Ecography S5: 010. doi:10.4172/2157-7625.S5-010 [DOI] 🠔
  22. Organización Internacional del Café - OIC. 2014. En: En: http://www.ico.org/botanical.asp ; consulta: Abril 2014. [URL] 🠔
  23. Ospina D. 2015. Diversidad genérica de hongos micorrízicos arbusculares (HMA) nativos en suelos de la alta guajira colombiana. Tesis de Grado en Biología. Instituto de Biología. Facultad de Ciencias Exactas y Naturales. Universidad de Antioquia, Medellín. 81 p. 🠔
  24. Paulo L, Keila A, Iara L. 2013. Del monocultivo a la agroforestería: una oportunidad para la generación de ingresos y acceso a nuevos mercados con la producción agroforestal de café orgánico. Revista LEISA 29(2): 14-16. 🠔
  25. PBOT, 2016. Plan básico de ordenamiento territorial del municipio de Andes. Temas: geomorfología, geografía y ecología, usos de la tierra, zonas de vida, tipos de suelos. En: En: http://www.andes-antioquia.gov.co/index.shtml ; consulta: Marzo 2016. [URL] 🠔
  26. Rojas A, Hartman K y Almonacid R. 2012. El impacto de la producción de café sobre la biodiversidad, la transformación del paisaje y las especies exóticas invasoras. Ambiente y Desarrollo 16(30): 93-104. 🠔
  27. Sarandón S y Flores C. 2014. Agroecología: bases teóricas para el diseño y manejo de agroecosistemas sustentables. Facultad de Ciencias Agrarias y Forestales. Primera eidición. Universidad Nacional de La Plata, La Plata. ISBN 978-950-34-1107-0, pp.375-410. 🠔
  28. Socarrás A. 2016. Variación de los componentes de la mesofauna edáfica en una finca con manejo agroecológico. Revista Pastos y Forrajes 39(1): 41-48. 🠔
  29. United States Department of Agriculture - USDA. 2014. Keys to soil taxonomy. Twelfth Edition, NRCS-USDA, USA. 335 p. 🠔
  30. Vázquez L, Matienzo Y, Griffon D. 2014. Diagnóstico participativo de la biodiversidad en fincas en transición agroecológica. Revista Fitosanidad 3: 5-10. 🠔