DIBUJOS ANAGLÍFICOS: SU OPTIMIZACIÓN Y APLICACIÓN A LA ENSEÑANZA TÉCNICA UNIVERSITARIA
Palabras clave:
Anaglifos, Dibujo anaglífi co, Visión estereoscópica, Visión tridimensional, Ingeniería gráfi ca. (es)DIBUJOS ANAGLÍFICOS: SU OPTIMIZACIÓN Y APLICACIÓN A LA ENSEÑANZA TÉCNICA UNIVERSITARIA
ANAGLYPH DRAWINGS: ITS OPTIMIZATION AND APPLICATION TO TECHNICAL UNIVERSITY EDUCATION
ALBERTO FERNÁNDEZ-SORA
Universidad de Zaragoza, fersora@unizar.es
ANA SERRANO-TIERZ
Universidad de Zaragoza, anatierz@unizar.es
JOSÉ IGNACIO ROJAS-SOLA
Universidad de Jaén, jirojas@ujaen.es
DAVID HERNÁNDEZ-DÍAZ
Universidad Politécnica de Cataluña, dhernandez@ege.upc.edu
Recibido para revisar febrero 16 de 2011, aceptado marzo 15 de 2011, versión final marzo 16 de 2011
RESUMEN: La presente investigación aplica el procedimiento anaglífico (ya usado en la visión de problemas de Geometría Descriptiva y en Topografía), a partir de los conocimientos que se disponen sobre la visión estereoscópica y los dibujos anaglíficos, con la intención de que desaparezca la dificultad que presentan alumnos de las Escuelas Técnicas de Ingeniería a la hora de visualizar el espacio representado, y así convertir esta técnica en una herramienta didáctica de apoyo para aquellas personas que presentan dificultad en la visión espacial. En el apartado de Fundamentos y Metodología se expone el proceso y las condiciones de obtención anaglífica para visualizar los dibujos anaglíficos en forma tridimensional. En el apartado de Resultados y Discusión se muestran ejemplos donde se aplican anaglifos a las enseñanzas técnicas universitarias, presentándose varias encuestas realizadas a los alumnos de Expresión Gráfica en la Ingeniería de la Universidad de Zaragoza (España), y donde se observa un resultado espectacular en aquellos a los que se les ha presentado la encuesta con anaglifos. Finalmente, en el apartado de Conclusiones, se resumen las condiciones que deben cumplir los dibujos anaglíficos para que se vean de forma óptima.
PALABRAS CLAVE: Anaglifos, Dibujo anaglífico, Visión estereoscópica, Visión tridimensional, Ingeniería gráfica.
ABSTRACT: This research applies the anaglyph process (already used in vision problems in Descriptive Geometry and Surveying), from the knowledge that is available on stereoscopic vision and anaglyphic drawings, with the purpose that the difficulty disappears students of the Technical Schools of Engineering at the time of viewing the space represented, and so this technique thus becomes an educational tool to support those people who have difficulty in interpreting a spatial vision. The Foundations and Methodology section describes the process and the conditions for obtaining anaglyph to visualize anaglyphic drawing in three-dimensional view. In the section on Results and Discussion examples are showed where anaglyphs are applied to university technical education, performing various surveys to students of Engineering Graphics from the University of Zaragoza (Spain), and where there is a spectacular result those who have been presented with anaglyphs survey. Finally, the conclusions section outlines the conditions to be met anaglyphic drawings to be viewed optimally.
KEYWORDS: Anaglyph, Anaglyph drawing, Stereoscopic vision, Three-dimensional view, Engineering graphics.
1. INTRODUCCIÓN
El hombre, en su afán por querer representar los objetos del espacio con la mayor perfección posible, ha investigado la visión estereoscópica, desarrollando posteriormente el dibujo anaglífico, siendo estos conocimientos de considerable valor en la docencia, principalmente en los estudios de Ingeniería, facilitando el aprendizaje de ciertas formas o mecanismos a la hora de interpretar los dibujos industriales.
La observación en relieve se produce al ser procesadas en el cerebro las dos imágenes que representan al objeto tridimensional. El procedimiento se logra mediante el empleo de dos imágenes diferentes de la misma escena, obtenidas a través de una cámara estereoscópica. Estas imágenes observadas de forma independiente (una con cada ojo y según el orden en que fueran tomadas) se funden entre sí y proporcionan la sensación de relieve [1].
Otro tipo de experiencia, basada en la anterior, son los dibujos anaglíficos. Los anaglifos se obtienen imprimiendo cada una de las figuras de un estereograma con una tinta diferente de colores complementarios entre sí. Al observar después estos anaglifos con filtros especiales sobre cada una de las dos imágenes, se produce la fusión de las dos imágenes y se consigue una buena sensación de relieve, siempre y cuando los filtros tengan curvas de transmitancia similares a los de reflectancia de las tintas utilizadas.
Entre las innumerables aplicaciones de los anaglifos a las enseñanzas técnicas, podríamos destacar su aplicación en Matemáticas (Cálculo diferencial e integral, Análisis vectorial, Geometría analítica, Ecuaciones diferenciales o Superficies y volúmenes), en la Física Industrial (Mecánica:estereoestructuras, masas, equilibrios, momentos de inercia y resistentes, dinámica, cinemática, choques, resistencias pasivas, resistencia de materiales, distribución de tensiones; Óptica: aparatos ópticos y su fundamento, óptica fisiológica, Colorimetría; Termología;Fluidos: hidrostática, hidrodinámica, curvas y superficies de nivel en rodetes de bombas y turbinas, hélices propulsoras, tuberías, canalizaciones; Electrotecnia: campos eléctricos y magnéticos, flujos, corrientes alternas, ondas, radiaciones, corrientes parasitarias; Metalurgia; Montajes industriales; Aplicaciones topográficas o Metrología).
El interés por el fenómeno de la tridimensionalidad visual se remonta a la Grecia clásica. En el siglo III a.C. el matemático griego Euclides (295 a.C.), estudió en su tratado titulado "Óptica" la relación entre la visión estereoscópica y el hecho de que los seres humanos dispongan de dos ojos. En el siglo II d.C., el médico griego Galeno, describiría también lo que supuso una profundización de una teoría razonada de la visión de la perspectiva a través de los dos ojos, ya que supo por observación, que si cerraba un ojo la imagen del entorno cambiaba ligeramente.
También otras mentes de gran altura de pensamiento como Descartes, Leonardo da Vinci o Kleper han estudiado a lo largo de la historia cuestiones relacionadas con la manera de representar tres dimensiones en una superficie plana.
En 1838, el físico inglés Charles Wheatstone diseñó el primer visor-estéreo denominado estereoscopio, presentándolo ante la Royal Society de la que era miembro desde 1836. La palabra "estereoscopio" proviene del griego: stere ós (sólido) y skoéo (observar) y se trata de un instrumento óptico que permite ver en relieve los objetos mediante la observación de dos imágenes planas que corresponden a las que se forman en la visión binocular [2]. Es decir, permite ver dos imágenes ligeramente diferentes de la misma escena, una con cada ojo por separado, produciendo por síntesis de ambas imágenes, una sensación de profundidad.
Estas parejas de imágenes suelen ser tomadas con una estereocámara que funciona con dos lentes, tomando las dos fotografías simultáneamente, separadas entre sí una distancia equivalente a la que hay entre ambos ojos. Cuando estas imágenes se observan adecuadamente con un estereoscopio o bien poniendo entre ambas un plano perpendicular a ellas que separe la línea de mirada de ambos ojos, se produce la estereopsis y el objeto aparece en relieve. A mayor grado de disparidad entre las dos imágenes del estereograma, mayor sensación de profundidad o ‘solidez’ cuando éstas se funden [3].
Otro contemporáneo de Wheatstone, Sir David Brewster, consiguió la visión estereoscópica de figuras separadas mediante lentes.
La palabra "anaglifo" proviene del griego: aná (en alto) y glifo (esculpir), y se trata de un procedimiento para la visión en relieve de fotografías, sombras en movimiento, filmes y dibujos. Obtenidas dos imágenes estereoscópicas del mismo objeto, se superponen algo desplazadas una respecto a la otra y se les dá distinto color, generalmente rojo y azul o verde. Si se contempla esta doble imagen con un dispositivo binocular de filtros adecuados que se montan en gafas, y cada uno de ellos sólo es transparente para uno de aquellos, pero no para el otro, el observador verá con cada ojo la imagen que le corresponde, obteniendo el relieve como si fuera con un estereoscopio [2].
La idea de los anaglifos se remonta al año 1853, siendo el físico alemán Rollmann el primero en desarrollarla. El proceso consistía en proyectar la doble perspectiva sobre una pantalla, haciendo pasar los rayos de una a través de un vidrio de color complementario y los de la otra a través de su color complementario. De este modo, coloreadas las dos imágenes se superponían en la pantalla y los espectadores, provistos de gafas que tenían un vidrio de cada color, sólo veían con cada ojo y en negro, la imagen de color distinto que el color que tenía delante, obteniendo del conjunto de ambas, una sóla en relieve. El invento fué publicado en los "Anales de Poggendorff".
Posteriormente en 1858, Charles d`Almeida, profesor de física del Liceo de París, también se erige en inventor del proceso anaglífico. Asimismo el impresor francés e inventor de la tricomía, Louis Ducos du Hauron, sustituyó estas imágenes fugaces por otras reales, dibujando superpuestas las dos vistas con tintas de colores complementarios, y al observarlas con gafas se obtenía el relieve. A estos dibujos les dió el nombre de anaglifos. Louis Ducos du Hauron fue un físico francés nacido en Langon en 1837 y fallecido en Agen en 1920 que creó el método de impresión de grabados en colores denominado tricromo (1868) y que aplicó a la fotografía. En 1891 consiguió la impresión de relieve (anaglifos) mediante la yuxtaposición de dos clichés de colores complementarios.
En el año 1922, se proyectan al público las primeras películas en tres dimensiones, mediante el sistema anaglífico de Rollmann: "The Power of Love" de Fayral y "Movies of the Future" de Kelley. Bela Judesz, de los laboratorios de la Bell Telephone, introdujo en 1971 el concepto de percepción cíclope y el uso de los "estereogramas de puntos aleatorios" [4].
Los estereogramas de puntos al azar son el origen de los autoestereogramas que tanta popularidad han adquirido, debido al gran número de publicaciones de carácter lúdico que existen en el mercado, y están formados por dos figuras casi idénticas, dibujadas con los puntos de un ordenador y distribuidos al azar. Las dos figuras que constituyen el estereograma tienen idéntica textura, desplazada una respecto de otra en la zona que se desea observar en relieve, flotando sobre el fondo.
La novedad que aportan los autoestereogramas es que las dos informaciones monoculares se encuentran simultáneamente sobre el mismo soporte, de forma intercalada. Esto requiere calcular adecuadamente la posición de cada uno de los puntos para emplearlo de forma diferente sobre el ojo derecho y sobre el ojo izquierdo.
Un ejemplo se muestra en la figura 1, en la que a partir de una adecuada distribución de los elementos situados sobre el plano M, se puede generar una superficie en tres dimensiones, N. Cada elemento del plano M sirve para estimular diferentes disparidades en cada ojo.

Figura 1. Ejemplo de autoestereograma.
Figure 1. Sample of stereogram.
Por ejemplo, la NASA ha utilizado la estereoscopia como una herramienta para ver tridimensionalmente y analizar las imágenes de Marte enviadas por sondas espaciales, así como numerosas vistas en tres dimensiones de fotografías de la Tierra obtenidas desde satélites (http://mars.jpl.nasa.gov/MPF/mpf/anaglyph-arc.html), o por ejemplo, en medicina se utiliza la estereoscopia para la enseñanza, el diagnóstico o como ayuda en las intervenciones.
No es una novedad que lupas y microscopios de precisión cuenten con una visión estéreo desde hace tiempo. En el arte de la pintura también se ha utilizado el principio de la estereoscopia [5], y por otro lado, la creación anaglífica también está siendo empleada para desarrollar nuevas técnicas experimentales que generen imágenes anaglíficas en el campo de la visualización artística [6].
Actualmente, con las nuevas tecnologías es fácil ver fotografias anaglíficas. Un procedimiento consiste en realizar dos fotografías a la vez mediante una cámara estereoscópica de última generación, de tal forma que una de las fotos se coloree en rojo y la otra en verde. Otro método consiste en montar dos cámaras paralelas en una regleta sobre un trípode y hacer dos fotografías simultáneas y, como en el caso anterior, una se colorea en rojo y la otra en verde. El procedimiento más usual consiste en montar sobre un trípode una regleta y sobre ella una máquina fotográfica; se hace una foto y después se desplaza la máquina sobre la regleta 65 mm y se hace la segunda fotografía, siendo igualmente necesario colorear una foto en rojo y la otra en verde. Hoy día, la forma más sencilla de colorear estas fotografías es mediante un tratamiento con un software de retoque fotográfico y estas imágenes fotográficas se montan a la distancia anaglifa, y por supuesto, mediante las gafas descritas anteriormente, se verían en tres dimensiones.
2. FUNDAMENTOS Y METODOLOGÍA
Se puede considerar el ojo humano como una cámara fotográfica que utiliza la luz propia, reflejada, dispersada o transmitida por los objetos. En la retina, situada en el fondo del globo ocular, se encuentran los fotorreceptores que hacen posible el registro de la imagen.
Dichas imágenes son dos perspectivas cónicas del objeto, precisamente aquellas que se obtendrían desde la pupila de entrada de cada uno de los ojos, separados entre 5 y 8 centímetros por témino medio en la población adulta, siendo la separación media de 65 mm. Esta diferencia entre las imágenes que de un mismo objeto se producen en la retina de cada uno de los dos ojos se llama "disparidad binocular" y se denomina "estereopsis" a la percepción visual binocular del espacio tridimensional basada en la misma [1].
La palabra ‘estereopsis’ proviene del griego: stereos (sólido) y opsis (visión), y es la percepción visual binocular del espacio tridimensional basado en la disparidad binocular. Gracias a esta capacidad del sistema visual se puede apreciar que la tercera dimensión existe.
En la visión humana, los dos ojos dirigidos frontalmente originan dos imágenes, ligeramente desplazadas una de otra. Nótese la diferencia entre la separación de los objetos (figura 2) en la imagen del ojo derecho y en la imagen del ojo izquierdo, siendo esta información clave para la detección de distancias relativas entre objetos [7].

Figura 2. Distancia relativa entre objetos.
Figure 2. Relative distance between objects.
Para calcularla y medirla, se representa la disparidad binocular cuando ambos ojos están mirando a dos objetos a una distancia h y con una profundidad
h entre ellos. M y M´ son los centros de las pupilas de entrada de ambos ojos. El punto L es el punto de fijación o de horóptero y N es el otro objeto que dista
h de L (figura 3).

Figura 3. Disparidad binocular.
Figure 3. Binocular disparity.
La disparidad se obtiene según la expresión:

donde: cos
y 
Por tanto, el valor de la disparidad binocular es:

Cuando se trata de medir el umbral de disparidad, es decir la agudeza estereoscópica, el término (h +
h) del denominador es tan pequeño que puede despreciarse frente al valor ‘h2’ sin pérdida de precisión. Por tanto, la agudeza estereoscópica puede expresarse como:
donde
h es ahora la mínima separación entre los puntos L y N para que se perciba la sensación de profundidad. La agudeza calculada se expresa en radianes y para pasar a segundos de arco basta multiplicarla por la constante: 206.265 segundos arco/radianes.
Para determinar experimentalmente esta agudeza estereoscópica, pueden emplearse varios métodos psicofísicos de medición como el método de los ajustes, el de los límites o el de los estimulos constantes, entre otros [3].

Se han obtenido agudezas de 16.5 segundos de arco efectuando medidas a 6 m de distancia; 23.9 segundos de arco con 4 m de distancia y 29.3 segundos de arco para una distancia de observación de 3 m [3].
Expuesta de forma simplificada las claves por las que se produce la percepción, se puede plantear la observación final en relieve, utilizando diferentes técnicas. Así pues, cuando los ojos enfocan en un objeto, convergen. Esta convergencia binocular llega a producirse por acción de los músculos que controlan el movimiento del ojo e indica la distancia con respecto a ese objeto. Cuanto mayor sea la convergencia más cercano está el objeto que se mira [5].
Una de las características más importantes de cualquier detector es su respuesta espectral. El sistema visual, como receptor de energía radiante tiene su respuesta espectral, cuya determinación permite conocer cómo responde el ojo a los estímulos de diferente longitud de onda [3].
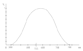
La representación de la eficiencia luminosa relativa espectral o curva de visibilidad espectral relativa, se representa por la curva (figura 4), donde V es la respuesta normalizada a la unidad para la longitud de onda de mayor eficiencia luminosa, por lo que si para un color rojo, el flujo radiante tiene una longitud de onda de 620 nm y para un color verde la tiene de 450 nm, el color rojo será menos luminoso que el verde y el sistema visual será más sensible a la radiación verde que a la roja. Por este motivo, para que los anaglifos se vean con una calidad eficiente, es preciso que los dos colores se correspondan con longitudes de onda que tengan la misma eficiencia.

Figura 4. Curva de visibilidad espectral relativa.
Figure 4. Relative spectral visibility curve.
El anaglifo se consigue imprimiendo cada una de las figuras de un estereograma con una tinta diferente de colores complementarios entre sí (normalmente se utiliza una tinta en la zona del rojo y otra en la zona del verde). Al observar después estos anaglifos con filtros especiales sobre cada una de las dos imágenes, se produce la fusión de las dos imágenes y se consigue una buena sensación de relieve siempre y cuando los filtros tengan curvas de transmitancia similares a los de reflectancia de las tintas utilizadas.
La modificación de la distancia interpupilar, en este caso, no empeora la observación sino que simplemente modifica la sensación de relieve, sobrestimándola o disminuyéndola, según aumente o disminuya dicha distancia.
En la figura 5 se observa el funcionamiento de los anaglifos. Si se tienen las proyecciones de una pirámide ABCDV1 y ABCDV2, de tal forma que una de ellas esté dibujada en rojo y la otra en verde, al observarlas con unas gafas con colores complementarios, se obtiene en relieve la pirámide tridimensional ABCDV, tal como se muestra en dicha figura.

Figura 5. Funcionamiento de los anaglifos.
Figure 5. Operation of the anaglyphs.
En esta pirámide se imita el proceso de la visión, resultando una perspectiva cónica cuyas imágenes son más intuitivas y constituye el método de proyección más generalizado. Puede comprobarse que inicialmente son dos perspectivas cónicas con el plano del cuadro inclinado, es decir, perspectivas cónicas con tres puntos de fuga, donde el plano del cuadro coincide con el plano geometral y los puntos de vista son cada uno de los ojos. El plano del cuadro se puede ir levantando hasta colocarse vertical y perpendicular al plano geometral, pudiéndo hacerse el símil de dos fotografías juntas, como el par estereoscópico, pero en dos colores.
Tratando de mejorar la perfección de los dibujos anaglíficos y ante la observación de gran cantidad de ellos, como por ejemplo los de Rudolf Schmidt [8], nos hizo pensar sobre el fenómeno que a continuación se expone.
Un mismo dibujo anaglífico, observado con unas gafas construidas por nosotros, presentaba una visión estereoscópica deficiente. Sin embargo, esta visión mejoraba considerablemente al observarlo con unas gafas de la compañía alemana Zeiss y de la compañía americana Sout Bend. Así pues, una investigación realizada en el Departamento de Óptica de la Facultad de Ciencias de la Universidad de Zaragoza, ha establecido las condiciones idóneas para que los dibujos anaglíficos se vean tridimensionalmente (figuras 6 a 11).
En la figura 6 se han dibujado las curvas de reflectancia de unos dibujos anaglíficos (el dibujo verde realizado con un rotulador TRIA nº G 367 de PANTONE y el rojo con un rotulador STABILO nº 88/54), en los que no se conseguía una correcta visión estereoscópica porque los colores no eran los adecuados.

Figuras 6 y 7. Curvas de las tintas del dibujo y curvas de filtros de mala calidad.
Figures 6 & 7. Curves drawing inks and filter curves of poor quality.
Si se observa la figura 7, puede comprobarse que se trata de unos filtros de baja calidad, ya que interfieren las curvas de transmitancia de los acetatos rojo y verde, y por ello, no se consigue la visión estereoscópica.
En las figuras 8 y 9 se muestran las curvas de transmitancia de los filtros que aporta la obra de Schmidt y los de la compañía americana Edmund, observándose que, al menos las curvas no se interfieren y se puede conseguir la visión estereoscópica.

Figuras 8 y 9. Curvas de filtros Schmidt y Edmund.
Figures 8 & 9. Schmidt and Edmund filter curves.
En la figura 10, se muestran unas curvas de tintas y filtros ideales, y donde las curvas de reflectancia espectral y de transmitancia están separadas. En esta situación la visión estereoscópica puede ser perfecta.

Figuras 10 y 11. Curvas de tintas y filtros ideales.
Figures 10 & 11. Ink and filter ideal curves.
En la figura 11 están superpuestas las curvas de la figura 10, de los acetatos y de las tintas, y puede comprobarse que no se superponen.
Según se ha comentado anteriormente, la calidad de las imágenes dependerá también de la perspectiva de los dibujos y de su calidad, aceptando que cuando las perspectivas están bien realizadas la calidad es buena, las variaciones de los puntos de vista desde los que se obtienen las perspectivas modifican éstas y proporcionan a la hora de ser observadas, diferentes efectos o sensaciones de relieve. Por tanto, las perspectivas pueden ser realizadas mediante un programa de diseño asistido por ordenador, por ejemplo, AutoCAD u otros similares, e incluso dotarlas de animación, ya que en visión estereoscópica el resultado sería una realidad auténtica.
3. RESULTADOS Y DISCUSIÓN
Se han realizado tres experiencias grupales que se relatan a continuación.
A una muestra de 65 alumnos (32 mujeres y 33 hombres), estudiantes de los últimos cursos de ingeniería, se les presentó el dibujo del mecanismo (figura 12) y se les preguntó que a la vista del mismo, contestasen brevemente a las preguntas de la Tabla 1.

Figura 12. Plano de conjunto seccionado.
Figure 12. Sectioned assembly drawing.
Tabla 1. Preguntas de la 1ª experiencia grupal.
Table 1. Questions from the 1st group experience.

Cada pregunta se calificó de 0 a 10 puntos, obteniéndose la media aritmética y la desviación típica. Los resultados mostraron que superaron la prueba el 15,6 % de las mujeres y el 18,7 % de los hombres, observándose además que el principales fallos se localizaban en las preguntas 1, 2, 3, 4, 9 y 10, cuestiones referentes a la interpretación del dibujo.
Ante estos resultados, se decidió presentar a otro grupo de alumnos del mismo curso, con igual número de hombres y mujeres (para permitir la comparación) parte del mismo mecanismo (figura 13), representado ya como dibujo anaglífico. Se trata de dos perspectivas cónicas, con dos puntos de fuga y cada una de ellas dibujada con dos puntos de vista, preguntándoles que contestasen brevemente a las preguntas de la Tabla 1.

Figura 13. Dibujo anaglífico del conjunto.
Figure 13. Anaglyph drawing of the assembly.
Los resultados mostraron que al observar esta figura con las gafas de colores, todos los alumnos vieron perfectamente dicho mecanismo en visión estereoscópica, es decir, vieron en relieve los engranajes helicoidales, los rodamientos y el resto de elementos del conjunto. El 100% de los alumnos comprendió perfectamente el mecanismo en un tiempo muy inferior al empleado en la prueba anterior.
A la vista del resultado, se decidió repetir la experiencia con 99 alumnos (50 mujeres y 49 hombres), estudiantes de primer curso de ingeniería, presentándoles en proyecciones diédricas los dibujos de las figuras 14 y 16, y teniendo que contestar las preguntas de la Tabla 2. Los resultados señalaron que el porcentaje de alumnos que interpretaban correctamente estas piezas era inferior al porcentaje obtenido en la primera prueba.

Figura 14. Proyecciones diédricas del ejemplo 1.
Figure 14. Ortographic projections of sample 1.

Figura 16. Proyecciones diédricas del ejemplo 2.
Figure 16. Ortographic projections of sample 2.
Tabla 2. Preguntas de la 2ª experiencia grupal.
Table 2. Questions from the 2nd group experience.

Seguidamente se les presentó a los mismos alumnos, las mismas piezas representadas en dibujo anaglífico (figuras 15 y 17). Igual que en el caso de la figura 13, cada dibujo consta de dos perspectivas cónicas realizadas con AutoCAD, con dos puntos de fuga y cada una de ellas dibujada con su correspondiente punto de vista.

Figura 15. Dibujo anaglífico del ejemplo 1.
Figure 15. Anaglyph drawing of sample 1.

Figura 17. Dibujo anaglífico del ejemplo 2.
Figure 17. Anaglyph drawing of sample 2.
La pregunta fue la misma: croquizar las piezas representadas. Después de observarlas con las gafas de colores, todos los alumnos comprendieron las piezas representadas en tres dimensiones y las croquizaron correctamente.
A una tercera muestra de 60 alumnos (18 mujeres y 42 hombres), estudiantes de segundo curso de ingeniería, se les presentó el dibujo de la figura 18, que es un cuadrante de la mesa de un cojín hidráulico de prensa de embutición en proyecciones diédricas, y se les preguntó que a la vista del dibujo, contestasen brevemente a las preguntas de la Tabla 3.

Figura 18. Proyecciones diédricas del ejemplo 3.
Figure 18. Ortographic projections of sample 3.
Tabla 3. Preguntas de la 3ª experiencia grupal.
Table 3. Questions from the 3rd group experience.

Cada pregunta se calificó de 0 a 10 puntos, obteniéndose la media aritmética y la desviación típica. Los resultados mostraron que superaron la prueba el 10,5 % de las mujeres y el 8,3 % de los hombres, observándose que la pregunta 1 aglutinaba los principales fallos, es decir, sólo lo interpretaban correctamente el porcentaje indicado y el resto no lo veía claro.
A otro grupo de alumnos del mismo curso con el mismo número hombres y mujeres (para permitir la comparación) se les preguntó que a la vista del dibujo de la figura 19 (dos perspectivas cónicas realizadas con AutoCAD, con dos puntos de fuga y cada una de ellas dibujada con su correspondiente punto de vista), contestasen brevemente las mismas preguntas. La pieza está girada con una inclinación de 45º con el plano del cuadro y 30º de apertura del cono óptico, resultando una distancia del punto de vista al cuadro de 922 mm.

Figura 19. Dibujo anaglífico del ejemplo 3.
Figure 19. Anaglyph drawing of sample 3.
El resultado fue que al observar esta pieza con las gafas de colores, todos la vieron perfectamente en visión estereoscópica y el 100% de los alumnos contestaron correctamente a las preguntas de la Tabla 3, croquizándola perfectamente.
4. CONCLUSIONES
Para que los dibujos anaglíficos se vean correctamente, tiene que ocurrir principalmente que:
- Las curvas de transmitancia absoluta y relativa de los acetatos de las gafas, estén centradas en puntos separados de la curva V del ojo y se superpongan lo menos posible.
- Análogamente, las curvas de reflectancia espectral de las tintas utilizadas deberían estar centradas en las mismas zonas y superponerse lo mínimo posible, tal como se indica en la figura 10.
- Los valores de la reflectancia absoluta de las tintas utilizadas al dibujar los anaglifos, deben ser del mismo orden.
- Igualmente, los valores de la transmitancia de los filtros deberían ser similares.
- Los dibujos de las perspectivas cónicas empleadas deben ser de la mejor calidad posible.
De esta forma, gran cantidad de problemas que no se visualizan en el espacio, quedarían plasmados perfectamente de forma gráfica y las personas menos avezadas en las técnicas gráficas o las que tienen dificultad para imaginar en el espacio, podrían comprenderlas mejor.
Como se ha demostrado, los dibujos anaglíficos son de considerable valor en la docencia, ya que ayudan a mostrar ciertas formas o mecanismos que el alumno no está acostumbrado a interpretar, tales como dibujos industriales, dibujos de diseño o dibujos en general, resultando una auténtica innovación para aumentar al rendimiento de los alumnos, y siendo preciso que los dibujos anaglíficos se vean perfectamente en tres dimensiones, por lo que deben de cumplir las conclusiones expuestas con anterioridad.
REFERENCIAS
[1] LOPEZ VERGARA, M.L. Manual de Fotogeología, Servicio de Publicaciones CIEMAT, Madrid, 1988.
[2] FERNÁNDEZ SORA, A. Aportación metodológica generalizada para la construcción de anaglifos [PhD Thesis]. Tarrasa (Barcelona): Universidad Politécnica de Cataluña, 1989.
[3] ARTIGAS J.M., CAPILLA P., FELIPE, A. and PUJOL, J. Óptica Fisiológica. Psicofisica de la Visión, Mc Graw-Hill, Madrid, 1995.
[4] EDWARS, K. and LLEWELLYN, R. Optometría, Ediciones Científicas y Técnicas, Barcelona, 1993.
[5] FERNÁNDEZ, M.C. (1999) Imágenes en tres dimensiones. Ámbitos, Vol. 3-4, 133-154, 1999.
[6] MATSUURA, F. and FUJISAWA, N, (2010) A new experimental technique for generating anaglyph stereo images for sculpture arts. J. Vis., Vol. 13, 257-261, 2010.
[7] OGLE, K.N. Ocular dominance and binocular retinal rivalry, En: Visual optics and the optical space sense Vol. 4. (Ed. H. Davson), Academic Press, New York, 409-417, 1962.
[8] SCHMIDT, R. Geometría Descriptiva con Figuras Estereoscópicas, Reverté, Barcelona, 1983.
Cómo citar
IEEE
ACM
ACS
APA
ABNT
Chicago
Harvard
MLA
Turabian
Vancouver
Descargar cita
Visitas a la página del resumen del artículo
Descargas
Licencia
Derechos de autor 2011 DYNA

Esta obra está bajo una licencia internacional Creative Commons Atribución-NoComercial-SinDerivadas 4.0.
El autor o autores de un artículo aceptado para publicación en cualquiera de las revistas editadas por la facultad de Minas cederán la totalidad de los derechos patrimoniales a la Universidad Nacional de Colombia de manera gratuita, dentro de los cuáles se incluyen: el derecho a editar, publicar, reproducir y distribuir tanto en medios impresos como digitales, además de incluir en artículo en índices internacionales y/o bases de datos, de igual manera, se faculta a la editorial para utilizar las imágenes, tablas y/o cualquier material gráfico presentado en el artículo para el diseño de carátulas o posters de la misma revista.




