MODELO ADAPTATIVO PARA LA CARACTERIZACIÓN DE DIFICULTADES/DISCAPACIDADES EN UN AMBIENTE VIRTUAL EDUCATIVO
Palabras clave:
Sistema de información, Discapacidad, ambiente virtual de aprendizaje, adaptación de información (es)MODELO ADAPTATIVO PARA LA CARACTERIZACIÓN DE DIFICULTADES/DISCAPACIDADES EN UN AMBIENTE VIRTUAL EDUCATIVO
ADAPTIVE MODEL FOR THE CHARACTERIZATION OF DIFFICULTIES / DISABILITIES IN A VIRTUAL EDUCATION
DIANA LANCHEROS-CUESTA
Magister, Docente Ingeniería en Automatización, Universidad de la Salle, dilancheros@unisalle.edu.co
ANGELA CARRILLO-RAMOS
PhD, Profesora Investigadora, Facultad de Ingeniería, Pontificia Universidad Javeriana, angela.carrillo@javeriana.edu.co
Recibido para revisar Febrero 2 de 2012, aceptado Agosto 21 de 2012, versión final Septiembre 12 de 2012
RESUMEN: Las dificultades de aprendizaje en el ámbito educativo, es hoy en día una de las principales causas de deserción estudiantil. Una de las soluciones ha sido el utilizar herramientas pedagógicas y didácticas en ambientes virtuales de aprendizaje que facilitan el proceso educativo y mejoran los procesos cognitivos en los estudiantes. Sin embargo, muchas de ellas no consideran las características particulares de los estudiantes, sus posibles dificultades y niveles de discapacidad (todas estas características conforman su perfil) que le pueden impedir avanzar en su proceso de aprendizaje. Los ambientes virtuales de aprendizaje adaptativos permiten al estudiante, consultar el contenido, interactuar con actividades y someterse a procesos de evaluación teniendo en cuenta sus características, necesidades, dificultades y/o discapacidades. Este artículo presenta MDALS (acrónimo de Adaptive Learning Disability Model System), sistema que permite caracterizar una discapacidad o dificultades que un estudiante puede tener en su proceso de aprendizaje. Este sistema se convierte en un apoyo para la construcción de ambientes virtuales con el objetivo de ofrecerle servicios personalizados y/o adaptados a los estudiantes tomando en cuenta su contexto, su perfil y de esta manera apoyarlo en su aprendizaje.
PALABRAS CLAVE: Discapacidad, ambiente virtual de aprendizaje, adaptación de información.
ABSTRACT: Learning difficulties in Education are some of the most important causes of desertion. One solution has been to use learning and teaching tools in virtual learning environments. These tools facilitate the educational process and improve the cognitive processes in students. However, many tools do not consider the students' particular features, difficulties and levels of disability (all these features compose their profile) that may make it harder to learn. The adaptive virtual learning environments assists students to access course content, to interact with activities and to perform assessment processes, based in their characteristics, needs, difficulties and / or disabilities. This paper presents MDALS (acronym for Adaptive Learning Disability Model System) to characterize a disability and to identify potential difficulties that a student may have in their learning process. This system supports the development of virtual environments, providing personalized and / or adapted services, according to the students' context and profile, to assist their learning.
KEYWORDS: Disability, virtual learning environment, adaptation of information.
1. INTRODUCCIÓN
Las fallas en el proceso de aprendizaje tales como la ausencia de memoria, de comprensión, de interpretación, son hoy en día una de las principales causas de deserción estudiantil así como de los malos resultados en las aulas de clase de ciertos estudiantes[2]. En su mayoría, estas fallas hacen referencia a factores de discapacidad leve o, en algunos casos, dificultades en los niveles de interpretación, comprensión o razonamiento[1]. Una discapacidad se puede definir como: "la cualidad del discapacitado", y éste último como: "dicho de una persona que tiene impedida o entorpecida alguna de las actividades cotidianas consideradas normales, por alteración de sus funciones intelectuales o físicas" [7]. Las dificultades específicas de aprendizaje no están ligadas directamente con la discapacidad. Algunas de las dificultades de aprendizaje corresponden a problemas de la lectura (dislexia), la escritura (disgrafía), matemáticas (discalculia) y motricidad (dispraxia) [8]. Vale la pena resaltar que no necesariamente una persona con discapacidad tiene dificultad de aprendizaje y muchas personas con dificultad de aprendizaje no tienen discapacidad alguna. En las aulas de clase se hace necesaria la implementación de herramientas tecnológicas que permitan caracterizarla discapacidad y realizar un proceso de enseñanza y aprendizaje más acorde con las características y necesidades del aprendiz, es decir, personalizado[20]. Los ambientes web y el e-learning son en muchos casos la solución que más se ajusta, para brindarle al estudiante información de acuerdo a sus características con el ánimo de permitirle avanzar a su ritmo de aprendizaje [5]; no obstante, sería importante que se tuvieran en cuenta ciertos aspectos como las preferencias de despliegue (considerando aspectos como el tamaño de letra, colores, formato de archivo) que tiene el usuario[2] a la hora de solicitar servicios a una aplicación así como para la selección de objetos virtuales de aprendizaje (OVA)[18]que serán utilizados en las actividades de un curso. Se pretende que la elección de estos OVAconsidere características tales como nivel de conocimiento del estudiante o su estilo de aprendizaje.Teniendo en cuenta lo mencionado por el W3C, en términos de accesibilidad para personas con discapacidad se encuentra la Iniciativa de Accesibilidad Web (WAI) [21], que desarrolla estrategias, directrices y recursos para ayudar a hacer la web accesible para personas con discapacidad, en escenarios aplicados a: (a) Discapacitados visuales. (b) Discapacidad auditiva. (d) Dislexia. (e) Dificultades relacionadas con el envejecimiento. (f) Discapacidad cognitiva.
Con el fin de que los sistemas e-learning puedan ajustar sus servicios a personas con discapacidad o dificultades en su aprendizaje, es necesario caracterizar tales discapacidades o dificultades y relacionarlas con un perfil de estudiante. Tanto los datos del perfil de usuario como los de la discapacidad o dificultad, enriquecerán los servicios, proveyendo al estudiante con información adaptada a su contexto así como a sus características y necesidades especiales. El término "adaptada" hace referencia a un proceso de adaptación que consiste en enriquecer un servicio, adicionando características "no convencionales" (es decir, diferentes a sus parámetros básicos) que permiten conocer más al usuario que invoca dicho servicio y así hacer que la información que se le presenta esté "a la medida" de sus necesidades.
Este artículo se orienta principalmente a caracterizar una discapacidad o dificultades mediante la definición de perfiles que se articulan con las características propias de cualquier estudiante, todo esto en entornos virtuales educativos con sus correspondientes servicios (como por ejemplo, el despliegue de contenidos educativos). Tal modelo se conoce como MDALS (acrónimo de Adaptive Learning Disability Model System), un sistema adaptativo orientado a personas con dificultades y/o discapacidades en entornos educativos con el fin de presentarle al estudiante la información de un curso, teniendo en cuenta sus características particulares y sus posibles discapacidades o dificultades en su proceso de aprendizaje. Este artículo se enfoca en la descripción, a manera de componentes,del modelo de discapacidad y su aplicación en sistemas virtuales educativos. Se definieron tres casos de estudio que tomaron en consideración tanto discapacidades sensoriales (auditivas y visuales) como cognitivas.
Este artículo se encuentra estructurado de la siguiente manera: en primera instancia se mencionan los trabajos relacionados, seguido de los aspectos que caracterizan una discapacidad. Después, se describe el modelo de discapacidad, su aplicación y por último, se presenta un caso de estudio, dividido en tres prototipos que validan el modelo en un sistema para personas con discapacidad visual, discapacidad auditiva y síndrome de asperger[17]. Para este artículo, los prototipos van dirigidos a personas que tienen un solo tipo de discapacidad.
2. TRABAJOS RELACIONADOS
En esta sección se encuentra un análisis comparativo de algunos sistemas que tienen en cuenta características de la discapacidad para determinar los aspectos necesarios en el diseño y la implementación de sistemas de información (SI) educativos; entre los aspectos se pueden mencionar el dispositivo de acceso más adecuado dependiendo de la discapacidad, la forma preferida de despliegue de la información al estudiante, entre otras características que le permitan al usuario información más ajustada a sus características y necesidades. (ver Tabla 1). Para una mayor ampliación acerca de la revisión de trabajos relacionados, remítase a[10].
Como se puede observar, la mayoría de los sistemas presentan características de adaptación teniendo en cuenta el dispositivo de acceso, muy pocas el estilo de aprendizaje y los niveles de interpretación, memoria y atención. En general, no se tipifica la discapacidad con el fin de ajustarle los servicios ofrecidos a personas que la padecen con el ánimo de facilitar su interacción con dichos sistemas.Teniendo en cuenta los aspectos analizados en los trabajos relacionados, a continuación se realiza un análisis de las principales características de una discapacidad, que se deben tener en cuenta en un ambiente virtual de aprendizaje.
3. CARACTERIZACIÓN DE UNA DISCAPACIDAD
Jokissum et al. [8] afirman que las personas con discapacidades,presentan características relacionadas con ciertas condiciones médicas como por ejemplo, las personas que tienen trastornos en el desarrollo presentan problemas con la percepción, la atención, la memoria, el pensamiento, el lenguaje, el aprendizaje y el desarrollo psicomotor. Este tipo de dificultades pueden ser tratadas y permiten desarrollar estrategias para la educación y el aprendizaje. Otras como por ejemplo, las enfermedades degenerativas y las relacionadas con el envejecimiento como el Alzheimer, la enfermedad de Parkinson, la esclerosis múltiple, lesiones cerebrales traumáticas, y las enfermedades mentales de bajo funcionamiento cognitivo son un reto en el desarrollo de estrategias educativas.
Flanagan et al.[4] define las funciones cognitivas que se deben tener en cuenta a la hora de diseñar estrategias educativas en ambientes virtuales así: (a) La percepción incluye los aspectos visuales, audición, visión espacial y percepción táctil; allí se encuentran las funciones mentales específicas de reconocimiento e interpretación de estímulos sensoriales. (b) La atención incluye la modificación y el mantenimiento; allí se encuentran las funciones mentales específicas. (c) La memoria se clasifica en temporal y espacial; allí se encuentran funciones mentales específicas de registro, recuperación y almacenamiento de información. (d) El pensamiento incluye funciones de abstracción, organización, planeación, desempeño, tiempos de desarrollo y solución de problemas;allí se encuentran las funciones mentales específicas del pensamiento en la resolución de problemas para el desarrollo e implementación de tareas en diversas circunstancias. (e) El lenguaje incluye lectura, redacción y composición; allí se encuentran las funciones mentales específicas de organización y uso especial de símbolos y señales y otros componentes especiales del lenguaje. (f) El aprendizaje de habilidades en lecto-escritura, cálculos matemáticos; allí se encuentran el desarrollo de habilidades en la lectura, escritura, producción de símbolos, representación de palabras y en la realización de operaciones matemáticas. (g) Las funciones psicomotoras corresponden a las funciones mentales específicas para el control de movimientos motores.
Lo anterior muestra cómo el modelo debe considerar aspectos de despliegue de la información dependiendo de la discapacidad teniendo en cuenta las funciones cognitivas. Por ejemplo, el sistema desarrollado por Lancioni et al.[14], ofrece un servicio de mensajería para personas con discapacidad visual, teniendo en cuenta pictogramas para la formación de los mensajes (respuesta a los servicios solicitados) en forma gráfica. Adicionalmente, Flanagan et al.[4], afirman que las dificultades del aprendizaje se pueden definir operacionalmente en los siguientes niveles:(a) nivel I: dificultades en una o más áreas de los logros académicos, por ejemplo la habilidad de lectura básica, comprensión de lectura, fluidez en la lectura, entre otros. El logro académico hace referencia al rendimiento en determinadas habilidades académicas que incluyen el desempeño y procesamiento en el aspecto fonológico - ortográfico. Como ejemplo del método de evaluación y fuente de datos se tiene la intervención a través del monitoreo del progreso y desempeño, la evaluación de muestras de trabajo, las observaciones de rendimiento académico[4]. (b) Nivel II: dificultades del resultado de una discapacidad visual, auditiva, motora, o intelectual. Situaciones de desventaja como por ejemplo perturbación social o emocional. Como factores excluyentes se tienen en cuenta la identificación delas causas de sus habilidades académicas, debilidades o deficiencias,incluyendodiscapacidadintelectual y discapacidad sensorial. En este nivel se aplican los métodos de evaluación del nivel anterior (Nivel I), haciendo referencia a la calificación de la conducta en escalas, los registros de asistencia, y las características sociales, la historia del desarrollo cognitivo, y los antecedentes familiares. (c) Nivel III: en este nivel se encuentran desórdenes en uno o más de los aspectos psicológicos básicos / neuropsicológica, como los procesos involucrados en la comprensión o uso lenguaje hablado o escrito. El enfoque de evaluación se centra en el rendimiento en habilidades cognitivas (por ejemplo, neuropsicológicos, procesos de atención, funcionamiento) y la eficiencia del aprendizaje[9]. (d) Nivel IV: en este nivel se encuentran las dificultades que involucran bajo rendimiento inesperado, por ejemplo, la dificultad específica de aprendizaje identificando fortalezas y debilidades. Como proceso de evaluación se encuentra un análisis de patrón de puntos fuertes y débiles de acuerdo con SLD (Specific Learning Disability), que consiste en la determinación de las debilidades o deficiencias que están relacionadas con determinada área cognitiva[6].
Como se puede observar, las dificultades del aprendizaje pueden depender de diferentes características, como por ejemplo, las habilidades cognitivas, en la interpretación de textos, de lecto-escritura, entre otras, y necesitan por lo tanto, diferentes métodos y técnicas de evaluación, como por ejemplo, el seguimiento del desempeño en áreas específicas del conocimiento, las cuales deben ser consideradas en el ambiente virtual de aprendizaje.Teniendo en cuenta lo anterior y con el fin de representar las características de un estudiante, incluyendo sus posibles dificultades y/o discapacidades en un ambiente educativo virtual, se presenta MDALS, modelo que caracteriza una discapacidad, considerando características y/o aspectos tales como la interacción con el ambiente virtual de aprendizaje, el desarrollo de habilidades en memoria, atención e interpretación, entre otros.
4. MODELO DE DISCAPACIDAD
En Figura 1 se muestra el perfil de discapacidad que tiene como componentes el nombre, la característica en el ámbito social, cognitivo, la dificultad de acceso con el sistema de información y el sentido que afecta la discapacidad[11]. Para cada una de las discapacidades, el modelo provee sugerencias de diversos tipos. Las sugerencias son las formas en las que la mayoría de los estudiantes con algún grado de discapacidad particular deberían recibir la información.Las sugerencias se clasifican en:
- Actividad: tipo de objeto virtual de aprendizaje asociado a una estrategia didáctica (por ejemplo, un taller de ejercicios diseñado con simulaciones, explicación de temáticas con despliegue multimedia). Sus principales características son: el nombre de la actividad y su descripción.
- Formato: tipo de archivos que más se ajustan a la discapacidad para el despliegue de la información; sus principales características son: el tipo (extensión del archivo .doc, .fla entre otros) y una característica (detalles de la animación, como por ejemplo, la referencia a simulaciones de sistemas naturales con sonido).
- Dispositivo: corresponde al dispositivo con el cual la persona se comunica con el sistema; sus principales características son: el tipo (por ejemplo,mouse, teclado braille, teclado especial, reconocimiento de voz, etc.), la velocidad y el tiempo de respuesta de comunicación con el sistema de información.
- Percepción (PercepDisca): es la forma sugerida, dada una discapacidad de cómo el estudiante logra comprender la información dada por el sistema. Sus principales características están dadas por el tipo de percepción (si es de estímulo, de proceso o de salida de la información), el detalle, que describe las propiedades tales como la cercanía y la acústica, así comoel nivel que está asociado a la escala de percepción de la información.
- Navegación: es aquella en la que se le sugiere al estudiante para que navegue por el sistema teniendo en cuenta su discapacidad. Su principal característica es el tipo de vínculo, por ejemplo, los íconos, menús o marcos.
De igual forma, el modelo de discapacidad contempla aspectos en la evaluación y el desempeño del estudiante tales como memoria, atención y lenguaje, enmarcados en Aspectos de Aprendizaje:
- Memoria: hace referencia a los niveles de retención de información. Sus principales características son el tipo (memoria instantánea, memoria especializada, etc.), la persistencia (memoria a corto plazo, a medio plazo y a largo plazo), el detalle que describe el tipo de memoria y el nivel que permite determinar la escala de medición.
- Atención: es la característica que determina si el estudiante está atento y concentrado en las herramientas y en las actividades. Sus principales características son el ítem (la dificultad para jugar tranquilamente, la dificultad para guardar el turno en actividades de grupo, entre otras). El tipo de atención (hiperactividad, impulsividad, inquietud) y el nivel que determina la escala de medición.
- Lenguaje: es la característica que determina si el estudiante comprende el lenguaje del entorno. Sus principales características son el plano en donde se ve afectado, el lenguaje (fonológico, sintáctico, semántico, y pragmático), y la descripción que menciona aspectos del plano, por ejemplo, formación de oraciones. Finalmente se establece el nivel que determina la escala de medición.
- Perfil: consolida los aspectos de aprendizaje mencionados (memoria, atención y lenguaje) y las habilidades del estudiante, logrando una caracterización particular de discapacidades o dificultades que se presentan en el proceso de enseñanza y aprendizaje. Esta caracterización consiste en considerar los puntajes obtenidos en los aspectos de aprendizaje y con base en ellos, el sistema le puede ofrecer sugerencias. Por ejemplo, se puede definir un perfil comunicativo en un discapacitado con Síndrome de Asperger en donde el Aspecto de Aprendizaje que requiere mayor atención (ya que tiene el puntaje más bajo) es el Lenguaje y podría sugerírsele que el Formato de Despliegue que mejor se ajusta a este problema es el gráfico descriptivo (es decir, simulaciones, pictogramas…)
Teniendo en cuenta cada uno de los aspectos mencionados, se debe determinar aquellos que son fortalezas y/o las dificultades que afectan el desempeño en cada una de las actividades. De igual forma, es necesario conocer las características en el desarrollo de habilidades de interpretación, comprensión y análisis, en categorías como lectura, escritura y matemática.
El modelo presentado permite sugerir, dadas las preferencias y el comportamiento de un estudiante, los objetos virtuales de aprendizaje que más se ajustan a sus características personales.Uno de los mayores inconvenientes en el modelo, está dado por la administración y consecución de la información, así como la cantidad de datos necesarios en la representación del conocimiento, que permiten caracterizar la discapacidad y los estilos de aprendizaje. Se hace necesario diseñar una red bayesiana que permita formular un diagnóstico sobre la discapacidad o dificultad asociada a un estudiante, dado el comportamiento y características de su desempeño en el sistema. El diagnóstico formulado por la red no es la única fuente de información utilizada para retroalimentar los perfiles de adaptación.El diseño de una red probabilística de Bayes en MDALS, se basa en los historiales clínicos de una determinada discapacidad determinados por las habilidades y aspectos de aprendizaje. El desempeño del estudiante depende de las habilidades, estados de ánimo y el comportamiento del estudiante en el ambiente virtual de aprendizaje. El lenguaje, la atención y la memoria son aspectos que influyen en el comportamiento, al igual que la interpretación, comprensión y análisis que son factores en el desarrollo de las habilidades afectando el comportamiento.El desempeño (r) puede expresarse en términos del perfil (p) conformado por los aspectos de aprendizaje (l) lenguaje, (a) atención, (m) memoria:
En la siguiente sección se muestra la aplicación de MDALS en un ambiente virtual de aprendizaje de un curso de electrónica básica, en donde se consideran estudiantes con discapacidad auditiva, visual y cognitiva.
5. CASO DE ESTUDIO
La validación del modelo MDALS se realizó en un ambiente virtual de aprendizaje para la enseñanza de conceptos básicos de electrónica; se evidenció la generalización de la información en el sistema ALS (Adaptative Learning System)[10] en tres casos: ALSHI (Adaptative Learning System for Hearing Impaired), ALSBLI (Adaptative Learning System for BLInd) y ALSAS (Adaptative Learning System for Asperger Syndrome). En la Tabla 2 se comparan los tres casos y se establecieron ciertos ítems que establecen la fuente de información que permite caracterizar la discapacidad en estos casos de estudio. Estos ítems de evaluación son: (a) DT (la característica es contemplada en el modelo de discapacidad MDALS). (b) DE (la característica es contemplada en el modelo de estudiante). DS (se describe con el modelo de discapacidad y se puede deducir a partir de la interacción del estudiante con el sistema de información).
Como se puede observar en las discapacidades de tipo sensorial (tales como la auditiva y la visual), el modelo planteado abarca la mayoría de las características; además, toma en cuentael perfil de estudiante en cuanto al aspecto (memoria, atención y lenguaje), la habilidad (interpretación, comprensión y análisis) y la categoría (lectura, escritura y matemáticas). El hecho de que el modelo contemple estas características, implica que los servicios ofrecidos en el ambiente virtual las podrían considerar y así desplegarle al estudiante, información ajustada a sus características y necesidades; esto debido a que la problemática de la discapacidad está asociada a la percepción y salida de la información. Adicionalmente, en la Tabla 2 se puede apreciar que la característica sugerencia (formato, percepción, forma de navegación y medio de acceso) se pueden definir a partir del modelo de discapacidad y de la interacción con el sistema.
Las discapacidades de tipo cognitivo, como por ejemplo, el Síndrome de Asperger, requieren para todas las características analizadas en la Tabla 2, tanto del modelo de discapacidad y el de estudiante como de la interacción del usuario con el sistema. Todo lo anterior se debe a que la mayoría de las personas con este síndrome tienen tanto problemas en la percepción y salida de información, como con los aspectos de lenguaje, atención y memoria que afectan el desarrollo de habilidades de interpretación, comprensión y análisis en las diferentes categorías (lectura, escritura y matemática).
Con el ánimo de validar MDALS se plantearon tres casos de estudio donde se ejemplifica la aplicación del modelo en un ambiente virtual para tres discapacidades diferentes. Aquí se muestra el paso a paso de la aplicación y algunas de las interfaces que despliegan la información adaptada a la discapacidad del estudiante.
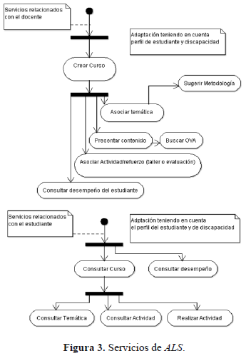
La Figura 2 muestra la arquitectura del sistema: en la primera capa aparece el modelo de adaptación compuesto de tres perfiles: estudiante, discapacidad y el modelo del curso[12]; en la segunda capa se encuentran los servicios personalizados educativos que tienen en cuenta la información obtenida del modelo de adaptación (por ejemplo, "consultar temática" considerando el estilo de aprendizaje de un estudiante, así como las características de su discapacidad). En la tercera capa se encuentran los servicios educativos (ver Figura 3) como por ejemplo, crear cursos, generarconsultas en repositorios de objetos virtuales de aprendizaje, consultar actividad, consultar temática, entre otros; dicha capa permite utilizar la información de la capa de servicios personalizados educativos. Por último se encuentra la capa de aplicación que utiliza los servicios educativos. Por ejemplo, un sistema educativo virtual cuyo objetivo es enseñar "Electrónica Básica", utiliza el servicio Consultar Temática.Se construyó un prototipo que ejemplifica la aplicación del servicio consultar curso y en específico, consultar temática.
En Figura 4 se muestra la interfaz en la que aparece el texto explicativo de la temática, sin realizar adaptación al despliegue, y sin tener en cuenta las dificultades o discapacidades del estudiante.
La Figura 5 muestra el ambiente virtual de aprendizaje que adapta el despliegue de la información en ALSHI teniendo en cuenta el perfil de discapacidad MDALS, para mostrarle a un estudiante con discapacidad auditiva la información adaptada a sus características y necesidades particulares en formato de lenguaje de señas, facilitando la percepción de la temática consultada.
La Figura 6 muestra una interfaz del ambiente virtual de aprendizaje que adapta el despliegue de la información en ALSBLI, teniendo en cuenta MDALS para brindarle a un estudiante con discapacidad visual la información adaptada a sus características y necesidades particulares, por medio de sonidos.
En la Figura 7 se muestra la adaptación al despliegue de la información en ALSAS, teniendo en cuenta el perfil de discapacidad MDALS, para brindarle al estudiante con Síndrome de Asperger la información en forma de pictogramas y facilitar el desarrollo de habilidades del lenguaje.
6. CONCLUSIONES Y TRABAJO FUTURO
MDALS permite caracterizar una discapacidad o dificultades que se le pueden presentar a un estudiante en su proceso de aprendizaje en un ambiente virtual, con el fin de ajustarle el despliegue de la información, teniendo en cuenta las necesidades y características particulares de cada estudiante. La validación del modelo permitió establecer de forma clara las diferencias a tener en cuenta entre la discapacidad de tipo sensorial y la discapacidad de tipo cognitiva. En la primera, el estudiante presenta mayores problemas en los procesos de percepción, y en la segunda,el mayor problema se encuentra en los aspectos de desarrollo cognitivo como el lenguaje, la atención y la memoria; de igual forma, en los aspectos necesarios para el aprendizaje como el desarrollo de habilidades en interpretación, análisis y comprensión.
Como trabajo futuro se proyecta la implementación de los prototipos de las tres discapacidades y su correspondiente validación con personas con discapacidad. Además, se pretende que el modelo sea aplicado en otras discapacidades, lo que permitiría refinarlo; también se hace necesaria una evaluación del desempeño del estudiante en el ambiente virtual de aprendizaje. Adicionalmente, se pretende evaluar el desempeño del sistema tomando como criterios los definidos por Cole [6], que podrían contribuir en la predicción de variables a usar en el despliegue de la información. Entre los criterios se pueden mencionar: (a) tiempos de cambio de estado en el sistema. (b) Tiempo de trabajo por unidad. (c) Tiempo de realización de una tarea específica. (d) Número de errores. (e) Corrección de errores y medida del desempeño teniendo en cuenta el número de errores cometidos. (f) Tiempo en recordar conocimientos necesarios para el desarrollo de las tareas.
REFERENCIAS
[1] Ando, T., Górczynski, P. and Andrzej, P., Distance and Electronic Learning. En: Studies in Computational Intelligence, Springer, pp. 321-350, 2007.
[2] CHOI, S. A Concept Map_Based Adaptive Tutoring System Supporting Learning Diagnosis for Students with Learning Disability. En: LNCS, Vol 3118, pp. 627-638, Springer, 2004.
[3] Cowany, D. and Khan, Y., Assistive technology for children with complex disabilities, En: Current Paediatrics, Vol 15, pp. 207-212. Elsevier. 2005.
[4] Dawn, F. and Alfonso, V., Essentials of Specific Learning Disability Identification, Weley. 2011.
[5] Declan, D., Wade, V.P. and Conlan, O., Developing active learning experiences for adaptive personalised e-learning. En: Proceedings of Third International Conference on Adaptive Hypermedia (AH-2004). pp. 55-64. Springer, 2004.
[6] Hatzilygeroudis, I., Prentzas, J., Knowledge Representation Requirements for Intelligent Tutoring Systems. University of Patras, En: 7th Int. Conference on Intelligent Tutoring Systems, LNCS, Vol 3220, pp. 87-97, 2004.
[7] Jiménez, B., González, D., Moreno, M., La clasificación internacional del funcionamiento de la discapacidad y de la salud (CIF), En: Revista Española de Salud Pública, pp. 271-279, 2002.
[8] Jokisuu, E., Langdon, P. and Clarkson, P.J., Modelling Cognitive Impairment to improve Universal Access. En: Universal Access in Human-Computer Interaction. Users Diversity, LNCS, Vol. 6766, pp. 42-50. Springer. 2011.
[9] Khlaikhayai, R., Pavaganun, Ch., Mangalabruks, B., and Yupapin, P., An Intelligent Walking Stick for Elderly and Blind Safety Protection. En: Procedia Engineering - The 2nd Int. Science", Volume 8, 2011, pp. 313-316. Elsevier. 2010.
[10] Lancheros, D., Carrillo, A., Modelo de adaptación en ambientes virtuales de aprendizaje para personas con discapacidad, En: Revista Avances en Sistemas e Informática, Vol. 8 No 2, pp. 17-30, 2011.
[11] Lancheros, D. and Carrillo, A., Modelo Adaptativo Aplicado en Ambientes Virtuales de Aprendizaje de Personas con Discapacidad, III Congreso Int. de Ambientes Educativos de Aprendizaje Adaptativos y Accesibles", 2011.
[12] Lancheros, D., Carrillo, A. and Pavlich-Mariscal, J., Adaptation and Disability Aspects in a Virtual Learning Environment, En: Rev. DYNA, Vol. 79 No 173, pp. 6-14, 2012.
[13] Lancheros, D., Ramos, W. and Delgado, M., Ambiente virtual e aprendizaje para estudiantes de tecnología en electrónica, Univ. Cooperativa de Colombia, Disponible en: http://www.socialtecnology.net/Pagina.
[14] Lancioni, G., Bellini, D., Oliva, D., Singh, N. and Sigafoos, J., Camera-based micro switch technology for eyelid and mouth responses of persons with profound multiple disabilities: Two case studies, En: Research in Developmental Disabilities, Vol 31, Issue 6, pp. 1509-1514. Elsevier. 2010.
[15] Lancionim, G., Singh, N., O'reilly, M., Sigafoos, J., Alberti, G., Oliva, D., Megna, G., Iliceto, G. and Ricci, I., SPICA A., Post-coma persons with extensive multiple disabilities use micro switch technology to access selected stimulus events or operate a radio device. En: Research in Developmental Disabilities, Vol. 32, Issue 5, pp. 1638-1645. Elsevier. 2011.
[16] Li-Tsang, C., Lee, M., Yeung, S., Siu, A., and Lam, C., A 6-month follow-up of the effects of an information and communication technology (ICT) training programmer on people with intellectual disabilities, En: Research in Developmental Disabilities, Vol. 28, Issue 6, pp. 559-566. Elsevier. 2007.
[17] Moore, D., Cheng, Y., Mcgrath, P. and Powell, N., Collaborative Virtual Environment Technology for People with Autism. En: Focus on Autism and Other Developmental Disabilities Winter, pp. 231-243, 2005
[18] Ortiz, A., Oyarzun, D. and Carretero, M., ELEIN: E-Learning with 3D Interactive Emotional Agents. En: Proc. Learning by Playing. Game-based Education System Design and Development, pp. 294-305, 2009.
[19] Shih, Ch., Chang, M. and Shih, CH., Assisting people with multiple disabilities and minimal motor behavior to improve computer pointing efficiency through a mouse wheel. En: Research in Developmental Disabilities, Vol. 30, Issue 6, pp. 1378-1387. Elsevier, 2009.
[20] Tuedor, M., Universal access through accessible computer educational programs to develop the reading skills of children with autistic spectrum disorders. En: Proc. Universal Access in the Information Society, pp. 292-298. 2006.
[21] WAI, Web Accessibility Initiative, Disponible: http://www.w3c.es/traducciones/es/wai/intro/accessibility. Recuperado 01/12/2011. 2011
Cómo citar
IEEE
ACM
ACS
APA
ABNT
Chicago
Harvard
MLA
Turabian
Vancouver
Descargar cita
Visitas a la página del resumen del artículo
Descargas
Licencia
Derechos de autor 2012 DYNA

Esta obra está bajo una licencia internacional Creative Commons Atribución-NoComercial-SinDerivadas 4.0.
El autor o autores de un artículo aceptado para publicación en cualquiera de las revistas editadas por la facultad de Minas cederán la totalidad de los derechos patrimoniales a la Universidad Nacional de Colombia de manera gratuita, dentro de los cuáles se incluyen: el derecho a editar, publicar, reproducir y distribuir tanto en medios impresos como digitales, además de incluir en artículo en índices internacionales y/o bases de datos, de igual manera, se faculta a la editorial para utilizar las imágenes, tablas y/o cualquier material gráfico presentado en el artículo para el diseño de carátulas o posters de la misma revista.













